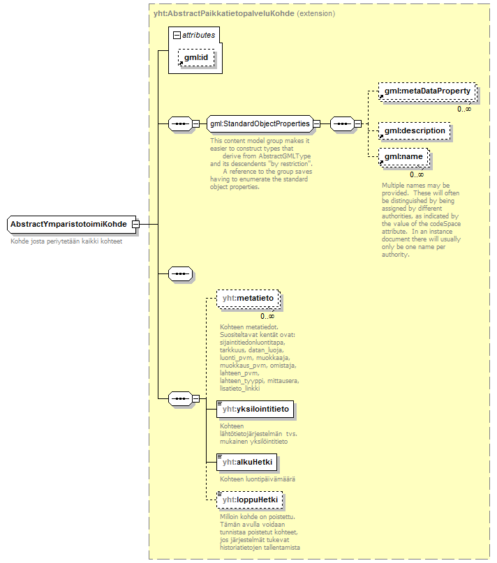
complexType AbstractYmparistotoimiKohde
diagram index_p427.png
namespace http://www.paikkatietopalvelu.fi/gml/yhteiset
type extension of yht:AbstractPaikkatietopalveluKohde
properties
base yht:AbstractPaikkatietopalveluKohde
abstract true
children gml:metaDataProperty gml:description gml:name yht:metatieto yht:yksilointitieto yht:alkuHetki yht:loppuHetki
attributes
Name  Type  Use  Default  Fixed  annotation
idoptional      
annotation
documentation
Kohde josta periytetään kaikki kohteet
source <xs:complexType name="AbstractYmparistotoimiKohde" abstract="true">
 
<xs:annotation>
   
<xs:documentation>Kohde josta periytetään kaikki kohteet</xs:documentation>
 
</xs:annotation>
 
<xs:complexContent>
   
<xs:extension base="yht:AbstractPaikkatietopalveluKohde"/>
 
</xs:complexContent>
</xs:complexType>


XML Schema documentation generated by
XMLSpy Schema Editor http://www.altova.com/xmlspy