| diagram |
 |
| namespace |
http://www.paikkatietopalvelu.fi/gml/asemakaava |
| type |
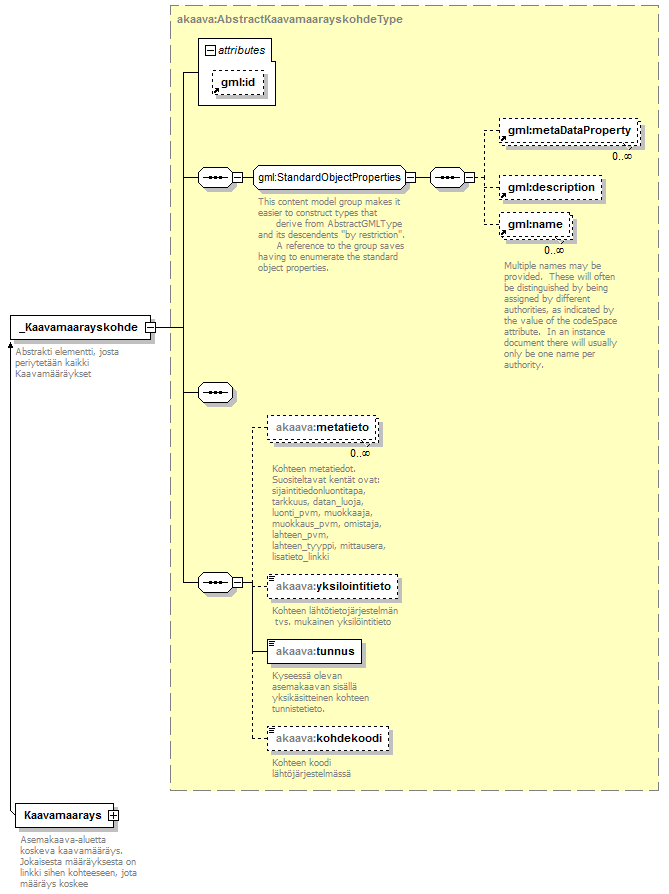
akaava:AbstractKaavamaarayskohdeType |
| properties |
| content | complex | | substGrp | akaava:_Kaavatieto | | abstract | true |
|
| children |
gml:metaDataProperty gml:description gml:name akaava:metatieto akaava:yksilointitieto akaava:tunnus akaava:kohdekoodi |
| used by |
|
| attributes |
| Name | Type | Use | Default | Fixed | annotation | | id | | optional | | | |
|
| annotation |
| documentation | | Abstrakti elementti, josta periytetään kaikki Kaavamääräykset |
|
| source |
<xs:element name="_Kaavamaarayskohde" type="akaava:AbstractKaavamaarayskohdeType" abstract="true" substitutionGroup="akaava:_Kaavatieto">
<xs:annotation>
<xs:documentation>Abstrakti elementti, josta periytetään kaikki Kaavamääräykset</xs:documentation>
</xs:annotation>
</xs:element> |