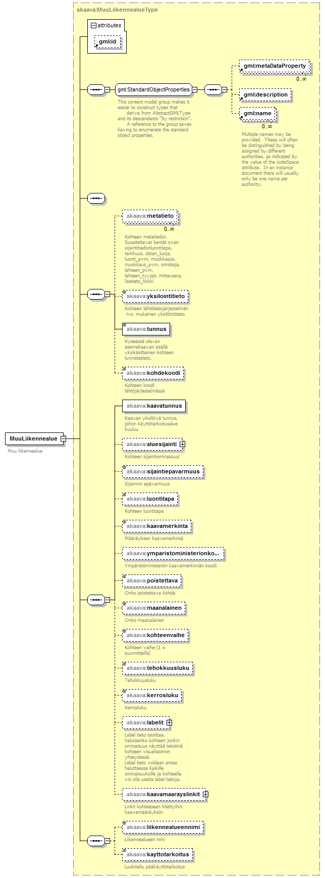
element MuuLiikennealue
diagram index_p51.png
namespace http://www.kuntatietopalvelu.fi/gml/asemakaava
type akaava:MuuLiikennealueType
properties
content complex
substGrp akaava:_Kayttotarkoitusaluekohde
children gml:metaDataProperty gml:description gml:name akaava:metatieto akaava:yksilointitieto akaava:tunnus akaava:kohdekoodi akaava:kaavatunnus akaava:aluesijainti akaava:sijaintiepavarmuus akaava:luontitapa akaava:kaavamerkinta akaava:ymparistoministerionkoodi akaava:poistettava akaava:maanalainen akaava:kohteenvaihe akaava:tehokkuusluku akaava:kerrosluku akaava:labelit akaava:kaavamaarayslinkit akaava:liikennealueennimi akaava:kayttotarkoitus
attributes
Name  Type  Use  Default  Fixed  annotation
idoptional      
annotation
documentation
Muu liikennealue
source <xs:element name="MuuLiikennealue" type="akaava:MuuLiikennealueType" substitutionGroup="akaava:_Kayttotarkoitusaluekohde">
 
<xs:annotation>
   
<xs:documentation>Muu liikennealue</xs:documentation>
 
</xs:annotation>
</xs:element>


XML Schema documentation generated by
XMLSpy Schema Editor http://www.altova.com/xmlspy