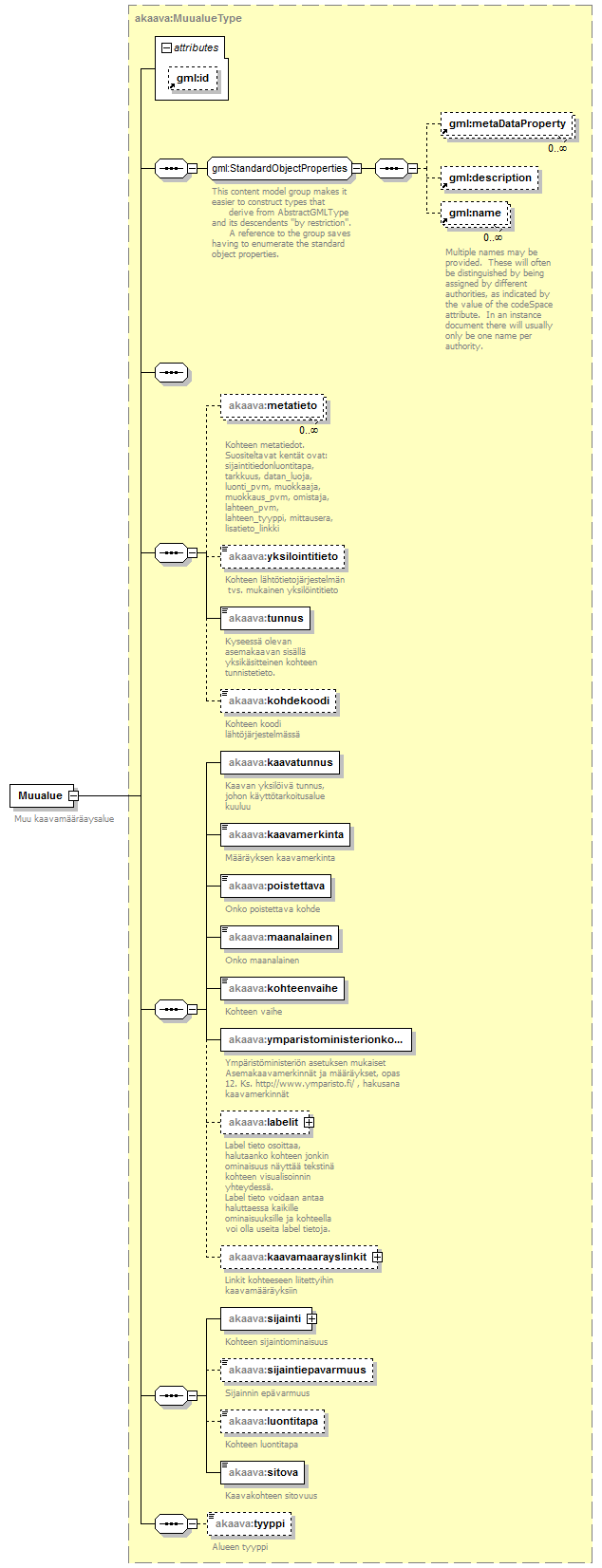
element Muualue
diagram index_p50.png
namespace http://www.kuntatietopalvelu.fi/gml/asemakaava
type akaava:MuualueType
properties
content complex
substGrp akaava:_Kaavamaaraysalue
children gml:metaDataProperty gml:description gml:name akaava:metatieto akaava:yksilointitieto akaava:tunnus akaava:kohdekoodi akaava:kaavatunnus akaava:kaavamerkinta akaava:poistettava akaava:maanalainen akaava:kohteenvaihe akaava:ymparistoministerionkoodi akaava:labelit akaava:kaavamaarayslinkit akaava:sijainti akaava:sijaintiepavarmuus akaava:luontitapa akaava:sitova akaava:tyyppi
attributes
Name  Type  Use  Default  Fixed  annotation
idoptional      
annotation
documentation
Muu kaavamääräaysalue
source <xs:element name="Muualue" type="akaava:MuualueType" substitutionGroup="akaava:_Kaavamaaraysalue">
 
<xs:annotation>
   
<xs:documentation>Muu kaavamääräaysalue</xs:documentation>
 
</xs:annotation>
</xs:element>


XML Schema documentation generated by
XMLSpy Schema Editor http://www.altova.com/xmlspy