Schema infrao.xsd


schema location:  ..\..\infrao.xsd
attribute form default: 
element form default:  qualified
targetNamespace:  www.infra-o.fi/infrao
 
Elements  Complex types  Simple types 
AbstractInfraomaisuusKohde  AbstractInfraomaisuusKohdePropertyType  AjoratamerkinnanTyyppiType 
AbstractKasvillisuus  AbstractInfraomaisuusKohdeType  HoitoluokkaType 
AbstractPaikkatietopalveluKohde  AbstractKasvillisuusPropertyType  HulevesiTyyppiType 
AbstractVaruste  AbstractKasvillisuusType  JateTyyppiType 
Ajoratamerkinta  AbstractPaikkatietopalveluKohdePropertyType  KalusteTyyppiType 
Hulevesi  AbstractPaikkatietopalveluKohdeType  KasvilajiType 
Jate  AbstractVarustePropertyType  KasviryhmaTyyppiType 
Kaluste  AbstractVarusteType  KatuosanLajiType 
Kasvi  AjoratamerkintaPropertyType  KunnossapitoluokkaType 
Katualue  AjoratamerkintaType  LeikkivalineTyyppiType 
KatualueenOsa  HulevesiPropertyType  LiikennemerkkityyppiType 
Keskilinja  HulevesiType  LiikuntaTyyppiType 
Leikkivaline  JatePropertyType  LuontiTapaType 
Liikennemerkki  JateType  MelutyyppiType 
Liikennevalo  KalustePropertyType  MuuVarusteTyyppiType 
Liikunta  KalusteType  OpasteTyyppiType 
Liite  KasviPropertyType  PintamateriaaliType 
Melu  KasviType  PuulajitType 
MuuVaruste  KatualueenOsaPropertyType  PuutyyppiType 
Opaste  KatualueenOsaType  RakenneTyyppiType 
Osoite  KatualuePropertyType  SijaintiepavarmuusType 
Paatos  KatualueType  ToiminnallinenLuokkaType 
Puu  KeskilinjaPropertyType  VarustemateriaaliType 
Pysakointiruutu  KeskilinjaType  ViheralueenKayttotarkoitusType 
Rakenne  LeikkivalinePropertyType  ViherosaLajiType 
Sijainti  LeikkivalineType  YmparistotaideTyyppiType 
Suunnitelma  LiikennemerkkiPropertyType 
Suunnitelmalinkki  LiikennemerkkiType 
Valaistus  LiikennevaloPropertyType 
Viheralue  LiikennevaloType 
ViheralueenOsa  LiikuntaPropertyType 
Ymparistotaide  LiikuntaType 
LiitePropertyType 
LiiteType 
MeluPropertyType 
MeluType 
MuuVarustePropertyType 
MuuVarusteType 
OpastePropertyType 
OpasteType 
OsoitePropertyType 
OsoiteType 
PaatosPropertyType 
PaatosType 
PuuPropertyType 
PuuType 
PysakointiruutuPropertyType 
PysakointiruutuType 
RakennePropertyType 
RakenneType 
SijaintiPropertyType 
SijaintiType 
SuunnitelmalinkkiPropertyType 
SuunnitelmalinkkiType 
SuunnitelmaPropertyType 
SuunnitelmaType 
ValaistusPropertyType 
ValaistusType 
ViheralueenOsaPropertyType 
ViheralueenOsaType 
ViheraluePropertyType 
ViheralueType 
YmparistotaidePropertyType 
YmparistotaideType 


schema location:  ..\..\gml_dummy.xsd
attribute form default:  unqualified
element form default:  qualified
targetNamespace:  http://www.opengis.net/gml
 
Elements  Complex types  Attr. groups 
_Feature  AbstractFeatureCollectionType  AssociationAttributeGroup 
_FeatureCollection  AbstractFeatureType 
_GML  AngleType 
_Object  AssociationAttributeGroupType 
AssociationAttributeGroup  CodeType 
Dummy_GML  CurvePropertyType 
featureMember  FeatureCollectionType 
featureProperty  FeaturePropertyType 
Null  MeasureType 
Point  MetaDataPropertyType 
NullType 
PointPropertyType 
SurfacePropertyType 


element AbstractInfraomaisuusKohde
diagram index_p1.png
namespace www.infra-o.fi/infrao
type infrao:AbstractInfraomaisuusKohdeType
properties
content complex
substGrp infrao:AbstractPaikkatietopalveluKohde
abstract true
children infrao:alkuHetki infrao:loppuHetki infrao:metatieto infrao:yksilointitieto infrao:suunnitelmatieto infrao:nimi infrao:sijainti infrao:suunnitelmalinkkitieto infrao:sijainti
used by
complexType AbstractInfraomaisuusKohdePropertyType
source <xs:element name="AbstractInfraomaisuusKohde" type="infrao:AbstractInfraomaisuusKohdeType" abstract="true" substitutionGroup="infrao:AbstractPaikkatietopalveluKohde"/>

element AbstractKasvillisuus
diagram index_p2.png
namespace www.infra-o.fi/infrao
type infrao:AbstractKasvillisuusType
properties
content complex
substGrp infrao:AbstractPaikkatietopalveluKohde
abstract true
children infrao:alkuHetki infrao:loppuHetki infrao:metatieto infrao:yksilointitieto infrao:kuuluu infrao:sijaintitieto
used by
complexType AbstractKasvillisuusPropertyType
source <xs:element name="AbstractKasvillisuus" type="infrao:AbstractKasvillisuusType" abstract="true" substitutionGroup="infrao:AbstractPaikkatietopalveluKohde"/>

element AbstractPaikkatietopalveluKohde
diagram index_p3.png
namespace www.infra-o.fi/infrao
type infrao:AbstractPaikkatietopalveluKohdeType
properties
content complex
substGrp gml:_Feature
abstract true
children infrao:alkuHetki infrao:loppuHetki infrao:metatieto infrao:yksilointitieto
used by
complexType AbstractPaikkatietopalveluKohdePropertyType
annotation
documentation
Kohde josta periytetään kaikki kohteet
source <xs:element name="AbstractPaikkatietopalveluKohde" type="infrao:AbstractPaikkatietopalveluKohdeType" abstract="true" substitutionGroup="gml:_Feature">
 
<xs:annotation>
   
<xs:documentation>Kohde josta periytetään kaikki kohteet</xs:documentation>
 
</xs:annotation>
</xs:element>

element AbstractVaruste
diagram index_p4.png
namespace www.infra-o.fi/infrao
type infrao:AbstractVarusteType
properties
content complex
substGrp infrao:AbstractPaikkatietopalveluKohde
abstract true
children infrao:alkuHetki infrao:loppuHetki infrao:metatieto infrao:yksilointitieto infrao:tarkkaSijaintieto infrao:malli infrao:perusparannusvuosi infrao:suunta infrao:valmistaja infrao:valmistumisvuosi infrao:kuuluuViheralueenOsaan infrao:kuuluuKatualueenOsaan infrao:viitteellinenSijaintitieto infrao:materiaali infrao:suunnitelmalinkkitieto
used by
complexType AbstractVarustePropertyType
source <xs:element name="AbstractVaruste" type="infrao:AbstractVarusteType" abstract="true" substitutionGroup="infrao:AbstractPaikkatietopalveluKohde"/>

element Ajoratamerkinta
diagram index_p5.png
namespace www.infra-o.fi/infrao
type infrao:AjoratamerkintaType
properties
content complex
substGrp infrao:AbstractVaruste
children infrao:alkuHetki infrao:loppuHetki infrao:metatieto infrao:yksilointitieto infrao:tarkkaSijaintieto infrao:malli infrao:perusparannusvuosi infrao:suunta infrao:valmistaja infrao:valmistumisvuosi infrao:kuuluuViheralueenOsaan infrao:kuuluuKatualueenOsaan infrao:viitteellinenSijaintitieto infrao:materiaali infrao:suunnitelmalinkkitieto infrao:tyyppi
used by
complexType AjoratamerkintaPropertyType
source <xs:element name="Ajoratamerkinta" type="infrao:AjoratamerkintaType" substitutionGroup="infrao:AbstractVaruste"/>

element Hulevesi
diagram index_p6.png
namespace www.infra-o.fi/infrao
type infrao:HulevesiType
properties
content complex
substGrp infrao:AbstractVaruste
children infrao:alkuHetki infrao:loppuHetki infrao:metatieto infrao:yksilointitieto infrao:tarkkaSijaintieto infrao:malli infrao:perusparannusvuosi infrao:suunta infrao:valmistaja infrao:valmistumisvuosi infrao:kuuluuViheralueenOsaan infrao:kuuluuKatualueenOsaan infrao:viitteellinenSijaintitieto infrao:materiaali infrao:suunnitelmalinkkitieto infrao:hulevesi
used by
complexType HulevesiPropertyType
source <xs:element name="Hulevesi" type="infrao:HulevesiType" substitutionGroup="infrao:AbstractVaruste"/>

element Jate
diagram index_p7.png
namespace www.infra-o.fi/infrao
type infrao:JateType
properties
content complex
substGrp infrao:AbstractVaruste
children infrao:alkuHetki infrao:loppuHetki infrao:metatieto infrao:yksilointitieto infrao:tarkkaSijaintieto infrao:malli infrao:perusparannusvuosi infrao:suunta infrao:valmistaja infrao:valmistumisvuosi infrao:kuuluuViheralueenOsaan infrao:kuuluuKatualueenOsaan infrao:viitteellinenSijaintitieto infrao:materiaali infrao:suunnitelmalinkkitieto infrao:jäte
used by
complexType JatePropertyType
source <xs:element name="Jate" type="infrao:JateType" substitutionGroup="infrao:AbstractVaruste"/>

element Kaluste
diagram index_p8.png
namespace www.infra-o.fi/infrao
type infrao:KalusteType
properties
content complex
substGrp infrao:AbstractVaruste
children infrao:alkuHetki infrao:loppuHetki infrao:metatieto infrao:yksilointitieto infrao:tarkkaSijaintieto infrao:malli infrao:perusparannusvuosi infrao:suunta infrao:valmistaja infrao:valmistumisvuosi infrao:kuuluuViheralueenOsaan infrao:kuuluuKatualueenOsaan infrao:viitteellinenSijaintitieto infrao:materiaali infrao:suunnitelmalinkkitieto infrao:kaluste
used by
complexType KalustePropertyType
source <xs:element name="Kaluste" type="infrao:KalusteType" substitutionGroup="infrao:AbstractVaruste"/>

element Kasvi
diagram index_p9.png
namespace www.infra-o.fi/infrao
type infrao:KasviType
properties
content complex
substGrp infrao:AbstractKasvillisuus
children infrao:alkuHetki infrao:loppuHetki infrao:metatieto infrao:yksilointitieto infrao:kuuluu infrao:sijaintitieto infrao:kasvilaji infrao:kasviryhma
used by
complexType KasviPropertyType
source <xs:element name="Kasvi" type="infrao:KasviType" substitutionGroup="infrao:AbstractKasvillisuus"/>

element Katualue
diagram index_p10.png
namespace www.infra-o.fi/infrao
type infrao:KatualueType
properties
content complex
substGrp infrao:AbstractInfraomaisuusKohde
children infrao:alkuHetki infrao:loppuHetki infrao:metatieto infrao:yksilointitieto infrao:suunnitelmatieto infrao:nimi infrao:sijainti infrao:suunnitelmalinkkitieto infrao:sijainti infrao:koostuu
used by
complexType KatualuePropertyType
source <xs:element name="Katualue" type="infrao:KatualueType" substitutionGroup="infrao:AbstractInfraomaisuusKohde"/>

element KatualueenOsa
diagram index_p11.png
namespace www.infra-o.fi/infrao
type infrao:KatualueenOsaType
properties
content complex
substGrp infrao:AbstractPaikkatietopalveluKohde
children infrao:alkuHetki infrao:loppuHetki infrao:metatieto infrao:yksilointitieto infrao:paatostieto infrao:kunnossapito infrao:perusparannusvuosi infrao:pintaAla infrao:pituus infrao:puhtaanapito infrao:sijainti infrao:talvikunnossapito infrao:valmistumisvuosi infrao:kuuluu infrao:sisaltaa infrao:luokka infrao:laji infrao:sisaltaaVaruste infrao:pintamateriaali infrao:kunnossapitoluokka infrao:sijaintitieto infrao:suunnitelmalinkkitieto
used by
complexType KatualueenOsaPropertyType
source <xs:element name="KatualueenOsa" type="infrao:KatualueenOsaType" substitutionGroup="infrao:AbstractPaikkatietopalveluKohde"/>

element Keskilinja
diagram index_p12.png
namespace www.infra-o.fi/infrao
type infrao:KeskilinjaType
properties
content complex
substGrp gml:_Feature
children infrao:DigiroadID infrao:sijainti
used by
complexType KeskilinjaPropertyType
source <xs:element name="Keskilinja" type="infrao:KeskilinjaType" substitutionGroup="gml:_Feature"/>

element Leikkivaline
diagram index_p13.png
namespace www.infra-o.fi/infrao
type infrao:LeikkivalineType
properties
content complex
substGrp infrao:AbstractVaruste
children infrao:alkuHetki infrao:loppuHetki infrao:metatieto infrao:yksilointitieto infrao:tarkkaSijaintieto infrao:malli infrao:perusparannusvuosi infrao:suunta infrao:valmistaja infrao:valmistumisvuosi infrao:kuuluuViheralueenOsaan infrao:kuuluuKatualueenOsaan infrao:viitteellinenSijaintitieto infrao:materiaali infrao:suunnitelmalinkkitieto infrao:leikkiväline
used by
complexType LeikkivalinePropertyType
source <xs:element name="Leikkivaline" type="infrao:LeikkivalineType" substitutionGroup="infrao:AbstractVaruste"/>

element Liikennemerkki
diagram index_p14.png
namespace www.infra-o.fi/infrao
type infrao:LiikennemerkkiType
properties
content complex
substGrp infrao:AbstractVaruste
children infrao:alkuHetki infrao:loppuHetki infrao:metatieto infrao:yksilointitieto infrao:tarkkaSijaintieto infrao:malli infrao:perusparannusvuosi infrao:suunta infrao:valmistaja infrao:valmistumisvuosi infrao:kuuluuViheralueenOsaan infrao:kuuluuKatualueenOsaan infrao:viitteellinenSijaintitieto infrao:materiaali infrao:suunnitelmalinkkitieto
used by
complexType LiikennemerkkiPropertyType
source <xs:element name="Liikennemerkki" type="infrao:LiikennemerkkiType" substitutionGroup="infrao:AbstractVaruste"/>

element Liikennevalo
diagram index_p15.png
namespace www.infra-o.fi/infrao
type infrao:LiikennevaloType
properties
content complex
substGrp infrao:AbstractVaruste
children infrao:alkuHetki infrao:loppuHetki infrao:metatieto infrao:yksilointitieto infrao:tarkkaSijaintieto infrao:malli infrao:perusparannusvuosi infrao:suunta infrao:valmistaja infrao:valmistumisvuosi infrao:kuuluuViheralueenOsaan infrao:kuuluuKatualueenOsaan infrao:viitteellinenSijaintitieto infrao:materiaali infrao:suunnitelmalinkkitieto
used by
complexType LiikennevaloPropertyType
source <xs:element name="Liikennevalo" type="infrao:LiikennevaloType" substitutionGroup="infrao:AbstractVaruste"/>

element Liikunta
diagram index_p16.png
namespace www.infra-o.fi/infrao
type infrao:LiikuntaType
properties
content complex
substGrp infrao:AbstractVaruste
children infrao:alkuHetki infrao:loppuHetki infrao:metatieto infrao:yksilointitieto infrao:tarkkaSijaintieto infrao:malli infrao:perusparannusvuosi infrao:suunta infrao:valmistaja infrao:valmistumisvuosi infrao:kuuluuViheralueenOsaan infrao:kuuluuKatualueenOsaan infrao:viitteellinenSijaintitieto infrao:materiaali infrao:suunnitelmalinkkitieto infrao:liikunta
used by
complexType LiikuntaPropertyType
source <xs:element name="Liikunta" type="infrao:LiikuntaType" substitutionGroup="infrao:AbstractVaruste"/>

element Liite
diagram index_p17.png
namespace www.infra-o.fi/infrao
type infrao:LiiteType
properties
content complex
substGrp gml:_Object
children infrao:kuvaus infrao:linkkiliitteeseen infrao:muokkausHetki infrao:versionumero
used by
complexType LiitePropertyType
source <xs:element name="Liite" type="infrao:LiiteType" substitutionGroup="gml:_Object"/>

element Melu
diagram index_p18.png
namespace www.infra-o.fi/infrao
type infrao:MeluType
properties
content complex
substGrp infrao:AbstractVaruste
children infrao:alkuHetki infrao:loppuHetki infrao:metatieto infrao:yksilointitieto infrao:tarkkaSijaintieto infrao:malli infrao:perusparannusvuosi infrao:suunta infrao:valmistaja infrao:valmistumisvuosi infrao:kuuluuViheralueenOsaan infrao:kuuluuKatualueenOsaan infrao:viitteellinenSijaintitieto infrao:materiaali infrao:suunnitelmalinkkitieto infrao:melu
used by
complexType MeluPropertyType
source <xs:element name="Melu" type="infrao:MeluType" substitutionGroup="infrao:AbstractVaruste"/>

element MuuVaruste
diagram index_p19.png
namespace www.infra-o.fi/infrao
type infrao:MuuVarusteType
properties
content complex
substGrp infrao:AbstractVaruste
children infrao:alkuHetki infrao:loppuHetki infrao:metatieto infrao:yksilointitieto infrao:tarkkaSijaintieto infrao:malli infrao:perusparannusvuosi infrao:suunta infrao:valmistaja infrao:valmistumisvuosi infrao:kuuluuViheralueenOsaan infrao:kuuluuKatualueenOsaan infrao:viitteellinenSijaintitieto infrao:materiaali infrao:suunnitelmalinkkitieto infrao:varustetyyppi
used by
complexType MuuVarustePropertyType
source <xs:element name="MuuVaruste" type="infrao:MuuVarusteType" substitutionGroup="infrao:AbstractVaruste"/>

element Opaste
diagram index_p20.png
namespace www.infra-o.fi/infrao
type infrao:OpasteType
properties
content complex
substGrp infrao:AbstractVaruste
children infrao:alkuHetki infrao:loppuHetki infrao:metatieto infrao:yksilointitieto infrao:tarkkaSijaintieto infrao:malli infrao:perusparannusvuosi infrao:suunta infrao:valmistaja infrao:valmistumisvuosi infrao:kuuluuViheralueenOsaan infrao:kuuluuKatualueenOsaan infrao:viitteellinenSijaintitieto infrao:materiaali infrao:suunnitelmalinkkitieto infrao:opaste
used by
complexType OpastePropertyType
source <xs:element name="Opaste" type="infrao:OpasteType" substitutionGroup="infrao:AbstractVaruste"/>

element Osoite
diagram index_p21.png
namespace www.infra-o.fi/infrao
type infrao:OsoiteType
properties
content complex
substGrp gml:_Object
children infrao:aluesijainti infrao:huoneisto infrao:huoneistojakokirjain infrao:jakokirjain infrao:jakokirjain2 infrao:kunta infrao:osoitenumero infrao:osoitenumero2 infrao:pistesijainti infrao:porras infrao:postinumero infrao:postitoimipaikannimi infrao:viitesijaintialue infrao:viivasijainti
used by
complexType OsoitePropertyType
source <xs:element name="Osoite" type="infrao:OsoiteType" substitutionGroup="gml:_Object"/>

element Paatos
diagram index_p22.png
namespace www.infra-o.fi/infrao
type infrao:PaatosType
properties
content complex
substGrp gml:_Object
children infrao:liitetieto infrao:kuvaus infrao:paivamaaraPvm
used by
complexType PaatosPropertyType
annotation
documentation
Päätöksen tiedot
source <xs:element name="Paatos" type="infrao:PaatosType" substitutionGroup="gml:_Object">
 
<xs:annotation>
   
<xs:documentation>Päätöksen tiedot</xs:documentation>
 
</xs:annotation>
</xs:element>

element Puu
diagram index_p23.png
namespace www.infra-o.fi/infrao
type infrao:PuuType
properties
content complex
substGrp infrao:AbstractKasvillisuus
children infrao:alkuHetki infrao:loppuHetki infrao:metatieto infrao:yksilointitieto infrao:kuuluu infrao:sijaintitieto infrao:korkeusMitta infrao:ymparysMitta infrao:puutyyppi infrao:puulaji
used by
complexType PuuPropertyType
source <xs:element name="Puu" type="infrao:PuuType" substitutionGroup="infrao:AbstractKasvillisuus"/>

element Pysakointiruutu
diagram index_p24.png
namespace www.infra-o.fi/infrao
type infrao:PysakointiruutuType
properties
content complex
substGrp infrao:AbstractVaruste
children infrao:alkuHetki infrao:loppuHetki infrao:metatieto infrao:yksilointitieto infrao:tarkkaSijaintieto infrao:malli infrao:perusparannusvuosi infrao:suunta infrao:valmistaja infrao:valmistumisvuosi infrao:kuuluuViheralueenOsaan infrao:kuuluuKatualueenOsaan infrao:viitteellinenSijaintitieto infrao:materiaali infrao:suunnitelmalinkkitieto infrao:latauspisteKytkin
used by
complexType PysakointiruutuPropertyType
source <xs:element name="Pysakointiruutu" type="infrao:PysakointiruutuType" substitutionGroup="infrao:AbstractVaruste"/>

element Rakenne
diagram index_p25.png
namespace www.infra-o.fi/infrao
type infrao:RakenneType
properties
content complex
substGrp infrao:AbstractVaruste
children infrao:alkuHetki infrao:loppuHetki infrao:metatieto infrao:yksilointitieto infrao:tarkkaSijaintieto infrao:malli infrao:perusparannusvuosi infrao:suunta infrao:valmistaja infrao:valmistumisvuosi infrao:kuuluuViheralueenOsaan infrao:kuuluuKatualueenOsaan infrao:viitteellinenSijaintitieto infrao:materiaali infrao:suunnitelmalinkkitieto infrao:rakenne
used by
complexType RakennePropertyType
source <xs:element name="Rakenne" type="infrao:RakenneType" substitutionGroup="infrao:AbstractVaruste"/>

element Sijainti
diagram index_p26.png
namespace www.infra-o.fi/infrao
type infrao:SijaintiType
properties
content complex
substGrp gml:_Object
children infrao:alue infrao:piste infrao:tyhjaGeometria infrao:viiva infrao:luontitapa infrao:osoitetieto infrao:sijaintiepavarmuus
used by
complexType SijaintiPropertyType
annotation
documentation
Sijaintielementin sisällön määrittely. Sijaintielementtiä käytetää niissä kohteissa, joissa kohteen geometriantyyppi(piste,viiva tai alue) voi vaihdella kohteesta toiseen
source <xs:element name="Sijainti" type="infrao:SijaintiType" substitutionGroup="gml:_Object">
 
<xs:annotation>
   
<xs:documentation>Sijaintielementin sisällön määrittely. Sijaintielementtiä käytetää niissä kohteissa, joissa kohteen geometriantyyppi(piste,viiva tai alue) voi vaihdella kohteesta toiseen</xs:documentation>
 
</xs:annotation>
</xs:element>

element Suunnitelma
diagram index_p27.png
namespace www.infra-o.fi/infrao
type infrao:SuunnitelmaType
properties
content complex
substGrp gml:_Object
children infrao:liitetieto infrao:kuvaus infrao:paivamaaraPvm
used by
complexType SuunnitelmaPropertyType
annotation
documentation
Päätöksen tiedot
source <xs:element name="Suunnitelma" type="infrao:SuunnitelmaType" substitutionGroup="gml:_Object">
 
<xs:annotation>
   
<xs:documentation>Päätöksen tiedot</xs:documentation>
 
</xs:annotation>
</xs:element>

element Suunnitelmalinkki
diagram index_p28.png
namespace www.infra-o.fi/infrao
type infrao:SuunnitelmalinkkiType
properties
content complex
substGrp gml:_Object
children infrao:suunnitelmakohdeId infrao:liitetieto
used by
complexType SuunnitelmalinkkiPropertyType
source <xs:element name="Suunnitelmalinkki" type="infrao:SuunnitelmalinkkiType" substitutionGroup="gml:_Object"/>

element Valaistus
diagram index_p29.png
namespace www.infra-o.fi/infrao
type infrao:ValaistusType
properties
content complex
substGrp infrao:AbstractVaruste
children infrao:alkuHetki infrao:loppuHetki infrao:metatieto infrao:yksilointitieto infrao:tarkkaSijaintieto infrao:malli infrao:perusparannusvuosi infrao:suunta infrao:valmistaja infrao:valmistumisvuosi infrao:kuuluuViheralueenOsaan infrao:kuuluuKatualueenOsaan infrao:viitteellinenSijaintitieto infrao:materiaali infrao:suunnitelmalinkkitieto
used by
complexType ValaistusPropertyType
source <xs:element name="Valaistus" type="infrao:ValaistusType" substitutionGroup="infrao:AbstractVaruste"/>

element Viheralue
diagram index_p30.png
namespace www.infra-o.fi/infrao
type infrao:ViheralueType
properties
content complex
substGrp infrao:AbstractInfraomaisuusKohde
children infrao:alkuHetki infrao:loppuHetki infrao:metatieto infrao:yksilointitieto infrao:suunnitelmatieto infrao:nimi infrao:sijainti infrao:suunnitelmalinkkitieto infrao:sijainti infrao:koostuu
used by
complexType ViheraluePropertyType
source <xs:element name="Viheralue" type="infrao:ViheralueType" substitutionGroup="infrao:AbstractInfraomaisuusKohde"/>

element ViheralueenOsa
diagram index_p31.png
namespace www.infra-o.fi/infrao
type infrao:ViheralueenOsaType
properties
content complex
substGrp infrao:AbstractPaikkatietopalveluKohde
children infrao:alkuHetki infrao:loppuHetki infrao:metatieto infrao:yksilointitieto infrao:perusparannusvuosi infrao:valmistumisvuosi infrao:kuuluu infrao:sisaltaa infrao:sisaltaaVaruste infrao:kayttotarkoitus infrao:laji infrao:hoitoluokka infrao:sijaintitieto infrao:suunnitelmalinkkitieto
used by
complexType ViheralueenOsaPropertyType
source <xs:element name="ViheralueenOsa" type="infrao:ViheralueenOsaType" substitutionGroup="infrao:AbstractPaikkatietopalveluKohde"/>

element Ymparistotaide
diagram index_p32.png
namespace www.infra-o.fi/infrao
type infrao:YmparistotaideType
properties
content complex
substGrp infrao:AbstractVaruste
children infrao:alkuHetki infrao:loppuHetki infrao:metatieto infrao:yksilointitieto infrao:tarkkaSijaintieto infrao:malli infrao:perusparannusvuosi infrao:suunta infrao:valmistaja infrao:valmistumisvuosi infrao:kuuluuViheralueenOsaan infrao:kuuluuKatualueenOsaan infrao:viitteellinenSijaintitieto infrao:materiaali infrao:suunnitelmalinkkitieto infrao:ympäristötaide
used by
complexType YmparistotaidePropertyType
source <xs:element name="Ymparistotaide" type="infrao:YmparistotaideType" substitutionGroup="infrao:AbstractVaruste"/>

complexType AbstractInfraomaisuusKohdePropertyType
diagram index_p33.png
namespace www.infra-o.fi/infrao
children infrao:AbstractInfraomaisuusKohde
source <xs:complexType name="AbstractInfraomaisuusKohdePropertyType">
 
<xs:sequence minOccurs="0">
   
<xs:element ref="infrao:AbstractInfraomaisuusKohde"/>
 
</xs:sequence>
</xs:complexType>

complexType AbstractInfraomaisuusKohdeType
diagram index_p34.png
namespace www.infra-o.fi/infrao
type extension of infrao:AbstractPaikkatietopalveluKohdeType
properties
base infrao:AbstractPaikkatietopalveluKohdeType
abstract true
children infrao:alkuHetki infrao:loppuHetki infrao:metatieto infrao:yksilointitieto infrao:suunnitelmatieto infrao:nimi infrao:sijainti infrao:suunnitelmalinkkitieto infrao:sijainti
used by
element AbstractInfraomaisuusKohde
complexTypes KatualueType ViheralueType
source <xs:complexType name="AbstractInfraomaisuusKohdeType" abstract="true">
 
<xs:complexContent>
   
<xs:extension base="infrao:AbstractPaikkatietopalveluKohdeType">
     
<xs:sequence>
       
<xs:element name="suunnitelmatieto" type="infrao:SuunnitelmaPropertyType" minOccurs="0" maxOccurs="unbounded"/>
       
<xs:element name="nimi" type="yht:NimiType"/>
       
<xs:element name="sijainti" type="infrao:SijaintiPropertyType"/>
       
<xs:element name="suunnitelmalinkkitieto" type="infrao:SuunnitelmalinkkiPropertyType" minOccurs="0" maxOccurs="unbounded"/>
       
<xs:element name="sijainti" type="infrao:SijaintiPropertyType"/>
     
</xs:sequence>
   
</xs:extension>
 
</xs:complexContent>
</xs:complexType>

element AbstractInfraomaisuusKohdeType/suunnitelmatieto
diagram index_p35.png
namespace www.infra-o.fi/infrao
type infrao:SuunnitelmaPropertyType
properties
isRef 0
minOcc 0
maxOcc unbounded
content complex
children infrao:Suunnitelma
source <xs:element name="suunnitelmatieto" type="infrao:SuunnitelmaPropertyType" minOccurs="0" maxOccurs="unbounded"/>

element AbstractInfraomaisuusKohdeType/nimi
diagram index_p36.png
namespace www.infra-o.fi/infrao
type yht:NimiType
properties
isRef 0
content complex
children yht:teksti
source <xs:element name="nimi" type="yht:NimiType"/>

element AbstractInfraomaisuusKohdeType/sijainti
diagram index_p37.png
namespace www.infra-o.fi/infrao
type infrao:SijaintiPropertyType
properties
isRef 0
content complex
children infrao:Sijainti
source <xs:element name="sijainti" type="infrao:SijaintiPropertyType"/>

element AbstractInfraomaisuusKohdeType/suunnitelmalinkkitieto
diagram index_p38.png
namespace www.infra-o.fi/infrao
type infrao:SuunnitelmalinkkiPropertyType
properties
isRef 0
minOcc 0
maxOcc unbounded
content complex
children infrao:Suunnitelmalinkki
source <xs:element name="suunnitelmalinkkitieto" type="infrao:SuunnitelmalinkkiPropertyType" minOccurs="0" maxOccurs="unbounded"/>

element AbstractInfraomaisuusKohdeType/sijainti
diagram index_p39.png
namespace www.infra-o.fi/infrao
type infrao:SijaintiPropertyType
properties
isRef 0
content complex
children infrao:Sijainti
source <xs:element name="sijainti" type="infrao:SijaintiPropertyType"/>

complexType AbstractKasvillisuusPropertyType
diagram index_p40.png
namespace www.infra-o.fi/infrao
children infrao:AbstractKasvillisuus
used by
element ViheralueenOsaType/sisaltaa
source <xs:complexType name="AbstractKasvillisuusPropertyType">
 
<xs:sequence minOccurs="0">
   
<xs:element ref="infrao:AbstractKasvillisuus"/>
 
</xs:sequence>
</xs:complexType>

complexType AbstractKasvillisuusType
diagram index_p41.png
namespace www.infra-o.fi/infrao
type extension of infrao:AbstractPaikkatietopalveluKohdeType
properties
base infrao:AbstractPaikkatietopalveluKohdeType
abstract true
children infrao:alkuHetki infrao:loppuHetki infrao:metatieto infrao:yksilointitieto infrao:kuuluu infrao:sijaintitieto
used by
element AbstractKasvillisuus
complexTypes KasviType PuuType
source <xs:complexType name="AbstractKasvillisuusType" abstract="true">
 
<xs:complexContent>
   
<xs:extension base="infrao:AbstractPaikkatietopalveluKohdeType">
     
<xs:sequence>
       
<xs:element name="kuuluu" type="infrao:ViheralueenOsaPropertyType" minOccurs="0">
         
<xs:annotation>
           
<xs:appinfo>
             
<gml:reversePropertyName>infrao:sisaltaa</gml:reversePropertyName>
           
</xs:appinfo>
         
</xs:annotation>
       
</xs:element>
       
<xs:element name="sijaintitieto" type="infrao:SijaintiPropertyType"/>
     
</xs:sequence>
   
</xs:extension>
 
</xs:complexContent>
</xs:complexType>

element AbstractKasvillisuusType/kuuluu
diagram index_p42.png
namespace www.infra-o.fi/infrao
type infrao:ViheralueenOsaPropertyType
properties
isRef 0
minOcc 0
maxOcc 1
content complex
children infrao:ViheralueenOsa
annotation
appinfo
<gml:reversePropertyName>infrao:sisaltaa</gml:reversePropertyName>
source <xs:element name="kuuluu" type="infrao:ViheralueenOsaPropertyType" minOccurs="0">
 
<xs:annotation>
   
<xs:appinfo>
     
<gml:reversePropertyName>infrao:sisaltaa</gml:reversePropertyName>
   
</xs:appinfo>
 
</xs:annotation>
</xs:element>

element AbstractKasvillisuusType/sijaintitieto
diagram index_p43.png
namespace www.infra-o.fi/infrao
type infrao:SijaintiPropertyType
properties
isRef 0
content complex
children infrao:Sijainti
source <xs:element name="sijaintitieto" type="infrao:SijaintiPropertyType"/>

complexType AbstractPaikkatietopalveluKohdePropertyType
diagram index_p44.png
namespace www.infra-o.fi/infrao
children infrao:AbstractPaikkatietopalveluKohde
source <xs:complexType name="AbstractPaikkatietopalveluKohdePropertyType">
 
<xs:sequence minOccurs="0">
   
<xs:element ref="infrao:AbstractPaikkatietopalveluKohde"/>
 
</xs:sequence>
</xs:complexType>

complexType AbstractPaikkatietopalveluKohdeType
diagram index_p45.png
namespace www.infra-o.fi/infrao
type extension of gml:AbstractFeatureType
properties
base gml:AbstractFeatureType
abstract true
children infrao:alkuHetki infrao:loppuHetki infrao:metatieto infrao:yksilointitieto
used by
element AbstractPaikkatietopalveluKohde
complexTypes AbstractInfraomaisuusKohdeType AbstractKasvillisuusType AbstractVarusteType KatualueenOsaType ViheralueenOsaType
source <xs:complexType name="AbstractPaikkatietopalveluKohdeType" abstract="true">
 
<xs:complexContent>
   
<xs:extension base="gml:AbstractFeatureType">
     
<xs:sequence>
       
<xs:element name="alkuHetki" type="xs:dateTime">
         
<xs:annotation>
           
<xs:documentation>Kohteen luontipäivämäärä</xs:documentation>
         
</xs:annotation>
       
</xs:element>
       
<xs:element name="loppuHetki" type="xs:dateTime" minOccurs="0">
         
<xs:annotation>
           
<xs:documentation>Milloin kohde on poistettu. Tämän avulla voidaan tunnistaa poistetut kohteet, jos järjestelmät tukevat historiatietojen tallentamista</xs:documentation>
         
</xs:annotation>
       
</xs:element>
       
<xs:element name="metatieto" minOccurs="0" maxOccurs="0">
         
<xs:annotation>
           
<xs:documentation>Kohteen metatiedot. Suositeltavat kentät ovat: sijaintitiedonluontitapa, tarkkuus, datan_luoja, luonti_pvm, muokkaaja, muokkaus_pvm, omistaja, lahteen_pvm, lahteen_tyyppi, mittausera, lisatieto_linkki</xs:documentation>
         
</xs:annotation>
         
<xs:complexType>
           
<xs:complexContent>
             
<xs:extension base="gml:AbstractMemberType">
               
<xs:sequence>
                 
<xs:element ref="gml:MetaDataPropertyType"/>
               
</xs:sequence>
             
</xs:extension>
           
</xs:complexContent>
         
</xs:complexType>
       
</xs:element>
       
<xs:element name="yksilointitieto" type="xs:string">
         
<xs:annotation>
           
<xs:documentation>Kohteen lähtötietojärjestelmän  tvs. mukainen yksilöintitieto </xs:documentation>
         
</xs:annotation>
       
</xs:element>
     
</xs:sequence>
   
</xs:extension>
 
</xs:complexContent>
</xs:complexType>

element AbstractPaikkatietopalveluKohdeType/alkuHetki
diagram index_p46.png
namespace www.infra-o.fi/infrao
type xs:dateTime
properties
isRef 0
content simple
annotation
documentation
Kohteen luontipäivämäärä
source <xs:element name="alkuHetki" type="xs:dateTime">
 
<xs:annotation>
   
<xs:documentation>Kohteen luontipäivämäärä</xs:documentation>
 
</xs:annotation>
</xs:element>

element AbstractPaikkatietopalveluKohdeType/loppuHetki
diagram index_p47.png
namespace www.infra-o.fi/infrao
type xs:dateTime
properties
isRef 0
minOcc 0
maxOcc 1
content simple
annotation
documentation
Milloin kohde on poistettu. Tämän avulla voidaan tunnistaa poistetut kohteet, jos järjestelmät tukevat historiatietojen tallentamista
source <xs:element name="loppuHetki" type="xs:dateTime" minOccurs="0">
 
<xs:annotation>
   
<xs:documentation>Milloin kohde on poistettu. Tämän avulla voidaan tunnistaa poistetut kohteet, jos järjestelmät tukevat historiatietojen tallentamista</xs:documentation>
 
</xs:annotation>
</xs:element>

element AbstractPaikkatietopalveluKohdeType/metatieto
diagram index_p48.png
namespace www.infra-o.fi/infrao
type extension of gml:AbstractMemberType
properties
isRef 0
minOcc 0
maxOcc 0
content complex
children gml:MetaDataPropertyType
annotation
documentation
Kohteen metatiedot. Suositeltavat kentät ovat: sijaintitiedonluontitapa, tarkkuus, datan_luoja, luonti_pvm, muokkaaja, muokkaus_pvm, omistaja, lahteen_pvm, lahteen_tyyppi, mittausera, lisatieto_linkki
source <xs:element name="metatieto" minOccurs="0" maxOccurs="0">
 
<xs:annotation>
   
<xs:documentation>Kohteen metatiedot. Suositeltavat kentät ovat: sijaintitiedonluontitapa, tarkkuus, datan_luoja, luonti_pvm, muokkaaja, muokkaus_pvm, omistaja, lahteen_pvm, lahteen_tyyppi, mittausera, lisatieto_linkki</xs:documentation>
 
</xs:annotation>
 
<xs:complexType>
   
<xs:complexContent>
     
<xs:extension base="gml:AbstractMemberType">
       
<xs:sequence>
         
<xs:element ref="gml:MetaDataPropertyType"/>
       
</xs:sequence>
     
</xs:extension>
   
</xs:complexContent>
 
</xs:complexType>
</xs:element>

element AbstractPaikkatietopalveluKohdeType/yksilointitieto
diagram index_p49.png
namespace www.infra-o.fi/infrao
type xs:string
properties
isRef 0
content simple
annotation
documentation
Kohteen lähtötietojärjestelmän  tvs. mukainen yksilöintitieto
source <xs:element name="yksilointitieto" type="xs:string">
 
<xs:annotation>
   
<xs:documentation>Kohteen lähtötietojärjestelmän  tvs. mukainen yksilöintitieto </xs:documentation>
 
</xs:annotation>
</xs:element>

complexType AbstractVarustePropertyType
diagram index_p50.png
namespace www.infra-o.fi/infrao
children infrao:AbstractVaruste
used by
elements KatualueenOsaType/sisaltaaVaruste ViheralueenOsaType/sisaltaaVaruste
source <xs:complexType name="AbstractVarustePropertyType">
 
<xs:sequence minOccurs="0">
   
<xs:element ref="infrao:AbstractVaruste"/>
 
</xs:sequence>
</xs:complexType>

complexType AbstractVarusteType
diagram index_p51.png
namespace www.infra-o.fi/infrao
type extension of infrao:AbstractPaikkatietopalveluKohdeType
properties
base infrao:AbstractPaikkatietopalveluKohdeType
abstract true
children infrao:alkuHetki infrao:loppuHetki infrao:metatieto infrao:yksilointitieto infrao:tarkkaSijaintieto infrao:malli infrao:perusparannusvuosi infrao:suunta infrao:valmistaja infrao:valmistumisvuosi infrao:kuuluuViheralueenOsaan infrao:kuuluuKatualueenOsaan infrao:viitteellinenSijaintitieto infrao:materiaali infrao:suunnitelmalinkkitieto
used by
element AbstractVaruste
complexTypes AjoratamerkintaType HulevesiType JateType KalusteType LeikkivalineType LiikennemerkkiType LiikennevaloType LiikuntaType MeluType MuuVarusteType OpasteType PysakointiruutuType RakenneType ValaistusType YmparistotaideType
source <xs:complexType name="AbstractVarusteType" abstract="true">
 
<xs:complexContent>
   
<xs:extension base="infrao:AbstractPaikkatietopalveluKohdeType">
     
<xs:sequence>
       
<xs:element name="tarkkaSijaintieto" type="infrao:SijaintiPropertyType" minOccurs="0"/>
       
<xs:element name="malli" type="xs:string"/>
       
<xs:element name="perusparannusvuosi" type="xs:integer"/>
       
<xs:element name="suunta" type="xs:double"/>
       
<xs:element name="valmistaja" type="xs:string"/>
       
<xs:element name="valmistumisvuosi" type="xs:integer"/>
       
<xs:element name="kuuluuViheralueenOsaan" type="infrao:ViheralueenOsaPropertyType" minOccurs="0">
         
<xs:annotation>
           
<xs:appinfo>
             
<gml:reversePropertyName>infrao:sisaltaaVaruste</gml:reversePropertyName>
           
</xs:appinfo>
         
</xs:annotation>
       
</xs:element>
       
<xs:element name="kuuluuKatualueenOsaan" type="infrao:KatualueenOsaPropertyType">
         
<xs:annotation>
           
<xs:appinfo>
             
<gml:reversePropertyName>infrao:sisaltaaVaruste</gml:reversePropertyName>
           
</xs:appinfo>
         
</xs:annotation>
       
</xs:element>
       
<xs:element name="viitteellinenSijaintitieto" type="infrao:SijaintiPropertyType" minOccurs="0"/>
       
<xs:element name="materiaali" type="infrao:VarustemateriaaliType"/>
       
<xs:element name="suunnitelmalinkkitieto" type="infrao:SuunnitelmalinkkiPropertyType" minOccurs="0" maxOccurs="unbounded"/>
     
</xs:sequence>
   
</xs:extension>
 
</xs:complexContent>
</xs:complexType>

element AbstractVarusteType/tarkkaSijaintieto
diagram index_p52.png
namespace www.infra-o.fi/infrao
type infrao:SijaintiPropertyType
properties
isRef 0
minOcc 0
maxOcc 1
content complex
children infrao:Sijainti
source <xs:element name="tarkkaSijaintieto" type="infrao:SijaintiPropertyType" minOccurs="0"/>

element AbstractVarusteType/malli
diagram index_p53.png
namespace www.infra-o.fi/infrao
type xs:string
properties
isRef 0
content simple
source <xs:element name="malli" type="xs:string"/>

element AbstractVarusteType/perusparannusvuosi
diagram index_p54.png
namespace www.infra-o.fi/infrao
type xs:integer
properties
isRef 0
content simple
source <xs:element name="perusparannusvuosi" type="xs:integer"/>

element AbstractVarusteType/suunta
diagram index_p55.png
namespace www.infra-o.fi/infrao
type xs:double
properties
isRef 0
content simple
source <xs:element name="suunta" type="xs:double"/>

element AbstractVarusteType/valmistaja
diagram index_p56.png
namespace www.infra-o.fi/infrao
type xs:string
properties
isRef 0
content simple
source <xs:element name="valmistaja" type="xs:string"/>

element AbstractVarusteType/valmistumisvuosi
diagram index_p57.png
namespace www.infra-o.fi/infrao
type xs:integer
properties
isRef 0
content simple
source <xs:element name="valmistumisvuosi" type="xs:integer"/>

element AbstractVarusteType/kuuluuViheralueenOsaan
diagram index_p58.png
namespace www.infra-o.fi/infrao
type infrao:ViheralueenOsaPropertyType
properties
isRef 0
minOcc 0
maxOcc 1
content complex
children infrao:ViheralueenOsa
annotation
appinfo
<gml:reversePropertyName>infrao:sisaltaaVaruste</gml:reversePropertyName>
source <xs:element name="kuuluuViheralueenOsaan" type="infrao:ViheralueenOsaPropertyType" minOccurs="0">
 
<xs:annotation>
   
<xs:appinfo>
     
<gml:reversePropertyName>infrao:sisaltaaVaruste</gml:reversePropertyName>
   
</xs:appinfo>
 
</xs:annotation>
</xs:element>

element AbstractVarusteType/kuuluuKatualueenOsaan
diagram index_p59.png
namespace www.infra-o.fi/infrao
type infrao:KatualueenOsaPropertyType
properties
isRef 0
content complex
children infrao:KatualueenOsa
annotation
appinfo
<gml:reversePropertyName>infrao:sisaltaaVaruste</gml:reversePropertyName>
source <xs:element name="kuuluuKatualueenOsaan" type="infrao:KatualueenOsaPropertyType">
 
<xs:annotation>
   
<xs:appinfo>
     
<gml:reversePropertyName>infrao:sisaltaaVaruste</gml:reversePropertyName>
   
</xs:appinfo>
 
</xs:annotation>
</xs:element>

element AbstractVarusteType/viitteellinenSijaintitieto
diagram index_p60.png
namespace www.infra-o.fi/infrao
type infrao:SijaintiPropertyType
properties
isRef 0
minOcc 0
maxOcc 1
content complex
children infrao:Sijainti
source <xs:element name="viitteellinenSijaintitieto" type="infrao:SijaintiPropertyType" minOccurs="0"/>

element AbstractVarusteType/materiaali
diagram index_p61.png
namespace www.infra-o.fi/infrao
type infrao:VarustemateriaaliType
properties
isRef 0
content simple
facets
Kind Value annotation 
enumeration betoni 
enumeration elementtiverkko 
enumeration kaksipuolinen teräspalkki 
enumeration metalli 
enumeration muovi 
enumeration panssariverkko 
enumeration putkipalkki 
enumeration puu 
enumeration teräs 
enumeration teräspalkki 
enumeration teräsverkko 
enumeration vaijeri 
enumeration muu 
enumeration ei tiedossa 
source <xs:element name="materiaali" type="infrao:VarustemateriaaliType"/>

element AbstractVarusteType/suunnitelmalinkkitieto
diagram index_p62.png
namespace www.infra-o.fi/infrao
type infrao:SuunnitelmalinkkiPropertyType
properties
isRef 0
minOcc 0
maxOcc unbounded
content complex
children infrao:Suunnitelmalinkki
source <xs:element name="suunnitelmalinkkitieto" type="infrao:SuunnitelmalinkkiPropertyType" minOccurs="0" maxOccurs="unbounded"/>

complexType AjoratamerkintaPropertyType
diagram index_p63.png
namespace www.infra-o.fi/infrao
children infrao:Ajoratamerkinta
source <xs:complexType name="AjoratamerkintaPropertyType">
 
<xs:sequence minOccurs="0">
   
<xs:element ref="infrao:Ajoratamerkinta"/>
 
</xs:sequence>
</xs:complexType>

complexType AjoratamerkintaType
diagram index_p64.png
namespace www.infra-o.fi/infrao
type extension of infrao:AbstractVarusteType
properties
base infrao:AbstractVarusteType
children infrao:alkuHetki infrao:loppuHetki infrao:metatieto infrao:yksilointitieto infrao:tarkkaSijaintieto infrao:malli infrao:perusparannusvuosi infrao:suunta infrao:valmistaja infrao:valmistumisvuosi infrao:kuuluuViheralueenOsaan infrao:kuuluuKatualueenOsaan infrao:viitteellinenSijaintitieto infrao:materiaali infrao:suunnitelmalinkkitieto infrao:tyyppi
used by
element Ajoratamerkinta
source <xs:complexType name="AjoratamerkintaType">
 
<xs:complexContent>
   
<xs:extension base="infrao:AbstractVarusteType">
     
<xs:sequence>
       
<xs:element name="tyyppi" type="infrao:AjoratamerkinnanTyyppiType"/>
     
</xs:sequence>
   
</xs:extension>
 
</xs:complexContent>
</xs:complexType>

element AjoratamerkintaType/tyyppi
diagram index_p65.png
namespace www.infra-o.fi/infrao
type infrao:AjoratamerkinnanTyyppiType
properties
isRef 0
content simple
facets
Kind Value annotation 
enumeration katkoviiva 
enumeration sulkuviiva 
enumeration suojatie 
enumeration muu 
enumeration ei tiedossa 
source <xs:element name="tyyppi" type="infrao:AjoratamerkinnanTyyppiType"/>

complexType HulevesiPropertyType
diagram index_p66.png
namespace www.infra-o.fi/infrao
children infrao:Hulevesi
source <xs:complexType name="HulevesiPropertyType">
 
<xs:sequence minOccurs="0">
   
<xs:element ref="infrao:Hulevesi"/>
 
</xs:sequence>
</xs:complexType>

complexType HulevesiType
diagram index_p67.png
namespace www.infra-o.fi/infrao
type extension of infrao:AbstractVarusteType
properties
base infrao:AbstractVarusteType
children infrao:alkuHetki infrao:loppuHetki infrao:metatieto infrao:yksilointitieto infrao:tarkkaSijaintieto infrao:malli infrao:perusparannusvuosi infrao:suunta infrao:valmistaja infrao:valmistumisvuosi infrao:kuuluuViheralueenOsaan infrao:kuuluuKatualueenOsaan infrao:viitteellinenSijaintitieto infrao:materiaali infrao:suunnitelmalinkkitieto infrao:hulevesi
used by
element Hulevesi
source <xs:complexType name="HulevesiType">
 
<xs:complexContent>
   
<xs:extension base="infrao:AbstractVarusteType">
     
<xs:sequence>
       
<xs:element name="hulevesi" type="infrao:HulevesiTyyppiType"/>
     
</xs:sequence>
   
</xs:extension>
 
</xs:complexContent>
</xs:complexType>

element HulevesiType/hulevesi
diagram index_p68.png
namespace www.infra-o.fi/infrao
type infrao:HulevesiTyyppiType
properties
isRef 0
content simple
facets
Kind Value annotation 
enumeration avo-oja 
enumeration avopainanne 
enumeration avouoma 
enumeration hulevesiallas 
enumeration hulevesikaivo 
enumeration hulevesikosteikko 
enumeration imeytyskaivanto 
enumeration imeytyskenttä 
enumeration imeytyspainanne 
enumeration noro 
enumeration patorakenne 
enumeration pidätysallas 
enumeration puro 
enumeration purkukaivo 
enumeration rumpu 
enumeration sulkukaivo 
enumeration säätökaivo 
enumeration säätöpato 
enumeration tarkastuskaivo 
enumeration tarkastusputki 
enumeration tulvauoma 
enumeration viivytysallas 
enumeration muu 
enumeration ei tiedossa 
source <xs:element name="hulevesi" type="infrao:HulevesiTyyppiType"/>

complexType JatePropertyType
diagram index_p69.png
namespace www.infra-o.fi/infrao
children infrao:Jate
source <xs:complexType name="JatePropertyType">
 
<xs:sequence minOccurs="0">
   
<xs:element ref="infrao:Jate"/>
 
</xs:sequence>
</xs:complexType>

complexType JateType
diagram index_p70.png
namespace www.infra-o.fi/infrao
type extension of infrao:AbstractVarusteType
properties
base infrao:AbstractVarusteType
children infrao:alkuHetki infrao:loppuHetki infrao:metatieto infrao:yksilointitieto infrao:tarkkaSijaintieto infrao:malli infrao:perusparannusvuosi infrao:suunta infrao:valmistaja infrao:valmistumisvuosi infrao:kuuluuViheralueenOsaan infrao:kuuluuKatualueenOsaan infrao:viitteellinenSijaintitieto infrao:materiaali infrao:suunnitelmalinkkitieto infrao:jäte
used by
element Jate
source <xs:complexType name="JateType">
 
<xs:complexContent>
   
<xs:extension base="infrao:AbstractVarusteType">
     
<xs:sequence>
       
<xs:element name="jäte" type="infrao:JateTyyppiType"/>
     
</xs:sequence>
   
</xs:extension>
 
</xs:complexContent>
</xs:complexType>

element JateType/jäte
diagram index_p71.png
namespace www.infra-o.fi/infrao
type infrao:JateTyyppiType
properties
isRef 0
content simple
facets
Kind Value annotation 
enumeration jäteastia 
enumeration koiranroska-astia 
enumeration roskakori 
enumeration muu 
enumeration ei tiedossa 
source <xs:element name="jäte" type="infrao:JateTyyppiType"/>

complexType KalustePropertyType
diagram index_p72.png
namespace www.infra-o.fi/infrao
children infrao:Kaluste
source <xs:complexType name="KalustePropertyType">
 
<xs:sequence minOccurs="0">
   
<xs:element ref="infrao:Kaluste"/>
 
</xs:sequence>
</xs:complexType>

complexType KalusteType
diagram index_p73.png
namespace www.infra-o.fi/infrao
type extension of infrao:AbstractVarusteType
properties
base infrao:AbstractVarusteType
children infrao:alkuHetki infrao:loppuHetki infrao:metatieto infrao:yksilointitieto infrao:tarkkaSijaintieto infrao:malli infrao:perusparannusvuosi infrao:suunta infrao:valmistaja infrao:valmistumisvuosi infrao:kuuluuViheralueenOsaan infrao:kuuluuKatualueenOsaan infrao:viitteellinenSijaintitieto infrao:materiaali infrao:suunnitelmalinkkitieto infrao:kaluste
used by
element Kaluste
source <xs:complexType name="KalusteType">
 
<xs:complexContent>
   
<xs:extension base="infrao:AbstractVarusteType">
     
<xs:sequence>
       
<xs:element name="kaluste" type="infrao:KalusteTyyppiType"/>
     
</xs:sequence>
   
</xs:extension>
 
</xs:complexContent>
</xs:complexType>

element KalusteType/kaluste
diagram index_p74.png
namespace www.infra-o.fi/infrao
type infrao:KalusteTyyppiType
properties
isRef 0
content simple
facets
Kind Value annotation 
enumeration irtopenkki 
enumeration istuin muu 
enumeration kalusteryhmä 
enumeration kiintopenkki 
enumeration pöytä 
enumeration pöytä-penkkiyhdistelmä 
enumeration yhdenistuttava penkki 
enumeration muu 
enumeration ei tiedossa 
source <xs:element name="kaluste" type="infrao:KalusteTyyppiType"/>

complexType KasviPropertyType
diagram index_p75.png
namespace www.infra-o.fi/infrao
children infrao:Kasvi
source <xs:complexType name="KasviPropertyType">
 
<xs:sequence minOccurs="0">
   
<xs:element ref="infrao:Kasvi"/>
 
</xs:sequence>
</xs:complexType>

complexType KasviType
diagram index_p76.png
namespace www.infra-o.fi/infrao
type extension of infrao:AbstractKasvillisuusType
properties
base infrao:AbstractKasvillisuusType
children infrao:alkuHetki infrao:loppuHetki infrao:metatieto infrao:yksilointitieto infrao:kuuluu infrao:sijaintitieto infrao:kasvilaji infrao:kasviryhma
used by
element Kasvi
source <xs:complexType name="KasviType">
 
<xs:complexContent>
   
<xs:extension base="infrao:AbstractKasvillisuusType">
     
<xs:sequence>
       
<xs:element name="kasvilaji" type="infrao:KasvilajiType"/>
       
<xs:element name="kasviryhma" type="infrao:KasviryhmaTyyppiType" minOccurs="0" maxOccurs="0"/>
     
</xs:sequence>
   
</xs:extension>
 
</xs:complexContent>
</xs:complexType>

element KasviType/kasvilaji
diagram index_p77.png
namespace www.infra-o.fi/infrao
type infrao:KasvilajiType
properties
isRef 0
content simple
facets
Kind Value annotation 
enumeration Linum catharticum 
enumeration Lorem Ipsum 
enumeration Täydennetään... 
source <xs:element name="kasvilaji" type="infrao:KasvilajiType"/>

element KasviType/kasviryhma
diagram index_p78.png
namespace www.infra-o.fi/infrao
type infrao:KasviryhmaTyyppiType
properties
isRef 0
minOcc 0
maxOcc 0
content simple
facets
Kind Value annotation 
enumeration havupensas 
enumeration köynnös 
enumeration köynnösruusu 
enumeration lehtipensas 
enumeration maustekasvi 
enumeration perenna 
enumeration varpu 
enumeration ryhmäruusu 
enumeration yksivuotinen kasvi 
enumeration muu 
enumeration ei tiedossa 
source <xs:element name="kasviryhma" type="infrao:KasviryhmaTyyppiType" minOccurs="0" maxOccurs="0"/>

complexType KatualueenOsaPropertyType
diagram index_p79.png
namespace www.infra-o.fi/infrao
children infrao:KatualueenOsa
used by
elements KatualueType/koostuu AbstractVarusteType/kuuluuKatualueenOsaan
source <xs:complexType name="KatualueenOsaPropertyType">
 
<xs:sequence minOccurs="0">
   
<xs:element ref="infrao:KatualueenOsa"/>
 
</xs:sequence>
</xs:complexType>

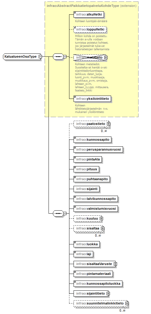
complexType KatualueenOsaType
diagram index_p80.png
namespace www.infra-o.fi/infrao
type extension of infrao:AbstractPaikkatietopalveluKohdeType
properties
base infrao:AbstractPaikkatietopalveluKohdeType
children infrao:alkuHetki infrao:loppuHetki infrao:metatieto infrao:yksilointitieto infrao:paatostieto infrao:kunnossapito infrao:perusparannusvuosi infrao:pintaAla infrao:pituus infrao:puhtaanapito infrao:sijainti infrao:talvikunnossapito infrao:valmistumisvuosi infrao:kuuluu infrao:sisaltaa infrao:luokka infrao:laji infrao:sisaltaaVaruste infrao:pintamateriaali infrao:kunnossapitoluokka infrao:sijaintitieto infrao:suunnitelmalinkkitieto
used by
element KatualueenOsa
source <xs:complexType name="KatualueenOsaType">
 
<xs:complexContent>
   
<xs:extension base="infrao:AbstractPaikkatietopalveluKohdeType">
     
<xs:sequence>
       
<xs:element name="paatostieto" type="infrao:PaatosPropertyType" minOccurs="0" maxOccurs="unbounded"/>
       
<xs:element name="kunnossapito" type="xs:string"/>
       
<xs:element name="perusparannusvuosi" type="xs:integer"/>
       
<xs:element name="pintaAla" type="xs:double"/>
       
<xs:element name="pituus" type="xs:double"/>
       
<xs:element name="puhtaanapito" type="xs:string"/>
       
<xs:element name="sijainti" type="gml:SurfacePropertyType"/>
       
<xs:element name="talvikunnossapito" type="xs:string"/>
       
<xs:element name="valmistumisvuosi" type="xs:integer"/>
       
<xs:element name="kuuluu" type="infrao:KatualuePropertyType" minOccurs="0">
         
<xs:annotation>
           
<xs:appinfo>
             
<gml:reversePropertyName>infrao:koostuu</gml:reversePropertyName>
           
</xs:appinfo>
         
</xs:annotation>
       
</xs:element>
       
<xs:element name="sisaltaa" type="infrao:KeskilinjaPropertyType" minOccurs="0" maxOccurs="unbounded"/>
       
<xs:element name="luokka" type="infrao:ToiminnallinenLuokkaType"/>
       
<xs:element name="laji" type="infrao:KatuosanLajiType"/>
       
<xs:element name="sisaltaaVaruste" type="infrao:AbstractVarustePropertyType">
         
<xs:annotation>
           
<xs:appinfo>
             
<gml:reversePropertyName>infrao:kuuluuKatualueenOsaan</gml:reversePropertyName>
           
</xs:appinfo>
         
</xs:annotation>
       
</xs:element>
       
<xs:element name="pintamateriaali" type="infrao:PintamateriaaliType"/>
       
<xs:element name="kunnossapitoluokka" type="infrao:KunnossapitoluokkaType"/>
       
<xs:element name="sijaintitieto" type="infrao:SijaintiPropertyType"/>
       
<xs:element name="suunnitelmalinkkitieto" type="infrao:SuunnitelmalinkkiPropertyType" minOccurs="0" maxOccurs="unbounded"/>
     
</xs:sequence>
   
</xs:extension>
 
</xs:complexContent>
</xs:complexType>

element KatualueenOsaType/paatostieto
diagram index_p81.png
namespace www.infra-o.fi/infrao
type infrao:PaatosPropertyType
properties
isRef 0
minOcc 0
maxOcc unbounded
content complex
children infrao:Paatos
source <xs:element name="paatostieto" type="infrao:PaatosPropertyType" minOccurs="0" maxOccurs="unbounded"/>

element KatualueenOsaType/kunnossapito
diagram index_p82.png
namespace www.infra-o.fi/infrao
type xs:string
properties
isRef 0
content simple
source <xs:element name="kunnossapito" type="xs:string"/>

element KatualueenOsaType/perusparannusvuosi
diagram index_p83.png
namespace www.infra-o.fi/infrao
type xs:integer
properties
isRef 0
content simple
source <xs:element name="perusparannusvuosi" type="xs:integer"/>

element KatualueenOsaType/pintaAla
diagram index_p84.png
namespace www.infra-o.fi/infrao
type xs:double
properties
isRef 0
content simple
source <xs:element name="pintaAla" type="xs:double"/>

element KatualueenOsaType/pituus
diagram index_p85.png
namespace www.infra-o.fi/infrao
type xs:double
properties
isRef 0
content simple
source <xs:element name="pituus" type="xs:double"/>

element KatualueenOsaType/puhtaanapito
diagram index_p86.png
namespace www.infra-o.fi/infrao
type xs:string
properties
isRef 0
content simple
source <xs:element name="puhtaanapito" type="xs:string"/>

element KatualueenOsaType/sijainti
diagram index_p87.png
namespace www.infra-o.fi/infrao
type gml:SurfacePropertyType
properties
isRef 0
content complex
source <xs:element name="sijainti" type="gml:SurfacePropertyType"/>

element KatualueenOsaType/talvikunnossapito
diagram index_p88.png
namespace www.infra-o.fi/infrao
type xs:string
properties
isRef 0
content simple
source <xs:element name="talvikunnossapito" type="xs:string"/>

element KatualueenOsaType/valmistumisvuosi
diagram index_p89.png
namespace www.infra-o.fi/infrao
type xs:integer
properties
isRef 0
content simple
source <xs:element name="valmistumisvuosi" type="xs:integer"/>

element KatualueenOsaType/kuuluu
diagram index_p90.png
namespace www.infra-o.fi/infrao
type infrao:KatualuePropertyType
properties
isRef 0
minOcc 0
maxOcc 1
content complex
children infrao:Katualue
annotation
appinfo
<gml:reversePropertyName>infrao:koostuu</gml:reversePropertyName>
source <xs:element name="kuuluu" type="infrao:KatualuePropertyType" minOccurs="0">
 
<xs:annotation>
   
<xs:appinfo>
     
<gml:reversePropertyName>infrao:koostuu</gml:reversePropertyName>
   
</xs:appinfo>
 
</xs:annotation>
</xs:element>

element KatualueenOsaType/sisaltaa
diagram index_p91.png
namespace www.infra-o.fi/infrao
type infrao:KeskilinjaPropertyType
properties
isRef 0
minOcc 0
maxOcc unbounded
content complex
children infrao:Keskilinja
source <xs:element name="sisaltaa" type="infrao:KeskilinjaPropertyType" minOccurs="0" maxOccurs="unbounded"/>

element KatualueenOsaType/luokka
diagram index_p92.png
namespace www.infra-o.fi/infrao
type infrao:ToiminnallinenLuokkaType
properties
isRef 0
content simple
facets
Kind Value annotation 
enumeration aukio 
enumeration asuntokatu 
enumeration hidaskatu 
enumeration kevyen liikenteen väylä 
enumeration kokoojakatu 
enumeration kävelykatu 
enumeration pihakatu 
enumeration pysäköintialue 
enumeration pääkatu 
enumeration tori 
enumeration yksityistie 
enumeration muu 
enumeration ei tiedossa 
source <xs:element name="luokka" type="infrao:ToiminnallinenLuokkaType"/>

element KatualueenOsaType/laji
diagram index_p93.png
namespace www.infra-o.fi/infrao
type infrao:KatuosanLajiType
properties
isRef 0
content simple
facets
Kind Value annotation 
enumeration ajorata 
enumeration alikulkukäytävä 
enumeration jalkakäytävä 
enumeration kävelytie 
enumeration luiska 
enumeration portaat 
enumeration pyöräilykaista 
enumeration pyörätie 
enumeration raitiotie 
enumeration silta 
enumeration tasoristeys 
enumeration tonttiliittymä 
enumeration tunneli 
enumeration viheralue 
enumeration välikaista 
enumeration yhdistetty kevyen liikenteen väylä 
enumeration muu 
enumeration ei tiedossa 
source <xs:element name="laji" type="infrao:KatuosanLajiType"/>

element KatualueenOsaType/sisaltaaVaruste
diagram index_p94.png
namespace www.infra-o.fi/infrao
type infrao:AbstractVarustePropertyType
properties
isRef 0
content complex
children infrao:AbstractVaruste
annotation
appinfo
<gml:reversePropertyName>infrao:kuuluuKatualueenOsaan</gml:reversePropertyName>
source <xs:element name="sisaltaaVaruste" type="infrao:AbstractVarustePropertyType">
 
<xs:annotation>
   
<xs:appinfo>
     
<gml:reversePropertyName>infrao:kuuluuKatualueenOsaan</gml:reversePropertyName>
   
</xs:appinfo>
 
</xs:annotation>
</xs:element>

element KatualueenOsaType/pintamateriaali
diagram index_p95.png
namespace www.infra-o.fi/infrao
type infrao:PintamateriaaliType
properties
isRef 0
content simple
facets
Kind Value annotation 
enumeration asfalttipäällyste 
enumeration asfalttibetoni 
enumeration betonilaatta 
enumeration betonikivi- ja -laattapäällyste 
enumeration betonipäällyste (valettavat) 
enumeration emulsiopintaus (LP) 
enumeration kenttäkivetys 
enumeration liuskekivetys 
enumeration luonnonkivilaatoitus 
enumeration metallirakenne 
enumeration murskepäällyste 
enumeration noppakivetys 
enumeration nupukivetys 
enumeration puupäällyste 
enumeration sirotepintaus (SIP) 
enumeration sorapäällyste 
enumeration soratien pintaus (SOP) 
enumeration muu 
enumeration ei tiedossa 
source <xs:element name="pintamateriaali" type="infrao:PintamateriaaliType"/>

element KatualueenOsaType/kunnossapitoluokka
diagram index_p96.png
namespace www.infra-o.fi/infrao
type infrao:KunnossapitoluokkaType
properties
isRef 0
content simple
facets
Kind Value annotation 
enumeration ajoradat, luokka I 
enumeration ajoradat, luokka II 
enumeration ajoradat, luokka III 
enumeration kevyen liikenteen raitti, luokka I 
enumeration kevyen liikenteen raitti, luokka II 
enumeration kevyen liikenteen väylä, luokka I 
enumeration kevyen liikenteen väylä, luokka II 
enumeration jalkakäytävä, luokka I 
enumeration jalkakäytävä, luokka II 
enumeration torit ja aukiot, luokka I 
enumeration torit ja aukiot, luokka II 
enumeration kiinteistön kunnossapitovastuu 
enumeration ei kunnossapitoa 
enumeration ei talvikunnosspitoa 
enumeration A1 edustusviheralue 
enumeration A2 käyttöviheralue 
enumeration A3 käyttö- ja suojaviheralue 
enumeration B1 maisemapelto 
enumeration B2 käyttöniitty 
enumeration B3 maisemaniitty ja laidunalue 
enumeration B4 avoin alue ja näkymät 
enumeration B5 arvoniitty 
enumeration C1 lähimetsä 
enumeration C2 ulkoilu- ja virkistysmetsä 
enumeration C3 suojametsä 
enumeration C4 talousmetsä 
enumeration C5 arvometsä 
enumeration E erityisalue 
enumeration ei hoidossa 
enumeration U urheilualue 
enumeration muu 
enumeration ei tiedossa 
source <xs:element name="kunnossapitoluokka" type="infrao:KunnossapitoluokkaType"/>

element KatualueenOsaType/sijaintitieto
diagram index_p97.png
namespace www.infra-o.fi/infrao
type infrao:SijaintiPropertyType
properties
isRef 0
content complex
children infrao:Sijainti
source <xs:element name="sijaintitieto" type="infrao:SijaintiPropertyType"/>

element KatualueenOsaType/suunnitelmalinkkitieto
diagram index_p98.png
namespace www.infra-o.fi/infrao
type infrao:SuunnitelmalinkkiPropertyType
properties
isRef 0
minOcc 0
maxOcc unbounded
content complex
children infrao:Suunnitelmalinkki
source <xs:element name="suunnitelmalinkkitieto" type="infrao:SuunnitelmalinkkiPropertyType" minOccurs="0" maxOccurs="unbounded"/>

complexType KatualuePropertyType
diagram index_p99.png
namespace www.infra-o.fi/infrao
children infrao:Katualue
used by
element KatualueenOsaType/kuuluu
source <xs:complexType name="KatualuePropertyType">
 
<xs:sequence minOccurs="0">
   
<xs:element ref="infrao:Katualue"/>
 
</xs:sequence>
</xs:complexType>

complexType KatualueType
diagram index_p100.png
namespace www.infra-o.fi/infrao
type extension of infrao:AbstractInfraomaisuusKohdeType
properties
base infrao:AbstractInfraomaisuusKohdeType
children infrao:alkuHetki infrao:loppuHetki infrao:metatieto infrao:yksilointitieto infrao:suunnitelmatieto infrao:nimi infrao:sijainti infrao:suunnitelmalinkkitieto infrao:sijainti infrao:koostuu
used by
element Katualue
source <xs:complexType name="KatualueType">
 
<xs:complexContent>
   
<xs:extension base="infrao:AbstractInfraomaisuusKohdeType">
     
<xs:sequence>
       
<xs:element name="koostuu" type="infrao:KatualueenOsaPropertyType" minOccurs="0" maxOccurs="unbounded">
         
<xs:annotation>
           
<xs:appinfo>
             
<gml:reversePropertyName>infrao:kuuluu</gml:reversePropertyName>
           
</xs:appinfo>
         
</xs:annotation>
       
</xs:element>
     
</xs:sequence>
   
</xs:extension>
 
</xs:complexContent>
</xs:complexType>

element KatualueType/koostuu
diagram index_p101.png
namespace www.infra-o.fi/infrao
type infrao:KatualueenOsaPropertyType
properties
isRef 0
minOcc 0
maxOcc unbounded
content complex
children infrao:KatualueenOsa
annotation
appinfo
<gml:reversePropertyName>infrao:kuuluu</gml:reversePropertyName>
source <xs:element name="koostuu" type="infrao:KatualueenOsaPropertyType" minOccurs="0" maxOccurs="unbounded">
 
<xs:annotation>
   
<xs:appinfo>
     
<gml:reversePropertyName>infrao:kuuluu</gml:reversePropertyName>
   
</xs:appinfo>
 
</xs:annotation>
</xs:element>

complexType KeskilinjaPropertyType
diagram index_p102.png
namespace www.infra-o.fi/infrao
children infrao:Keskilinja
used by
element KatualueenOsaType/sisaltaa
source <xs:complexType name="KeskilinjaPropertyType">
 
<xs:sequence minOccurs="0">
   
<xs:element ref="infrao:Keskilinja"/>
 
</xs:sequence>
</xs:complexType>

complexType KeskilinjaType
diagram index_p103.png
namespace www.infra-o.fi/infrao
type extension of gml:AbstractFeatureType
properties
base gml:AbstractFeatureType
children infrao:DigiroadID infrao:sijainti
used by
element Keskilinja
source <xs:complexType name="KeskilinjaType">
 
<xs:complexContent>
   
<xs:extension base="gml:AbstractFeatureType">
     
<xs:sequence>
       
<xs:element name="DigiroadID" type="xs:string" minOccurs="0"/>
       
<xs:element name="sijainti" type="gml:CurvePropertyType"/>
     
</xs:sequence>
   
</xs:extension>
 
</xs:complexContent>
</xs:complexType>

element KeskilinjaType/DigiroadID
diagram index_p104.png
namespace www.infra-o.fi/infrao
type xs:string
properties
isRef 0
minOcc 0
maxOcc 1
content simple
source <xs:element name="DigiroadID" type="xs:string" minOccurs="0"/>

element KeskilinjaType/sijainti
diagram index_p105.png
namespace www.infra-o.fi/infrao
type gml:CurvePropertyType
properties
isRef 0
content complex
source <xs:element name="sijainti" type="gml:CurvePropertyType"/>

complexType LeikkivalinePropertyType
diagram index_p106.png
namespace www.infra-o.fi/infrao
children infrao:Leikkivaline
source <xs:complexType name="LeikkivalinePropertyType">
 
<xs:sequence minOccurs="0">
   
<xs:element ref="infrao:Leikkivaline"/>
 
</xs:sequence>
</xs:complexType>

complexType LeikkivalineType
diagram index_p107.png
namespace www.infra-o.fi/infrao
type extension of infrao:AbstractVarusteType
properties
base infrao:AbstractVarusteType
children infrao:alkuHetki infrao:loppuHetki infrao:metatieto infrao:yksilointitieto infrao:tarkkaSijaintieto infrao:malli infrao:perusparannusvuosi infrao:suunta infrao:valmistaja infrao:valmistumisvuosi infrao:kuuluuViheralueenOsaan infrao:kuuluuKatualueenOsaan infrao:viitteellinenSijaintitieto infrao:materiaali infrao:suunnitelmalinkkitieto infrao:leikkiväline
used by
element Leikkivaline
source <xs:complexType name="LeikkivalineType">
 
<xs:complexContent>
   
<xs:extension base="infrao:AbstractVarusteType">
     
<xs:sequence>
       
<xs:element name="leikkiväline" type="infrao:LeikkivalineTyyppiType"/>
     
</xs:sequence>
   
</xs:extension>
 
</xs:complexContent>
</xs:complexType>

element LeikkivalineType/leikkiväline
diagram index_p108.png
namespace www.infra-o.fi/infrao
type infrao:LeikkivalineTyyppiType
properties
isRef 0
content simple
facets
Kind Value annotation 
enumeration hiekkalaatikko 
enumeration jousilelu 
enumeration karuselli 
enumeration keinu 
enumeration kiipeilyteline 
enumeration köysirata 
enumeration leikkimökki 
enumeration liukumäki 
enumeration monitoimiteline 
enumeration puistoveistokset(leikkihahmo) 
enumeration tasapainoiluväline 
enumeration muu 
enumeration ei tiedossa 
source <xs:element name="leikkiväline" type="infrao:LeikkivalineTyyppiType"/>

complexType LiikennemerkkiPropertyType
diagram index_p109.png
namespace www.infra-o.fi/infrao
children infrao:Liikennemerkki
source <xs:complexType name="LiikennemerkkiPropertyType">
 
<xs:sequence minOccurs="0">
   
<xs:element ref="infrao:Liikennemerkki"/>
 
</xs:sequence>
</xs:complexType>

complexType LiikennemerkkiType
diagram index_p110.png
namespace www.infra-o.fi/infrao
type extension of infrao:AbstractVarusteType
properties
base infrao:AbstractVarusteType
children infrao:alkuHetki infrao:loppuHetki infrao:metatieto infrao:yksilointitieto infrao:tarkkaSijaintieto infrao:malli infrao:perusparannusvuosi infrao:suunta infrao:valmistaja infrao:valmistumisvuosi infrao:kuuluuViheralueenOsaan infrao:kuuluuKatualueenOsaan infrao:viitteellinenSijaintitieto infrao:materiaali infrao:suunnitelmalinkkitieto
used by
element Liikennemerkki
source <xs:complexType name="LiikennemerkkiType">
 
<xs:complexContent>
   
<xs:extension base="infrao:AbstractVarusteType">
     
<xs:sequence/>
   
</xs:extension>
 
</xs:complexContent>
</xs:complexType>

complexType LiikennevaloPropertyType
diagram index_p111.png
namespace www.infra-o.fi/infrao
children infrao:Liikennevalo
source <xs:complexType name="LiikennevaloPropertyType">
 
<xs:sequence minOccurs="0">
   
<xs:element ref="infrao:Liikennevalo"/>
 
</xs:sequence>
</xs:complexType>

complexType LiikennevaloType
diagram index_p112.png
namespace www.infra-o.fi/infrao
type extension of infrao:AbstractVarusteType
properties
base infrao:AbstractVarusteType
children infrao:alkuHetki infrao:loppuHetki infrao:metatieto infrao:yksilointitieto infrao:tarkkaSijaintieto infrao:malli infrao:perusparannusvuosi infrao:suunta infrao:valmistaja infrao:valmistumisvuosi infrao:kuuluuViheralueenOsaan infrao:kuuluuKatualueenOsaan infrao:viitteellinenSijaintitieto infrao:materiaali infrao:suunnitelmalinkkitieto
used by
element Liikennevalo
source <xs:complexType name="LiikennevaloType">
 
<xs:complexContent>
   
<xs:extension base="infrao:AbstractVarusteType">
     
<xs:sequence/>
   
</xs:extension>
 
</xs:complexContent>
</xs:complexType>

complexType LiikuntaPropertyType
diagram index_p113.png
namespace www.infra-o.fi/infrao
children infrao:Liikunta
source <xs:complexType name="LiikuntaPropertyType">
 
<xs:sequence minOccurs="0">
   
<xs:element ref="infrao:Liikunta"/>
 
</xs:sequence>
</xs:complexType>

complexType LiikuntaType
diagram index_p114.png
namespace www.infra-o.fi/infrao
type extension of infrao:AbstractVarusteType
properties
base infrao:AbstractVarusteType
children infrao:alkuHetki infrao:loppuHetki infrao:metatieto infrao:yksilointitieto infrao:tarkkaSijaintieto infrao:malli infrao:perusparannusvuosi infrao:suunta infrao:valmistaja infrao:valmistumisvuosi infrao:kuuluuViheralueenOsaan infrao:kuuluuKatualueenOsaan infrao:viitteellinenSijaintitieto infrao:materiaali infrao:suunnitelmalinkkitieto infrao:liikunta
used by
element Liikunta
source <xs:complexType name="LiikuntaType">
 
<xs:complexContent>
   
<xs:extension base="infrao:AbstractVarusteType">
     
<xs:sequence>
       
<xs:element name="liikunta" type="infrao:LiikuntaTyyppiType"/>
     
</xs:sequence>
   
</xs:extension>
 
</xs:complexContent>
</xs:complexType>

element LiikuntaType/liikunta
diagram index_p115.png
namespace www.infra-o.fi/infrao
type infrao:LiikuntaTyyppiType
properties
isRef 0
content simple
facets
Kind Value annotation 
enumeration jalkapallomaali 
enumeration jääkiekkomaali 
enumeration koripalloteline 
enumeration kuntoilutelineet 
enumeration lentopallotolppa 
enumeration luistinkoppi 
enumeration palloseinä 
enumeration skeittiramppi 
enumeration sählymaali 
enumeration talviliukumäki(siirrettävä) 
enumeration muu 
enumeration ei tiedossa 
source <xs:element name="liikunta" type="infrao:LiikuntaTyyppiType"/>

complexType LiitePropertyType
diagram index_p116.png
namespace www.infra-o.fi/infrao
children infrao:Liite
used by
elements PaatosType/liitetieto SuunnitelmaType/liitetieto SuunnitelmalinkkiType/liitetieto
source <xs:complexType name="LiitePropertyType">
 
<xs:sequence>
   
<xs:element ref="infrao:Liite"/>
 
</xs:sequence>
</xs:complexType>

complexType LiiteType
diagram index_p117.png
namespace www.infra-o.fi/infrao
children infrao:kuvaus infrao:linkkiliitteeseen infrao:muokkausHetki infrao:versionumero
used by
element Liite
source <xs:complexType name="LiiteType">
 
<xs:sequence>
   
<xs:element name="kuvaus" type="xs:string">
     
<xs:annotation>
       
<xs:documentation>Liitteen sisältöä  kuvaava teksti</xs:documentation>
     
</xs:annotation>
   
</xs:element>
   
<xs:element name="linkkiliitteeseen" type="xs:anyURI"/>
   
<xs:element name="muokkausHetki" type="xs:dateTime" minOccurs="0"/>
   
<xs:element name="versionumero" type="xs:string" minOccurs="0"/>
 
</xs:sequence>
</xs:complexType>

element LiiteType/kuvaus
diagram index_p118.png
namespace www.infra-o.fi/infrao
type xs:string
properties
isRef 0
content simple
annotation
documentation
Liitteen sisältöä  kuvaava teksti
source <xs:element name="kuvaus" type="xs:string">
 
<xs:annotation>
   
<xs:documentation>Liitteen sisältöä  kuvaava teksti</xs:documentation>
 
</xs:annotation>
</xs:element>

element LiiteType/linkkiliitteeseen
diagram index_p119.png
namespace www.infra-o.fi/infrao
type xs:anyURI
properties
isRef 0
content simple
source <xs:element name="linkkiliitteeseen" type="xs:anyURI"/>

element LiiteType/muokkausHetki
diagram index_p120.png
namespace www.infra-o.fi/infrao
type xs:dateTime
properties
isRef 0
minOcc 0
maxOcc 1
content simple
source <xs:element name="muokkausHetki" type="xs:dateTime" minOccurs="0"/>

element LiiteType/versionumero
diagram index_p121.png
namespace www.infra-o.fi/infrao
type xs:string
properties
isRef 0
minOcc 0
maxOcc 1
content simple
source <xs:element name="versionumero" type="xs:string" minOccurs="0"/>

complexType MeluPropertyType
diagram index_p122.png
namespace www.infra-o.fi/infrao
children infrao:Melu
source <xs:complexType name="MeluPropertyType">
 
<xs:sequence minOccurs="0">
   
<xs:element ref="infrao:Melu"/>
 
</xs:sequence>
</xs:complexType>

complexType MeluType
diagram index_p123.png
namespace www.infra-o.fi/infrao
type extension of infrao:AbstractVarusteType
properties
base infrao:AbstractVarusteType
children infrao:alkuHetki infrao:loppuHetki infrao:metatieto infrao:yksilointitieto infrao:tarkkaSijaintieto infrao:malli infrao:perusparannusvuosi infrao:suunta infrao:valmistaja infrao:valmistumisvuosi infrao:kuuluuViheralueenOsaan infrao:kuuluuKatualueenOsaan infrao:viitteellinenSijaintitieto infrao:materiaali infrao:suunnitelmalinkkitieto infrao:melu
used by
element Melu
source <xs:complexType name="MeluType">
 
<xs:complexContent>
   
<xs:extension base="infrao:AbstractVarusteType">
     
<xs:sequence>
       
<xs:element name="melu" type="infrao:MelutyyppiType"/>
     
</xs:sequence>
   
</xs:extension>
 
</xs:complexContent>
</xs:complexType>

element MeluType/melu
diagram index_p124.png
namespace www.infra-o.fi/infrao
type infrao:MelutyyppiType
properties
isRef 0
content simple
facets
Kind Value annotation 
enumeration meluaita 
enumeration melueste 
enumeration melumuuri 
enumeration meluvalli 
enumeration muu 
enumeration ei tiedossa 
source <xs:element name="melu" type="infrao:MelutyyppiType"/>

complexType MuuVarustePropertyType
diagram index_p125.png
namespace www.infra-o.fi/infrao
children infrao:MuuVaruste
source <xs:complexType name="MuuVarustePropertyType">
 
<xs:sequence minOccurs="0">
   
<xs:element ref="infrao:MuuVaruste"/>
 
</xs:sequence>
</xs:complexType>

complexType MuuVarusteType
diagram index_p126.png
namespace www.infra-o.fi/infrao
type extension of infrao:AbstractVarusteType
properties
base infrao:AbstractVarusteType
children infrao:alkuHetki infrao:loppuHetki infrao:metatieto infrao:yksilointitieto infrao:tarkkaSijaintieto infrao:malli infrao:perusparannusvuosi infrao:suunta infrao:valmistaja infrao:valmistumisvuosi infrao:kuuluuViheralueenOsaan infrao:kuuluuKatualueenOsaan infrao:viitteellinenSijaintitieto infrao:materiaali infrao:suunnitelmalinkkitieto infrao:varustetyyppi
used by
element MuuVaruste
source <xs:complexType name="MuuVarusteType">
 
<xs:complexContent>
   
<xs:extension base="infrao:AbstractVarusteType">
     
<xs:sequence>
       
<xs:element name="varustetyyppi" type="infrao:MuuVarusteTyyppiType"/>
     
</xs:sequence>
   
</xs:extension>
 
</xs:complexContent>
</xs:complexType>

element MuuVarusteType/varustetyyppi
diagram index_p127.png
namespace www.infra-o.fi/infrao
type infrao:MuuVarusteTyyppiType
properties
isRef 0
content simple
facets
Kind Value annotation 
enumeration irtovaruste 
enumeration jakokaappi 
enumeration kastelulaite 
enumeration kelkkamäki 
enumeration kuivikeastia 
enumeration pelastusväline 
enumeration rungonsuojus 
enumeration suihku 
enumeration sähkökaapeli 
enumeration valaisin 
enumeration verkkoaita 
enumeration vesijohto 
enumeration vesikouru 
enumeration vesipiste 
enumeration yleisökäymälä 
enumeration WC 
enumeration muu 
enumeration ei tiedossa 
source <xs:element name="varustetyyppi" type="infrao:MuuVarusteTyyppiType"/>

complexType OpastePropertyType
diagram index_p128.png
namespace www.infra-o.fi/infrao
children infrao:Opaste
source <xs:complexType name="OpastePropertyType">
 
<xs:sequence minOccurs="0">
   
<xs:element ref="infrao:Opaste"/>
 
</xs:sequence>
</xs:complexType>

complexType OpasteType
diagram index_p129.png
namespace www.infra-o.fi/infrao
type extension of infrao:AbstractVarusteType
properties
base infrao:AbstractVarusteType
children infrao:alkuHetki infrao:loppuHetki infrao:metatieto infrao:yksilointitieto infrao:tarkkaSijaintieto infrao:malli infrao:perusparannusvuosi infrao:suunta infrao:valmistaja infrao:valmistumisvuosi infrao:kuuluuViheralueenOsaan infrao:kuuluuKatualueenOsaan infrao:viitteellinenSijaintitieto infrao:materiaali infrao:suunnitelmalinkkitieto infrao:opaste
used by
element Opaste
source <xs:complexType name="OpasteType">
 
<xs:complexContent>
   
<xs:extension base="infrao:AbstractVarusteType">
     
<xs:sequence>
       
<xs:element name="opaste" type="infrao:OpasteTyyppiType"/>
     
</xs:sequence>
   
</xs:extension>
 
</xs:complexContent>
</xs:complexType>

element OpasteType/opaste
diagram index_p130.png
namespace www.infra-o.fi/infrao
type infrao:OpasteTyyppiType
properties
isRef 0
content simple
facets
Kind Value annotation 
enumeration invapaikka 
enumeration koiraparkki 
enumeration opastaulut ja -kyltit 
enumeration muu 
enumeration ei tiedossa 
source <xs:element name="opaste" type="infrao:OpasteTyyppiType"/>

complexType OsoitePropertyType
diagram index_p131.png
namespace www.infra-o.fi/infrao
children infrao:Osoite
used by
element SijaintiType/osoitetieto
source <xs:complexType name="OsoitePropertyType">
 
<xs:sequence>
   
<xs:element ref="infrao:Osoite"/>
 
</xs:sequence>
</xs:complexType>

complexType OsoiteType
diagram index_p132.png
namespace www.infra-o.fi/infrao
children infrao:aluesijainti infrao:huoneisto infrao:huoneistojakokirjain infrao:jakokirjain infrao:jakokirjain2 infrao:kunta infrao:osoitenumero infrao:osoitenumero2 infrao:pistesijainti infrao:porras infrao:postinumero infrao:postitoimipaikannimi infrao:viitesijaintialue infrao:viivasijainti
used by
element Osoite
source <xs:complexType name="OsoiteType">
 
<xs:sequence>
   
<xs:element name="aluesijainti" type="gml:SurfacePropertyType" minOccurs="0" maxOccurs="0"/>
   
<xs:element name="huoneisto" type="xs:integer" minOccurs="0"/>
   
<xs:element name="huoneistojakokirjain" type="xs:string" minOccurs="0">
     
<xs:annotation>
       
<xs:documentation>Huoneistonumeron perään tuleva pieni kirjain</xs:documentation>
     
</xs:annotation>
   
</xs:element>
   
<xs:element name="jakokirjain" type="xs:string" minOccurs="0">
     
<xs:annotation>
       
<xs:documentation>numeron perään tuleva pieni kirjain</xs:documentation>
     
</xs:annotation>
   
</xs:element>
   
<xs:element name="jakokirjain2" type="xs:string" minOccurs="0">
     
<xs:annotation>
       
<xs:documentation>Jakokirjainvälin jälkimmäinen osa</xs:documentation>
     
</xs:annotation>
   
</xs:element>
   
<xs:element name="kunta" type="xs:string" minOccurs="0"/>
   
<xs:element name="osoitenumero" type="xs:integer" minOccurs="0">
     
<xs:annotation>
       
<xs:documentation>Yksi osoitenumero esim. "24"</xs:documentation>
     
</xs:annotation>
   
</xs:element>
   
<xs:element name="osoitenumero2" type="xs:string" minOccurs="0">
     
<xs:annotation>
       
<xs:documentation>Osoitenumeroväli esimerkiksi 35-37 jälikimmäinen numero</xs:documentation>
     
</xs:annotation>
   
</xs:element>
   
<xs:element name="pistesijainti" type="gml:PointPropertyType" minOccurs="0" maxOccurs="0"/>
   
<xs:element name="porras" type="xs:string" minOccurs="0"/>
   
<xs:element name="postinumero" type="xs:string" minOccurs="0"/>
   
<xs:element name="postitoimipaikannimi" type="xs:string" minOccurs="0"/>
   
<xs:element name="viitesijaintialue" type="xs:string" minOccurs="0">
     
<xs:annotation>
       
<xs:documentation>Esim. Korso, Tikkurila</xs:documentation>
     
</xs:annotation>
   
</xs:element>
   
<xs:element name="viivasijainti" type="gml:CurvePropertyType" minOccurs="0" maxOccurs="0"/>
 
</xs:sequence>
</xs:complexType>

element OsoiteType/aluesijainti
diagram index_p133.png
namespace www.infra-o.fi/infrao
type gml:SurfacePropertyType
properties
isRef 0
minOcc 0
maxOcc 0
content complex
source <xs:element name="aluesijainti" type="gml:SurfacePropertyType" minOccurs="0" maxOccurs="0"/>

element OsoiteType/huoneisto
diagram index_p134.png
namespace www.infra-o.fi/infrao
type xs:integer
properties
isRef 0
minOcc 0
maxOcc 1
content simple
source <xs:element name="huoneisto" type="xs:integer" minOccurs="0"/>

element OsoiteType/huoneistojakokirjain
diagram index_p135.png
namespace www.infra-o.fi/infrao
type xs:string
properties
isRef 0
minOcc 0
maxOcc 1
content simple
annotation
documentation
Huoneistonumeron perään tuleva pieni kirjain
source <xs:element name="huoneistojakokirjain" type="xs:string" minOccurs="0">
 
<xs:annotation>
   
<xs:documentation>Huoneistonumeron perään tuleva pieni kirjain</xs:documentation>
 
</xs:annotation>
</xs:element>

element OsoiteType/jakokirjain
diagram index_p136.png
namespace www.infra-o.fi/infrao
type xs:string
properties
isRef 0
minOcc 0
maxOcc 1
content simple
annotation
documentation
numeron perään tuleva pieni kirjain
source <xs:element name="jakokirjain" type="xs:string" minOccurs="0">
 
<xs:annotation>
   
<xs:documentation>numeron perään tuleva pieni kirjain</xs:documentation>
 
</xs:annotation>
</xs:element>

element OsoiteType/jakokirjain2
diagram index_p137.png
namespace www.infra-o.fi/infrao
type xs:string
properties
isRef 0
minOcc 0
maxOcc 1
content simple
annotation
documentation
Jakokirjainvälin jälkimmäinen osa
source <xs:element name="jakokirjain2" type="xs:string" minOccurs="0">
 
<xs:annotation>
   
<xs:documentation>Jakokirjainvälin jälkimmäinen osa</xs:documentation>
 
</xs:annotation>
</xs:element>

element OsoiteType/kunta
diagram index_p138.png
namespace www.infra-o.fi/infrao
type xs:string
properties
isRef 0
minOcc 0
maxOcc 1
content simple
source <xs:element name="kunta" type="xs:string" minOccurs="0"/>

element OsoiteType/osoitenumero
diagram index_p139.png
namespace www.infra-o.fi/infrao
type xs:integer
properties
isRef 0
minOcc 0
maxOcc 1
content simple
annotation
documentation
Yksi osoitenumero esim. "24"
source <xs:element name="osoitenumero" type="xs:integer" minOccurs="0">
 
<xs:annotation>
   
<xs:documentation>Yksi osoitenumero esim. "24"</xs:documentation>
 
</xs:annotation>
</xs:element>

element OsoiteType/osoitenumero2
diagram index_p140.png
namespace www.infra-o.fi/infrao
type xs:string
properties
isRef 0
minOcc 0
maxOcc 1
content simple
annotation
documentation
Osoitenumeroväli esimerkiksi 35-37 jälikimmäinen numero
source <xs:element name="osoitenumero2" type="xs:string" minOccurs="0">
 
<xs:annotation>
   
<xs:documentation>Osoitenumeroväli esimerkiksi 35-37 jälikimmäinen numero</xs:documentation>
 
</xs:annotation>
</xs:element>

element OsoiteType/pistesijainti
diagram index_p141.png
namespace www.infra-o.fi/infrao
type gml:PointPropertyType
properties
isRef 0
minOcc 0
maxOcc 0
content complex
source <xs:element name="pistesijainti" type="gml:PointPropertyType" minOccurs="0" maxOccurs="0"/>

element OsoiteType/porras
diagram index_p142.png
namespace www.infra-o.fi/infrao
type xs:string
properties
isRef 0
minOcc 0
maxOcc 1
content simple
source <xs:element name="porras" type="xs:string" minOccurs="0"/>

element OsoiteType/postinumero
diagram index_p143.png
namespace www.infra-o.fi/infrao
type xs:string
properties
isRef 0
minOcc 0
maxOcc 1
content simple
source <xs:element name="postinumero" type="xs:string" minOccurs="0"/>

element OsoiteType/postitoimipaikannimi
diagram index_p144.png
namespace www.infra-o.fi/infrao
type xs:string
properties
isRef 0
minOcc 0
maxOcc 1
content simple
source <xs:element name="postitoimipaikannimi" type="xs:string" minOccurs="0"/>

element OsoiteType/viitesijaintialue
diagram index_p145.png
namespace www.infra-o.fi/infrao
type xs:string
properties
isRef 0
minOcc 0
maxOcc 1
content simple
annotation
documentation
Esim. Korso, Tikkurila
source <xs:element name="viitesijaintialue" type="xs:string" minOccurs="0">
 
<xs:annotation>
   
<xs:documentation>Esim. Korso, Tikkurila</xs:documentation>
 
</xs:annotation>
</xs:element>

element OsoiteType/viivasijainti
diagram index_p146.png
namespace www.infra-o.fi/infrao
type gml:CurvePropertyType
properties
isRef 0
minOcc 0
maxOcc 0
content complex
source <xs:element name="viivasijainti" type="gml:CurvePropertyType" minOccurs="0" maxOccurs="0"/>

complexType PaatosPropertyType
diagram index_p147.png
namespace www.infra-o.fi/infrao
children infrao:Paatos
used by
element KatualueenOsaType/paatostieto
source <xs:complexType name="PaatosPropertyType">
 
<xs:sequence>
   
<xs:element ref="infrao:Paatos"/>
 
</xs:sequence>
</xs:complexType>

complexType PaatosType
diagram index_p148.png
namespace www.infra-o.fi/infrao
children infrao:liitetieto infrao:kuvaus infrao:paivamaaraPvm
used by
element Paatos
source <xs:complexType name="PaatosType">
 
<xs:sequence>
   
<xs:element name="liitetieto" type="infrao:LiitePropertyType" minOccurs="0" maxOccurs="unbounded"/>
   
<xs:element name="kuvaus" type="xs:string"/>
   
<xs:element name="paivamaaraPvm" type="xs:date"/>
 
</xs:sequence>
</xs:complexType>

element PaatosType/liitetieto
diagram index_p149.png
namespace www.infra-o.fi/infrao
type infrao:LiitePropertyType
properties
isRef 0
minOcc 0
maxOcc unbounded
content complex
children infrao:Liite
source <xs:element name="liitetieto" type="infrao:LiitePropertyType" minOccurs="0" maxOccurs="unbounded"/>

element PaatosType/kuvaus
diagram index_p150.png
namespace www.infra-o.fi/infrao
type xs:string
properties
isRef 0
content simple
source <xs:element name="kuvaus" type="xs:string"/>

element PaatosType/paivamaaraPvm
diagram index_p151.png
namespace www.infra-o.fi/infrao
type xs:date
properties
isRef 0
content simple
source <xs:element name="paivamaaraPvm" type="xs:date"/>

complexType PuuPropertyType
diagram index_p152.png
namespace www.infra-o.fi/infrao
children infrao:Puu
source <xs:complexType name="PuuPropertyType">
 
<xs:sequence minOccurs="0">
   
<xs:element ref="infrao:Puu"/>
 
</xs:sequence>
</xs:complexType>

complexType PuuType
diagram index_p153.png
namespace www.infra-o.fi/infrao
type extension of infrao:AbstractKasvillisuusType
properties
base infrao:AbstractKasvillisuusType
children infrao:alkuHetki infrao:loppuHetki infrao:metatieto infrao:yksilointitieto infrao:kuuluu infrao:sijaintitieto infrao:korkeusMitta infrao:ymparysMitta infrao:puutyyppi infrao:puulaji
used by
element Puu
source <xs:complexType name="PuuType">
 
<xs:complexContent>
   
<xs:extension base="infrao:AbstractKasvillisuusType">
     
<xs:sequence>
       
<xs:element name="korkeusMitta" type="xs:double"/>
       
<xs:element name="ymparysMitta" type="xs:double"/>
       
<xs:element name="puutyyppi" type="infrao:PuutyyppiType"/>
       
<xs:element name="puulaji" type="infrao:PuulajitType"/>
     
</xs:sequence>
   
</xs:extension>
 
</xs:complexContent>
</xs:complexType>

element PuuType/korkeusMitta
diagram index_p154.png
namespace www.infra-o.fi/infrao
type xs:double
properties
isRef 0
content simple
source <xs:element name="korkeusMitta" type="xs:double"/>

element PuuType/ymparysMitta
diagram index_p155.png
namespace www.infra-o.fi/infrao
type xs:double
properties
isRef 0
content simple
source <xs:element name="ymparysMitta" type="xs:double"/>

element PuuType/puutyyppi
diagram index_p156.png
namespace www.infra-o.fi/infrao
type infrao:PuutyyppiType
properties
isRef 0
content simple
facets
Kind Value annotation 
enumeration havupuu 
enumeration lehtipuu 
enumeration muu 
enumeration ei tiedossa 
source <xs:element name="puutyyppi" type="infrao:PuutyyppiType"/>

element PuuType/puulaji
diagram index_p157.png
namespace www.infra-o.fi/infrao
type infrao:PuulajitType
properties
isRef 0
content simple
facets
Kind Value annotation 
enumeration Abies alba 
enumeration Abies amabilis 
enumeration Abies balsamea 
enumeration Abies concolor 
enumeration Abies fraseri 
enumeration Abies grandis 
enumeration Abies holophylla 
enumeration Abies homolepis 
enumeration Abies koreana 
enumeration Abies lasiocarpa 
enumeration Abies lasiocarpa var. arizonica 
enumeration Abies mariesii 
enumeration Abies nephrolepis 
enumeration Abies nordmanniana 
enumeration Abies procera 
enumeration Abies sachalinensis 
enumeration Abies sibirica 
enumeration Abies veitchii 
enumeration Acanthopanax senticosus 
enumeration Acer barbinerve 
enumeration Acer campestre 
enumeration Acer circinatum 
enumeration Acer japonicum 
enumeration Acer mono 
enumeration Acer negundo 
enumeration Acer palmatum 
enumeration Acer pensylvanicum 
enumeration Acer platanoides 
enumeration Acer platanoides 'Reitenbachii' 
enumeration Acer platanoides 'Schwedleri' 
enumeration Acer pseudoplatanus 
enumeration Acer pseudosieboldianum 
enumeration Acer rubrum 
enumeration Acer saccharinum 
enumeration Acer saccharum 
enumeration Acer sieboldianum 
enumeration Acer spicatum 
enumeration Acer tataricum 
enumeration Acer tataricum subsp. tataricum 
enumeration Acer tataricum subsp. ginnala 
enumeration Acer tataricum subsp. semenowii 
enumeration Acer tegmentosum 
enumeration Acer triflorum 
enumeration Acer ukurunduense 
enumeration Actinidia arguta 
enumeration Actinidia kolomikta 
enumeration Aesculus hippocastanum 
enumeration Aesculus octandra 
enumeration Alnus glutinosa 
enumeration Alnus glutinosa f. quercifolia 
enumeration Alnus incana 
enumeration Alnus incana subsp. kolaënsis 
enumeration Alnus incana f. gibberosa 
enumeration Alnus incana f. laciniata 
enumeration Alnus mandshurica 
enumeration Alnus viridis 
enumeration Amelanchier alnifolia 
enumeration Amelanchier laevis 
enumeration Amelanchier lamarckii 
enumeration Amelanchier spicata 
enumeration Andromeda polifolia 
enumeration Aralia elata 
enumeration Arctostaphylos alpinus 
enumeration Arctostaphylos uva-ursi 
enumeration Aristolochia macrophylla 
enumeration Aronia arbutifolia 
enumeration Aronia melanocarpa 
enumeration Aronia ×prunifolia 
enumeration Artemisia abronatum 
enumeration Berberis koreana 
enumeration Berberis thunbergii 
enumeration Berberis vulgaris 
enumeration Betula alleghaniensis 
enumeration Betula ermanii 
enumeration Betula fruticosa 
enumeration Betula lenta 
enumeration Betula nana 
enumeration Betula papyrifera 
enumeration Betula pendula 
enumeration Betula pendula var. carelica 
enumeration Betula pendula f. bircalensis 
enumeration Betula pendula f. crispa 
enumeration Betula pendula f. palmeri 
enumeration Betula pendula f. tristis 
enumeration Betula pendula 'Dalecarlica' 
enumeration Betula pendula 'Youngii' 
enumeration Betula pubescens 
enumeration Betula pubescens subsp. czerepanovii 
enumeration Betula pubescens f. aurea 
enumeration Betula pubescens f. rubra 
enumeration Buddleja davidii 
enumeration Buxus sempervirens 
enumeration Calluna vulgaris 
enumeration Caragana arborescens 
enumeration Caragana aurantiaca 
enumeration Caragana frutex 
enumeration Carpinus betulus 
enumeration Cassiope hypnoides 
enumeration Cassiope tetragona 
enumeration Celastrus orbiculatus 
enumeration Celastrus scandens 
enumeration Cercidiphyllum japonicum 
enumeration Cercidiphyllum magnificum 
enumeration Chaenomeles japonica 
enumeration Chamaecyparis lawsoniana 
enumeration Chamaecyparis nootkatensis 
enumeration Chamaecyparis pisifera 
enumeration Chamaedaphne calyculata 
enumeration Chimaphila umbellata 
enumeration Cladrastis kentukea 
enumeration Clematis alpina 
enumeration Clematis ochotensis 
enumeration Clematis sibirica 
enumeration Clematis tangutica 
enumeration Clematis vitalba 
enumeration Clematis viticella 
enumeration Colutea arborescens 
enumeration Cornus alba 
enumeration Cornus alba subsp. alba 
enumeration Cornus alba subsp. stolonifera 
enumeration Cornus alba 'Sibirica' 
enumeration Cornus mas 
enumeration Cornus sanguinea 
enumeration Corylus avellana 
enumeration Corylus colurna 
enumeration Corylus cornuta 
enumeration Corylus maxima 'Purpurea' 
enumeration Cotoneaster dammeri  
enumeration Cotoneaster dammeri var. radicans 
enumeration Cotoneaster divaricatus 
enumeration Cotoneaster horizontalis 
enumeration Cotoneaster integerrimus 
enumeration Cotoneaster lucidus 
enumeration Cotoneaster nanshan 
enumeration Cotoneaster niger 
enumeration Cotoneaster 'Skogholm' 
enumeration Crataegus chlorosarca 
enumeration Crataegus douglasii 
enumeration Crataegus flabellata 
enumeration Crataegus grayana 
enumeration Crataegus intricata 
enumeration Crataegus korolkovii 
enumeration Crataegus laevigata 
enumeration Crataegus macracantha 
enumeration Crataegus monogyna 
enumeration Crataegus ×mordenensis 
enumeration Crataegus nigra 
enumeration Crataegus rhipidophylla 
enumeration Crataegus sanguinea 
enumeration Crataegus submollis 
enumeration Cytisus decumbens 
enumeration Cytisus glaber 
enumeration Cytisus purpureus 
enumeration Cytisus scoparius 
enumeration Cytisus ×versicolor 
enumeration Daphne blagayana 
enumeration Daphne cneorum 
enumeration Daphne mezereum 
enumeration Deutzia amurensis 
enumeration Deutzia scabra 
enumeration Diapensia lapponica 
enumeration Diervilla lonicera 
enumeration Diervilla sessilifolia 
enumeration Dryas octopetala 
enumeration Elaeagnus commutata 
enumeration Empetrum nigrum 
enumeration Erica herbacea 
enumeration Erica tetralix 
enumeration Euonymus alatus 
enumeration Euonymus europaeus 
enumeration Euonymus fortunei 
enumeration Euonymus hamiltonianus 
enumeration Euonymus nanus 
enumeration Euonymus planipes 
enumeration Exochorda racemosa 
enumeration Fagus grandifolia 
enumeration Fagus sylvatica 
enumeration Fagus sylvatica f. purpurea 
enumeration Forsythia ovata 
enumeration Fothergilla major 
enumeration Fraxinus americana 
enumeration Fraxinus excelsior 
enumeration Fraxinus mandshurica 
enumeration Fraxinus nigra 
enumeration Fraxinus pennsylvanica 
enumeration Genista tinctoria 
enumeration Ginkgo biloba 
enumeration Gleditsia triacanthos 
enumeration Halesia carolina 
enumeration Hamamelis virginiana 
enumeration Hedera helix 
enumeration Hippophaë rhamnoides 
enumeration Holodiscus discolor 
enumeration Hydrangea anomala 
enumeration Hydrangea anomala subsp. petiolaris 
enumeration Hydrangea arborescens 
enumeration Hydrangea heteromalla 'Bretschneideri' 
enumeration Hydrangea paniculata 'Grandiflora' 
enumeration Ilex verticillata 
enumeration Jamesia americana 
enumeration Juglans ailanthifolia 
enumeration Juglans cinerea 
enumeration Juglans mandshurica 
enumeration Juglans nigra 
enumeration Juniperus chinensis 
enumeration Juniperus communis 
enumeration Juniperus communis subsp. alpina 
enumeration Juniperus horizontalis 
enumeration Juniperus sabina 
enumeration Juniperus squamata 
enumeration Juniperus virginiana 
enumeration Kalmia angustifolia 
enumeration Kalmia latifolia 
enumeration Kalmia polifolia 
enumeration Kerria japonica 
enumeration Kolkwitzia amabilis 
enumeration Laburnum alpinum 
enumeration Laburnum ×watereri 
enumeration Larix decidua 
enumeration Larix decidua subsp. polonica 
enumeration Larix gmelinii 
enumeration Larix gmelinii var. gmelinii 
enumeration Larix gmelinii var. japonica 
enumeration Larix gmelinii var. olgensis 
enumeration Larix gmelinii var. principis-rupprechtii 
enumeration Larix kaempferi 
enumeration Larix laricina 
enumeration Larix lyallii 
enumeration Larix ×marschlinsii 
enumeration Larix occidentalis 
enumeration Larix sibirica 
enumeration Ledum palustre 
enumeration Ligustrum vulgare 
enumeration Linnaea borealis 
enumeration Liquidambar styraciflua 
enumeration Liriodendron tulipifera 
enumeration Loiseleuria procumbens 
enumeration Lonicera albertii 
enumeration Lonicera alpigena 
enumeration Lonicera ×bella 
enumeration Lonicera ×brownii 
enumeration Lonicera caerulea 
enumeration Lonicera caprifolium 
enumeration Lonicera caucasica 
enumeration Lonicera chrysantha 
enumeration Lonicera involucrata 
enumeration Lonicera maackii 
enumeration Lonicera ×notha 
enumeration Lonicera nigra 
enumeration Lonicera periclymenum 
enumeration Lonicera tatarica 
enumeration Lonicera ×xylosteoides 
enumeration Lonicera xylosteum 
enumeration Maackia amurensis 
enumeration Magnolia acuminata 
enumeration Magnolia kobus 
enumeration Magnolia sieboldii 
enumeration Mahonia aquifolium 
enumeration Malus baccata 
enumeration Malus domestica 
enumeration Malus prunifolia 
enumeration Malus sylvestris 
enumeration Malus toringo 
enumeration Malus toringo var. sargentii 
enumeration Menispermum canadense 
enumeration Menispermum dauricum 
enumeration Metasequoia glyptostroboides 
enumeration Microbiota decussata 
enumeration Myrica gale 
enumeration Myricaria germanica 
enumeration Oplopanax horridus 
enumeration Ostrya carpinifolia 
enumeration Pachysandra terminalis 
enumeration Parthenocissus inserta 
enumeration Parthenocissus quinquefolia 
enumeration Paxistima myrtifolia 
enumeration Phellodendron amurense 
enumeration Philadelphus coronarius 
enumeration Philadelphus ×lemoinei 
enumeration Philadelphus lewisii 
enumeration Philadelphus lewisii var. gordonianus 
enumeration Philadelphus pubescens 
enumeration Philadelphus ×virginalis 
enumeration Phyllodoce caerulea 
enumeration Physocarpus opulifolius 
enumeration Picea abies 
enumeration Picea abies subsp. abies 
enumeration Picea abies subsp. obovata 
enumeration Picea abies f. aurea 
enumeration Picea abies f. condensata 
enumeration Picea abies f. cruenta 
enumeration Picea abies f. globosa 
enumeration Picea abies f. nana 
enumeration Picea abies f. nidiformis 
enumeration Picea abies f. pendula 
enumeration Picea abies f. tabulaeformis 
enumeration Picea abies f. variegata 
enumeration Picea abies f. viminalis 
enumeration Picea abies f. virgata 
enumeration Picea asperata 
enumeration Picea engelmannii 
enumeration Picea glauca 
enumeration Picea glauca var. albertiana 
enumeration Picea glehnii 
enumeration Picea jezoënsis 
enumeration Picea koraiensis 
enumeration Picea likiangensis 
enumeration Picea ×lutzii 
enumeration Picea mariana 
enumeration Picea omorika 
enumeration Picea pungens 
enumeration Picea retroflexa 
enumeration Picea rubens 
enumeration Picea schrenkiana 
enumeration Picea sitchensis 
enumeration Pieris floribunda 
enumeration Pinus banksiana  
enumeration Pinus cembra 
enumeration Pinus cembra subsp. cembra 
enumeration Pinus cembra subsp. sibirica 
enumeration Pinus contorta 
enumeration Pinus contorta var. contorta 
enumeration Pinus contorta var. latifolia 
enumeration Pinus koraiensis 
enumeration Pinus monticola 
enumeration Pinus mugo 
enumeration Pinus mugo subsp. uncinata 
enumeration Pinus nigra 
enumeration Pinus peuce 
enumeration Pinus ponderosa 
enumeration Pinus pumila 
enumeration Pinus resinosa 
enumeration Pinus strobus 
enumeration Pinus sylvestris 
enumeration Pinus sylvestris f. aurea 
enumeration Pinus sylvestris f. condensata 
enumeration Pinus sylvestris f. globosa 
enumeration Pinus sylvestris f. virgata 
enumeration Pinus sylvestris 'Globosa' 
enumeration Populus alba 
enumeration Populus balsamifera 
enumeration Populus balsamifera 'Tristis' 
enumeration Populus ×canadensis 
enumeration Populus canescens 
enumeration Populus deltoides 
enumeration Populus ×jackii 'Gileadensis' 
enumeration Populus koreana 
enumeration Populus laurifolia 
enumeration Populus nigra 
enumeration Populus simonii 
enumeration Populus suaveolens 
enumeration Populus tremula 
enumeration Populus tremuloides 
enumeration Populus trichocarpa 
enumeration Populus ×wettsteinii 
enumeration Populus wilsonii 
enumeration Populus 'Rasumowskiana' 
enumeration Potentilla fruticosa 
enumeration Prunus avium 
enumeration Prunus cerasifera 
enumeration Prunus cerasus 
enumeration Prunus domestica 
enumeration Prunus domestica subsp. domestica 
enumeration Prunus domestica subsp. insititia 
enumeration Prunus laurocerasus 
enumeration Prunus maackii 
enumeration Prunus maximowiczii 
enumeration Prunus padus 
enumeration Prunus pensylvanica 
enumeration Prunus prostrata 
enumeration Prunus pumila 
enumeration Prunus sargentii 
enumeration Prunus serotina 
enumeration Prunus spinosa 
enumeration Prunus tenella 
enumeration Prunus tomentosa 
enumeration Prunus triloba 
enumeration Prunus virginiana 
enumeration Pseudolarix amabilis 
enumeration Pseudotsuga menziesii 
enumeration Pseudotsuga menziesii var. glauca 
enumeration Pterocarya pterocarpa 
enumeration Pterocarya rhoifolia 
enumeration Pyrus communis 
enumeration Pyrus ussuriensis 
enumeration Quercus coccinea 
enumeration Quercus petraea 
enumeration Quercus robur 
enumeration Quercus rubra 
enumeration Rhamnus cathartica 
enumeration Rhamnus frangula 
enumeration Rhododendron aureum 
enumeration Rhododendron brachycarpum 
enumeration Rhododendron brachycarpum subsp. tigerstedtii 
enumeration Rhododendron canadense 
enumeration Rhododendron dauricum 
enumeration Rhododendron ferrugineum 
enumeration Rhododendron ×fraseri 
enumeration Rhododendron lapponicum 
enumeration Rhododendron luteum 
enumeration Rhododendron molle 
enumeration Rhododendron molle subsp. japonicum 
enumeration Rhododendron schlippenbachii 
enumeration Rhododendron smirnowii 
enumeration Rhododendron Catawbiense -ryhmä/gruppen/group 
enumeration Rhododendron 'Cunningham's White' 
enumeration Rhododendron Kosterianum -ryhmä/gruppen/group 
enumeration Rhododendron Tigerstedtii -ryhmä/gruppen/group 
enumeration Rhus hirta 
enumeration Ribes alpinum 
enumeration Ribes nigrum 
enumeration Ribes rubrum 
enumeration Ribes spicatum 
enumeration Ribes uva-crispa 
enumeration Robinia pseudoacacia 
enumeration Rosa acicularis 
enumeration Rosa canina 
enumeration Rosa dumalis 
enumeration Rosa majalis 
enumeration Rosa mollis 
enumeration Rosa pimpinellifolia 
enumeration Rosa rugosa 
enumeration Rosa sherardii 
enumeration Rubus caesius 
enumeration Rubus idaeus 
enumeration Rubus odoratus 
enumeration Rubus parviflorus 
enumeration Rubus pruinosus 
enumeration Salix alba 
enumeration Salix arbutifolia 
enumeration Salix aurita 
enumeration Salix borealis 
enumeration Salix caprea 
enumeration Salix cinerea 
enumeration Salix daphnoides 
enumeration Salix daphnoides subsp. daphnoides 
enumeration Salix daphnoides subsp. acutifolia 
enumeration Salix fragilis 
enumeration Salix fragilis 'Bullata' 
enumeration Salix glauca 
enumeration Salix hastata 
enumeration Salix herbacea 
enumeration Salix lanata 
enumeration Salix lapponum 
enumeration Salix lucida 
enumeration Salix myrsinifolia 
enumeration Salix myrsinites 
enumeration Salix myrtilloides 
enumeration Salix pentandra 
enumeration Salix phylicifolia 
enumeration Salix polaris 
enumeration Salix purpurea 
enumeration Salix pyrolifolia 
enumeration Salix repens 
enumeration Salix reticulata 
enumeration Salix rosmarinifolia 
enumeration Salix starkeana 
enumeration Salix triandra 
enumeration Salix viminalis 
enumeration Salix 'Sibirica' 
enumeration Sambucus canadensis 
enumeration Sambucus nigra 
enumeration Sambucus racemosa 
enumeration Schisandra chinensis 
enumeration Sequoia sempervirens 
enumeration Sequoiadendron giganteum 
enumeration Solanum dulcamara 
enumeration Sorbaria grandiflora 
enumeration Sorbaria sorbifolia 
enumeration Sorbus alnifolia 
enumeration Sorbus americana 
enumeration Sorbus aria 
enumeration Sorbus aucuparia 
enumeration Sorbus commixta 
enumeration Sorbus hybrida 
enumeration Sorbus intermedia 
enumeration Sorbus koehneana 
enumeration Sorbus prattii 
enumeration Sorbus scopulina 
enumeration Sorbus teodori 
enumeration Sorbus ×thuringiaca 'Fastigiata' 
enumeration Sorbus torminalis 
enumeration Spiraea alba 
enumeration Spiraea betulifolia 
enumeration Spiraea cana 
enumeration Spiraea chamaedryfolia 
enumeration Spiraea ×cinerea 
enumeration Spiraea douglasii 
enumeration Spiraea fritschiana 
enumeration Spiraea hypericifolia 
enumeration Spiraea japonica 
enumeration Spiraea media 
enumeration Spiraea ×multiflora 
enumeration Spiraea nipponica 
enumeration Spiraea ×rosalba 
enumeration Spiraea rosthornii 
enumeration Spiraea ×sanssouciana 
enumeration Spiraea salicifolia  
enumeration Spiraea tomentosa 
enumeration Spiraea trichocarpa 
enumeration Spiraea trilobata 
enumeration Spiraea ×vanhouttei 
enumeration Spiraea 'Arguta' 
enumeration Spiraea Billiardii -ryhmä/gruppen/group 
enumeration Spiraea 'Grefsheim' 
enumeration Spiraea 'Margaritae' 
enumeration Stephanandra incisa 
enumeration Symphoricarpos albus 
enumeration Symphoricarpos albus var. laevigatus 
enumeration Syringa ×chinensis 
enumeration Syringa ×henryi 
enumeration Syringa ×josiflexa 
enumeration Syringa josikaea 
enumeration Syringa ×nanceana 
enumeration Syringa reflexa 
enumeration Syringa reticulata 
enumeration Syringa ×swegiflexa 
enumeration Syringa sweginowii 
enumeration Syringa tigerstedtii 
enumeration Syringa tomentella 
enumeration Syringa villosa 
enumeration Syringa wolfii 
enumeration Syringa vulgaris 
enumeration Syringa Preston -ryhmä/gruppen/group 
enumeration Tamarix pentandra 
enumeration Taxus baccata 
enumeration Taxus brevifolia 
enumeration Taxus cuspidata 
enumeration Taxus ×media 
enumeration Thuja koraiensis 
enumeration Thuja occidentalis 
enumeration Thuja plicata 
enumeration Thuja standishii 
enumeration Thujopsis dolabrata 
enumeration Tilia americana 
enumeration Tilia cordata 
enumeration Tilia euchlora 
enumeration Tilia japonica 
enumeration Tilia ×moltkei 
enumeration Tilia mongolica 
enumeration Tilia platyphyllos 
enumeration Tilia tomentosa 
enumeration Tilia ×vulgaris 
enumeration Tripterygium regelii 
enumeration Tsuga canadensis 
enumeration Tsuga caroliniana 
enumeration Tsuga diversifolia 
enumeration Tsuga heterophylla 
enumeration Tsuga mertensiana 
enumeration Ulmus americana 
enumeration Ulmus glabra 
enumeration Ulmus laevis 
enumeration Ulmus minor 
enumeration Ulmus pumila  
enumeration Vaccinium corymbosum 
enumeration Vaccinium microcarpum 
enumeration Vaccinium myrtillus 
enumeration Vaccinium oxycoccos 
enumeration Vaccinium uliginosum 
enumeration Vaccinium vitis-idaea 
enumeration Weigela middendorffiana 
enumeration Weigela praecox 
enumeration Weigela Florida -ryhmä/gruppen/group 
enumeration Viburnum carlesii 
enumeration Viburnum cassinoides 
enumeration Viburnum dentatum 
enumeration Viburnum dentatum var. lucidum 
enumeration Viburnum lantana 
enumeration Viburnum lentago 
enumeration Viburnum opulus 
enumeration Viburnum rafinesquianum 
enumeration Viburnum sargentii 
enumeration Vinca minor 
enumeration Vitis amurensis 
enumeration Vitis riparia 
source <xs:element name="puulaji" type="infrao:PuulajitType"/>

complexType PysakointiruutuPropertyType
diagram index_p158.png
namespace www.infra-o.fi/infrao
children infrao:Pysakointiruutu
source <xs:complexType name="PysakointiruutuPropertyType">
 
<xs:sequence minOccurs="0">
   
<xs:element ref="infrao:Pysakointiruutu"/>
 
</xs:sequence>
</xs:complexType>

complexType PysakointiruutuType
diagram index_p159.png
namespace www.infra-o.fi/infrao
type extension of infrao:AbstractVarusteType
properties
base infrao:AbstractVarusteType
children infrao:alkuHetki infrao:loppuHetki infrao:metatieto infrao:yksilointitieto infrao:tarkkaSijaintieto infrao:malli infrao:perusparannusvuosi infrao:suunta infrao:valmistaja infrao:valmistumisvuosi infrao:kuuluuViheralueenOsaan infrao:kuuluuKatualueenOsaan infrao:viitteellinenSijaintitieto infrao:materiaali infrao:suunnitelmalinkkitieto infrao:latauspisteKytkin
used by
element Pysakointiruutu
source <xs:complexType name="PysakointiruutuType">
 
<xs:complexContent>
   
<xs:extension base="infrao:AbstractVarusteType">
     
<xs:sequence>
       
<xs:element name="latauspisteKytkin" type="xs:boolean"/>
     
</xs:sequence>
   
</xs:extension>
 
</xs:complexContent>
</xs:complexType>

element PysakointiruutuType/latauspisteKytkin
diagram index_p160.png
namespace www.infra-o.fi/infrao
type xs:boolean
properties
isRef 0
content simple
source <xs:element name="latauspisteKytkin" type="xs:boolean"/>

complexType RakennePropertyType
diagram index_p161.png
namespace www.infra-o.fi/infrao
children infrao:Rakenne
source <xs:complexType name="RakennePropertyType">
 
<xs:sequence minOccurs="0">
   
<xs:element ref="infrao:Rakenne"/>
 
</xs:sequence>
</xs:complexType>

complexType RakenneType
diagram index_p162.png
namespace www.infra-o.fi/infrao
type extension of infrao:AbstractVarusteType
properties
base infrao:AbstractVarusteType
children infrao:alkuHetki infrao:loppuHetki infrao:metatieto infrao:yksilointitieto infrao:tarkkaSijaintieto infrao:malli infrao:perusparannusvuosi infrao:suunta infrao:valmistaja infrao:valmistumisvuosi infrao:kuuluuViheralueenOsaan infrao:kuuluuKatualueenOsaan infrao:viitteellinenSijaintitieto infrao:materiaali infrao:suunnitelmalinkkitieto infrao:rakenne
used by
element Rakenne
source <xs:complexType name="RakenneType">
 
<xs:complexContent>
   
<xs:extension base="infrao:AbstractVarusteType">
     
<xs:sequence>
       
<xs:element name="rakenne" type="infrao:RakenneTyyppiType"/>
     
</xs:sequence>
   
</xs:extension>
 
</xs:complexContent>
</xs:complexType>

element RakenneType/rakenne
diagram index_p163.png
namespace www.infra-o.fi/infrao
type infrao:RakenneTyyppiType
properties
isRef 0
content simple
facets
Kind Value annotation 
enumeration aita 
enumeration esteettömyysramppi 
enumeration istutuslaatikko 
enumeration kaide 
enumeration katos 
enumeration kahluuallas 
enumeration katsomo ja lava 
enumeration kesäkukkalaatikko 
enumeration kivijalka 
enumeration koristeallas 
enumeration koristemuuri 
enumeration kulkuesteet(pollarit,puomit) 
enumeration laituri, aallonmurtaja 
enumeration lintu- ja näköalatorni 
enumeration lipputanko 
enumeration luistinkoppi 
enumeration mankeli 
enumeration matonpesuallas 
enumeration muovireunus 
enumeration muuri 
enumeration pergola, huvimaja 
enumeration pitkospuut 
enumeration pollari 
enumeration portti 
enumeration puureunukset 
enumeration pysäkki ilman katosta 
enumeration pysäkkikatos 
enumeration pysäköintilippuautomaatti 
enumeration pyöräteline 
enumeration rantamuuri 
enumeration reunatuki 
enumeration silta 
enumeration skeittiramppi 
enumeration sosiaalitila 
enumeration suihkulähde 
enumeration terassi 
enumeration tukimuuri 
enumeration muu 
enumeration ei tiedossa 
source <xs:element name="rakenne" type="infrao:RakenneTyyppiType"/>

complexType SijaintiPropertyType
diagram index_p164.png
namespace www.infra-o.fi/infrao
children infrao:Sijainti
used by
elements AbstractInfraomaisuusKohdeType/sijainti AbstractInfraomaisuusKohdeType/sijainti AbstractKasvillisuusType/sijaintitieto KatualueenOsaType/sijaintitieto ViheralueenOsaType/sijaintitieto AbstractVarusteType/tarkkaSijaintieto AbstractVarusteType/viitteellinenSijaintitieto
source <xs:complexType name="SijaintiPropertyType">
 
<xs:sequence>
   
<xs:element ref="infrao:Sijainti"/>
 
</xs:sequence>
</xs:complexType>

complexType SijaintiType
diagram index_p165.png
namespace www.infra-o.fi/infrao
children infrao:alue infrao:piste infrao:tyhjaGeometria infrao:viiva infrao:luontitapa infrao:osoitetieto infrao:sijaintiepavarmuus
used by
element Sijainti
source <xs:complexType name="SijaintiType">
 
<xs:sequence>
   
<xs:element name="alue" type="gml:SurfacePropertyType"/>
   
<xs:element name="piste" type="gml:PointPropertyType"/>
   
<xs:element name="tyhjaGeometria" type="gml:NullType"/>
   
<xs:element name="viiva" type="gml:CurvePropertyType"/>
   
<xs:element name="luontitapa" type="infrao:LuontiTapaType"/>
   
<xs:element name="osoitetieto" type="infrao:OsoitePropertyType"/>
   
<xs:element name="sijaintiepavarmuus" type="infrao:SijaintiepavarmuusType"/>
 
</xs:sequence>
</xs:complexType>

element SijaintiType/alue
diagram index_p166.png
namespace www.infra-o.fi/infrao
type gml:SurfacePropertyType
properties
isRef 0
content complex
source <xs:element name="alue" type="gml:SurfacePropertyType"/>

element SijaintiType/piste
diagram index_p167.png
namespace www.infra-o.fi/infrao
type gml:PointPropertyType
properties
isRef 0
content complex
source <xs:element name="piste" type="gml:PointPropertyType"/>

element SijaintiType/tyhjaGeometria
diagram index_p168.png
namespace www.infra-o.fi/infrao
type gml:NullType
properties
isRef 0
content complex
source <xs:element name="tyhjaGeometria" type="gml:NullType"/>

element SijaintiType/viiva
diagram index_p169.png
namespace www.infra-o.fi/infrao
type gml:CurvePropertyType
properties
isRef 0
content complex
source <xs:element name="viiva" type="gml:CurvePropertyType"/>

element SijaintiType/luontitapa
diagram index_p170.png
namespace www.infra-o.fi/infrao
type infrao:LuontiTapaType
properties
isRef 0
content simple
facets
Kind Value annotation 
enumeration digitointi 
enumeration kiinteistötoimitus 
enumeration kuvamittaus 
enumeration laserkeilattu 
enumeration maastomittaus 
enumeration skannattu 
enumeration tuntematon 
enumeration muu 
enumeration ei tiedossa 
source <xs:element name="luontitapa" type="infrao:LuontiTapaType"/>

element SijaintiType/osoitetieto
diagram index_p171.png
namespace www.infra-o.fi/infrao
type infrao:OsoitePropertyType
properties
isRef 0
content complex
children infrao:Osoite
source <xs:element name="osoitetieto" type="infrao:OsoitePropertyType"/>

element SijaintiType/sijaintiepavarmuus
diagram index_p172.png
namespace www.infra-o.fi/infrao
type infrao:SijaintiepavarmuusType
properties
isRef 0
content simple
facets
Kind Value annotation 
enumeration 0.15 
enumeration 0.2 
enumeration 0.3 
enumeration 0.5 
enumeration 0.7 
enumeration 1.0 
enumeration 1.5 
enumeration 2.0 
enumeration 3.0 
enumeration 5.0 
enumeration 7.5 
enumeration 10.0 
enumeration 20.0 
source <xs:element name="sijaintiepavarmuus" type="infrao:SijaintiepavarmuusType"/>

complexType SuunnitelmalinkkiPropertyType
diagram index_p173.png
namespace www.infra-o.fi/infrao
children infrao:Suunnitelmalinkki
used by
elements AbstractInfraomaisuusKohdeType/suunnitelmalinkkitieto AbstractVarusteType/suunnitelmalinkkitieto KatualueenOsaType/suunnitelmalinkkitieto ViheralueenOsaType/suunnitelmalinkkitieto
source <xs:complexType name="SuunnitelmalinkkiPropertyType">
 
<xs:sequence>
   
<xs:element ref="infrao:Suunnitelmalinkki"/>
 
</xs:sequence>
</xs:complexType>

complexType SuunnitelmalinkkiType
diagram index_p174.png
namespace www.infra-o.fi/infrao
children infrao:suunnitelmakohdeId infrao:liitetieto
used by
element Suunnitelmalinkki
source <xs:complexType name="SuunnitelmalinkkiType">
 
<xs:sequence>
   
<xs:element name="suunnitelmakohdeId" type="xs:string"/>
   
<xs:element name="liitetieto" type="infrao:LiitePropertyType"/>
 
</xs:sequence>
</xs:complexType>

element SuunnitelmalinkkiType/suunnitelmakohdeId
diagram index_p175.png
namespace www.infra-o.fi/infrao
type xs:string
properties
isRef 0
content simple
source <xs:element name="suunnitelmakohdeId" type="xs:string"/>

element SuunnitelmalinkkiType/liitetieto
diagram index_p176.png
namespace www.infra-o.fi/infrao
type infrao:LiitePropertyType
properties
isRef 0
content complex
children infrao:Liite
source <xs:element name="liitetieto" type="infrao:LiitePropertyType"/>

complexType SuunnitelmaPropertyType
diagram index_p177.png
namespace www.infra-o.fi/infrao
children infrao:Suunnitelma
used by
element AbstractInfraomaisuusKohdeType/suunnitelmatieto
source <xs:complexType name="SuunnitelmaPropertyType">
 
<xs:sequence>
   
<xs:element ref="infrao:Suunnitelma"/>
 
</xs:sequence>
</xs:complexType>

complexType SuunnitelmaType
diagram index_p178.png
namespace www.infra-o.fi/infrao
children infrao:liitetieto infrao:kuvaus infrao:paivamaaraPvm
used by
element Suunnitelma
source <xs:complexType name="SuunnitelmaType">
 
<xs:sequence>
   
<xs:element name="liitetieto" type="infrao:LiitePropertyType" minOccurs="0" maxOccurs="unbounded"/>
   
<xs:element name="kuvaus" type="xs:string"/>
   
<xs:element name="paivamaaraPvm" type="xs:date"/>
 
</xs:sequence>
</xs:complexType>

element SuunnitelmaType/liitetieto
diagram index_p179.png
namespace www.infra-o.fi/infrao
type infrao:LiitePropertyType
properties
isRef 0
minOcc 0
maxOcc unbounded
content complex
children infrao:Liite
source <xs:element name="liitetieto" type="infrao:LiitePropertyType" minOccurs="0" maxOccurs="unbounded"/>

element SuunnitelmaType/kuvaus
diagram index_p180.png
namespace www.infra-o.fi/infrao
type xs:string
properties
isRef 0
content simple
source <xs:element name="kuvaus" type="xs:string"/>

element SuunnitelmaType/paivamaaraPvm
diagram index_p181.png
namespace www.infra-o.fi/infrao
type xs:date
properties
isRef 0
content simple
source <xs:element name="paivamaaraPvm" type="xs:date"/>

complexType ValaistusPropertyType
diagram index_p182.png
namespace www.infra-o.fi/infrao
children infrao:Valaistus
source <xs:complexType name="ValaistusPropertyType">
 
<xs:sequence minOccurs="0">
   
<xs:element ref="infrao:Valaistus"/>
 
</xs:sequence>
</xs:complexType>

complexType ValaistusType
diagram index_p183.png
namespace www.infra-o.fi/infrao
type extension of infrao:AbstractVarusteType
properties
base infrao:AbstractVarusteType
children infrao:alkuHetki infrao:loppuHetki infrao:metatieto infrao:yksilointitieto infrao:tarkkaSijaintieto infrao:malli infrao:perusparannusvuosi infrao:suunta infrao:valmistaja infrao:valmistumisvuosi infrao:kuuluuViheralueenOsaan infrao:kuuluuKatualueenOsaan infrao:viitteellinenSijaintitieto infrao:materiaali infrao:suunnitelmalinkkitieto
used by
element Valaistus
source <xs:complexType name="ValaistusType">
 
<xs:complexContent>
   
<xs:extension base="infrao:AbstractVarusteType">
     
<xs:sequence/>
   
</xs:extension>
 
</xs:complexContent>
</xs:complexType>

complexType ViheralueenOsaPropertyType
diagram index_p184.png
namespace www.infra-o.fi/infrao
children infrao:ViheralueenOsa
used by
elements ViheralueType/koostuu AbstractKasvillisuusType/kuuluu AbstractVarusteType/kuuluuViheralueenOsaan
source <xs:complexType name="ViheralueenOsaPropertyType">
 
<xs:sequence minOccurs="0">
   
<xs:element ref="infrao:ViheralueenOsa"/>
 
</xs:sequence>
</xs:complexType>

complexType ViheralueenOsaType
diagram index_p185.png
namespace www.infra-o.fi/infrao
type extension of infrao:AbstractPaikkatietopalveluKohdeType
properties
base infrao:AbstractPaikkatietopalveluKohdeType
children infrao:alkuHetki infrao:loppuHetki infrao:metatieto infrao:yksilointitieto infrao:perusparannusvuosi infrao:valmistumisvuosi infrao:kuuluu infrao:sisaltaa infrao:sisaltaaVaruste infrao:kayttotarkoitus infrao:laji infrao:hoitoluokka infrao:sijaintitieto infrao:suunnitelmalinkkitieto
used by
element ViheralueenOsa
source <xs:complexType name="ViheralueenOsaType">
 
<xs:complexContent>
   
<xs:extension base="infrao:AbstractPaikkatietopalveluKohdeType">
     
<xs:sequence>
       
<xs:element name="perusparannusvuosi" type="xs:integer"/>
       
<xs:element name="valmistumisvuosi" type="xs:integer"/>
       
<xs:element name="kuuluu" type="infrao:ViheraluePropertyType" minOccurs="0">
         
<xs:annotation>
           
<xs:appinfo>
             
<gml:reversePropertyName>infrao:koostuu</gml:reversePropertyName>
           
</xs:appinfo>
         
</xs:annotation>
       
</xs:element>
       
<xs:element name="sisaltaa" type="infrao:AbstractKasvillisuusPropertyType" minOccurs="0" maxOccurs="unbounded">
         
<xs:annotation>
           
<xs:appinfo>
             
<gml:reversePropertyName>infrao:kuuluu</gml:reversePropertyName>
           
</xs:appinfo>
         
</xs:annotation>
       
</xs:element>
       
<xs:element name="sisaltaaVaruste" type="infrao:AbstractVarustePropertyType" minOccurs="0" maxOccurs="unbounded">
         
<xs:annotation>
           
<xs:appinfo>
             
<gml:reversePropertyName>infrao:kuuluuViheralueenOsaan</gml:reversePropertyName>
           
</xs:appinfo>
         
</xs:annotation>
       
</xs:element>
       
<xs:element name="kayttotarkoitus" type="infrao:ViheralueenKayttotarkoitusType"/>
       
<xs:element name="laji" type="infrao:ViherosaLajiType"/>
       
<xs:element name="hoitoluokka" type="infrao:HoitoluokkaType"/>
       
<xs:element name="sijaintitieto" type="infrao:SijaintiPropertyType"/>
       
<xs:element name="suunnitelmalinkkitieto" type="infrao:SuunnitelmalinkkiPropertyType" minOccurs="0" maxOccurs="unbounded"/>
     
</xs:sequence>
   
</xs:extension>
 
</xs:complexContent>
</xs:complexType>

element ViheralueenOsaType/perusparannusvuosi
diagram index_p186.png
namespace www.infra-o.fi/infrao
type xs:integer
properties
isRef 0
content simple
source <xs:element name="perusparannusvuosi" type="xs:integer"/>

element ViheralueenOsaType/valmistumisvuosi
diagram index_p187.png
namespace www.infra-o.fi/infrao
type xs:integer
properties
isRef 0
content simple
source <xs:element name="valmistumisvuosi" type="xs:integer"/>

element ViheralueenOsaType/kuuluu
diagram index_p188.png
namespace www.infra-o.fi/infrao
type infrao:ViheraluePropertyType
properties
isRef 0
minOcc 0
maxOcc 1
content complex
children infrao:Viheralue
annotation
appinfo
<gml:reversePropertyName>infrao:koostuu</gml:reversePropertyName>
source <xs:element name="kuuluu" type="infrao:ViheraluePropertyType" minOccurs="0">
 
<xs:annotation>
   
<xs:appinfo>
     
<gml:reversePropertyName>infrao:koostuu</gml:reversePropertyName>
   
</xs:appinfo>
 
</xs:annotation>
</xs:element>

element ViheralueenOsaType/sisaltaa
diagram index_p189.png
namespace www.infra-o.fi/infrao
type infrao:AbstractKasvillisuusPropertyType
properties
isRef 0
minOcc 0
maxOcc unbounded
content complex
children infrao:AbstractKasvillisuus
annotation
appinfo
<gml:reversePropertyName>infrao:kuuluu</gml:reversePropertyName>
source <xs:element name="sisaltaa" type="infrao:AbstractKasvillisuusPropertyType" minOccurs="0" maxOccurs="unbounded">
 
<xs:annotation>
   
<xs:appinfo>
     
<gml:reversePropertyName>infrao:kuuluu</gml:reversePropertyName>
   
</xs:appinfo>
 
</xs:annotation>
</xs:element>

element ViheralueenOsaType/sisaltaaVaruste
diagram index_p190.png
namespace www.infra-o.fi/infrao
type infrao:AbstractVarustePropertyType
properties
isRef 0
minOcc 0
maxOcc unbounded
content complex
children infrao:AbstractVaruste
annotation
appinfo
<gml:reversePropertyName>infrao:kuuluuViheralueenOsaan</gml:reversePropertyName>
source <xs:element name="sisaltaaVaruste" type="infrao:AbstractVarustePropertyType" minOccurs="0" maxOccurs="unbounded">
 
<xs:annotation>
   
<xs:appinfo>
     
<gml:reversePropertyName>infrao:kuuluuViheralueenOsaan</gml:reversePropertyName>
   
</xs:appinfo>
 
</xs:annotation>
</xs:element>

element ViheralueenOsaType/kayttotarkoitus
diagram index_p191.png
namespace www.infra-o.fi/infrao
type infrao:ViheralueenKayttotarkoitusType
properties
isRef 0
content simple
facets
Kind Value annotation 
enumeration erityisalue 
enumeration koirapuisto 
enumeration leikkipaikka 
enumeration liikenneviheralue 
enumeration liikuntapaikka 
enumeration lumenkaatopaikka 
enumeration puisto 
enumeration siirtolapuutarha 
enumeration suojelualue 
enumeration talousmetsa 
enumeration muu 
enumeration ei tiedossa 
source <xs:element name="kayttotarkoitus" type="infrao:ViheralueenKayttotarkoitusType"/>

element ViheralueenOsaType/laji
diagram index_p192.png
namespace www.infra-o.fi/infrao
type infrao:ViherosaLajiType
properties
isRef 0
content simple
facets
Kind Value annotation 
enumeration alikulkukäytävä 
enumeration beach volley -kenttä 
enumeration hautausmaa 
enumeration istutusallas 
enumeration joki/puro 
enumeration joutomaa 
enumeration juoksurata 
enumeration jättömaa 
enumeration kallio 
enumeration kanoottilaituri 
enumeration katsomo 
enumeration kenttä 
enumeration kesäkukkamaa 
enumeration kesäteatteri 
enumeration kitumaa 
enumeration koira-aitaus 
enumeration koripallokenttä 
enumeration kosteikko 
enumeration kuntoilualue 
enumeration käytävä 
enumeration laidun 
enumeration laituri 
enumeration lampi 
enumeration lastenallas 
enumeration leikkialue 
enumeration leikkikenttä 
enumeration luonnonsuojelualue 
enumeration matonpesupaikka 
enumeration metsitysalue 
enumeration metsä 
enumeration monitoimikenttä 
enumeration muu urheilukenttä 
enumeration oja 
enumeration oleskelualue 
enumeration paikoitusalue 
enumeration pallokenttä 
enumeration pelikenttä 
enumeration pelto 
enumeration perennamaa 
enumeration petankkikenttä 
enumeration portaat 
enumeration pukusuoja 
enumeration pulkkamäki 
enumeration ranta 
enumeration ratsastuskenttä 
enumeration rullaluistelurata 
enumeration silta 
enumeration skeittikenttä 
enumeration suo 
enumeration tenniskenttä 
enumeration uima-allas 
enumeration ulkoilureitti 
enumeration ulkoliikunta-alue 
enumeration uimaranta 
enumeration venesatama 
enumeration vesialue 
enumeration viheralue 
enumeration viljelyspalsta 
enumeration muu 
enumeration ei tiedossa 
source <xs:element name="laji" type="infrao:ViherosaLajiType"/>

element ViheralueenOsaType/hoitoluokka
diagram index_p193.png
namespace www.infra-o.fi/infrao
type infrao:HoitoluokkaType
properties
isRef 0
content simple
facets
Kind Value annotation 
enumeration A1 edustusviheralue 
enumeration A2 käyttöviheralue 
enumeration A3 käyttö- ja suojaviheralue 
enumeration B1 maisemapelto 
enumeration B2 käyttöniitty 
enumeration B3 maisemaniitty ja laidunalue 
enumeration B4 avoin alue ja näkymät 
enumeration B5 arvoniitty 
enumeration C1 lähimetsä 
enumeration C2 ulkoilu- ja virkistysmetsä 
enumeration C3 suojametsä 
enumeration C4 talousmetsä 
enumeration C5 arvometsä 
enumeration E erityisalue 
enumeration ei hoidossa 
enumeration U urheilualue 
enumeration muu 
enumeration ei tiedossa 
source <xs:element name="hoitoluokka" type="infrao:HoitoluokkaType"/>

element ViheralueenOsaType/sijaintitieto
diagram index_p194.png
namespace www.infra-o.fi/infrao
type infrao:SijaintiPropertyType
properties
isRef 0
content complex
children infrao:Sijainti
source <xs:element name="sijaintitieto" type="infrao:SijaintiPropertyType"/>

element ViheralueenOsaType/suunnitelmalinkkitieto
diagram index_p195.png
namespace www.infra-o.fi/infrao
type infrao:SuunnitelmalinkkiPropertyType
properties
isRef 0
minOcc 0
maxOcc unbounded
content complex
children infrao:Suunnitelmalinkki
source <xs:element name="suunnitelmalinkkitieto" type="infrao:SuunnitelmalinkkiPropertyType" minOccurs="0" maxOccurs="unbounded"/>

complexType ViheraluePropertyType
diagram index_p196.png
namespace www.infra-o.fi/infrao
children infrao:Viheralue
used by
element ViheralueenOsaType/kuuluu
source <xs:complexType name="ViheraluePropertyType">
 
<xs:sequence minOccurs="0">
   
<xs:element ref="infrao:Viheralue"/>
 
</xs:sequence>
</xs:complexType>

complexType ViheralueType
diagram index_p197.png
namespace www.infra-o.fi/infrao
type extension of infrao:AbstractInfraomaisuusKohdeType
properties
base infrao:AbstractInfraomaisuusKohdeType
children infrao:alkuHetki infrao:loppuHetki infrao:metatieto infrao:yksilointitieto infrao:suunnitelmatieto infrao:nimi infrao:sijainti infrao:suunnitelmalinkkitieto infrao:sijainti infrao:koostuu
used by
element Viheralue
source <xs:complexType name="ViheralueType">
 
<xs:complexContent>
   
<xs:extension base="infrao:AbstractInfraomaisuusKohdeType">
     
<xs:sequence>
       
<xs:element name="koostuu" type="infrao:ViheralueenOsaPropertyType" minOccurs="0" maxOccurs="unbounded">
         
<xs:annotation>
           
<xs:appinfo>
             
<gml:reversePropertyName>infrao:kuuluu</gml:reversePropertyName>
           
</xs:appinfo>
         
</xs:annotation>
       
</xs:element>
     
</xs:sequence>
   
</xs:extension>
 
</xs:complexContent>
</xs:complexType>

element ViheralueType/koostuu
diagram index_p198.png
namespace www.infra-o.fi/infrao
type infrao:ViheralueenOsaPropertyType
properties
isRef 0
minOcc 0
maxOcc unbounded
content complex
children infrao:ViheralueenOsa
annotation
appinfo
<gml:reversePropertyName>infrao:kuuluu</gml:reversePropertyName>
source <xs:element name="koostuu" type="infrao:ViheralueenOsaPropertyType" minOccurs="0" maxOccurs="unbounded">
 
<xs:annotation>
   
<xs:appinfo>
     
<gml:reversePropertyName>infrao:kuuluu</gml:reversePropertyName>
   
</xs:appinfo>
 
</xs:annotation>
</xs:element>

complexType YmparistotaidePropertyType
diagram index_p199.png
namespace www.infra-o.fi/infrao
children infrao:Ymparistotaide
source <xs:complexType name="YmparistotaidePropertyType">
 
<xs:sequence minOccurs="0">
   
<xs:element ref="infrao:Ymparistotaide"/>
 
</xs:sequence>
</xs:complexType>

complexType YmparistotaideType
diagram index_p200.png
namespace www.infra-o.fi/infrao
type extension of infrao:AbstractVarusteType
properties
base infrao:AbstractVarusteType
children infrao:alkuHetki infrao:loppuHetki infrao:metatieto infrao:yksilointitieto infrao:tarkkaSijaintieto infrao:malli infrao:perusparannusvuosi infrao:suunta infrao:valmistaja infrao:valmistumisvuosi infrao:kuuluuViheralueenOsaan infrao:kuuluuKatualueenOsaan infrao:viitteellinenSijaintitieto infrao:materiaali infrao:suunnitelmalinkkitieto infrao:ympäristötaide
used by
element Ymparistotaide
source <xs:complexType name="YmparistotaideType">
 
<xs:complexContent>
   
<xs:extension base="infrao:AbstractVarusteType">
     
<xs:sequence>
       
<xs:element name="ympäristötaide" type="infrao:YmparistotaideTyyppiType"/>
     
</xs:sequence>
   
</xs:extension>
 
</xs:complexContent>
</xs:complexType>

element YmparistotaideType/ympäristötaide
diagram index_p201.png
namespace www.infra-o.fi/infrao
type infrao:YmparistotaideTyyppiType
properties
isRef 0
content simple
facets
Kind Value annotation 
enumeration kivi 
enumeration maakivet 
enumeration paasikivi 
enumeration patsas/muistomerkki 
enumeration puistoveistokset 
enumeration rantakiveys 
enumeration muu 
enumeration ei tiedossa 
source <xs:element name="ympäristötaide" type="infrao:YmparistotaideTyyppiType"/>

simpleType AjoratamerkinnanTyyppiType
namespace www.infra-o.fi/infrao
type restriction of xs:string
used by
element AjoratamerkintaType/tyyppi
facets
Kind Value annotation 
enumeration katkoviiva 
enumeration sulkuviiva 
enumeration suojatie 
enumeration muu 
enumeration ei tiedossa 
source <xs:simpleType name="AjoratamerkinnanTyyppiType">
 
<xs:restriction base="xs:string">
   
<xs:enumeration value="katkoviiva"/>
   
<xs:enumeration value="sulkuviiva"/>
   
<xs:enumeration value="suojatie"/>
   
<xs:enumeration value="muu"/>
   
<xs:enumeration value="ei tiedossa"/>
 
</xs:restriction>
</xs:simpleType>

simpleType HoitoluokkaType
namespace www.infra-o.fi/infrao
type restriction of xs:string
used by
element ViheralueenOsaType/hoitoluokka
facets
Kind Value annotation 
enumeration A1 edustusviheralue 
enumeration A2 käyttöviheralue 
enumeration A3 käyttö- ja suojaviheralue 
enumeration B1 maisemapelto 
enumeration B2 käyttöniitty 
enumeration B3 maisemaniitty ja laidunalue 
enumeration B4 avoin alue ja näkymät 
enumeration B5 arvoniitty 
enumeration C1 lähimetsä 
enumeration C2 ulkoilu- ja virkistysmetsä 
enumeration C3 suojametsä 
enumeration C4 talousmetsä 
enumeration C5 arvometsä 
enumeration E erityisalue 
enumeration ei hoidossa 
enumeration U urheilualue 
enumeration muu 
enumeration ei tiedossa 
source <xs:simpleType name="HoitoluokkaType">
 
<xs:restriction base="xs:string">
   
<xs:enumeration value="A1 edustusviheralue"/>
   
<xs:enumeration value="A2 käyttöviheralue"/>
   
<xs:enumeration value="A3 käyttö- ja suojaviheralue"/>
   
<xs:enumeration value="B1 maisemapelto"/>
   
<xs:enumeration value="B2 käyttöniitty"/>
   
<xs:enumeration value="B3 maisemaniitty ja laidunalue"/>
   
<xs:enumeration value="B4 avoin alue ja näkymät"/>
   
<xs:enumeration value="B5 arvoniitty"/>
   
<xs:enumeration value="C1 lähimetsä"/>
   
<xs:enumeration value="C2 ulkoilu- ja virkistysmetsä"/>
   
<xs:enumeration value="C3 suojametsä"/>
   
<xs:enumeration value="C4 talousmetsä"/>
   
<xs:enumeration value="C5 arvometsä"/>
   
<xs:enumeration value="E erityisalue"/>
   
<xs:enumeration value="ei hoidossa"/>
   
<xs:enumeration value="U urheilualue"/>
   
<xs:enumeration value="muu"/>
   
<xs:enumeration value="ei tiedossa"/>
 
</xs:restriction>
</xs:simpleType>

simpleType HulevesiTyyppiType
namespace www.infra-o.fi/infrao
type restriction of xs:string
used by
element HulevesiType/hulevesi
facets
Kind Value annotation 
enumeration avo-oja 
enumeration avopainanne 
enumeration avouoma 
enumeration hulevesiallas 
enumeration hulevesikaivo 
enumeration hulevesikosteikko 
enumeration imeytyskaivanto 
enumeration imeytyskenttä 
enumeration imeytyspainanne 
enumeration noro 
enumeration patorakenne 
enumeration pidätysallas 
enumeration puro 
enumeration purkukaivo 
enumeration rumpu 
enumeration sulkukaivo 
enumeration säätökaivo 
enumeration säätöpato 
enumeration tarkastuskaivo 
enumeration tarkastusputki 
enumeration tulvauoma 
enumeration viivytysallas 
enumeration muu 
enumeration ei tiedossa 
source <xs:simpleType name="HulevesiTyyppiType">
 
<xs:restriction base="xs:string">
   
<xs:enumeration value="avo-oja"/>
   
<xs:enumeration value="avopainanne"/>
   
<xs:enumeration value="avouoma"/>
   
<xs:enumeration value="hulevesiallas"/>
   
<xs:enumeration value="hulevesikaivo"/>
   
<xs:enumeration value="hulevesikosteikko"/>
   
<xs:enumeration value="imeytyskaivanto"/>
   
<xs:enumeration value="imeytyskenttä"/>
   
<xs:enumeration value="imeytyspainanne"/>
   
<xs:enumeration value="noro"/>
   
<xs:enumeration value="patorakenne"/>
   
<xs:enumeration value="pidätysallas"/>
   
<xs:enumeration value="puro"/>
   
<xs:enumeration value="purkukaivo"/>
   
<xs:enumeration value="rumpu"/>
   
<xs:enumeration value="sulkukaivo"/>
   
<xs:enumeration value="säätökaivo"/>
   
<xs:enumeration value="säätöpato"/>
   
<xs:enumeration value="tarkastuskaivo"/>
   
<xs:enumeration value="tarkastusputki"/>
   
<xs:enumeration value="tulvauoma"/>
   
<xs:enumeration value="viivytysallas"/>
   
<xs:enumeration value="muu"/>
   
<xs:enumeration value="ei tiedossa"/>
 
</xs:restriction>
</xs:simpleType>

simpleType JateTyyppiType
namespace www.infra-o.fi/infrao
type restriction of xs:string
used by
element JateType/jäte
facets
Kind Value annotation 
enumeration jäteastia 
enumeration koiranroska-astia 
enumeration roskakori 
enumeration muu 
enumeration ei tiedossa 
source <xs:simpleType name="JateTyyppiType">
 
<xs:restriction base="xs:string">
   
<xs:enumeration value="jäteastia"/>
   
<xs:enumeration value="koiranroska-astia"/>
   
<xs:enumeration value="roskakori"/>
   
<xs:enumeration value="muu"/>
   
<xs:enumeration value="ei tiedossa"/>
 
</xs:restriction>
</xs:simpleType>

simpleType KalusteTyyppiType
namespace www.infra-o.fi/infrao
type restriction of xs:string
used by
element KalusteType/kaluste
facets
Kind Value annotation 
enumeration irtopenkki 
enumeration istuin muu 
enumeration kalusteryhmä 
enumeration kiintopenkki 
enumeration pöytä 
enumeration pöytä-penkkiyhdistelmä 
enumeration yhdenistuttava penkki 
enumeration muu 
enumeration ei tiedossa 
source <xs:simpleType name="KalusteTyyppiType">
 
<xs:restriction base="xs:string">
   
<xs:enumeration value="irtopenkki"/>
   
<xs:enumeration value="istuin muu"/>
   
<xs:enumeration value="kalusteryhmä"/>
   
<xs:enumeration value="kiintopenkki"/>
   
<xs:enumeration value="pöytä"/>
   
<xs:enumeration value="pöytä-penkkiyhdistelmä"/>
   
<xs:enumeration value="yhdenistuttava penkki"/>
   
<xs:enumeration value="muu"/>
   
<xs:enumeration value="ei tiedossa"/>
 
</xs:restriction>
</xs:simpleType>

simpleType KasvilajiType
namespace www.infra-o.fi/infrao
type restriction of xs:string
used by
element KasviType/kasvilaji
facets
Kind Value annotation 
enumeration Linum catharticum 
enumeration Lorem Ipsum 
enumeration Täydennetään... 
source <xs:simpleType name="KasvilajiType">
 
<xs:restriction base="xs:string">
   
<xs:enumeration value="Linum catharticum"/>
   
<xs:enumeration value="Lorem Ipsum"/>
   
<xs:enumeration value="Täydennetään..."/>
 
</xs:restriction>
</xs:simpleType>

simpleType KasviryhmaTyyppiType
namespace www.infra-o.fi/infrao
type restriction of xs:string
used by
element KasviType/kasviryhma
facets
Kind Value annotation 
enumeration havupensas 
enumeration köynnös 
enumeration köynnösruusu 
enumeration lehtipensas 
enumeration maustekasvi 
enumeration perenna 
enumeration varpu 
enumeration ryhmäruusu 
enumeration yksivuotinen kasvi 
enumeration muu 
enumeration ei tiedossa 
source <xs:simpleType name="KasviryhmaTyyppiType">
 
<xs:restriction base="xs:string">
   
<xs:enumeration value="havupensas"/>
   
<xs:enumeration value="köynnös"/>
   
<xs:enumeration value="köynnösruusu"/>
   
<xs:enumeration value="lehtipensas"/>
   
<xs:enumeration value="maustekasvi"/>
   
<xs:enumeration value="perenna"/>
   
<xs:enumeration value="varpu"/>
   
<xs:enumeration value="ryhmäruusu"/>
   
<xs:enumeration value="yksivuotinen kasvi"/>
   
<xs:enumeration value="muu"/>
   
<xs:enumeration value="ei tiedossa"/>
 
</xs:restriction>
</xs:simpleType>

simpleType KatuosanLajiType
namespace www.infra-o.fi/infrao
type restriction of xs:string
used by
element KatualueenOsaType/laji
facets
Kind Value annotation 
enumeration ajorata 
enumeration alikulkukäytävä 
enumeration jalkakäytävä 
enumeration kävelytie 
enumeration luiska 
enumeration portaat 
enumeration pyöräilykaista 
enumeration pyörätie 
enumeration raitiotie 
enumeration silta 
enumeration tasoristeys 
enumeration tonttiliittymä 
enumeration tunneli 
enumeration viheralue 
enumeration välikaista 
enumeration yhdistetty kevyen liikenteen väylä 
enumeration muu 
enumeration ei tiedossa 
source <xs:simpleType name="KatuosanLajiType">
 
<xs:restriction base="xs:string">
   
<xs:enumeration value="ajorata"/>
   
<xs:enumeration value="alikulkukäytävä"/>
   
<xs:enumeration value="jalkakäytävä"/>
   
<xs:enumeration value="kävelytie"/>
   
<xs:enumeration value="luiska"/>
   
<xs:enumeration value="portaat"/>
   
<xs:enumeration value="pyöräilykaista"/>
   
<xs:enumeration value="pyörätie"/>
   
<xs:enumeration value="raitiotie"/>
   
<xs:enumeration value="silta"/>
   
<xs:enumeration value="tasoristeys"/>
   
<xs:enumeration value="tonttiliittymä"/>
   
<xs:enumeration value="tunneli"/>
   
<xs:enumeration value="viheralue"/>
   
<xs:enumeration value="välikaista"/>
   
<xs:enumeration value="yhdistetty kevyen liikenteen väylä"/>
   
<xs:enumeration value="muu"/>
   
<xs:enumeration value="ei tiedossa"/>
 
</xs:restriction>
</xs:simpleType>

simpleType KunnossapitoluokkaType
namespace www.infra-o.fi/infrao
type restriction of xs:string
used by
element KatualueenOsaType/kunnossapitoluokka
facets
Kind Value annotation 
enumeration ajoradat, luokka I 
enumeration ajoradat, luokka II 
enumeration ajoradat, luokka III 
enumeration kevyen liikenteen raitti, luokka I 
enumeration kevyen liikenteen raitti, luokka II 
enumeration kevyen liikenteen väylä, luokka I 
enumeration kevyen liikenteen väylä, luokka II 
enumeration jalkakäytävä, luokka I 
enumeration jalkakäytävä, luokka II 
enumeration torit ja aukiot, luokka I 
enumeration torit ja aukiot, luokka II 
enumeration kiinteistön kunnossapitovastuu 
enumeration ei kunnossapitoa 
enumeration ei talvikunnosspitoa 
enumeration A1 edustusviheralue 
enumeration A2 käyttöviheralue 
enumeration A3 käyttö- ja suojaviheralue 
enumeration B1 maisemapelto 
enumeration B2 käyttöniitty 
enumeration B3 maisemaniitty ja laidunalue 
enumeration B4 avoin alue ja näkymät 
enumeration B5 arvoniitty 
enumeration C1 lähimetsä 
enumeration C2 ulkoilu- ja virkistysmetsä 
enumeration C3 suojametsä 
enumeration C4 talousmetsä 
enumeration C5 arvometsä 
enumeration E erityisalue 
enumeration ei hoidossa 
enumeration U urheilualue 
enumeration muu 
enumeration ei tiedossa 
source <xs:simpleType name="KunnossapitoluokkaType">
 
<xs:restriction base="xs:string">
   
<xs:enumeration value="ajoradat, luokka I"/>
   
<xs:enumeration value="ajoradat, luokka II"/>
   
<xs:enumeration value="ajoradat, luokka III"/>
   
<xs:enumeration value="kevyen liikenteen raitti, luokka I"/>
   
<xs:enumeration value="kevyen liikenteen raitti, luokka II"/>
   
<xs:enumeration value="kevyen liikenteen väylä, luokka I"/>
   
<xs:enumeration value="kevyen liikenteen väylä, luokka II"/>
   
<xs:enumeration value="jalkakäytävä, luokka I"/>
   
<xs:enumeration value="jalkakäytävä, luokka II"/>
   
<xs:enumeration value="torit ja aukiot, luokka I"/>
   
<xs:enumeration value="torit ja aukiot, luokka II"/>
   
<xs:enumeration value="kiinteistön kunnossapitovastuu"/>
   
<xs:enumeration value="ei kunnossapitoa"/>
   
<xs:enumeration value="ei talvikunnosspitoa"/>
   
<xs:enumeration value="A1 edustusviheralue"/>
   
<xs:enumeration value="A2 käyttöviheralue"/>
   
<xs:enumeration value="A3 käyttö- ja suojaviheralue"/>
   
<xs:enumeration value="B1 maisemapelto"/>
   
<xs:enumeration value="B2 käyttöniitty"/>
   
<xs:enumeration value="B3 maisemaniitty ja laidunalue"/>
   
<xs:enumeration value="B4 avoin alue ja näkymät"/>
   
<xs:enumeration value="B5 arvoniitty"/>
   
<xs:enumeration value="C1 lähimetsä"/>
   
<xs:enumeration value="C2 ulkoilu- ja virkistysmetsä"/>
   
<xs:enumeration value="C3 suojametsä"/>
   
<xs:enumeration value="C4 talousmetsä"/>
   
<xs:enumeration value="C5 arvometsä"/>
   
<xs:enumeration value="E erityisalue"/>
   
<xs:enumeration value="ei hoidossa"/>
   
<xs:enumeration value="U urheilualue"/>
   
<xs:enumeration value="muu"/>
   
<xs:enumeration value="ei tiedossa"/>
 
</xs:restriction>
</xs:simpleType>

simpleType LeikkivalineTyyppiType
namespace www.infra-o.fi/infrao
type restriction of xs:string
used by
element LeikkivalineType/leikkiväline
facets
Kind Value annotation 
enumeration hiekkalaatikko 
enumeration jousilelu 
enumeration karuselli 
enumeration keinu 
enumeration kiipeilyteline 
enumeration köysirata 
enumeration leikkimökki 
enumeration liukumäki 
enumeration monitoimiteline 
enumeration puistoveistokset(leikkihahmo) 
enumeration tasapainoiluväline 
enumeration muu 
enumeration ei tiedossa 
source <xs:simpleType name="LeikkivalineTyyppiType">
 
<xs:restriction base="xs:string">
   
<xs:enumeration value="hiekkalaatikko"/>
   
<xs:enumeration value="jousilelu"/>
   
<xs:enumeration value="karuselli"/>
   
<xs:enumeration value="keinu"/>
   
<xs:enumeration value="kiipeilyteline"/>
   
<xs:enumeration value="köysirata"/>
   
<xs:enumeration value="leikkimökki"/>
   
<xs:enumeration value="liukumäki"/>
   
<xs:enumeration value="monitoimiteline"/>
   
<xs:enumeration value="puistoveistokset(leikkihahmo)"/>
   
<xs:enumeration value="tasapainoiluväline"/>
   
<xs:enumeration value="muu"/>
   
<xs:enumeration value="ei tiedossa"/>
 
</xs:restriction>
</xs:simpleType>

simpleType LiikennemerkkityyppiType
namespace www.infra-o.fi/infrao
type restriction of xs:string
facets
Kind Value annotation 
enumeration 111. Mutka oikealle 
enumeration 112. Mutka vasemmalle 
enumeration 113. Mutkia, joista ensimmäinen oikealle 
enumeration 114. Mutkia, joista ensimmäinen vasemmalle 
enumeration 115. Jyrkkä alamäki 
enumeration 116. Jyrkkä ylämäki 
enumeration 121. Kapeneva tie 
enumeration 122. Kaksisuuntainen liikenne 
enumeration 131. Avattava silta 
enumeration 132. Lautta, laituri tai ranta 
enumeration 133. Liikenneruuhka 
enumeration 141. Epätasainen tie 
enumeration 141 a. Töyssyjä 
enumeration 142. Tietyö 
enumeration 143. Irtokiviä 
enumeration 144. Liukas ajorata 
enumeration 147. Vaarallinen tien reuna 
enumeration 151. Suojatien ennakkovaroitus 
enumeration 152. Lapsia 
enumeration 153. Pyöräilijöitä 
enumeration 154. Hiihtolatu 
enumeration 155. Hirvieläimiä 
enumeration 156. Poroja 
enumeration 161. Tienristeys 
enumeration 162. Sivutien risteys 
enumeration 163. Sivutien risteys 
enumeration 164. Sivutien risteys 
enumeration 165. Liikennevalot 
enumeration 166. Liikenneympyrä 
enumeration 167. Raitiotie 
enumeration 171. Rautatien tasoristeys ilman puomeja 
enumeration 172. Rautatien tasoristeys, jossa on puomit 
enumeration 173. 174. 175. Rautatien tasoristeyksen lähestymismerkit 
enumeration 176. Yksiraiteisen rautatien tasoristeys 
enumeration 177. Kaksi- tai useampiraiteisen rautatien tasoristeys 
enumeration 181. Putoavia kiviä 
enumeration 182. Matalalla lentäviä lentokoneita 
enumeration 183. Sivutuuli 
enumeration 189. Muu vaara 
enumeration 211. Etuajo-oikeutettu tie 
enumeration 212. Etuajo-oikeuden päättyminen 
enumeration 221. Etuajo-oikeus kohdattaessa 
enumeration 222. Väistämisvelvollisuus kohdattaessa 
enumeration 231. Väistämisvelvollisuus risteyksessä 
enumeration 232. Pakollinen pysäyttäminen 
enumeration 311. Ajoneuvolla ajo kielletty 
enumeration 312. Moottorikäyttöisellä ajoneuvolla ajo kielletty 
enumeration 313. Kuorma- ja pakettiautolla ajo kielletty 
enumeration 314. Ajoneuvoyhdistelmällä ajo kielletty 
enumeration 315. Traktorilla ajo kielletty 
enumeration 316. Moottoripyörällä ajo kielletty 
enumeration 317. Moottorikelkalla ajo kielletty 
enumeration 318. Vaarallisten aineiden kuljetus kielletty 
enumeration 319. Linja-autolla ajo kielletty 
enumeration 321. Mopolla ajo kielletty 
enumeration 322. Polkupyörällä ja mopolla ajo kielletty 
enumeration 323. Jalankulku kielletty 
enumeration 324. Jalankulku sekä polkupyörällä ja mopolla ajo kielletty 
enumeration 325. Ratsastus kielletty 
enumeration 331. Kielletty ajosuunta 
enumeration 332. Vasemmalle kääntyminen kielletty 
enumeration 333. Oikealle kääntyminen kielletty 
enumeration 334. U-käännös kielletty 
enumeration 341. Ajoneuvon suurin sallittu leveys 
enumeration 342. Ajoneuvon suurin sallittu korkeus 
enumeration 343. Ajoneuvon tai ajoneuvoyhdistelmän suurin sallittu pituus 
enumeration 344. Ajoneuvon suurin sallittu massa 
enumeration 345. Ajoneuvoyhdistelmän suurin sallittu massa 
enumeration 346. Ajoneuvon suurin sallittu akselille kohdistuva massa 
enumeration 347. Ajoneuvon suurin sallittu telille kohdistuva massa 
enumeration 351. Ohituskielto 
enumeration 352. Ohituskielto päättyy 
enumeration 353. Ohituskielto kuorma-autolla 
enumeration 354. Ohituskielto kuorma-autolla päättyy 
enumeration 361. Nopeusrajoitus 
enumeration 362. Nopeusrajoitus päättyy 
enumeration 363. Nopeusrajoitusalue 
enumeration 364. Nopeusrajoitusalue päättyy 
enumeration 365. Ajokaistakohtainen kielto tai rajoitus 
enumeration 371. Pysäyttäminen kielletty 
enumeration 372. Pysäköinti kielletty 
enumeration 373. Pysäköintikieltoalue 
enumeration 374. Pysäköintikieltoalue päättyy 
enumeration 375. Taksiasema-alue 
enumeration 376. Taksin pysäyttämispaikka 
enumeration 381. Vuoropysäköinti 
enumeration 382. Vuoropysäköinti 
enumeration 391. Pakollinen pysäyttäminen tullitarkastusta varten 
enumeration 392. Pakollinen pysäyttäminen tarkastusta varten 
enumeration 393. Moottorikäyttöisten ajoneuvojen vähimmäisetäisyys 
enumeration 411. Pakollinen ajosuunta 
enumeration 412. Pakollinen ajosuunta 
enumeration 413. Pakollinen ajosuunta 
enumeration 414. Pakollinen ajosuunta 
enumeration 415. Pakollinen ajosuunta 
enumeration 416. Pakollinen kiertosuunta 
enumeration 417. Liikenteen jakaja 
enumeration 418. Liikenteen jakaja 
enumeration 421. Jalkakäytävä 
enumeration 422. Pyörätie 
enumeration 423. Yhdistetty pyörätie ja jalkakäytävä 
enumeration 424. Pyörätie ja jalkakäytävä rinnakkain 
enumeration 425. Pyörätie ja jalkakäytävä rinnakkain 
enumeration 426. Moottorikelkkailureitti 
enumeration 427. Ratsastustie 
enumeration 511. Suojatie 
enumeration 520. Liityntäpysäköintipaikka 
enumeration 521. Pysäköintipaikka 
enumeration 521 a. Ajoneuvojen sijoitus pysäköintipaikalla 
enumeration 521 b. Ajoneuvojen sijoitus pysäköintipaikalla 
enumeration 521 c. Ajoneuvojen sijoitus pysäköintipaikalla 
enumeration 522. Kohtaamispaikka 
enumeration 531. Paikallisliikenteen linja-auton pysäkki 
enumeration 532. Kaukoliikenteen linja-auton pysäkki 
enumeration 533. Raitiovaunun pysäkki 
enumeration 534. Taksiasema 
enumeration 541 a. Linja-autokaista 
enumeration 541 b. Linja-autokaista 
enumeration 542 a. Linja-autokaista päättyy 
enumeration 542 b. Linja-autokaista päättyy 
enumeration 543 a. Raitiovaunukaista 
enumeration 543 b. Raitiovaunukaista 
enumeration 544 a. Raitiovaunukaista päättyy 
enumeration 544 b. Raitiovaunukaista päättyy 
enumeration 551. Yksisuuntainen tie 
enumeration 561. Moottoritie 
enumeration 562. Moottoritie päättyy 
enumeration 563. Moottoriliikennetie 
enumeration 564. Moottoriliikennetie päättyy 
enumeration 565. Tunneli 
enumeration 566. Tunneli päättyy 
enumeration 567. Hätäpysäyttämispaikka 
enumeration 571. Taajama 
enumeration 572. Taajama päättyy 
enumeration 573. Pihakatu 
enumeration 574. Pihakatu päättyy 
enumeration 575. Kävelykatu 
enumeration 576. Kävelykatu päättyy 
enumeration 611. Suunnistustaulu 
enumeration 612. Suunnistustaulu 
enumeration 613. Kiertotien suunnistustaulu 
enumeration 614. Kiertotien suunnistustaulu 
enumeration 615. Kiertotieopastus 
enumeration 616. Ajoreittiopastus 
enumeration 621. Ajokaistaopastus 
enumeration 622. Ajokaistaopastus 
enumeration 623. Ajokaistan päättyminen 
enumeration 631. Ajokaistan yläpuolinen viitta 
enumeration 632. Ajokaistan yläpuolinen viitta 
enumeration 633. Ajokaistan yläpuolinen erkanemisviitta 
enumeration 641. Tienviitta 
enumeration 642. Erkanemisviitta 
enumeration 643. Yksityisen tien viitta 
enumeration 644. Osoiteviitta 
enumeration 644 a. Osoiteviittan ennakkomerkki 
enumeration 645. Kevyen liikenteen viitta 
enumeration 646. Kiertotien viitta 
enumeration 647. Kiertotien viitta 
enumeration 648. Paikalliskohteen viitta 
enumeration 649. Moottori- ja moottoriliikennetien viitta 
enumeration 650. Liityntäpysäköintiviitta 
enumeration 651. Umpitie 
enumeration 652. Umpitie 
enumeration 653. Enimmäisnopeussuositus 
enumeration 661. Etäisyystaulu 
enumeration 662. Paikannimi 
enumeration 663. Kansainvälisen pääliikenneväylän numero 
enumeration 664. Valtatien numero 
enumeration 665. Kantatien numero 
enumeration 665 a. Seututien numero 
enumeration 666. Muun yleisen tien numero 
enumeration 667. Opastus numeron tarkoittamalle tielle 
enumeration 671. Moottoritien tunnus 
enumeration 672. Moottoriliikennetien tunnus 
enumeration 673. Lentoasema 
enumeration 674. Autolautta 
enumeration 675. Tavarasatama 
enumeration 676. Teollisuusalue 
enumeration 677. Pysäköinti 
enumeration 677 a. Katettu pysäköinti 
enumeration 678. Rautatieasema 
enumeration 679. Linja-autoasema 
enumeration 681. Tietyille ajoneuvoille tai ajoneuvoyhdistelmille tarkoitettu reitti 
enumeration 682. Jalankulkijoille tarkoitettu reitti 
enumeration 683. Vammaisille tarkoitettu reitti 
enumeration 684. Vaarallisten aineiden kuljetuksille tarkoitettu reitti 
enumeration 685. Reitti, jolla on portaat 
enumeration 686. Reitti ilman portaita 
enumeration 690. Hätäuloskäynti 
enumeration 691. Poistumisreitti 
enumeration 701. Palvelukohteen opastustaulu 
enumeration 702. Palvelukohteen opastustaulu 
enumeration 703. Palvelukohteen erkanemisviitta 
enumeration 704. Palvelukohteen osoiteviitta 
enumeration 704 a. Palvelukohteen osoiteviittan ennakkomerkki 
enumeration 710. Radioaseman taajuus 
enumeration 711. Opastuspiste 
enumeration 712. Opastustoimisto 
enumeration 715. Ensiapu 
enumeration 721. Autokorjaamo 
enumeration 722. Huoltoasema 
enumeration 723. Hotelli tai motelli 
enumeration 724. Ruokailupaikka 
enumeration 725. Kahvila tai pikaruokapaikka 
enumeration 726. Käymälä 
enumeration 731. Retkeilymaja 
enumeration 733. Leirintäalue 
enumeration 734. Matkailuajoneuvoalue 
enumeration 741. Levähdysalue 
enumeration 742. Ulkoilualue 
enumeration 791. Hätäpuhelin 
enumeration 792. Sammutin 
enumeration 771 a. Matkailutie 
enumeration 771 b. Matkailutie 
enumeration 772 a. Museo tai historiallinen rakennus 
enumeration 772 b. Maailmanperintökohde 
enumeration 772 c. Luontokohde 
enumeration 772 d. Näköalapaikka 
enumeration 772 e. Eläintarha tai -puisto 
enumeration 772 f. Muu nähtävyys 
enumeration 773 a. Uintipaikka 
enumeration 773 b. Kalastuspaikka 
enumeration 773 c. Hiihtohissi 
enumeration 773 d. Golfkenttä 
enumeration 773 e. Huvi- tai teemapuisto 
enumeration 774 a. Mökkimajoitus 
enumeration 774 b. Aamiaismajoitus 
enumeration 774 c. Suoramyyntipaikka 
enumeration 774 d. Käsityöpaja 
enumeration 774 e. Kotieläinpiha 
enumeration 774 f. Ratsastuspaikka 
enumeration 811. Kohde risteävällä tiellä 
enumeration 812. Kohde nuolen suunnassa 
enumeration 813. Kohde nuolen suunnassa 
enumeration 814. Vaikutusalueen pituus 
enumeration 815. Etäisyys kohteeseen 
enumeration 816. Etäisyys pakolliseen pysäyttämiseen 
enumeration 821. Vapaa leveys 
enumeration 822. Vapaa korkeus 
enumeration 823. Sähköjohdon korkeus 
enumeration 824. Vaikutusalue molempiin suuntiin 
enumeration 825. Vaikutusalue molempiin suuntiin 
enumeration 826. Vaikutusalue nuolen suuntaan 
enumeration 827. Vaikutusalue alkaa 
enumeration 828. Vaikutusalue päättyy 
enumeration 831. Henkilöauto 
enumeration 832. Linja-auto 
enumeration 833. Kuorma-auto 
enumeration 834. Pakettiauto 
enumeration 835. Matkailuajoneuvo 
enumeration 836. Invalidin ajoneuvo 
enumeration 841. Moottoripyörä 
enumeration 842. Mopo 
enumeration 843. Polkupyörä 
enumeration 844. Pysäköintitapa 
enumeration 845. Pysäköintitapa 
enumeration 848. Kielto ryhmän A vaarallisten aineiden kuljetukselle 
enumeration 849. Läpiajokielto ryhmän B vaarallisten aineiden kuljetukselle 
enumeration 851. Voimassaoloaika 
enumeration 852. Voimassaoloaika 
enumeration 853. Voimassaoloaika 
enumeration 854. Aikarajoitus 
enumeration 855 a. Maksullinen pysäköinti 
enumeration 855 b. Maksullinen pysäköinti 
enumeration 856 a. Pysäköintikiekon käyttövelvollisuus 
enumeration 856 b. Pysäköintikiekon käyttövelvollisuus 
enumeration 861 a. Etuajo-oikeutetun liikenteen suunta 
enumeration 861 b. Etuajo-oikeutetun liikenteen suunta 
enumeration 862. Tukkitie 
enumeration 863. Kaksisuuntainen pyörätie 
enumeration 871. Tekstillinen lisäkilpi 
enumeration 872. Tekstillinen lisäkilpi Huoltoajo sallittu 
enumeration 880. Hätäpuhelin ja sammutin 
source <xs:simpleType name="LiikennemerkkityyppiType">
 
<xs:restriction base="xs:string">
   
<xs:enumeration value="111. Mutka oikealle"/>
   
<xs:enumeration value="112. Mutka vasemmalle"/>
   
<xs:enumeration value="113. Mutkia, joista ensimmäinen oikealle"/>
   
<xs:enumeration value="114. Mutkia, joista ensimmäinen vasemmalle"/>
   
<xs:enumeration value="115. Jyrkkä alamäki"/>
   
<xs:enumeration value="116. Jyrkkä ylämäki"/>
   
<xs:enumeration value="121. Kapeneva tie"/>
   
<xs:enumeration value="122. Kaksisuuntainen liikenne"/>
   
<xs:enumeration value="131. Avattava silta"/>
   
<xs:enumeration value="132. Lautta, laituri tai ranta"/>
   
<xs:enumeration value="133. Liikenneruuhka"/>
   
<xs:enumeration value="141. Epätasainen tie"/>
   
<xs:enumeration value="141 a. Töyssyjä"/>
   
<xs:enumeration value="142. Tietyö"/>
   
<xs:enumeration value="143. Irtokiviä"/>
   
<xs:enumeration value="144. Liukas ajorata"/>
   
<xs:enumeration value="147. Vaarallinen tien reuna"/>
   
<xs:enumeration value="151. Suojatien ennakkovaroitus"/>
   
<xs:enumeration value="152. Lapsia"/>
   
<xs:enumeration value="153. Pyöräilijöitä"/>
   
<xs:enumeration value="154. Hiihtolatu"/>
   
<xs:enumeration value="155. Hirvieläimiä"/>
   
<xs:enumeration value="156. Poroja"/>
   
<xs:enumeration value="161. Tienristeys"/>
   
<xs:enumeration value="162. Sivutien risteys"/>
   
<xs:enumeration value="163. Sivutien risteys"/>
   
<xs:enumeration value="164. Sivutien risteys"/>
   
<xs:enumeration value="165. Liikennevalot"/>
   
<xs:enumeration value="166. Liikenneympyrä"/>
   
<xs:enumeration value="167. Raitiotie"/>
   
<xs:enumeration value="171. Rautatien tasoristeys ilman puomeja"/>
   
<xs:enumeration value="172. Rautatien tasoristeys, jossa on puomit"/>
   
<xs:enumeration value="173. 174. 175. Rautatien tasoristeyksen lähestymismerkit"/>
   
<xs:enumeration value="176. Yksiraiteisen rautatien tasoristeys"/>
   
<xs:enumeration value="177. Kaksi- tai useampiraiteisen rautatien tasoristeys"/>
   
<xs:enumeration value="181. Putoavia kiviä"/>
   
<xs:enumeration value="182. Matalalla lentäviä lentokoneita"/>
   
<xs:enumeration value="183. Sivutuuli"/>
   
<xs:enumeration value="189. Muu vaara"/>
   
<xs:enumeration value="211. Etuajo-oikeutettu tie"/>
   
<xs:enumeration value="212. Etuajo-oikeuden päättyminen"/>
   
<xs:enumeration value="221. Etuajo-oikeus kohdattaessa"/>
   
<xs:enumeration value="222. Väistämisvelvollisuus kohdattaessa"/>
   
<xs:enumeration value="231. Väistämisvelvollisuus risteyksessä"/>
   
<xs:enumeration value="232. Pakollinen pysäyttäminen"/>
   
<xs:enumeration value="311. Ajoneuvolla ajo kielletty"/>
   
<xs:enumeration value="312. Moottorikäyttöisellä ajoneuvolla ajo kielletty"/>
   
<xs:enumeration value="313. Kuorma- ja pakettiautolla ajo kielletty"/>
   
<xs:enumeration value="314. Ajoneuvoyhdistelmällä ajo kielletty"/>
   
<xs:enumeration value="315. Traktorilla ajo kielletty"/>
   
<xs:enumeration value="316. Moottoripyörällä ajo kielletty"/>
   
<xs:enumeration value="317. Moottorikelkalla ajo kielletty"/>
   
<xs:enumeration value="318. Vaarallisten aineiden kuljetus kielletty"/>
   
<xs:enumeration value="319. Linja-autolla ajo kielletty"/>
   
<xs:enumeration value="321. Mopolla ajo kielletty"/>
   
<xs:enumeration value="322. Polkupyörällä ja mopolla ajo kielletty"/>
   
<xs:enumeration value="323. Jalankulku kielletty"/>
   
<xs:enumeration value="324. Jalankulku sekä polkupyörällä ja mopolla ajo kielletty"/>
   
<xs:enumeration value="325. Ratsastus kielletty"/>
   
<xs:enumeration value="331. Kielletty ajosuunta"/>
   
<xs:enumeration value="332. Vasemmalle kääntyminen kielletty"/>
   
<xs:enumeration value="333. Oikealle kääntyminen kielletty"/>
   
<xs:enumeration value="334. U-käännös kielletty"/>
   
<xs:enumeration value="341. Ajoneuvon suurin sallittu leveys"/>
   
<xs:enumeration value="342. Ajoneuvon suurin sallittu korkeus"/>
   
<xs:enumeration value="343. Ajoneuvon tai ajoneuvoyhdistelmän suurin sallittu pituus"/>
   
<xs:enumeration value="344. Ajoneuvon suurin sallittu massa"/>
   
<xs:enumeration value="345. Ajoneuvoyhdistelmän suurin sallittu massa"/>
   
<xs:enumeration value="346. Ajoneuvon suurin sallittu akselille kohdistuva massa"/>
   
<xs:enumeration value="347. Ajoneuvon suurin sallittu telille kohdistuva massa"/>
   
<xs:enumeration value="351. Ohituskielto"/>
   
<xs:enumeration value="352. Ohituskielto päättyy"/>
   
<xs:enumeration value="353. Ohituskielto kuorma-autolla"/>
   
<xs:enumeration value="354. Ohituskielto kuorma-autolla päättyy"/>
   
<xs:enumeration value="361. Nopeusrajoitus"/>
   
<xs:enumeration value="362. Nopeusrajoitus päättyy"/>
   
<xs:enumeration value="363. Nopeusrajoitusalue"/>
   
<xs:enumeration value="364. Nopeusrajoitusalue päättyy"/>
   
<xs:enumeration value="365. Ajokaistakohtainen kielto tai rajoitus"/>
   
<xs:enumeration value="371. Pysäyttäminen kielletty"/>
   
<xs:enumeration value="372. Pysäköinti kielletty"/>
   
<xs:enumeration value="373. Pysäköintikieltoalue"/>
   
<xs:enumeration value="374. Pysäköintikieltoalue päättyy"/>
   
<xs:enumeration value="375. Taksiasema-alue"/>
   
<xs:enumeration value="376. Taksin pysäyttämispaikka"/>
   
<xs:enumeration value="381. Vuoropysäköinti"/>
   
<xs:enumeration value="382. Vuoropysäköinti"/>
   
<xs:enumeration value="391. Pakollinen pysäyttäminen tullitarkastusta varten"/>
   
<xs:enumeration value="392. Pakollinen pysäyttäminen tarkastusta varten"/>
   
<xs:enumeration value="393. Moottorikäyttöisten ajoneuvojen vähimmäisetäisyys"/>
   
<xs:enumeration value="411. Pakollinen ajosuunta"/>
   
<xs:enumeration value="412. Pakollinen ajosuunta"/>
   
<xs:enumeration value="413. Pakollinen ajosuunta"/>
   
<xs:enumeration value="414. Pakollinen ajosuunta"/>
   
<xs:enumeration value="415. Pakollinen ajosuunta"/>
   
<xs:enumeration value="416. Pakollinen kiertosuunta"/>
   
<xs:enumeration value="417. Liikenteen jakaja"/>
   
<xs:enumeration value="418. Liikenteen jakaja"/>
   
<xs:enumeration value="421. Jalkakäytävä"/>
   
<xs:enumeration value="422. Pyörätie"/>
   
<xs:enumeration value="423. Yhdistetty pyörätie ja jalkakäytävä"/>
   
<xs:enumeration value="424. Pyörätie ja jalkakäytävä rinnakkain"/>
   
<xs:enumeration value="425. Pyörätie ja jalkakäytävä rinnakkain"/>
   
<xs:enumeration value="426. Moottorikelkkailureitti"/>
   
<xs:enumeration value="427. Ratsastustie"/>
   
<xs:enumeration value="511. Suojatie"/>
   
<xs:enumeration value="520. Liityntäpysäköintipaikka"/>
   
<xs:enumeration value="521. Pysäköintipaikka"/>
   
<xs:enumeration value="521 a. Ajoneuvojen sijoitus pysäköintipaikalla"/>
   
<xs:enumeration value="521 b. Ajoneuvojen sijoitus pysäköintipaikalla"/>
   
<xs:enumeration value="521 c. Ajoneuvojen sijoitus pysäköintipaikalla"/>
   
<xs:enumeration value="522. Kohtaamispaikka"/>
   
<xs:enumeration value="531. Paikallisliikenteen linja-auton pysäkki"/>
   
<xs:enumeration value="532. Kaukoliikenteen linja-auton pysäkki"/>
   
<xs:enumeration value="533. Raitiovaunun pysäkki"/>
   
<xs:enumeration value="534. Taksiasema"/>
   
<xs:enumeration value="541 a. Linja-autokaista"/>
   
<xs:enumeration value="541 b. Linja-autokaista"/>
   
<xs:enumeration value="542 a. Linja-autokaista päättyy"/>
   
<xs:enumeration value="542 b. Linja-autokaista päättyy"/>
   
<xs:enumeration value="543 a. Raitiovaunukaista"/>
   
<xs:enumeration value="543 b. Raitiovaunukaista"/>
   
<xs:enumeration value="544 a. Raitiovaunukaista päättyy"/>
   
<xs:enumeration value="544 b. Raitiovaunukaista päättyy"/>
   
<xs:enumeration value="551. Yksisuuntainen tie"/>
   
<xs:enumeration value="561. Moottoritie"/>
   
<xs:enumeration value="562. Moottoritie päättyy"/>
   
<xs:enumeration value="563. Moottoriliikennetie"/>
   
<xs:enumeration value="564. Moottoriliikennetie päättyy"/>
   
<xs:enumeration value="565. Tunneli"/>
   
<xs:enumeration value="566. Tunneli päättyy"/>
   
<xs:enumeration value="567. Hätäpysäyttämispaikka"/>
   
<xs:enumeration value="571. Taajama"/>
   
<xs:enumeration value="572. Taajama päättyy"/>
   
<xs:enumeration value="573. Pihakatu"/>
   
<xs:enumeration value="574. Pihakatu päättyy"/>
   
<xs:enumeration value="575. Kävelykatu"/>
   
<xs:enumeration value="576. Kävelykatu päättyy"/>
   
<xs:enumeration value="611. Suunnistustaulu"/>
   
<xs:enumeration value="612. Suunnistustaulu"/>
   
<xs:enumeration value="613. Kiertotien suunnistustaulu"/>
   
<xs:enumeration value="614. Kiertotien suunnistustaulu"/>
   
<xs:enumeration value="615. Kiertotieopastus"/>
   
<xs:enumeration value="616. Ajoreittiopastus"/>
   
<xs:enumeration value="621. Ajokaistaopastus"/>
   
<xs:enumeration value="622. Ajokaistaopastus"/>
   
<xs:enumeration value="623. Ajokaistan päättyminen"/>
   
<xs:enumeration value="631. Ajokaistan yläpuolinen viitta"/>
   
<xs:enumeration value="632. Ajokaistan yläpuolinen viitta"/>
   
<xs:enumeration value="633. Ajokaistan yläpuolinen erkanemisviitta"/>
   
<xs:enumeration value="641. Tienviitta"/>
   
<xs:enumeration value="642. Erkanemisviitta"/>
   
<xs:enumeration value="643. Yksityisen tien viitta"/>
   
<xs:enumeration value="644. Osoiteviitta"/>
   
<xs:enumeration value="644 a. Osoiteviittan ennakkomerkki"/>
   
<xs:enumeration value="645. Kevyen liikenteen viitta"/>
   
<xs:enumeration value="646. Kiertotien viitta"/>
   
<xs:enumeration value="647. Kiertotien viitta"/>
   
<xs:enumeration value="648. Paikalliskohteen viitta"/>
   
<xs:enumeration value="649. Moottori- ja moottoriliikennetien viitta"/>
   
<xs:enumeration value="650. Liityntäpysäköintiviitta"/>
   
<xs:enumeration value="651. Umpitie"/>
   
<xs:enumeration value="652. Umpitie"/>
   
<xs:enumeration value="653. Enimmäisnopeussuositus"/>
   
<xs:enumeration value="661. Etäisyystaulu"/>
   
<xs:enumeration value="662. Paikannimi"/>
   
<xs:enumeration value="663. Kansainvälisen pääliikenneväylän numero"/>
   
<xs:enumeration value="664. Valtatien numero"/>
   
<xs:enumeration value="665. Kantatien numero"/>
   
<xs:enumeration value="665 a. Seututien numero"/>
   
<xs:enumeration value="666. Muun yleisen tien numero"/>
   
<xs:enumeration value="667. Opastus numeron tarkoittamalle tielle"/>
   
<xs:enumeration value="671. Moottoritien tunnus"/>
   
<xs:enumeration value="672. Moottoriliikennetien tunnus"/>
   
<xs:enumeration value="673. Lentoasema"/>
   
<xs:enumeration value="674. Autolautta"/>
   
<xs:enumeration value="675. Tavarasatama"/>
   
<xs:enumeration value="676. Teollisuusalue"/>
   
<xs:enumeration value="677. Pysäköinti"/>
   
<xs:enumeration value="677 a. Katettu pysäköinti"/>
   
<xs:enumeration value="678. Rautatieasema"/>
   
<xs:enumeration value="679. Linja-autoasema"/>
   
<xs:enumeration value="681. Tietyille ajoneuvoille tai ajoneuvoyhdistelmille tarkoitettu reitti"/>
   
<xs:enumeration value="682. Jalankulkijoille tarkoitettu reitti"/>
   
<xs:enumeration value="683. Vammaisille tarkoitettu reitti"/>
   
<xs:enumeration value="684. Vaarallisten aineiden kuljetuksille tarkoitettu reitti"/>
   
<xs:enumeration value="685. Reitti, jolla on portaat"/>
   
<xs:enumeration value="686. Reitti ilman portaita"/>
   
<xs:enumeration value="690. Hätäuloskäynti"/>
   
<xs:enumeration value="691. Poistumisreitti"/>
   
<xs:enumeration value="701. Palvelukohteen opastustaulu"/>
   
<xs:enumeration value="702. Palvelukohteen opastustaulu"/>
   
<xs:enumeration value="703. Palvelukohteen erkanemisviitta"/>
   
<xs:enumeration value="704. Palvelukohteen osoiteviitta"/>
   
<xs:enumeration value="704 a. Palvelukohteen osoiteviittan ennakkomerkki"/>
   
<xs:enumeration value="710. Radioaseman taajuus"/>
   
<xs:enumeration value="711. Opastuspiste"/>
   
<xs:enumeration value="712. Opastustoimisto"/>
   
<xs:enumeration value="715. Ensiapu"/>
   
<xs:enumeration value="721. Autokorjaamo"/>
   
<xs:enumeration value="722. Huoltoasema"/>
   
<xs:enumeration value="723. Hotelli tai motelli"/>
   
<xs:enumeration value="724. Ruokailupaikka"/>
   
<xs:enumeration value="725. Kahvila tai pikaruokapaikka"/>
   
<xs:enumeration value="726. Käymälä"/>
   
<xs:enumeration value="731. Retkeilymaja"/>
   
<xs:enumeration value="733. Leirintäalue"/>
   
<xs:enumeration value="734. Matkailuajoneuvoalue"/>
   
<xs:enumeration value="741. Levähdysalue"/>
   
<xs:enumeration value="742. Ulkoilualue"/>
   
<xs:enumeration value="791. Hätäpuhelin"/>
   
<xs:enumeration value="792. Sammutin"/>
   
<xs:enumeration value="771 a. Matkailutie"/>
   
<xs:enumeration value="771 b. Matkailutie"/>
   
<xs:enumeration value="772 a. Museo tai historiallinen rakennus"/>
   
<xs:enumeration value="772 b. Maailmanperintökohde"/>
   
<xs:enumeration value="772 c. Luontokohde"/>
   
<xs:enumeration value="772 d. Näköalapaikka"/>
   
<xs:enumeration value="772 e. Eläintarha tai -puisto"/>
   
<xs:enumeration value="772 f. Muu nähtävyys"/>
   
<xs:enumeration value="773 a. Uintipaikka"/>
   
<xs:enumeration value="773 b. Kalastuspaikka"/>
   
<xs:enumeration value="773 c. Hiihtohissi"/>
   
<xs:enumeration value="773 d. Golfkenttä"/>
   
<xs:enumeration value="773 e. Huvi- tai teemapuisto"/>
   
<xs:enumeration value="774 a. Mökkimajoitus"/>
   
<xs:enumeration value="774 b. Aamiaismajoitus"/>
   
<xs:enumeration value="774 c. Suoramyyntipaikka"/>
   
<xs:enumeration value="774 d. Käsityöpaja"/>
   
<xs:enumeration value="774 e. Kotieläinpiha"/>
   
<xs:enumeration value="774 f. Ratsastuspaikka"/>
   
<xs:enumeration value="811. Kohde risteävällä tiellä"/>
   
<xs:enumeration value="812. Kohde nuolen suunnassa"/>
   
<xs:enumeration value="813. Kohde nuolen suunnassa"/>
   
<xs:enumeration value="814. Vaikutusalueen pituus"/>
   
<xs:enumeration value="815. Etäisyys kohteeseen"/>
   
<xs:enumeration value="816. Etäisyys pakolliseen pysäyttämiseen"/>
   
<xs:enumeration value="821. Vapaa leveys"/>
   
<xs:enumeration value="822. Vapaa korkeus"/>
   
<xs:enumeration value="823. Sähköjohdon korkeus"/>
   
<xs:enumeration value="824. Vaikutusalue molempiin suuntiin"/>
   
<xs:enumeration value="825. Vaikutusalue molempiin suuntiin"/>
   
<xs:enumeration value="826. Vaikutusalue nuolen suuntaan"/>
   
<xs:enumeration value="827. Vaikutusalue alkaa"/>
   
<xs:enumeration value="828. Vaikutusalue päättyy"/>
   
<xs:enumeration value="831. Henkilöauto"/>
   
<xs:enumeration value="832. Linja-auto"/>
   
<xs:enumeration value="833. Kuorma-auto"/>
   
<xs:enumeration value="834. Pakettiauto"/>
   
<xs:enumeration value="835. Matkailuajoneuvo"/>
   
<xs:enumeration value="836. Invalidin ajoneuvo"/>
   
<xs:enumeration value="841. Moottoripyörä"/>
   
<xs:enumeration value="842. Mopo"/>
   
<xs:enumeration value="843. Polkupyörä"/>
   
<xs:enumeration value="844. Pysäköintitapa"/>
   
<xs:enumeration value="845. Pysäköintitapa"/>
   
<xs:enumeration value="848. Kielto ryhmän A vaarallisten aineiden kuljetukselle"/>
   
<xs:enumeration value="849. Läpiajokielto ryhmän B vaarallisten aineiden kuljetukselle"/>
   
<xs:enumeration value="851. Voimassaoloaika"/>
   
<xs:enumeration value="852. Voimassaoloaika"/>
   
<xs:enumeration value="853. Voimassaoloaika"/>
   
<xs:enumeration value="854. Aikarajoitus"/>
   
<xs:enumeration value="855 a. Maksullinen pysäköinti"/>
   
<xs:enumeration value="855 b. Maksullinen pysäköinti"/>
   
<xs:enumeration value="856 a. Pysäköintikiekon käyttövelvollisuus"/>
   
<xs:enumeration value="856 b. Pysäköintikiekon käyttövelvollisuus"/>
   
<xs:enumeration value="861 a. Etuajo-oikeutetun liikenteen suunta"/>
   
<xs:enumeration value="861 b. Etuajo-oikeutetun liikenteen suunta"/>
   
<xs:enumeration value="862. Tukkitie"/>
   
<xs:enumeration value="863. Kaksisuuntainen pyörätie"/>
   
<xs:enumeration value="871. Tekstillinen lisäkilpi"/>
   
<xs:enumeration value="872. Tekstillinen lisäkilpi Huoltoajo sallittu"/>
   
<xs:enumeration value="880. Hätäpuhelin ja sammutin"/>
 
</xs:restriction>
</xs:simpleType>

simpleType LiikuntaTyyppiType
namespace www.infra-o.fi/infrao
type restriction of xs:string
used by
element LiikuntaType/liikunta
facets
Kind Value annotation 
enumeration jalkapallomaali 
enumeration jääkiekkomaali 
enumeration koripalloteline 
enumeration kuntoilutelineet 
enumeration lentopallotolppa 
enumeration luistinkoppi 
enumeration palloseinä 
enumeration skeittiramppi 
enumeration sählymaali 
enumeration talviliukumäki(siirrettävä) 
enumeration muu 
enumeration ei tiedossa 
source <xs:simpleType name="LiikuntaTyyppiType">
 
<xs:restriction base="xs:string">
   
<xs:enumeration value="jalkapallomaali"/>
   
<xs:enumeration value="jääkiekkomaali"/>
   
<xs:enumeration value="koripalloteline"/>
   
<xs:enumeration value="kuntoilutelineet"/>
   
<xs:enumeration value="lentopallotolppa"/>
   
<xs:enumeration value="luistinkoppi"/>
   
<xs:enumeration value="palloseinä"/>
   
<xs:enumeration value="skeittiramppi"/>
   
<xs:enumeration value="sählymaali"/>
   
<xs:enumeration value="talviliukumäki(siirrettävä)"/>
   
<xs:enumeration value="muu"/>
   
<xs:enumeration value="ei tiedossa"/>
 
</xs:restriction>
</xs:simpleType>

simpleType LuontiTapaType
namespace www.infra-o.fi/infrao
type restriction of xs:string
used by
element SijaintiType/luontitapa
facets
Kind Value annotation 
enumeration digitointi 
enumeration kiinteistötoimitus 
enumeration kuvamittaus 
enumeration laserkeilattu 
enumeration maastomittaus 
enumeration skannattu 
enumeration tuntematon 
enumeration muu 
enumeration ei tiedossa 
annotation
documentation
Kertoo miten kohde on luotu tietokantaan
source <xs:simpleType name="LuontiTapaType">
 
<xs:annotation>
   
<xs:documentation>Kertoo miten kohde on luotu tietokantaan</xs:documentation>
 
</xs:annotation>
 
<xs:restriction base="xs:string">
   
<xs:enumeration value="digitointi"/>
   
<xs:enumeration value="kiinteistötoimitus"/>
   
<xs:enumeration value="kuvamittaus"/>
   
<xs:enumeration value="laserkeilattu"/>
   
<xs:enumeration value="maastomittaus"/>
   
<xs:enumeration value="skannattu"/>
   
<xs:enumeration value="tuntematon"/>
   
<xs:enumeration value="muu"/>
   
<xs:enumeration value="ei tiedossa"/>
 
</xs:restriction>
</xs:simpleType>

simpleType MelutyyppiType
namespace www.infra-o.fi/infrao
type restriction of xs:string
used by
element MeluType/melu
facets
Kind Value annotation 
enumeration meluaita 
enumeration melueste 
enumeration melumuuri 
enumeration meluvalli 
enumeration muu 
enumeration ei tiedossa 
source <xs:simpleType name="MelutyyppiType">
 
<xs:restriction base="xs:string">
   
<xs:enumeration value="meluaita"/>
   
<xs:enumeration value="melueste"/>
   
<xs:enumeration value="melumuuri"/>
   
<xs:enumeration value="meluvalli"/>
   
<xs:enumeration value="muu"/>
   
<xs:enumeration value="ei tiedossa"/>
 
</xs:restriction>
</xs:simpleType>

simpleType MuuVarusteTyyppiType
namespace www.infra-o.fi/infrao
type restriction of xs:string
used by
element MuuVarusteType/varustetyyppi
facets
Kind Value annotation 
enumeration irtovaruste 
enumeration jakokaappi 
enumeration kastelulaite 
enumeration kelkkamäki 
enumeration kuivikeastia 
enumeration pelastusväline 
enumeration rungonsuojus 
enumeration suihku 
enumeration sähkökaapeli 
enumeration valaisin 
enumeration verkkoaita 
enumeration vesijohto 
enumeration vesikouru 
enumeration vesipiste 
enumeration yleisökäymälä 
enumeration WC 
enumeration muu 
enumeration ei tiedossa 
source <xs:simpleType name="MuuVarusteTyyppiType">
 
<xs:restriction base="xs:string">
   
<xs:enumeration value="irtovaruste"/>
   
<xs:enumeration value="jakokaappi"/>
   
<xs:enumeration value="kastelulaite"/>
   
<xs:enumeration value="kelkkamäki"/>
   
<xs:enumeration value="kuivikeastia"/>
   
<xs:enumeration value="pelastusväline"/>
   
<xs:enumeration value="rungonsuojus"/>
   
<xs:enumeration value="suihku"/>
   
<xs:enumeration value="sähkökaapeli"/>
   
<xs:enumeration value="valaisin"/>
   
<xs:enumeration value="verkkoaita"/>
   
<xs:enumeration value="vesijohto"/>
   
<xs:enumeration value="vesikouru"/>
   
<xs:enumeration value="vesipiste"/>
   
<xs:enumeration value="yleisökäymälä"/>
   
<xs:enumeration value="WC"/>
   
<xs:enumeration value="muu"/>
   
<xs:enumeration value="ei tiedossa"/>
 
</xs:restriction>
</xs:simpleType>

simpleType OpasteTyyppiType
namespace www.infra-o.fi/infrao
type restriction of xs:string
used by
element OpasteType/opaste
facets
Kind Value annotation 
enumeration invapaikka 
enumeration koiraparkki 
enumeration opastaulut ja -kyltit 
enumeration muu 
enumeration ei tiedossa 
source <xs:simpleType name="OpasteTyyppiType">
 
<xs:restriction base="xs:string">
   
<xs:enumeration value="invapaikka"/>
   
<xs:enumeration value="koiraparkki"/>
   
<xs:enumeration value="opastaulut ja -kyltit"/>
   
<xs:enumeration value="muu"/>
   
<xs:enumeration value="ei tiedossa"/>
 
</xs:restriction>
</xs:simpleType>

simpleType PintamateriaaliType
namespace www.infra-o.fi/infrao
type restriction of xs:string
used by
element KatualueenOsaType/pintamateriaali
facets
Kind Value annotation 
enumeration asfalttipäällyste 
enumeration asfalttibetoni 
enumeration betonilaatta 
enumeration betonikivi- ja -laattapäällyste 
enumeration betonipäällyste (valettavat) 
enumeration emulsiopintaus (LP) 
enumeration kenttäkivetys 
enumeration liuskekivetys 
enumeration luonnonkivilaatoitus 
enumeration metallirakenne 
enumeration murskepäällyste 
enumeration noppakivetys 
enumeration nupukivetys 
enumeration puupäällyste 
enumeration sirotepintaus (SIP) 
enumeration sorapäällyste 
enumeration soratien pintaus (SOP) 
enumeration muu 
enumeration ei tiedossa 
source <xs:simpleType name="PintamateriaaliType">
 
<xs:restriction base="xs:string">
   
<xs:enumeration value="asfalttipäällyste"/>
   
<xs:enumeration value="asfalttibetoni"/>
   
<xs:enumeration value="betonilaatta"/>
   
<xs:enumeration value="betonikivi- ja -laattapäällyste"/>
   
<xs:enumeration value="betonipäällyste (valettavat)"/>
   
<xs:enumeration value="emulsiopintaus (LP)"/>
   
<xs:enumeration value="kenttäkivetys"/>
   
<xs:enumeration value="liuskekivetys"/>
   
<xs:enumeration value="luonnonkivilaatoitus"/>
   
<xs:enumeration value="metallirakenne"/>
   
<xs:enumeration value="murskepäällyste"/>
   
<xs:enumeration value="noppakivetys"/>
   
<xs:enumeration value="nupukivetys"/>
   
<xs:enumeration value="puupäällyste"/>
   
<xs:enumeration value="sirotepintaus (SIP)"/>
   
<xs:enumeration value="sorapäällyste"/>
   
<xs:enumeration value="soratien pintaus (SOP)"/>
   
<xs:enumeration value="muu"/>
   
<xs:enumeration value="ei tiedossa"/>
 
</xs:restriction>
</xs:simpleType>

simpleType PuulajitType
namespace www.infra-o.fi/infrao
type restriction of xs:string
used by
element PuuType/puulaji
facets
Kind Value annotation 
enumeration Abies alba 
enumeration Abies amabilis 
enumeration Abies balsamea 
enumeration Abies concolor 
enumeration Abies fraseri 
enumeration Abies grandis 
enumeration Abies holophylla 
enumeration Abies homolepis 
enumeration Abies koreana 
enumeration Abies lasiocarpa 
enumeration Abies lasiocarpa var. arizonica 
enumeration Abies mariesii 
enumeration Abies nephrolepis 
enumeration Abies nordmanniana 
enumeration Abies procera 
enumeration Abies sachalinensis 
enumeration Abies sibirica 
enumeration Abies veitchii 
enumeration Acanthopanax senticosus 
enumeration Acer barbinerve 
enumeration Acer campestre 
enumeration Acer circinatum 
enumeration Acer japonicum 
enumeration Acer mono 
enumeration Acer negundo 
enumeration Acer palmatum 
enumeration Acer pensylvanicum 
enumeration Acer platanoides 
enumeration Acer platanoides 'Reitenbachii' 
enumeration Acer platanoides 'Schwedleri' 
enumeration Acer pseudoplatanus 
enumeration Acer pseudosieboldianum 
enumeration Acer rubrum 
enumeration Acer saccharinum 
enumeration Acer saccharum 
enumeration Acer sieboldianum 
enumeration Acer spicatum 
enumeration Acer tataricum 
enumeration Acer tataricum subsp. tataricum 
enumeration Acer tataricum subsp. ginnala 
enumeration Acer tataricum subsp. semenowii 
enumeration Acer tegmentosum 
enumeration Acer triflorum 
enumeration Acer ukurunduense 
enumeration Actinidia arguta 
enumeration Actinidia kolomikta 
enumeration Aesculus hippocastanum 
enumeration Aesculus octandra 
enumeration Alnus glutinosa 
enumeration Alnus glutinosa f. quercifolia 
enumeration Alnus incana 
enumeration Alnus incana subsp. kolaënsis 
enumeration Alnus incana f. gibberosa 
enumeration Alnus incana f. laciniata 
enumeration Alnus mandshurica 
enumeration Alnus viridis 
enumeration Amelanchier alnifolia 
enumeration Amelanchier laevis 
enumeration Amelanchier lamarckii 
enumeration Amelanchier spicata 
enumeration Andromeda polifolia 
enumeration Aralia elata 
enumeration Arctostaphylos alpinus 
enumeration Arctostaphylos uva-ursi 
enumeration Aristolochia macrophylla 
enumeration Aronia arbutifolia 
enumeration Aronia melanocarpa 
enumeration Aronia ×prunifolia 
enumeration Artemisia abronatum 
enumeration Berberis koreana 
enumeration Berberis thunbergii 
enumeration Berberis vulgaris 
enumeration Betula alleghaniensis 
enumeration Betula ermanii 
enumeration Betula fruticosa 
enumeration Betula lenta 
enumeration Betula nana 
enumeration Betula papyrifera 
enumeration Betula pendula 
enumeration Betula pendula var. carelica 
enumeration Betula pendula f. bircalensis 
enumeration Betula pendula f. crispa 
enumeration Betula pendula f. palmeri 
enumeration Betula pendula f. tristis 
enumeration Betula pendula 'Dalecarlica' 
enumeration Betula pendula 'Youngii' 
enumeration Betula pubescens 
enumeration Betula pubescens subsp. czerepanovii 
enumeration Betula pubescens f. aurea 
enumeration Betula pubescens f. rubra 
enumeration Buddleja davidii 
enumeration Buxus sempervirens 
enumeration Calluna vulgaris 
enumeration Caragana arborescens 
enumeration Caragana aurantiaca 
enumeration Caragana frutex 
enumeration Carpinus betulus 
enumeration Cassiope hypnoides 
enumeration Cassiope tetragona 
enumeration Celastrus orbiculatus 
enumeration Celastrus scandens 
enumeration Cercidiphyllum japonicum 
enumeration Cercidiphyllum magnificum 
enumeration Chaenomeles japonica 
enumeration Chamaecyparis lawsoniana 
enumeration Chamaecyparis nootkatensis 
enumeration Chamaecyparis pisifera 
enumeration Chamaedaphne calyculata 
enumeration Chimaphila umbellata 
enumeration Cladrastis kentukea 
enumeration Clematis alpina 
enumeration Clematis ochotensis 
enumeration Clematis sibirica 
enumeration Clematis tangutica 
enumeration Clematis vitalba 
enumeration Clematis viticella 
enumeration Colutea arborescens 
enumeration Cornus alba 
enumeration Cornus alba subsp. alba 
enumeration Cornus alba subsp. stolonifera 
enumeration Cornus alba 'Sibirica' 
enumeration Cornus mas 
enumeration Cornus sanguinea 
enumeration Corylus avellana 
enumeration Corylus colurna 
enumeration Corylus cornuta 
enumeration Corylus maxima 'Purpurea' 
enumeration Cotoneaster dammeri  
enumeration Cotoneaster dammeri var. radicans 
enumeration Cotoneaster divaricatus 
enumeration Cotoneaster horizontalis 
enumeration Cotoneaster integerrimus 
enumeration Cotoneaster lucidus 
enumeration Cotoneaster nanshan 
enumeration Cotoneaster niger 
enumeration Cotoneaster 'Skogholm' 
enumeration Crataegus chlorosarca 
enumeration Crataegus douglasii 
enumeration Crataegus flabellata 
enumeration Crataegus grayana 
enumeration Crataegus intricata 
enumeration Crataegus korolkovii 
enumeration Crataegus laevigata 
enumeration Crataegus macracantha 
enumeration Crataegus monogyna 
enumeration Crataegus ×mordenensis 
enumeration Crataegus nigra 
enumeration Crataegus rhipidophylla 
enumeration Crataegus sanguinea 
enumeration Crataegus submollis 
enumeration Cytisus decumbens 
enumeration Cytisus glaber 
enumeration Cytisus purpureus 
enumeration Cytisus scoparius 
enumeration Cytisus ×versicolor 
enumeration Daphne blagayana 
enumeration Daphne cneorum 
enumeration Daphne mezereum 
enumeration Deutzia amurensis 
enumeration Deutzia scabra 
enumeration Diapensia lapponica 
enumeration Diervilla lonicera 
enumeration Diervilla sessilifolia 
enumeration Dryas octopetala 
enumeration Elaeagnus commutata 
enumeration Empetrum nigrum 
enumeration Erica herbacea 
enumeration Erica tetralix 
enumeration Euonymus alatus 
enumeration Euonymus europaeus 
enumeration Euonymus fortunei 
enumeration Euonymus hamiltonianus 
enumeration Euonymus nanus 
enumeration Euonymus planipes 
enumeration Exochorda racemosa 
enumeration Fagus grandifolia 
enumeration Fagus sylvatica 
enumeration Fagus sylvatica f. purpurea 
enumeration Forsythia ovata 
enumeration Fothergilla major 
enumeration Fraxinus americana 
enumeration Fraxinus excelsior 
enumeration Fraxinus mandshurica 
enumeration Fraxinus nigra 
enumeration Fraxinus pennsylvanica 
enumeration Genista tinctoria 
enumeration Ginkgo biloba 
enumeration Gleditsia triacanthos 
enumeration Halesia carolina 
enumeration Hamamelis virginiana 
enumeration Hedera helix 
enumeration Hippophaë rhamnoides 
enumeration Holodiscus discolor 
enumeration Hydrangea anomala 
enumeration Hydrangea anomala subsp. petiolaris 
enumeration Hydrangea arborescens 
enumeration Hydrangea heteromalla 'Bretschneideri' 
enumeration Hydrangea paniculata 'Grandiflora' 
enumeration Ilex verticillata 
enumeration Jamesia americana 
enumeration Juglans ailanthifolia 
enumeration Juglans cinerea 
enumeration Juglans mandshurica 
enumeration Juglans nigra 
enumeration Juniperus chinensis 
enumeration Juniperus communis 
enumeration Juniperus communis subsp. alpina 
enumeration Juniperus horizontalis 
enumeration Juniperus sabina 
enumeration Juniperus squamata 
enumeration Juniperus virginiana 
enumeration Kalmia angustifolia 
enumeration Kalmia latifolia 
enumeration Kalmia polifolia 
enumeration Kerria japonica 
enumeration Kolkwitzia amabilis 
enumeration Laburnum alpinum 
enumeration Laburnum ×watereri 
enumeration Larix decidua 
enumeration Larix decidua subsp. polonica 
enumeration Larix gmelinii 
enumeration Larix gmelinii var. gmelinii 
enumeration Larix gmelinii var. japonica 
enumeration Larix gmelinii var. olgensis 
enumeration Larix gmelinii var. principis-rupprechtii 
enumeration Larix kaempferi 
enumeration Larix laricina 
enumeration Larix lyallii 
enumeration Larix ×marschlinsii 
enumeration Larix occidentalis 
enumeration Larix sibirica 
enumeration Ledum palustre 
enumeration Ligustrum vulgare 
enumeration Linnaea borealis 
enumeration Liquidambar styraciflua 
enumeration Liriodendron tulipifera 
enumeration Loiseleuria procumbens 
enumeration Lonicera albertii 
enumeration Lonicera alpigena 
enumeration Lonicera ×bella 
enumeration Lonicera ×brownii 
enumeration Lonicera caerulea 
enumeration Lonicera caprifolium 
enumeration Lonicera caucasica 
enumeration Lonicera chrysantha 
enumeration Lonicera involucrata 
enumeration Lonicera maackii 
enumeration Lonicera ×notha 
enumeration Lonicera nigra 
enumeration Lonicera periclymenum 
enumeration Lonicera tatarica 
enumeration Lonicera ×xylosteoides 
enumeration Lonicera xylosteum 
enumeration Maackia amurensis 
enumeration Magnolia acuminata 
enumeration Magnolia kobus 
enumeration Magnolia sieboldii 
enumeration Mahonia aquifolium 
enumeration Malus baccata 
enumeration Malus domestica 
enumeration Malus prunifolia 
enumeration Malus sylvestris 
enumeration Malus toringo 
enumeration Malus toringo var. sargentii 
enumeration Menispermum canadense 
enumeration Menispermum dauricum 
enumeration Metasequoia glyptostroboides 
enumeration Microbiota decussata 
enumeration Myrica gale 
enumeration Myricaria germanica 
enumeration Oplopanax horridus 
enumeration Ostrya carpinifolia 
enumeration Pachysandra terminalis 
enumeration Parthenocissus inserta 
enumeration Parthenocissus quinquefolia 
enumeration Paxistima myrtifolia 
enumeration Phellodendron amurense 
enumeration Philadelphus coronarius 
enumeration Philadelphus ×lemoinei 
enumeration Philadelphus lewisii 
enumeration Philadelphus lewisii var. gordonianus 
enumeration Philadelphus pubescens 
enumeration Philadelphus ×virginalis 
enumeration Phyllodoce caerulea 
enumeration Physocarpus opulifolius 
enumeration Picea abies 
enumeration Picea abies subsp. abies 
enumeration Picea abies subsp. obovata 
enumeration Picea abies f. aurea 
enumeration Picea abies f. condensata 
enumeration Picea abies f. cruenta 
enumeration Picea abies f. globosa 
enumeration Picea abies f. nana 
enumeration Picea abies f. nidiformis 
enumeration Picea abies f. pendula 
enumeration Picea abies f. tabulaeformis 
enumeration Picea abies f. variegata 
enumeration Picea abies f. viminalis 
enumeration Picea abies f. virgata 
enumeration Picea asperata 
enumeration Picea engelmannii 
enumeration Picea glauca 
enumeration Picea glauca var. albertiana 
enumeration Picea glehnii 
enumeration Picea jezoënsis 
enumeration Picea koraiensis 
enumeration Picea likiangensis 
enumeration Picea ×lutzii 
enumeration Picea mariana 
enumeration Picea omorika 
enumeration Picea pungens 
enumeration Picea retroflexa 
enumeration Picea rubens 
enumeration Picea schrenkiana 
enumeration Picea sitchensis 
enumeration Pieris floribunda 
enumeration Pinus banksiana  
enumeration Pinus cembra 
enumeration Pinus cembra subsp. cembra 
enumeration Pinus cembra subsp. sibirica 
enumeration Pinus contorta 
enumeration Pinus contorta var. contorta 
enumeration Pinus contorta var. latifolia 
enumeration Pinus koraiensis 
enumeration Pinus monticola 
enumeration Pinus mugo 
enumeration Pinus mugo subsp. uncinata 
enumeration Pinus nigra 
enumeration Pinus peuce 
enumeration Pinus ponderosa 
enumeration Pinus pumila 
enumeration Pinus resinosa 
enumeration Pinus strobus 
enumeration Pinus sylvestris 
enumeration Pinus sylvestris f. aurea 
enumeration Pinus sylvestris f. condensata 
enumeration Pinus sylvestris f. globosa 
enumeration Pinus sylvestris f. virgata 
enumeration Pinus sylvestris 'Globosa' 
enumeration Populus alba 
enumeration Populus balsamifera 
enumeration Populus balsamifera 'Tristis' 
enumeration Populus ×canadensis 
enumeration Populus canescens 
enumeration Populus deltoides 
enumeration Populus ×jackii 'Gileadensis' 
enumeration Populus koreana 
enumeration Populus laurifolia 
enumeration Populus nigra 
enumeration Populus simonii 
enumeration Populus suaveolens 
enumeration Populus tremula 
enumeration Populus tremuloides 
enumeration Populus trichocarpa 
enumeration Populus ×wettsteinii 
enumeration Populus wilsonii 
enumeration Populus 'Rasumowskiana' 
enumeration Potentilla fruticosa 
enumeration Prunus avium 
enumeration Prunus cerasifera 
enumeration Prunus cerasus 
enumeration Prunus domestica 
enumeration Prunus domestica subsp. domestica 
enumeration Prunus domestica subsp. insititia 
enumeration Prunus laurocerasus 
enumeration Prunus maackii 
enumeration Prunus maximowiczii 
enumeration Prunus padus 
enumeration Prunus pensylvanica 
enumeration Prunus prostrata 
enumeration Prunus pumila 
enumeration Prunus sargentii 
enumeration Prunus serotina 
enumeration Prunus spinosa 
enumeration Prunus tenella 
enumeration Prunus tomentosa 
enumeration Prunus triloba 
enumeration Prunus virginiana 
enumeration Pseudolarix amabilis 
enumeration Pseudotsuga menziesii 
enumeration Pseudotsuga menziesii var. glauca 
enumeration Pterocarya pterocarpa 
enumeration Pterocarya rhoifolia 
enumeration Pyrus communis 
enumeration Pyrus ussuriensis 
enumeration Quercus coccinea 
enumeration Quercus petraea 
enumeration Quercus robur 
enumeration Quercus rubra 
enumeration Rhamnus cathartica 
enumeration Rhamnus frangula 
enumeration Rhododendron aureum 
enumeration Rhododendron brachycarpum 
enumeration Rhododendron brachycarpum subsp. tigerstedtii 
enumeration Rhododendron canadense 
enumeration Rhododendron dauricum 
enumeration Rhododendron ferrugineum 
enumeration Rhododendron ×fraseri 
enumeration Rhododendron lapponicum 
enumeration Rhododendron luteum 
enumeration Rhododendron molle 
enumeration Rhododendron molle subsp. japonicum 
enumeration Rhododendron schlippenbachii 
enumeration Rhododendron smirnowii 
enumeration Rhododendron Catawbiense -ryhmä/gruppen/group 
enumeration Rhododendron 'Cunningham's White' 
enumeration Rhododendron Kosterianum -ryhmä/gruppen/group 
enumeration Rhododendron Tigerstedtii -ryhmä/gruppen/group 
enumeration Rhus hirta 
enumeration Ribes alpinum 
enumeration Ribes nigrum 
enumeration Ribes rubrum 
enumeration Ribes spicatum 
enumeration Ribes uva-crispa 
enumeration Robinia pseudoacacia 
enumeration Rosa acicularis 
enumeration Rosa canina 
enumeration Rosa dumalis 
enumeration Rosa majalis 
enumeration Rosa mollis 
enumeration Rosa pimpinellifolia 
enumeration Rosa rugosa 
enumeration Rosa sherardii 
enumeration Rubus caesius 
enumeration Rubus idaeus 
enumeration Rubus odoratus 
enumeration Rubus parviflorus 
enumeration Rubus pruinosus 
enumeration Salix alba 
enumeration Salix arbutifolia 
enumeration Salix aurita 
enumeration Salix borealis 
enumeration Salix caprea 
enumeration Salix cinerea 
enumeration Salix daphnoides 
enumeration Salix daphnoides subsp. daphnoides 
enumeration Salix daphnoides subsp. acutifolia 
enumeration Salix fragilis 
enumeration Salix fragilis 'Bullata' 
enumeration Salix glauca 
enumeration Salix hastata 
enumeration Salix herbacea 
enumeration Salix lanata 
enumeration Salix lapponum 
enumeration Salix lucida 
enumeration Salix myrsinifolia 
enumeration Salix myrsinites 
enumeration Salix myrtilloides 
enumeration Salix pentandra 
enumeration Salix phylicifolia 
enumeration Salix polaris 
enumeration Salix purpurea 
enumeration Salix pyrolifolia 
enumeration Salix repens 
enumeration Salix reticulata 
enumeration Salix rosmarinifolia 
enumeration Salix starkeana 
enumeration Salix triandra 
enumeration Salix viminalis 
enumeration Salix 'Sibirica' 
enumeration Sambucus canadensis 
enumeration Sambucus nigra 
enumeration Sambucus racemosa 
enumeration Schisandra chinensis 
enumeration Sequoia sempervirens 
enumeration Sequoiadendron giganteum 
enumeration Solanum dulcamara 
enumeration Sorbaria grandiflora 
enumeration Sorbaria sorbifolia 
enumeration Sorbus alnifolia 
enumeration Sorbus americana 
enumeration Sorbus aria 
enumeration Sorbus aucuparia 
enumeration Sorbus commixta 
enumeration Sorbus hybrida 
enumeration Sorbus intermedia 
enumeration Sorbus koehneana 
enumeration Sorbus prattii 
enumeration Sorbus scopulina 
enumeration Sorbus teodori 
enumeration Sorbus ×thuringiaca 'Fastigiata' 
enumeration Sorbus torminalis 
enumeration Spiraea alba 
enumeration Spiraea betulifolia 
enumeration Spiraea cana 
enumeration Spiraea chamaedryfolia 
enumeration Spiraea ×cinerea 
enumeration Spiraea douglasii 
enumeration Spiraea fritschiana 
enumeration Spiraea hypericifolia 
enumeration Spiraea japonica 
enumeration Spiraea media 
enumeration Spiraea ×multiflora 
enumeration Spiraea nipponica 
enumeration Spiraea ×rosalba 
enumeration Spiraea rosthornii 
enumeration Spiraea ×sanssouciana 
enumeration Spiraea salicifolia  
enumeration Spiraea tomentosa 
enumeration Spiraea trichocarpa 
enumeration Spiraea trilobata 
enumeration Spiraea ×vanhouttei 
enumeration Spiraea 'Arguta' 
enumeration Spiraea Billiardii -ryhmä/gruppen/group 
enumeration Spiraea 'Grefsheim' 
enumeration Spiraea 'Margaritae' 
enumeration Stephanandra incisa 
enumeration Symphoricarpos albus 
enumeration Symphoricarpos albus var. laevigatus 
enumeration Syringa ×chinensis 
enumeration Syringa ×henryi 
enumeration Syringa ×josiflexa 
enumeration Syringa josikaea 
enumeration Syringa ×nanceana 
enumeration Syringa reflexa 
enumeration Syringa reticulata 
enumeration Syringa ×swegiflexa 
enumeration Syringa sweginowii 
enumeration Syringa tigerstedtii 
enumeration Syringa tomentella 
enumeration Syringa villosa 
enumeration Syringa wolfii 
enumeration Syringa vulgaris 
enumeration Syringa Preston -ryhmä/gruppen/group 
enumeration Tamarix pentandra 
enumeration Taxus baccata 
enumeration Taxus brevifolia 
enumeration Taxus cuspidata 
enumeration Taxus ×media 
enumeration Thuja koraiensis 
enumeration Thuja occidentalis 
enumeration Thuja plicata 
enumeration Thuja standishii 
enumeration Thujopsis dolabrata 
enumeration Tilia americana 
enumeration Tilia cordata 
enumeration Tilia euchlora 
enumeration Tilia japonica 
enumeration Tilia ×moltkei 
enumeration Tilia mongolica 
enumeration Tilia platyphyllos 
enumeration Tilia tomentosa 
enumeration Tilia ×vulgaris 
enumeration Tripterygium regelii 
enumeration Tsuga canadensis 
enumeration Tsuga caroliniana 
enumeration Tsuga diversifolia 
enumeration Tsuga heterophylla 
enumeration Tsuga mertensiana 
enumeration Ulmus americana 
enumeration Ulmus glabra 
enumeration Ulmus laevis 
enumeration Ulmus minor 
enumeration Ulmus pumila  
enumeration Vaccinium corymbosum 
enumeration Vaccinium microcarpum 
enumeration Vaccinium myrtillus 
enumeration Vaccinium oxycoccos 
enumeration Vaccinium uliginosum 
enumeration Vaccinium vitis-idaea 
enumeration Weigela middendorffiana 
enumeration Weigela praecox 
enumeration Weigela Florida -ryhmä/gruppen/group 
enumeration Viburnum carlesii 
enumeration Viburnum cassinoides 
enumeration Viburnum dentatum 
enumeration Viburnum dentatum var. lucidum 
enumeration Viburnum lantana 
enumeration Viburnum lentago 
enumeration Viburnum opulus 
enumeration Viburnum rafinesquianum 
enumeration Viburnum sargentii 
enumeration Vinca minor 
enumeration Vitis amurensis 
enumeration Vitis riparia 
annotation
documentation
Lähde:
http://www.metla.fi/metinfo/puulajit/puulajit-nimet.htm
source <xs:simpleType name="PuulajitType">
 
<xs:annotation>
   
<xs:documentation>Lähde:
http://www.metla.fi/metinfo/puulajit/puulajit-nimet.htm
</xs:documentation>
 
</xs:annotation>
 
<xs:restriction base="xs:string">
   
<xs:enumeration value="Abies alba"/>
   
<xs:enumeration value="Abies amabilis"/>
   
<xs:enumeration value="Abies balsamea"/>
   
<xs:enumeration value="Abies concolor"/>
   
<xs:enumeration value="Abies fraseri"/>
   
<xs:enumeration value="Abies grandis"/>
   
<xs:enumeration value="Abies holophylla"/>
   
<xs:enumeration value="Abies homolepis"/>
   
<xs:enumeration value="Abies koreana"/>
   
<xs:enumeration value="Abies lasiocarpa"/>
   
<xs:enumeration value="Abies lasiocarpa var. arizonica"/>
   
<xs:enumeration value="Abies mariesii"/>
   
<xs:enumeration value="Abies nephrolepis"/>
   
<xs:enumeration value="Abies nordmanniana"/>
   
<xs:enumeration value="Abies procera"/>
   
<xs:enumeration value="Abies sachalinensis"/>
   
<xs:enumeration value="Abies sibirica"/>
   
<xs:enumeration value="Abies veitchii"/>
   
<xs:enumeration value="Acanthopanax senticosus"/>
   
<xs:enumeration value="Acer barbinerve"/>
   
<xs:enumeration value="Acer campestre"/>
   
<xs:enumeration value="Acer circinatum"/>
   
<xs:enumeration value="Acer japonicum"/>
   
<xs:enumeration value="Acer mono"/>
   
<xs:enumeration value="Acer negundo"/>
   
<xs:enumeration value="Acer palmatum"/>
   
<xs:enumeration value="Acer pensylvanicum"/>
   
<xs:enumeration value="Acer platanoides"/>
   
<xs:enumeration value="Acer platanoides 'Reitenbachii'"/>
   
<xs:enumeration value="Acer platanoides 'Schwedleri'"/>
   
<xs:enumeration value="Acer pseudoplatanus"/>
   
<xs:enumeration value="Acer pseudosieboldianum"/>
   
<xs:enumeration value="Acer rubrum"/>
   
<xs:enumeration value="Acer saccharinum"/>
   
<xs:enumeration value="Acer saccharum"/>
   
<xs:enumeration value="Acer sieboldianum"/>
   
<xs:enumeration value="Acer spicatum"/>
   
<xs:enumeration value="Acer tataricum"/>
   
<xs:enumeration value="Acer tataricum subsp. tataricum"/>
   
<xs:enumeration value="Acer tataricum subsp. ginnala"/>
   
<xs:enumeration value="Acer tataricum subsp. semenowii"/>
   
<xs:enumeration value="Acer tegmentosum"/>
   
<xs:enumeration value="Acer triflorum"/>
   
<xs:enumeration value="Acer ukurunduense"/>
   
<xs:enumeration value="Actinidia arguta"/>
   
<xs:enumeration value="Actinidia kolomikta"/>
   
<xs:enumeration value="Aesculus hippocastanum"/>
   
<xs:enumeration value="Aesculus octandra"/>
   
<xs:enumeration value="Alnus glutinosa"/>
   
<xs:enumeration value="Alnus glutinosa f. quercifolia"/>
   
<xs:enumeration value="Alnus incana"/>
   
<xs:enumeration value="Alnus incana subsp. kolaënsis"/>
   
<xs:enumeration value="Alnus incana f. gibberosa"/>
   
<xs:enumeration value="Alnus incana f. laciniata"/>
   
<xs:enumeration value="Alnus mandshurica"/>
   
<xs:enumeration value="Alnus viridis"/>
   
<xs:enumeration value="Amelanchier alnifolia"/>
   
<xs:enumeration value="Amelanchier laevis"/>
   
<xs:enumeration value="Amelanchier lamarckii"/>
   
<xs:enumeration value="Amelanchier spicata"/>
   
<xs:enumeration value="Andromeda polifolia"/>
   
<xs:enumeration value="Aralia elata"/>
   
<xs:enumeration value="Arctostaphylos alpinus"/>
   
<xs:enumeration value="Arctostaphylos uva-ursi"/>
   
<xs:enumeration value="Aristolochia macrophylla"/>
   
<xs:enumeration value="Aronia arbutifolia"/>
   
<xs:enumeration value="Aronia melanocarpa"/>
   
<xs:enumeration value="Aronia ×prunifolia"/>
   
<xs:enumeration value="Artemisia abronatum"/>
   
<xs:enumeration value="Berberis koreana"/>
   
<xs:enumeration value="Berberis thunbergii"/>
   
<xs:enumeration value="Berberis vulgaris"/>
   
<xs:enumeration value="Betula alleghaniensis"/>
   
<xs:enumeration value="Betula ermanii"/>
   
<xs:enumeration value="Betula fruticosa"/>
   
<xs:enumeration value="Betula lenta"/>
   
<xs:enumeration value="Betula nana"/>
   
<xs:enumeration value="Betula papyrifera"/>
   
<xs:enumeration value="Betula pendula"/>
   
<xs:enumeration value="Betula pendula var. carelica"/>
   
<xs:enumeration value="Betula pendula f. bircalensis"/>
   
<xs:enumeration value="Betula pendula f. crispa"/>
   
<xs:enumeration value="Betula pendula f. palmeri"/>
   
<xs:enumeration value="Betula pendula f. tristis"/>
   
<xs:enumeration value="Betula pendula 'Dalecarlica'"/>
   
<xs:enumeration value="Betula pendula 'Youngii'"/>
   
<xs:enumeration value="Betula pubescens"/>
   
<xs:enumeration value="Betula pubescens subsp. czerepanovii"/>
   
<xs:enumeration value="Betula pubescens f. aurea"/>
   
<xs:enumeration value="Betula pubescens f. rubra"/>
   
<xs:enumeration value="Buddleja davidii"/>
   
<xs:enumeration value="Buxus sempervirens"/>
   
<xs:enumeration value="Calluna vulgaris"/>
   
<xs:enumeration value="Caragana arborescens"/>
   
<xs:enumeration value="Caragana aurantiaca"/>
   
<xs:enumeration value="Caragana frutex"/>
   
<xs:enumeration value="Carpinus betulus"/>
   
<xs:enumeration value="Cassiope hypnoides"/>
   
<xs:enumeration value="Cassiope tetragona"/>
   
<xs:enumeration value="Celastrus orbiculatus"/>
   
<xs:enumeration value="Celastrus scandens"/>
   
<xs:enumeration value="Cercidiphyllum japonicum"/>
   
<xs:enumeration value="Cercidiphyllum magnificum"/>
   
<xs:enumeration value="Chaenomeles japonica"/>
   
<xs:enumeration value="Chamaecyparis lawsoniana"/>
   
<xs:enumeration value="Chamaecyparis nootkatensis"/>
   
<xs:enumeration value="Chamaecyparis pisifera"/>
   
<xs:enumeration value="Chamaedaphne calyculata"/>
   
<xs:enumeration value="Chimaphila umbellata"/>
   
<xs:enumeration value="Cladrastis kentukea"/>
   
<xs:enumeration value="Clematis alpina"/>
   
<xs:enumeration value="Clematis ochotensis"/>
   
<xs:enumeration value="Clematis sibirica"/>
   
<xs:enumeration value="Clematis tangutica"/>
   
<xs:enumeration value="Clematis vitalba"/>
   
<xs:enumeration value="Clematis viticella"/>
   
<xs:enumeration value="Colutea arborescens"/>
   
<xs:enumeration value="Cornus alba"/>
   
<xs:enumeration value="Cornus alba subsp. alba"/>
   
<xs:enumeration value="Cornus alba subsp. stolonifera"/>
   
<xs:enumeration value="Cornus alba 'Sibirica'"/>
   
<xs:enumeration value="Cornus mas"/>
   
<xs:enumeration value="Cornus sanguinea"/>
   
<xs:enumeration value="Corylus avellana"/>
   
<xs:enumeration value="Corylus colurna"/>
   
<xs:enumeration value="Corylus cornuta"/>
   
<xs:enumeration value="Corylus maxima 'Purpurea'"/>
   
<xs:enumeration value="Cotoneaster dammeri "/>
   
<xs:enumeration value="Cotoneaster dammeri var. radicans"/>
   
<xs:enumeration value="Cotoneaster divaricatus"/>
   
<xs:enumeration value="Cotoneaster horizontalis"/>
   
<xs:enumeration value="Cotoneaster integerrimus"/>
   
<xs:enumeration value="Cotoneaster lucidus"/>
   
<xs:enumeration value="Cotoneaster nanshan"/>
   
<xs:enumeration value="Cotoneaster niger"/>
   
<xs:enumeration value="Cotoneaster 'Skogholm'"/>
   
<xs:enumeration value="Crataegus chlorosarca"/>
   
<xs:enumeration value="Crataegus douglasii"/>
   
<xs:enumeration value="Crataegus flabellata"/>
   
<xs:enumeration value="Crataegus grayana"/>
   
<xs:enumeration value="Crataegus intricata"/>
   
<xs:enumeration value="Crataegus korolkovii"/>
   
<xs:enumeration value="Crataegus laevigata"/>
   
<xs:enumeration value="Crataegus macracantha"/>
   
<xs:enumeration value="Crataegus monogyna"/>
   
<xs:enumeration value="Crataegus ×mordenensis"/>
   
<xs:enumeration value="Crataegus nigra"/>
   
<xs:enumeration value="Crataegus rhipidophylla"/>
   
<xs:enumeration value="Crataegus sanguinea"/>
   
<xs:enumeration value="Crataegus submollis"/>
   
<xs:enumeration value="Cytisus decumbens"/>
   
<xs:enumeration value="Cytisus glaber"/>
   
<xs:enumeration value="Cytisus purpureus"/>
   
<xs:enumeration value="Cytisus scoparius"/>
   
<xs:enumeration value="Cytisus ×versicolor"/>
   
<xs:enumeration value="Daphne blagayana"/>
   
<xs:enumeration value="Daphne cneorum"/>
   
<xs:enumeration value="Daphne mezereum"/>
   
<xs:enumeration value="Deutzia amurensis"/>
   
<xs:enumeration value="Deutzia scabra"/>
   
<xs:enumeration value="Diapensia lapponica"/>
   
<xs:enumeration value="Diervilla lonicera"/>
   
<xs:enumeration value="Diervilla sessilifolia"/>
   
<xs:enumeration value="Dryas octopetala"/>
   
<xs:enumeration value="Elaeagnus commutata"/>
   
<xs:enumeration value="Empetrum nigrum"/>
   
<xs:enumeration value="Erica herbacea"/>
   
<xs:enumeration value="Erica tetralix"/>
   
<xs:enumeration value="Euonymus alatus"/>
   
<xs:enumeration value="Euonymus europaeus"/>
   
<xs:enumeration value="Euonymus fortunei"/>
   
<xs:enumeration value="Euonymus hamiltonianus"/>
   
<xs:enumeration value="Euonymus nanus"/>
   
<xs:enumeration value="Euonymus planipes"/>
   
<xs:enumeration value="Exochorda racemosa"/>
   
<xs:enumeration value="Fagus grandifolia"/>
   
<xs:enumeration value="Fagus sylvatica"/>
   
<xs:enumeration value="Fagus sylvatica f. purpurea"/>
   
<xs:enumeration value="Forsythia ovata"/>
   
<xs:enumeration value="Fothergilla major"/>
   
<xs:enumeration value="Fraxinus americana"/>
   
<xs:enumeration value="Fraxinus excelsior"/>
   
<xs:enumeration value="Fraxinus mandshurica"/>
   
<xs:enumeration value="Fraxinus nigra"/>
   
<xs:enumeration value="Fraxinus pennsylvanica"/>
   
<xs:enumeration value="Genista tinctoria"/>
   
<xs:enumeration value="Ginkgo biloba"/>
   
<xs:enumeration value="Gleditsia triacanthos"/>
   
<xs:enumeration value="Halesia carolina"/>
   
<xs:enumeration value="Hamamelis virginiana"/>
   
<xs:enumeration value="Hedera helix"/>
   
<xs:enumeration value="Hippophaë rhamnoides"/>
   
<xs:enumeration value="Holodiscus discolor"/>
   
<xs:enumeration value="Hydrangea anomala"/>
   
<xs:enumeration value="Hydrangea anomala subsp. petiolaris"/>
   
<xs:enumeration value="Hydrangea arborescens"/>
   
<xs:enumeration value="Hydrangea heteromalla 'Bretschneideri'"/>
   
<xs:enumeration value="Hydrangea paniculata 'Grandiflora'"/>
   
<xs:enumeration value="Ilex verticillata"/>
   
<xs:enumeration value="Jamesia americana"/>
   
<xs:enumeration value="Juglans ailanthifolia"/>
   
<xs:enumeration value="Juglans cinerea"/>
   
<xs:enumeration value="Juglans mandshurica"/>
   
<xs:enumeration value="Juglans nigra"/>
   
<xs:enumeration value="Juniperus chinensis"/>
   
<xs:enumeration value="Juniperus communis"/>
   
<xs:enumeration value="Juniperus communis subsp. alpina"/>
   
<xs:enumeration value="Juniperus horizontalis"/>
   
<xs:enumeration value="Juniperus sabina"/>
   
<xs:enumeration value="Juniperus squamata"/>
   
<xs:enumeration value="Juniperus virginiana"/>
   
<xs:enumeration value="Kalmia angustifolia"/>
   
<xs:enumeration value="Kalmia latifolia"/>
   
<xs:enumeration value="Kalmia polifolia"/>
   
<xs:enumeration value="Kerria japonica"/>
   
<xs:enumeration value="Kolkwitzia amabilis"/>
   
<xs:enumeration value="Laburnum alpinum"/>
   
<xs:enumeration value="Laburnum ×watereri"/>
   
<xs:enumeration value="Larix decidua"/>
   
<xs:enumeration value="Larix decidua subsp. polonica"/>
   
<xs:enumeration value="Larix gmelinii"/>
   
<xs:enumeration value="Larix gmelinii var. gmelinii"/>
   
<xs:enumeration value="Larix gmelinii var. japonica"/>
   
<xs:enumeration value="Larix gmelinii var. olgensis"/>
   
<xs:enumeration value="Larix gmelinii var. principis-rupprechtii"/>
   
<xs:enumeration value="Larix kaempferi"/>
   
<xs:enumeration value="Larix laricina"/>
   
<xs:enumeration value="Larix lyallii"/>
   
<xs:enumeration value="Larix ×marschlinsii"/>
   
<xs:enumeration value="Larix occidentalis"/>
   
<xs:enumeration value="Larix sibirica"/>
   
<xs:enumeration value="Ledum palustre"/>
   
<xs:enumeration value="Ligustrum vulgare"/>
   
<xs:enumeration value="Linnaea borealis"/>
   
<xs:enumeration value="Liquidambar  styraciflua"/>
   
<xs:enumeration value="Liriodendron tulipifera"/>
   
<xs:enumeration value="Loiseleuria procumbens"/>
   
<xs:enumeration value="Lonicera albertii"/>
   
<xs:enumeration value="Lonicera alpigena"/>
   
<xs:enumeration value="Lonicera ×bella"/>
   
<xs:enumeration value="Lonicera ×brownii"/>
   
<xs:enumeration value="Lonicera caerulea"/>
   
<xs:enumeration value="Lonicera caprifolium"/>
   
<xs:enumeration value="Lonicera caucasica"/>
   
<xs:enumeration value="Lonicera chrysantha"/>
   
<xs:enumeration value="Lonicera involucrata"/>
   
<xs:enumeration value="Lonicera maackii"/>
   
<xs:enumeration value="Lonicera ×notha"/>
   
<xs:enumeration value="Lonicera nigra"/>
   
<xs:enumeration value="Lonicera periclymenum"/>
   
<xs:enumeration value="Lonicera tatarica"/>
   
<xs:enumeration value="Lonicera ×xylosteoides"/>
   
<xs:enumeration value="Lonicera xylosteum"/>
   
<xs:enumeration value="Maackia amurensis"/>
   
<xs:enumeration value="Magnolia acuminata"/>
   
<xs:enumeration value="Magnolia kobus"/>
   
<xs:enumeration value="Magnolia sieboldii"/>
   
<xs:enumeration value="Mahonia aquifolium"/>
   
<xs:enumeration value="Malus baccata"/>
   
<xs:enumeration value="Malus domestica"/>
   
<xs:enumeration value="Malus prunifolia"/>
   
<xs:enumeration value="Malus sylvestris"/>
   
<xs:enumeration value="Malus toringo"/>
   
<xs:enumeration value="Malus toringo var. sargentii"/>
   
<xs:enumeration value="Menispermum canadense"/>
   
<xs:enumeration value="Menispermum dauricum"/>
   
<xs:enumeration value="Metasequoia glyptostroboides"/>
   
<xs:enumeration value="Microbiota decussata"/>
   
<xs:enumeration value="Myrica gale"/>
   
<xs:enumeration value="Myricaria germanica"/>
   
<xs:enumeration value="Oplopanax horridus"/>
   
<xs:enumeration value="Ostrya carpinifolia"/>
   
<xs:enumeration value="Pachysandra terminalis"/>
   
<xs:enumeration value="Parthenocissus inserta"/>
   
<xs:enumeration value="Parthenocissus quinquefolia"/>
   
<xs:enumeration value="Paxistima myrtifolia"/>
   
<xs:enumeration value="Phellodendron amurense"/>
   
<xs:enumeration value="Philadelphus coronarius"/>
   
<xs:enumeration value="Philadelphus ×lemoinei"/>
   
<xs:enumeration value="Philadelphus lewisii"/>
   
<xs:enumeration value="Philadelphus lewisii var. gordonianus"/>
   
<xs:enumeration value="Philadelphus pubescens"/>
   
<xs:enumeration value="Philadelphus ×virginalis"/>
   
<xs:enumeration value="Phyllodoce caerulea"/>
   
<xs:enumeration value="Physocarpus opulifolius"/>
   
<xs:enumeration value="Picea abies"/>
   
<xs:enumeration value="Picea abies subsp. abies"/>
   
<xs:enumeration value="Picea abies subsp. obovata"/>
   
<xs:enumeration value="Picea abies f. aurea"/>
   
<xs:enumeration value="Picea abies f. condensata"/>
   
<xs:enumeration value="Picea abies f. cruenta"/>
   
<xs:enumeration value="Picea abies f. globosa"/>
   
<xs:enumeration value="Picea abies f. nana"/>
   
<xs:enumeration value="Picea abies f. nidiformis"/>
   
<xs:enumeration value="Picea abies f. pendula"/>
   
<xs:enumeration value="Picea abies f. tabulaeformis"/>
   
<xs:enumeration value="Picea abies f. variegata"/>
   
<xs:enumeration value="Picea abies f. viminalis"/>
   
<xs:enumeration value="Picea abies f. virgata"/>
   
<xs:enumeration value="Picea asperata"/>
   
<xs:enumeration value="Picea engelmannii"/>
   
<xs:enumeration value="Picea glauca"/>
   
<xs:enumeration value="Picea glauca var. albertiana"/>
   
<xs:enumeration value="Picea glehnii"/>
   
<xs:enumeration value="Picea jezoënsis"/>
   
<xs:enumeration value="Picea koraiensis"/>
   
<xs:enumeration value="Picea likiangensis"/>
   
<xs:enumeration value="Picea ×lutzii"/>
   
<xs:enumeration value="Picea mariana"/>
   
<xs:enumeration value="Picea omorika"/>
   
<xs:enumeration value="Picea pungens"/>
   
<xs:enumeration value="Picea retroflexa"/>
   
<xs:enumeration value="Picea rubens"/>
   
<xs:enumeration value="Picea schrenkiana"/>
   
<xs:enumeration value="Picea sitchensis"/>
   
<xs:enumeration value="Pieris floribunda"/>
   
<xs:enumeration value="Pinus banksiana "/>
   
<xs:enumeration value="Pinus cembra"/>
   
<xs:enumeration value="Pinus cembra subsp. cembra"/>
   
<xs:enumeration value="Pinus cembra subsp. sibirica"/>
   
<xs:enumeration value="Pinus contorta"/>
   
<xs:enumeration value="Pinus contorta var. contorta"/>
   
<xs:enumeration value="Pinus contorta var. latifolia"/>
   
<xs:enumeration value="Pinus koraiensis"/>
   
<xs:enumeration value="Pinus monticola"/>
   
<xs:enumeration value="Pinus mugo"/>
   
<xs:enumeration value="Pinus mugo subsp. uncinata"/>
   
<xs:enumeration value="Pinus nigra"/>
   
<xs:enumeration value="Pinus peuce"/>
   
<xs:enumeration value="Pinus ponderosa"/>
   
<xs:enumeration value="Pinus pumila"/>
   
<xs:enumeration value="Pinus resinosa"/>
   
<xs:enumeration value="Pinus strobus"/>
   
<xs:enumeration value="Pinus sylvestris"/>
   
<xs:enumeration value="Pinus sylvestris f. aurea"/>
   
<xs:enumeration value="Pinus sylvestris f. condensata"/>
   
<xs:enumeration value="Pinus sylvestris f. globosa"/>
   
<xs:enumeration value="Pinus sylvestris f. virgata"/>
   
<xs:enumeration value="Pinus sylvestris 'Globosa'"/>
   
<xs:enumeration value="Populus alba"/>
   
<xs:enumeration value="Populus balsamifera"/>
   
<xs:enumeration value="Populus balsamifera 'Tristis'"/>
   
<xs:enumeration value="Populus ×canadensis"/>
   
<xs:enumeration value="Populus canescens"/>
   
<xs:enumeration value="Populus deltoides"/>
   
<xs:enumeration value="Populus ×jackii 'Gileadensis'"/>
   
<xs:enumeration value="Populus koreana"/>
   
<xs:enumeration value="Populus laurifolia"/>
   
<xs:enumeration value="Populus nigra"/>
   
<xs:enumeration value="Populus simonii"/>
   
<xs:enumeration value="Populus suaveolens"/>
   
<xs:enumeration value="Populus tremula"/>
   
<xs:enumeration value="Populus tremuloides"/>
   
<xs:enumeration value="Populus trichocarpa"/>
   
<xs:enumeration value="Populus ×wettsteinii"/>
   
<xs:enumeration value="Populus wilsonii"/>
   
<xs:enumeration value="Populus 'Rasumowskiana'"/>
   
<xs:enumeration value="Potentilla fruticosa"/>
   
<xs:enumeration value="Prunus avium"/>
   
<xs:enumeration value="Prunus cerasifera"/>
   
<xs:enumeration value="Prunus cerasus"/>
   
<xs:enumeration value="Prunus domestica"/>
   
<xs:enumeration value="Prunus domestica subsp. domestica"/>
   
<xs:enumeration value="Prunus domestica subsp. insititia"/>
   
<xs:enumeration value="Prunus laurocerasus"/>
   
<xs:enumeration value="Prunus maackii"/>
   
<xs:enumeration value="Prunus maximowiczii"/>
   
<xs:enumeration value="Prunus padus"/>
   
<xs:enumeration value="Prunus pensylvanica"/>
   
<xs:enumeration value="Prunus prostrata"/>
   
<xs:enumeration value="Prunus pumila"/>
   
<xs:enumeration value="Prunus sargentii"/>
   
<xs:enumeration value="Prunus serotina"/>
   
<xs:enumeration value="Prunus spinosa"/>
   
<xs:enumeration value="Prunus tenella"/>
   
<xs:enumeration value="Prunus tomentosa"/>
   
<xs:enumeration value="Prunus triloba"/>
   
<xs:enumeration value="Prunus virginiana"/>
   
<xs:enumeration value="Pseudolarix amabilis"/>
   
<xs:enumeration value="Pseudotsuga menziesii"/>
   
<xs:enumeration value="Pseudotsuga menziesii var. glauca"/>
   
<xs:enumeration value="Pterocarya pterocarpa"/>
   
<xs:enumeration value="Pterocarya rhoifolia"/>
   
<xs:enumeration value="Pyrus communis"/>
   
<xs:enumeration value="Pyrus ussuriensis"/>
   
<xs:enumeration value="Quercus coccinea"/>
   
<xs:enumeration value="Quercus petraea"/>
   
<xs:enumeration value="Quercus robur"/>
   
<xs:enumeration value="Quercus rubra"/>
   
<xs:enumeration value="Rhamnus cathartica"/>
   
<xs:enumeration value="Rhamnus frangula"/>
   
<xs:enumeration value="Rhododendron aureum"/>
   
<xs:enumeration value="Rhododendron brachycarpum"/>
   
<xs:enumeration value="Rhododendron brachycarpum subsp. tigerstedtii"/>
   
<xs:enumeration value="Rhododendron canadense"/>
   
<xs:enumeration value="Rhododendron dauricum"/>
   
<xs:enumeration value="Rhododendron ferrugineum"/>
   
<xs:enumeration value="Rhododendron ×fraseri"/>
   
<xs:enumeration value="Rhododendron lapponicum"/>
   
<xs:enumeration value="Rhododendron luteum"/>
   
<xs:enumeration value="Rhododendron molle"/>
   
<xs:enumeration value="Rhododendron molle subsp. japonicum"/>
   
<xs:enumeration value="Rhododendron schlippenbachii"/>
   
<xs:enumeration value="Rhododendron smirnowii"/>
   
<xs:enumeration value="Rhododendron Catawbiense -ryhmä/gruppen/group"/>
   
<xs:enumeration value="Rhododendron 'Cunningham's White'"/>
   
<xs:enumeration value="Rhododendron Kosterianum -ryhmä/gruppen/group"/>
   
<xs:enumeration value="Rhododendron Tigerstedtii -ryhmä/gruppen/group"/>
   
<xs:enumeration value="Rhus hirta"/>
   
<xs:enumeration value="Ribes alpinum"/>
   
<xs:enumeration value="Ribes nigrum"/>
   
<xs:enumeration value="Ribes rubrum"/>
   
<xs:enumeration value="Ribes spicatum"/>
   
<xs:enumeration value="Ribes uva-crispa"/>
   
<xs:enumeration value="Robinia pseudoacacia"/>
   
<xs:enumeration value="Rosa acicularis"/>
   
<xs:enumeration value="Rosa canina"/>
   
<xs:enumeration value="Rosa dumalis"/>
   
<xs:enumeration value="Rosa majalis"/>
   
<xs:enumeration value="Rosa mollis"/>
   
<xs:enumeration value="Rosa pimpinellifolia"/>
   
<xs:enumeration value="Rosa rugosa"/>
   
<xs:enumeration value="Rosa sherardii"/>
   
<xs:enumeration value="Rubus caesius"/>
   
<xs:enumeration value="Rubus idaeus"/>
   
<xs:enumeration value="Rubus odoratus"/>
   
<xs:enumeration value="Rubus parviflorus"/>
   
<xs:enumeration value="Rubus pruinosus"/>
   
<xs:enumeration value="Salix alba"/>
   
<xs:enumeration value="Salix arbutifolia"/>
   
<xs:enumeration value="Salix aurita"/>
   
<xs:enumeration value="Salix borealis"/>
   
<xs:enumeration value="Salix caprea"/>
   
<xs:enumeration value="Salix cinerea"/>
   
<xs:enumeration value="Salix daphnoides"/>
   
<xs:enumeration value="Salix daphnoides subsp. daphnoides"/>
   
<xs:enumeration value="Salix daphnoides subsp. acutifolia"/>
   
<xs:enumeration value="Salix fragilis"/>
   
<xs:enumeration value="Salix fragilis 'Bullata'"/>
   
<xs:enumeration value="Salix glauca"/>
   
<xs:enumeration value="Salix hastata"/>
   
<xs:enumeration value="Salix herbacea"/>
   
<xs:enumeration value="Salix lanata"/>
   
<xs:enumeration value="Salix lapponum"/>
   
<xs:enumeration value="Salix lucida"/>
   
<xs:enumeration value="Salix myrsinifolia"/>
   
<xs:enumeration value="Salix myrsinites"/>
   
<xs:enumeration value="Salix myrtilloides"/>
   
<xs:enumeration value="Salix pentandra"/>
   
<xs:enumeration value="Salix phylicifolia"/>
   
<xs:enumeration value="Salix polaris"/>
   
<xs:enumeration value="Salix purpurea"/>
   
<xs:enumeration value="Salix pyrolifolia"/>
   
<xs:enumeration value="Salix repens"/>
   
<xs:enumeration value="Salix reticulata"/>
   
<xs:enumeration value="Salix rosmarinifolia"/>
   
<xs:enumeration value="Salix starkeana"/>
   
<xs:enumeration value="Salix triandra"/>
   
<xs:enumeration value="Salix viminalis"/>
   
<xs:enumeration value="Salix 'Sibirica'"/>
   
<xs:enumeration value="Sambucus canadensis"/>
   
<xs:enumeration value="Sambucus nigra"/>
   
<xs:enumeration value="Sambucus racemosa"/>
   
<xs:enumeration value="Schisandra chinensis"/>
   
<xs:enumeration value="Sequoia sempervirens"/>
   
<xs:enumeration value="Sequoiadendron giganteum"/>
   
<xs:enumeration value="Solanum dulcamara"/>
   
<xs:enumeration value="Sorbaria grandiflora"/>
   
<xs:enumeration value="Sorbaria sorbifolia"/>
   
<xs:enumeration value="Sorbus alnifolia"/>
   
<xs:enumeration value="Sorbus americana"/>
   
<xs:enumeration value="Sorbus aria"/>
   
<xs:enumeration value="Sorbus aucuparia"/>
   
<xs:enumeration value="Sorbus commixta"/>
   
<xs:enumeration value="Sorbus hybrida"/>
   
<xs:enumeration value="Sorbus intermedia"/>
   
<xs:enumeration value="Sorbus koehneana"/>
   
<xs:enumeration value="Sorbus prattii"/>
   
<xs:enumeration value="Sorbus scopulina"/>
   
<xs:enumeration value="Sorbus teodori"/>
   
<xs:enumeration value="Sorbus ×thuringiaca 'Fastigiata'"/>
   
<xs:enumeration value="Sorbus torminalis"/>
   
<xs:enumeration value="Spiraea alba"/>
   
<xs:enumeration value="Spiraea betulifolia"/>
   
<xs:enumeration value="Spiraea cana"/>
   
<xs:enumeration value="Spiraea chamaedryfolia"/>
   
<xs:enumeration value="Spiraea ×cinerea"/>
   
<xs:enumeration value="Spiraea douglasii"/>
   
<xs:enumeration value="Spiraea fritschiana"/>
   
<xs:enumeration value="Spiraea hypericifolia"/>
   
<xs:enumeration value="Spiraea japonica"/>
   
<xs:enumeration value="Spiraea media"/>
   
<xs:enumeration value="Spiraea ×multiflora"/>
   
<xs:enumeration value="Spiraea nipponica"/>
   
<xs:enumeration value="Spiraea ×rosalba"/>
   
<xs:enumeration value="Spiraea rosthornii"/>
   
<xs:enumeration value="Spiraea ×sanssouciana"/>
   
<xs:enumeration value="Spiraea salicifolia "/>
   
<xs:enumeration value="Spiraea tomentosa"/>
   
<xs:enumeration value="Spiraea trichocarpa"/>
   
<xs:enumeration value="Spiraea trilobata"/>
   
<xs:enumeration value="Spiraea ×vanhouttei"/>
   
<xs:enumeration value="Spiraea 'Arguta'"/>
   
<xs:enumeration value="Spiraea Billiardii -ryhmä/gruppen/group"/>
   
<xs:enumeration value="Spiraea 'Grefsheim'"/>
   
<xs:enumeration value="Spiraea 'Margaritae'"/>
   
<xs:enumeration value="Stephanandra incisa"/>
   
<xs:enumeration value="Symphoricarpos albus"/>
   
<xs:enumeration value="Symphoricarpos albus var. laevigatus"/>
   
<xs:enumeration value="Syringa ×chinensis"/>
   
<xs:enumeration value="Syringa ×henryi"/>
   
<xs:enumeration value="Syringa ×josiflexa"/>
   
<xs:enumeration value="Syringa josikaea"/>
   
<xs:enumeration value="Syringa ×nanceana"/>
   
<xs:enumeration value="Syringa reflexa"/>
   
<xs:enumeration value="Syringa reticulata"/>
   
<xs:enumeration value="Syringa ×swegiflexa"/>
   
<xs:enumeration value="Syringa sweginowii"/>
   
<xs:enumeration value="Syringa tigerstedtii"/>
   
<xs:enumeration value="Syringa tomentella"/>
   
<xs:enumeration value="Syringa villosa"/>
   
<xs:enumeration value="Syringa wolfii"/>
   
<xs:enumeration value="Syringa vulgaris"/>
   
<xs:enumeration value="Syringa Preston -ryhmä/gruppen/group"/>
   
<xs:enumeration value="Tamarix pentandra"/>
   
<xs:enumeration value="Taxus baccata"/>
   
<xs:enumeration value="Taxus brevifolia"/>
   
<xs:enumeration value="Taxus cuspidata"/>
   
<xs:enumeration value="Taxus ×media"/>
   
<xs:enumeration value="Thuja koraiensis"/>
   
<xs:enumeration value="Thuja occidentalis"/>
   
<xs:enumeration value="Thuja plicata"/>
   
<xs:enumeration value="Thuja standishii"/>
   
<xs:enumeration value="Thujopsis dolabrata"/>
   
<xs:enumeration value="Tilia americana"/>
   
<xs:enumeration value="Tilia cordata"/>
   
<xs:enumeration value="Tilia euchlora"/>
   
<xs:enumeration value="Tilia japonica"/>
   
<xs:enumeration value="Tilia ×moltkei"/>
   
<xs:enumeration value="Tilia mongolica"/>
   
<xs:enumeration value="Tilia platyphyllos"/>
   
<xs:enumeration value="Tilia tomentosa"/>
   
<xs:enumeration value="Tilia ×vulgaris"/>
   
<xs:enumeration value="Tripterygium regelii"/>
   
<xs:enumeration value="Tsuga canadensis"/>
   
<xs:enumeration value="Tsuga caroliniana"/>
   
<xs:enumeration value="Tsuga diversifolia"/>
   
<xs:enumeration value="Tsuga heterophylla"/>
   
<xs:enumeration value="Tsuga mertensiana"/>
   
<xs:enumeration value="Ulmus americana"/>
   
<xs:enumeration value="Ulmus glabra"/>
   
<xs:enumeration value="Ulmus laevis"/>
   
<xs:enumeration value="Ulmus minor"/>
   
<xs:enumeration value="Ulmus pumila "/>
   
<xs:enumeration value="Vaccinium corymbosum"/>
   
<xs:enumeration value="Vaccinium microcarpum"/>
   
<xs:enumeration value="Vaccinium myrtillus"/>
   
<xs:enumeration value="Vaccinium oxycoccos"/>
   
<xs:enumeration value="Vaccinium uliginosum"/>
   
<xs:enumeration value="Vaccinium vitis-idaea"/>
   
<xs:enumeration value="Weigela middendorffiana"/>
   
<xs:enumeration value="Weigela praecox"/>
   
<xs:enumeration value="Weigela Florida -ryhmä/gruppen/group"/>
   
<xs:enumeration value="Viburnum carlesii"/>
   
<xs:enumeration value="Viburnum cassinoides"/>
   
<xs:enumeration value="Viburnum dentatum"/>
   
<xs:enumeration value="Viburnum dentatum var. lucidum"/>
   
<xs:enumeration value="Viburnum lantana"/>
   
<xs:enumeration value="Viburnum lentago"/>
   
<xs:enumeration value="Viburnum opulus"/>
   
<xs:enumeration value="Viburnum rafinesquianum"/>
   
<xs:enumeration value="Viburnum sargentii"/>
   
<xs:enumeration value="Vinca minor"/>
   
<xs:enumeration value="Vitis amurensis"/>
   
<xs:enumeration value="Vitis riparia"/>
 
</xs:restriction>
</xs:simpleType>

simpleType PuutyyppiType
namespace www.infra-o.fi/infrao
type restriction of xs:string
used by
element PuuType/puutyyppi
facets
Kind Value annotation 
enumeration havupuu 
enumeration lehtipuu 
enumeration muu 
enumeration ei tiedossa 
source <xs:simpleType name="PuutyyppiType">
 
<xs:restriction base="xs:string">
   
<xs:enumeration value="havupuu"/>
   
<xs:enumeration value="lehtipuu"/>
   
<xs:enumeration value="muu"/>
   
<xs:enumeration value="ei tiedossa"/>
 
</xs:restriction>
</xs:simpleType>

simpleType RakenneTyyppiType
namespace www.infra-o.fi/infrao
type restriction of xs:string
used by
element RakenneType/rakenne
facets
Kind Value annotation 
enumeration aita 
enumeration esteettömyysramppi 
enumeration istutuslaatikko 
enumeration kaide 
enumeration katos 
enumeration kahluuallas 
enumeration katsomo ja lava 
enumeration kesäkukkalaatikko 
enumeration kivijalka 
enumeration koristeallas 
enumeration koristemuuri 
enumeration kulkuesteet(pollarit,puomit) 
enumeration laituri, aallonmurtaja 
enumeration lintu- ja näköalatorni 
enumeration lipputanko 
enumeration luistinkoppi 
enumeration mankeli 
enumeration matonpesuallas 
enumeration muovireunus 
enumeration muuri 
enumeration pergola, huvimaja 
enumeration pitkospuut 
enumeration pollari 
enumeration portti 
enumeration puureunukset 
enumeration pysäkki ilman katosta 
enumeration pysäkkikatos 
enumeration pysäköintilippuautomaatti 
enumeration pyöräteline 
enumeration rantamuuri 
enumeration reunatuki 
enumeration silta 
enumeration skeittiramppi 
enumeration sosiaalitila 
enumeration suihkulähde 
enumeration terassi 
enumeration tukimuuri 
enumeration muu 
enumeration ei tiedossa 
source <xs:simpleType name="RakenneTyyppiType">
 
<xs:restriction base="xs:string">
   
<xs:enumeration value="aita"/>
   
<xs:enumeration value="esteettömyysramppi"/>
   
<xs:enumeration value="istutuslaatikko"/>
   
<xs:enumeration value="kaide"/>
   
<xs:enumeration value="katos"/>
   
<xs:enumeration value="kahluuallas"/>
   
<xs:enumeration value="katsomo ja lava"/>
   
<xs:enumeration value="kesäkukkalaatikko"/>
   
<xs:enumeration value="kivijalka"/>
   
<xs:enumeration value="koristeallas"/>
   
<xs:enumeration value="koristemuuri"/>
   
<xs:enumeration value="kulkuesteet(pollarit,puomit)"/>
   
<xs:enumeration value="laituri, aallonmurtaja"/>
   
<xs:enumeration value="lintu- ja näköalatorni"/>
   
<xs:enumeration value="lipputanko"/>
   
<xs:enumeration value="luistinkoppi"/>
   
<xs:enumeration value="mankeli"/>
   
<xs:enumeration value="matonpesuallas"/>
   
<xs:enumeration value="muovireunus"/>
   
<xs:enumeration value="muuri"/>
   
<xs:enumeration value="pergola, huvimaja"/>
   
<xs:enumeration value="pitkospuut"/>
   
<xs:enumeration value="pollari"/>
   
<xs:enumeration value="portti"/>
   
<xs:enumeration value="puureunukset"/>
   
<xs:enumeration value="pysäkki ilman katosta"/>
   
<xs:enumeration value="pysäkkikatos"/>
   
<xs:enumeration value="pysäköintilippuautomaatti"/>
   
<xs:enumeration value="pyöräteline"/>
   
<xs:enumeration value="rantamuuri"/>
   
<xs:enumeration value="reunatuki"/>
   
<xs:enumeration value="silta"/>
   
<xs:enumeration value="skeittiramppi"/>
   
<xs:enumeration value="sosiaalitila"/>
   
<xs:enumeration value="suihkulähde"/>
   
<xs:enumeration value="terassi"/>
   
<xs:enumeration value="tukimuuri"/>
   
<xs:enumeration value="muu"/>
   
<xs:enumeration value="ei tiedossa"/>
 
</xs:restriction>
</xs:simpleType>

simpleType SijaintiepavarmuusType
namespace www.infra-o.fi/infrao
type restriction of xs:string
used by
element SijaintiType/sijaintiepavarmuus
facets
Kind Value annotation 
enumeration 0.15 
enumeration 0.2 
enumeration 0.3 
enumeration 0.5 
enumeration 0.7 
enumeration 1.0 
enumeration 1.5 
enumeration 2.0 
enumeration 3.0 
enumeration 5.0 
enumeration 7.5 
enumeration 10.0 
enumeration 20.0 
annotation
documentation
Kaavoitusmittausohjeet 2003 mukaiset sijaintiepävarmuus tasot
source <xs:simpleType name="SijaintiepavarmuusType">
 
<xs:annotation>
   
<xs:documentation>Kaavoitusmittausohjeet 2003 mukaiset sijaintiepävarmuus tasot</xs:documentation>
 
</xs:annotation>
 
<xs:restriction base="xs:string">
   
<xs:enumeration value="0.15"/>
   
<xs:enumeration value="0.2"/>
   
<xs:enumeration value="0.3"/>
   
<xs:enumeration value="0.5"/>
   
<xs:enumeration value="0.7"/>
   
<xs:enumeration value="1.0"/>
   
<xs:enumeration value="1.5"/>
   
<xs:enumeration value="2.0"/>
   
<xs:enumeration value="3.0"/>
   
<xs:enumeration value="5.0"/>
   
<xs:enumeration value="7.5"/>
   
<xs:enumeration value="10.0"/>
   
<xs:enumeration value="20.0"/>
 
</xs:restriction>
</xs:simpleType>

simpleType ToiminnallinenLuokkaType
namespace www.infra-o.fi/infrao
type restriction of xs:string
used by
element KatualueenOsaType/luokka
facets
Kind Value annotation 
enumeration aukio 
enumeration asuntokatu 
enumeration hidaskatu 
enumeration kevyen liikenteen väylä 
enumeration kokoojakatu 
enumeration kävelykatu 
enumeration pihakatu 
enumeration pysäköintialue 
enumeration pääkatu 
enumeration tori 
enumeration yksityistie 
enumeration muu 
enumeration ei tiedossa 
source <xs:simpleType name="ToiminnallinenLuokkaType">
 
<xs:restriction base="xs:string">
   
<xs:enumeration value="aukio"/>
   
<xs:enumeration value="asuntokatu"/>
   
<xs:enumeration value="hidaskatu"/>
   
<xs:enumeration value="kevyen liikenteen väylä"/>
   
<xs:enumeration value="kokoojakatu"/>
   
<xs:enumeration value="kävelykatu"/>
   
<xs:enumeration value="pihakatu"/>
   
<xs:enumeration value="pysäköintialue"/>
   
<xs:enumeration value="pääkatu"/>
   
<xs:enumeration value="tori"/>
   
<xs:enumeration value="yksityistie"/>
   
<xs:enumeration value="muu"/>
   
<xs:enumeration value="ei tiedossa"/>
 
</xs:restriction>
</xs:simpleType>

simpleType VarustemateriaaliType
namespace www.infra-o.fi/infrao
type restriction of xs:string
used by
element AbstractVarusteType/materiaali
facets
Kind Value annotation 
enumeration betoni 
enumeration elementtiverkko 
enumeration kaksipuolinen teräspalkki 
enumeration metalli 
enumeration muovi 
enumeration panssariverkko 
enumeration putkipalkki 
enumeration puu 
enumeration teräs 
enumeration teräspalkki 
enumeration teräsverkko 
enumeration vaijeri 
enumeration muu 
enumeration ei tiedossa 
source <xs:simpleType name="VarustemateriaaliType">
 
<xs:restriction base="xs:string">
   
<xs:enumeration value="betoni"/>
   
<xs:enumeration value="elementtiverkko"/>
   
<xs:enumeration value="kaksipuolinen teräspalkki"/>
   
<xs:enumeration value="metalli"/>
   
<xs:enumeration value="muovi"/>
   
<xs:enumeration value="panssariverkko"/>
   
<xs:enumeration value="putkipalkki"/>
   
<xs:enumeration value="puu"/>
   
<xs:enumeration value="teräs"/>
   
<xs:enumeration value="teräspalkki"/>
   
<xs:enumeration value="teräsverkko"/>
   
<xs:enumeration value="vaijeri"/>
   
<xs:enumeration value="muu"/>
   
<xs:enumeration value="ei tiedossa"/>
 
</xs:restriction>
</xs:simpleType>

simpleType ViheralueenKayttotarkoitusType
namespace www.infra-o.fi/infrao
type restriction of xs:string
used by
element ViheralueenOsaType/kayttotarkoitus
facets
Kind Value annotation 
enumeration erityisalue 
enumeration koirapuisto 
enumeration leikkipaikka 
enumeration liikenneviheralue 
enumeration liikuntapaikka 
enumeration lumenkaatopaikka 
enumeration puisto 
enumeration siirtolapuutarha 
enumeration suojelualue 
enumeration talousmetsa 
enumeration muu 
enumeration ei tiedossa 
source <xs:simpleType name="ViheralueenKayttotarkoitusType">
 
<xs:restriction base="xs:string">
   
<xs:enumeration value="erityisalue"/>
   
<xs:enumeration value="koirapuisto"/>
   
<xs:enumeration value="leikkipaikka"/>
   
<xs:enumeration value="liikenneviheralue"/>
   
<xs:enumeration value="liikuntapaikka"/>
   
<xs:enumeration value="lumenkaatopaikka"/>
   
<xs:enumeration value="puisto"/>
   
<xs:enumeration value="siirtolapuutarha"/>
   
<xs:enumeration value="suojelualue"/>
   
<xs:enumeration value="talousmetsa"/>
   
<xs:enumeration value="muu"/>
   
<xs:enumeration value="ei tiedossa"/>
 
</xs:restriction>
</xs:simpleType>

simpleType ViherosaLajiType
namespace www.infra-o.fi/infrao
type restriction of xs:string
used by
element ViheralueenOsaType/laji
facets
Kind Value annotation 
enumeration alikulkukäytävä 
enumeration beach volley -kenttä 
enumeration hautausmaa 
enumeration istutusallas 
enumeration joki/puro 
enumeration joutomaa 
enumeration juoksurata 
enumeration jättömaa 
enumeration kallio 
enumeration kanoottilaituri 
enumeration katsomo 
enumeration kenttä 
enumeration kesäkukkamaa 
enumeration kesäteatteri 
enumeration kitumaa 
enumeration koira-aitaus 
enumeration koripallokenttä 
enumeration kosteikko 
enumeration kuntoilualue 
enumeration käytävä 
enumeration laidun 
enumeration laituri 
enumeration lampi 
enumeration lastenallas 
enumeration leikkialue 
enumeration leikkikenttä 
enumeration luonnonsuojelualue 
enumeration matonpesupaikka 
enumeration metsitysalue 
enumeration metsä 
enumeration monitoimikenttä 
enumeration muu urheilukenttä 
enumeration oja 
enumeration oleskelualue 
enumeration paikoitusalue 
enumeration pallokenttä 
enumeration pelikenttä 
enumeration pelto 
enumeration perennamaa 
enumeration petankkikenttä 
enumeration portaat 
enumeration pukusuoja 
enumeration pulkkamäki 
enumeration ranta 
enumeration ratsastuskenttä 
enumeration rullaluistelurata 
enumeration silta 
enumeration skeittikenttä 
enumeration suo 
enumeration tenniskenttä 
enumeration uima-allas 
enumeration ulkoilureitti 
enumeration ulkoliikunta-alue 
enumeration uimaranta 
enumeration venesatama 
enumeration vesialue 
enumeration viheralue 
enumeration viljelyspalsta 
enumeration muu 
enumeration ei tiedossa 
source <xs:simpleType name="ViherosaLajiType">
 
<xs:restriction base="xs:string">
   
<xs:enumeration value="alikulkukäytävä"/>
   
<xs:enumeration value="beach volley -kenttä"/>
   
<xs:enumeration value="hautausmaa"/>
   
<xs:enumeration value="istutusallas"/>
   
<xs:enumeration value="joki/puro"/>
   
<xs:enumeration value="joutomaa"/>
   
<xs:enumeration value="juoksurata"/>
   
<xs:enumeration value="jättömaa"/>
   
<xs:enumeration value="kallio"/>
   
<xs:enumeration value="kanoottilaituri"/>
   
<xs:enumeration value="katsomo"/>
   
<xs:enumeration value="kenttä"/>
   
<xs:enumeration value="kesäkukkamaa"/>
   
<xs:enumeration value="kesäteatteri"/>
   
<xs:enumeration value="kitumaa"/>
   
<xs:enumeration value="koira-aitaus"/>
   
<xs:enumeration value="koripallokenttä"/>
   
<xs:enumeration value="kosteikko"/>
   
<xs:enumeration value="kuntoilualue"/>
   
<xs:enumeration value="käytävä"/>
   
<xs:enumeration value="laidun"/>
   
<xs:enumeration value="laituri"/>
   
<xs:enumeration value="lampi"/>
   
<xs:enumeration value="lastenallas"/>
   
<xs:enumeration value="leikkialue"/>
   
<xs:enumeration value="leikkikenttä"/>
   
<xs:enumeration value="luonnonsuojelualue"/>
   
<xs:enumeration value="matonpesupaikka"/>
   
<xs:enumeration value="metsitysalue"/>
   
<xs:enumeration value="metsä"/>
   
<xs:enumeration value="monitoimikenttä"/>
   
<xs:enumeration value="muu urheilukenttä"/>
   
<xs:enumeration value="oja"/>
   
<xs:enumeration value="oleskelualue"/>
   
<xs:enumeration value="paikoitusalue"/>
   
<xs:enumeration value="pallokenttä"/>
   
<xs:enumeration value="pelikenttä"/>
   
<xs:enumeration value="pelto"/>
   
<xs:enumeration value="perennamaa"/>
   
<xs:enumeration value="petankkikenttä"/>
   
<xs:enumeration value="portaat"/>
   
<xs:enumeration value="pukusuoja"/>
   
<xs:enumeration value="pulkkamäki"/>
   
<xs:enumeration value="ranta"/>
   
<xs:enumeration value="ratsastuskenttä"/>
   
<xs:enumeration value="rullaluistelurata"/>
   
<xs:enumeration value="silta"/>
   
<xs:enumeration value="skeittikenttä"/>
   
<xs:enumeration value="suo"/>
   
<xs:enumeration value="tenniskenttä"/>
   
<xs:enumeration value="uima-allas"/>
   
<xs:enumeration value="ulkoilureitti"/>
   
<xs:enumeration value="ulkoliikunta-alue"/>
   
<xs:enumeration value="uimaranta"/>
   
<xs:enumeration value="venesatama"/>
   
<xs:enumeration value="vesialue"/>
   
<xs:enumeration value="viheralue"/>
   
<xs:enumeration value="viljelyspalsta"/>
   
<xs:enumeration value="muu"/>
   
<xs:enumeration value="ei tiedossa"/>
 
</xs:restriction>
</xs:simpleType>

simpleType YmparistotaideTyyppiType
namespace www.infra-o.fi/infrao
type restriction of xs:string
used by
element YmparistotaideType/ympäristötaide
facets
Kind Value annotation 
enumeration kivi 
enumeration maakivet 
enumeration paasikivi 
enumeration patsas/muistomerkki 
enumeration puistoveistokset 
enumeration rantakiveys 
enumeration muu 
enumeration ei tiedossa 
source <xs:simpleType name="YmparistotaideTyyppiType">
 
<xs:restriction base="xs:string">
   
<xs:enumeration value="kivi"/>
   
<xs:enumeration value="maakivet"/>
   
<xs:enumeration value="paasikivi"/>
   
<xs:enumeration value="patsas/muistomerkki"/>
   
<xs:enumeration value="puistoveistokset"/>
   
<xs:enumeration value="rantakiveys"/>
   
<xs:enumeration value="muu"/>
   
<xs:enumeration value="ei tiedossa"/>
 
</xs:restriction>
</xs:simpleType>

element _Feature
diagram index_p202.png
namespace http://www.opengis.net/gml
type gml:AbstractFeatureType
properties
content complex
substGrp gml:_GML
abstract true
source <xs:element name="_Feature" type="gml:AbstractFeatureType" abstract="true" substitutionGroup="gml:_GML"/>

element _FeatureCollection
diagram index_p203.png
namespace http://www.opengis.net/gml
source <xs:element name="_FeatureCollection"/>

element _GML
diagram index_p204.png
namespace http://www.opengis.net/gml
source <xs:element name="_GML"/>

element _Object
diagram index_p205.png
namespace http://www.opengis.net/gml
source <xs:element name="_Object"/>

element AssociationAttributeGroup
diagram index_p206.png
namespace http://www.opengis.net/gml
source <xs:element name="AssociationAttributeGroup"/>

element Dummy_GML
diagram index_p207.png
namespace http://www.opengis.net/gml
annotation
documentation
Comment describing your root element
source <xs:element name="Dummy_GML">
 
<xs:annotation>
   
<xs:documentation>Comment describing your root element</xs:documentation>
 
</xs:annotation>
</xs:element>

element featureMember
diagram index_p208.png
namespace http://www.opengis.net/gml
type gml:FeaturePropertyType
properties
content complex
source <xs:element name="featureMember" type="gml:FeaturePropertyType"/>

element featureProperty
diagram index_p209.png
namespace http://www.opengis.net/gml
type gml:FeaturePropertyType
properties
content complex
source <xs:element name="featureProperty" type="gml:FeaturePropertyType"/>

element Null
diagram index_p210.png
namespace http://www.opengis.net/gml
source <xs:element name="Null"/>

element Point
diagram index_p211.png
namespace http://www.opengis.net/gml
source <xs:element name="Point"/>

complexType AbstractFeatureCollectionType
diagram index_p212.png
namespace http://www.opengis.net/gml
source <xs:complexType name="AbstractFeatureCollectionType"/>

complexType AbstractFeatureType
diagram index_p213.png
namespace http://www.opengis.net/gml
used by
element _Feature
complexTypes AbstractPaikkatietopalveluKohde AbstractPaikkatietopalveluKohdeType KeskilinjaType MerkintaType
source <xs:complexType name="AbstractFeatureType"/>

complexType AngleType
diagram index_p214.png
namespace http://www.opengis.net/gml
source <xs:complexType name="AngleType"/>

complexType AssociationAttributeGroupType
diagram index_p215.png
namespace http://www.opengis.net/gml
source <xs:complexType name="AssociationAttributeGroupType"/>

complexType CodeType
diagram index_p216.png
namespace http://www.opengis.net/gml
source <xs:complexType name="CodeType"/>

complexType CurvePropertyType
diagram index_p217.png
namespace http://www.opengis.net/gml
used by
elements KeskilinjaType/sijainti SijaintiType/viiva OsoiteType/viivasijainti SijaintiType/viiva PostiosoiteType/viivasijainti OsoiteType/viivasijainti
source <xs:complexType name="CurvePropertyType"/>

complexType FeatureCollectionType
diagram index_p218.png
namespace http://www.opengis.net/gml
source <xs:complexType name="FeatureCollectionType"/>

complexType FeaturePropertyType
diagram index_p219.png
namespace http://www.opengis.net/gml
used by
elements featureMember featureProperty
source <xs:complexType name="FeaturePropertyType"/>

complexType MeasureType
diagram index_p220.png
namespace http://www.opengis.net/gml
source <xs:complexType name="MeasureType"/>

complexType MetaDataPropertyType
diagram index_p221.png
namespace http://www.opengis.net/gml
used by
element AbstractPaikkatietopalveluKohde/metatieto
source <xs:complexType name="MetaDataPropertyType"/>

complexType NullType
diagram index_p222.png
namespace http://www.opengis.net/gml
used by
elements SijaintiType/tyhjaGeometria SijaintiType/tyhja
source <xs:complexType name="NullType"/>

complexType PointPropertyType
diagram index_p223.png
namespace http://www.opengis.net/gml
used by
elements SijaintiType/piste OsoiteType/pistesijainti SijaintiType/piste PostiosoiteType/pistesijainti OsoiteType/pistesijainti Referenssipiste/sijainti
source <xs:complexType name="PointPropertyType"/>

complexType SurfacePropertyType
diagram index_p224.png
namespace http://www.opengis.net/gml
used by
elements SijaintiType/alue OsoiteType/aluesijainti KatualueenOsaType/sijainti SijaintiType/alue PostiosoiteType/aluesijainti OsoiteType/aluesijainti
source <xs:complexType name="SurfacePropertyType"/>

attributeGroup AssociationAttributeGroup
namespace http://www.opengis.net/gml
source <xs:attributeGroup name="AssociationAttributeGroup"/>

complexType AbstractPaikkatietopalveluKohde
diagram index_p225.png
namespace http://www.kuntatietopalvelu.fi/gml/yhteiset
type extension of gml:AbstractFeatureType
properties
base gml:AbstractFeatureType
abstract true
children yht:metatieto yht:yksilointitieto yht:alkuHetki yht:loppuHetki
used by
complexTypes AbstractYmparistotoimiKohde OsoiteType RakennuspaikkaType RakennusrasiteType YhteisjarjestelyType
annotation
documentation
Kohde josta periytetään kaikki kohteet
source <xs:complexType name="AbstractPaikkatietopalveluKohde" abstract="true">
 
<xs:annotation>
   
<xs:documentation>Kohde josta periytetään kaikki kohteet</xs:documentation>
 
</xs:annotation>
 
<xs:complexContent>
   
<xs:extension base="gml:AbstractFeatureType">
     
<xs:sequence>
       
<xs:element name="metatieto" type="gml:MetaDataPropertyType" minOccurs="0" maxOccurs="unbounded">
         
<xs:annotation>
           
<xs:documentation>Kohteen metatiedot. Suositeltavat kentät ovat: sijaintitiedonluontitapa, tarkkuus, datan_luoja, luonti_pvm, muokkaaja, muokkaus_pvm, omistaja, lahteen_pvm, lahteen_tyyppi, mittausera, lisatieto_linkki</xs:documentation>
         
</xs:annotation>
       
</xs:element>
       
<xs:element name="yksilointitieto" type="xs:string">
         
<xs:annotation>
           
<xs:documentation>Kohteen lähtötietojärjestelmän  tvs. mukainen yksilöintitieto </xs:documentation>
         
</xs:annotation>
       
</xs:element>
       
<xs:element name="alkuHetki" type="xs:dateTime">
         
<xs:annotation>
           
<xs:documentation>Kohteen luontipäivämäärä</xs:documentation>
         
</xs:annotation>
       
</xs:element>
       
<xs:element name="loppuHetki" type="xs:dateTime" minOccurs="0">
         
<xs:annotation>
           
<xs:documentation>Milloin kohde on poistettu. Tämän avulla voidaan tunnistaa poistetut kohteet, jos järjestelmät tukevat historiatietojen tallentamista</xs:documentation>
         
</xs:annotation>
       
</xs:element>
     
</xs:sequence>
   
</xs:extension>
 
</xs:complexContent>
</xs:complexType>

element AbstractPaikkatietopalveluKohde/metatieto
diagram index_p226.png
namespace http://www.kuntatietopalvelu.fi/gml/yhteiset
type gml:MetaDataPropertyType
properties
isRef 0
minOcc 0
maxOcc unbounded
content complex
annotation
documentation
Kohteen metatiedot. Suositeltavat kentät ovat: sijaintitiedonluontitapa, tarkkuus, datan_luoja, luonti_pvm, muokkaaja, muokkaus_pvm, omistaja, lahteen_pvm, lahteen_tyyppi, mittausera, lisatieto_linkki
source <xs:element name="metatieto" type="gml:MetaDataPropertyType" minOccurs="0" maxOccurs="unbounded">
 
<xs:annotation>
   
<xs:documentation>Kohteen metatiedot. Suositeltavat kentät ovat: sijaintitiedonluontitapa, tarkkuus, datan_luoja, luonti_pvm, muokkaaja, muokkaus_pvm, omistaja, lahteen_pvm, lahteen_tyyppi, mittausera, lisatieto_linkki</xs:documentation>
 
</xs:annotation>
</xs:element>

element AbstractPaikkatietopalveluKohde/yksilointitieto
diagram index_p227.png
namespace http://www.kuntatietopalvelu.fi/gml/yhteiset
type xs:string
properties
isRef 0
content simple
annotation
documentation
Kohteen lähtötietojärjestelmän  tvs. mukainen yksilöintitieto
source <xs:element name="yksilointitieto" type="xs:string">
 
<xs:annotation>
   
<xs:documentation>Kohteen lähtötietojärjestelmän  tvs. mukainen yksilöintitieto </xs:documentation>
 
</xs:annotation>
</xs:element>

element AbstractPaikkatietopalveluKohde/alkuHetki
diagram index_p228.png
namespace http://www.kuntatietopalvelu.fi/gml/yhteiset
type xs:dateTime
properties
isRef 0
content simple
annotation
documentation
Kohteen luontipäivämäärä
source <xs:element name="alkuHetki" type="xs:dateTime">
 
<xs:annotation>
   
<xs:documentation>Kohteen luontipäivämäärä</xs:documentation>
 
</xs:annotation>
</xs:element>

element AbstractPaikkatietopalveluKohde/loppuHetki
diagram index_p229.png
namespace http://www.kuntatietopalvelu.fi/gml/yhteiset
type xs:dateTime
properties
isRef 0
minOcc 0
maxOcc 1
content simple
annotation
documentation
Milloin kohde on poistettu. Tämän avulla voidaan tunnistaa poistetut kohteet, jos järjestelmät tukevat historiatietojen tallentamista
source <xs:element name="loppuHetki" type="xs:dateTime" minOccurs="0">
 
<xs:annotation>
   
<xs:documentation>Milloin kohde on poistettu. Tämän avulla voidaan tunnistaa poistetut kohteet, jos järjestelmät tukevat historiatietojen tallentamista</xs:documentation>
 
</xs:annotation>
</xs:element>

complexType AbstractYmparistotoimiKohde
diagram index_p230.png
namespace http://www.kuntatietopalvelu.fi/gml/yhteiset
type extension of yht:AbstractPaikkatietopalveluKohde
properties
base yht:AbstractPaikkatietopalveluKohde
abstract true
children yht:metatieto yht:yksilointitieto yht:alkuHetki yht:loppuHetki
annotation
documentation
Kohde josta periytetään kaikki kohteet
source <xs:complexType name="AbstractYmparistotoimiKohde" abstract="true">
 
<xs:annotation>
   
<xs:documentation>Kohde josta periytetään kaikki kohteet</xs:documentation>
 
</xs:annotation>
 
<xs:complexContent>
   
<xs:extension base="yht:AbstractPaikkatietopalveluKohde"/>
 
</xs:complexContent>
</xs:complexType>

complexType AineistotoimituksentiedotType
diagram index_p231.png
namespace http://www.kuntatietopalvelu.fi/gml/yhteiset
children yht:aineistonnimi yht:aineistotoimittaja yht:tila yht:toimitusPvm yht:kuntakoodi yht:kielitieto yht:metatietotunniste yht:metatietoXMLURL yht:metatietoURL yht:tietotuoteURL
used by
element AineistotoimitusType/Toimitus
source <xs:complexType name="AineistotoimituksentiedotType">
 
<xs:sequence>
   
<xs:element name="aineistonnimi" type="xs:string">
     
<xs:annotation>
       
<xs:documentation>Aineistoa kuvaava nimi, </xs:documentation>
     
</xs:annotation>
   
</xs:element>
   
<xs:element name="aineistotoimittaja" type="xs:string">
     
<xs:annotation>
       
<xs:documentation>Kuka on tehnyt kyseisen siirtotiedoston, yhteyshenkilö</xs:documentation>
     
</xs:annotation>
   
</xs:element>
   
<xs:element name="tila" type="yht:AineistonTilaType" minOccurs="0">
     
<xs:annotation>
       
<xs:documentation>Aineiston valmiustila; onko kokonaan valmis, luonnos, demo
</xs:documentation>
     
</xs:annotation>
   
</xs:element>
   
<xs:element name="toimitusPvm" type="xs:date">
     
<xs:annotation>
       
<xs:documentation>Milloin kyseinen siirtotiedosto on tehty</xs:documentation>
     
</xs:annotation>
   
</xs:element>
   
<xs:element name="kuntakoodi" type="xs:string"/>
   
<xs:element name="kielitieto" type="xs:string">
     
<xs:annotation>
       
<xs:documentation>Kunnan kieli tai kieliitieto</xs:documentation>
     
</xs:annotation>
   
</xs:element>
   
<xs:element name="metatietotunniste" type="xs:string" minOccurs="0">
     
<xs:annotation>
       
<xs:documentation>Paikkatietohakemistossa aineiston yksilöivä
metatietotunniste. Muita nimityksiä: UUID, tiedostotunniste,
resurssitunniste, aineiston ID.  Esim: 924a68ba-665f-4ea0-a830-
26e80112b5dc
</xs:documentation>
     
</xs:annotation>
   
</xs:element>
   
<xs:element name="metatietoXMLURL" type="xs:string" minOccurs="0">
     
<xs:annotation>
       
<xs:documentation>URL, joka palauttaa aineiston metatiedot XML
tiedostona ISO 19139 skeeman mukaisesti. Esim: http://geonetwork.nls.fi/geonetwork/srv/fi/iso19139.xml?uuid=924a68ba-
665f-4ea0-a830-26e80112b5dc
</xs:documentation>
     
</xs:annotation>
   
</xs:element>
   
<xs:element name="metatietoURL" type="xs:string" minOccurs="0">
     
<xs:annotation>
       
<xs:documentation>URL www-sivulle, josta aineiston metatiedot ovat
luettavissa ”selkokielisenä”. Esim:
http://www.paikkatietoikkuna.fi/web/fi/paikkatietoaineisto?inspireMetadat
aUIID=924a68ba-665f-4ea0-a830-26e80112b5dc
</xs:documentation>
     
</xs:annotation>
   
</xs:element>
   
<xs:element name="tietotuoteURL" type="xs:string" minOccurs="0">
     
<xs:annotation>
       
<xs:documentation>URL, josta saadaan aineistoon liittyvän tietotuotteen
tiedot
</xs:documentation>
     
</xs:annotation>
   
</xs:element>
 
</xs:sequence>
</xs:complexType>

element AineistotoimituksentiedotType/aineistonnimi
diagram index_p232.png
namespace http://www.kuntatietopalvelu.fi/gml/yhteiset
type xs:string
properties
isRef 0
content simple
annotation
documentation
Aineistoa kuvaava nimi,
source <xs:element name="aineistonnimi" type="xs:string">
 
<xs:annotation>
   
<xs:documentation>Aineistoa kuvaava nimi, </xs:documentation>
 
</xs:annotation>
</xs:element>

element AineistotoimituksentiedotType/aineistotoimittaja
diagram index_p233.png
namespace http://www.kuntatietopalvelu.fi/gml/yhteiset
type xs:string
properties
isRef 0
content simple
annotation
documentation
Kuka on tehnyt kyseisen siirtotiedoston, yhteyshenkilö
source <xs:element name="aineistotoimittaja" type="xs:string">
 
<xs:annotation>
   
<xs:documentation>Kuka on tehnyt kyseisen siirtotiedoston, yhteyshenkilö</xs:documentation>
 
</xs:annotation>
</xs:element>

element AineistotoimituksentiedotType/tila
diagram index_p234.png
namespace http://www.kuntatietopalvelu.fi/gml/yhteiset
type yht:AineistonTilaType
properties
isRef 0
minOcc 0
maxOcc 1
content simple
facets
Kind Value annotation 
enumeration valmis 
enumeration keskeneräinen 
enumeration muu 
enumeration ei tiedossa 
annotation
documentation
Aineiston valmiustila; onko kokonaan valmis, luonnos, demo
source <xs:element name="tila" type="yht:AineistonTilaType" minOccurs="0">
 
<xs:annotation>
   
<xs:documentation>Aineiston valmiustila; onko kokonaan valmis, luonnos, demo
</xs:documentation>
 
</xs:annotation>
</xs:element>

element AineistotoimituksentiedotType/toimitusPvm
diagram index_p235.png
namespace http://www.kuntatietopalvelu.fi/gml/yhteiset
type xs:date
properties
isRef 0
content simple
annotation
documentation
Milloin kyseinen siirtotiedosto on tehty
source <xs:element name="toimitusPvm" type="xs:date">
 
<xs:annotation>
   
<xs:documentation>Milloin kyseinen siirtotiedosto on tehty</xs:documentation>
 
</xs:annotation>
</xs:element>

element AineistotoimituksentiedotType/kuntakoodi
diagram index_p236.png
namespace http://www.kuntatietopalvelu.fi/gml/yhteiset
type xs:string
properties
isRef 0
content simple
source <xs:element name="kuntakoodi" type="xs:string"/>

element AineistotoimituksentiedotType/kielitieto
diagram index_p237.png
namespace http://www.kuntatietopalvelu.fi/gml/yhteiset
type xs:string
properties
isRef 0
content simple
annotation
documentation
Kunnan kieli tai kieliitieto
source <xs:element name="kielitieto" type="xs:string">
 
<xs:annotation>
   
<xs:documentation>Kunnan kieli tai kieliitieto</xs:documentation>
 
</xs:annotation>
</xs:element>

element AineistotoimituksentiedotType/metatietotunniste
diagram index_p238.png
namespace http://www.kuntatietopalvelu.fi/gml/yhteiset
type xs:string
properties
isRef 0
minOcc 0
maxOcc 1
content simple
annotation
documentation
Paikkatietohakemistossa aineiston yksilöivä
metatietotunniste. Muita nimityksiä: UUID, tiedostotunniste,
resurssitunniste, aineiston ID.  Esim: 924a68ba-665f-4ea0-a830-
26e80112b5dc
source <xs:element name="metatietotunniste" type="xs:string" minOccurs="0">
 
<xs:annotation>
   
<xs:documentation>Paikkatietohakemistossa aineiston yksilöivä
metatietotunniste. Muita nimityksiä: UUID, tiedostotunniste,
resurssitunniste, aineiston ID.  Esim: 924a68ba-665f-4ea0-a830-
26e80112b5dc
</xs:documentation>
 
</xs:annotation>
</xs:element>

element AineistotoimituksentiedotType/metatietoXMLURL
diagram index_p239.png
namespace http://www.kuntatietopalvelu.fi/gml/yhteiset
type xs:string
properties
isRef 0
minOcc 0
maxOcc 1
content simple
annotation
documentation
URL, joka palauttaa aineiston metatiedot XML
tiedostona ISO 19139 skeeman mukaisesti. Esim: http://geonetwork.nls.fi/geonetwork/srv/fi/iso19139.xml?uuid=924a68ba-
665f-4ea0-a830-26e80112b5dc
source <xs:element name="metatietoXMLURL" type="xs:string" minOccurs="0">
 
<xs:annotation>
   
<xs:documentation>URL, joka palauttaa aineiston metatiedot XML
tiedostona ISO 19139 skeeman mukaisesti. Esim: http://geonetwork.nls.fi/geonetwork/srv/fi/iso19139.xml?uuid=924a68ba-
665f-4ea0-a830-26e80112b5dc
</xs:documentation>
 
</xs:annotation>
</xs:element>

element AineistotoimituksentiedotType/metatietoURL
diagram index_p240.png
namespace http://www.kuntatietopalvelu.fi/gml/yhteiset
type xs:string
properties
isRef 0
minOcc 0
maxOcc 1
content simple
annotation
documentation
URL www-sivulle, josta aineiston metatiedot ovat
luettavissa ”selkokielisenä”. Esim:
http://www.paikkatietoikkuna.fi/web/fi/paikkatietoaineisto?inspireMetadat
aUIID=924a68ba-665f-4ea0-a830-26e80112b5dc
source <xs:element name="metatietoURL" type="xs:string" minOccurs="0">
 
<xs:annotation>
   
<xs:documentation>URL www-sivulle, josta aineiston metatiedot ovat
luettavissa ”selkokielisenä”. Esim:
http://www.paikkatietoikkuna.fi/web/fi/paikkatietoaineisto?inspireMetadat
aUIID=924a68ba-665f-4ea0-a830-26e80112b5dc
</xs:documentation>
 
</xs:annotation>
</xs:element>

element AineistotoimituksentiedotType/tietotuoteURL
diagram index_p241.png
namespace http://www.kuntatietopalvelu.fi/gml/yhteiset
type xs:string
properties
isRef 0
minOcc 0
maxOcc 1
content simple
annotation
documentation
URL, josta saadaan aineistoon liittyvän tietotuotteen
tiedot
source <xs:element name="tietotuoteURL" type="xs:string" minOccurs="0">
 
<xs:annotation>
   
<xs:documentation>URL, josta saadaan aineistoon liittyvän tietotuotteen
tiedot
</xs:documentation>
 
</xs:annotation>
</xs:element>

complexType AineistotoimitusType
diagram index_p242.png
namespace http://www.kuntatietopalvelu.fi/gml/yhteiset
children yht:Toimitus
source <xs:complexType name="AineistotoimitusType">
 
<xs:sequence>
   
<xs:element name="Toimitus" type="yht:AineistotoimituksentiedotType"/>
 
</xs:sequence>
</xs:complexType>

element AineistotoimitusType/Toimitus
diagram index_p243.png
namespace http://www.kuntatietopalvelu.fi/gml/yhteiset
type yht:AineistotoimituksentiedotType
properties
isRef 0
content complex
children yht:aineistonnimi yht:aineistotoimittaja yht:tila yht:toimitusPvm yht:kuntakoodi yht:kielitieto yht:metatietotunniste yht:metatietoXMLURL yht:metatietoURL yht:tietotuoteURL
source <xs:element name="Toimitus" type="yht:AineistotoimituksentiedotType"/>

complexType Attribuutti
diagram index_p244.png
namespace http://www.kuntatietopalvelu.fi/gml/yhteiset
children yht:selitysteksti yht:arvo
source <xs:complexType name="Attribuutti">
 
<xs:sequence>
   
<xs:element name="selitysteksti" type="xs:string"/>
   
<xs:element name="arvo" type="xs:string"/>
 
</xs:sequence>
</xs:complexType>

element Attribuutti/selitysteksti
diagram index_p245.png
namespace http://www.kuntatietopalvelu.fi/gml/yhteiset
type xs:string
properties
isRef 0
content simple
source <xs:element name="selitysteksti" type="xs:string"/>

element Attribuutti/arvo
diagram index_p246.png
namespace http://www.kuntatietopalvelu.fi/gml/yhteiset
type xs:string
properties
isRef 0
content simple
source <xs:element name="arvo" type="xs:string"/>

complexType AvainArvoType
diagram index_p247.png
namespace http://www.kuntatietopalvelu.fi/gml/yhteiset
children yht:avain yht:arvo
source <xs:complexType name="AvainArvoType">
 
<xs:sequence>
   
<xs:element name="avain" type="xs:string"/>
   
<xs:element name="arvo" type="xs:string"/>
 
</xs:sequence>
</xs:complexType>

element AvainArvoType/avain
diagram index_p248.png
namespace http://www.kuntatietopalvelu.fi/gml/yhteiset
type xs:string
properties
isRef 0
content simple
source <xs:element name="avain" type="xs:string"/>

element AvainArvoType/arvo
diagram index_p249.png
namespace http://www.kuntatietopalvelu.fi/gml/yhteiset
type xs:string
properties
isRef 0
content simple
source <xs:element name="arvo" type="xs:string"/>

complexType HakijaType
diagram index_p250.png
namespace http://www.kuntatietopalvelu.fi/gml/yhteiset
type extension of yht:YhteystietoType
properties
base yht:YhteystietoType
children yht:henkilotunnus yht:sukunimi yht:etunimi yht:yTunnus yht:yrityksenNimi yht:yhteyshenkilonNimi yht:osoitetieto yht:puhelinnumero yht:sahkopostiosoite yht:suoramarkkinointikielto yht:verkkolaskutustieto yht:ammatti yht:tyopaikannimi yht:tyosuhteenalkuPvm
source <xs:complexType name="HakijaType">
 
<xs:complexContent>
   
<xs:extension base="yht:YhteystietoType">
     
<xs:sequence>
       
<xs:element name="ammatti" type="xs:string" minOccurs="0"/>
       
<xs:element name="tyopaikannimi" type="xs:string" minOccurs="0"/>
       
<xs:element name="tyosuhteenalkuPvm" type="xs:date" minOccurs="0"/>
     
</xs:sequence>
   
</xs:extension>
 
</xs:complexContent>
</xs:complexType>

element HakijaType/ammatti
diagram index_p251.png
namespace http://www.kuntatietopalvelu.fi/gml/yhteiset
type xs:string
properties
isRef 0
minOcc 0
maxOcc 1
content simple
source <xs:element name="ammatti" type="xs:string" minOccurs="0"/>

element HakijaType/tyopaikannimi
diagram index_p252.png
namespace http://www.kuntatietopalvelu.fi/gml/yhteiset
type xs:string
properties
isRef 0
minOcc 0
maxOcc 1
content simple
source <xs:element name="tyopaikannimi" type="xs:string" minOccurs="0"/>

element HakijaType/tyosuhteenalkuPvm
diagram index_p253.png
namespace http://www.kuntatietopalvelu.fi/gml/yhteiset
type xs:date
properties
isRef 0
minOcc 0
maxOcc 1
content simple
source <xs:element name="tyosuhteenalkuPvm" type="xs:date" minOccurs="0"/>

complexType HenkilonnimiType
diagram index_p254.png
namespace http://www.kuntatietopalvelu.fi/gml/yhteiset
children yht:etunimi yht:sukunimi
used by
element YhteyshenkiloType/nimi
source <xs:complexType name="HenkilonnimiType">
 
<xs:sequence>
   
<xs:element name="etunimi" type="xs:string" minOccurs="0"/>
   
<xs:element name="sukunimi" type="xs:string"/>
 
</xs:sequence>
</xs:complexType>

element HenkilonnimiType/etunimi
diagram index_p255.png
namespace http://www.kuntatietopalvelu.fi/gml/yhteiset
type xs:string
properties
isRef 0
minOcc 0
maxOcc 1
content simple
source <xs:element name="etunimi" type="xs:string" minOccurs="0"/>

element HenkilonnimiType/sukunimi
diagram index_p256.png
namespace http://www.kuntatietopalvelu.fi/gml/yhteiset
type xs:string
properties
isRef 0
content simple
source <xs:element name="sukunimi" type="xs:string"/>

complexType HetkijaksoType
diagram index_p257.png
namespace http://www.kuntatietopalvelu.fi/gml/yhteiset
children yht:alkuHetki yht:loppuHetki
source <xs:complexType name="HetkijaksoType">
 
<xs:sequence>
   
<xs:element name="alkuHetki" type="xs:dateTime"/>
   
<xs:element name="loppuHetki" type="xs:dateTime" minOccurs="0"/>
 
</xs:sequence>
</xs:complexType>

element HetkijaksoType/alkuHetki
diagram index_p258.png
namespace http://www.kuntatietopalvelu.fi/gml/yhteiset
type xs:dateTime
properties
isRef 0
content simple
source <xs:element name="alkuHetki" type="xs:dateTime"/>

element HetkijaksoType/loppuHetki
diagram index_p259.png
namespace http://www.kuntatietopalvelu.fi/gml/yhteiset
type xs:dateTime
properties
isRef 0
minOcc 0
maxOcc 1
content simple
source <xs:element name="loppuHetki" type="xs:dateTime" minOccurs="0"/>

complexType KasittelynTilaType
diagram index_p260.png
namespace http://www.kuntatietopalvelu.fi/gml/yhteiset
children yht:Tilamuutos
source <xs:complexType name="KasittelynTilaType">
 
<xs:sequence>
   
<xs:element name="Tilamuutos" type="yht:TilamuutosType"/>
 
</xs:sequence>
</xs:complexType>

element KasittelynTilaType/Tilamuutos
diagram index_p261.png
namespace http://www.kuntatietopalvelu.fi/gml/yhteiset
type yht:TilamuutosType
properties
isRef 0
content complex
children yht:pvm yht:tila yht:kasittelija
source <xs:element name="Tilamuutos" type="yht:TilamuutosType"/>

complexType KasittelyTapahtumatType
diagram index_p262.png
namespace http://www.kuntatietopalvelu.fi/gml/yhteiset
children yht:kasittelytiedottieto yht:paatostieto
source <xs:complexType name="KasittelyTapahtumatType">
 
<xs:sequence>
   
<xs:element name="kasittelytiedottieto">
     
<xs:complexType>
       
<xs:sequence>
         
<xs:element name="Kasittelytiedot" minOccurs="0">
           
<xs:complexType>
             
<xs:complexContent>
               
<xs:extension base="yht:KasittelyTiedotType">
                 
<xs:sequence>
                   
<xs:element name="kasittelija" type="yht:YmparistoOsapuoliType" minOccurs="0"/>
                 
</xs:sequence>
               
</xs:extension>
             
</xs:complexContent>
           
</xs:complexType>
         
</xs:element>
       
</xs:sequence>
     
</xs:complexType>
   
</xs:element>
   
<xs:element name="paatostieto">
     
<xs:complexType>
       
<xs:sequence>
         
<xs:element name="Paatos" type="yht:YmparistoPaatosType"/>
       
</xs:sequence>
     
</xs:complexType>
   
</xs:element>
 
</xs:sequence>
</xs:complexType>

element KasittelyTapahtumatType/kasittelytiedottieto
diagram index_p263.png
namespace http://www.kuntatietopalvelu.fi/gml/yhteiset
properties
isRef 0
content complex
children yht:Kasittelytiedot
source <xs:element name="kasittelytiedottieto">
 
<xs:complexType>
   
<xs:sequence>
     
<xs:element name="Kasittelytiedot" minOccurs="0">
       
<xs:complexType>
         
<xs:complexContent>
           
<xs:extension base="yht:KasittelyTiedotType">
             
<xs:sequence>
               
<xs:element name="kasittelija" type="yht:YmparistoOsapuoliType" minOccurs="0"/>
             
</xs:sequence>
           
</xs:extension>
         
</xs:complexContent>
       
</xs:complexType>
     
</xs:element>
   
</xs:sequence>
 
</xs:complexType>
</xs:element>

element KasittelyTapahtumatType/kasittelytiedottieto/Kasittelytiedot
diagram index_p264.png
namespace http://www.kuntatietopalvelu.fi/gml/yhteiset
type extension of yht:KasittelyTiedotType
properties
isRef 0
minOcc 0
maxOcc 1
content complex
children yht:muutosHetki yht:hakemuksenTila yht:tilanMuutosHetki yht:kunnanYhteyshenkiloEtunimi yht:kunnanYhteyshenkiloSukunimi yht:asiatunnus yht:paivaysPvm yht:kasittelija
source <xs:element name="Kasittelytiedot" minOccurs="0">
 
<xs:complexType>
   
<xs:complexContent>
     
<xs:extension base="yht:KasittelyTiedotType">
       
<xs:sequence>
         
<xs:element name="kasittelija" type="yht:YmparistoOsapuoliType" minOccurs="0"/>
       
</xs:sequence>
     
</xs:extension>
   
</xs:complexContent>
 
</xs:complexType>
</xs:element>

element KasittelyTapahtumatType/kasittelytiedottieto/Kasittelytiedot/kasittelija
diagram index_p265.png
namespace http://www.kuntatietopalvelu.fi/gml/yhteiset
type yht:YmparistoOsapuoliType
properties
isRef 0
minOcc 0
maxOcc 1
content complex
children yht:henkilo yht:yritys yht:turvakieltoKytkin yht:suoramarkkinointikieltoKytkin yht:rooliKoodi
source <xs:element name="kasittelija" type="yht:YmparistoOsapuoliType" minOccurs="0"/>

element KasittelyTapahtumatType/paatostieto
diagram index_p266.png
namespace http://www.kuntatietopalvelu.fi/gml/yhteiset
properties
isRef 0
content complex
children yht:Paatos
source <xs:element name="paatostieto">
 
<xs:complexType>
   
<xs:sequence>
     
<xs:element name="Paatos" type="yht:YmparistoPaatosType"/>
   
</xs:sequence>
 
</xs:complexType>
</xs:element>

element KasittelyTapahtumatType/paatostieto/Paatos
diagram index_p267.png
namespace http://www.kuntatietopalvelu.fi/gml/yhteiset
type yht:YmparistoPaatosType
properties
isRef 0
content complex
children yht:takuuaikaPaivat yht:lupaehdotJaMaaraykset yht:paatoslinkki yht:paatosdokumentinPvm yht:liitetieto
source <xs:element name="Paatos" type="yht:YmparistoPaatosType"/>

complexType KasittelyTiedotType
diagram index_p268.png
namespace http://www.kuntatietopalvelu.fi/gml/yhteiset
children yht:muutosHetki yht:hakemuksenTila yht:tilanMuutosHetki yht:kunnanYhteyshenkiloEtunimi yht:kunnanYhteyshenkiloSukunimi yht:asiatunnus yht:paivaysPvm
used by
element KasittelyTapahtumatType/kasittelytiedottieto/Kasittelytiedot
source <xs:complexType name="KasittelyTiedotType">
 
<xs:sequence>
   
<xs:element name="muutosHetki" type="xs:dateTime">
     
<xs:annotation>
       
<xs:documentation>Hakemuksen muutosaika</xs:documentation>
     
</xs:annotation>
   
</xs:element>
   
<xs:element name="hakemuksenTila" type="xs:string" minOccurs="0"/>
   
<xs:element name="tilanMuutosHetki" type="xs:dateTime" minOccurs="0"/>
   
<xs:element name="kunnanYhteyshenkiloEtunimi" type="xs:string" minOccurs="0"/>
   
<xs:element name="kunnanYhteyshenkiloSukunimi" type="xs:string" minOccurs="0"/>
   
<xs:element name="asiatunnus" type="xs:string" minOccurs="0"/>
   
<xs:element name="paivaysPvm" type="xs:date" minOccurs="0"/>
 
</xs:sequence>
</xs:complexType>

element KasittelyTiedotType/muutosHetki
diagram index_p269.png
namespace http://www.kuntatietopalvelu.fi/gml/yhteiset
type xs:dateTime
properties
isRef 0
content simple
annotation
documentation
Hakemuksen muutosaika
source <xs:element name="muutosHetki" type="xs:dateTime">
 
<xs:annotation>
   
<xs:documentation>Hakemuksen muutosaika</xs:documentation>
 
</xs:annotation>
</xs:element>

element KasittelyTiedotType/hakemuksenTila
diagram index_p270.png
namespace http://www.kuntatietopalvelu.fi/gml/yhteiset
type xs:string
properties
isRef 0
minOcc 0
maxOcc 1
content simple
source <xs:element name="hakemuksenTila" type="xs:string" minOccurs="0"/>

element KasittelyTiedotType/tilanMuutosHetki
diagram index_p271.png
namespace http://www.kuntatietopalvelu.fi/gml/yhteiset
type xs:dateTime
properties
isRef 0
minOcc 0
maxOcc 1
content simple
source <xs:element name="tilanMuutosHetki" type="xs:dateTime" minOccurs="0"/>

element KasittelyTiedotType/kunnanYhteyshenkiloEtunimi
diagram index_p272.png
namespace http://www.kuntatietopalvelu.fi/gml/yhteiset
type xs:string
properties
isRef 0
minOcc 0
maxOcc 1
content simple
source <xs:element name="kunnanYhteyshenkiloEtunimi" type="xs:string" minOccurs="0"/>

element KasittelyTiedotType/kunnanYhteyshenkiloSukunimi
diagram index_p273.png
namespace http://www.kuntatietopalvelu.fi/gml/yhteiset
type xs:string
properties
isRef 0
minOcc 0
maxOcc 1
content simple
source <xs:element name="kunnanYhteyshenkiloSukunimi" type="xs:string" minOccurs="0"/>

element KasittelyTiedotType/asiatunnus
diagram index_p274.png
namespace http://www.kuntatietopalvelu.fi/gml/yhteiset
type xs:string
properties
isRef 0
minOcc 0
maxOcc 1
content simple
source <xs:element name="asiatunnus" type="xs:string" minOccurs="0"/>

element KasittelyTiedotType/paivaysPvm
diagram index_p275.png
namespace http://www.kuntatietopalvelu.fi/gml/yhteiset
type xs:date
properties
isRef 0
minOcc 0
maxOcc 1
content simple
source <xs:element name="paivaysPvm" type="xs:date" minOccurs="0"/>

complexType KasittelyTietoType
diagram index_p276.png
namespace http://www.kuntatietopalvelu.fi/gml/yhteiset
children yht:muutosHetki yht:hakemuksenTila yht:tilanMuutosHetki yht:kunnanYhteyshenkiloEtunimi yht:kunnanYhteyshenkiloSukunimi yht:asiatunnus yht:paivaysPvm yht:kasittelija
source <xs:complexType name="KasittelyTietoType">
 
<xs:sequence>
   
<xs:element name="muutosHetki" type="xs:dateTime">
     
<xs:annotation>
       
<xs:documentation>Hakemuksen muutosaika</xs:documentation>
     
</xs:annotation>
   
</xs:element>
   
<xs:element name="hakemuksenTila" minOccurs="0">
     
<xs:simpleType>
       
<xs:restriction base="xs:string">
         
<xs:enumeration value="0 Kesken"/>
         
<xs:enumeration value="1 Vireillä"/>
         
<xs:enumeration value="2 Lupa haettu"/>
         
<xs:enumeration value="3 Lupa myönnetty"/>
         
<xs:enumeration value="4 Lupa rauennut"/>
         
<xs:enumeration value="5 Jatkolupa"/>
         
<xs:enumeration value="6 Lupakohteen tarkastus"/>
         
<xs:enumeration value="7 Lupahakemuksesta tiedottaminen"/>
         
<xs:enumeration value="8 Lausunnon pyytäminen"/>
         
<xs:enumeration value="9 Lausunto"/>
         
<xs:enumeration value="10 Muistutus"/>
         
<xs:enumeration value="11 Hakijan kuuleminen ja vastine"/>
         
<xs:enumeration value="12 Päätöksestä valitettu"/>
         
<xs:enumeration value="13 Päätös lainvoimainen"/>
         
<xs:enumeration value="ei tiedossa"/>
       
</xs:restriction>
     
</xs:simpleType>
   
</xs:element>
   
<xs:element name="tilanMuutosHetki" type="xs:dateTime" minOccurs="0"/>
   
<xs:element name="kunnanYhteyshenkiloEtunimi" type="xs:string" minOccurs="0"/>
   
<xs:element name="kunnanYhteyshenkiloSukunimi" type="xs:string" minOccurs="0"/>
   
<xs:element name="asiatunnus" type="xs:string" minOccurs="0"/>
   
<xs:element name="paivaysPvm" type="xs:date" minOccurs="0"/>
   
<xs:element name="kasittelija" type="yht:YmparistoOsapuoliType" minOccurs="0"/>
 
</xs:sequence>
</xs:complexType>

element KasittelyTietoType/muutosHetki
diagram index_p277.png
namespace http://www.kuntatietopalvelu.fi/gml/yhteiset
type xs:dateTime
properties
isRef 0
content simple
annotation
documentation
Hakemuksen muutosaika
source <xs:element name="muutosHetki" type="xs:dateTime">
 
<xs:annotation>
   
<xs:documentation>Hakemuksen muutosaika</xs:documentation>
 
</xs:annotation>
</xs:element>

element KasittelyTietoType/hakemuksenTila
diagram index_p278.png
namespace http://www.kuntatietopalvelu.fi/gml/yhteiset
type restriction of xs:string
properties
isRef 0
minOcc 0
maxOcc 1
content simple
facets
Kind Value annotation 
enumeration 0 Kesken 
enumeration 1 Vireillä 
enumeration 2 Lupa haettu 
enumeration 3 Lupa myönnetty 
enumeration 4 Lupa rauennut 
enumeration 5 Jatkolupa 
enumeration 6 Lupakohteen tarkastus 
enumeration 7 Lupahakemuksesta tiedottaminen 
enumeration 8 Lausunnon pyytäminen 
enumeration 9 Lausunto 
enumeration 10 Muistutus 
enumeration 11 Hakijan kuuleminen ja vastine 
enumeration 12 Päätöksestä valitettu 
enumeration 13 Päätös lainvoimainen 
enumeration ei tiedossa 
source <xs:element name="hakemuksenTila" minOccurs="0">
 
<xs:simpleType>
   
<xs:restriction base="xs:string">
     
<xs:enumeration value="0 Kesken"/>
     
<xs:enumeration value="1 Vireillä"/>
     
<xs:enumeration value="2 Lupa haettu"/>
     
<xs:enumeration value="3 Lupa myönnetty"/>
     
<xs:enumeration value="4 Lupa rauennut"/>
     
<xs:enumeration value="5 Jatkolupa"/>
     
<xs:enumeration value="6 Lupakohteen tarkastus"/>
     
<xs:enumeration value="7 Lupahakemuksesta tiedottaminen"/>
     
<xs:enumeration value="8 Lausunnon pyytäminen"/>
     
<xs:enumeration value="9 Lausunto"/>
     
<xs:enumeration value="10 Muistutus"/>
     
<xs:enumeration value="11 Hakijan kuuleminen ja vastine"/>
     
<xs:enumeration value="12 Päätöksestä valitettu"/>
     
<xs:enumeration value="13 Päätös lainvoimainen"/>
     
<xs:enumeration value="ei tiedossa"/>
   
</xs:restriction>
 
</xs:simpleType>
</xs:element>

element KasittelyTietoType/tilanMuutosHetki
diagram index_p279.png
namespace http://www.kuntatietopalvelu.fi/gml/yhteiset
type xs:dateTime
properties
isRef 0
minOcc 0
maxOcc 1
content simple
source <xs:element name="tilanMuutosHetki" type="xs:dateTime" minOccurs="0"/>

element KasittelyTietoType/kunnanYhteyshenkiloEtunimi
diagram index_p280.png
namespace http://www.kuntatietopalvelu.fi/gml/yhteiset
type xs:string
properties
isRef 0
minOcc 0
maxOcc 1
content simple
source <xs:element name="kunnanYhteyshenkiloEtunimi" type="xs:string" minOccurs="0"/>

element KasittelyTietoType/kunnanYhteyshenkiloSukunimi
diagram index_p281.png
namespace http://www.kuntatietopalvelu.fi/gml/yhteiset
type xs:string
properties
isRef 0
minOcc 0
maxOcc 1
content simple
source <xs:element name="kunnanYhteyshenkiloSukunimi" type="xs:string" minOccurs="0"/>

element KasittelyTietoType/asiatunnus
diagram index_p282.png
namespace http://www.kuntatietopalvelu.fi/gml/yhteiset
type xs:string
properties
isRef 0
minOcc 0
maxOcc 1
content simple
source <xs:element name="asiatunnus" type="xs:string" minOccurs="0"/>

element KasittelyTietoType/paivaysPvm
diagram index_p283.png
namespace http://www.kuntatietopalvelu.fi/gml/yhteiset
type xs:date
properties
isRef 0
minOcc 0
maxOcc 1
content simple
source <xs:element name="paivaysPvm" type="xs:date" minOccurs="0"/>

element KasittelyTietoType/kasittelija
diagram index_p284.png
namespace http://www.kuntatietopalvelu.fi/gml/yhteiset
type yht:YmparistoOsapuoliType
properties
isRef 0
minOcc 0
maxOcc 1
content complex
children yht:henkilo yht:yritys yht:turvakieltoKytkin yht:suoramarkkinointikieltoKytkin yht:rooliKoodi
source <xs:element name="kasittelija" type="yht:YmparistoOsapuoliType" minOccurs="0"/>

complexType KayttotarkoitusType
diagram index_p285.png
namespace http://www.kuntatietopalvelu.fi/gml/yhteiset
children yht:pintaAla yht:kayttotarkoitusKoodi
annotation
documentation
Määrittelee tyypin, jolla voidaan esittää käyttötarkoituksittain pinta-alat
source <xs:complexType name="KayttotarkoitusType">
 
<xs:annotation>
   
<xs:documentation>Määrittelee tyypin, jolla voidaan esittää käyttötarkoituksittain pinta-alat</xs:documentation>
 
</xs:annotation>
 
<xs:sequence>
   
<xs:element name="pintaAla" type="xs:int" minOccurs="0"/>
   
<xs:element name="kayttotarkoitusKoodi" type="yht:KayttotarkoitusKoodiType" minOccurs="0"/>
 
</xs:sequence>
</xs:complexType>

element KayttotarkoitusType/pintaAla
diagram index_p286.png
namespace http://www.kuntatietopalvelu.fi/gml/yhteiset
type xs:int
properties
isRef 0
minOcc 0
maxOcc 1
content simple
source <xs:element name="pintaAla" type="xs:int" minOccurs="0"/>

element KayttotarkoitusType/kayttotarkoitusKoodi
diagram index_p287.png
namespace http://www.kuntatietopalvelu.fi/gml/yhteiset
type yht:KayttotarkoitusKoodiType
properties
isRef 0
minOcc 0
maxOcc 1
content simple
facets
Kind Value annotation 
enumeration asuntotilaa(ei vapaa-ajan asunnoista) 
enumeration myymälä, majoitus- ja ravitsemustilaa 
enumeration hoitotilaa 
enumeration toimisto- ja hallintotilaa 
enumeration kokoontumistilaa 
enumeration opetustilaa 
enumeration tuotantotilaa(teollisuus) 
enumeration varastotilaa 
enumeration muuta huoneistoalaan kuuluvaa tilaa 
enumeration ei tiedossa 
source <xs:element name="kayttotarkoitusKoodi" type="yht:KayttotarkoitusKoodiType" minOccurs="0"/>

complexType KiinteistoType
diagram index_p288.png
namespace http://www.kuntatietopalvelu.fi/gml/yhteiset
children yht:kylanimi yht:tilannimi yht:kiinteistotunnus yht:maaraAlaTunnus
used by
elements RakennusrasiteType/rasitettuKiinteisto/kiinteisto YhteisjarjestelyType/muutkiinteistot/kiinteisto RakennuspaikkaType/rakennuspaikanKiinteistotieto/RakennuspaikanKiinteisto/kiinteistotieto/Kiinteisto
source <xs:complexType name="KiinteistoType">
 
<xs:sequence>
   
<xs:element name="kylanimi" type="xs:string" minOccurs="0"/>
   
<xs:element name="tilannimi" type="xs:string" minOccurs="0"/>
   
<xs:element name="kiinteistotunnus" type="yht:KiinteistotunnusType">
     
<xs:annotation>
       
<xs:documentation>Kiinteistötunnus, 14 merkkiä ilman väliviivoja</xs:documentation>
     
</xs:annotation>
   
</xs:element>
   
<xs:element name="maaraAlaTunnus" minOccurs="0">
     
<xs:simpleType>
       
<xs:restriction base="xs:string">
         
<xs:pattern value="[M][0-9][0-9][0-9][0-9]"/>
       
</xs:restriction>
     
</xs:simpleType>
   
</xs:element>
 
</xs:sequence>
</xs:complexType>

element KiinteistoType/kylanimi
diagram index_p289.png
namespace http://www.kuntatietopalvelu.fi/gml/yhteiset
type xs:string
properties
isRef 0
minOcc 0
maxOcc 1
content simple
source <xs:element name="kylanimi" type="xs:string" minOccurs="0"/>

element KiinteistoType/tilannimi
diagram index_p290.png
namespace http://www.kuntatietopalvelu.fi/gml/yhteiset
type xs:string
properties
isRef 0
minOcc 0
maxOcc 1
content simple
source <xs:element name="tilannimi" type="xs:string" minOccurs="0"/>

element KiinteistoType/kiinteistotunnus
diagram index_p291.png
namespace http://www.kuntatietopalvelu.fi/gml/yhteiset
type yht:KiinteistotunnusType
properties
isRef 0
content simple
facets
Kind Value annotation 
pattern (([0-9]{3}){2}([0-9]{4}){2}) 
annotation
documentation
Kiinteistötunnus, 14 merkkiä ilman väliviivoja
source <xs:element name="kiinteistotunnus" type="yht:KiinteistotunnusType">
 
<xs:annotation>
   
<xs:documentation>Kiinteistötunnus, 14 merkkiä ilman väliviivoja</xs:documentation>
 
</xs:annotation>
</xs:element>

element KiinteistoType/maaraAlaTunnus
diagram index_p292.png
namespace http://www.kuntatietopalvelu.fi/gml/yhteiset
type restriction of xs:string
properties
isRef 0
minOcc 0
maxOcc 1
content simple
facets
Kind Value annotation 
pattern [M][0-9][0-9][0-9][0-9] 
source <xs:element name="maaraAlaTunnus" minOccurs="0">
 
<xs:simpleType>
   
<xs:restriction base="xs:string">
     
<xs:pattern value="[M][0-9][0-9][0-9][0-9]"/>
   
</xs:restriction>
 
</xs:simpleType>
</xs:element>

complexType LausunnotType
diagram index_p293.png
namespace http://www.kuntatietopalvelu.fi/gml/yhteiset
children yht:Lausunto
source <xs:complexType name="LausunnotType">
 
<xs:sequence>
   
<xs:element name="Lausunto" type="yht:LausuntoType"/>
 
</xs:sequence>
</xs:complexType>

element LausunnotType/Lausunto
diagram index_p294.png
namespace http://www.kuntatietopalvelu.fi/gml/yhteiset
type yht:LausuntoType
properties
isRef 0
content complex
children yht:viranomainen yht:pyyntoPvm yht:viranomainenLausunto yht:lausuntoPvm yht:lausunto yht:lausunnonliitetieto yht:puoltotieto
source <xs:element name="Lausunto" type="yht:LausuntoType"/>

complexType LausuntoRvPType
diagram index_p295.png
namespace http://www.kuntatietopalvelu.fi/gml/yhteiset
children yht:viranomainen yht:pyyntoPvm yht:maaraPvm yht:lausuntotieto
annotation
documentation
Tarkoitettu rakennusvalvonnan ja poikkeamispaatos ja suunnittelutarveratkaisu skeemoille
source <xs:complexType name="LausuntoRvPType">
 
<xs:annotation>
   
<xs:documentation>Tarkoitettu rakennusvalvonnan ja poikkeamispaatos ja suunnittelutarveratkaisu skeemoille</xs:documentation>
 
</xs:annotation>
 
<xs:sequence>
   
<xs:element name="viranomainen" type="xs:string">
     
<xs:annotation>
       
<xs:documentation>Taho jolta lausunto pyydetty</xs:documentation>
     
</xs:annotation>
   
</xs:element>
   
<xs:element name="pyyntoPvm" type="xs:date"/>
   
<xs:element name="maaraPvm" type="xs:date" minOccurs="0"/>
   
<xs:element name="lausuntotieto" minOccurs="0">
     
<xs:complexType>
       
<xs:sequence>
         
<xs:element name="Lausunto">
           
<xs:complexType>
             
<xs:sequence>
               
<xs:element name="viranomainen" type="xs:string" minOccurs="0">
                 
<xs:annotation>
                   
<xs:documentation>Lausunnon antanut taho</xs:documentation>
                 
</xs:annotation>
               
</xs:element>
               
<xs:element name="lausunto" type="xs:string"/>
               
<xs:element name="liitetieto" minOccurs="0" maxOccurs="unbounded">
                 
<xs:complexType>
                   
<xs:sequence>
                     
<xs:element name="Liite" type="yht:RakennusvalvontaLiiteType"/>
                   
</xs:sequence>
                 
</xs:complexType>
               
</xs:element>
               
<xs:element name="lausuntoPvm" type="xs:date"/>
               
<xs:element name="puoltotieto">
                 
<xs:complexType>
                   
<xs:sequence>
                     
<xs:element name="Puolto">
                       
<xs:complexType>
                         
<xs:sequence>
                           
<xs:element name="puolto">
                             
<xs:simpleType>
                               
<xs:restriction base="xs:string">
                                 
<xs:enumeration value="ei tiedossa"/>
                                 
<xs:enumeration value="ei puolla"/>
                                 
<xs:enumeration value="puoltaa"/>
                                 
<xs:enumeration value="ehdoilla"/>
                                 
<xs:enumeration value="jätetty pöydälle"/>
                                 
<xs:enumeration value="ei huomautettavaa"/>
                                 
<xs:enumeration value="ehdollinen"/>
                                 
<xs:enumeration value="puollettu"/>
                                 
<xs:enumeration value="ei puollettu"/>
                                 
<xs:enumeration value="ei lausuntoa"/>
                                 
<xs:enumeration value="lausunto"/>
                                 
<xs:enumeration value="kielteinen"/>
                                 
<xs:enumeration value="palautettu"/>
                                 
<xs:enumeration value="pöydälle"/>
                               
</xs:restriction>
                             
</xs:simpleType>
                           
</xs:element>
                           
<xs:element name="lisatietotieto" minOccurs="0">
                             
<xs:complexType>
                               
<xs:sequence>
                                 
<xs:element name="Lisatieto" type="yht:RakennusvalvontaLiiteType"/>
                               
</xs:sequence>
                             
</xs:complexType>
                           
</xs:element>
                         
</xs:sequence>
                       
</xs:complexType>
                     
</xs:element>
                   
</xs:sequence>
                 
</xs:complexType>
               
</xs:element>
             
</xs:sequence>
           
</xs:complexType>
         
</xs:element>
       
</xs:sequence>
     
</xs:complexType>
   
</xs:element>
 
</xs:sequence>
</xs:complexType>

element LausuntoRvPType/viranomainen
diagram index_p296.png
namespace http://www.kuntatietopalvelu.fi/gml/yhteiset
type xs:string
properties
isRef 0
content simple
annotation
documentation
Taho jolta lausunto pyydetty
source <xs:element name="viranomainen" type="xs:string">
 
<xs:annotation>
   
<xs:documentation>Taho jolta lausunto pyydetty</xs:documentation>
 
</xs:annotation>
</xs:element>

element LausuntoRvPType/pyyntoPvm
diagram index_p297.png
namespace http://www.kuntatietopalvelu.fi/gml/yhteiset
type xs:date
properties
isRef 0
content simple
source <xs:element name="pyyntoPvm" type="xs:date"/>

element LausuntoRvPType/maaraPvm
diagram index_p298.png
namespace http://www.kuntatietopalvelu.fi/gml/yhteiset
type xs:date
properties
isRef 0
minOcc 0
maxOcc 1
content simple
source <xs:element name="maaraPvm" type="xs:date" minOccurs="0"/>

element LausuntoRvPType/lausuntotieto
diagram index_p299.png
namespace http://www.kuntatietopalvelu.fi/gml/yhteiset
properties
isRef 0
minOcc 0
maxOcc 1
content complex
children yht:Lausunto
source <xs:element name="lausuntotieto" minOccurs="0">
 
<xs:complexType>
   
<xs:sequence>
     
<xs:element name="Lausunto">
       
<xs:complexType>
         
<xs:sequence>
           
<xs:element name="viranomainen" type="xs:string" minOccurs="0">
             
<xs:annotation>
               
<xs:documentation>Lausunnon antanut taho</xs:documentation>
             
</xs:annotation>
           
</xs:element>
           
<xs:element name="lausunto" type="xs:string"/>
           
<xs:element name="liitetieto" minOccurs="0" maxOccurs="unbounded">
             
<xs:complexType>
               
<xs:sequence>
                 
<xs:element name="Liite" type="yht:RakennusvalvontaLiiteType"/>
               
</xs:sequence>
             
</xs:complexType>
           
</xs:element>
           
<xs:element name="lausuntoPvm" type="xs:date"/>
           
<xs:element name="puoltotieto">
             
<xs:complexType>
               
<xs:sequence>
                 
<xs:element name="Puolto">
                   
<xs:complexType>
                     
<xs:sequence>
                       
<xs:element name="puolto">
                         
<xs:simpleType>
                           
<xs:restriction base="xs:string">
                             
<xs:enumeration value="ei tiedossa"/>
                             
<xs:enumeration value="ei puolla"/>
                             
<xs:enumeration value="puoltaa"/>
                             
<xs:enumeration value="ehdoilla"/>
                             
<xs:enumeration value="jätetty pöydälle"/>
                             
<xs:enumeration value="ei huomautettavaa"/>
                             
<xs:enumeration value="ehdollinen"/>
                             
<xs:enumeration value="puollettu"/>
                             
<xs:enumeration value="ei puollettu"/>
                             
<xs:enumeration value="ei lausuntoa"/>
                             
<xs:enumeration value="lausunto"/>
                             
<xs:enumeration value="kielteinen"/>
                             
<xs:enumeration value="palautettu"/>
                             
<xs:enumeration value="pöydälle"/>
                           
</xs:restriction>
                         
</xs:simpleType>
                       
</xs:element>
                       
<xs:element name="lisatietotieto" minOccurs="0">
                         
<xs:complexType>
                           
<xs:sequence>
                             
<xs:element name="Lisatieto" type="yht:RakennusvalvontaLiiteType"/>
                           
</xs:sequence>
                         
</xs:complexType>
                       
</xs:element>
                     
</xs:sequence>
                   
</xs:complexType>
                 
</xs:element>
               
</xs:sequence>
             
</xs:complexType>
           
</xs:element>
         
</xs:sequence>
       
</xs:complexType>
     
</xs:element>
   
</xs:sequence>
 
</xs:complexType>
</xs:element>

element LausuntoRvPType/lausuntotieto/Lausunto
diagram index_p300.png
namespace http://www.kuntatietopalvelu.fi/gml/yhteiset
properties
isRef 0
content complex
children yht:viranomainen yht:lausunto yht:liitetieto yht:lausuntoPvm yht:puoltotieto
source <xs:element name="Lausunto">
 
<xs:complexType>
   
<xs:sequence>
     
<xs:element name="viranomainen" type="xs:string" minOccurs="0">
       
<xs:annotation>
         
<xs:documentation>Lausunnon antanut taho</xs:documentation>
       
</xs:annotation>
     
</xs:element>
     
<xs:element name="lausunto" type="xs:string"/>
     
<xs:element name="liitetieto" minOccurs="0" maxOccurs="unbounded">
       
<xs:complexType>
         
<xs:sequence>
           
<xs:element name="Liite" type="yht:RakennusvalvontaLiiteType"/>
         
</xs:sequence>
       
</xs:complexType>
     
</xs:element>
     
<xs:element name="lausuntoPvm" type="xs:date"/>
     
<xs:element name="puoltotieto">
       
<xs:complexType>
         
<xs:sequence>
           
<xs:element name="Puolto">
             
<xs:complexType>
               
<xs:sequence>
                 
<xs:element name="puolto">
                   
<xs:simpleType>
                     
<xs:restriction base="xs:string">
                       
<xs:enumeration value="ei tiedossa"/>
                       
<xs:enumeration value="ei puolla"/>
                       
<xs:enumeration value="puoltaa"/>
                       
<xs:enumeration value="ehdoilla"/>
                       
<xs:enumeration value="jätetty pöydälle"/>
                       
<xs:enumeration value="ei huomautettavaa"/>
                       
<xs:enumeration value="ehdollinen"/>
                       
<xs:enumeration value="puollettu"/>
                       
<xs:enumeration value="ei puollettu"/>
                       
<xs:enumeration value="ei lausuntoa"/>
                       
<xs:enumeration value="lausunto"/>
                       
<xs:enumeration value="kielteinen"/>
                       
<xs:enumeration value="palautettu"/>
                       
<xs:enumeration value="pöydälle"/>
                     
</xs:restriction>
                   
</xs:simpleType>
                 
</xs:element>
                 
<xs:element name="lisatietotieto" minOccurs="0">
                   
<xs:complexType>
                     
<xs:sequence>
                       
<xs:element name="Lisatieto" type="yht:RakennusvalvontaLiiteType"/>
                     
</xs:sequence>
                   
</xs:complexType>
                 
</xs:element>
               
</xs:sequence>
             
</xs:complexType>
           
</xs:element>
         
</xs:sequence>
       
</xs:complexType>
     
</xs:element>
   
</xs:sequence>
 
</xs:complexType>
</xs:element>

element LausuntoRvPType/lausuntotieto/Lausunto/viranomainen
diagram index_p301.png
namespace http://www.kuntatietopalvelu.fi/gml/yhteiset
type xs:string
properties
isRef 0
minOcc 0
maxOcc 1
content simple
annotation
documentation
Lausunnon antanut taho
source <xs:element name="viranomainen" type="xs:string" minOccurs="0">
 
<xs:annotation>
   
<xs:documentation>Lausunnon antanut taho</xs:documentation>
 
</xs:annotation>
</xs:element>

element LausuntoRvPType/lausuntotieto/Lausunto/lausunto
diagram index_p302.png
namespace http://www.kuntatietopalvelu.fi/gml/yhteiset
type xs:string
properties
isRef 0
content simple
source <xs:element name="lausunto" type="xs:string"/>

element LausuntoRvPType/lausuntotieto/Lausunto/liitetieto
diagram index_p303.png
namespace http://www.kuntatietopalvelu.fi/gml/yhteiset
properties
isRef 0
minOcc 0
maxOcc unbounded
content complex
children yht:Liite
source <xs:element name="liitetieto" minOccurs="0" maxOccurs="unbounded">
 
<xs:complexType>
   
<xs:sequence>
     
<xs:element name="Liite" type="yht:RakennusvalvontaLiiteType"/>
   
</xs:sequence>
 
</xs:complexType>
</xs:element>

element LausuntoRvPType/lausuntotieto/Lausunto/liitetieto/Liite
diagram index_p304.png
namespace http://www.kuntatietopalvelu.fi/gml/yhteiset
type yht:RakennusvalvontaLiiteType
properties
isRef 0
content complex
children yht:kuvaus yht:linkkiliitteeseen yht:muokkausHetki yht:versionumero yht:tekija yht:tyyppi yht:metatietotieto yht:rakennustunnustieto
source <xs:element name="Liite" type="yht:RakennusvalvontaLiiteType"/>

element LausuntoRvPType/lausuntotieto/Lausunto/lausuntoPvm
diagram index_p305.png
namespace http://www.kuntatietopalvelu.fi/gml/yhteiset
type xs:date
properties
isRef 0
content simple
source <xs:element name="lausuntoPvm" type="xs:date"/>

element LausuntoRvPType/lausuntotieto/Lausunto/puoltotieto
diagram index_p306.png
namespace http://www.kuntatietopalvelu.fi/gml/yhteiset
properties
isRef 0
content complex
children yht:Puolto
source <xs:element name="puoltotieto">
 
<xs:complexType>
   
<xs:sequence>
     
<xs:element name="Puolto">
       
<xs:complexType>
         
<xs:sequence>
           
<xs:element name="puolto">
             
<xs:simpleType>
               
<xs:restriction base="xs:string">
                 
<xs:enumeration value="ei tiedossa"/>
                 
<xs:enumeration value="ei puolla"/>
                 
<xs:enumeration value="puoltaa"/>
                 
<xs:enumeration value="ehdoilla"/>
                 
<xs:enumeration value="jätetty pöydälle"/>
                 
<xs:enumeration value="ei huomautettavaa"/>
                 
<xs:enumeration value="ehdollinen"/>
                 
<xs:enumeration value="puollettu"/>
                 
<xs:enumeration value="ei puollettu"/>
                 
<xs:enumeration value="ei lausuntoa"/>
                 
<xs:enumeration value="lausunto"/>
                 
<xs:enumeration value="kielteinen"/>
                 
<xs:enumeration value="palautettu"/>
                 
<xs:enumeration value="pöydälle"/>
               
</xs:restriction>
             
</xs:simpleType>
           
</xs:element>
           
<xs:element name="lisatietotieto" minOccurs="0">
             
<xs:complexType>
               
<xs:sequence>
                 
<xs:element name="Lisatieto" type="yht:RakennusvalvontaLiiteType"/>
               
</xs:sequence>
             
</xs:complexType>
           
</xs:element>
         
</xs:sequence>
       
</xs:complexType>
     
</xs:element>
   
</xs:sequence>
 
</xs:complexType>
</xs:element>

element LausuntoRvPType/lausuntotieto/Lausunto/puoltotieto/Puolto
diagram index_p307.png
namespace http://www.kuntatietopalvelu.fi/gml/yhteiset
properties
isRef 0
content complex
children yht:puolto yht:lisatietotieto
source <xs:element name="Puolto">
 
<xs:complexType>
   
<xs:sequence>
     
<xs:element name="puolto">
       
<xs:simpleType>
         
<xs:restriction base="xs:string">
           
<xs:enumeration value="ei tiedossa"/>
           
<xs:enumeration value="ei puolla"/>
           
<xs:enumeration value="puoltaa"/>
           
<xs:enumeration value="ehdoilla"/>
           
<xs:enumeration value="jätetty pöydälle"/>
           
<xs:enumeration value="ei huomautettavaa"/>
           
<xs:enumeration value="ehdollinen"/>
           
<xs:enumeration value="puollettu"/>
           
<xs:enumeration value="ei puollettu"/>
           
<xs:enumeration value="ei lausuntoa"/>
           
<xs:enumeration value="lausunto"/>
           
<xs:enumeration value="kielteinen"/>
           
<xs:enumeration value="palautettu"/>
           
<xs:enumeration value="pöydälle"/>
         
</xs:restriction>
       
</xs:simpleType>
     
</xs:element>
     
<xs:element name="lisatietotieto" minOccurs="0">
       
<xs:complexType>
         
<xs:sequence>
           
<xs:element name="Lisatieto" type="yht:RakennusvalvontaLiiteType"/>
         
</xs:sequence>
       
</xs:complexType>
     
</xs:element>
   
</xs:sequence>
 
</xs:complexType>
</xs:element>

element LausuntoRvPType/lausuntotieto/Lausunto/puoltotieto/Puolto/puolto
diagram index_p308.png
namespace http://www.kuntatietopalvelu.fi/gml/yhteiset
type restriction of xs:string
properties
isRef 0
content simple
facets
Kind Value annotation 
enumeration ei tiedossa 
enumeration ei puolla 
enumeration puoltaa 
enumeration ehdoilla 
enumeration jätetty pöydälle 
enumeration ei huomautettavaa 
enumeration ehdollinen 
enumeration puollettu 
enumeration ei puollettu 
enumeration ei lausuntoa 
enumeration lausunto 
enumeration kielteinen 
enumeration palautettu 
enumeration pöydälle 
source <xs:element name="puolto">
 
<xs:simpleType>
   
<xs:restriction base="xs:string">
     
<xs:enumeration value="ei tiedossa"/>
     
<xs:enumeration value="ei puolla"/>
     
<xs:enumeration value="puoltaa"/>
     
<xs:enumeration value="ehdoilla"/>
     
<xs:enumeration value="jätetty pöydälle"/>
     
<xs:enumeration value="ei huomautettavaa"/>
     
<xs:enumeration value="ehdollinen"/>
     
<xs:enumeration value="puollettu"/>
     
<xs:enumeration value="ei puollettu"/>
     
<xs:enumeration value="ei lausuntoa"/>
     
<xs:enumeration value="lausunto"/>
     
<xs:enumeration value="kielteinen"/>
     
<xs:enumeration value="palautettu"/>
     
<xs:enumeration value="pöydälle"/>
   
</xs:restriction>
 
</xs:simpleType>
</xs:element>

element LausuntoRvPType/lausuntotieto/Lausunto/puoltotieto/Puolto/lisatietotieto
diagram index_p309.png
namespace http://www.kuntatietopalvelu.fi/gml/yhteiset
properties
isRef 0
minOcc 0
maxOcc 1
content complex
children yht:Lisatieto
source <xs:element name="lisatietotieto" minOccurs="0">
 
<xs:complexType>
   
<xs:sequence>
     
<xs:element name="Lisatieto" type="yht:RakennusvalvontaLiiteType"/>
   
</xs:sequence>
 
</xs:complexType>
</xs:element>

element LausuntoRvPType/lausuntotieto/Lausunto/puoltotieto/Puolto/lisatietotieto/Lisatieto
diagram index_p310.png
namespace http://www.kuntatietopalvelu.fi/gml/yhteiset
type yht:RakennusvalvontaLiiteType
properties
isRef 0
content complex
children yht:kuvaus yht:linkkiliitteeseen yht:muokkausHetki yht:versionumero yht:tekija yht:tyyppi yht:metatietotieto yht:rakennustunnustieto
source <xs:element name="Lisatieto" type="yht:RakennusvalvontaLiiteType"/>

complexType LausuntoType
diagram index_p311.png
namespace http://www.kuntatietopalvelu.fi/gml/yhteiset
children yht:viranomainen yht:pyyntoPvm yht:viranomainenLausunto yht:lausuntoPvm yht:lausunto yht:lausunnonliitetieto yht:puoltotieto
used by
element LausunnotType/Lausunto
source <xs:complexType name="LausuntoType">
 
<xs:sequence>
   
<xs:element name="viranomainen" type="xs:string">
     
<xs:annotation>
       
<xs:documentation>Taho jolta pyydetty</xs:documentation>
     
</xs:annotation>
   
</xs:element>
   
<xs:element name="pyyntoPvm" type="xs:date"/>
   
<xs:element name="viranomainenLausunto" type="xs:string">
     
<xs:annotation>
       
<xs:documentation>Lausunnon antanut taho</xs:documentation>
     
</xs:annotation>
   
</xs:element>
   
<xs:element name="lausuntoPvm" type="xs:date" minOccurs="0"/>
   
<xs:element name="lausunto" type="xs:string" minOccurs="0"/>
   
<xs:element name="lausunnonliitetieto" minOccurs="0" maxOccurs="unbounded">
     
<xs:complexType>
       
<xs:sequence>
         
<xs:element name="Liite" type="yht:RakennusvalvontaLiiteType"/>
       
</xs:sequence>
     
</xs:complexType>
   
</xs:element>
   
<xs:element name="puoltotieto" minOccurs="0">
     
<xs:complexType>
       
<xs:sequence>
         
<xs:element name="Puolto">
           
<xs:complexType>
             
<xs:sequence>
               
<xs:element name="puolto">
                 
<xs:simpleType>
                   
<xs:restriction base="xs:string">
                     
<xs:enumeration value="jätetty pöydälle"/>
                     
<xs:enumeration value="ehdoilla"/>
                     
<xs:enumeration value="ei puolla"/>
                     
<xs:enumeration value="puoltaa"/>
                     
<xs:enumeration value="ei tiedossa"/>
                   
</xs:restriction>
                 
</xs:simpleType>
               
</xs:element>
               
<xs:element name="lisatieto" type="yht:RakennusvalvontaLiiteType" minOccurs="0">
                 
<xs:annotation>
                   
<xs:documentation>voidaan käyttää esim. ehdollisten puoltojen ehtojen esittämiseen</xs:documentation>
                 
</xs:annotation>
               
</xs:element>
             
</xs:sequence>
           
</xs:complexType>
         
</xs:element>
       
</xs:sequence>
     
</xs:complexType>
   
</xs:element>
 
</xs:sequence>
</xs:complexType>

element LausuntoType/viranomainen
diagram index_p312.png
namespace http://www.kuntatietopalvelu.fi/gml/yhteiset
type xs:string
properties
isRef 0
content simple
annotation
documentation
Taho jolta pyydetty
source <xs:element name="viranomainen" type="xs:string">
 
<xs:annotation>
   
<xs:documentation>Taho jolta pyydetty</xs:documentation>
 
</xs:annotation>
</xs:element>

element LausuntoType/pyyntoPvm
diagram index_p313.png
namespace http://www.kuntatietopalvelu.fi/gml/yhteiset
type xs:date
properties
isRef 0
content simple
source <xs:element name="pyyntoPvm" type="xs:date"/>

element LausuntoType/viranomainenLausunto
diagram index_p314.png
namespace http://www.kuntatietopalvelu.fi/gml/yhteiset
type xs:string
properties
isRef 0
content simple
annotation
documentation
Lausunnon antanut taho
source <xs:element name="viranomainenLausunto" type="xs:string">
 
<xs:annotation>
   
<xs:documentation>Lausunnon antanut taho</xs:documentation>
 
</xs:annotation>
</xs:element>

element LausuntoType/lausuntoPvm
diagram index_p315.png
namespace http://www.kuntatietopalvelu.fi/gml/yhteiset
type xs:date
properties
isRef 0
minOcc 0
maxOcc 1
content simple
source <xs:element name="lausuntoPvm" type="xs:date" minOccurs="0"/>

element LausuntoType/lausunto
diagram index_p316.png
namespace http://www.kuntatietopalvelu.fi/gml/yhteiset
type xs:string
properties
isRef 0
minOcc 0
maxOcc 1
content simple
source <xs:element name="lausunto" type="xs:string" minOccurs="0"/>

element LausuntoType/lausunnonliitetieto
diagram index_p317.png
namespace http://www.kuntatietopalvelu.fi/gml/yhteiset
properties
isRef 0
minOcc 0
maxOcc unbounded
content complex
children yht:Liite
source <xs:element name="lausunnonliitetieto" minOccurs="0" maxOccurs="unbounded">
 
<xs:complexType>
   
<xs:sequence>
     
<xs:element name="Liite" type="yht:RakennusvalvontaLiiteType"/>
   
</xs:sequence>
 
</xs:complexType>
</xs:element>

element LausuntoType/lausunnonliitetieto/Liite
diagram index_p318.png
namespace http://www.kuntatietopalvelu.fi/gml/yhteiset
type yht:RakennusvalvontaLiiteType
properties
isRef 0
content complex
children yht:kuvaus yht:linkkiliitteeseen yht:muokkausHetki yht:versionumero yht:tekija yht:tyyppi yht:metatietotieto yht:rakennustunnustieto
source <xs:element name="Liite" type="yht:RakennusvalvontaLiiteType"/>

element LausuntoType/puoltotieto
diagram index_p319.png
namespace http://www.kuntatietopalvelu.fi/gml/yhteiset
properties
isRef 0
minOcc 0
maxOcc 1
content complex
children yht:Puolto
source <xs:element name="puoltotieto" minOccurs="0">
 
<xs:complexType>
   
<xs:sequence>
     
<xs:element name="Puolto">
       
<xs:complexType>
         
<xs:sequence>
           
<xs:element name="puolto">
             
<xs:simpleType>
               
<xs:restriction base="xs:string">
                 
<xs:enumeration value="jätetty pöydälle"/>
                 
<xs:enumeration value="ehdoilla"/>
                 
<xs:enumeration value="ei puolla"/>
                 
<xs:enumeration value="puoltaa"/>
                 
<xs:enumeration value="ei tiedossa"/>
               
</xs:restriction>
             
</xs:simpleType>
           
</xs:element>
           
<xs:element name="lisatieto" type="yht:RakennusvalvontaLiiteType" minOccurs="0">
             
<xs:annotation>
               
<xs:documentation>voidaan käyttää esim. ehdollisten puoltojen ehtojen esittämiseen</xs:documentation>
             
</xs:annotation>
           
</xs:element>
         
</xs:sequence>
       
</xs:complexType>
     
</xs:element>
   
</xs:sequence>
 
</xs:complexType>
</xs:element>

element LausuntoType/puoltotieto/Puolto
diagram index_p320.png
namespace http://www.kuntatietopalvelu.fi/gml/yhteiset
properties
isRef 0
content complex
children yht:puolto yht:lisatieto
source <xs:element name="Puolto">
 
<xs:complexType>
   
<xs:sequence>
     
<xs:element name="puolto">
       
<xs:simpleType>
         
<xs:restriction base="xs:string">
           
<xs:enumeration value="jätetty pöydälle"/>
           
<xs:enumeration value="ehdoilla"/>
           
<xs:enumeration value="ei puolla"/>
           
<xs:enumeration value="puoltaa"/>
           
<xs:enumeration value="ei tiedossa"/>
         
</xs:restriction>
       
</xs:simpleType>
     
</xs:element>
     
<xs:element name="lisatieto" type="yht:RakennusvalvontaLiiteType" minOccurs="0">
       
<xs:annotation>
         
<xs:documentation>voidaan käyttää esim. ehdollisten puoltojen ehtojen esittämiseen</xs:documentation>
       
</xs:annotation>
     
</xs:element>
   
</xs:sequence>
 
</xs:complexType>
</xs:element>

element LausuntoType/puoltotieto/Puolto/puolto
diagram index_p321.png
namespace http://www.kuntatietopalvelu.fi/gml/yhteiset
type restriction of xs:string
properties
isRef 0
content simple
facets
Kind Value annotation 
enumeration jätetty pöydälle 
enumeration ehdoilla 
enumeration ei puolla 
enumeration puoltaa 
enumeration ei tiedossa 
source <xs:element name="puolto">
 
<xs:simpleType>
   
<xs:restriction base="xs:string">
     
<xs:enumeration value="jätetty pöydälle"/>
     
<xs:enumeration value="ehdoilla"/>
     
<xs:enumeration value="ei puolla"/>
     
<xs:enumeration value="puoltaa"/>
     
<xs:enumeration value="ei tiedossa"/>
   
</xs:restriction>
 
</xs:simpleType>
</xs:element>

element LausuntoType/puoltotieto/Puolto/lisatieto
diagram index_p322.png
namespace http://www.kuntatietopalvelu.fi/gml/yhteiset
type yht:RakennusvalvontaLiiteType
properties
isRef 0
minOcc 0
maxOcc 1
content complex
children yht:kuvaus yht:linkkiliitteeseen yht:muokkausHetki yht:versionumero yht:tekija yht:tyyppi yht:metatietotieto yht:rakennustunnustieto
annotation
documentation
voidaan käyttää esim. ehdollisten puoltojen ehtojen esittämiseen
source <xs:element name="lisatieto" type="yht:RakennusvalvontaLiiteType" minOccurs="0">
 
<xs:annotation>
   
<xs:documentation>voidaan käyttää esim. ehdollisten puoltojen ehtojen esittämiseen</xs:documentation>
 
</xs:annotation>
</xs:element>

complexType LausuntoYmpType
diagram index_p323.png
namespace http://www.kuntatietopalvelu.fi/gml/yhteiset
children yht:viranomainen yht:pyyntoPvm yht:maaraPvm yht:lausuntotieto
annotation
documentation
Tarkoitettu ympäristöpuolen skeemoille
source <xs:complexType name="LausuntoYmpType">
 
<xs:annotation>
   
<xs:documentation>Tarkoitettu ympäristöpuolen skeemoille</xs:documentation>
 
</xs:annotation>
 
<xs:sequence>
   
<xs:element name="viranomainen" type="xs:string">
     
<xs:annotation>
       
<xs:documentation>Taho jolta lausunto pyydetty</xs:documentation>
     
</xs:annotation>
   
</xs:element>
   
<xs:element name="pyyntoPvm" type="xs:date"/>
   
<xs:element name="maaraPvm" type="xs:date" minOccurs="0"/>
   
<xs:element name="lausuntotieto" minOccurs="0">
     
<xs:complexType>
       
<xs:sequence>
         
<xs:element name="Lausunto">
           
<xs:complexType>
             
<xs:sequence>
               
<xs:element name="viranomainen" type="xs:string">
                 
<xs:annotation>
                   
<xs:documentation>Lausunnon antanut taho</xs:documentation>
                 
</xs:annotation>
               
</xs:element>
               
<xs:element name="lausunto" type="xs:string"/>
               
<xs:element name="liitetieto" minOccurs="0" maxOccurs="unbounded">
                 
<xs:complexType>
                   
<xs:sequence>
                     
<xs:element name="Liite" type="yht:YmparistoLiiteType"/>
                   
</xs:sequence>
                 
</xs:complexType>
               
</xs:element>
               
<xs:element name="lausuntoPvm" type="xs:date"/>
               
<xs:element name="puoltotieto">
                 
<xs:complexType>
                   
<xs:sequence>
                     
<xs:element name="Puolto">
                       
<xs:complexType>
                         
<xs:sequence>
                           
<xs:element name="puolto">
                             
<xs:simpleType>
                               
<xs:restriction base="xs:string">
                                 
<xs:enumeration value="ei tiedossa"/>
                                 
<xs:enumeration value="ei puolla"/>
                                 
<xs:enumeration value="puoltaa"/>
                                 
<xs:enumeration value="ehdoilla"/>
                                 
<xs:enumeration value="jätetty pöydälle"/>
                               
</xs:restriction>
                             
</xs:simpleType>
                           
</xs:element>
                           
<xs:element name="lisatietotieto" minOccurs="0">
                             
<xs:complexType>
                               
<xs:sequence>
                                 
<xs:element name="Lisatieto" type="yht:YmparistoLiiteType"/>
                               
</xs:sequence>
                             
</xs:complexType>
                           
</xs:element>
                         
</xs:sequence>
                       
</xs:complexType>
                     
</xs:element>
                   
</xs:sequence>
                 
</xs:complexType>
               
</xs:element>
             
</xs:sequence>
           
</xs:complexType>
         
</xs:element>
       
</xs:sequence>
     
</xs:complexType>
   
</xs:element>
 
</xs:sequence>
</xs:complexType>

element LausuntoYmpType/viranomainen
diagram index_p324.png
namespace http://www.kuntatietopalvelu.fi/gml/yhteiset
type xs:string
properties
isRef 0
content simple
annotation
documentation
Taho jolta lausunto pyydetty
source <xs:element name="viranomainen" type="xs:string">
 
<xs:annotation>
   
<xs:documentation>Taho jolta lausunto pyydetty</xs:documentation>
 
</xs:annotation>
</xs:element>

element LausuntoYmpType/pyyntoPvm
diagram index_p325.png
namespace http://www.kuntatietopalvelu.fi/gml/yhteiset
type xs:date
properties
isRef 0
content simple
source <xs:element name="pyyntoPvm" type="xs:date"/>

element LausuntoYmpType/maaraPvm
diagram index_p326.png
namespace http://www.kuntatietopalvelu.fi/gml/yhteiset
type xs:date
properties
isRef 0
minOcc 0
maxOcc 1
content simple
source <xs:element name="maaraPvm" type="xs:date" minOccurs="0"/>

element LausuntoYmpType/lausuntotieto
diagram index_p327.png
namespace http://www.kuntatietopalvelu.fi/gml/yhteiset
properties
isRef 0
minOcc 0
maxOcc 1
content complex
children yht:Lausunto
source <xs:element name="lausuntotieto" minOccurs="0">
 
<xs:complexType>
   
<xs:sequence>
     
<xs:element name="Lausunto">
       
<xs:complexType>
         
<xs:sequence>
           
<xs:element name="viranomainen" type="xs:string">
             
<xs:annotation>
               
<xs:documentation>Lausunnon antanut taho</xs:documentation>
             
</xs:annotation>
           
</xs:element>
           
<xs:element name="lausunto" type="xs:string"/>
           
<xs:element name="liitetieto" minOccurs="0" maxOccurs="unbounded">
             
<xs:complexType>
               
<xs:sequence>
                 
<xs:element name="Liite" type="yht:YmparistoLiiteType"/>
               
</xs:sequence>
             
</xs:complexType>
           
</xs:element>
           
<xs:element name="lausuntoPvm" type="xs:date"/>
           
<xs:element name="puoltotieto">
             
<xs:complexType>
               
<xs:sequence>
                 
<xs:element name="Puolto">
                   
<xs:complexType>
                     
<xs:sequence>
                       
<xs:element name="puolto">
                         
<xs:simpleType>
                           
<xs:restriction base="xs:string">
                             
<xs:enumeration value="ei tiedossa"/>
                             
<xs:enumeration value="ei puolla"/>
                             
<xs:enumeration value="puoltaa"/>
                             
<xs:enumeration value="ehdoilla"/>
                             
<xs:enumeration value="jätetty pöydälle"/>
                           
</xs:restriction>
                         
</xs:simpleType>
                       
</xs:element>
                       
<xs:element name="lisatietotieto" minOccurs="0">
                         
<xs:complexType>
                           
<xs:sequence>
                             
<xs:element name="Lisatieto" type="yht:YmparistoLiiteType"/>
                           
</xs:sequence>
                         
</xs:complexType>
                       
</xs:element>
                     
</xs:sequence>
                   
</xs:complexType>
                 
</xs:element>
               
</xs:sequence>
             
</xs:complexType>
           
</xs:element>
         
</xs:sequence>
       
</xs:complexType>
     
</xs:element>
   
</xs:sequence>
 
</xs:complexType>
</xs:element>

element LausuntoYmpType/lausuntotieto/Lausunto
diagram index_p328.png
namespace http://www.kuntatietopalvelu.fi/gml/yhteiset
properties
isRef 0
content complex
children yht:viranomainen yht:lausunto yht:liitetieto yht:lausuntoPvm yht:puoltotieto
source <xs:element name="Lausunto">
 
<xs:complexType>
   
<xs:sequence>
     
<xs:element name="viranomainen" type="xs:string">
       
<xs:annotation>
         
<xs:documentation>Lausunnon antanut taho</xs:documentation>
       
</xs:annotation>
     
</xs:element>
     
<xs:element name="lausunto" type="xs:string"/>
     
<xs:element name="liitetieto" minOccurs="0" maxOccurs="unbounded">
       
<xs:complexType>
         
<xs:sequence>
           
<xs:element name="Liite" type="yht:YmparistoLiiteType"/>
         
</xs:sequence>
       
</xs:complexType>
     
</xs:element>
     
<xs:element name="lausuntoPvm" type="xs:date"/>
     
<xs:element name="puoltotieto">
       
<xs:complexType>
         
<xs:sequence>
           
<xs:element name="Puolto">
             
<xs:complexType>
               
<xs:sequence>
                 
<xs:element name="puolto">
                   
<xs:simpleType>
                     
<xs:restriction base="xs:string">
                       
<xs:enumeration value="ei tiedossa"/>
                       
<xs:enumeration value="ei puolla"/>
                       
<xs:enumeration value="puoltaa"/>
                       
<xs:enumeration value="ehdoilla"/>
                       
<xs:enumeration value="jätetty pöydälle"/>
                     
</xs:restriction>
                   
</xs:simpleType>
                 
</xs:element>
                 
<xs:element name="lisatietotieto" minOccurs="0">
                   
<xs:complexType>
                     
<xs:sequence>
                       
<xs:element name="Lisatieto" type="yht:YmparistoLiiteType"/>
                     
</xs:sequence>
                   
</xs:complexType>
                 
</xs:element>
               
</xs:sequence>
             
</xs:complexType>
           
</xs:element>
         
</xs:sequence>
       
</xs:complexType>
     
</xs:element>
   
</xs:sequence>
 
</xs:complexType>
</xs:element>

element LausuntoYmpType/lausuntotieto/Lausunto/viranomainen
diagram index_p329.png
namespace http://www.kuntatietopalvelu.fi/gml/yhteiset
type xs:string
properties
isRef 0
content simple
annotation
documentation
Lausunnon antanut taho
source <xs:element name="viranomainen" type="xs:string">
 
<xs:annotation>
   
<xs:documentation>Lausunnon antanut taho</xs:documentation>
 
</xs:annotation>
</xs:element>

element LausuntoYmpType/lausuntotieto/Lausunto/lausunto
diagram index_p330.png
namespace http://www.kuntatietopalvelu.fi/gml/yhteiset
type xs:string
properties
isRef 0
content simple
source <xs:element name="lausunto" type="xs:string"/>

element LausuntoYmpType/lausuntotieto/Lausunto/liitetieto
diagram index_p331.png
namespace http://www.kuntatietopalvelu.fi/gml/yhteiset
properties
isRef 0
minOcc 0
maxOcc unbounded
content complex
children yht:Liite
source <xs:element name="liitetieto" minOccurs="0" maxOccurs="unbounded">
 
<xs:complexType>
   
<xs:sequence>
     
<xs:element name="Liite" type="yht:YmparistoLiiteType"/>
   
</xs:sequence>
 
</xs:complexType>
</xs:element>

element LausuntoYmpType/lausuntotieto/Lausunto/liitetieto/Liite
diagram index_p332.png
namespace http://www.kuntatietopalvelu.fi/gml/yhteiset
type yht:YmparistoLiiteType
properties
isRef 0
content complex
children yht:kuvaus yht:linkkiliitteeseen yht:muokkausHetki yht:versionumero yht:tekija yht:tyyppi yht:metatietotieto
source <xs:element name="Liite" type="yht:YmparistoLiiteType"/>

element LausuntoYmpType/lausuntotieto/Lausunto/lausuntoPvm
diagram index_p333.png
namespace http://www.kuntatietopalvelu.fi/gml/yhteiset
type xs:date
properties
isRef 0
content simple
source <xs:element name="lausuntoPvm" type="xs:date"/>

element LausuntoYmpType/lausuntotieto/Lausunto/puoltotieto
diagram index_p334.png
namespace http://www.kuntatietopalvelu.fi/gml/yhteiset
properties
isRef 0
content complex
children yht:Puolto
source <xs:element name="puoltotieto">
 
<xs:complexType>
   
<xs:sequence>
     
<xs:element name="Puolto">
       
<xs:complexType>
         
<xs:sequence>
           
<xs:element name="puolto">
             
<xs:simpleType>
               
<xs:restriction base="xs:string">
                 
<xs:enumeration value="ei tiedossa"/>
                 
<xs:enumeration value="ei puolla"/>
                 
<xs:enumeration value="puoltaa"/>
                 
<xs:enumeration value="ehdoilla"/>
                 
<xs:enumeration value="jätetty pöydälle"/>
               
</xs:restriction>
             
</xs:simpleType>
           
</xs:element>
           
<xs:element name="lisatietotieto" minOccurs="0">
             
<xs:complexType>
               
<xs:sequence>
                 
<xs:element name="Lisatieto" type="yht:YmparistoLiiteType"/>
               
</xs:sequence>
             
</xs:complexType>
           
</xs:element>
         
</xs:sequence>
       
</xs:complexType>
     
</xs:element>
   
</xs:sequence>
 
</xs:complexType>
</xs:element>

element LausuntoYmpType/lausuntotieto/Lausunto/puoltotieto/Puolto
diagram index_p335.png
namespace http://www.kuntatietopalvelu.fi/gml/yhteiset
properties
isRef 0
content complex
children yht:puolto yht:lisatietotieto
source <xs:element name="Puolto">
 
<xs:complexType>
   
<xs:sequence>
     
<xs:element name="puolto">
       
<xs:simpleType>
         
<xs:restriction base="xs:string">
           
<xs:enumeration value="ei tiedossa"/>
           
<xs:enumeration value="ei puolla"/>
           
<xs:enumeration value="puoltaa"/>
           
<xs:enumeration value="ehdoilla"/>
           
<xs:enumeration value="jätetty pöydälle"/>
         
</xs:restriction>
       
</xs:simpleType>
     
</xs:element>
     
<xs:element name="lisatietotieto" minOccurs="0">
       
<xs:complexType>
         
<xs:sequence>
           
<xs:element name="Lisatieto" type="yht:YmparistoLiiteType"/>
         
</xs:sequence>
       
</xs:complexType>
     
</xs:element>
   
</xs:sequence>
 
</xs:complexType>
</xs:element>

element LausuntoYmpType/lausuntotieto/Lausunto/puoltotieto/Puolto/puolto
diagram index_p336.png
namespace http://www.kuntatietopalvelu.fi/gml/yhteiset
type restriction of xs:string
properties
isRef 0
content simple
facets
Kind Value annotation 
enumeration ei tiedossa 
enumeration ei puolla 
enumeration puoltaa 
enumeration ehdoilla 
enumeration jätetty pöydälle 
source <xs:element name="puolto">
 
<xs:simpleType>
   
<xs:restriction base="xs:string">
     
<xs:enumeration value="ei tiedossa"/>
     
<xs:enumeration value="ei puolla"/>
     
<xs:enumeration value="puoltaa"/>
     
<xs:enumeration value="ehdoilla"/>
     
<xs:enumeration value="jätetty pöydälle"/>
   
</xs:restriction>
 
</xs:simpleType>
</xs:element>

element LausuntoYmpType/lausuntotieto/Lausunto/puoltotieto/Puolto/lisatietotieto
diagram index_p337.png
namespace http://www.kuntatietopalvelu.fi/gml/yhteiset
properties
isRef 0
minOcc 0
maxOcc 1
content complex
children yht:Lisatieto
source <xs:element name="lisatietotieto" minOccurs="0">
 
<xs:complexType>
   
<xs:sequence>
     
<xs:element name="Lisatieto" type="yht:YmparistoLiiteType"/>
   
</xs:sequence>
 
</xs:complexType>
</xs:element>

element LausuntoYmpType/lausuntotieto/Lausunto/puoltotieto/Puolto/lisatietotieto/Lisatieto
diagram index_p338.png
namespace http://www.kuntatietopalvelu.fi/gml/yhteiset
type yht:YmparistoLiiteType
properties
isRef 0
content complex
children yht:kuvaus yht:linkkiliitteeseen yht:muokkausHetki yht:versionumero yht:tekija yht:tyyppi yht:metatietotieto
source <xs:element name="Lisatieto" type="yht:YmparistoLiiteType"/>

complexType LiiteType
diagram index_p339.png
namespace http://www.kuntatietopalvelu.fi/gml/yhteiset
children yht:kuvaus yht:linkkiliitteeseen yht:muokkausHetki yht:versionumero
used by
elements RakennusrasiteType/rasitteenSisalto YhteisjarjestelyType/yhteisjarjestelynKuvaus
complexTypes RakennusvalvontaLiiteType YmparistoLiiteType
source <xs:complexType name="LiiteType">
 
<xs:sequence>
   
<xs:element name="kuvaus" type="xs:string">
     
<xs:annotation>
       
<xs:documentation>Liitteen sisältöä  kuvaava teksti</xs:documentation>
     
</xs:annotation>
   
</xs:element>
   
<xs:element name="linkkiliitteeseen" type="xs:anyURI"/>
   
<xs:element name="muokkausHetki" type="xs:dateTime" minOccurs="0"/>
   
<xs:element name="versionumero" type="xs:string" minOccurs="0"/>
 
</xs:sequence>
</xs:complexType>

element LiiteType/kuvaus
diagram index_p340.png
namespace http://www.kuntatietopalvelu.fi/gml/yhteiset
type xs:string
properties
isRef 0
content simple
annotation
documentation
Liitteen sisältöä  kuvaava teksti
source <xs:element name="kuvaus" type="xs:string">
 
<xs:annotation>
   
<xs:documentation>Liitteen sisältöä  kuvaava teksti</xs:documentation>
 
</xs:annotation>
</xs:element>

element LiiteType/linkkiliitteeseen
diagram index_p341.png
namespace http://www.kuntatietopalvelu.fi/gml/yhteiset
type xs:anyURI
properties
isRef 0
content simple
source <xs:element name="linkkiliitteeseen" type="xs:anyURI"/>

element LiiteType/muokkausHetki
diagram index_p342.png
namespace http://www.kuntatietopalvelu.fi/gml/yhteiset
type xs:dateTime
properties
isRef 0
minOcc 0
maxOcc 1
content simple
source <xs:element name="muokkausHetki" type="xs:dateTime" minOccurs="0"/>

element LiiteType/versionumero
diagram index_p343.png
namespace http://www.kuntatietopalvelu.fi/gml/yhteiset
type xs:string
properties
isRef 0
minOcc 0
maxOcc 1
content simple
source <xs:element name="versionumero" type="xs:string" minOccurs="0"/>

complexType LupamaarayksetType
diagram index_p344.png
namespace http://www.kuntatietopalvelu.fi/gml/yhteiset
children yht:autopaikkojaEnintaan yht:autopaikkojaVahintaan yht:autopaikkojaRakennettava yht:autopaikkojaRakennettu yht:autopaikkojaKiinteistolla yht:autopaikkojaUlkopuolella yht:kerrosala yht:kokonaisala yht:rakennusoikeudellinenKerrosala yht:vaaditutKatselmukset yht:maaraystieto yht:vaadittuErityissuunnitelmatieto yht:vaadittuTyonjohtajatieto
used by
element PaatosType/lupamaaraykset
source <xs:complexType name="LupamaarayksetType">
 
<xs:sequence>
   
<xs:element name="autopaikkojaEnintaan" type="xs:int" minOccurs="0"/>
   
<xs:element name="autopaikkojaVahintaan" type="xs:int" minOccurs="0"/>
   
<xs:element name="autopaikkojaRakennettava" type="xs:int" minOccurs="0"/>
   
<xs:element name="autopaikkojaRakennettu" type="xs:int" minOccurs="0"/>
   
<xs:element name="autopaikkojaKiinteistolla" type="xs:int" minOccurs="0"/>
   
<xs:element name="autopaikkojaUlkopuolella" type="xs:int" minOccurs="0"/>
   
<xs:element name="kerrosala" type="xs:int" minOccurs="0"/>
   
<xs:element name="kokonaisala" type="xs:int" minOccurs="0"/>
   
<xs:element name="rakennusoikeudellinenKerrosala" type="xs:int" minOccurs="0"/>
   
<xs:element name="vaaditutKatselmukset" minOccurs="0" maxOccurs="unbounded">
     
<xs:complexType>
       
<xs:sequence>
         
<xs:element name="Katselmus">
           
<xs:complexType>
             
<xs:sequence>
               
<xs:element name="katselmuksenLaji">
                 
<xs:annotation>
                   
<xs:documentation>Vaadittavat katselmukset</xs:documentation>
                 
</xs:annotation>
                 
<xs:simpleType>
                   
<xs:restriction base="xs:string">
                     
<xs:enumeration value="muu katselmus"/>
                     
<xs:enumeration value="muu tarkastus"/>
                     
<xs:enumeration value="aloituskokous"/>
                     
<xs:enumeration value="rakennuksen paikan merkitseminen"/>
                     
<xs:enumeration value="rakennuksen paikan tarkastaminen"/>
                     
<xs:enumeration value="pohjakatselmus"/>
                     
<xs:enumeration value="rakennekatselmus"/>
                     
<xs:enumeration value="lämpö-, vesi- ja ilmanvaihtolaitteiden katselmus"/>
                     
<xs:enumeration value="osittainen loppukatselmus"/>
                     
<xs:enumeration value="loppukatselmus"/>
                     
<xs:enumeration value="ei tiedossa"/>
                   
</xs:restriction>
                 
</xs:simpleType>
               
</xs:element>
               
<xs:element name="tarkastuksenTaiKatselmuksenNimi" type="xs:string">
                 
<xs:annotation>
                   
<xs:documentation>Tarkastuksen tai katselmuksen nimi, joka tarkentaa katselmuksenLaji tietoa.</xs:documentation>
                 
</xs:annotation>
               
</xs:element>
               
<xs:element name="muuTunnustieto" minOccurs="0">
                 
<xs:complexType>
                   
<xs:sequence>
                     
<xs:element name="MuuTunnus" type="yht:MuuTunnusType"/>
                   
</xs:sequence>
                 
</xs:complexType>
               
</xs:element>
             
</xs:sequence>
           
</xs:complexType>
         
</xs:element>
       
</xs:sequence>
     
</xs:complexType>
   
</xs:element>
   
<xs:element name="maaraystieto" minOccurs="0" maxOccurs="unbounded">
     
<xs:complexType>
       
<xs:sequence>
         
<xs:element name="Maarays">
           
<xs:complexType>
             
<xs:sequence>
               
<xs:element name="sisalto" type="xs:string" minOccurs="0"/>
               
<xs:element name="maaraysPvm" type="xs:date" minOccurs="0"/>
               
<xs:element name="toteutusHetki" type="xs:date" minOccurs="0"/>
             
</xs:sequence>
           
</xs:complexType>
         
</xs:element>
       
</xs:sequence>
     
</xs:complexType>
   
</xs:element>
   
<xs:element name="vaadittuErityissuunnitelmatieto" minOccurs="0" maxOccurs="unbounded">
     
<xs:complexType>
       
<xs:sequence>
         
<xs:element name="VaadittuErityissuunnitelma">
           
<xs:complexType>
             
<xs:sequence>
               
<xs:element name="vaadittuErityissuunnitelma" type="xs:string"/>
               
<xs:element name="toteutumisPvm" type="xs:date" minOccurs="0"/>
             
</xs:sequence>
           
</xs:complexType>
         
</xs:element>
       
</xs:sequence>
     
</xs:complexType>
   
</xs:element>
   
<xs:element name="vaadittuTyonjohtajatieto" minOccurs="0" maxOccurs="unbounded">
     
<xs:complexType>
       
<xs:sequence>
         
<xs:element name="VaadittuTyonjohtaja">
           
<xs:complexType>
             
<xs:sequence>
               
<xs:element name="tyonjohtajaRooliKoodi" type="yht:TyonjohtajaRooliKoodiType"/>
             
</xs:sequence>
           
</xs:complexType>
         
</xs:element>
       
</xs:sequence>
     
</xs:complexType>
   
</xs:element>
 
</xs:sequence>
</xs:complexType>

element LupamaarayksetType/autopaikkojaEnintaan
diagram index_p345.png
namespace http://www.kuntatietopalvelu.fi/gml/yhteiset
type xs:int
properties
isRef 0
minOcc 0
maxOcc 1
content simple
source <xs:element name="autopaikkojaEnintaan" type="xs:int" minOccurs="0"/>

element LupamaarayksetType/autopaikkojaVahintaan
diagram index_p346.png
namespace http://www.kuntatietopalvelu.fi/gml/yhteiset
type xs:int
properties
isRef 0
minOcc 0
maxOcc 1
content simple
source <xs:element name="autopaikkojaVahintaan" type="xs:int" minOccurs="0"/>

element LupamaarayksetType/autopaikkojaRakennettava
diagram index_p347.png
namespace http://www.kuntatietopalvelu.fi/gml/yhteiset
type xs:int
properties
isRef 0
minOcc 0
maxOcc 1
content simple
source <xs:element name="autopaikkojaRakennettava" type="xs:int" minOccurs="0"/>

element LupamaarayksetType/autopaikkojaRakennettu
diagram index_p348.png
namespace http://www.kuntatietopalvelu.fi/gml/yhteiset
type xs:int
properties
isRef 0
minOcc 0
maxOcc 1
content simple
source <xs:element name="autopaikkojaRakennettu" type="xs:int" minOccurs="0"/>

element LupamaarayksetType/autopaikkojaKiinteistolla
diagram index_p349.png
namespace http://www.kuntatietopalvelu.fi/gml/yhteiset
type xs:int
properties
isRef 0
minOcc 0
maxOcc 1
content simple
source <xs:element name="autopaikkojaKiinteistolla" type="xs:int" minOccurs="0"/>

element LupamaarayksetType/autopaikkojaUlkopuolella
diagram index_p350.png
namespace http://www.kuntatietopalvelu.fi/gml/yhteiset
type xs:int
properties
isRef 0
minOcc 0
maxOcc 1
content simple
source <xs:element name="autopaikkojaUlkopuolella" type="xs:int" minOccurs="0"/>

element LupamaarayksetType/kerrosala
diagram index_p351.png
namespace http://www.kuntatietopalvelu.fi/gml/yhteiset
type xs:int
properties
isRef 0
minOcc 0
maxOcc 1
content simple
source <xs:element name="kerrosala" type="xs:int" minOccurs="0"/>

element LupamaarayksetType/kokonaisala
diagram index_p352.png
namespace http://www.kuntatietopalvelu.fi/gml/yhteiset
type xs:int
properties
isRef 0
minOcc 0
maxOcc 1
content simple
source <xs:element name="kokonaisala" type="xs:int" minOccurs="0"/>

element LupamaarayksetType/rakennusoikeudellinenKerrosala
diagram index_p353.png
namespace http://www.kuntatietopalvelu.fi/gml/yhteiset
type xs:int
properties
isRef 0
minOcc 0
maxOcc 1
content simple
source <xs:element name="rakennusoikeudellinenKerrosala" type="xs:int" minOccurs="0"/>

element LupamaarayksetType/vaaditutKatselmukset
diagram index_p354.png
namespace http://www.kuntatietopalvelu.fi/gml/yhteiset
properties
isRef 0
minOcc 0
maxOcc unbounded
content complex
children yht:Katselmus
source <xs:element name="vaaditutKatselmukset" minOccurs="0" maxOccurs="unbounded">
 
<xs:complexType>
   
<xs:sequence>
     
<xs:element name="Katselmus">
       
<xs:complexType>
         
<xs:sequence>
           
<xs:element name="katselmuksenLaji">
             
<xs:annotation>
               
<xs:documentation>Vaadittavat katselmukset</xs:documentation>
             
</xs:annotation>
             
<xs:simpleType>
               
<xs:restriction base="xs:string">
                 
<xs:enumeration value="muu katselmus"/>
                 
<xs:enumeration value="muu tarkastus"/>
                 
<xs:enumeration value="aloituskokous"/>
                 
<xs:enumeration value="rakennuksen paikan merkitseminen"/>
                 
<xs:enumeration value="rakennuksen paikan tarkastaminen"/>
                 
<xs:enumeration value="pohjakatselmus"/>
                 
<xs:enumeration value="rakennekatselmus"/>
                 
<xs:enumeration value="lämpö-, vesi- ja ilmanvaihtolaitteiden katselmus"/>
                 
<xs:enumeration value="osittainen loppukatselmus"/>
                 
<xs:enumeration value="loppukatselmus"/>
                 
<xs:enumeration value="ei tiedossa"/>
               
</xs:restriction>
             
</xs:simpleType>
           
</xs:element>
           
<xs:element name="tarkastuksenTaiKatselmuksenNimi" type="xs:string">
             
<xs:annotation>
               
<xs:documentation>Tarkastuksen tai katselmuksen nimi, joka tarkentaa katselmuksenLaji tietoa.</xs:documentation>
             
</xs:annotation>
           
</xs:element>
           
<xs:element name="muuTunnustieto" minOccurs="0">
             
<xs:complexType>
               
<xs:sequence>
                 
<xs:element name="MuuTunnus" type="yht:MuuTunnusType"/>
               
</xs:sequence>
             
</xs:complexType>
           
</xs:element>
         
</xs:sequence>
       
</xs:complexType>
     
</xs:element>
   
</xs:sequence>
 
</xs:complexType>
</xs:element>

element LupamaarayksetType/vaaditutKatselmukset/Katselmus
diagram index_p355.png
namespace http://www.kuntatietopalvelu.fi/gml/yhteiset
properties
isRef 0
content complex
children yht:katselmuksenLaji yht:tarkastuksenTaiKatselmuksenNimi yht:muuTunnustieto
source <xs:element name="Katselmus">
 
<xs:complexType>
   
<xs:sequence>
     
<xs:element name="katselmuksenLaji">
       
<xs:annotation>
         
<xs:documentation>Vaadittavat katselmukset</xs:documentation>
       
</xs:annotation>
       
<xs:simpleType>
         
<xs:restriction base="xs:string">
           
<xs:enumeration value="muu katselmus"/>
           
<xs:enumeration value="muu tarkastus"/>
           
<xs:enumeration value="aloituskokous"/>
           
<xs:enumeration value="rakennuksen paikan merkitseminen"/>
           
<xs:enumeration value="rakennuksen paikan tarkastaminen"/>
           
<xs:enumeration value="pohjakatselmus"/>
           
<xs:enumeration value="rakennekatselmus"/>
           
<xs:enumeration value="lämpö-, vesi- ja ilmanvaihtolaitteiden katselmus"/>
           
<xs:enumeration value="osittainen loppukatselmus"/>
           
<xs:enumeration value="loppukatselmus"/>
           
<xs:enumeration value="ei tiedossa"/>
         
</xs:restriction>
       
</xs:simpleType>
     
</xs:element>
     
<xs:element name="tarkastuksenTaiKatselmuksenNimi" type="xs:string">
       
<xs:annotation>
         
<xs:documentation>Tarkastuksen tai katselmuksen nimi, joka tarkentaa katselmuksenLaji tietoa.</xs:documentation>
       
</xs:annotation>
     
</xs:element>
     
<xs:element name="muuTunnustieto" minOccurs="0">
       
<xs:complexType>
         
<xs:sequence>
           
<xs:element name="MuuTunnus" type="yht:MuuTunnusType"/>
         
</xs:sequence>
       
</xs:complexType>
     
</xs:element>
   
</xs:sequence>
 
</xs:complexType>
</xs:element>

element LupamaarayksetType/vaaditutKatselmukset/Katselmus/katselmuksenLaji
diagram index_p356.png
namespace http://www.kuntatietopalvelu.fi/gml/yhteiset
type restriction of xs:string
properties
isRef 0
content simple
facets
Kind Value annotation 
enumeration muu katselmus 
enumeration muu tarkastus 
enumeration aloituskokous 
enumeration rakennuksen paikan merkitseminen 
enumeration rakennuksen paikan tarkastaminen 
enumeration pohjakatselmus 
enumeration rakennekatselmus 
enumeration lämpö-, vesi- ja ilmanvaihtolaitteiden katselmus 
enumeration osittainen loppukatselmus 
enumeration loppukatselmus 
enumeration ei tiedossa 
annotation
documentation
Vaadittavat katselmukset
source <xs:element name="katselmuksenLaji">
 
<xs:annotation>
   
<xs:documentation>Vaadittavat katselmukset</xs:documentation>
 
</xs:annotation>
 
<xs:simpleType>
   
<xs:restriction base="xs:string">
     
<xs:enumeration value="muu katselmus"/>
     
<xs:enumeration value="muu tarkastus"/>
     
<xs:enumeration value="aloituskokous"/>
     
<xs:enumeration value="rakennuksen paikan merkitseminen"/>
     
<xs:enumeration value="rakennuksen paikan tarkastaminen"/>
     
<xs:enumeration value="pohjakatselmus"/>
     
<xs:enumeration value="rakennekatselmus"/>
     
<xs:enumeration value="lämpö-, vesi- ja ilmanvaihtolaitteiden katselmus"/>
     
<xs:enumeration value="osittainen loppukatselmus"/>
     
<xs:enumeration value="loppukatselmus"/>
     
<xs:enumeration value="ei tiedossa"/>
   
</xs:restriction>
 
</xs:simpleType>
</xs:element>

element LupamaarayksetType/vaaditutKatselmukset/Katselmus/tarkastuksenTaiKatselmuksenNimi
diagram index_p357.png
namespace http://www.kuntatietopalvelu.fi/gml/yhteiset
type xs:string
properties
isRef 0
content simple
annotation
documentation
Tarkastuksen tai katselmuksen nimi, joka tarkentaa katselmuksenLaji tietoa.
source <xs:element name="tarkastuksenTaiKatselmuksenNimi" type="xs:string">
 
<xs:annotation>
   
<xs:documentation>Tarkastuksen tai katselmuksen nimi, joka tarkentaa katselmuksenLaji tietoa.</xs:documentation>
 
</xs:annotation>
</xs:element>

element LupamaarayksetType/vaaditutKatselmukset/Katselmus/muuTunnustieto
diagram index_p358.png
namespace http://www.kuntatietopalvelu.fi/gml/yhteiset
properties
isRef 0
minOcc 0
maxOcc 1
content complex
children yht:MuuTunnus
source <xs:element name="muuTunnustieto" minOccurs="0">
 
<xs:complexType>
   
<xs:sequence>
     
<xs:element name="MuuTunnus" type="yht:MuuTunnusType"/>
   
</xs:sequence>
 
</xs:complexType>
</xs:element>

element LupamaarayksetType/vaaditutKatselmukset/Katselmus/muuTunnustieto/MuuTunnus
diagram index_p359.png
namespace http://www.kuntatietopalvelu.fi/gml/yhteiset
type yht:MuuTunnusType
properties
isRef 0
content complex
children yht:tunnus yht:sovellus
source <xs:element name="MuuTunnus" type="yht:MuuTunnusType"/>

element LupamaarayksetType/maaraystieto
diagram index_p360.png
namespace http://www.kuntatietopalvelu.fi/gml/yhteiset
properties
isRef 0
minOcc 0
maxOcc unbounded
content complex
children yht:Maarays
source <xs:element name="maaraystieto" minOccurs="0" maxOccurs="unbounded">
 
<xs:complexType>
   
<xs:sequence>
     
<xs:element name="Maarays">
       
<xs:complexType>
         
<xs:sequence>
           
<xs:element name="sisalto" type="xs:string" minOccurs="0"/>
           
<xs:element name="maaraysPvm" type="xs:date" minOccurs="0"/>
           
<xs:element name="toteutusHetki" type="xs:date" minOccurs="0"/>
         
</xs:sequence>
       
</xs:complexType>
     
</xs:element>
   
</xs:sequence>
 
</xs:complexType>
</xs:element>

element LupamaarayksetType/maaraystieto/Maarays
diagram index_p361.png
namespace http://www.kuntatietopalvelu.fi/gml/yhteiset
properties
isRef 0
content complex
children yht:sisalto yht:maaraysPvm yht:toteutusHetki
source <xs:element name="Maarays">
 
<xs:complexType>
   
<xs:sequence>
     
<xs:element name="sisalto" type="xs:string" minOccurs="0"/>
     
<xs:element name="maaraysPvm" type="xs:date" minOccurs="0"/>
     
<xs:element name="toteutusHetki" type="xs:date" minOccurs="0"/>
   
</xs:sequence>
 
</xs:complexType>
</xs:element>

element LupamaarayksetType/maaraystieto/Maarays/sisalto
diagram index_p362.png
namespace http://www.kuntatietopalvelu.fi/gml/yhteiset
type xs:string
properties
isRef 0
minOcc 0
maxOcc 1
content simple
source <xs:element name="sisalto" type="xs:string" minOccurs="0"/>

element LupamaarayksetType/maaraystieto/Maarays/maaraysPvm
diagram index_p363.png
namespace http://www.kuntatietopalvelu.fi/gml/yhteiset
type xs:date
properties
isRef 0
minOcc 0
maxOcc 1
content simple
source <xs:element name="maaraysPvm" type="xs:date" minOccurs="0"/>

element LupamaarayksetType/maaraystieto/Maarays/toteutusHetki
diagram index_p364.png
namespace http://www.kuntatietopalvelu.fi/gml/yhteiset
type xs:date
properties
isRef 0
minOcc 0
maxOcc 1
content simple
source <xs:element name="toteutusHetki" type="xs:date" minOccurs="0"/>

element LupamaarayksetType/vaadittuErityissuunnitelmatieto
diagram index_p365.png
namespace http://www.kuntatietopalvelu.fi/gml/yhteiset
properties
isRef 0
minOcc 0
maxOcc unbounded
content complex
children yht:VaadittuErityissuunnitelma
source <xs:element name="vaadittuErityissuunnitelmatieto" minOccurs="0" maxOccurs="unbounded">
 
<xs:complexType>
   
<xs:sequence>
     
<xs:element name="VaadittuErityissuunnitelma">
       
<xs:complexType>
         
<xs:sequence>
           
<xs:element name="vaadittuErityissuunnitelma" type="xs:string"/>
           
<xs:element name="toteutumisPvm" type="xs:date" minOccurs="0"/>
         
</xs:sequence>
       
</xs:complexType>
     
</xs:element>
   
</xs:sequence>
 
</xs:complexType>
</xs:element>

element LupamaarayksetType/vaadittuErityissuunnitelmatieto/VaadittuErityissuunnitelma
diagram index_p366.png
namespace http://www.kuntatietopalvelu.fi/gml/yhteiset
properties
isRef 0
content complex
children yht:vaadittuErityissuunnitelma yht:toteutumisPvm
source <xs:element name="VaadittuErityissuunnitelma">
 
<xs:complexType>
   
<xs:sequence>
     
<xs:element name="vaadittuErityissuunnitelma" type="xs:string"/>
     
<xs:element name="toteutumisPvm" type="xs:date" minOccurs="0"/>
   
</xs:sequence>
 
</xs:complexType>
</xs:element>

element LupamaarayksetType/vaadittuErityissuunnitelmatieto/VaadittuErityissuunnitelma/vaadittuErityissuunnitelma
diagram index_p367.png
namespace http://www.kuntatietopalvelu.fi/gml/yhteiset
type xs:string
properties
isRef 0
content simple
source <xs:element name="vaadittuErityissuunnitelma" type="xs:string"/>

element LupamaarayksetType/vaadittuErityissuunnitelmatieto/VaadittuErityissuunnitelma/toteutumisPvm
diagram index_p368.png
namespace http://www.kuntatietopalvelu.fi/gml/yhteiset
type xs:date
properties
isRef 0
minOcc 0
maxOcc 1
content simple
source <xs:element name="toteutumisPvm" type="xs:date" minOccurs="0"/>

element LupamaarayksetType/vaadittuTyonjohtajatieto
diagram index_p369.png
namespace http://www.kuntatietopalvelu.fi/gml/yhteiset
properties
isRef 0
minOcc 0
maxOcc unbounded
content complex
children yht:VaadittuTyonjohtaja
source <xs:element name="vaadittuTyonjohtajatieto" minOccurs="0" maxOccurs="unbounded">
 
<xs:complexType>
   
<xs:sequence>
     
<xs:element name="VaadittuTyonjohtaja">
       
<xs:complexType>
         
<xs:sequence>
           
<xs:element name="tyonjohtajaRooliKoodi" type="yht:TyonjohtajaRooliKoodiType"/>
         
</xs:sequence>
       
</xs:complexType>
     
</xs:element>
   
</xs:sequence>
 
</xs:complexType>
</xs:element>

element LupamaarayksetType/vaadittuTyonjohtajatieto/VaadittuTyonjohtaja
diagram index_p370.png
namespace http://www.kuntatietopalvelu.fi/gml/yhteiset
properties
isRef 0
content complex
children yht:tyonjohtajaRooliKoodi
source <xs:element name="VaadittuTyonjohtaja">
 
<xs:complexType>
   
<xs:sequence>
     
<xs:element name="tyonjohtajaRooliKoodi" type="yht:TyonjohtajaRooliKoodiType"/>
   
</xs:sequence>
 
</xs:complexType>
</xs:element>

element LupamaarayksetType/vaadittuTyonjohtajatieto/VaadittuTyonjohtaja/tyonjohtajaRooliKoodi
diagram index_p371.png
namespace http://www.kuntatietopalvelu.fi/gml/yhteiset
type yht:TyonjohtajaRooliKoodiType
properties
isRef 0
content simple
facets
Kind Value annotation 
enumeration KVV-työnjohtaja 
enumeration IV-työnjohtaja 
enumeration erityisalojen työnjohtaja 
enumeration vastaava työnjohtaja 
enumeration työnjohtaja 
enumeration ei tiedossa 
source <xs:element name="tyonjohtajaRooliKoodi" type="yht:TyonjohtajaRooliKoodiType"/>

complexType LuvanTunnisteTiedotType
diagram index_p372.png
namespace http://www.kuntatietopalvelu.fi/gml/yhteiset
children yht:LupaTunnus
source <xs:complexType name="LuvanTunnisteTiedotType">
 
<xs:sequence>
   
<xs:element name="LupaTunnus" type="yht:RakennusLuvanTunnusType">
     
<xs:annotation>
       
<xs:documentation/>
     
</xs:annotation>
   
</xs:element>
 
</xs:sequence>
</xs:complexType>

element LuvanTunnisteTiedotType/LupaTunnus
diagram index_p373.png
namespace http://www.kuntatietopalvelu.fi/gml/yhteiset
type yht:RakennusLuvanTunnusType
properties
isRef 0
content complex
children yht:kuntalupatunnus yht:muuTunnustieto yht:VRKLupatunnus yht:saapumisPvm yht:viittaus
source <xs:element name="LupaTunnus" type="yht:RakennusLuvanTunnusType">
 
<xs:annotation>
   
<xs:documentation/>
 
</xs:annotation>
</xs:element>

complexType MaksajaType
diagram index_p374.png
namespace http://www.kuntatietopalvelu.fi/gml/yhteiset
type extension of yht:YhteystietoType
properties
base yht:YhteystietoType
children yht:henkilotunnus yht:sukunimi yht:etunimi yht:yTunnus yht:yrityksenNimi yht:yhteyshenkilonNimi yht:osoitetieto yht:puhelinnumero yht:sahkopostiosoite yht:suoramarkkinointikielto yht:verkkolaskutustieto yht:laskuviite
source <xs:complexType name="MaksajaType">
 
<xs:complexContent>
   
<xs:extension base="yht:YhteystietoType">
     
<xs:sequence>
       
<xs:element name="laskuviite" type="xs:string" minOccurs="0"/>
     
</xs:sequence>
   
</xs:extension>
 
</xs:complexContent>
</xs:complexType>

element MaksajaType/laskuviite
diagram index_p375.png
namespace http://www.kuntatietopalvelu.fi/gml/yhteiset
type xs:string
properties
isRef 0
minOcc 0
maxOcc 1
content simple
source <xs:element name="laskuviite" type="xs:string" minOccurs="0"/>

complexType MerkintaType
diagram index_p376.png
namespace http://www.kuntatietopalvelu.fi/gml/yhteiset
type extension of gml:AbstractFeatureType
properties
base gml:AbstractFeatureType
children yht:sijainninSelitysteksti yht:sijaintitieto
source <xs:complexType name="MerkintaType">
 
<xs:complexContent>
   
<xs:extension base="gml:AbstractFeatureType">
     
<xs:sequence>
       
<xs:element name="sijainninSelitysteksti" type="xs:string" minOccurs="0"/>
       
<xs:element name="sijaintitieto" minOccurs="0">
         
<xs:complexType>
           
<xs:sequence>
             
<xs:element name="Sijainti" type="yht:SijaintiType"/>
           
</xs:sequence>
         
</xs:complexType>
       
</xs:element>
     
</xs:sequence>
   
</xs:extension>
 
</xs:complexContent>
</xs:complexType>

element MerkintaType/sijainninSelitysteksti
diagram index_p377.png
namespace http://www.kuntatietopalvelu.fi/gml/yhteiset
type xs:string
properties
isRef 0
minOcc 0
maxOcc 1
content simple
source <xs:element name="sijainninSelitysteksti" type="xs:string" minOccurs="0"/>

element MerkintaType/sijaintitieto
diagram index_p378.png
namespace http://www.kuntatietopalvelu.fi/gml/yhteiset
properties
isRef 0
minOcc 0
maxOcc 1
content complex
children yht:Sijainti
source <xs:element name="sijaintitieto" minOccurs="0">
 
<xs:complexType>
   
<xs:sequence>
     
<xs:element name="Sijainti" type="yht:SijaintiType"/>
   
</xs:sequence>
 
</xs:complexType>
</xs:element>

element MerkintaType/sijaintitieto/Sijainti
diagram index_p379.png
namespace http://www.kuntatietopalvelu.fi/gml/yhteiset
type yht:SijaintiType
properties
isRef 0
content complex
children yht:osoite yht:piste yht:viiva yht:alue yht:tyhja yht:sijaintiepavarmuus yht:luontitapa yht:nimi yht:kuvaus yht:korkeusTaiSyvyys yht:pintaAla
source <xs:element name="Sijainti" type="yht:SijaintiType"/>

complexType MuuTunnusType
diagram index_p380.png
namespace http://www.kuntatietopalvelu.fi/gml/yhteiset
children yht:tunnus yht:sovellus
used by
elements RakennusLuvanTunnusType/muuTunnustieto/MuuTunnus YmparistoLuvanTunnusType/muuTunnustieto/MuuTunnus LupamaarayksetType/vaaditutKatselmukset/Katselmus/muuTunnustieto/MuuTunnus
source <xs:complexType name="MuuTunnusType">
 
<xs:sequence>
   
<xs:element name="tunnus" type="xs:string"/>
   
<xs:element name="sovellus" type="xs:string"/>
 
</xs:sequence>
</xs:complexType>

element MuuTunnusType/tunnus
diagram index_p381.png
namespace http://www.kuntatietopalvelu.fi/gml/yhteiset
type xs:string
properties
isRef 0
content simple
source <xs:element name="tunnus" type="xs:string"/>

element MuuTunnusType/sovellus
diagram index_p382.png
namespace http://www.kuntatietopalvelu.fi/gml/yhteiset
type xs:string
properties
isRef 0
content simple
source <xs:element name="sovellus" type="xs:string"/>

complexType NimiType
diagram index_p383.png
namespace http://www.kuntatietopalvelu.fi/gml/yhteiset
children yht:teksti
used by
elements AbstractInfraomaisuusKohdeType/nimi PostiosoiteType/osoitenimi OsoiteType/osoitenimi Referenssipiste/teksti
annotation
documentation
Niim. Voidaan käyttää esim. nimistö tai osoitekohteessa
source <xs:complexType name="NimiType">
 
<xs:annotation>
   
<xs:documentation>Niim. Voidaan käyttää esim. nimistö tai osoitekohteessa</xs:documentation>
 
</xs:annotation>
 
<xs:sequence>
   
<xs:element name="teksti" maxOccurs="unbounded">
     
<xs:complexType>
       
<xs:simpleContent>
         
<xs:extension base="xs:string">
           
<xs:attribute ref="xml:lang" default="fi"/>
         
</xs:extension>
       
</xs:simpleContent>
     
</xs:complexType>
   
</xs:element>
 
</xs:sequence>
</xs:complexType>

element NimiType/teksti
diagram index_p384.png
namespace http://www.kuntatietopalvelu.fi/gml/yhteiset
type extension of xs:string
properties
isRef 0
minOcc 1
maxOcc unbounded
content complex
attributes
Name  Type  Use  Default  Fixed  annotation
lang  fi    
documentation
Attempting to install the relevant ISO 2- and 3-letter
         codes as the enumerated possible values is probably never
         going to be a realistic possibility.  See
         RFC 3066 at http://www.ietf.org/rfc/rfc3066.txt and the IANA registry
         at http://www.iana.org/assignments/lang-tag-apps.htm for
         further information.

         The union allows for the 'un-declaration' of xml:lang with
         the empty string.
source <xs:element name="teksti" maxOccurs="unbounded">
 
<xs:complexType>
   
<xs:simpleContent>
     
<xs:extension base="xs:string">
       
<xs:attribute ref="xml:lang" default="fi"/>
     
</xs:extension>
   
</xs:simpleContent>
 
</xs:complexType>
</xs:element>

complexType OsapuoletType
diagram index_p385.png
namespace http://www.kuntatietopalvelu.fi/gml/yhteiset
children yht:Osapuolet
source <xs:complexType name="OsapuoletType">
 
<xs:sequence>
   
<xs:element name="Osapuolet">
     
<xs:complexType>
       
<xs:sequence>
         
<xs:element name="osapuolitieto" minOccurs="0" maxOccurs="unbounded">
           
<xs:complexType>
             
<xs:sequence>
               
<xs:element name="Osapuoli" type="yht:OsapuoliType">
                 
<xs:annotation>
                   
<xs:documentation>Hankkeessa mukana olevien tahojen tiedot pl. Suunnittelijat ja työnjohtajat</xs:documentation>
                 
</xs:annotation>
               
</xs:element>
             
</xs:sequence>
           
</xs:complexType>
         
</xs:element>
         
<xs:element name="suunnittelijatieto" minOccurs="0" maxOccurs="unbounded">
           
<xs:complexType>
             
<xs:sequence>
               
<xs:element name="Suunnittelija">
                 
<xs:complexType>
                   
<xs:complexContent>
                     
<xs:extension base="yht:SuunnittelijaType"/>
                   
</xs:complexContent>
                 
</xs:complexType>
               
</xs:element>
             
</xs:sequence>
           
</xs:complexType>
         
</xs:element>
         
<xs:element name="tyonjohtajatieto" minOccurs="0" maxOccurs="unbounded">
           
<xs:complexType>
             
<xs:sequence>
               
<xs:element name="Tyonjohtaja" type="yht:TyonjohtajaType"/>
             
</xs:sequence>
           
</xs:complexType>
         
</xs:element>
         
<xs:element name="naapuritieto" minOccurs="0" maxOccurs="unbounded">
           
<xs:complexType>
             
<xs:sequence>
               
<xs:element name="Naapuri">
                 
<xs:complexType>
                   
<xs:sequence>
                     
<xs:element name="henkilo" type="xs:string" minOccurs="0"/>
                     
<xs:element name="osoite" type="yht:PostiosoiteType" minOccurs="0"/>
                     
<xs:element name="kiinteistotunnus" type="yht:KiinteistotunnusType" minOccurs="0"/>
                     
<xs:element name="hallintasuhde" type="xs:string" minOccurs="0"/>
                     
<xs:element name="saanutTiedoksiannonKytkin" type="xs:boolean" minOccurs="0"/>
                     
<xs:element name="huomautettavaaKytkin" type="xs:boolean" minOccurs="0"/>
                     
<xs:element name="haluaaPaatoksenKytkin" type="xs:boolean" minOccurs="0"/>
                     
<xs:element name="huomautus" type="xs:string" minOccurs="0"/>
                   
</xs:sequence>
                 
</xs:complexType>
               
</xs:element>
             
</xs:sequence>
           
</xs:complexType>
         
</xs:element>
       
</xs:sequence>
     
</xs:complexType>
   
</xs:element>
 
</xs:sequence>
</xs:complexType>

element OsapuoletType/Osapuolet
diagram index_p386.png
namespace http://www.kuntatietopalvelu.fi/gml/yhteiset
properties
isRef 0
content complex
children yht:osapuolitieto yht:suunnittelijatieto yht:tyonjohtajatieto yht:naapuritieto
source <xs:element name="Osapuolet">
 
<xs:complexType>
   
<xs:sequence>
     
<xs:element name="osapuolitieto" minOccurs="0" maxOccurs="unbounded">
       
<xs:complexType>
         
<xs:sequence>
           
<xs:element name="Osapuoli" type="yht:OsapuoliType">
             
<xs:annotation>
               
<xs:documentation>Hankkeessa mukana olevien tahojen tiedot pl. Suunnittelijat ja työnjohtajat</xs:documentation>
             
</xs:annotation>
           
</xs:element>
         
</xs:sequence>
       
</xs:complexType>
     
</xs:element>
     
<xs:element name="suunnittelijatieto" minOccurs="0" maxOccurs="unbounded">
       
<xs:complexType>
         
<xs:sequence>
           
<xs:element name="Suunnittelija">
             
<xs:complexType>
               
<xs:complexContent>
                 
<xs:extension base="yht:SuunnittelijaType"/>
               
</xs:complexContent>
             
</xs:complexType>
           
</xs:element>
         
</xs:sequence>
       
</xs:complexType>
     
</xs:element>
     
<xs:element name="tyonjohtajatieto" minOccurs="0" maxOccurs="unbounded">
       
<xs:complexType>
         
<xs:sequence>
           
<xs:element name="Tyonjohtaja" type="yht:TyonjohtajaType"/>
         
</xs:sequence>
       
</xs:complexType>
     
</xs:element>
     
<xs:element name="naapuritieto" minOccurs="0" maxOccurs="unbounded">
       
<xs:complexType>
         
<xs:sequence>
           
<xs:element name="Naapuri">
             
<xs:complexType>
               
<xs:sequence>
                 
<xs:element name="henkilo" type="xs:string" minOccurs="0"/>
                 
<xs:element name="osoite" type="yht:PostiosoiteType" minOccurs="0"/>
                 
<xs:element name="kiinteistotunnus" type="yht:KiinteistotunnusType" minOccurs="0"/>
                 
<xs:element name="hallintasuhde" type="xs:string" minOccurs="0"/>
                 
<xs:element name="saanutTiedoksiannonKytkin" type="xs:boolean" minOccurs="0"/>
                 
<xs:element name="huomautettavaaKytkin" type="xs:boolean" minOccurs="0"/>
                 
<xs:element name="haluaaPaatoksenKytkin" type="xs:boolean" minOccurs="0"/>
                 
<xs:element name="huomautus" type="xs:string" minOccurs="0"/>
               
</xs:sequence>
             
</xs:complexType>
           
</xs:element>
         
</xs:sequence>
       
</xs:complexType>
     
</xs:element>
   
</xs:sequence>
 
</xs:complexType>
</xs:element>

element OsapuoletType/Osapuolet/osapuolitieto
diagram index_p387.png
namespace http://www.kuntatietopalvelu.fi/gml/yhteiset
properties
isRef 0
minOcc 0
maxOcc unbounded
content complex
children yht:Osapuoli
source <xs:element name="osapuolitieto" minOccurs="0" maxOccurs="unbounded">
 
<xs:complexType>
   
<xs:sequence>
     
<xs:element name="Osapuoli" type="yht:OsapuoliType">
       
<xs:annotation>
         
<xs:documentation>Hankkeessa mukana olevien tahojen tiedot pl. Suunnittelijat ja työnjohtajat</xs:documentation>
       
</xs:annotation>
     
</xs:element>
   
</xs:sequence>
 
</xs:complexType>
</xs:element>

element OsapuoletType/Osapuolet/osapuolitieto/Osapuoli
diagram index_p388.png
namespace http://www.kuntatietopalvelu.fi/gml/yhteiset
type yht:OsapuoliType
properties
isRef 0
content complex
children yht:kuntaRooliKoodi yht:VRKrooliKoodi yht:henkilo yht:yritys yht:turvakieltoKytkin yht:suoramarkkinointikieltoKytkin yht:selite yht:postitetaanKytkin yht:laskuviite
annotation
documentation
Hankkeessa mukana olevien tahojen tiedot pl. Suunnittelijat ja työnjohtajat
source <xs:element name="Osapuoli" type="yht:OsapuoliType">
 
<xs:annotation>
   
<xs:documentation>Hankkeessa mukana olevien tahojen tiedot pl. Suunnittelijat ja työnjohtajat</xs:documentation>
 
</xs:annotation>
</xs:element>

element OsapuoletType/Osapuolet/suunnittelijatieto
diagram index_p389.png
namespace http://www.kuntatietopalvelu.fi/gml/yhteiset
properties
isRef 0
minOcc 0
maxOcc unbounded
content complex
children yht:Suunnittelija
source <xs:element name="suunnittelijatieto" minOccurs="0" maxOccurs="unbounded">
 
<xs:complexType>
   
<xs:sequence>
     
<xs:element name="Suunnittelija">
       
<xs:complexType>
         
<xs:complexContent>
           
<xs:extension base="yht:SuunnittelijaType"/>
         
</xs:complexContent>
       
</xs:complexType>
     
</xs:element>
   
</xs:sequence>
 
</xs:complexType>
</xs:element>

element OsapuoletType/Osapuolet/suunnittelijatieto/Suunnittelija
diagram index_p390.png
namespace http://www.kuntatietopalvelu.fi/gml/yhteiset
type extension of yht:SuunnittelijaType
properties
isRef 0
content complex
children yht:suunnittelijaRoolikoodi yht:VRKrooliKoodi yht:henkilo yht:yritys yht:patevyysvaatimusluokka yht:koulutus yht:valmistumisvuosi yht:liitetieto yht:vaadittuPatevyysluokka yht:toiminutVastaavissaTehtavissaKytkin yht:kokemusvuodet yht:paatosPvm yht:paatostyyppi yht:FISEpatevyyskortti yht:FISEkelpoisuus yht:muuSuunnittelijaRooli yht:postitetaanKytkin
source <xs:element name="Suunnittelija">
 
<xs:complexType>
   
<xs:complexContent>
     
<xs:extension base="yht:SuunnittelijaType"/>
   
</xs:complexContent>
 
</xs:complexType>
</xs:element>

element OsapuoletType/Osapuolet/tyonjohtajatieto
diagram index_p391.png
namespace http://www.kuntatietopalvelu.fi/gml/yhteiset
properties
isRef 0
minOcc 0
maxOcc unbounded
content complex
children yht:Tyonjohtaja
source <xs:element name="tyonjohtajatieto" minOccurs="0" maxOccurs="unbounded">
 
<xs:complexType>
   
<xs:sequence>
     
<xs:element name="Tyonjohtaja" type="yht:TyonjohtajaType"/>
   
</xs:sequence>
 
</xs:complexType>
</xs:element>

element OsapuoletType/Osapuolet/tyonjohtajatieto/Tyonjohtaja
diagram index_p392.png
namespace http://www.kuntatietopalvelu.fi/gml/yhteiset
type yht:TyonjohtajaType
properties
isRef 0
content complex
children yht:tyonjohtajaRooliKoodi yht:VRKrooliKoodi yht:henkilo yht:yritys yht:patevyysvaatimusluokka yht:vaadittuPatevyysluokka yht:koulutus yht:valmistumisvuosi yht:liitetieto yht:alkamisPvm yht:paattymisPvm yht:hakemuksenSaapumisPvm yht:tyonjohtajaHakemusKytkin yht:kokemusvuodet yht:vastattavaTyotieto yht:sijaistettavaHlo yht:vainTamaHankeKytkin yht:paatosPvm yht:paatostyyppi
source <xs:element name="Tyonjohtaja" type="yht:TyonjohtajaType"/>

element OsapuoletType/Osapuolet/naapuritieto
diagram index_p393.png
namespace http://www.kuntatietopalvelu.fi/gml/yhteiset
properties
isRef 0
minOcc 0
maxOcc unbounded
content complex
children yht:Naapuri
source <xs:element name="naapuritieto" minOccurs="0" maxOccurs="unbounded">
 
<xs:complexType>
   
<xs:sequence>
     
<xs:element name="Naapuri">
       
<xs:complexType>
         
<xs:sequence>
           
<xs:element name="henkilo" type="xs:string" minOccurs="0"/>
           
<xs:element name="osoite" type="yht:PostiosoiteType" minOccurs="0"/>
           
<xs:element name="kiinteistotunnus" type="yht:KiinteistotunnusType" minOccurs="0"/>
           
<xs:element name="hallintasuhde" type="xs:string" minOccurs="0"/>
           
<xs:element name="saanutTiedoksiannonKytkin" type="xs:boolean" minOccurs="0"/>
           
<xs:element name="huomautettavaaKytkin" type="xs:boolean" minOccurs="0"/>
           
<xs:element name="haluaaPaatoksenKytkin" type="xs:boolean" minOccurs="0"/>
           
<xs:element name="huomautus" type="xs:string" minOccurs="0"/>
         
</xs:sequence>
       
</xs:complexType>
     
</xs:element>
   
</xs:sequence>
 
</xs:complexType>
</xs:element>

element OsapuoletType/Osapuolet/naapuritieto/Naapuri
diagram index_p394.png
namespace http://www.kuntatietopalvelu.fi/gml/yhteiset
properties
isRef 0
content complex
children yht:henkilo yht:osoite yht:kiinteistotunnus yht:hallintasuhde yht:saanutTiedoksiannonKytkin yht:huomautettavaaKytkin yht:haluaaPaatoksenKytkin yht:huomautus
source <xs:element name="Naapuri">
 
<xs:complexType>
   
<xs:sequence>
     
<xs:element name="henkilo" type="xs:string" minOccurs="0"/>
     
<xs:element name="osoite" type="yht:PostiosoiteType" minOccurs="0"/>
     
<xs:element name="kiinteistotunnus" type="yht:KiinteistotunnusType" minOccurs="0"/>
     
<xs:element name="hallintasuhde" type="xs:string" minOccurs="0"/>
     
<xs:element name="saanutTiedoksiannonKytkin" type="xs:boolean" minOccurs="0"/>
     
<xs:element name="huomautettavaaKytkin" type="xs:boolean" minOccurs="0"/>
     
<xs:element name="haluaaPaatoksenKytkin" type="xs:boolean" minOccurs="0"/>
     
<xs:element name="huomautus" type="xs:string" minOccurs="0"/>
   
</xs:sequence>
 
</xs:complexType>
</xs:element>

element OsapuoletType/Osapuolet/naapuritieto/Naapuri/henkilo
diagram index_p395.png
namespace http://www.kuntatietopalvelu.fi/gml/yhteiset
type xs:string
properties
isRef 0
minOcc 0
maxOcc 1
content simple
source <xs:element name="henkilo" type="xs:string" minOccurs="0"/>

element OsapuoletType/Osapuolet/naapuritieto/Naapuri/osoite
diagram index_p396.png
namespace http://www.kuntatietopalvelu.fi/gml/yhteiset
type yht:PostiosoiteType
properties
isRef 0
minOcc 0
maxOcc 1
content complex
children yht:kunta yht:valtioSuomeksi yht:valtioKansainvalinen yht:osoitenimi yht:ulkomainenLahiosoite yht:osoitenumero yht:osoitenumero2 yht:jakokirjain yht:jakokirjain2 yht:porras yht:huoneisto yht:postinumero yht:postitoimipaikannimi yht:ulkomainenPostitoimipaikka yht:jarjestysnumero yht:pistesijainti yht:aluesijainti yht:viivasijainti
source <xs:element name="osoite" type="yht:PostiosoiteType" minOccurs="0"/>

element OsapuoletType/Osapuolet/naapuritieto/Naapuri/kiinteistotunnus
diagram index_p397.png
namespace http://www.kuntatietopalvelu.fi/gml/yhteiset
type yht:KiinteistotunnusType
properties
isRef 0
minOcc 0
maxOcc 1
content simple
facets
Kind Value annotation 
pattern (([0-9]{3}){2}([0-9]{4}){2}) 
source <xs:element name="kiinteistotunnus" type="yht:KiinteistotunnusType" minOccurs="0"/>

element OsapuoletType/Osapuolet/naapuritieto/Naapuri/hallintasuhde
diagram index_p398.png
namespace http://www.kuntatietopalvelu.fi/gml/yhteiset
type xs:string
properties
isRef 0
minOcc 0
maxOcc 1
content simple
source <xs:element name="hallintasuhde" type="xs:string" minOccurs="0"/>

element OsapuoletType/Osapuolet/naapuritieto/Naapuri/saanutTiedoksiannonKytkin
diagram index_p399.png
namespace http://www.kuntatietopalvelu.fi/gml/yhteiset
type xs:boolean
properties
isRef 0
minOcc 0
maxOcc 1
content simple
source <xs:element name="saanutTiedoksiannonKytkin" type="xs:boolean" minOccurs="0"/>

element OsapuoletType/Osapuolet/naapuritieto/Naapuri/huomautettavaaKytkin
diagram index_p400.png
namespace http://www.kuntatietopalvelu.fi/gml/yhteiset
type xs:boolean
properties
isRef 0
minOcc 0
maxOcc 1
content simple
source <xs:element name="huomautettavaaKytkin" type="xs:boolean" minOccurs="0"/>

element OsapuoletType/Osapuolet/naapuritieto/Naapuri/haluaaPaatoksenKytkin
diagram index_p401.png
namespace http://www.kuntatietopalvelu.fi/gml/yhteiset
type xs:boolean
properties
isRef 0
minOcc 0
maxOcc 1
content simple
source <xs:element name="haluaaPaatoksenKytkin" type="xs:boolean" minOccurs="0"/>

element OsapuoletType/Osapuolet/naapuritieto/Naapuri/huomautus
diagram index_p402.png
namespace http://www.kuntatietopalvelu.fi/gml/yhteiset
type xs:string
properties
isRef 0
minOcc 0
maxOcc 1
content simple
source <xs:element name="huomautus" type="xs:string" minOccurs="0"/>

complexType OsapuoliType
diagram index_p403.png
namespace http://www.kuntatietopalvelu.fi/gml/yhteiset
children yht:kuntaRooliKoodi yht:VRKrooliKoodi yht:henkilo yht:yritys yht:turvakieltoKytkin yht:suoramarkkinointikieltoKytkin yht:selite yht:postitetaanKytkin yht:laskuviite
used by
elements TilamuutosType/kasittelija OsapuoletType/Osapuolet/osapuolitieto/Osapuoli RakennusvalvontaLiiteType/tekija
source <xs:complexType name="OsapuoliType">
 
<xs:sequence>
   
<xs:element name="kuntaRooliKoodi" minOccurs="0">
     
<xs:annotation>
       
<xs:documentation>Osapuolen rooli kunnan luokituksessa</xs:documentation>
     
</xs:annotation>
     
<xs:simpleType>
       
<xs:restriction base="yht:KuntaRooliKoodiType"/>
     
</xs:simpleType>
   
</xs:element>
   
<xs:element name="VRKrooliKoodi" minOccurs="0">
     
<xs:annotation>
       
<xs:documentation>Osapuolen rooli VRK luokituksessa</xs:documentation>
     
</xs:annotation>
     
<xs:simpleType>
       
<xs:restriction base="yht:VRKRooliKoodiType"/>
     
</xs:simpleType>
   
</xs:element>
   
<xs:element name="henkilo" type="yht:YhteyshenkiloType" minOccurs="0">
     
<xs:annotation>
       
<xs:documentation>Yhteyshenkilön nimi ja yhteystiedot. Henkilö voi olla itsenäinen henkilö että yhteyshenkilö yritykselle. Rooli ratkaisee käytön.</xs:documentation>
     
</xs:annotation>
   
</xs:element>
   
<xs:element name="yritys" type="yht:YritysType" minOccurs="0">
     
<xs:annotation>
       
<xs:documentation>Jos kyseessä on yritys tvs. niin tiedot siirretään tässä elementissä</xs:documentation>
     
</xs:annotation>
   
</xs:element>
   
<xs:element name="turvakieltoKytkin" type="xs:boolean" minOccurs="0"/>
   
<xs:element name="suoramarkkinointikieltoKytkin" type="xs:boolean" minOccurs="0">
     
<xs:annotation>
       
<xs:documentation>True tai arvo puuttuu: suoramarkkintointi ei ole sallittua.
False: suoramarkkinointi on sallittu
</xs:documentation>
     
</xs:annotation>
   
</xs:element>
   
<xs:element name="selite" type="xs:string" minOccurs="0"/>
   
<xs:element name="postitetaanKytkin" type="xs:boolean" minOccurs="0"/>
   
<xs:element name="laskuviite" type="xs:string" minOccurs="0"/>
 
</xs:sequence>
</xs:complexType>

element OsapuoliType/kuntaRooliKoodi
diagram index_p404.png
namespace http://www.kuntatietopalvelu.fi/gml/yhteiset
type restriction of yht:KuntaRooliKoodiType
properties
isRef 0
minOcc 0
maxOcc 1
content simple
facets
Kind Value annotation 
enumeration Rakennuksen omistaja 
enumeration Rakennusvalvonta-asian hakija 
enumeration Rakennusvalvonta-asian laskun maksaja 
enumeration Rakennusvalvonta-asian lausunnon pyytäjä 
enumeration Jatkuvan valvonnan ilmoittaja 
enumeration Kehotuksen tms. saaja 
enumeration Uhkasakon saaja 
enumeration Rakennusvalvonta-asian vastineen antaja 
enumeration Työn suorittaja 
enumeration Pääsuunnittelija 
enumeration Rakennusvalvonnan asiamies 
enumeration Pöytäkirjan vastaanottaja 
enumeration Asian osapuoli 
enumeration Selityksen tai lausunnon pyytäjä 
enumeration Ilmoituksen tekijä 
enumeration Kehotuksen saaja 
enumeration Hakijan asiamies 
enumeration ei tiedossa 
annotation
documentation
Osapuolen rooli kunnan luokituksessa
source <xs:element name="kuntaRooliKoodi" minOccurs="0">
 
<xs:annotation>
   
<xs:documentation>Osapuolen rooli kunnan luokituksessa</xs:documentation>
 
</xs:annotation>
 
<xs:simpleType>
   
<xs:restriction base="yht:KuntaRooliKoodiType"/>
 
</xs:simpleType>
</xs:element>

element OsapuoliType/VRKrooliKoodi
diagram index_p405.png
namespace http://www.kuntatietopalvelu.fi/gml/yhteiset
type restriction of yht:VRKRooliKoodiType
properties
isRef 0
minOcc 0
maxOcc 1
content simple
facets
Kind Value annotation 
enumeration hakija 
enumeration rakennuspaikan omistaja 
enumeration rakennuksen omistaja 
enumeration lupapäätöksen toimittaminen 
enumeration naapuri 
enumeration maksaja 
enumeration lisätietojen antaja 
enumeration pääsuunnittelija 
enumeration rakennussuunnittelija 
enumeration erityissuunnittelija 
enumeration työnjohtaja 
enumeration muu osapuoli 
enumeration ei tiedossa 
annotation
documentation
Osapuolen rooli VRK luokituksessa
source <xs:element name="VRKrooliKoodi" minOccurs="0">
 
<xs:annotation>
   
<xs:documentation>Osapuolen rooli VRK luokituksessa</xs:documentation>
 
</xs:annotation>
 
<xs:simpleType>
   
<xs:restriction base="yht:VRKRooliKoodiType"/>
 
</xs:simpleType>
</xs:element>

element OsapuoliType/henkilo
diagram index_p406.png
namespace http://www.kuntatietopalvelu.fi/gml/yhteiset
type yht:YhteyshenkiloType
properties
isRef 0
minOcc 0
maxOcc 1
content complex
children yht:nimi yht:osoite yht:sahkopostiosoite yht:faksinumero yht:puhelin yht:henkilotunnus
annotation
documentation
Yhteyshenkilön nimi ja yhteystiedot. Henkilö voi olla itsenäinen henkilö että yhteyshenkilö yritykselle. Rooli ratkaisee käytön.
source <xs:element name="henkilo" type="yht:YhteyshenkiloType" minOccurs="0">
 
<xs:annotation>
   
<xs:documentation>Yhteyshenkilön nimi ja yhteystiedot. Henkilö voi olla itsenäinen henkilö että yhteyshenkilö yritykselle. Rooli ratkaisee käytön.</xs:documentation>
 
</xs:annotation>
</xs:element>

element OsapuoliType/yritys
diagram index_p407.png
namespace http://www.kuntatietopalvelu.fi/gml/yhteiset
type yht:YritysType
properties
isRef 0
minOcc 0
maxOcc 1
content complex
children yht:nimi yht:liikeJaYhteisotunnus yht:kayntiosoitetieto yht:postiosoitetieto yht:kotipaikka yht:faksinumero yht:puhelin yht:www yht:sahkopostiosoite yht:verkkolaskutustieto
annotation
documentation
Jos kyseessä on yritys tvs. niin tiedot siirretään tässä elementissä
source <xs:element name="yritys" type="yht:YritysType" minOccurs="0">
 
<xs:annotation>
   
<xs:documentation>Jos kyseessä on yritys tvs. niin tiedot siirretään tässä elementissä</xs:documentation>
 
</xs:annotation>
</xs:element>

element OsapuoliType/turvakieltoKytkin
diagram index_p408.png
namespace http://www.kuntatietopalvelu.fi/gml/yhteiset
type xs:boolean
properties
isRef 0
minOcc 0
maxOcc 1
content simple
source <xs:element name="turvakieltoKytkin" type="xs:boolean" minOccurs="0"/>

element OsapuoliType/suoramarkkinointikieltoKytkin
diagram index_p409.png
namespace http://www.kuntatietopalvelu.fi/gml/yhteiset
type xs:boolean
properties
isRef 0
minOcc 0
maxOcc 1
content simple
annotation
documentation
True tai arvo puuttuu: suoramarkkintointi ei ole sallittua.
False: suoramarkkinointi on sallittu
source <xs:element name="suoramarkkinointikieltoKytkin" type="xs:boolean" minOccurs="0">
 
<xs:annotation>
   
<xs:documentation>True tai arvo puuttuu: suoramarkkintointi ei ole sallittua.
False: suoramarkkinointi on sallittu
</xs:documentation>
 
</xs:annotation>
</xs:element>

element OsapuoliType/selite
diagram index_p410.png
namespace http://www.kuntatietopalvelu.fi/gml/yhteiset
type xs:string
properties
isRef 0
minOcc 0
maxOcc 1
content simple
source <xs:element name="selite" type="xs:string" minOccurs="0"/>

element OsapuoliType/postitetaanKytkin
diagram index_p411.png
namespace http://www.kuntatietopalvelu.fi/gml/yhteiset
type xs:boolean
properties
isRef 0
minOcc 0
maxOcc 1
content simple
source <xs:element name="postitetaanKytkin" type="xs:boolean" minOccurs="0"/>

element OsapuoliType/laskuviite
diagram index_p412.png
namespace http://www.kuntatietopalvelu.fi/gml/yhteiset
type xs:string
properties
isRef 0
minOcc 0
maxOcc 1
content simple
source <xs:element name="laskuviite" type="xs:string" minOccurs="0"/>

complexType OsoiteType
diagram index_p413.png
namespace http://www.kuntatietopalvelu.fi/gml/yhteiset
type extension of yht:AbstractPaikkatietopalveluKohde
properties
base yht:AbstractPaikkatietopalveluKohde
children yht:metatieto yht:yksilointitieto yht:alkuHetki yht:loppuHetki yht:kunta yht:osoitenimi yht:osoitenumero yht:osoitenumero2 yht:jakokirjain yht:jakokirjain2 yht:porras yht:huoneisto yht:huoneistojakokirjain yht:postinumero yht:postitoimipaikannimi yht:pistesijainti yht:aluesijainti yht:viivasijainti yht:viitesijaintialue yht:tila yht:kohteenLaji
used by
element SijaintiType/osoite
source <xs:complexType name="OsoiteType">
 
<xs:complexContent>
   
<xs:extension base="yht:AbstractPaikkatietopalveluKohde">
     
<xs:sequence>
       
<xs:element name="kunta" type="xs:string" minOccurs="0"/>
       
<xs:element name="osoitenimi" type="yht:NimiType"/>
       
<xs:element name="osoitenumero" type="xs:int" minOccurs="0">
         
<xs:annotation>
           
<xs:documentation>Yksi osoitenumero esim. "24"</xs:documentation>
         
</xs:annotation>
       
</xs:element>
       
<xs:element name="osoitenumero2" type="xs:string" minOccurs="0">
         
<xs:annotation>
           
<xs:documentation>Osoitenumeroväli esimerkiksi 35-37 jälikimmäinen numero</xs:documentation>
         
</xs:annotation>
       
</xs:element>
       
<xs:element name="jakokirjain" type="xs:string" minOccurs="0">
         
<xs:annotation>
           
<xs:documentation>numeron perään tuleva pieni kirjain</xs:documentation>
         
</xs:annotation>
       
</xs:element>
       
<xs:element name="jakokirjain2" type="xs:string" minOccurs="0">
         
<xs:annotation>
           
<xs:documentation>Jakokirjainvälin jälkimmäinen osa</xs:documentation>
         
</xs:annotation>
       
</xs:element>
       
<xs:element name="porras" type="xs:string" minOccurs="0"/>
       
<xs:element name="huoneisto" type="xs:int" minOccurs="0"/>
       
<xs:element name="huoneistojakokirjain" type="xs:string" minOccurs="0">
         
<xs:annotation>
           
<xs:documentation>Huoneistonumeron perään tuleva pieni kirjain</xs:documentation>
         
</xs:annotation>
       
</xs:element>
       
<xs:element name="postinumero" type="xs:string" minOccurs="0"/>
       
<xs:element name="postitoimipaikannimi" type="xs:string" minOccurs="0"/>
       
<xs:element name="pistesijainti" type="gml:PointPropertyType" minOccurs="0"/>
       
<xs:element name="aluesijainti" type="gml:SurfacePropertyType" minOccurs="0"/>
       
<xs:element name="viivasijainti" type="gml:CurvePropertyType" minOccurs="0"/>
       
<xs:element name="viitesijaintialue" type="xs:string" minOccurs="0">
         
<xs:annotation>
           
<xs:documentation>Esim. Korso, Tikkurila</xs:documentation>
         
</xs:annotation>
       
</xs:element>
       
<xs:element name="tila" type="yht:OsoiteTilaType" minOccurs="0"/>
       
<xs:element name="kohteenLaji" type="yht:OsoitteistetunKohteenLajiType" minOccurs="0"/>
     
</xs:sequence>
   
</xs:extension>
 
</xs:complexContent>
</xs:complexType>

element OsoiteType/kunta
diagram index_p414.png
namespace http://www.kuntatietopalvelu.fi/gml/yhteiset
type xs:string
properties
isRef 0
minOcc 0
maxOcc 1
content simple
source <xs:element name="kunta" type="xs:string" minOccurs="0"/>

element OsoiteType/osoitenimi
diagram index_p415.png
namespace http://www.kuntatietopalvelu.fi/gml/yhteiset
type yht:NimiType
properties
isRef 0
content complex
children yht:teksti
source <xs:element name="osoitenimi" type="yht:NimiType"/>

element OsoiteType/osoitenumero
diagram index_p416.png
namespace http://www.kuntatietopalvelu.fi/gml/yhteiset
type xs:int
properties
isRef 0
minOcc 0
maxOcc 1
content simple
annotation
documentation
Yksi osoitenumero esim. "24"
source <xs:element name="osoitenumero" type="xs:int" minOccurs="0">
 
<xs:annotation>
   
<xs:documentation>Yksi osoitenumero esim. "24"</xs:documentation>
 
</xs:annotation>
</xs:element>

element OsoiteType/osoitenumero2
diagram index_p417.png
namespace http://www.kuntatietopalvelu.fi/gml/yhteiset
type xs:string
properties
isRef 0
minOcc 0
maxOcc 1
content simple
annotation
documentation
Osoitenumeroväli esimerkiksi 35-37 jälikimmäinen numero
source <xs:element name="osoitenumero2" type="xs:string" minOccurs="0">
 
<xs:annotation>
   
<xs:documentation>Osoitenumeroväli esimerkiksi 35-37 jälikimmäinen numero</xs:documentation>
 
</xs:annotation>
</xs:element>

element OsoiteType/jakokirjain
diagram index_p418.png
namespace http://www.kuntatietopalvelu.fi/gml/yhteiset
type xs:string
properties
isRef 0
minOcc 0
maxOcc 1
content simple
annotation
documentation
numeron perään tuleva pieni kirjain
source <xs:element name="jakokirjain" type="xs:string" minOccurs="0">
 
<xs:annotation>
   
<xs:documentation>numeron perään tuleva pieni kirjain</xs:documentation>
 
</xs:annotation>
</xs:element>

element OsoiteType/jakokirjain2
diagram index_p419.png
namespace http://www.kuntatietopalvelu.fi/gml/yhteiset
type xs:string
properties
isRef 0
minOcc 0
maxOcc 1
content simple
annotation
documentation
Jakokirjainvälin jälkimmäinen osa
source <xs:element name="jakokirjain2" type="xs:string" minOccurs="0">
 
<xs:annotation>
   
<xs:documentation>Jakokirjainvälin jälkimmäinen osa</xs:documentation>
 
</xs:annotation>
</xs:element>

element OsoiteType/porras
diagram index_p420.png
namespace http://www.kuntatietopalvelu.fi/gml/yhteiset
type xs:string
properties
isRef 0
minOcc 0
maxOcc 1
content simple
source <xs:element name="porras" type="xs:string" minOccurs="0"/>

element OsoiteType/huoneisto
diagram index_p421.png
namespace http://www.kuntatietopalvelu.fi/gml/yhteiset
type xs:int
properties
isRef 0
minOcc 0
maxOcc 1
content simple
source <xs:element name="huoneisto" type="xs:int" minOccurs="0"/>

element OsoiteType/huoneistojakokirjain
diagram index_p422.png
namespace http://www.kuntatietopalvelu.fi/gml/yhteiset
type xs:string
properties
isRef 0
minOcc 0
maxOcc 1
content simple
annotation
documentation
Huoneistonumeron perään tuleva pieni kirjain
source <xs:element name="huoneistojakokirjain" type="xs:string" minOccurs="0">
 
<xs:annotation>
   
<xs:documentation>Huoneistonumeron perään tuleva pieni kirjain</xs:documentation>
 
</xs:annotation>
</xs:element>

element OsoiteType/postinumero
diagram index_p423.png
namespace http://www.kuntatietopalvelu.fi/gml/yhteiset
type xs:string
properties
isRef 0
minOcc 0
maxOcc 1
content simple
source <xs:element name="postinumero" type="xs:string" minOccurs="0"/>

element OsoiteType/postitoimipaikannimi
diagram index_p424.png
namespace http://www.kuntatietopalvelu.fi/gml/yhteiset
type xs:string
properties
isRef 0
minOcc 0
maxOcc 1
content simple
source <xs:element name="postitoimipaikannimi" type="xs:string" minOccurs="0"/>

element OsoiteType/pistesijainti
diagram index_p425.png
namespace http://www.kuntatietopalvelu.fi/gml/yhteiset
type gml:PointPropertyType
properties
isRef 0
minOcc 0
maxOcc 1
content complex
source <xs:element name="pistesijainti" type="gml:PointPropertyType" minOccurs="0"/>

element OsoiteType/aluesijainti
diagram index_p426.png
namespace http://www.kuntatietopalvelu.fi/gml/yhteiset
type gml:SurfacePropertyType
properties
isRef 0
minOcc 0
maxOcc 1
content complex
source <xs:element name="aluesijainti" type="gml:SurfacePropertyType" minOccurs="0"/>

element OsoiteType/viivasijainti
diagram index_p427.png
namespace http://www.kuntatietopalvelu.fi/gml/yhteiset
type gml:CurvePropertyType
properties
isRef 0
minOcc 0
maxOcc 1
content complex
source <xs:element name="viivasijainti" type="gml:CurvePropertyType" minOccurs="0"/>

element OsoiteType/viitesijaintialue
diagram index_p428.png
namespace http://www.kuntatietopalvelu.fi/gml/yhteiset
type xs:string
properties
isRef 0
minOcc 0
maxOcc 1
content simple
annotation
documentation
Esim. Korso, Tikkurila
source <xs:element name="viitesijaintialue" type="xs:string" minOccurs="0">
 
<xs:annotation>
   
<xs:documentation>Esim. Korso, Tikkurila</xs:documentation>
 
</xs:annotation>
</xs:element>

element OsoiteType/tila
diagram index_p429.png
namespace http://www.kuntatietopalvelu.fi/gml/yhteiset
type yht:OsoiteTilaType
properties
isRef 0
minOcc 0
maxOcc 1
content simple
facets
Kind Value annotation 
enumeration poistunut 
enumeration varaus 
enumeration voimassa 
enumeration ei tiedossa 
source <xs:element name="tila" type="yht:OsoiteTilaType" minOccurs="0"/>

element OsoiteType/kohteenLaji
diagram index_p430.png
namespace http://www.kuntatietopalvelu.fi/gml/yhteiset
type yht:OsoitteistetunKohteenLajiType
properties
isRef 0
minOcc 0
maxOcc 1
content simple
facets
Kind Value annotation 
enumeration hautausmaa 
enumeration kaavayksikkö 
enumeration luonnonsuojelualue 
enumeration matkailukohde 
enumeration muu 
enumeration muu rakentamaton kiinteistö 
enumeration puisto tai kenttä 
enumeration rakennus 
enumeration saari 
enumeration satama 
enumeration siirtolapuutarha tai mökkikylä 
enumeration tontti 
enumeration tori tai aukio 
enumeration uimaranta 
source <xs:element name="kohteenLaji" type="yht:OsoitteistetunKohteenLajiType" minOccurs="0"/>

complexType PaatoksetType
diagram index_p431.png
namespace http://www.kuntatietopalvelu.fi/gml/yhteiset
children yht:Paatos
source <xs:complexType name="PaatoksetType">
 
<xs:sequence>
   
<xs:element name="Paatos" type="yht:PaatosType" minOccurs="0">
     
<xs:annotation>
       
<xs:documentation>Annettuun lupaan liittyvät päätöstiedot</xs:documentation>
     
</xs:annotation>
   
</xs:element>
 
</xs:sequence>
</xs:complexType>

element PaatoksetType/Paatos
diagram index_p432.png
namespace http://www.kuntatietopalvelu.fi/gml/yhteiset
type yht:PaatosType
properties
isRef 0
minOcc 0
maxOcc 1
content complex
children yht:lupamaaraykset yht:paivamaarat yht:poytakirja
annotation
documentation
Annettuun lupaan liittyvät päätöstiedot
source <xs:element name="Paatos" type="yht:PaatosType" minOccurs="0">
 
<xs:annotation>
   
<xs:documentation>Annettuun lupaan liittyvät päätöstiedot</xs:documentation>
 
</xs:annotation>
</xs:element>

complexType PaatospoytakirjaType
diagram index_p433.png
namespace http://www.kuntatietopalvelu.fi/gml/yhteiset
children yht:paatos yht:paatoskoodi yht:paatoksentekija yht:paatospvm yht:pykala yht:liite
used by
element PaatosType/poytakirja
source <xs:complexType name="PaatospoytakirjaType">
 
<xs:sequence>
   
<xs:element name="paatos" type="xs:string" minOccurs="0"/>
   
<xs:element name="paatoskoodi" minOccurs="0">
     
<xs:simpleType>
       
<xs:restriction base="xs:string">
         
<xs:enumeration value="myönnetty"/>
         
<xs:enumeration value="hyväksytty"/>
         
<xs:enumeration value="evätty"/>
         
<xs:enumeration value="osittain myönnetty"/>
         
<xs:enumeration value="pysytti osittain myönnettynä"/>
         
<xs:enumeration value="myönnetty aloitusoikeudella"/>
         
<xs:enumeration value="ehdollinen"/>
         
<xs:enumeration value="ei tutkittu (oikaisuvaatimusvaatimus tai lupa pysyy puollettuna)"/>
         
<xs:enumeration value="ei tutkittu (oikaisuvaatimus tai lupa pysyy evättynä)"/>
         
<xs:enumeration value="työhön liittyy ehto"/>
         
<xs:enumeration value="tehty hallintopakkopäätös (asetettu velvoite)"/>
         
<xs:enumeration value="tehty hallintopakkopäätös (ei velvoitetta)"/>
         
<xs:enumeration value="tehty uhkasakkopäätös"/>
         
<xs:enumeration value="hallintopakon tai uhkasakkoasian käsittely lopetettu"/>
         
<xs:enumeration value="pysytti määräyksen tai päätöksen"/>
         
<xs:enumeration value="muutti määräystä tai päätöstä"/>
         
<xs:enumeration value="määräys peruutettu"/>
         
<xs:enumeration value="valituksesta on luovuttu (oikaisuvaatimus tai lupa pysyy puollettuna)"/>
         
<xs:enumeration value="valituksesta on luovuttu (oikaisuvaatimus tai lupa pysyy evättynä)"/>
         
<xs:enumeration value="muutti myönnetyksi"/>
         
<xs:enumeration value="pysytti myönnettynä"/>
         
<xs:enumeration value="muutti evätyksi"/>
         
<xs:enumeration value="pysytti evättynä"/>
         
<xs:enumeration value="puollettu"/>
         
<xs:enumeration value="ei puollettu"/>
         
<xs:enumeration value="annettu lausunto"/>
         
<xs:enumeration value="ei lausuntoa"/>
         
<xs:enumeration value="siirretty maaoikeudelle"/>
         
<xs:enumeration value="suunnitelmat tarkastettu"/>
         
<xs:enumeration value="muutettu toimenpideluvaksi (konversio)"/>
         
<xs:enumeration value="peruutettu"/>
         
<xs:enumeration value="ei tutkittu"/>
         
<xs:enumeration value="asia palautettu uudelleen valmisteltavaksi"/>
         
<xs:enumeration value="asiakirjat palautettu korjauskehotuksin"/>
         
<xs:enumeration value="asia poistettu esityslistalta"/>
         
<xs:enumeration value="asia pantu pöydälle kokouksessa"/>
         
<xs:enumeration value="ilmoitus merkitty tiedoksi"/>
         
<xs:enumeration value="ei tiedossa"/>
       
</xs:restriction>
     
</xs:simpleType>
   
</xs:element>
   
<xs:element name="paatoksentekija" type="xs:string" minOccurs="0"/>
   
<xs:element name="paatospvm" type="xs:date"/>
   
<xs:element name="pykala" type="xs:int" minOccurs="0"/>
   
<xs:element name="liite" type="yht:RakennusvalvontaLiiteType" minOccurs="0"/>
 
</xs:sequence>
</xs:complexType>

element PaatospoytakirjaType/paatos
diagram index_p434.png
namespace http://www.kuntatietopalvelu.fi/gml/yhteiset
type xs:string
properties
isRef 0
minOcc 0
maxOcc 1
content simple
source <xs:element name="paatos" type="xs:string" minOccurs="0"/>

element PaatospoytakirjaType/paatoskoodi
diagram index_p435.png
namespace http://www.kuntatietopalvelu.fi/gml/yhteiset
type restriction of xs:string
properties
isRef 0
minOcc 0
maxOcc 1
content simple
facets
Kind Value annotation 
enumeration myönnetty 
enumeration hyväksytty 
enumeration evätty 
enumeration osittain myönnetty 
enumeration pysytti osittain myönnettynä 
enumeration myönnetty aloitusoikeudella 
enumeration ehdollinen 
enumeration ei tutkittu (oikaisuvaatimusvaatimus tai lupa pysyy puollettuna) 
enumeration ei tutkittu (oikaisuvaatimus tai lupa pysyy evättynä) 
enumeration työhön liittyy ehto 
enumeration tehty hallintopakkopäätös (asetettu velvoite) 
enumeration tehty hallintopakkopäätös (ei velvoitetta) 
enumeration tehty uhkasakkopäätös 
enumeration hallintopakon tai uhkasakkoasian käsittely lopetettu 
enumeration pysytti määräyksen tai päätöksen 
enumeration muutti määräystä tai päätöstä 
enumeration määräys peruutettu 
enumeration valituksesta on luovuttu (oikaisuvaatimus tai lupa pysyy puollettuna) 
enumeration valituksesta on luovuttu (oikaisuvaatimus tai lupa pysyy evättynä) 
enumeration muutti myönnetyksi 
enumeration pysytti myönnettynä 
enumeration muutti evätyksi 
enumeration pysytti evättynä 
enumeration puollettu 
enumeration ei puollettu 
enumeration annettu lausunto 
enumeration ei lausuntoa 
enumeration siirretty maaoikeudelle 
enumeration suunnitelmat tarkastettu 
enumeration muutettu toimenpideluvaksi (konversio) 
enumeration peruutettu 
enumeration ei tutkittu 
enumeration asia palautettu uudelleen valmisteltavaksi 
enumeration asiakirjat palautettu korjauskehotuksin 
enumeration asia poistettu esityslistalta 
enumeration asia pantu pöydälle kokouksessa 
enumeration ilmoitus merkitty tiedoksi 
enumeration ei tiedossa 
source <xs:element name="paatoskoodi" minOccurs="0">
 
<xs:simpleType>
   
<xs:restriction base="xs:string">
     
<xs:enumeration value="myönnetty"/>
     
<xs:enumeration value="hyväksytty"/>
     
<xs:enumeration value="evätty"/>
     
<xs:enumeration value="osittain myönnetty"/>
     
<xs:enumeration value="pysytti osittain myönnettynä"/>
     
<xs:enumeration value="myönnetty aloitusoikeudella"/>
     
<xs:enumeration value="ehdollinen"/>
     
<xs:enumeration value="ei tutkittu (oikaisuvaatimusvaatimus tai lupa pysyy puollettuna)"/>
     
<xs:enumeration value="ei tutkittu (oikaisuvaatimus tai lupa pysyy evättynä)"/>
     
<xs:enumeration value="työhön liittyy ehto"/>
     
<xs:enumeration value="tehty hallintopakkopäätös (asetettu velvoite)"/>
     
<xs:enumeration value="tehty hallintopakkopäätös (ei velvoitetta)"/>
     
<xs:enumeration value="tehty uhkasakkopäätös"/>
     
<xs:enumeration value="hallintopakon tai uhkasakkoasian käsittely lopetettu"/>
     
<xs:enumeration value="pysytti määräyksen tai päätöksen"/>
     
<xs:enumeration value="muutti määräystä tai päätöstä"/>
     
<xs:enumeration value="määräys peruutettu"/>
     
<xs:enumeration value="valituksesta on luovuttu (oikaisuvaatimus tai lupa pysyy puollettuna)"/>
     
<xs:enumeration value="valituksesta on luovuttu (oikaisuvaatimus tai lupa pysyy evättynä)"/>
     
<xs:enumeration value="muutti myönnetyksi"/>
     
<xs:enumeration value="pysytti myönnettynä"/>
     
<xs:enumeration value="muutti evätyksi"/>
     
<xs:enumeration value="pysytti evättynä"/>
     
<xs:enumeration value="puollettu"/>
     
<xs:enumeration value="ei puollettu"/>
     
<xs:enumeration value="annettu lausunto"/>
     
<xs:enumeration value="ei lausuntoa"/>
     
<xs:enumeration value="siirretty maaoikeudelle"/>
     
<xs:enumeration value="suunnitelmat tarkastettu"/>
     
<xs:enumeration value="muutettu toimenpideluvaksi (konversio)"/>
     
<xs:enumeration value="peruutettu"/>
     
<xs:enumeration value="ei tutkittu"/>
     
<xs:enumeration value="asia palautettu uudelleen valmisteltavaksi"/>
     
<xs:enumeration value="asiakirjat palautettu korjauskehotuksin"/>
     
<xs:enumeration value="asia poistettu esityslistalta"/>
     
<xs:enumeration value="asia pantu pöydälle kokouksessa"/>
     
<xs:enumeration value="ilmoitus merkitty tiedoksi"/>
     
<xs:enumeration value="ei tiedossa"/>
   
</xs:restriction>
 
</xs:simpleType>
</xs:element>

element PaatospoytakirjaType/paatoksentekija
diagram index_p436.png
namespace http://www.kuntatietopalvelu.fi/gml/yhteiset
type xs:string
properties
isRef 0
minOcc 0
maxOcc 1
content simple
source <xs:element name="paatoksentekija" type="xs:string" minOccurs="0"/>

element PaatospoytakirjaType/paatospvm
diagram index_p437.png
namespace http://www.kuntatietopalvelu.fi/gml/yhteiset
type xs:date
properties
isRef 0
content simple
source <xs:element name="paatospvm" type="xs:date"/>

element PaatospoytakirjaType/pykala
diagram index_p438.png
namespace http://www.kuntatietopalvelu.fi/gml/yhteiset
type xs:int
properties
isRef 0
minOcc 0
maxOcc 1
content simple
source <xs:element name="pykala" type="xs:int" minOccurs="0"/>

element PaatospoytakirjaType/liite
diagram index_p439.png
namespace http://www.kuntatietopalvelu.fi/gml/yhteiset
type yht:RakennusvalvontaLiiteType
properties
isRef 0
minOcc 0
maxOcc 1
content complex
children yht:kuvaus yht:linkkiliitteeseen yht:muokkausHetki yht:versionumero yht:tekija yht:tyyppi yht:metatietotieto yht:rakennustunnustieto
source <xs:element name="liite" type="yht:RakennusvalvontaLiiteType" minOccurs="0"/>

complexType PaatosType
diagram index_p440.png
namespace http://www.kuntatietopalvelu.fi/gml/yhteiset
children yht:lupamaaraykset yht:paivamaarat yht:poytakirja
used by
element PaatoksetType/Paatos
source <xs:complexType name="PaatosType">
 
<xs:sequence>
   
<xs:element name="lupamaaraykset" type="yht:LupamaarayksetType" minOccurs="0">
     
<xs:annotation>
       
<xs:documentation>Luvan ehdot ja määraykset</xs:documentation>
     
</xs:annotation>
   
</xs:element>
   
<xs:element name="paivamaarat" type="yht:PaivamaaratType" minOccurs="0">
     
<xs:annotation>
       
<xs:documentation>Päätäkseen/lupaan liittyvät päivämäärät</xs:documentation>
     
</xs:annotation>
   
</xs:element>
   
<xs:element name="poytakirja" type="yht:PaatospoytakirjaType" minOccurs="0" maxOccurs="unbounded">
     
<xs:annotation>
       
<xs:documentation>Päätöksestä tehty virallinen päätöspöytäkirja liitteenä</xs:documentation>
     
</xs:annotation>
   
</xs:element>
 
</xs:sequence>
</xs:complexType>

element PaatosType/lupamaaraykset
diagram index_p441.png
namespace http://www.kuntatietopalvelu.fi/gml/yhteiset
type yht:LupamaarayksetType
properties
isRef 0
minOcc 0
maxOcc 1
content complex
children yht:autopaikkojaEnintaan yht:autopaikkojaVahintaan yht:autopaikkojaRakennettava yht:autopaikkojaRakennettu yht:autopaikkojaKiinteistolla yht:autopaikkojaUlkopuolella yht:kerrosala yht:kokonaisala yht:rakennusoikeudellinenKerrosala yht:vaaditutKatselmukset yht:maaraystieto yht:vaadittuErityissuunnitelmatieto yht:vaadittuTyonjohtajatieto
annotation
documentation
Luvan ehdot ja määraykset
source <xs:element name="lupamaaraykset" type="yht:LupamaarayksetType" minOccurs="0">
 
<xs:annotation>
   
<xs:documentation>Luvan ehdot ja määraykset</xs:documentation>
 
</xs:annotation>
</xs:element>

element PaatosType/paivamaarat
diagram index_p442.png
namespace http://www.kuntatietopalvelu.fi/gml/yhteiset
type yht:PaivamaaratType
properties
isRef 0
minOcc 0
maxOcc 1
content complex
children yht:aloitettavaPvm yht:lainvoimainenPvm yht:voimassaHetkiPvm yht:raukeamisPvm yht:antoPvm yht:viimeinenValitusPvm yht:julkipanoPvm
annotation
documentation
Päätäkseen/lupaan liittyvät päivämäärät
source <xs:element name="paivamaarat" type="yht:PaivamaaratType" minOccurs="0">
 
<xs:annotation>
   
<xs:documentation>Päätäkseen/lupaan liittyvät päivämäärät</xs:documentation>
 
</xs:annotation>
</xs:element>

element PaatosType/poytakirja
diagram index_p443.png
namespace http://www.kuntatietopalvelu.fi/gml/yhteiset
type yht:PaatospoytakirjaType
properties
isRef 0
minOcc 0
maxOcc unbounded
content complex
children yht:paatos yht:paatoskoodi yht:paatoksentekija yht:paatospvm yht:pykala yht:liite
annotation
documentation
Päätöksestä tehty virallinen päätöspöytäkirja liitteenä
source <xs:element name="poytakirja" type="yht:PaatospoytakirjaType" minOccurs="0" maxOccurs="unbounded">
 
<xs:annotation>
   
<xs:documentation>Päätöksestä tehty virallinen päätöspöytäkirja liitteenä</xs:documentation>
 
</xs:annotation>
</xs:element>

complexType PaivamaaratType
diagram index_p444.png
namespace http://www.kuntatietopalvelu.fi/gml/yhteiset
children yht:aloitettavaPvm yht:lainvoimainenPvm yht:voimassaHetkiPvm yht:raukeamisPvm yht:antoPvm yht:viimeinenValitusPvm yht:julkipanoPvm
used by
element PaatosType/paivamaarat
source <xs:complexType name="PaivamaaratType">
 
<xs:sequence>
   
<xs:element name="aloitettavaPvm" type="xs:date" minOccurs="0">
     
<xs:annotation>
       
<xs:documentation>viimeinen aloituspäivä</xs:documentation>
     
</xs:annotation>
   
</xs:element>
   
<xs:element name="lainvoimainenPvm" type="xs:date" minOccurs="0"/>
   
<xs:element name="voimassaHetkiPvm" type="xs:date" minOccurs="0"/>
   
<xs:element name="raukeamisPvm" type="xs:date" minOccurs="0"/>
   
<xs:element name="antoPvm" type="xs:date" minOccurs="0"/>
   
<xs:element name="viimeinenValitusPvm" type="xs:date" minOccurs="0"/>
   
<xs:element name="julkipanoPvm" type="xs:date" minOccurs="0"/>
 
</xs:sequence>
</xs:complexType>

element PaivamaaratType/aloitettavaPvm
diagram index_p445.png
namespace http://www.kuntatietopalvelu.fi/gml/yhteiset
type xs:date
properties
isRef 0
minOcc 0
maxOcc 1
content simple
annotation
documentation
viimeinen aloituspäivä
source <xs:element name="aloitettavaPvm" type="xs:date" minOccurs="0">
 
<xs:annotation>
   
<xs:documentation>viimeinen aloituspäivä</xs:documentation>
 
</xs:annotation>
</xs:element>

element PaivamaaratType/lainvoimainenPvm
diagram index_p446.png
namespace http://www.kuntatietopalvelu.fi/gml/yhteiset
type xs:date
properties
isRef 0
minOcc 0
maxOcc 1
content simple
source <xs:element name="lainvoimainenPvm" type="xs:date" minOccurs="0"/>

element PaivamaaratType/voimassaHetkiPvm
diagram index_p447.png
namespace http://www.kuntatietopalvelu.fi/gml/yhteiset
type xs:date
properties
isRef 0
minOcc 0
maxOcc 1
content simple
source <xs:element name="voimassaHetkiPvm" type="xs:date" minOccurs="0"/>

element PaivamaaratType/raukeamisPvm
diagram index_p448.png
namespace http://www.kuntatietopalvelu.fi/gml/yhteiset
type xs:date
properties
isRef 0
minOcc 0
maxOcc 1
content simple
source <xs:element name="raukeamisPvm" type="xs:date" minOccurs="0"/>

element PaivamaaratType/antoPvm
diagram index_p449.png
namespace http://www.kuntatietopalvelu.fi/gml/yhteiset
type xs:date
properties
isRef 0
minOcc 0
maxOcc 1
content simple
source <xs:element name="antoPvm" type="xs:date" minOccurs="0"/>

element PaivamaaratType/viimeinenValitusPvm
diagram index_p450.png
namespace http://www.kuntatietopalvelu.fi/gml/yhteiset
type xs:date
properties
isRef 0
minOcc 0
maxOcc 1
content simple
source <xs:element name="viimeinenValitusPvm" type="xs:date" minOccurs="0"/>

element PaivamaaratType/julkipanoPvm
diagram index_p451.png
namespace http://www.kuntatietopalvelu.fi/gml/yhteiset
type xs:date
properties
isRef 0
minOcc 0
maxOcc 1
content simple
source <xs:element name="julkipanoPvm" type="xs:date" minOccurs="0"/>

complexType PostiosoiteType
diagram index_p452.png
namespace http://www.kuntatietopalvelu.fi/gml/yhteiset
children yht:kunta yht:valtioSuomeksi yht:valtioKansainvalinen yht:osoitenimi yht:ulkomainenLahiosoite yht:osoitenumero yht:osoitenumero2 yht:jakokirjain yht:jakokirjain2 yht:porras yht:huoneisto yht:postinumero yht:postitoimipaikannimi yht:ulkomainenPostitoimipaikka yht:jarjestysnumero yht:pistesijainti yht:aluesijainti yht:viivasijainti
used by
elements YritysType/kayntiosoitetieto/kayntiosoite YhteyshenkiloType/osoite RakennuspaikkaType/osoite OsapuoletType/Osapuolet/naapuritieto/Naapuri/osoite YhteystietoType/osoitetieto/Osoite YritysType/postiosoitetieto/postiosoite
source <xs:complexType name="PostiosoiteType">
 
<xs:sequence>
   
<xs:element name="kunta" type="xs:string" minOccurs="0"/>
   
<xs:element name="valtioSuomeksi" type="xs:string" minOccurs="0"/>
   
<xs:element name="valtioKansainvalinen" type="xs:string" minOccurs="0"/>
   
<xs:element name="osoitenimi" type="yht:NimiType"/>
   
<xs:element name="ulkomainenLahiosoite" type="xs:string" minOccurs="0"/>
   
<xs:element name="osoitenumero" type="xs:int" minOccurs="0"/>
   
<xs:element name="osoitenumero2" type="xs:int" minOccurs="0">
     
<xs:annotation>
       
<xs:documentation>Osoitenumeroväli esimerkiksi 35-37 jälikimmäinen numero</xs:documentation>
     
</xs:annotation>
   
</xs:element>
   
<xs:element name="jakokirjain" minOccurs="0">
     
<xs:annotation>
       
<xs:documentation>numeron perään tuleva pieni kirjain, yksi merkki pienaakkosin, a-ö</xs:documentation>
     
</xs:annotation>
     
<xs:simpleType>
       
<xs:restriction base="xs:string">
         
<xs:pattern value="[a-ö]"/>
       
</xs:restriction>
     
</xs:simpleType>
   
</xs:element>
   
<xs:element name="jakokirjain2" minOccurs="0">
     
<xs:annotation>
       
<xs:documentation>Jakokirjainvälin jälkimmäinen osa, yksi merkki pienaakkosin, a-ö</xs:documentation>
     
</xs:annotation>
     
<xs:simpleType>
       
<xs:restriction base="xs:string">
         
<xs:pattern value="[a-ö]"/>
       
</xs:restriction>
     
</xs:simpleType>
   
</xs:element>
   
<xs:element name="porras" minOccurs="0">
     
<xs:annotation>
       
<xs:documentation>yksi merkki suuraakkosin, A-Ö</xs:documentation>
     
</xs:annotation>
     
<xs:simpleType>
       
<xs:restriction base="xs:string">
         
<xs:pattern value="[A-Ö]"/>
       
</xs:restriction>
     
</xs:simpleType>
   
</xs:element>
   
<xs:element name="huoneisto" type="xs:int" minOccurs="0"/>
   
<xs:element name="postinumero" minOccurs="0">
     
<xs:simpleType>
       
<xs:restriction base="xs:string">
         
<xs:pattern value="[0-9][0-9][0-9][0-9][0-9]"/>
       
</xs:restriction>
     
</xs:simpleType>
   
</xs:element>
   
<xs:element name="postitoimipaikannimi" type="xs:string" minOccurs="0"/>
   
<xs:element name="ulkomainenPostitoimipaikka" type="xs:string" minOccurs="0"/>
   
<xs:element name="jarjestysnumero" type="xs:int" minOccurs="0"/>
   
<xs:element name="pistesijainti" type="gml:PointPropertyType" minOccurs="0"/>
   
<xs:element name="aluesijainti" type="gml:SurfacePropertyType" minOccurs="0"/>
   
<xs:element name="viivasijainti" type="gml:CurvePropertyType" minOccurs="0"/>
 
</xs:sequence>
</xs:complexType>

element PostiosoiteType/kunta
diagram index_p453.png
namespace http://www.kuntatietopalvelu.fi/gml/yhteiset
type xs:string
properties
isRef 0
minOcc 0
maxOcc 1
content simple
source <xs:element name="kunta" type="xs:string" minOccurs="0"/>

element PostiosoiteType/valtioSuomeksi
diagram index_p454.png
namespace http://www.kuntatietopalvelu.fi/gml/yhteiset
type xs:string
properties
isRef 0
minOcc 0
maxOcc 1
content simple
source <xs:element name="valtioSuomeksi" type="xs:string" minOccurs="0"/>

element PostiosoiteType/valtioKansainvalinen
diagram index_p455.png
namespace http://www.kuntatietopalvelu.fi/gml/yhteiset
type xs:string
properties
isRef 0
minOcc 0
maxOcc 1
content simple
source <xs:element name="valtioKansainvalinen" type="xs:string" minOccurs="0"/>

element PostiosoiteType/osoitenimi
diagram index_p456.png
namespace http://www.kuntatietopalvelu.fi/gml/yhteiset
type yht:NimiType
properties
isRef 0
content complex
children yht:teksti
source <xs:element name="osoitenimi" type="yht:NimiType"/>

element PostiosoiteType/ulkomainenLahiosoite
diagram index_p457.png
namespace http://www.kuntatietopalvelu.fi/gml/yhteiset
type xs:string
properties
isRef 0
minOcc 0
maxOcc 1
content simple
source <xs:element name="ulkomainenLahiosoite" type="xs:string" minOccurs="0"/>

element PostiosoiteType/osoitenumero
diagram index_p458.png
namespace http://www.kuntatietopalvelu.fi/gml/yhteiset
type xs:int
properties
isRef 0
minOcc 0
maxOcc 1
content simple
source <xs:element name="osoitenumero" type="xs:int" minOccurs="0"/>

element PostiosoiteType/osoitenumero2
diagram index_p459.png
namespace http://www.kuntatietopalvelu.fi/gml/yhteiset
type xs:int
properties
isRef 0
minOcc 0
maxOcc 1
content simple
annotation
documentation
Osoitenumeroväli esimerkiksi 35-37 jälikimmäinen numero
source <xs:element name="osoitenumero2" type="xs:int" minOccurs="0">
 
<xs:annotation>
   
<xs:documentation>Osoitenumeroväli esimerkiksi 35-37 jälikimmäinen numero</xs:documentation>
 
</xs:annotation>
</xs:element>

element PostiosoiteType/jakokirjain
diagram index_p460.png
namespace http://www.kuntatietopalvelu.fi/gml/yhteiset
type restriction of xs:string
properties
isRef 0
minOcc 0
maxOcc 1
content simple
facets
Kind Value annotation 
pattern [a-ö] 
annotation
documentation
numeron perään tuleva pieni kirjain, yksi merkki pienaakkosin, a-ö
source <xs:element name="jakokirjain" minOccurs="0">
 
<xs:annotation>
   
<xs:documentation>numeron perään tuleva pieni kirjain, yksi merkki pienaakkosin, a-ö</xs:documentation>
 
</xs:annotation>
 
<xs:simpleType>
   
<xs:restriction base="xs:string">
     
<xs:pattern value="[a-ö]"/>
   
</xs:restriction>
 
</xs:simpleType>
</xs:element>

element PostiosoiteType/jakokirjain2
diagram index_p461.png
namespace http://www.kuntatietopalvelu.fi/gml/yhteiset
type restriction of xs:string
properties
isRef 0
minOcc 0
maxOcc 1
content simple
facets
Kind Value annotation 
pattern [a-ö] 
annotation
documentation
Jakokirjainvälin jälkimmäinen osa, yksi merkki pienaakkosin, a-ö
source <xs:element name="jakokirjain2" minOccurs="0">
 
<xs:annotation>
   
<xs:documentation>Jakokirjainvälin jälkimmäinen osa, yksi merkki pienaakkosin, a-ö</xs:documentation>
 
</xs:annotation>
 
<xs:simpleType>
   
<xs:restriction base="xs:string">
     
<xs:pattern value="[a-ö]"/>
   
</xs:restriction>
 
</xs:simpleType>
</xs:element>

element PostiosoiteType/porras
diagram index_p462.png
namespace http://www.kuntatietopalvelu.fi/gml/yhteiset
type restriction of xs:string
properties
isRef 0
minOcc 0
maxOcc 1
content simple
facets
Kind Value annotation 
pattern [A-Ö] 
annotation
documentation
yksi merkki suuraakkosin, A-Ö
source <xs:element name="porras" minOccurs="0">
 
<xs:annotation>
   
<xs:documentation>yksi merkki suuraakkosin, A-Ö</xs:documentation>
 
</xs:annotation>
 
<xs:simpleType>
   
<xs:restriction base="xs:string">
     
<xs:pattern value="[A-Ö]"/>
   
</xs:restriction>
 
</xs:simpleType>
</xs:element>

element PostiosoiteType/huoneisto
diagram index_p463.png
namespace http://www.kuntatietopalvelu.fi/gml/yhteiset
type xs:int
properties
isRef 0
minOcc 0
maxOcc 1
content simple
source <xs:element name="huoneisto" type="xs:int" minOccurs="0"/>

element PostiosoiteType/postinumero
diagram index_p464.png
namespace http://www.kuntatietopalvelu.fi/gml/yhteiset
type restriction of xs:string
properties
isRef 0
minOcc 0
maxOcc 1
content simple
facets
Kind Value annotation 
pattern [0-9][0-9][0-9][0-9][0-9] 
source <xs:element name="postinumero" minOccurs="0">
 
<xs:simpleType>
   
<xs:restriction base="xs:string">
     
<xs:pattern value="[0-9][0-9][0-9][0-9][0-9]"/>
   
</xs:restriction>
 
</xs:simpleType>
</xs:element>

element PostiosoiteType/postitoimipaikannimi
diagram index_p465.png
namespace http://www.kuntatietopalvelu.fi/gml/yhteiset
type xs:string
properties
isRef 0
minOcc 0
maxOcc 1
content simple
source <xs:element name="postitoimipaikannimi" type="xs:string" minOccurs="0"/>

element PostiosoiteType/ulkomainenPostitoimipaikka
diagram index_p466.png
namespace http://www.kuntatietopalvelu.fi/gml/yhteiset
type xs:string
properties
isRef 0
minOcc 0
maxOcc 1
content simple
source <xs:element name="ulkomainenPostitoimipaikka" type="xs:string" minOccurs="0"/>

element PostiosoiteType/jarjestysnumero
diagram index_p467.png
namespace http://www.kuntatietopalvelu.fi/gml/yhteiset
type xs:int
properties
isRef 0
minOcc 0
maxOcc 1
content simple
source <xs:element name="jarjestysnumero" type="xs:int" minOccurs="0"/>

element PostiosoiteType/pistesijainti
diagram index_p468.png
namespace http://www.kuntatietopalvelu.fi/gml/yhteiset
type gml:PointPropertyType
properties
isRef 0
minOcc 0
maxOcc 1
content complex
source <xs:element name="pistesijainti" type="gml:PointPropertyType" minOccurs="0"/>

element PostiosoiteType/aluesijainti
diagram index_p469.png
namespace http://www.kuntatietopalvelu.fi/gml/yhteiset
type gml:SurfacePropertyType
properties
isRef 0
minOcc 0
maxOcc 1
content complex
source <xs:element name="aluesijainti" type="gml:SurfacePropertyType" minOccurs="0"/>

element PostiosoiteType/viivasijainti
diagram index_p470.png
namespace http://www.kuntatietopalvelu.fi/gml/yhteiset
type gml:CurvePropertyType
properties
isRef 0
minOcc 0
maxOcc 1
content complex
source <xs:element name="viivasijainti" type="gml:CurvePropertyType" minOccurs="0"/>

complexType PvmjaksoType
diagram index_p471.png
namespace http://www.kuntatietopalvelu.fi/gml/yhteiset
children yht:alkuPvm yht:loppuPvm
used by
element ValvontatapahtumaType/aikajaksotieto/Aikajakso
source <xs:complexType name="PvmjaksoType">
 
<xs:sequence>
   
<xs:element name="alkuPvm" type="xs:date"/>
   
<xs:element name="loppuPvm" type="xs:date" minOccurs="0"/>
 
</xs:sequence>
</xs:complexType>

element PvmjaksoType/alkuPvm
diagram index_p472.png
namespace http://www.kuntatietopalvelu.fi/gml/yhteiset
type xs:date
properties
isRef 0
content simple
source <xs:element name="alkuPvm" type="xs:date"/>

element PvmjaksoType/loppuPvm
diagram index_p473.png
namespace http://www.kuntatietopalvelu.fi/gml/yhteiset
type xs:date
properties
isRef 0
minOcc 0
maxOcc 1
content simple
source <xs:element name="loppuPvm" type="xs:date" minOccurs="0"/>

complexType RakennuksenTunnusType
diagram index_p474.png
namespace http://www.kuntatietopalvelu.fi/gml/yhteiset
children yht:kiinttun yht:rakennusnro yht:aanestysalue
source <xs:complexType name="RakennuksenTunnusType">
 
<xs:sequence>
   
<xs:element name="kiinttun" type="yht:KiinteistotunnusType">
     
<xs:annotation>
       
<xs:documentation>Kiinteistötunnus, 14 merkkiä ilman väliviivoja.</xs:documentation>
     
</xs:annotation>
   
</xs:element>
   
<xs:element name="rakennusnro" minOccurs="0">
     
<xs:annotation>
       
<xs:documentation>Rakennusnumero, kolmella numerolla etunollin</xs:documentation>
     
</xs:annotation>
     
<xs:simpleType>
       
<xs:restriction base="xs:string">
         
<xs:pattern value="[0-9][0-9][0-9]"/>
       
</xs:restriction>
     
</xs:simpleType>
   
</xs:element>
   
<xs:element name="aanestysalue" type="xs:string" minOccurs="0">
     
<xs:annotation>
       
<xs:documentation>Äänestysalue</xs:documentation>
     
</xs:annotation>
   
</xs:element>
 
</xs:sequence>
</xs:complexType>

element RakennuksenTunnusType/kiinttun
diagram index_p475.png
namespace http://www.kuntatietopalvelu.fi/gml/yhteiset
type yht:KiinteistotunnusType
properties
isRef 0
content simple
facets
Kind Value annotation 
pattern (([0-9]{3}){2}([0-9]{4}){2}) 
annotation
documentation
Kiinteistötunnus, 14 merkkiä ilman väliviivoja.
source <xs:element name="kiinttun" type="yht:KiinteistotunnusType">
 
<xs:annotation>
   
<xs:documentation>Kiinteistötunnus, 14 merkkiä ilman väliviivoja.</xs:documentation>
 
</xs:annotation>
</xs:element>

element RakennuksenTunnusType/rakennusnro
diagram index_p476.png
namespace http://www.kuntatietopalvelu.fi/gml/yhteiset
type restriction of xs:string
properties
isRef 0
minOcc 0
maxOcc 1
content simple
facets
Kind Value annotation 
pattern [0-9][0-9][0-9] 
annotation
documentation
Rakennusnumero, kolmella numerolla etunollin
source <xs:element name="rakennusnro" minOccurs="0">
 
<xs:annotation>
   
<xs:documentation>Rakennusnumero, kolmella numerolla etunollin</xs:documentation>
 
</xs:annotation>
 
<xs:simpleType>
   
<xs:restriction base="xs:string">
     
<xs:pattern value="[0-9][0-9][0-9]"/>
   
</xs:restriction>
 
</xs:simpleType>
</xs:element>

element RakennuksenTunnusType/aanestysalue
diagram index_p477.png
namespace http://www.kuntatietopalvelu.fi/gml/yhteiset
type xs:string
properties
isRef 0
minOcc 0
maxOcc 1
content simple
annotation
documentation
Äänestysalue
source <xs:element name="aanestysalue" type="xs:string" minOccurs="0">
 
<xs:annotation>
   
<xs:documentation>Äänestysalue</xs:documentation>
 
</xs:annotation>
</xs:element>

complexType RakennusLuvanTunnusType
diagram index_p478.png
namespace http://www.kuntatietopalvelu.fi/gml/yhteiset
children yht:kuntalupatunnus yht:muuTunnustieto yht:VRKLupatunnus yht:saapumisPvm yht:viittaus
used by
element LuvanTunnisteTiedotType/LupaTunnus
source <xs:complexType name="RakennusLuvanTunnusType">
 
<xs:sequence>
   
<xs:element name="kuntalupatunnus" type="xs:string" minOccurs="0">
     
<xs:annotation>
       
<xs:documentation>Kunnan antama tunnus</xs:documentation>
     
</xs:annotation>
   
</xs:element>
   
<xs:element name="muuTunnustieto" minOccurs="0" maxOccurs="unbounded">
     
<xs:complexType>
       
<xs:sequence>
         
<xs:element name="MuuTunnus" type="yht:MuuTunnusType"/>
       
</xs:sequence>
     
</xs:complexType>
   
</xs:element>
   
<xs:element name="VRKLupatunnus" type="xs:string" minOccurs="0">
     
<xs:annotation>
       
<xs:documentation>VRK:n lupatunnus</xs:documentation>
     
</xs:annotation>
   
</xs:element>
   
<xs:element name="saapumisPvm" type="xs:date" minOccurs="0">
     
<xs:annotation>
       
<xs:documentation>ilmoituspäivä</xs:documentation>
     
</xs:annotation>
   
</xs:element>
   
<xs:element name="viittaus" type="yht:ViittausType" minOccurs="0"/>
 
</xs:sequence>
</xs:complexType>

element RakennusLuvanTunnusType/kuntalupatunnus
diagram index_p479.png
namespace http://www.kuntatietopalvelu.fi/gml/yhteiset
type xs:string
properties
isRef 0
minOcc 0
maxOcc 1
content simple
annotation
documentation
Kunnan antama tunnus
source <xs:element name="kuntalupatunnus" type="xs:string" minOccurs="0">
 
<xs:annotation>
   
<xs:documentation>Kunnan antama tunnus</xs:documentation>
 
</xs:annotation>
</xs:element>

element RakennusLuvanTunnusType/muuTunnustieto
diagram index_p480.png
namespace http://www.kuntatietopalvelu.fi/gml/yhteiset
properties
isRef 0
minOcc 0
maxOcc unbounded
content complex
children yht:MuuTunnus
source <xs:element name="muuTunnustieto" minOccurs="0" maxOccurs="unbounded">
 
<xs:complexType>
   
<xs:sequence>
     
<xs:element name="MuuTunnus" type="yht:MuuTunnusType"/>
   
</xs:sequence>
 
</xs:complexType>
</xs:element>

element RakennusLuvanTunnusType/muuTunnustieto/MuuTunnus
diagram index_p481.png
namespace http://www.kuntatietopalvelu.fi/gml/yhteiset
type yht:MuuTunnusType
properties
isRef 0
content complex
children yht:tunnus yht:sovellus
source <xs:element name="MuuTunnus" type="yht:MuuTunnusType"/>

element RakennusLuvanTunnusType/VRKLupatunnus
diagram index_p482.png
namespace http://www.kuntatietopalvelu.fi/gml/yhteiset
type xs:string
properties
isRef 0
minOcc 0
maxOcc 1
content simple
annotation
documentation
VRK:n lupatunnus
source <xs:element name="VRKLupatunnus" type="xs:string" minOccurs="0">
 
<xs:annotation>
   
<xs:documentation>VRK:n lupatunnus</xs:documentation>
 
</xs:annotation>
</xs:element>

element RakennusLuvanTunnusType/saapumisPvm
diagram index_p483.png
namespace http://www.kuntatietopalvelu.fi/gml/yhteiset
type xs:date
properties
isRef 0
minOcc 0
maxOcc 1
content simple
annotation
documentation
ilmoituspäivä
source <xs:element name="saapumisPvm" type="xs:date" minOccurs="0">
 
<xs:annotation>
   
<xs:documentation>ilmoituspäivä</xs:documentation>
 
</xs:annotation>
</xs:element>

element RakennusLuvanTunnusType/viittaus
diagram index_p484.png
namespace http://www.kuntatietopalvelu.fi/gml/yhteiset
type yht:ViittausType
properties
isRef 0
minOcc 0
maxOcc 1
content simple
facets
Kind Value annotation 
enumeration edellinen rakennusvalvonta-asia 
enumeration seuraava rakennusvalvonta-asia 
source <xs:element name="viittaus" type="yht:ViittausType" minOccurs="0"/>

complexType RakennuspaikkaType
diagram index_p485.png
namespace http://www.kuntatietopalvelu.fi/gml/yhteiset
type extension of yht:AbstractPaikkatietopalveluKohde
properties
base yht:AbstractPaikkatietopalveluKohde
children yht:metatieto yht:yksilointitieto yht:alkuHetki yht:loppuHetki yht:rakennuspaikanKiinteistotieto yht:sijaintitieto yht:kaavanaste yht:kerrosala yht:rakennusoikeudellinenKerrosala yht:tasosijainti yht:rakennusoikeusYhteensa yht:uusiKytkin yht:osoite yht:poikkeamislupaVRK yht:kaavatilanne
source <xs:complexType name="RakennuspaikkaType">
 
<xs:complexContent>
   
<xs:extension base="yht:AbstractPaikkatietopalveluKohde">
     
<xs:sequence>
       
<xs:element name="rakennuspaikanKiinteistotieto" minOccurs="0" maxOccurs="unbounded">
         
<xs:complexType>
           
<xs:sequence>
             
<xs:element name="RakennuspaikanKiinteisto">
               
<xs:complexType>
                 
<xs:sequence>
                   
<xs:element name="kiinteistotieto" minOccurs="0">
                     
<xs:complexType>
                       
<xs:sequence>
                         
<xs:element name="Kiinteisto" type="yht:KiinteistoType"/>
                       
</xs:sequence>
                     
</xs:complexType>
                   
</xs:element>
                   
<xs:element name="palsta" minOccurs="0">
                     
<xs:simpleType>
                       
<xs:restriction base="xs:string">
                         
<xs:pattern value="[P][0-9][0-9][0-9][0-9]"/>
                       
</xs:restriction>
                     
</xs:simpleType>
                   
</xs:element>
                   
<xs:element name="kokotilaKytkin" type="xs:boolean" minOccurs="0"/>
                   
<xs:element name="hallintaperuste" minOccurs="0">
                     
<xs:annotation>
                       
<xs:documentation>Rakennuspaikan/tontin hallintaperuste</xs:documentation>
                     
</xs:annotation>
                     
<xs:simpleType>
                       
<xs:restriction base="xs:string">
                         
<xs:enumeration value="oma"/>
                         
<xs:enumeration value="vuokra"/>
                         
<xs:enumeration value="ei tiedossa"/>
                       
</xs:restriction>
                     
</xs:simpleType>
                   
</xs:element>
                   
<xs:element name="vuokraAluetunnus" minOccurs="0">
                     
<xs:simpleType>
                       
<xs:restriction base="xs:string">
                         
<xs:pattern value="[V][0-9][0-9][0-9][0-9]"/>
                       
</xs:restriction>
                     
</xs:simpleType>
                   
</xs:element>
                   
<xs:element name="yhteisjarjestely" type="yht:YhteisjarjestelyType" minOccurs="0">
                     
<xs:annotation>
                       
<xs:documentation>Kiinteistöjen yhteisjärjestely</xs:documentation>
                     
</xs:annotation>
                   
</xs:element>
                   
<xs:element name="rakennusrasite" type="yht:RakennusrasiteType" minOccurs="0">
                     
<xs:annotation>
                       
<xs:documentation>Rakennusrasite toiseen kiinteistöön</xs:documentation>
                     
</xs:annotation>
                   
</xs:element>
                 
</xs:sequence>
               
</xs:complexType>
             
</xs:element>
           
</xs:sequence>
         
</xs:complexType>
       
</xs:element>
       
<xs:element name="sijaintitieto" type="yht:SijaintitietoType" minOccurs="0" maxOccurs="unbounded"/>
       
<xs:element name="kaavanaste" minOccurs="0">
         
<xs:annotation>
           
<xs:documentation>Kaavan tieto</xs:documentation>
         
</xs:annotation>
         
<xs:simpleType>
           
<xs:restriction base="xs:string">
             
<xs:enumeration value="asema"/>
             
<xs:enumeration value="ranta"/>
             
<xs:enumeration value="rakennus"/>
             
<xs:enumeration value="yleis"/>
             
<xs:enumeration value="ei kaavaa"/>
             
<xs:enumeration value="ei tiedossa"/>
           
</xs:restriction>
         
</xs:simpleType>
       
</xs:element>
       
<xs:element name="kerrosala" type="xs:int" minOccurs="0">
         
<xs:annotation>
           
<xs:documentation>Voisiko poistaa, koska siirto myös rakennusoikeuksittain?</xs:documentation>
         
</xs:annotation>
       
</xs:element>
       
<xs:element name="rakennusoikeudellinenKerrosala" type="xs:int" minOccurs="0"/>
       
<xs:element name="tasosijainti" type="yht:TasosijaintiType" minOccurs="0">
         
<xs:annotation>
           
<xs:documentation>Paikan sijainti suhteessa maanpintaan</xs:documentation>
         
</xs:annotation>
       
</xs:element>
       
<xs:element name="rakennusoikeusYhteensa" type="xs:int" minOccurs="0"/>
       
<xs:element name="uusiKytkin" type="xs:boolean" minOccurs="0">
         
<xs:annotation>
           
<xs:documentation>Onko kyseessa uusi rakennuspaikka</xs:documentation>
         
</xs:annotation>
       
</xs:element>
       
<xs:element name="osoite" type="yht:PostiosoiteType" minOccurs="0"/>
       
<xs:element name="poikkeamislupaVRK" minOccurs="0">
         
<xs:simpleType>
           
<xs:restriction base="xs:string">
             
<xs:enumeration value="rakennuskielto"/>
             
<xs:enumeration value="muu syy"/>
           
</xs:restriction>
         
</xs:simpleType>
       
</xs:element>
       
<xs:element name="kaavatilanne" minOccurs="0">
         
<xs:simpleType>
           
<xs:restriction base="xs:string">
             
<xs:enumeration value="maakuntakaava"/>
             
<xs:enumeration value="oikeusvaikutteinen yleiskaava"/>
             
<xs:enumeration value="oikeusvaikutukseton yleiskaava"/>
             
<xs:enumeration value="asemakaava"/>
             
<xs:enumeration value="ranta-asemakaava"/>
             
<xs:enumeration value="ei kaavaa"/>
           
</xs:restriction>
         
</xs:simpleType>
       
</xs:element>
     
</xs:sequence>
   
</xs:extension>
 
</xs:complexContent>
</xs:complexType>

element RakennuspaikkaType/rakennuspaikanKiinteistotieto
diagram index_p486.png
namespace http://www.kuntatietopalvelu.fi/gml/yhteiset
properties
isRef 0
minOcc 0
maxOcc unbounded
content complex
children yht:RakennuspaikanKiinteisto
source <xs:element name="rakennuspaikanKiinteistotieto" minOccurs="0" maxOccurs="unbounded">
 
<xs:complexType>
   
<xs:sequence>
     
<xs:element name="RakennuspaikanKiinteisto">
       
<xs:complexType>
         
<xs:sequence>
           
<xs:element name="kiinteistotieto" minOccurs="0">
             
<xs:complexType>
               
<xs:sequence>
                 
<xs:element name="Kiinteisto" type="yht:KiinteistoType"/>
               
</xs:sequence>
             
</xs:complexType>
           
</xs:element>
           
<xs:element name="palsta" minOccurs="0">
             
<xs:simpleType>
               
<xs:restriction base="xs:string">
                 
<xs:pattern value="[P][0-9][0-9][0-9][0-9]"/>
               
</xs:restriction>
             
</xs:simpleType>
           
</xs:element>
           
<xs:element name="kokotilaKytkin" type="xs:boolean" minOccurs="0"/>
           
<xs:element name="hallintaperuste" minOccurs="0">
             
<xs:annotation>
               
<xs:documentation>Rakennuspaikan/tontin hallintaperuste</xs:documentation>
             
</xs:annotation>
             
<xs:simpleType>
               
<xs:restriction base="xs:string">
                 
<xs:enumeration value="oma"/>
                 
<xs:enumeration value="vuokra"/>
                 
<xs:enumeration value="ei tiedossa"/>
               
</xs:restriction>
             
</xs:simpleType>
           
</xs:element>
           
<xs:element name="vuokraAluetunnus" minOccurs="0">
             
<xs:simpleType>
               
<xs:restriction base="xs:string">
                 
<xs:pattern value="[V][0-9][0-9][0-9][0-9]"/>
               
</xs:restriction>
             
</xs:simpleType>
           
</xs:element>
           
<xs:element name="yhteisjarjestely" type="yht:YhteisjarjestelyType" minOccurs="0">
             
<xs:annotation>
               
<xs:documentation>Kiinteistöjen yhteisjärjestely</xs:documentation>
             
</xs:annotation>
           
</xs:element>
           
<xs:element name="rakennusrasite" type="yht:RakennusrasiteType" minOccurs="0">
             
<xs:annotation>
               
<xs:documentation>Rakennusrasite toiseen kiinteistöön</xs:documentation>
             
</xs:annotation>
           
</xs:element>
         
</xs:sequence>
       
</xs:complexType>
     
</xs:element>
   
</xs:sequence>
 
</xs:complexType>
</xs:element>

element RakennuspaikkaType/rakennuspaikanKiinteistotieto/RakennuspaikanKiinteisto
diagram index_p487.png
namespace http://www.kuntatietopalvelu.fi/gml/yhteiset
properties
isRef 0
content complex
children yht:kiinteistotieto yht:palsta yht:kokotilaKytkin yht:hallintaperuste yht:vuokraAluetunnus yht:yhteisjarjestely yht:rakennusrasite
source <xs:element name="RakennuspaikanKiinteisto">
 
<xs:complexType>
   
<xs:sequence>
     
<xs:element name="kiinteistotieto" minOccurs="0">
       
<xs:complexType>
         
<xs:sequence>
           
<xs:element name="Kiinteisto" type="yht:KiinteistoType"/>
         
</xs:sequence>
       
</xs:complexType>
     
</xs:element>
     
<xs:element name="palsta" minOccurs="0">
       
<xs:simpleType>
         
<xs:restriction base="xs:string">
           
<xs:pattern value="[P][0-9][0-9][0-9][0-9]"/>
         
</xs:restriction>
       
</xs:simpleType>
     
</xs:element>
     
<xs:element name="kokotilaKytkin" type="xs:boolean" minOccurs="0"/>
     
<xs:element name="hallintaperuste" minOccurs="0">
       
<xs:annotation>
         
<xs:documentation>Rakennuspaikan/tontin hallintaperuste</xs:documentation>
       
</xs:annotation>
       
<xs:simpleType>
         
<xs:restriction base="xs:string">
           
<xs:enumeration value="oma"/>
           
<xs:enumeration value="vuokra"/>
           
<xs:enumeration value="ei tiedossa"/>
         
</xs:restriction>
       
</xs:simpleType>
     
</xs:element>
     
<xs:element name="vuokraAluetunnus" minOccurs="0">
       
<xs:simpleType>
         
<xs:restriction base="xs:string">
           
<xs:pattern value="[V][0-9][0-9][0-9][0-9]"/>
         
</xs:restriction>
       
</xs:simpleType>
     
</xs:element>
     
<xs:element name="yhteisjarjestely" type="yht:YhteisjarjestelyType" minOccurs="0">
       
<xs:annotation>
         
<xs:documentation>Kiinteistöjen yhteisjärjestely</xs:documentation>
       
</xs:annotation>
     
</xs:element>
     
<xs:element name="rakennusrasite" type="yht:RakennusrasiteType" minOccurs="0">
       
<xs:annotation>
         
<xs:documentation>Rakennusrasite toiseen kiinteistöön</xs:documentation>
       
</xs:annotation>
     
</xs:element>
   
</xs:sequence>
 
</xs:complexType>
</xs:element>

element RakennuspaikkaType/rakennuspaikanKiinteistotieto/RakennuspaikanKiinteisto/kiinteistotieto
diagram index_p488.png
namespace http://www.kuntatietopalvelu.fi/gml/yhteiset
properties
isRef 0
minOcc 0
maxOcc 1
content complex
children yht:Kiinteisto
source <xs:element name="kiinteistotieto" minOccurs="0">
 
<xs:complexType>
   
<xs:sequence>
     
<xs:element name="Kiinteisto" type="yht:KiinteistoType"/>
   
</xs:sequence>
 
</xs:complexType>
</xs:element>

element RakennuspaikkaType/rakennuspaikanKiinteistotieto/RakennuspaikanKiinteisto/kiinteistotieto/Kiinteisto
diagram index_p489.png
namespace http://www.kuntatietopalvelu.fi/gml/yhteiset
type yht:KiinteistoType
properties
isRef 0
content complex
children yht:kylanimi yht:tilannimi yht:kiinteistotunnus yht:maaraAlaTunnus
source <xs:element name="Kiinteisto" type="yht:KiinteistoType"/>

element RakennuspaikkaType/rakennuspaikanKiinteistotieto/RakennuspaikanKiinteisto/palsta
diagram index_p490.png
namespace http://www.kuntatietopalvelu.fi/gml/yhteiset
type restriction of xs:string
properties
isRef 0
minOcc 0
maxOcc 1
content simple
facets
Kind Value annotation 
pattern [P][0-9][0-9][0-9][0-9] 
source <xs:element name="palsta" minOccurs="0">
 
<xs:simpleType>
   
<xs:restriction base="xs:string">
     
<xs:pattern value="[P][0-9][0-9][0-9][0-9]"/>
   
</xs:restriction>
 
</xs:simpleType>
</xs:element>

element RakennuspaikkaType/rakennuspaikanKiinteistotieto/RakennuspaikanKiinteisto/kokotilaKytkin
diagram index_p491.png
namespace http://www.kuntatietopalvelu.fi/gml/yhteiset
type xs:boolean
properties
isRef 0
minOcc 0
maxOcc 1
content simple
source <xs:element name="kokotilaKytkin" type="xs:boolean" minOccurs="0"/>

element RakennuspaikkaType/rakennuspaikanKiinteistotieto/RakennuspaikanKiinteisto/hallintaperuste
diagram index_p492.png
namespace http://www.kuntatietopalvelu.fi/gml/yhteiset
type restriction of xs:string
properties
isRef 0
minOcc 0
maxOcc 1
content simple
facets
Kind Value annotation 
enumeration oma 
enumeration vuokra 
enumeration ei tiedossa 
annotation
documentation
Rakennuspaikan/tontin hallintaperuste
source <xs:element name="hallintaperuste" minOccurs="0">
 
<xs:annotation>
   
<xs:documentation>Rakennuspaikan/tontin hallintaperuste</xs:documentation>
 
</xs:annotation>
 
<xs:simpleType>
   
<xs:restriction base="xs:string">
     
<xs:enumeration value="oma"/>
     
<xs:enumeration value="vuokra"/>
     
<xs:enumeration value="ei tiedossa"/>
   
</xs:restriction>
 
</xs:simpleType>
</xs:element>

element RakennuspaikkaType/rakennuspaikanKiinteistotieto/RakennuspaikanKiinteisto/vuokraAluetunnus
diagram index_p493.png
namespace http://www.kuntatietopalvelu.fi/gml/yhteiset
type restriction of xs:string
properties
isRef 0
minOcc 0
maxOcc 1
content simple
facets
Kind Value annotation 
pattern [V][0-9][0-9][0-9][0-9] 
source <xs:element name="vuokraAluetunnus" minOccurs="0">
 
<xs:simpleType>
   
<xs:restriction base="xs:string">
     
<xs:pattern value="[V][0-9][0-9][0-9][0-9]"/>
   
</xs:restriction>
 
</xs:simpleType>
</xs:element>

element RakennuspaikkaType/rakennuspaikanKiinteistotieto/RakennuspaikanKiinteisto/yhteisjarjestely
diagram index_p494.png
namespace http://www.kuntatietopalvelu.fi/gml/yhteiset
type yht:YhteisjarjestelyType
properties
isRef 0
minOcc 0
maxOcc 1
content complex
children yht:metatieto yht:yksilointitieto yht:alkuHetki yht:loppuHetki yht:muutkiinteistot yht:yhteisjarjestelynKuvaus
annotation
documentation
Kiinteistöjen yhteisjärjestely
source <xs:element name="yhteisjarjestely" type="yht:YhteisjarjestelyType" minOccurs="0">
 
<xs:annotation>
   
<xs:documentation>Kiinteistöjen yhteisjärjestely</xs:documentation>
 
</xs:annotation>
</xs:element>

element RakennuspaikkaType/rakennuspaikanKiinteistotieto/RakennuspaikanKiinteisto/rakennusrasite
diagram index_p495.png
namespace http://www.kuntatietopalvelu.fi/gml/yhteiset
type yht:RakennusrasiteType
properties
isRef 0
minOcc 0
maxOcc 1
content complex
children yht:metatieto yht:yksilointitieto yht:alkuHetki yht:loppuHetki yht:rasitettuKiinteisto yht:rasitteenSisalto
annotation
documentation
Rakennusrasite toiseen kiinteistöön
source <xs:element name="rakennusrasite" type="yht:RakennusrasiteType" minOccurs="0">
 
<xs:annotation>
   
<xs:documentation>Rakennusrasite toiseen kiinteistöön</xs:documentation>
 
</xs:annotation>
</xs:element>

element RakennuspaikkaType/sijaintitieto
diagram index_p496.png
namespace http://www.kuntatietopalvelu.fi/gml/yhteiset
type yht:SijaintitietoType
properties
isRef 0
minOcc 0
maxOcc unbounded
content complex
children yht:Sijainti
source <xs:element name="sijaintitieto" type="yht:SijaintitietoType" minOccurs="0" maxOccurs="unbounded"/>

element RakennuspaikkaType/kaavanaste
diagram index_p497.png
namespace http://www.kuntatietopalvelu.fi/gml/yhteiset
type restriction of xs:string
properties
isRef 0
minOcc 0
maxOcc 1
content simple
facets
Kind Value annotation 
enumeration asema 
enumeration ranta 
enumeration rakennus 
enumeration yleis 
enumeration ei kaavaa 
enumeration ei tiedossa 
annotation
documentation
Kaavan tieto
source <xs:element name="kaavanaste" minOccurs="0">
 
<xs:annotation>
   
<xs:documentation>Kaavan tieto</xs:documentation>
 
</xs:annotation>
 
<xs:simpleType>
   
<xs:restriction base="xs:string">
     
<xs:enumeration value="asema"/>
     
<xs:enumeration value="ranta"/>
     
<xs:enumeration value="rakennus"/>
     
<xs:enumeration value="yleis"/>
     
<xs:enumeration value="ei kaavaa"/>
     
<xs:enumeration value="ei tiedossa"/>
   
</xs:restriction>
 
</xs:simpleType>
</xs:element>

element RakennuspaikkaType/kerrosala
diagram index_p498.png
namespace http://www.kuntatietopalvelu.fi/gml/yhteiset
type xs:int
properties
isRef 0
minOcc 0
maxOcc 1
content simple
annotation
documentation
Voisiko poistaa, koska siirto myös rakennusoikeuksittain?
source <xs:element name="kerrosala" type="xs:int" minOccurs="0">
 
<xs:annotation>
   
<xs:documentation>Voisiko poistaa, koska siirto myös rakennusoikeuksittain?</xs:documentation>
 
</xs:annotation>
</xs:element>

element RakennuspaikkaType/rakennusoikeudellinenKerrosala
diagram index_p499.png
namespace http://www.kuntatietopalvelu.fi/gml/yhteiset
type xs:int
properties
isRef 0
minOcc 0
maxOcc 1
content simple
source <xs:element name="rakennusoikeudellinenKerrosala" type="xs:int" minOccurs="0"/>

element RakennuspaikkaType/tasosijainti
diagram index_p500.png
namespace http://www.kuntatietopalvelu.fi/gml/yhteiset
type yht:TasosijaintiType
properties
isRef 0
minOcc 0
maxOcc 1
content simple
facets
Kind Value annotation 
enumeration maan alla 
enumeration maan tasalla 
enumeration maan yllä 
enumeration ei tiedossa 
annotation
documentation
Paikan sijainti suhteessa maanpintaan
source <xs:element name="tasosijainti" type="yht:TasosijaintiType" minOccurs="0">
 
<xs:annotation>
   
<xs:documentation>Paikan sijainti suhteessa maanpintaan</xs:documentation>
 
</xs:annotation>
</xs:element>

element RakennuspaikkaType/rakennusoikeusYhteensa
diagram index_p501.png
namespace http://www.kuntatietopalvelu.fi/gml/yhteiset
type xs:int
properties
isRef 0
minOcc 0
maxOcc 1
content simple
source <xs:element name="rakennusoikeusYhteensa" type="xs:int" minOccurs="0"/>

element RakennuspaikkaType/uusiKytkin
diagram index_p502.png
namespace http://www.kuntatietopalvelu.fi/gml/yhteiset
type xs:boolean
properties
isRef 0
minOcc 0
maxOcc 1
content simple
annotation
documentation
Onko kyseessa uusi rakennuspaikka
source <xs:element name="uusiKytkin" type="xs:boolean" minOccurs="0">
 
<xs:annotation>
   
<xs:documentation>Onko kyseessa uusi rakennuspaikka</xs:documentation>
 
</xs:annotation>
</xs:element>

element RakennuspaikkaType/osoite
diagram index_p503.png
namespace http://www.kuntatietopalvelu.fi/gml/yhteiset
type yht:PostiosoiteType
properties
isRef 0
minOcc 0
maxOcc 1
content complex
children yht:kunta yht:valtioSuomeksi yht:valtioKansainvalinen yht:osoitenimi yht:ulkomainenLahiosoite yht:osoitenumero yht:osoitenumero2 yht:jakokirjain yht:jakokirjain2 yht:porras yht:huoneisto yht:postinumero yht:postitoimipaikannimi yht:ulkomainenPostitoimipaikka yht:jarjestysnumero yht:pistesijainti yht:aluesijainti yht:viivasijainti
source <xs:element name="osoite" type="yht:PostiosoiteType" minOccurs="0"/>

element RakennuspaikkaType/poikkeamislupaVRK
diagram index_p504.png
namespace http://www.kuntatietopalvelu.fi/gml/yhteiset
type restriction of xs:string
properties
isRef 0
minOcc 0
maxOcc 1
content simple
facets
Kind Value annotation 
enumeration rakennuskielto 
enumeration muu syy 
source <xs:element name="poikkeamislupaVRK" minOccurs="0">
 
<xs:simpleType>
   
<xs:restriction base="xs:string">
     
<xs:enumeration value="rakennuskielto"/>
     
<xs:enumeration value="muu syy"/>
   
</xs:restriction>
 
</xs:simpleType>
</xs:element>

element RakennuspaikkaType/kaavatilanne
diagram index_p505.png
namespace http://www.kuntatietopalvelu.fi/gml/yhteiset
type restriction of xs:string
properties
isRef 0
minOcc 0
maxOcc 1
content simple
facets
Kind Value annotation 
enumeration maakuntakaava 
enumeration oikeusvaikutteinen yleiskaava 
enumeration oikeusvaikutukseton yleiskaava 
enumeration asemakaava 
enumeration ranta-asemakaava 
enumeration ei kaavaa 
source <xs:element name="kaavatilanne" minOccurs="0">
 
<xs:simpleType>
   
<xs:restriction base="xs:string">
     
<xs:enumeration value="maakuntakaava"/>
     
<xs:enumeration value="oikeusvaikutteinen yleiskaava"/>
     
<xs:enumeration value="oikeusvaikutukseton yleiskaava"/>
     
<xs:enumeration value="asemakaava"/>
     
<xs:enumeration value="ranta-asemakaava"/>
     
<xs:enumeration value="ei kaavaa"/>
   
</xs:restriction>
 
</xs:simpleType>
</xs:element>

complexType RakennusrasiteType
diagram index_p506.png
namespace http://www.kuntatietopalvelu.fi/gml/yhteiset
type extension of yht:AbstractPaikkatietopalveluKohde
properties
base yht:AbstractPaikkatietopalveluKohde
children yht:metatieto yht:yksilointitieto yht:alkuHetki yht:loppuHetki yht:rasitettuKiinteisto yht:rasitteenSisalto
used by
element RakennuspaikkaType/rakennuspaikanKiinteistotieto/RakennuspaikanKiinteisto/rakennusrasite
source <xs:complexType name="RakennusrasiteType">
 
<xs:complexContent>
   
<xs:extension base="yht:AbstractPaikkatietopalveluKohde">
     
<xs:sequence>
       
<xs:element name="rasitettuKiinteisto" maxOccurs="unbounded">
         
<xs:annotation>
           
<xs:documentation>Rasitettu tontti tai tontit</xs:documentation>
         
</xs:annotation>
         
<xs:complexType>
           
<xs:sequence>
             
<xs:element name="kiinteisto" type="yht:KiinteistoType">
               
<xs:annotation>
                 
<xs:documentation>Kaupunginosa/kortteli/tontti</xs:documentation>
               
</xs:annotation>
             
</xs:element>
             
<xs:element name="postiosoite" minOccurs="0"/>
             
<xs:element name="tontinOmistaja" type="yht:YhteyshenkiloType" minOccurs="0" maxOccurs="unbounded">
               
<xs:annotation>
                 
<xs:documentation>Tontin omistaja ja tämän osoite</xs:documentation>
               
</xs:annotation>
             
</xs:element>
           
</xs:sequence>
         
</xs:complexType>
       
</xs:element>
       
<xs:element name="rasitteenSisalto" type="yht:LiiteType">
         
<xs:annotation>
           
<xs:documentation>Rasitteen sisältö lyhyesti</xs:documentation>
         
</xs:annotation>
       
</xs:element>
     
</xs:sequence>
   
</xs:extension>
 
</xs:complexContent>
</xs:complexType>

element RakennusrasiteType/rasitettuKiinteisto
diagram index_p507.png
namespace http://www.kuntatietopalvelu.fi/gml/yhteiset
properties
isRef 0
minOcc 1
maxOcc unbounded
content complex
children yht:kiinteisto yht:postiosoite yht:tontinOmistaja
annotation
documentation
Rasitettu tontti tai tontit
source <xs:element name="rasitettuKiinteisto" maxOccurs="unbounded">
 
<xs:annotation>
   
<xs:documentation>Rasitettu tontti tai tontit</xs:documentation>
 
</xs:annotation>
 
<xs:complexType>
   
<xs:sequence>
     
<xs:element name="kiinteisto" type="yht:KiinteistoType">
       
<xs:annotation>
         
<xs:documentation>Kaupunginosa/kortteli/tontti</xs:documentation>
       
</xs:annotation>
     
</xs:element>
     
<xs:element name="postiosoite" minOccurs="0"/>
     
<xs:element name="tontinOmistaja" type="yht:YhteyshenkiloType" minOccurs="0" maxOccurs="unbounded">
       
<xs:annotation>
         
<xs:documentation>Tontin omistaja ja tämän osoite</xs:documentation>
       
</xs:annotation>
     
</xs:element>
   
</xs:sequence>
 
</xs:complexType>
</xs:element>

element RakennusrasiteType/rasitettuKiinteisto/kiinteisto
diagram index_p508.png
namespace http://www.kuntatietopalvelu.fi/gml/yhteiset
type yht:KiinteistoType
properties
isRef 0
content complex
children yht:kylanimi yht:tilannimi yht:kiinteistotunnus yht:maaraAlaTunnus
annotation
documentation
Kaupunginosa/kortteli/tontti
source <xs:element name="kiinteisto" type="yht:KiinteistoType">
 
<xs:annotation>
   
<xs:documentation>Kaupunginosa/kortteli/tontti</xs:documentation>
 
</xs:annotation>
</xs:element>

element RakennusrasiteType/rasitettuKiinteisto/postiosoite
diagram index_p509.png
namespace http://www.kuntatietopalvelu.fi/gml/yhteiset
properties
isRef 0
minOcc 0
maxOcc 1
source <xs:element name="postiosoite" minOccurs="0"/>

element RakennusrasiteType/rasitettuKiinteisto/tontinOmistaja
diagram index_p510.png
namespace http://www.kuntatietopalvelu.fi/gml/yhteiset
type yht:YhteyshenkiloType
properties
isRef 0
minOcc 0
maxOcc unbounded
content complex
children yht:nimi yht:osoite yht:sahkopostiosoite yht:faksinumero yht:puhelin yht:henkilotunnus
annotation
documentation
Tontin omistaja ja tämän osoite
source <xs:element name="tontinOmistaja" type="yht:YhteyshenkiloType" minOccurs="0" maxOccurs="unbounded">
 
<xs:annotation>
   
<xs:documentation>Tontin omistaja ja tämän osoite</xs:documentation>
 
</xs:annotation>
</xs:element>

element RakennusrasiteType/rasitteenSisalto
diagram index_p511.png
namespace http://www.kuntatietopalvelu.fi/gml/yhteiset
type yht:LiiteType
properties
isRef 0
content complex
children yht:kuvaus yht:linkkiliitteeseen yht:muokkausHetki yht:versionumero
annotation
documentation
Rasitteen sisältö lyhyesti
source <xs:element name="rasitteenSisalto" type="yht:LiiteType">
 
<xs:annotation>
   
<xs:documentation>Rasitteen sisältö lyhyesti</xs:documentation>
 
</xs:annotation>
</xs:element>

complexType RakennustunnusType
diagram index_p512.png
namespace http://www.kuntatietopalvelu.fi/gml/yhteiset
children yht:valtakunnallinenNumero yht:kunnanSisainenPysyvaRakennusnumero yht:jarjestysnumero yht:kiinttun yht:rakennusnro yht:aanestysalue yht:katselmusOsittainen yht:kayttoonottoKytkin yht:muuTunnus yht:rakennuksenSelite
used by
element RakennusvalvontaLiiteType/rakennustunnustieto/Rakennustunnus
source <xs:complexType name="RakennustunnusType">
 
<xs:sequence>
   
<xs:element name="valtakunnallinenNumero" minOccurs="0">
     
<xs:annotation>
       
<xs:documentation>Valtakunnallinen numero tulossa</xs:documentation>
     
</xs:annotation>
     
<xs:simpleType>
       
<xs:restriction base="xs:string">
         
<xs:pattern value="(([1][0-9]{8})[0-9ABCDEFHJKLMNPRSTUVWXY])"/>
       
</xs:restriction>
     
</xs:simpleType>
   
</xs:element>
   
<xs:element name="kunnanSisainenPysyvaRakennusnumero" type="xs:string" minOccurs="0"/>
   
<xs:element name="jarjestysnumero" type="xs:string">
     
<xs:annotation>
       
<xs:documentation>Luvan sisälllä juokseva numerointi. VRKta varten yksilöivä koodi</xs:documentation>
     
</xs:annotation>
   
</xs:element>
   
<xs:element name="kiinttun" type="yht:KiinteistotunnusType" minOccurs="0">
     
<xs:annotation>
       
<xs:documentation>Kiinteistötunnus, 14 merkkiä ilman väliviivoja</xs:documentation>
     
</xs:annotation>
   
</xs:element>
   
<xs:element name="rakennusnro" minOccurs="0">
     
<xs:annotation>
       
<xs:documentation>Rakennusnumero, kolmella numerolla etunollin</xs:documentation>
     
</xs:annotation>
     
<xs:simpleType>
       
<xs:restriction base="xs:string">
         
<xs:pattern value="[0-9][0-9][0-9]"/>
       
</xs:restriction>
     
</xs:simpleType>
   
</xs:element>
   
<xs:element name="aanestysalue" type="xs:string" minOccurs="0">
     
<xs:annotation>
       
<xs:documentation>Äänestysalue</xs:documentation>
     
</xs:annotation>
   
</xs:element>
   
<xs:element name="katselmusOsittainen" minOccurs="0">
     
<xs:simpleType>
       
<xs:restriction base="xs:string">
         
<xs:enumeration value="osittainen"/>
         
<xs:enumeration value="lopullinen"/>
         
<xs:enumeration value="pidetty"/>
         
<xs:enumeration value="ei tiedossa"/>
       
</xs:restriction>
     
</xs:simpleType>
   
</xs:element>
   
<xs:element name="kayttoonottoKytkin" type="xs:boolean" minOccurs="0"/>
   
<xs:element name="muuTunnus" type="xs:string" minOccurs="0"/>
   
<xs:element name="rakennuksenSelite" type="xs:string" minOccurs="0">
     
<xs:annotation>
       
<xs:documentation>Voi saada arvoja esim. "Talo A", "Talo B"</xs:documentation>
     
</xs:annotation>
   
</xs:element>
 
</xs:sequence>
</xs:complexType>

element RakennustunnusType/valtakunnallinenNumero
diagram index_p513.png
namespace http://www.kuntatietopalvelu.fi/gml/yhteiset
type restriction of xs:string
properties
isRef 0
minOcc 0
maxOcc 1
content simple
facets
Kind Value annotation 
pattern (([1][0-9]{8})[0-9ABCDEFHJKLMNPRSTUVWXY]) 
annotation
documentation
Valtakunnallinen numero tulossa
source <xs:element name="valtakunnallinenNumero" minOccurs="0">
 
<xs:annotation>
   
<xs:documentation>Valtakunnallinen numero tulossa</xs:documentation>
 
</xs:annotation>
 
<xs:simpleType>
   
<xs:restriction base="xs:string">
     
<xs:pattern value="(([1][0-9]{8})[0-9ABCDEFHJKLMNPRSTUVWXY])"/>
   
</xs:restriction>
 
</xs:simpleType>
</xs:element>

element RakennustunnusType/kunnanSisainenPysyvaRakennusnumero
diagram index_p514.png
namespace http://www.kuntatietopalvelu.fi/gml/yhteiset
type xs:string
properties
isRef 0
minOcc 0
maxOcc 1
content simple
source <xs:element name="kunnanSisainenPysyvaRakennusnumero" type="xs:string" minOccurs="0"/>

element RakennustunnusType/jarjestysnumero
diagram index_p515.png
namespace http://www.kuntatietopalvelu.fi/gml/yhteiset
type xs:string
properties
isRef 0
content simple
annotation
documentation
Luvan sisälllä juokseva numerointi. VRKta varten yksilöivä koodi
source <xs:element name="jarjestysnumero" type="xs:string">
 
<xs:annotation>
   
<xs:documentation>Luvan sisälllä juokseva numerointi. VRKta varten yksilöivä koodi</xs:documentation>
 
</xs:annotation>
</xs:element>

element RakennustunnusType/kiinttun
diagram index_p516.png
namespace http://www.kuntatietopalvelu.fi/gml/yhteiset
type yht:KiinteistotunnusType
properties
isRef 0
minOcc 0
maxOcc 1
content simple
facets
Kind Value annotation 
pattern (([0-9]{3}){2}([0-9]{4}){2}) 
annotation
documentation
Kiinteistötunnus, 14 merkkiä ilman väliviivoja
source <xs:element name="kiinttun" type="yht:KiinteistotunnusType" minOccurs="0">
 
<xs:annotation>
   
<xs:documentation>Kiinteistötunnus, 14 merkkiä ilman väliviivoja</xs:documentation>
 
</xs:annotation>
</xs:element>

element RakennustunnusType/rakennusnro
diagram index_p517.png
namespace http://www.kuntatietopalvelu.fi/gml/yhteiset
type restriction of xs:string
properties
isRef 0
minOcc 0
maxOcc 1
content simple
facets
Kind Value annotation 
pattern [0-9][0-9][0-9] 
annotation
documentation
Rakennusnumero, kolmella numerolla etunollin
source <xs:element name="rakennusnro" minOccurs="0">
 
<xs:annotation>
   
<xs:documentation>Rakennusnumero, kolmella numerolla etunollin</xs:documentation>
 
</xs:annotation>
 
<xs:simpleType>
   
<xs:restriction base="xs:string">
     
<xs:pattern value="[0-9][0-9][0-9]"/>
   
</xs:restriction>
 
</xs:simpleType>
</xs:element>

element RakennustunnusType/aanestysalue
diagram index_p518.png
namespace http://www.kuntatietopalvelu.fi/gml/yhteiset
type xs:string
properties
isRef 0
minOcc 0
maxOcc 1
content simple
annotation
documentation
Äänestysalue
source <xs:element name="aanestysalue" type="xs:string" minOccurs="0">
 
<xs:annotation>
   
<xs:documentation>Äänestysalue</xs:documentation>
 
</xs:annotation>
</xs:element>

element RakennustunnusType/katselmusOsittainen
diagram index_p519.png
namespace http://www.kuntatietopalvelu.fi/gml/yhteiset
type restriction of xs:string
properties
isRef 0
minOcc 0
maxOcc 1
content simple
facets
Kind Value annotation 
enumeration osittainen 
enumeration lopullinen 
enumeration pidetty 
enumeration ei tiedossa 
source <xs:element name="katselmusOsittainen" minOccurs="0">
 
<xs:simpleType>
   
<xs:restriction base="xs:string">
     
<xs:enumeration value="osittainen"/>
     
<xs:enumeration value="lopullinen"/>
     
<xs:enumeration value="pidetty"/>
     
<xs:enumeration value="ei tiedossa"/>
   
</xs:restriction>
 
</xs:simpleType>
</xs:element>

element RakennustunnusType/kayttoonottoKytkin
diagram index_p520.png
namespace http://www.kuntatietopalvelu.fi/gml/yhteiset
type xs:boolean
properties
isRef 0
minOcc 0
maxOcc 1
content simple
source <xs:element name="kayttoonottoKytkin" type="xs:boolean" minOccurs="0"/>

element RakennustunnusType/muuTunnus
diagram index_p521.png
namespace http://www.kuntatietopalvelu.fi/gml/yhteiset
type xs:string
properties
isRef 0
minOcc 0
maxOcc 1
content simple
source <xs:element name="muuTunnus" type="xs:string" minOccurs="0"/>

element RakennustunnusType/rakennuksenSelite
diagram index_p522.png
namespace http://www.kuntatietopalvelu.fi/gml/yhteiset
type xs:string
properties
isRef 0
minOcc 0
maxOcc 1
content simple
annotation
documentation
Voi saada arvoja esim. "Talo A", "Talo B"
source <xs:element name="rakennuksenSelite" type="xs:string" minOccurs="0">
 
<xs:annotation>
   
<xs:documentation>Voi saada arvoja esim. "Talo A", "Talo B"</xs:documentation>
 
</xs:annotation>
</xs:element>

complexType RakennusvalvontaLiiteType
diagram index_p523.png
namespace http://www.kuntatietopalvelu.fi/gml/yhteiset
type extension of yht:LiiteType
properties
base yht:LiiteType
children yht:kuvaus yht:linkkiliitteeseen yht:muokkausHetki yht:versionumero yht:tekija yht:tyyppi yht:metatietotieto yht:rakennustunnustieto
used by
elements PaatospoytakirjaType/liite LausuntoType/lausunnonliitetieto/Liite SuunnittelijaType/liitetieto/Liite TyonjohtajaType/liitetieto/Liite LausuntoRvPType/lausuntotieto/Lausunto/liitetieto/Liite LausuntoType/puoltotieto/Puolto/lisatieto LausuntoRvPType/lausuntotieto/Lausunto/puoltotieto/Puolto/lisatietotieto/Lisatieto
source <xs:complexType name="RakennusvalvontaLiiteType">
 
<xs:complexContent>
   
<xs:extension base="yht:LiiteType">
     
<xs:sequence>
       
<xs:element name="tekija" type="yht:OsapuoliType" minOccurs="0"/>
       
<xs:element name="tyyppi" type="xs:string" minOccurs="0"/>
       
<xs:element name="metatietotieto" minOccurs="0" maxOccurs="unbounded">
         
<xs:complexType>
           
<xs:sequence>
             
<xs:element name="metatieto">
               
<xs:complexType>
                 
<xs:sequence>
                   
<xs:element name="metatietoArvo" type="xs:string" minOccurs="0"/>
                   
<xs:element name="metatietoNimi" type="xs:string" minOccurs="0"/>
                 
</xs:sequence>
               
</xs:complexType>
             
</xs:element>
           
</xs:sequence>
         
</xs:complexType>
       
</xs:element>
       
<xs:element name="rakennustunnustieto" minOccurs="0" maxOccurs="unbounded">
         
<xs:complexType>
           
<xs:sequence>
             
<xs:element name="Rakennustunnus" type="yht:RakennustunnusType"/>
           
</xs:sequence>
         
</xs:complexType>
       
</xs:element>
     
</xs:sequence>
   
</xs:extension>
 
</xs:complexContent>
</xs:complexType>

element RakennusvalvontaLiiteType/tekija
diagram index_p524.png
namespace http://www.kuntatietopalvelu.fi/gml/yhteiset
type yht:OsapuoliType
properties
isRef 0
minOcc 0
maxOcc 1
content complex
children yht:kuntaRooliKoodi yht:VRKrooliKoodi yht:henkilo yht:yritys yht:turvakieltoKytkin yht:suoramarkkinointikieltoKytkin yht:selite yht:postitetaanKytkin yht:laskuviite
source <xs:element name="tekija" type="yht:OsapuoliType" minOccurs="0"/>

element RakennusvalvontaLiiteType/tyyppi
diagram index_p525.png
namespace http://www.kuntatietopalvelu.fi/gml/yhteiset
type xs:string
properties
isRef 0
minOcc 0
maxOcc 1
content simple
source <xs:element name="tyyppi" type="xs:string" minOccurs="0"/>

element RakennusvalvontaLiiteType/metatietotieto
diagram index_p526.png
namespace http://www.kuntatietopalvelu.fi/gml/yhteiset
properties
isRef 0
minOcc 0
maxOcc unbounded
content complex
children yht:metatieto
source <xs:element name="metatietotieto" minOccurs="0" maxOccurs="unbounded">
 
<xs:complexType>
   
<xs:sequence>
     
<xs:element name="metatieto">
       
<xs:complexType>
         
<xs:sequence>
           
<xs:element name="metatietoArvo" type="xs:string" minOccurs="0"/>
           
<xs:element name="metatietoNimi" type="xs:string" minOccurs="0"/>
         
</xs:sequence>
       
</xs:complexType>
     
</xs:element>
   
</xs:sequence>
 
</xs:complexType>
</xs:element>

element RakennusvalvontaLiiteType/metatietotieto/metatieto
diagram index_p527.png
namespace http://www.kuntatietopalvelu.fi/gml/yhteiset
properties
isRef 0
content complex
children yht:metatietoArvo yht:metatietoNimi
source <xs:element name="metatieto">
 
<xs:complexType>
   
<xs:sequence>
     
<xs:element name="metatietoArvo" type="xs:string" minOccurs="0"/>
     
<xs:element name="metatietoNimi" type="xs:string" minOccurs="0"/>
   
</xs:sequence>
 
</xs:complexType>
</xs:element>

element RakennusvalvontaLiiteType/metatietotieto/metatieto/metatietoArvo
diagram index_p528.png
namespace http://www.kuntatietopalvelu.fi/gml/yhteiset
type xs:string
properties
isRef 0
minOcc 0
maxOcc 1
content simple
source <xs:element name="metatietoArvo" type="xs:string" minOccurs="0"/>

element RakennusvalvontaLiiteType/metatietotieto/metatieto/metatietoNimi
diagram index_p529.png
namespace http://www.kuntatietopalvelu.fi/gml/yhteiset
type xs:string
properties
isRef 0
minOcc 0
maxOcc 1
content simple
source <xs:element name="metatietoNimi" type="xs:string" minOccurs="0"/>

element RakennusvalvontaLiiteType/rakennustunnustieto
diagram index_p530.png
namespace http://www.kuntatietopalvelu.fi/gml/yhteiset
properties
isRef 0
minOcc 0
maxOcc unbounded
content complex
children yht:Rakennustunnus
source <xs:element name="rakennustunnustieto" minOccurs="0" maxOccurs="unbounded">
 
<xs:complexType>
   
<xs:sequence>
     
<xs:element name="Rakennustunnus" type="yht:RakennustunnusType"/>
   
</xs:sequence>
 
</xs:complexType>
</xs:element>

element RakennusvalvontaLiiteType/rakennustunnustieto/Rakennustunnus
diagram index_p531.png
namespace http://www.kuntatietopalvelu.fi/gml/yhteiset
type yht:RakennustunnusType
properties
isRef 0
content complex
children yht:valtakunnallinenNumero yht:kunnanSisainenPysyvaRakennusnumero yht:jarjestysnumero yht:kiinttun yht:rakennusnro yht:aanestysalue yht:katselmusOsittainen yht:kayttoonottoKytkin yht:muuTunnus yht:rakennuksenSelite
source <xs:element name="Rakennustunnus" type="yht:RakennustunnusType"/>

complexType RakennusvalvontaSijaintiType
diagram index_p532.png
namespace http://www.kuntatietopalvelu.fi/gml/yhteiset
type extension of yht:SijaintiType
properties
base yht:SijaintiType
children yht:osoite yht:piste yht:viiva yht:alue yht:tyhja yht:sijaintiepavarmuus yht:luontitapa yht:nimi yht:kuvaus yht:korkeusTaiSyvyys yht:pintaAla yht:vrkSijaintiepavarmuus
source <xs:complexType name="RakennusvalvontaSijaintiType">
 
<xs:complexContent>
   
<xs:extension base="yht:SijaintiType">
     
<xs:sequence>
       
<xs:element name="vrkSijaintiepavarmuus" minOccurs="0">
         
<xs:simpleType>
           
<xs:restriction base="xs:string">
             
<xs:enumeration value="1"/>
             
<xs:enumeration value="2"/>
             
<xs:enumeration value="3"/>
             
<xs:enumeration value="4"/>
             
<xs:enumeration value="5"/>
             
<xs:enumeration value="6"/>
             
<xs:enumeration value="7"/>
             
<xs:enumeration value="8"/>
             
<xs:enumeration value="9"/>
             
<xs:enumeration value="A"/>
             
<xs:enumeration value="B"/>
           
</xs:restriction>
         
</xs:simpleType>
       
</xs:element>
     
</xs:sequence>
   
</xs:extension>
 
</xs:complexContent>
</xs:complexType>

element RakennusvalvontaSijaintiType/vrkSijaintiepavarmuus
diagram index_p533.png
namespace http://www.kuntatietopalvelu.fi/gml/yhteiset
type restriction of xs:string
properties
isRef 0
minOcc 0
maxOcc 1
content simple
facets
Kind Value annotation 
enumeration 
enumeration 
enumeration 
enumeration 
enumeration 
enumeration 
enumeration 
enumeration 
enumeration 
enumeration 
enumeration 
source <xs:element name="vrkSijaintiepavarmuus" minOccurs="0">
 
<xs:simpleType>
   
<xs:restriction base="xs:string">
     
<xs:enumeration value="1"/>
     
<xs:enumeration value="2"/>
     
<xs:enumeration value="3"/>
     
<xs:enumeration value="4"/>
     
<xs:enumeration value="5"/>
     
<xs:enumeration value="6"/>
     
<xs:enumeration value="7"/>
     
<xs:enumeration value="8"/>
     
<xs:enumeration value="9"/>
     
<xs:enumeration value="A"/>
     
<xs:enumeration value="B"/>
   
</xs:restriction>
 
</xs:simpleType>
</xs:element>

complexType Referenssipiste
diagram index_p534.png
namespace http://www.kuntatietopalvelu.fi/gml/yhteiset
children yht:teksti yht:sijainti
source <xs:complexType name="Referenssipiste">
 
<xs:sequence>
   
<xs:element name="teksti" type="yht:NimiType"/>
   
<xs:element name="sijainti" type="gml:PointPropertyType"/>
 
</xs:sequence>
</xs:complexType>

element Referenssipiste/teksti
diagram index_p535.png
namespace http://www.kuntatietopalvelu.fi/gml/yhteiset
type yht:NimiType
properties
isRef 0
content complex
children yht:teksti
source <xs:element name="teksti" type="yht:NimiType"/>

element Referenssipiste/sijainti
diagram index_p536.png
namespace http://www.kuntatietopalvelu.fi/gml/yhteiset
type gml:PointPropertyType
properties
isRef 0
content complex
source <xs:element name="sijainti" type="gml:PointPropertyType"/>

complexType SijaintitietoType
diagram index_p537.png
namespace http://www.kuntatietopalvelu.fi/gml/yhteiset
children yht:Sijainti
used by
element RakennuspaikkaType/sijaintitieto
source <xs:complexType name="SijaintitietoType">
 
<xs:sequence>
   
<xs:element name="Sijainti" type="yht:SijaintiType" minOccurs="0"/>
 
</xs:sequence>
</xs:complexType>

element SijaintitietoType/Sijainti
diagram index_p538.png
namespace http://www.kuntatietopalvelu.fi/gml/yhteiset
type yht:SijaintiType
properties
isRef 0
minOcc 0
maxOcc 1
content complex
children yht:osoite yht:piste yht:viiva yht:alue yht:tyhja yht:sijaintiepavarmuus yht:luontitapa yht:nimi yht:kuvaus yht:korkeusTaiSyvyys yht:pintaAla
source <xs:element name="Sijainti" type="yht:SijaintiType" minOccurs="0"/>

complexType SijaintiType
diagram index_p539.png
namespace http://www.kuntatietopalvelu.fi/gml/yhteiset
children yht:osoite yht:piste yht:viiva yht:alue yht:tyhja yht:sijaintiepavarmuus yht:luontitapa yht:nimi yht:kuvaus yht:korkeusTaiSyvyys yht:pintaAla
used by
elements SijaintitietoType/Sijainti MerkintaType/sijaintitieto/Sijainti
complexType RakennusvalvontaSijaintiType
annotation
documentation
Sijaintielementin sisällön määrittely. Sijaintielementtiä käytetää niissä kohteissa, joissa kohteen geometriantyyppi(piste,viiva tai alue) voi vaihdella kohteesta toiseen
source <xs:complexType name="SijaintiType">
 
<xs:annotation>
   
<xs:documentation>Sijaintielementin sisällön määrittely. Sijaintielementtiä käytetää niissä kohteissa, joissa kohteen geometriantyyppi(piste,viiva tai alue) voi vaihdella kohteesta toiseen</xs:documentation>
 
</xs:annotation>
 
<xs:sequence>
   
<xs:element name="osoite" type="yht:OsoiteType" minOccurs="0"/>
   
<xs:sequence>
     
<xs:choice>
       
<xs:element name="piste" type="gml:PointPropertyType"/>
       
<xs:element name="viiva" type="gml:CurvePropertyType"/>
       
<xs:element name="alue" type="gml:SurfacePropertyType"/>
       
<xs:element name="tyhja" type="gml:NullType"/>
     
</xs:choice>
     
<xs:element name="sijaintiepavarmuus" type="yht:SijaintiepavarmuusType" minOccurs="0">
       
<xs:annotation>
         
<xs:documentation>Sijainnin epävarmuus</xs:documentation>
       
</xs:annotation>
     
</xs:element>
     
<xs:element name="luontitapa" type="yht:LuontiTapaType" minOccurs="0">
       
<xs:annotation>
         
<xs:documentation>Sijainnin luontitapa</xs:documentation>
       
</xs:annotation>
     
</xs:element>
     
<xs:element name="nimi" type="xs:string" minOccurs="0">
       
<xs:annotation>
         
<xs:documentation>Kohteen nimi</xs:documentation>
       
</xs:annotation>
     
</xs:element>
     
<xs:element name="kuvaus" type="xs:string" minOccurs="0">
       
<xs:annotation>
         
<xs:documentation>Kohteen kuvaus</xs:documentation>
       
</xs:annotation>
     
</xs:element>
     
<xs:element name="korkeusTaiSyvyys" type="xs:string" minOccurs="0">
       
<xs:annotation>
         
<xs:documentation>Kohteen mahdollinen korkeus/syvyys metreissä</xs:documentation>
       
</xs:annotation>
     
</xs:element>
     
<xs:element name="pintaAla" type="xs:string" minOccurs="0">
       
<xs:annotation>
         
<xs:documentation>Pinta-ala m2</xs:documentation>
       
</xs:annotation>
     
</xs:element>
   
</xs:sequence>
 
</xs:sequence>
</xs:complexType>

element SijaintiType/osoite
diagram index_p540.png
namespace http://www.kuntatietopalvelu.fi/gml/yhteiset
type yht:OsoiteType
properties
isRef 0
minOcc 0
maxOcc 1
content complex
children yht:metatieto yht:yksilointitieto yht:alkuHetki yht:loppuHetki yht:kunta yht:osoitenimi yht:osoitenumero yht:osoitenumero2 yht:jakokirjain yht:jakokirjain2 yht:porras yht:huoneisto yht:huoneistojakokirjain yht:postinumero yht:postitoimipaikannimi yht:pistesijainti yht:aluesijainti yht:viivasijainti yht:viitesijaintialue yht:tila yht:kohteenLaji
source <xs:element name="osoite" type="yht:OsoiteType" minOccurs="0"/>

element SijaintiType/piste
diagram index_p541.png
namespace http://www.kuntatietopalvelu.fi/gml/yhteiset
type gml:PointPropertyType
properties
isRef 0
content complex
source <xs:element name="piste" type="gml:PointPropertyType"/>

element SijaintiType/viiva
diagram index_p542.png
namespace http://www.kuntatietopalvelu.fi/gml/yhteiset
type gml:CurvePropertyType
properties
isRef 0
content complex
source <xs:element name="viiva" type="gml:CurvePropertyType"/>

element SijaintiType/alue
diagram index_p543.png
namespace http://www.kuntatietopalvelu.fi/gml/yhteiset
type gml:SurfacePropertyType
properties
isRef 0
content complex
source <xs:element name="alue" type="gml:SurfacePropertyType"/>

element SijaintiType/tyhja
diagram index_p544.png
namespace http://www.kuntatietopalvelu.fi/gml/yhteiset
type gml:NullType
properties
isRef 0
content complex
source <xs:element name="tyhja" type="gml:NullType"/>

element SijaintiType/sijaintiepavarmuus
diagram index_p545.png
namespace http://www.kuntatietopalvelu.fi/gml/yhteiset
type yht:SijaintiepavarmuusType
properties
isRef 0
minOcc 0
maxOcc 1
content simple
facets
Kind Value annotation 
enumeration 0.15 
enumeration 0.2 
enumeration 0.3 
enumeration 0.5 
enumeration 0.7 
enumeration 1.0 
enumeration 1.5 
enumeration 2.0 
enumeration 3.0 
enumeration 5.0 
enumeration 7.5 
enumeration 10.0 
enumeration 20.0 
annotation
documentation
Sijainnin epävarmuus
source <xs:element name="sijaintiepavarmuus" type="yht:SijaintiepavarmuusType" minOccurs="0">
 
<xs:annotation>
   
<xs:documentation>Sijainnin epävarmuus</xs:documentation>
 
</xs:annotation>
</xs:element>

element SijaintiType/luontitapa
diagram index_p546.png
namespace http://www.kuntatietopalvelu.fi/gml/yhteiset
type yht:LuontiTapaType
properties
isRef 0
minOcc 0
maxOcc 1
content simple
facets
Kind Value annotation 
enumeration digitointi 
enumeration maastomittaus 
enumeration skannattu 
enumeration kuvamittaus 
enumeration laserkeilattu 
enumeration kiinteistötoimitus 
enumeration muu 
enumeration tuntematon 
annotation
documentation
Sijainnin luontitapa
source <xs:element name="luontitapa" type="yht:LuontiTapaType" minOccurs="0">
 
<xs:annotation>
   
<xs:documentation>Sijainnin luontitapa</xs:documentation>
 
</xs:annotation>
</xs:element>

element SijaintiType/nimi
diagram index_p547.png
namespace http://www.kuntatietopalvelu.fi/gml/yhteiset
type xs:string
properties
isRef 0
minOcc 0
maxOcc 1
content simple
annotation
documentation
Kohteen nimi
source <xs:element name="nimi" type="xs:string" minOccurs="0">
 
<xs:annotation>
   
<xs:documentation>Kohteen nimi</xs:documentation>
 
</xs:annotation>
</xs:element>

element SijaintiType/kuvaus
diagram index_p548.png
namespace http://www.kuntatietopalvelu.fi/gml/yhteiset
type xs:string
properties
isRef 0
minOcc 0
maxOcc 1
content simple
annotation
documentation
Kohteen kuvaus
source <xs:element name="kuvaus" type="xs:string" minOccurs="0">
 
<xs:annotation>
   
<xs:documentation>Kohteen kuvaus</xs:documentation>
 
</xs:annotation>
</xs:element>

element SijaintiType/korkeusTaiSyvyys
diagram index_p549.png
namespace http://www.kuntatietopalvelu.fi/gml/yhteiset
type xs:string
properties
isRef 0
minOcc 0
maxOcc 1
content simple
annotation
documentation
Kohteen mahdollinen korkeus/syvyys metreissä
source <xs:element name="korkeusTaiSyvyys" type="xs:string" minOccurs="0">
 
<xs:annotation>
   
<xs:documentation>Kohteen mahdollinen korkeus/syvyys metreissä</xs:documentation>
 
</xs:annotation>
</xs:element>

element SijaintiType/pintaAla
diagram index_p550.png
namespace http://www.kuntatietopalvelu.fi/gml/yhteiset
type xs:string
properties
isRef 0
minOcc 0
maxOcc 1
content simple
annotation
documentation
Pinta-ala m2
source <xs:element name="pintaAla" type="xs:string" minOccurs="0">
 
<xs:annotation>
   
<xs:documentation>Pinta-ala m2</xs:documentation>
 
</xs:annotation>
</xs:element>

complexType SuunnittelijaType
diagram index_p551.png
namespace http://www.kuntatietopalvelu.fi/gml/yhteiset
children yht:suunnittelijaRoolikoodi yht:VRKrooliKoodi yht:henkilo yht:yritys yht:patevyysvaatimusluokka yht:koulutus yht:valmistumisvuosi yht:liitetieto yht:vaadittuPatevyysluokka yht:toiminutVastaavissaTehtavissaKytkin yht:kokemusvuodet yht:paatosPvm yht:paatostyyppi yht:FISEpatevyyskortti yht:FISEkelpoisuus yht:muuSuunnittelijaRooli yht:postitetaanKytkin
used by
element OsapuoletType/Osapuolet/suunnittelijatieto/Suunnittelija
source <xs:complexType name="SuunnittelijaType">
 
<xs:sequence>
   
<xs:element name="suunnittelijaRoolikoodi" type="yht:SuunnittelijaRoolikoodiType" minOccurs="0"/>
   
<xs:element name="VRKrooliKoodi" minOccurs="0">
     
<xs:annotation>
       
<xs:documentation>Osapuolen rooli VRK luokituksessa</xs:documentation>
     
</xs:annotation>
     
<xs:simpleType>
       
<xs:restriction base="yht:VRKRooliKoodiType"/>
     
</xs:simpleType>
   
</xs:element>
   
<xs:element name="henkilo" type="yht:YhteyshenkiloType" minOccurs="0">
     
<xs:annotation>
       
<xs:documentation>Yhteyshenkilön nimi ja yhteystiedot</xs:documentation>
     
</xs:annotation>
   
</xs:element>
   
<xs:element name="yritys" type="yht:YritysType" minOccurs="0">
     
<xs:annotation>
       
<xs:documentation>Jos kyseessä on yritys tvs. niin tiedot siirretään tässä elementissä</xs:documentation>
     
</xs:annotation>
   
</xs:element>
   
<xs:element name="patevyysvaatimusluokka" type="yht:PatevyysluokkaType" minOccurs="0">
     
<xs:annotation>
       
<xs:documentation>Suunnittelijan pätevyys:
AA poikkeuksellisen vaativa
A vaativa
B tavanomainen
C vähäinen
</xs:documentation>
     
</xs:annotation>
   
</xs:element>
   
<xs:element name="koulutus" type="xs:string" minOccurs="0"/>
   
<xs:element name="valmistumisvuosi" type="xs:string" minOccurs="0"/>
   
<xs:element name="liitetieto" minOccurs="0" maxOccurs="unbounded">
     
<xs:complexType>
       
<xs:sequence>
         
<xs:element name="Liite" type="yht:RakennusvalvontaLiiteType"/>
       
</xs:sequence>
     
</xs:complexType>
   
</xs:element>
   
<xs:element name="vaadittuPatevyysluokka" type="yht:PatevyysluokkaType" minOccurs="0">
     
<xs:annotation>
       
<xs:documentation>Kunnan vaatima.

AA poikkeuksellisen vaativa
A vaativa
B tavanomainen
C vähäinen
</xs:documentation>
     
</xs:annotation>
   
</xs:element>
   
<xs:element name="toiminutVastaavissaTehtavissaKytkin" type="xs:boolean" minOccurs="0"/>
   
<xs:element name="kokemusvuodet" type="xs:string" minOccurs="0"/>
   
<xs:element name="paatosPvm" type="xs:date" minOccurs="0">
     
<xs:annotation>
       
<xs:documentation>Koska osapuolelle on tehty päätös</xs:documentation>
     
</xs:annotation>
   
</xs:element>
   
<xs:element name="paatostyyppi" type="yht:PaatostyyppiType" minOccurs="0"/>
   
<xs:element name="FISEpatevyyskortti" type="xs:anyURI" minOccurs="0"/>
   
<xs:element name="FISEkelpoisuus" type="yht:FiseKelpoisuusType" minOccurs="0"/>
   
<xs:element name="muuSuunnittelijaRooli" type="xs:string" minOccurs="0"/>
   
<xs:element name="postitetaanKytkin" type="xs:boolean" minOccurs="0"/>
 
</xs:sequence>
</xs:complexType>

element SuunnittelijaType/suunnittelijaRoolikoodi
diagram index_p552.png
namespace http://www.kuntatietopalvelu.fi/gml/yhteiset
type yht:SuunnittelijaRoolikoodiType
properties
isRef 0
minOcc 0
maxOcc 1
content simple
facets
Kind Value annotation 
enumeration GEO-suunnittelija 
enumeration LVI-suunnittelija 
enumeration IV-suunnittelija 
enumeration KVV-suunnittelija 
enumeration pääsuunnittelija 
enumeration RAK-rakennesuunnittelija 
enumeration ARK-rakennussuunnittelija 
enumeration Vaikeiden töiden suunnittelija 
enumeration ei tiedossa 
enumeration rakennussuunnittelija 
enumeration kantavien rakenteiden suunnittelija 
enumeration pohjarakenteiden suunnittelija 
enumeration ilmanvaihdon suunnittelija 
enumeration kiinteistön vesi- ja viemäröintilaitteiston suunnittelija 
enumeration rakennusfysikaalinen suunnittelija 
enumeration kosteusvaurion korjaustyön suunnittelija 
enumeration muu 
source <xs:element name="suunnittelijaRoolikoodi" type="yht:SuunnittelijaRoolikoodiType" minOccurs="0"/>

element SuunnittelijaType/VRKrooliKoodi
diagram index_p553.png
namespace http://www.kuntatietopalvelu.fi/gml/yhteiset
type restriction of yht:VRKRooliKoodiType
properties
isRef 0
minOcc 0
maxOcc 1
content simple
facets
Kind Value annotation 
enumeration hakija 
enumeration rakennuspaikan omistaja 
enumeration rakennuksen omistaja 
enumeration lupapäätöksen toimittaminen 
enumeration naapuri 
enumeration maksaja 
enumeration lisätietojen antaja 
enumeration pääsuunnittelija 
enumeration rakennussuunnittelija 
enumeration erityissuunnittelija 
enumeration työnjohtaja 
enumeration muu osapuoli 
enumeration ei tiedossa 
annotation
documentation
Osapuolen rooli VRK luokituksessa
source <xs:element name="VRKrooliKoodi" minOccurs="0">
 
<xs:annotation>
   
<xs:documentation>Osapuolen rooli VRK luokituksessa</xs:documentation>
 
</xs:annotation>
 
<xs:simpleType>
   
<xs:restriction base="yht:VRKRooliKoodiType"/>
 
</xs:simpleType>
</xs:element>

element SuunnittelijaType/henkilo
diagram index_p554.png
namespace http://www.kuntatietopalvelu.fi/gml/yhteiset
type yht:YhteyshenkiloType
properties
isRef 0
minOcc 0
maxOcc 1
content complex
children yht:nimi yht:osoite yht:sahkopostiosoite yht:faksinumero yht:puhelin yht:henkilotunnus
annotation
documentation
Yhteyshenkilön nimi ja yhteystiedot
source <xs:element name="henkilo" type="yht:YhteyshenkiloType" minOccurs="0">
 
<xs:annotation>
   
<xs:documentation>Yhteyshenkilön nimi ja yhteystiedot</xs:documentation>
 
</xs:annotation>
</xs:element>

element SuunnittelijaType/yritys
diagram index_p555.png
namespace http://www.kuntatietopalvelu.fi/gml/yhteiset
type yht:YritysType
properties
isRef 0
minOcc 0
maxOcc 1
content complex
children yht:nimi yht:liikeJaYhteisotunnus yht:kayntiosoitetieto yht:postiosoitetieto yht:kotipaikka yht:faksinumero yht:puhelin yht:www yht:sahkopostiosoite yht:verkkolaskutustieto
annotation
documentation
Jos kyseessä on yritys tvs. niin tiedot siirretään tässä elementissä
source <xs:element name="yritys" type="yht:YritysType" minOccurs="0">
 
<xs:annotation>
   
<xs:documentation>Jos kyseessä on yritys tvs. niin tiedot siirretään tässä elementissä</xs:documentation>
 
</xs:annotation>
</xs:element>

element SuunnittelijaType/patevyysvaatimusluokka
diagram index_p556.png
namespace http://www.kuntatietopalvelu.fi/gml/yhteiset
type yht:PatevyysluokkaType
properties
isRef 0
minOcc 0
maxOcc 1
content simple
facets
Kind Value annotation 
enumeration AA 
enumeration 
enumeration 
enumeration 
enumeration ei tiedossa 
annotation
documentation
Suunnittelijan pätevyys:
AA poikkeuksellisen vaativa
A vaativa
B tavanomainen
C vähäinen
source <xs:element name="patevyysvaatimusluokka" type="yht:PatevyysluokkaType" minOccurs="0">
 
<xs:annotation>
   
<xs:documentation>Suunnittelijan pätevyys:
AA poikkeuksellisen vaativa
A vaativa
B tavanomainen
C vähäinen
</xs:documentation>
 
</xs:annotation>
</xs:element>

element SuunnittelijaType/koulutus
diagram index_p557.png
namespace http://www.kuntatietopalvelu.fi/gml/yhteiset
type xs:string
properties
isRef 0
minOcc 0
maxOcc 1
content simple
source <xs:element name="koulutus" type="xs:string" minOccurs="0"/>

element SuunnittelijaType/valmistumisvuosi
diagram index_p558.png
namespace http://www.kuntatietopalvelu.fi/gml/yhteiset
type xs:string
properties
isRef 0
minOcc 0
maxOcc 1
content simple
source <xs:element name="valmistumisvuosi" type="xs:string" minOccurs="0"/>

element SuunnittelijaType/liitetieto
diagram index_p559.png
namespace http://www.kuntatietopalvelu.fi/gml/yhteiset
properties
isRef 0
minOcc 0
maxOcc unbounded
content complex
children yht:Liite
source <xs:element name="liitetieto" minOccurs="0" maxOccurs="unbounded">
 
<xs:complexType>
   
<xs:sequence>
     
<xs:element name="Liite" type="yht:RakennusvalvontaLiiteType"/>
   
</xs:sequence>
 
</xs:complexType>
</xs:element>

element SuunnittelijaType/liitetieto/Liite
diagram index_p560.png
namespace http://www.kuntatietopalvelu.fi/gml/yhteiset
type yht:RakennusvalvontaLiiteType
properties
isRef 0
content complex
children yht:kuvaus yht:linkkiliitteeseen yht:muokkausHetki yht:versionumero yht:tekija yht:tyyppi yht:metatietotieto yht:rakennustunnustieto
source <xs:element name="Liite" type="yht:RakennusvalvontaLiiteType"/>

element SuunnittelijaType/vaadittuPatevyysluokka
diagram index_p561.png
namespace http://www.kuntatietopalvelu.fi/gml/yhteiset
type yht:PatevyysluokkaType
properties
isRef 0
minOcc 0
maxOcc 1
content simple
facets
Kind Value annotation 
enumeration AA 
enumeration 
enumeration 
enumeration 
enumeration ei tiedossa 
annotation
documentation
Kunnan vaatima.

AA poikkeuksellisen vaativa
A vaativa
B tavanomainen
C vähäinen
source <xs:element name="vaadittuPatevyysluokka" type="yht:PatevyysluokkaType" minOccurs="0">
 
<xs:annotation>
   
<xs:documentation>Kunnan vaatima.

AA poikkeuksellisen vaativa
A vaativa
B tavanomainen
C vähäinen
</xs:documentation>
 
</xs:annotation>
</xs:element>

element SuunnittelijaType/toiminutVastaavissaTehtavissaKytkin
diagram index_p562.png
namespace http://www.kuntatietopalvelu.fi/gml/yhteiset
type xs:boolean
properties
isRef 0
minOcc 0
maxOcc 1
content simple
source <xs:element name="toiminutVastaavissaTehtavissaKytkin" type="xs:boolean" minOccurs="0"/>

element SuunnittelijaType/kokemusvuodet
diagram index_p563.png
namespace http://www.kuntatietopalvelu.fi/gml/yhteiset
type xs:string
properties
isRef 0
minOcc 0
maxOcc 1
content simple
source <xs:element name="kokemusvuodet" type="xs:string" minOccurs="0"/>

element SuunnittelijaType/paatosPvm
diagram index_p564.png
namespace http://www.kuntatietopalvelu.fi/gml/yhteiset
type xs:date
properties
isRef 0
minOcc 0
maxOcc 1
content simple
annotation
documentation
Koska osapuolelle on tehty päätös
source <xs:element name="paatosPvm" type="xs:date" minOccurs="0">
 
<xs:annotation>
   
<xs:documentation>Koska osapuolelle on tehty päätös</xs:documentation>
 
</xs:annotation>
</xs:element>

element SuunnittelijaType/paatostyyppi
diagram index_p565.png
namespace http://www.kuntatietopalvelu.fi/gml/yhteiset
type yht:PaatostyyppiType
properties
isRef 0
minOcc 0
maxOcc 1
content simple
facets
Kind Value annotation 
enumeration hyväksytty 
enumeration hylätty 
enumeration hakemusvaiheessa 
enumeration ilmoitus hyväksytty 
source <xs:element name="paatostyyppi" type="yht:PaatostyyppiType" minOccurs="0"/>

element SuunnittelijaType/FISEpatevyyskortti
diagram index_p566.png
namespace http://www.kuntatietopalvelu.fi/gml/yhteiset
type xs:anyURI
properties
isRef 0
minOcc 0
maxOcc 1
content simple
source <xs:element name="FISEpatevyyskortti" type="xs:anyURI" minOccurs="0"/>

element SuunnittelijaType/FISEkelpoisuus
diagram index_p567.png
namespace http://www.kuntatietopalvelu.fi/gml/yhteiset
type yht:FiseKelpoisuusType
properties
isRef 0
minOcc 0
maxOcc 1
content simple
facets
Kind Value annotation 
enumeration tavanomainen pääsuunnittelu (uudisrakentaminen) 
enumeration tavanomainen pääsuunnittelu (korjausrakentaminen) 
enumeration vaativa pääsuunnittelu (uudisrakentaminen) 
enumeration vaativa pääsuunnittelu (korjausrakentaminen) 
enumeration poikkeuksellisen vaativa pääsuunnittelu (uudisrakentaminen) 
enumeration poikkeuksellisen vaativa pääsuunnittelu (korjausrakentaminen) 
enumeration tavanomainen rakennussuunnittelu (uudisrakentaminen) 
enumeration tavanomainen rakennussuunnittelu (korjausrakentaminen) 
enumeration vaativa rakennussuunnittelu (uudisrakentaminen) 
enumeration vaativa rakennussuunnittelu (korjausrakentaminen) 
enumeration poikkeuksellisen vaativa rakennussuunnittelu (uudisrakentaminen) 
enumeration poikkeuksellisen vaativa rakennussuunnittelu (korjausrakentaminen) 
enumeration tavanomainen betonirakenteiden suunnittelu (uudisrakentaminen) 
enumeration tavanomainen betonirakenteiden suunnittelu (korjausrakentaminen) 
enumeration vaativa betonirakenteiden suunnittelu (uudisrakentaminen) 
enumeration vaativa betonirakenteiden suunnittelu (korjausrakentaminen) 
enumeration poikkeuksellisen vaativa betonirakenteiden suunnittelu (uudisrakentaminen) 
enumeration poikkeuksellisen vaativa betonirakenteiden suunnittelu (korjausrakentaminen) 
enumeration tavanomainen puurakenteiden suunnittelu (uudisrakentaminen) 
enumeration tavanomainen puurakenteiden suunnittelu (korjausrakentaminen) 
enumeration vaativa puurakenteiden suunnittelu (uudisrakentaminen) 
enumeration vaativa puurakenteiden suunnittelu (korjausrakentaminen) 
enumeration poikkeuksellisen vaativa puurakenteiden suunnittelu (uudisrakentaminen) 
enumeration poikkeuksellisen vaativa puurakenteiden suunnittelu (korjausrakentaminen) 
enumeration tavanomainen teräsrakenteiden suunnittelu (uudisrakentaminen) 
enumeration tavanomainen teräsrakenteiden suunnittelu (korjausrakentaminen) 
enumeration vaativa teräsrakenteiden suunnittelu (uudisrakentaminen) 
enumeration vaativa teräsrakenteiden suunnittelu (korjausrakentaminen) 
enumeration poikkeuksellisen vaativa teräsrakenteiden suunnittelu (uudisrakentaminen) 
enumeration poikkeuksellisen vaativa teräsrakenteiden suunnittelu (korjausrakentaminen) 
enumeration tavanomainen pohjarakenteiden suunnittelu (uudisrakentaminen) 
enumeration tavanomainen pohjarakenteiden suunnittelu (korjausrakentaminen) 
enumeration vaativa pohjarakenteiden suunnittelu (uudisrakentaminen) 
enumeration vaativa pohjarakenteiden suunnittelu (korjausrakentaminen) 
enumeration poikkeuksellisen vaativa pohjarakenteiden suunnittelu (uudisrakentaminen) 
enumeration poikkeuksellisen vaativa pohjarakenteiden suunnittelu (korjausrakentaminen) 
enumeration tavanomainen ilmanvaihtosuunnittelu (uudisrakentaminen) 
enumeration tavanomainen ilmanvaihtosuunnittelu (korjausrakentaminen) 
enumeration vaativa ilmanvaihtosuunnittelu (uudisrakentaminen) 
enumeration vaativa ilmanvaihtosuunnittelu (korjausrakentaminen) 
enumeration poikkeuksellisen vaativa ilmanvaihtosuunnittelu (uudisrakentaminen) 
enumeration poikkeuksellisen vaativa ilmanvaihtosuunnittelu (korjausrakentaminen) 
enumeration tavanomainen kiinteistön vesi- ja viemärilaitteiston suunnittelu (uudisrakentaminen) 
enumeration tavanomainen kiinteistön vesi- ja viemärilaitteiston suunnittelu (korjausrakentaminen) 
enumeration vaativa kiinteistön vesi- ja viemärilaitteiston suunnittelu (uudisrakentaminen) 
enumeration vaativa kiinteistön vesi- ja viemärilaitteiston suunnittelu (korjausrakentaminen) 
enumeration poikkeuksellisen vaativa kiinteistön vesi- ja viemärilaitteiston suunnittelu (uudisrakentaminen) 
enumeration poikkeuksellisen vaativa kiinteistön vesi- ja viemärilaitteiston suunnittelu (korjausrakentaminen) 
enumeration tavanomainen rakennusfysikaalinen suunnittelu (uudisrakentaminen) 
enumeration tavanomainen rakennusfysikaalinen suunnittelu (korjausrakentaminen) 
enumeration vaativa rakennusfysikaalinen suunnittelu (uudisrakentaminen) 
enumeration vaativa rakennusfysikaalinen suunnittelu (korjausrakentaminen) 
enumeration poikkeuksellisen vaativa rakennusfysikaalinen suunnittelu (uudisrakentaminen) 
enumeration poikkeuksellisen vaativa rakennusfysikaalinen suunnittelu (korjausrakentaminen) 
enumeration tavanomainen akustiikkasuunnittelu (uudisrakentaminen) 
enumeration tavanomainen akustiikkasuunnittelu (korjausrakentaminen) 
enumeration vaativa akustiikkasuunnittelu (uudisrakentaminen) 
enumeration vaativa akustiikkasuunnittelu (korjausrakentaminen) 
enumeration poikkeuksellisen vaativa akustiikkasuunnittelu (uudisrakentaminen) 
enumeration poikkeuksellisen vaativa akustiikkasuunnittelu (korjausrakentaminen) 
enumeration tavanomainen kosteusvaurion korjaussuunnittelu 
enumeration vaativa kosteusvaurion korjaussuunnittelu 
enumeration poikkeuksellisen vaativa kosteusvaurion korjaussuunnittelu 
source <xs:element name="FISEkelpoisuus" type="yht:FiseKelpoisuusType" minOccurs="0"/>

element SuunnittelijaType/muuSuunnittelijaRooli
diagram index_p568.png
namespace http://www.kuntatietopalvelu.fi/gml/yhteiset
type xs:string
properties
isRef 0
minOcc 0
maxOcc 1
content simple
source <xs:element name="muuSuunnittelijaRooli" type="xs:string" minOccurs="0"/>

element SuunnittelijaType/postitetaanKytkin
diagram index_p569.png
namespace http://www.kuntatietopalvelu.fi/gml/yhteiset
type xs:boolean
properties
isRef 0
minOcc 0
maxOcc 1
content simple
source <xs:element name="postitetaanKytkin" type="xs:boolean" minOccurs="0"/>

complexType TilamuutosType
diagram index_p570.png
namespace http://www.kuntatietopalvelu.fi/gml/yhteiset
children yht:pvm yht:tila yht:kasittelija
used by
element KasittelynTilaType/Tilamuutos
source <xs:complexType name="TilamuutosType">
 
<xs:sequence>
   
<xs:element name="pvm" type="xs:date"/>
   
<xs:element name="tila" type="yht:MuutosTilaType"/>
   
<xs:element name="kasittelija" type="yht:OsapuoliType" minOccurs="0"/>
 
</xs:sequence>
</xs:complexType>

element TilamuutosType/pvm
diagram index_p571.png
namespace http://www.kuntatietopalvelu.fi/gml/yhteiset
type xs:date
properties
isRef 0
content simple
source <xs:element name="pvm" type="xs:date"/>

element TilamuutosType/tila
diagram index_p572.png
namespace http://www.kuntatietopalvelu.fi/gml/yhteiset
type yht:MuutosTilaType
properties
isRef 0
content simple
facets
Kind Value annotation 
enumeration uusi lupa, ei käsittelyssä 
enumeration vireillä 
enumeration odottaa asiakkaan toimenpiteitä 
enumeration lupa käsitelty, siirretty päättäjälle 
enumeration lupa jätetty pöydälle 
enumeration lupa hyväksytty 
enumeration lupa evätty 
enumeration päätös toimitettu 
enumeration rakennustyöt aloitettu 
enumeration rakennustyöt keskeytetty 
enumeration päätöksestä valitettu, valitusprosessin tulosta ei ole 
enumeration lupa rauennut 
enumeration jatkoaika myönnetty 
enumeration osittainen loppukatselmus, yksi tai useampia luvan rakennuksista on käyttöönotettu 
enumeration lupa vanhentunut 
enumeration lopullinen loppukatselmus tehty 
enumeration luvalla ei loppukatselmusehtoa, lupa valmis 
enumeration ei tiedossa 
source <xs:element name="tila" type="yht:MuutosTilaType"/>

element TilamuutosType/kasittelija
diagram index_p573.png
namespace http://www.kuntatietopalvelu.fi/gml/yhteiset
type yht:OsapuoliType
properties
isRef 0
minOcc 0
maxOcc 1
content complex
children yht:kuntaRooliKoodi yht:VRKrooliKoodi yht:henkilo yht:yritys yht:turvakieltoKytkin yht:suoramarkkinointikieltoKytkin yht:selite yht:postitetaanKytkin yht:laskuviite
source <xs:element name="kasittelija" type="yht:OsapuoliType" minOccurs="0"/>

complexType TyonjohtajaType
diagram index_p574.png
namespace http://www.kuntatietopalvelu.fi/gml/yhteiset
children yht:tyonjohtajaRooliKoodi yht:VRKrooliKoodi yht:henkilo yht:yritys yht:patevyysvaatimusluokka yht:vaadittuPatevyysluokka yht:koulutus yht:valmistumisvuosi yht:liitetieto yht:alkamisPvm yht:paattymisPvm yht:hakemuksenSaapumisPvm yht:tyonjohtajaHakemusKytkin yht:kokemusvuodet yht:vastattavaTyotieto yht:sijaistettavaHlo yht:vainTamaHankeKytkin yht:paatosPvm yht:paatostyyppi
used by
element OsapuoletType/Osapuolet/tyonjohtajatieto/Tyonjohtaja
source <xs:complexType name="TyonjohtajaType">
 
<xs:sequence>
   
<xs:element name="tyonjohtajaRooliKoodi" type="yht:TyonjohtajaRooliKoodiType"/>
   
<xs:element name="VRKrooliKoodi" minOccurs="0">
     
<xs:annotation>
       
<xs:documentation>Osapuolen rooli VRK luokituksessa</xs:documentation>
     
</xs:annotation>
     
<xs:simpleType>
       
<xs:restriction base="yht:VRKRooliKoodiType"/>
     
</xs:simpleType>
   
</xs:element>
   
<xs:element name="henkilo" type="yht:YhteyshenkiloType" minOccurs="0">
     
<xs:annotation>
       
<xs:documentation>Yhteyshenkilön nimi ja yhteystiedot</xs:documentation>
     
</xs:annotation>
   
</xs:element>
   
<xs:element name="yritys" type="yht:YritysType" minOccurs="0">
     
<xs:annotation>
       
<xs:documentation>Jos kyseessä on yritys tvs. niin tiedot siirretään tässä elementissä</xs:documentation>
     
</xs:annotation>
   
</xs:element>
   
<xs:element name="patevyysvaatimusluokka" type="yht:PatevyysluokkaType" minOccurs="0">
     
<xs:annotation>
       
<xs:documentation>Työnjohtajan pätevyys

AA poikkeuksellisen vaativa
A vaativa
B tavanomainen
C vähäinen
</xs:documentation>
     
</xs:annotation>
   
</xs:element>
   
<xs:element name="vaadittuPatevyysluokka" type="yht:PatevyysluokkaType" minOccurs="0">
     
<xs:annotation>
       
<xs:documentation>Kunnan vaatima

AA poikkeuksellisen vaativa
A vaativa
B tavanomainen
C vähäinen
</xs:documentation>
     
</xs:annotation>
   
</xs:element>
   
<xs:element name="koulutus" type="xs:string" minOccurs="0"/>
   
<xs:element name="valmistumisvuosi" type="xs:string" minOccurs="0"/>
   
<xs:element name="liitetieto" minOccurs="0" maxOccurs="unbounded">
     
<xs:complexType>
       
<xs:sequence>
         
<xs:element name="Liite" type="yht:RakennusvalvontaLiiteType"/>
       
</xs:sequence>
     
</xs:complexType>
   
</xs:element>
   
<xs:element name="alkamisPvm" type="xs:date" minOccurs="0">
     
<xs:annotation>
       
<xs:documentation>vastuun alkamis päivämäärä</xs:documentation>
     
</xs:annotation>
   
</xs:element>
   
<xs:element name="paattymisPvm" type="xs:date" minOccurs="0">
     
<xs:annotation>
       
<xs:documentation>Vastuun päättymis päivämäärä</xs:documentation>
     
</xs:annotation>
   
</xs:element>
   
<xs:element name="hakemuksenSaapumisPvm" type="xs:date" minOccurs="0"/>
   
<xs:element name="tyonjohtajaHakemusKytkin" type="xs:boolean" minOccurs="0"/>
   
<xs:element name="kokemusvuodet" type="xs:string" minOccurs="0"/>
   
<xs:element name="vastattavaTyotieto" minOccurs="0" maxOccurs="unbounded">
     
<xs:complexType>
       
<xs:sequence>
         
<xs:element name="VastattavaTyo">
           
<xs:complexType>
             
<xs:sequence>
               
<xs:element name="vastattavaTyo" type="xs:string"/>
               
<xs:element name="alkamisPvm" type="xs:date" minOccurs="0">
                 
<xs:annotation>
                   
<xs:documentation>vastuun alkamis päivämäärä</xs:documentation>
                 
</xs:annotation>
               
</xs:element>
               
<xs:element name="paattymisPvm" type="xs:date" minOccurs="0">
                 
<xs:annotation>
                   
<xs:documentation>Vastuun päättymis päivämäärä</xs:documentation>
                 
</xs:annotation>
               
</xs:element>
             
</xs:sequence>
           
</xs:complexType>
         
</xs:element>
       
</xs:sequence>
     
</xs:complexType>
   
</xs:element>
   
<xs:element name="sijaistettavaHlo" type="xs:string" minOccurs="0"/>
   
<xs:element name="vainTamaHankeKytkin" type="xs:boolean" minOccurs="0">
     
<xs:annotation>
       
<xs:documentation>Onko kyseessä vain tähän hankkeeseen hyväksytty työnjohtaja</xs:documentation>
     
</xs:annotation>
   
</xs:element>
   
<xs:element name="paatosPvm" type="xs:date" minOccurs="0">
     
<xs:annotation>
       
<xs:documentation>Koska osapuolelle on tehty päätös</xs:documentation>
     
</xs:annotation>
   
</xs:element>
   
<xs:element name="paatostyyppi" type="yht:PaatostyyppiType" minOccurs="0"/>
 
</xs:sequence>
</xs:complexType>

element TyonjohtajaType/tyonjohtajaRooliKoodi
diagram index_p575.png
namespace http://www.kuntatietopalvelu.fi/gml/yhteiset
type yht:TyonjohtajaRooliKoodiType
properties
isRef 0
content simple
facets
Kind Value annotation 
enumeration KVV-työnjohtaja 
enumeration IV-työnjohtaja 
enumeration erityisalojen työnjohtaja 
enumeration vastaava työnjohtaja 
enumeration työnjohtaja 
enumeration ei tiedossa 
source <xs:element name="tyonjohtajaRooliKoodi" type="yht:TyonjohtajaRooliKoodiType"/>

element TyonjohtajaType/VRKrooliKoodi
diagram index_p576.png
namespace http://www.kuntatietopalvelu.fi/gml/yhteiset
type restriction of yht:VRKRooliKoodiType
properties
isRef 0
minOcc 0
maxOcc 1
content simple
facets
Kind Value annotation 
enumeration hakija 
enumeration rakennuspaikan omistaja 
enumeration rakennuksen omistaja 
enumeration lupapäätöksen toimittaminen 
enumeration naapuri 
enumeration maksaja 
enumeration lisätietojen antaja 
enumeration pääsuunnittelija 
enumeration rakennussuunnittelija 
enumeration erityissuunnittelija 
enumeration työnjohtaja 
enumeration muu osapuoli 
enumeration ei tiedossa 
annotation
documentation
Osapuolen rooli VRK luokituksessa
source <xs:element name="VRKrooliKoodi" minOccurs="0">
 
<xs:annotation>
   
<xs:documentation>Osapuolen rooli VRK luokituksessa</xs:documentation>
 
</xs:annotation>
 
<xs:simpleType>
   
<xs:restriction base="yht:VRKRooliKoodiType"/>
 
</xs:simpleType>
</xs:element>

element TyonjohtajaType/henkilo
diagram index_p577.png
namespace http://www.kuntatietopalvelu.fi/gml/yhteiset
type yht:YhteyshenkiloType
properties
isRef 0
minOcc 0
maxOcc 1
content complex
children yht:nimi yht:osoite yht:sahkopostiosoite yht:faksinumero yht:puhelin yht:henkilotunnus
annotation
documentation
Yhteyshenkilön nimi ja yhteystiedot
source <xs:element name="henkilo" type="yht:YhteyshenkiloType" minOccurs="0">
 
<xs:annotation>
   
<xs:documentation>Yhteyshenkilön nimi ja yhteystiedot</xs:documentation>
 
</xs:annotation>
</xs:element>

element TyonjohtajaType/yritys
diagram index_p578.png
namespace http://www.kuntatietopalvelu.fi/gml/yhteiset
type yht:YritysType
properties
isRef 0
minOcc 0
maxOcc 1
content complex
children yht:nimi yht:liikeJaYhteisotunnus yht:kayntiosoitetieto yht:postiosoitetieto yht:kotipaikka yht:faksinumero yht:puhelin yht:www yht:sahkopostiosoite yht:verkkolaskutustieto
annotation
documentation
Jos kyseessä on yritys tvs. niin tiedot siirretään tässä elementissä
source <xs:element name="yritys" type="yht:YritysType" minOccurs="0">
 
<xs:annotation>
   
<xs:documentation>Jos kyseessä on yritys tvs. niin tiedot siirretään tässä elementissä</xs:documentation>
 
</xs:annotation>
</xs:element>

element TyonjohtajaType/patevyysvaatimusluokka
diagram index_p579.png
namespace http://www.kuntatietopalvelu.fi/gml/yhteiset
type yht:PatevyysluokkaType
properties
isRef 0
minOcc 0
maxOcc 1
content simple
facets
Kind Value annotation 
enumeration AA 
enumeration 
enumeration 
enumeration 
enumeration ei tiedossa 
annotation
documentation
Työnjohtajan pätevyys

AA poikkeuksellisen vaativa
A vaativa
B tavanomainen
C vähäinen
source <xs:element name="patevyysvaatimusluokka" type="yht:PatevyysluokkaType" minOccurs="0">
 
<xs:annotation>
   
<xs:documentation>Työnjohtajan pätevyys

AA poikkeuksellisen vaativa
A vaativa
B tavanomainen
C vähäinen
</xs:documentation>
 
</xs:annotation>
</xs:element>

element TyonjohtajaType/vaadittuPatevyysluokka
diagram index_p580.png
namespace http://www.kuntatietopalvelu.fi/gml/yhteiset
type yht:PatevyysluokkaType
properties
isRef 0
minOcc 0
maxOcc 1
content simple
facets
Kind Value annotation 
enumeration AA 
enumeration 
enumeration 
enumeration 
enumeration ei tiedossa 
annotation
documentation
Kunnan vaatima

AA poikkeuksellisen vaativa
A vaativa
B tavanomainen
C vähäinen
source <xs:element name="vaadittuPatevyysluokka" type="yht:PatevyysluokkaType" minOccurs="0">
 
<xs:annotation>
   
<xs:documentation>Kunnan vaatima

AA poikkeuksellisen vaativa
A vaativa
B tavanomainen
C vähäinen
</xs:documentation>
 
</xs:annotation>
</xs:element>

element TyonjohtajaType/koulutus
diagram index_p581.png
namespace http://www.kuntatietopalvelu.fi/gml/yhteiset
type xs:string
properties
isRef 0
minOcc 0
maxOcc 1
content simple
source <xs:element name="koulutus" type="xs:string" minOccurs="0"/>

element TyonjohtajaType/valmistumisvuosi
diagram index_p582.png
namespace http://www.kuntatietopalvelu.fi/gml/yhteiset
type xs:string
properties
isRef 0
minOcc 0
maxOcc 1
content simple
source <xs:element name="valmistumisvuosi" type="xs:string" minOccurs="0"/>

element TyonjohtajaType/liitetieto
diagram index_p583.png
namespace http://www.kuntatietopalvelu.fi/gml/yhteiset
properties
isRef 0
minOcc 0
maxOcc unbounded
content complex
children yht:Liite
source <xs:element name="liitetieto" minOccurs="0" maxOccurs="unbounded">
 
<xs:complexType>
   
<xs:sequence>
     
<xs:element name="Liite" type="yht:RakennusvalvontaLiiteType"/>
   
</xs:sequence>
 
</xs:complexType>
</xs:element>

element TyonjohtajaType/liitetieto/Liite
diagram index_p584.png
namespace http://www.kuntatietopalvelu.fi/gml/yhteiset
type yht:RakennusvalvontaLiiteType
properties
isRef 0
content complex
children yht:kuvaus yht:linkkiliitteeseen yht:muokkausHetki yht:versionumero yht:tekija yht:tyyppi yht:metatietotieto yht:rakennustunnustieto
source <xs:element name="Liite" type="yht:RakennusvalvontaLiiteType"/>

element TyonjohtajaType/alkamisPvm
diagram index_p585.png
namespace http://www.kuntatietopalvelu.fi/gml/yhteiset
type xs:date
properties
isRef 0
minOcc 0
maxOcc 1
content simple
annotation
documentation
vastuun alkamis päivämäärä
source <xs:element name="alkamisPvm" type="xs:date" minOccurs="0">
 
<xs:annotation>
   
<xs:documentation>vastuun alkamis päivämäärä</xs:documentation>
 
</xs:annotation>
</xs:element>

element TyonjohtajaType/paattymisPvm
diagram index_p586.png
namespace http://www.kuntatietopalvelu.fi/gml/yhteiset
type xs:date
properties
isRef 0
minOcc 0
maxOcc 1
content simple
annotation
documentation
Vastuun päättymis päivämäärä
source <xs:element name="paattymisPvm" type="xs:date" minOccurs="0">
 
<xs:annotation>
   
<xs:documentation>Vastuun päättymis päivämäärä</xs:documentation>
 
</xs:annotation>
</xs:element>

element TyonjohtajaType/hakemuksenSaapumisPvm
diagram index_p587.png
namespace http://www.kuntatietopalvelu.fi/gml/yhteiset
type xs:date
properties
isRef 0
minOcc 0
maxOcc 1
content simple
source <xs:element name="hakemuksenSaapumisPvm" type="xs:date" minOccurs="0"/>

element TyonjohtajaType/tyonjohtajaHakemusKytkin
diagram index_p588.png
namespace http://www.kuntatietopalvelu.fi/gml/yhteiset
type xs:boolean
properties
isRef 0
minOcc 0
maxOcc 1
content simple
source <xs:element name="tyonjohtajaHakemusKytkin" type="xs:boolean" minOccurs="0"/>

element TyonjohtajaType/kokemusvuodet
diagram index_p589.png
namespace http://www.kuntatietopalvelu.fi/gml/yhteiset
type xs:string
properties
isRef 0
minOcc 0
maxOcc 1
content simple
source <xs:element name="kokemusvuodet" type="xs:string" minOccurs="0"/>

element TyonjohtajaType/vastattavaTyotieto
diagram index_p590.png
namespace http://www.kuntatietopalvelu.fi/gml/yhteiset
properties
isRef 0
minOcc 0
maxOcc unbounded
content complex
children yht:VastattavaTyo
source <xs:element name="vastattavaTyotieto" minOccurs="0" maxOccurs="unbounded">
 
<xs:complexType>
   
<xs:sequence>
     
<xs:element name="VastattavaTyo">
       
<xs:complexType>
         
<xs:sequence>
           
<xs:element name="vastattavaTyo" type="xs:string"/>
           
<xs:element name="alkamisPvm" type="xs:date" minOccurs="0">
             
<xs:annotation>
               
<xs:documentation>vastuun alkamis päivämäärä</xs:documentation>
             
</xs:annotation>
           
</xs:element>
           
<xs:element name="paattymisPvm" type="xs:date" minOccurs="0">
             
<xs:annotation>
               
<xs:documentation>Vastuun päättymis päivämäärä</xs:documentation>
             
</xs:annotation>
           
</xs:element>
         
</xs:sequence>
       
</xs:complexType>
     
</xs:element>
   
</xs:sequence>
 
</xs:complexType>
</xs:element>

element TyonjohtajaType/vastattavaTyotieto/VastattavaTyo
diagram index_p591.png
namespace http://www.kuntatietopalvelu.fi/gml/yhteiset
properties
isRef 0
content complex
children yht:vastattavaTyo yht:alkamisPvm yht:paattymisPvm
source <xs:element name="VastattavaTyo">
 
<xs:complexType>
   
<xs:sequence>
     
<xs:element name="vastattavaTyo" type="xs:string"/>
     
<xs:element name="alkamisPvm" type="xs:date" minOccurs="0">
       
<xs:annotation>
         
<xs:documentation>vastuun alkamis päivämäärä</xs:documentation>
       
</xs:annotation>
     
</xs:element>
     
<xs:element name="paattymisPvm" type="xs:date" minOccurs="0">
       
<xs:annotation>
         
<xs:documentation>Vastuun päättymis päivämäärä</xs:documentation>
       
</xs:annotation>
     
</xs:element>
   
</xs:sequence>
 
</xs:complexType>
</xs:element>

element TyonjohtajaType/vastattavaTyotieto/VastattavaTyo/vastattavaTyo
diagram index_p592.png
namespace http://www.kuntatietopalvelu.fi/gml/yhteiset
type xs:string
properties
isRef 0
content simple
source <xs:element name="vastattavaTyo" type="xs:string"/>

element TyonjohtajaType/vastattavaTyotieto/VastattavaTyo/alkamisPvm
diagram index_p593.png
namespace http://www.kuntatietopalvelu.fi/gml/yhteiset
type xs:date
properties
isRef 0
minOcc 0
maxOcc 1
content simple
annotation
documentation
vastuun alkamis päivämäärä
source <xs:element name="alkamisPvm" type="xs:date" minOccurs="0">
 
<xs:annotation>
   
<xs:documentation>vastuun alkamis päivämäärä</xs:documentation>
 
</xs:annotation>
</xs:element>

element TyonjohtajaType/vastattavaTyotieto/VastattavaTyo/paattymisPvm
diagram index_p594.png
namespace http://www.kuntatietopalvelu.fi/gml/yhteiset
type xs:date
properties
isRef 0
minOcc 0
maxOcc 1
content simple
annotation
documentation
Vastuun päättymis päivämäärä
source <xs:element name="paattymisPvm" type="xs:date" minOccurs="0">
 
<xs:annotation>
   
<xs:documentation>Vastuun päättymis päivämäärä</xs:documentation>
 
</xs:annotation>
</xs:element>

element TyonjohtajaType/sijaistettavaHlo
diagram index_p595.png
namespace http://www.kuntatietopalvelu.fi/gml/yhteiset
type xs:string
properties
isRef 0
minOcc 0
maxOcc 1
content simple
source <xs:element name="sijaistettavaHlo" type="xs:string" minOccurs="0"/>

element TyonjohtajaType/vainTamaHankeKytkin
diagram index_p596.png
namespace http://www.kuntatietopalvelu.fi/gml/yhteiset
type xs:boolean
properties
isRef 0
minOcc 0
maxOcc 1
content simple
annotation
documentation
Onko kyseessä vain tähän hankkeeseen hyväksytty työnjohtaja
source <xs:element name="vainTamaHankeKytkin" type="xs:boolean" minOccurs="0">
 
<xs:annotation>
   
<xs:documentation>Onko kyseessä vain tähän hankkeeseen hyväksytty työnjohtaja</xs:documentation>
 
</xs:annotation>
</xs:element>

element TyonjohtajaType/paatosPvm
diagram index_p597.png
namespace http://www.kuntatietopalvelu.fi/gml/yhteiset
type xs:date
properties
isRef 0
minOcc 0
maxOcc 1
content simple
annotation
documentation
Koska osapuolelle on tehty päätös
source <xs:element name="paatosPvm" type="xs:date" minOccurs="0">
 
<xs:annotation>
   
<xs:documentation>Koska osapuolelle on tehty päätös</xs:documentation>
 
</xs:annotation>
</xs:element>

element TyonjohtajaType/paatostyyppi
diagram index_p598.png
namespace http://www.kuntatietopalvelu.fi/gml/yhteiset
type yht:PaatostyyppiType
properties
isRef 0
minOcc 0
maxOcc 1
content simple
facets
Kind Value annotation 
enumeration hyväksytty 
enumeration hylätty 
enumeration hakemusvaiheessa 
enumeration ilmoitus hyväksytty 
source <xs:element name="paatostyyppi" type="yht:PaatostyyppiType" minOccurs="0"/>

complexType ValvontatapahtumaType
diagram index_p599.png
namespace http://www.kuntatietopalvelu.fi/gml/yhteiset
children yht:aikajaksotieto yht:mitaValvotaan yht:valvonnanSuorittaja yht:huomiot yht:liitetieto
source <xs:complexType name="ValvontatapahtumaType">
 
<xs:sequence>
   
<xs:element name="aikajaksotieto">
     
<xs:complexType>
       
<xs:sequence>
         
<xs:element name="Aikajakso" type="yht:PvmjaksoType"/>
       
</xs:sequence>
     
</xs:complexType>
   
</xs:element>
   
<xs:element name="mitaValvotaan" type="xs:string"/>
   
<xs:element name="valvonnanSuorittaja">
     
<xs:simpleType>
       
<xs:restriction base="xs:string">
         
<xs:enumeration value="toiminnanharjoittaja"/>
         
<xs:enumeration value="kunta"/>
         
<xs:enumeration value="ELY-keskus"/>
       
</xs:restriction>
     
</xs:simpleType>
   
</xs:element>
   
<xs:element name="huomiot" type="xs:string" minOccurs="0"/>
   
<xs:element name="liitetieto" minOccurs="0">
     
<xs:complexType>
       
<xs:sequence>
         
<xs:element name="Liite" type="yht:YmparistoLiiteType"/>
       
</xs:sequence>
     
</xs:complexType>
   
</xs:element>
 
</xs:sequence>
</xs:complexType>

element ValvontatapahtumaType/aikajaksotieto
diagram index_p600.png
namespace http://www.kuntatietopalvelu.fi/gml/yhteiset
properties
isRef 0
content complex
children yht:Aikajakso
source <xs:element name="aikajaksotieto">
 
<xs:complexType>
   
<xs:sequence>
     
<xs:element name="Aikajakso" type="yht:PvmjaksoType"/>
   
</xs:sequence>
 
</xs:complexType>
</xs:element>

element ValvontatapahtumaType/aikajaksotieto/Aikajakso
diagram index_p601.png
namespace http://www.kuntatietopalvelu.fi/gml/yhteiset
type yht:PvmjaksoType
properties
isRef 0
content complex
children yht:alkuPvm yht:loppuPvm
source <xs:element name="Aikajakso" type="yht:PvmjaksoType"/>

element ValvontatapahtumaType/mitaValvotaan
diagram index_p602.png
namespace http://www.kuntatietopalvelu.fi/gml/yhteiset
type xs:string
properties
isRef 0
content simple
source <xs:element name="mitaValvotaan" type="xs:string"/>

element ValvontatapahtumaType/valvonnanSuorittaja
diagram index_p603.png
namespace http://www.kuntatietopalvelu.fi/gml/yhteiset
type restriction of xs:string
properties
isRef 0
content simple
facets
Kind Value annotation 
enumeration toiminnanharjoittaja 
enumeration kunta 
enumeration ELY-keskus 
source <xs:element name="valvonnanSuorittaja">
 
<xs:simpleType>
   
<xs:restriction base="xs:string">
     
<xs:enumeration value="toiminnanharjoittaja"/>
     
<xs:enumeration value="kunta"/>
     
<xs:enumeration value="ELY-keskus"/>
   
</xs:restriction>
 
</xs:simpleType>
</xs:element>

element ValvontatapahtumaType/huomiot
diagram index_p604.png
namespace http://www.kuntatietopalvelu.fi/gml/yhteiset
type xs:string
properties
isRef 0
minOcc 0
maxOcc 1
content simple
source <xs:element name="huomiot" type="xs:string" minOccurs="0"/>

element ValvontatapahtumaType/liitetieto
diagram index_p605.png
namespace http://www.kuntatietopalvelu.fi/gml/yhteiset
properties
isRef 0
minOcc 0
maxOcc 1
content complex
children yht:Liite
source <xs:element name="liitetieto" minOccurs="0">
 
<xs:complexType>
   
<xs:sequence>
     
<xs:element name="Liite" type="yht:YmparistoLiiteType"/>
   
</xs:sequence>
 
</xs:complexType>
</xs:element>

element ValvontatapahtumaType/liitetieto/Liite
diagram index_p606.png
namespace http://www.kuntatietopalvelu.fi/gml/yhteiset
type yht:YmparistoLiiteType
properties
isRef 0
content complex
children yht:kuvaus yht:linkkiliitteeseen yht:muokkausHetki yht:versionumero yht:tekija yht:tyyppi yht:metatietotieto
source <xs:element name="Liite" type="yht:YmparistoLiiteType"/>

complexType VerkkolaskutusTypeType
diagram index_p607.png
namespace http://www.kuntatietopalvelu.fi/gml/yhteiset
children yht:ovtTunnus yht:verkkolaskuTunnus yht:valittajaTunnus
used by
elements YhteystietoType/verkkolaskutustieto/Verkkolaskutus YritysType/verkkolaskutustieto/Verkkolaskutus
source <xs:complexType name="VerkkolaskutusTypeType">
 
<xs:sequence>
   
<xs:element name="ovtTunnus" minOccurs="0">
     
<xs:annotation>
       
<xs:documentation>min. 12 merkkiä, max. 17</xs:documentation>
     
</xs:annotation>
     
<xs:simpleType>
       
<xs:restriction base="xs:string">
         
<xs:minLength value="12"/>
         
<xs:maxLength value="17"/>
       
</xs:restriction>
     
</xs:simpleType>
   
</xs:element>
   
<xs:element name="verkkolaskuTunnus" type="xs:string" minOccurs="0"/>
   
<xs:element name="valittajaTunnus" type="xs:string" minOccurs="0">
     
<xs:annotation>
       
<xs:documentation>välittäjän tunnus</xs:documentation>
     
</xs:annotation>
   
</xs:element>
 
</xs:sequence>
</xs:complexType>

element VerkkolaskutusTypeType/ovtTunnus
diagram index_p608.png
namespace http://www.kuntatietopalvelu.fi/gml/yhteiset
type restriction of xs:string
properties
isRef 0
minOcc 0
maxOcc 1
content simple
facets
Kind Value annotation 
minLength 12 
maxLength 17 
annotation
documentation
min. 12 merkkiä, max. 17
source <xs:element name="ovtTunnus" minOccurs="0">
 
<xs:annotation>
   
<xs:documentation>min. 12 merkkiä, max. 17</xs:documentation>
 
</xs:annotation>
 
<xs:simpleType>
   
<xs:restriction base="xs:string">
     
<xs:minLength value="12"/>
     
<xs:maxLength value="17"/>
   
</xs:restriction>
 
</xs:simpleType>
</xs:element>

element VerkkolaskutusTypeType/verkkolaskuTunnus
diagram index_p609.png
namespace http://www.kuntatietopalvelu.fi/gml/yhteiset
type xs:string
properties
isRef 0
minOcc 0
maxOcc 1
content simple
source <xs:element name="verkkolaskuTunnus" type="xs:string" minOccurs="0"/>

element VerkkolaskutusTypeType/valittajaTunnus
diagram index_p610.png
namespace http://www.kuntatietopalvelu.fi/gml/yhteiset
type xs:string
properties
isRef 0
minOcc 0
maxOcc 1
content simple
annotation
documentation
välittäjän tunnus
source <xs:element name="valittajaTunnus" type="xs:string" minOccurs="0">
 
<xs:annotation>
   
<xs:documentation>välittäjän tunnus</xs:documentation>
 
</xs:annotation>
</xs:element>

complexType YhteisjarjestelyType
diagram index_p611.png
namespace http://www.kuntatietopalvelu.fi/gml/yhteiset
type extension of yht:AbstractPaikkatietopalveluKohde
properties
base yht:AbstractPaikkatietopalveluKohde
children yht:metatieto yht:yksilointitieto yht:alkuHetki yht:loppuHetki yht:muutkiinteistot yht:yhteisjarjestelynKuvaus
used by
element RakennuspaikkaType/rakennuspaikanKiinteistotieto/RakennuspaikanKiinteisto/yhteisjarjestely
source <xs:complexType name="YhteisjarjestelyType">
 
<xs:complexContent>
   
<xs:extension base="yht:AbstractPaikkatietopalveluKohde">
     
<xs:sequence>
       
<xs:element name="muutkiinteistot">
         
<xs:complexType>
           
<xs:sequence>
             
<xs:element name="kiinteisto" type="yht:KiinteistoType" maxOccurs="unbounded">
               
<xs:annotation>
                 
<xs:documentation>Kaupunginosa/kortteli/tontti</xs:documentation>
               
</xs:annotation>
             
</xs:element>
           
</xs:sequence>
         
</xs:complexType>
       
</xs:element>
       
<xs:element name="yhteisjarjestelynKuvaus" type="yht:LiiteType">
         
<xs:annotation>
           
<xs:documentation>Yhteisjärjestelyn kuvaus lyhyesti</xs:documentation>
         
</xs:annotation>
       
</xs:element>
     
</xs:sequence>
   
</xs:extension>
 
</xs:complexContent>
</xs:complexType>

element YhteisjarjestelyType/muutkiinteistot
diagram index_p612.png
namespace http://www.kuntatietopalvelu.fi/gml/yhteiset
properties
isRef 0
content complex
children yht:kiinteisto
source <xs:element name="muutkiinteistot">
 
<xs:complexType>
   
<xs:sequence>
     
<xs:element name="kiinteisto" type="yht:KiinteistoType" maxOccurs="unbounded">
       
<xs:annotation>
         
<xs:documentation>Kaupunginosa/kortteli/tontti</xs:documentation>
       
</xs:annotation>
     
</xs:element>
   
</xs:sequence>
 
</xs:complexType>
</xs:element>

element YhteisjarjestelyType/muutkiinteistot/kiinteisto
diagram index_p613.png
namespace http://www.kuntatietopalvelu.fi/gml/yhteiset
type yht:KiinteistoType
properties
isRef 0
minOcc 1
maxOcc unbounded
content complex
children yht:kylanimi yht:tilannimi yht:kiinteistotunnus yht:maaraAlaTunnus
annotation
documentation
Kaupunginosa/kortteli/tontti
source <xs:element name="kiinteisto" type="yht:KiinteistoType" maxOccurs="unbounded">
 
<xs:annotation>
   
<xs:documentation>Kaupunginosa/kortteli/tontti</xs:documentation>
 
</xs:annotation>
</xs:element>

element YhteisjarjestelyType/yhteisjarjestelynKuvaus
diagram index_p614.png
namespace http://www.kuntatietopalvelu.fi/gml/yhteiset
type yht:LiiteType
properties
isRef 0
content complex
children yht:kuvaus yht:linkkiliitteeseen yht:muokkausHetki yht:versionumero
annotation
documentation
Yhteisjärjestelyn kuvaus lyhyesti
source <xs:element name="yhteisjarjestelynKuvaus" type="yht:LiiteType">
 
<xs:annotation>
   
<xs:documentation>Yhteisjärjestelyn kuvaus lyhyesti</xs:documentation>
 
</xs:annotation>
</xs:element>

complexType YhteyshenkiloType
diagram index_p615.png
namespace http://www.kuntatietopalvelu.fi/gml/yhteiset
children yht:nimi yht:osoite yht:sahkopostiosoite yht:faksinumero yht:puhelin yht:henkilotunnus
used by
elements SuunnittelijaType/henkilo TyonjohtajaType/henkilo OsapuoliType/henkilo YmparistoOsapuoliType/henkilo RakennusrasiteType/rasitettuKiinteisto/tontinOmistaja
source <xs:complexType name="YhteyshenkiloType">
 
<xs:sequence>
   
<xs:element name="nimi" type="yht:HenkilonnimiType"/>
   
<xs:element name="osoite" type="yht:PostiosoiteType" minOccurs="0"/>
   
<xs:element name="sahkopostiosoite" type="xs:string" minOccurs="0"/>
   
<xs:element name="faksinumero" type="xs:string" minOccurs="0"/>
   
<xs:element name="puhelin" type="xs:string" minOccurs="0" maxOccurs="unbounded"/>
   
<xs:element name="henkilotunnus" minOccurs="0">
     
<xs:simpleType>
       
<xs:restriction base="xs:string">
         
<xs:pattern value="[0-9][0-9][0-9][0-9][0-9][0-9][-+A][0-9][0-9][0-9][A-Y0-9]"/>
       
</xs:restriction>
     
</xs:simpleType>
   
</xs:element>
 
</xs:sequence>
</xs:complexType>

element YhteyshenkiloType/nimi
diagram index_p616.png
namespace http://www.kuntatietopalvelu.fi/gml/yhteiset
type yht:HenkilonnimiType
properties
isRef 0
content complex
children yht:etunimi yht:sukunimi
source <xs:element name="nimi" type="yht:HenkilonnimiType"/>

element YhteyshenkiloType/osoite
diagram index_p617.png
namespace http://www.kuntatietopalvelu.fi/gml/yhteiset
type yht:PostiosoiteType
properties
isRef 0
minOcc 0
maxOcc 1
content complex
children yht:kunta yht:valtioSuomeksi yht:valtioKansainvalinen yht:osoitenimi yht:ulkomainenLahiosoite yht:osoitenumero yht:osoitenumero2 yht:jakokirjain yht:jakokirjain2 yht:porras yht:huoneisto yht:postinumero yht:postitoimipaikannimi yht:ulkomainenPostitoimipaikka yht:jarjestysnumero yht:pistesijainti yht:aluesijainti yht:viivasijainti
source <xs:element name="osoite" type="yht:PostiosoiteType" minOccurs="0"/>

element YhteyshenkiloType/sahkopostiosoite
diagram index_p618.png
namespace http://www.kuntatietopalvelu.fi/gml/yhteiset
type xs:string
properties
isRef 0
minOcc 0
maxOcc 1
content simple
source <xs:element name="sahkopostiosoite" type="xs:string" minOccurs="0"/>

element YhteyshenkiloType/faksinumero
diagram index_p619.png
namespace http://www.kuntatietopalvelu.fi/gml/yhteiset
type xs:string
properties
isRef 0
minOcc 0
maxOcc 1
content simple
source <xs:element name="faksinumero" type="xs:string" minOccurs="0"/>

element YhteyshenkiloType/puhelin
diagram index_p620.png
namespace http://www.kuntatietopalvelu.fi/gml/yhteiset
type xs:string
properties
isRef 0
minOcc 0
maxOcc unbounded
content simple
source <xs:element name="puhelin" type="xs:string" minOccurs="0" maxOccurs="unbounded"/>

element YhteyshenkiloType/henkilotunnus
diagram index_p621.png
namespace http://www.kuntatietopalvelu.fi/gml/yhteiset
type restriction of xs:string
properties
isRef 0
minOcc 0
maxOcc 1
content simple
facets
Kind Value annotation 
pattern [0-9][0-9][0-9][0-9][0-9][0-9][-+A][0-9][0-9][0-9][A-Y0-9] 
source <xs:element name="henkilotunnus" minOccurs="0">
 
<xs:simpleType>
   
<xs:restriction base="xs:string">
     
<xs:pattern value="[0-9][0-9][0-9][0-9][0-9][0-9][-+A][0-9][0-9][0-9][A-Y0-9]"/>
   
</xs:restriction>
 
</xs:simpleType>
</xs:element>

complexType YhteystietoType
diagram index_p622.png
namespace http://www.kuntatietopalvelu.fi/gml/yhteiset
children yht:henkilotunnus yht:sukunimi yht:etunimi yht:yTunnus yht:yrityksenNimi yht:yhteyshenkilonNimi yht:osoitetieto yht:puhelinnumero yht:sahkopostiosoite yht:suoramarkkinointikielto yht:verkkolaskutustieto
used by
complexTypes HakijaType MaksajaType
source <xs:complexType name="YhteystietoType">
 
<xs:sequence>
   
<xs:choice>
     
<xs:sequence>
       
<xs:element name="henkilotunnus" minOccurs="0">
         
<xs:simpleType>
           
<xs:restriction base="xs:string">
             
<xs:pattern value="[0-9][0-9][0-9][0-9][0-9][0-9][-+A][0-9][0-9][0-9][A-Y0-9]"/>
           
</xs:restriction>
         
</xs:simpleType>
       
</xs:element>
       
<xs:element name="sukunimi" type="xs:string"/>
       
<xs:element name="etunimi" type="xs:string"/>
     
</xs:sequence>
     
<xs:sequence>
       
<xs:element name="yTunnus">
         
<xs:simpleType>
           
<xs:restriction base="xs:string">
             
<xs:pattern value="[0-9][0-9][0-9][0-9][0-9][0-9][0-9][-][0-9]"/>
           
</xs:restriction>
         
</xs:simpleType>
       
</xs:element>
       
<xs:element name="yrityksenNimi" type="xs:string"/>
       
<xs:element name="yhteyshenkilonNimi" type="xs:string" minOccurs="0"/>
     
</xs:sequence>
   
</xs:choice>
   
<xs:element name="osoitetieto">
     
<xs:complexType>
       
<xs:sequence>
         
<xs:element name="Osoite" type="yht:PostiosoiteType"/>
       
</xs:sequence>
     
</xs:complexType>
   
</xs:element>
   
<xs:element name="puhelinnumero" type="xs:string"/>
   
<xs:element name="sahkopostiosoite" type="xs:string" minOccurs="0"/>
   
<xs:element name="suoramarkkinointikielto" type="xs:boolean" minOccurs="0"/>
   
<xs:element name="verkkolaskutustieto" minOccurs="0">
     
<xs:complexType>
       
<xs:sequence>
         
<xs:element name="Verkkolaskutus" type="yht:VerkkolaskutusTypeType"/>
       
</xs:sequence>
     
</xs:complexType>
   
</xs:element>
 
</xs:sequence>
</xs:complexType>

element YhteystietoType/henkilotunnus
diagram index_p623.png
namespace http://www.kuntatietopalvelu.fi/gml/yhteiset
type restriction of xs:string
properties
isRef 0
minOcc 0
maxOcc 1
content simple
facets
Kind Value annotation 
pattern [0-9][0-9][0-9][0-9][0-9][0-9][-+A][0-9][0-9][0-9][A-Y0-9] 
source <xs:element name="henkilotunnus" minOccurs="0">
 
<xs:simpleType>
   
<xs:restriction base="xs:string">
     
<xs:pattern value="[0-9][0-9][0-9][0-9][0-9][0-9][-+A][0-9][0-9][0-9][A-Y0-9]"/>
   
</xs:restriction>
 
</xs:simpleType>
</xs:element>

element YhteystietoType/sukunimi
diagram index_p624.png
namespace http://www.kuntatietopalvelu.fi/gml/yhteiset
type xs:string
properties
isRef 0
content simple
source <xs:element name="sukunimi" type="xs:string"/>

element YhteystietoType/etunimi
diagram index_p625.png
namespace http://www.kuntatietopalvelu.fi/gml/yhteiset
type xs:string
properties
isRef 0
content simple
source <xs:element name="etunimi" type="xs:string"/>

element YhteystietoType/yTunnus
diagram index_p626.png
namespace http://www.kuntatietopalvelu.fi/gml/yhteiset
type restriction of xs:string
properties
isRef 0
content simple
facets
Kind Value annotation 
pattern [0-9][0-9][0-9][0-9][0-9][0-9][0-9][-][0-9] 
source <xs:element name="yTunnus">
 
<xs:simpleType>
   
<xs:restriction base="xs:string">
     
<xs:pattern value="[0-9][0-9][0-9][0-9][0-9][0-9][0-9][-][0-9]"/>
   
</xs:restriction>
 
</xs:simpleType>
</xs:element>

element YhteystietoType/yrityksenNimi
diagram index_p627.png
namespace http://www.kuntatietopalvelu.fi/gml/yhteiset
type xs:string
properties
isRef 0
content simple
source <xs:element name="yrityksenNimi" type="xs:string"/>

element YhteystietoType/yhteyshenkilonNimi
diagram index_p628.png
namespace http://www.kuntatietopalvelu.fi/gml/yhteiset
type xs:string
properties
isRef 0
minOcc 0
maxOcc 1
content simple
source <xs:element name="yhteyshenkilonNimi" type="xs:string" minOccurs="0"/>

element YhteystietoType/osoitetieto
diagram index_p629.png
namespace http://www.kuntatietopalvelu.fi/gml/yhteiset
properties
isRef 0
content complex
children yht:Osoite
source <xs:element name="osoitetieto">
 
<xs:complexType>
   
<xs:sequence>
     
<xs:element name="Osoite" type="yht:PostiosoiteType"/>
   
</xs:sequence>
 
</xs:complexType>
</xs:element>

element YhteystietoType/osoitetieto/Osoite
diagram index_p630.png
namespace http://www.kuntatietopalvelu.fi/gml/yhteiset
type yht:PostiosoiteType
properties
isRef 0
content complex
children yht:kunta yht:valtioSuomeksi yht:valtioKansainvalinen yht:osoitenimi yht:ulkomainenLahiosoite yht:osoitenumero yht:osoitenumero2 yht:jakokirjain yht:jakokirjain2 yht:porras yht:huoneisto yht:postinumero yht:postitoimipaikannimi yht:ulkomainenPostitoimipaikka yht:jarjestysnumero yht:pistesijainti yht:aluesijainti yht:viivasijainti
source <xs:element name="Osoite" type="yht:PostiosoiteType"/>

element YhteystietoType/puhelinnumero
diagram index_p631.png
namespace http://www.kuntatietopalvelu.fi/gml/yhteiset
type xs:string
properties
isRef 0
content simple
source <xs:element name="puhelinnumero" type="xs:string"/>

element YhteystietoType/sahkopostiosoite
diagram index_p632.png
namespace http://www.kuntatietopalvelu.fi/gml/yhteiset
type xs:string
properties
isRef 0
minOcc 0
maxOcc 1
content simple
source <xs:element name="sahkopostiosoite" type="xs:string" minOccurs="0"/>

element YhteystietoType/suoramarkkinointikielto
diagram index_p633.png
namespace http://www.kuntatietopalvelu.fi/gml/yhteiset
type xs:boolean
properties
isRef 0
minOcc 0
maxOcc 1
content simple
source <xs:element name="suoramarkkinointikielto" type="xs:boolean" minOccurs="0"/>

element YhteystietoType/verkkolaskutustieto
diagram index_p634.png
namespace http://www.kuntatietopalvelu.fi/gml/yhteiset
properties
isRef 0
minOcc 0
maxOcc 1
content complex
children yht:Verkkolaskutus
source <xs:element name="verkkolaskutustieto" minOccurs="0">
 
<xs:complexType>
   
<xs:sequence>
     
<xs:element name="Verkkolaskutus" type="yht:VerkkolaskutusTypeType"/>
   
</xs:sequence>
 
</xs:complexType>
</xs:element>

element YhteystietoType/verkkolaskutustieto/Verkkolaskutus
diagram index_p635.png
namespace http://www.kuntatietopalvelu.fi/gml/yhteiset
type yht:VerkkolaskutusTypeType
properties
isRef 0
content complex
children yht:ovtTunnus yht:verkkolaskuTunnus yht:valittajaTunnus
source <xs:element name="Verkkolaskutus" type="yht:VerkkolaskutusTypeType"/>

complexType YmparistoLiiteType
diagram index_p636.png
namespace http://www.kuntatietopalvelu.fi/gml/yhteiset
type extension of yht:LiiteType
properties
base yht:LiiteType
children yht:kuvaus yht:linkkiliitteeseen yht:muokkausHetki yht:versionumero yht:tekija yht:tyyppi yht:metatietotieto
used by
elements LausuntoYmpType/lausuntotieto/Lausunto/liitetieto/Liite YmparistoPaatosType/liitetieto/Liite ValvontatapahtumaType/liitetieto/Liite LausuntoYmpType/lausuntotieto/Lausunto/puoltotieto/Puolto/lisatietotieto/Lisatieto
source <xs:complexType name="YmparistoLiiteType">
 
<xs:complexContent>
   
<xs:extension base="yht:LiiteType">
     
<xs:sequence>
       
<xs:element name="tekija" type="yht:YmparistoOsapuoliType" minOccurs="0"/>
       
<xs:element name="tyyppi" type="xs:string" minOccurs="0"/>
       
<xs:element name="metatietotieto" minOccurs="0" maxOccurs="unbounded">
         
<xs:complexType>
           
<xs:sequence>
             
<xs:element name="metatieto">
               
<xs:complexType>
                 
<xs:sequence>
                   
<xs:element name="metatietoArvo" type="xs:string" minOccurs="0"/>
                   
<xs:element name="metatietoNimi" type="xs:string" minOccurs="0"/>
                 
</xs:sequence>
               
</xs:complexType>
             
</xs:element>
           
</xs:sequence>
         
</xs:complexType>
       
</xs:element>
     
</xs:sequence>
   
</xs:extension>
 
</xs:complexContent>
</xs:complexType>

element YmparistoLiiteType/tekija
diagram index_p637.png
namespace http://www.kuntatietopalvelu.fi/gml/yhteiset
type yht:YmparistoOsapuoliType
properties
isRef 0
minOcc 0
maxOcc 1
content complex
children yht:henkilo yht:yritys yht:turvakieltoKytkin yht:suoramarkkinointikieltoKytkin yht:rooliKoodi
source <xs:element name="tekija" type="yht:YmparistoOsapuoliType" minOccurs="0"/>

element YmparistoLiiteType/tyyppi
diagram index_p638.png
namespace http://www.kuntatietopalvelu.fi/gml/yhteiset
type xs:string
properties
isRef 0
minOcc 0
maxOcc 1
content simple
source <xs:element name="tyyppi" type="xs:string" minOccurs="0"/>

element YmparistoLiiteType/metatietotieto
diagram index_p639.png
namespace http://www.kuntatietopalvelu.fi/gml/yhteiset
properties
isRef 0
minOcc 0
maxOcc unbounded
content complex
children yht:metatieto
source <xs:element name="metatietotieto" minOccurs="0" maxOccurs="unbounded">
 
<xs:complexType>
   
<xs:sequence>
     
<xs:element name="metatieto">
       
<xs:complexType>
         
<xs:sequence>
           
<xs:element name="metatietoArvo" type="xs:string" minOccurs="0"/>
           
<xs:element name="metatietoNimi" type="xs:string" minOccurs="0"/>
         
</xs:sequence>
       
</xs:complexType>
     
</xs:element>
   
</xs:sequence>
 
</xs:complexType>
</xs:element>

element YmparistoLiiteType/metatietotieto/metatieto
diagram index_p640.png
namespace http://www.kuntatietopalvelu.fi/gml/yhteiset
properties
isRef 0
content complex
children yht:metatietoArvo yht:metatietoNimi
source <xs:element name="metatieto">
 
<xs:complexType>
   
<xs:sequence>
     
<xs:element name="metatietoArvo" type="xs:string" minOccurs="0"/>
     
<xs:element name="metatietoNimi" type="xs:string" minOccurs="0"/>
   
</xs:sequence>
 
</xs:complexType>
</xs:element>

element YmparistoLiiteType/metatietotieto/metatieto/metatietoArvo
diagram index_p641.png
namespace http://www.kuntatietopalvelu.fi/gml/yhteiset
type xs:string
properties
isRef 0
minOcc 0
maxOcc 1
content simple
source <xs:element name="metatietoArvo" type="xs:string" minOccurs="0"/>

element YmparistoLiiteType/metatietotieto/metatieto/metatietoNimi
diagram index_p642.png
namespace http://www.kuntatietopalvelu.fi/gml/yhteiset
type xs:string
properties
isRef 0
minOcc 0
maxOcc 1
content simple
source <xs:element name="metatietoNimi" type="xs:string" minOccurs="0"/>

complexType YmparistoLuvanTunnisteTiedotType
diagram index_p643.png
namespace http://www.kuntatietopalvelu.fi/gml/yhteiset
children yht:LupaTunnus
source <xs:complexType name="YmparistoLuvanTunnisteTiedotType">
 
<xs:sequence>
   
<xs:element name="LupaTunnus" type="yht:YmparistoLuvanTunnusType"/>
 
</xs:sequence>
</xs:complexType>

element YmparistoLuvanTunnisteTiedotType/LupaTunnus
diagram index_p644.png
namespace http://www.kuntatietopalvelu.fi/gml/yhteiset
type yht:YmparistoLuvanTunnusType
properties
isRef 0
content complex
children yht:kuntalupatunnus yht:muuTunnustieto yht:saapumisPvm yht:viittaus
source <xs:element name="LupaTunnus" type="yht:YmparistoLuvanTunnusType"/>

complexType YmparistoLuvanTunnusType
diagram index_p645.png
namespace http://www.kuntatietopalvelu.fi/gml/yhteiset
children yht:kuntalupatunnus yht:muuTunnustieto yht:saapumisPvm yht:viittaus
used by
element YmparistoLuvanTunnisteTiedotType/LupaTunnus
source <xs:complexType name="YmparistoLuvanTunnusType">
 
<xs:sequence>
   
<xs:element name="kuntalupatunnus" type="xs:string" minOccurs="0">
     
<xs:annotation>
       
<xs:documentation>Kunnan antama tunnus</xs:documentation>
     
</xs:annotation>
   
</xs:element>
   
<xs:element name="muuTunnustieto" minOccurs="0" maxOccurs="unbounded">
     
<xs:complexType>
       
<xs:sequence>
         
<xs:element name="MuuTunnus" type="yht:MuuTunnusType"/>
       
</xs:sequence>
     
</xs:complexType>
   
</xs:element>
   
<xs:element name="saapumisPvm" type="xs:date" minOccurs="0">
     
<xs:annotation>
       
<xs:documentation>ilmoituspäivä</xs:documentation>
     
</xs:annotation>
   
</xs:element>
   
<xs:element name="viittaus" type="yht:ViittausType" minOccurs="0"/>
 
</xs:sequence>
</xs:complexType>

element YmparistoLuvanTunnusType/kuntalupatunnus
diagram index_p646.png
namespace http://www.kuntatietopalvelu.fi/gml/yhteiset
type xs:string
properties
isRef 0
minOcc 0
maxOcc 1
content simple
annotation
documentation
Kunnan antama tunnus
source <xs:element name="kuntalupatunnus" type="xs:string" minOccurs="0">
 
<xs:annotation>
   
<xs:documentation>Kunnan antama tunnus</xs:documentation>
 
</xs:annotation>
</xs:element>

element YmparistoLuvanTunnusType/muuTunnustieto
diagram index_p647.png
namespace http://www.kuntatietopalvelu.fi/gml/yhteiset
properties
isRef 0
minOcc 0
maxOcc unbounded
content complex
children yht:MuuTunnus
source <xs:element name="muuTunnustieto" minOccurs="0" maxOccurs="unbounded">
 
<xs:complexType>
   
<xs:sequence>
     
<xs:element name="MuuTunnus" type="yht:MuuTunnusType"/>
   
</xs:sequence>
 
</xs:complexType>
</xs:element>

element YmparistoLuvanTunnusType/muuTunnustieto/MuuTunnus
diagram index_p648.png
namespace http://www.kuntatietopalvelu.fi/gml/yhteiset
type yht:MuuTunnusType
properties
isRef 0
content complex
children yht:tunnus yht:sovellus
source <xs:element name="MuuTunnus" type="yht:MuuTunnusType"/>

element YmparistoLuvanTunnusType/saapumisPvm
diagram index_p649.png
namespace http://www.kuntatietopalvelu.fi/gml/yhteiset
type xs:date
properties
isRef 0
minOcc 0
maxOcc 1
content simple
annotation
documentation
ilmoituspäivä
source <xs:element name="saapumisPvm" type="xs:date" minOccurs="0">
 
<xs:annotation>
   
<xs:documentation>ilmoituspäivä</xs:documentation>
 
</xs:annotation>
</xs:element>

element YmparistoLuvanTunnusType/viittaus
diagram index_p650.png
namespace http://www.kuntatietopalvelu.fi/gml/yhteiset
type yht:ViittausType
properties
isRef 0
minOcc 0
maxOcc 1
content simple
facets
Kind Value annotation 
enumeration edellinen rakennusvalvonta-asia 
enumeration seuraava rakennusvalvonta-asia 
source <xs:element name="viittaus" type="yht:ViittausType" minOccurs="0"/>

complexType YmparistoOsapuoliType
diagram index_p651.png
namespace http://www.kuntatietopalvelu.fi/gml/yhteiset
children yht:henkilo yht:yritys yht:turvakieltoKytkin yht:suoramarkkinointikieltoKytkin yht:rooliKoodi
used by
elements KasittelyTapahtumatType/kasittelytiedottieto/Kasittelytiedot/kasittelija KasittelyTietoType/kasittelija YmparistoLiiteType/tekija
source <xs:complexType name="YmparistoOsapuoliType">
 
<xs:sequence>
   
<xs:element name="henkilo" type="yht:YhteyshenkiloType" minOccurs="0">
     
<xs:annotation>
       
<xs:documentation>Yhteyshenkilön nimi ja yhteystiedot</xs:documentation>
     
</xs:annotation>
   
</xs:element>
   
<xs:element name="yritys" type="yht:YritysType" minOccurs="0">
     
<xs:annotation>
       
<xs:documentation>Jos kyseessä on yritys tvs. niin tiedot siirretään tässä elementissä</xs:documentation>
     
</xs:annotation>
   
</xs:element>
   
<xs:element name="turvakieltoKytkin" type="xs:boolean" minOccurs="0"/>
   
<xs:element name="suoramarkkinointikieltoKytkin" type="xs:boolean" minOccurs="0"/>
   
<xs:element name="rooliKoodi" minOccurs="0">
     
<xs:simpleType>
       
<xs:restriction base="xs:string">
         
<xs:enumeration value="vireillepanija"/>
         
<xs:enumeration value="toiminnanharjoittaja"/>
         
<xs:enumeration value="entinen toiminnanharjoittaja"/>
         
<xs:enumeration value="maksaja"/>
         
<xs:enumeration value="asiamies"/>
         
<xs:enumeration value="muu"/>
         
<xs:enumeration value="ei tiedossa"/>
       
</xs:restriction>
     
</xs:simpleType>
   
</xs:element>
 
</xs:sequence>
</xs:complexType>

element YmparistoOsapuoliType/henkilo
diagram index_p652.png
namespace http://www.kuntatietopalvelu.fi/gml/yhteiset
type yht:YhteyshenkiloType
properties
isRef 0
minOcc 0
maxOcc 1
content complex
children yht:nimi yht:osoite yht:sahkopostiosoite yht:faksinumero yht:puhelin yht:henkilotunnus
annotation
documentation
Yhteyshenkilön nimi ja yhteystiedot
source <xs:element name="henkilo" type="yht:YhteyshenkiloType" minOccurs="0">
 
<xs:annotation>
   
<xs:documentation>Yhteyshenkilön nimi ja yhteystiedot</xs:documentation>
 
</xs:annotation>
</xs:element>

element YmparistoOsapuoliType/yritys
diagram index_p653.png
namespace http://www.kuntatietopalvelu.fi/gml/yhteiset
type yht:YritysType
properties
isRef 0
minOcc 0
maxOcc 1
content complex
children yht:nimi yht:liikeJaYhteisotunnus yht:kayntiosoitetieto yht:postiosoitetieto yht:kotipaikka yht:faksinumero yht:puhelin yht:www yht:sahkopostiosoite yht:verkkolaskutustieto
annotation
documentation
Jos kyseessä on yritys tvs. niin tiedot siirretään tässä elementissä
source <xs:element name="yritys" type="yht:YritysType" minOccurs="0">
 
<xs:annotation>
   
<xs:documentation>Jos kyseessä on yritys tvs. niin tiedot siirretään tässä elementissä</xs:documentation>
 
</xs:annotation>
</xs:element>

element YmparistoOsapuoliType/turvakieltoKytkin
diagram index_p654.png
namespace http://www.kuntatietopalvelu.fi/gml/yhteiset
type xs:boolean
properties
isRef 0
minOcc 0
maxOcc 1
content simple
source <xs:element name="turvakieltoKytkin" type="xs:boolean" minOccurs="0"/>

element YmparistoOsapuoliType/suoramarkkinointikieltoKytkin
diagram index_p655.png
namespace http://www.kuntatietopalvelu.fi/gml/yhteiset
type xs:boolean
properties
isRef 0
minOcc 0
maxOcc 1
content simple
source <xs:element name="suoramarkkinointikieltoKytkin" type="xs:boolean" minOccurs="0"/>

element YmparistoOsapuoliType/rooliKoodi
diagram index_p656.png
namespace http://www.kuntatietopalvelu.fi/gml/yhteiset
type restriction of xs:string
properties
isRef 0
minOcc 0
maxOcc 1
content simple
facets
Kind Value annotation 
enumeration vireillepanija 
enumeration toiminnanharjoittaja 
enumeration entinen toiminnanharjoittaja 
enumeration maksaja 
enumeration asiamies 
enumeration muu 
enumeration ei tiedossa 
source <xs:element name="rooliKoodi" minOccurs="0">
 
<xs:simpleType>
   
<xs:restriction base="xs:string">
     
<xs:enumeration value="vireillepanija"/>
     
<xs:enumeration value="toiminnanharjoittaja"/>
     
<xs:enumeration value="entinen toiminnanharjoittaja"/>
     
<xs:enumeration value="maksaja"/>
     
<xs:enumeration value="asiamies"/>
     
<xs:enumeration value="muu"/>
     
<xs:enumeration value="ei tiedossa"/>
   
</xs:restriction>
 
</xs:simpleType>
</xs:element>

complexType YmparistoPaatosType
diagram index_p657.png
namespace http://www.kuntatietopalvelu.fi/gml/yhteiset
children yht:takuuaikaPaivat yht:lupaehdotJaMaaraykset yht:paatoslinkki yht:paatosdokumentinPvm yht:liitetieto
used by
element KasittelyTapahtumatType/paatostieto/Paatos
source <xs:complexType name="YmparistoPaatosType">
 
<xs:sequence>
   
<xs:element name="takuuaikaPaivat" type="xs:int" minOccurs="0"/>
   
<xs:element name="lupaehdotJaMaaraykset" type="xs:string" minOccurs="0" maxOccurs="unbounded"/>
   
<xs:element name="paatoslinkki" type="xs:string" minOccurs="0"/>
   
<xs:element name="paatosdokumentinPvm" type="xs:date" minOccurs="0"/>
   
<xs:element name="liitetieto" minOccurs="0" maxOccurs="unbounded">
     
<xs:complexType>
       
<xs:sequence>
         
<xs:element name="Liite" type="yht:YmparistoLiiteType"/>
       
</xs:sequence>
     
</xs:complexType>
   
</xs:element>
 
</xs:sequence>
</xs:complexType>

element YmparistoPaatosType/takuuaikaPaivat
diagram index_p658.png
namespace http://www.kuntatietopalvelu.fi/gml/yhteiset
type xs:int
properties
isRef 0
minOcc 0
maxOcc 1
content simple
source <xs:element name="takuuaikaPaivat" type="xs:int" minOccurs="0"/>

element YmparistoPaatosType/lupaehdotJaMaaraykset
diagram index_p659.png
namespace http://www.kuntatietopalvelu.fi/gml/yhteiset
type xs:string
properties
isRef 0
minOcc 0
maxOcc unbounded
content simple
source <xs:element name="lupaehdotJaMaaraykset" type="xs:string" minOccurs="0" maxOccurs="unbounded"/>

element YmparistoPaatosType/paatoslinkki
diagram index_p660.png
namespace http://www.kuntatietopalvelu.fi/gml/yhteiset
type xs:string
properties
isRef 0
minOcc 0
maxOcc 1
content simple
source <xs:element name="paatoslinkki" type="xs:string" minOccurs="0"/>

element YmparistoPaatosType/paatosdokumentinPvm
diagram index_p661.png
namespace http://www.kuntatietopalvelu.fi/gml/yhteiset
type xs:date
properties
isRef 0
minOcc 0
maxOcc 1
content simple
source <xs:element name="paatosdokumentinPvm" type="xs:date" minOccurs="0"/>

element YmparistoPaatosType/liitetieto
diagram index_p662.png
namespace http://www.kuntatietopalvelu.fi/gml/yhteiset
properties
isRef 0
minOcc 0
maxOcc unbounded
content complex
children yht:Liite
source <xs:element name="liitetieto" minOccurs="0" maxOccurs="unbounded">
 
<xs:complexType>
   
<xs:sequence>
     
<xs:element name="Liite" type="yht:YmparistoLiiteType"/>
   
</xs:sequence>
 
</xs:complexType>
</xs:element>

element YmparistoPaatosType/liitetieto/Liite
diagram index_p663.png
namespace http://www.kuntatietopalvelu.fi/gml/yhteiset
type yht:YmparistoLiiteType
properties
isRef 0
content complex
children yht:kuvaus yht:linkkiliitteeseen yht:muokkausHetki yht:versionumero yht:tekija yht:tyyppi yht:metatietotieto
source <xs:element name="Liite" type="yht:YmparistoLiiteType"/>

complexType YritysType
diagram index_p664.png
namespace http://www.kuntatietopalvelu.fi/gml/yhteiset
children yht:nimi yht:liikeJaYhteisotunnus yht:kayntiosoitetieto yht:postiosoitetieto yht:kotipaikka yht:faksinumero yht:puhelin yht:www yht:sahkopostiosoite yht:verkkolaskutustieto
used by
elements SuunnittelijaType/yritys TyonjohtajaType/yritys OsapuoliType/yritys YmparistoOsapuoliType/yritys
source <xs:complexType name="YritysType">
 
<xs:sequence>
   
<xs:element name="nimi" type="xs:string">
     
<xs:annotation>
       
<xs:documentation>Nimi tai toiminimi</xs:documentation>
     
</xs:annotation>
   
</xs:element>
   
<xs:element name="liikeJaYhteisotunnus" minOccurs="0">
     
<xs:simpleType>
       
<xs:restriction base="xs:string">
         
<xs:pattern value="[0-9][0-9][0-9][0-9][0-9][0-9][0-9][-][0-9]"/>
       
</xs:restriction>
     
</xs:simpleType>
   
</xs:element>
   
<xs:element name="kayntiosoitetieto" minOccurs="0">
     
<xs:complexType>
       
<xs:sequence>
         
<xs:element name="kayntiosoite" type="yht:PostiosoiteType"/>
       
</xs:sequence>
     
</xs:complexType>
   
</xs:element>
   
<xs:element name="postiosoitetieto" minOccurs="0">
     
<xs:complexType>
       
<xs:sequence>
         
<xs:element name="postiosoite" type="yht:PostiosoiteType"/>
       
</xs:sequence>
     
</xs:complexType>
   
</xs:element>
   
<xs:element name="kotipaikka" type="xs:string" minOccurs="0"/>
   
<xs:element name="faksinumero" type="xs:string" minOccurs="0"/>
   
<xs:element name="puhelin" type="xs:string" minOccurs="0" maxOccurs="unbounded"/>
   
<xs:element name="www" type="xs:anyURI" minOccurs="0"/>
   
<xs:element name="sahkopostiosoite" type="xs:string" minOccurs="0"/>
   
<xs:element name="verkkolaskutustieto" minOccurs="0">
     
<xs:complexType>
       
<xs:sequence>
         
<xs:element name="Verkkolaskutus" type="yht:VerkkolaskutusTypeType"/>
       
</xs:sequence>
     
</xs:complexType>
   
</xs:element>
 
</xs:sequence>
</xs:complexType>

element YritysType/nimi
diagram index_p665.png
namespace http://www.kuntatietopalvelu.fi/gml/yhteiset
type xs:string
properties
isRef 0
content simple
annotation
documentation
Nimi tai toiminimi
source <xs:element name="nimi" type="xs:string">
 
<xs:annotation>
   
<xs:documentation>Nimi tai toiminimi</xs:documentation>
 
</xs:annotation>
</xs:element>

element YritysType/liikeJaYhteisotunnus
diagram index_p666.png
namespace http://www.kuntatietopalvelu.fi/gml/yhteiset
type restriction of xs:string
properties
isRef 0
minOcc 0
maxOcc 1
content simple
facets
Kind Value annotation 
pattern [0-9][0-9][0-9][0-9][0-9][0-9][0-9][-][0-9] 
source <xs:element name="liikeJaYhteisotunnus" minOccurs="0">
 
<xs:simpleType>
   
<xs:restriction base="xs:string">
     
<xs:pattern value="[0-9][0-9][0-9][0-9][0-9][0-9][0-9][-][0-9]"/>
   
</xs:restriction>
 
</xs:simpleType>
</xs:element>

element YritysType/kayntiosoitetieto
diagram index_p667.png
namespace http://www.kuntatietopalvelu.fi/gml/yhteiset
properties
isRef 0
minOcc 0
maxOcc 1
content complex
children yht:kayntiosoite
source <xs:element name="kayntiosoitetieto" minOccurs="0">
 
<xs:complexType>
   
<xs:sequence>
     
<xs:element name="kayntiosoite" type="yht:PostiosoiteType"/>
   
</xs:sequence>
 
</xs:complexType>
</xs:element>

element YritysType/kayntiosoitetieto/kayntiosoite
diagram index_p668.png
namespace http://www.kuntatietopalvelu.fi/gml/yhteiset
type yht:PostiosoiteType
properties
isRef 0
content complex
children yht:kunta yht:valtioSuomeksi yht:valtioKansainvalinen yht:osoitenimi yht:ulkomainenLahiosoite yht:osoitenumero yht:osoitenumero2 yht:jakokirjain yht:jakokirjain2 yht:porras yht:huoneisto yht:postinumero yht:postitoimipaikannimi yht:ulkomainenPostitoimipaikka yht:jarjestysnumero yht:pistesijainti yht:aluesijainti yht:viivasijainti
source <xs:element name="kayntiosoite" type="yht:PostiosoiteType"/>

element YritysType/postiosoitetieto <
diagram index_p669.png