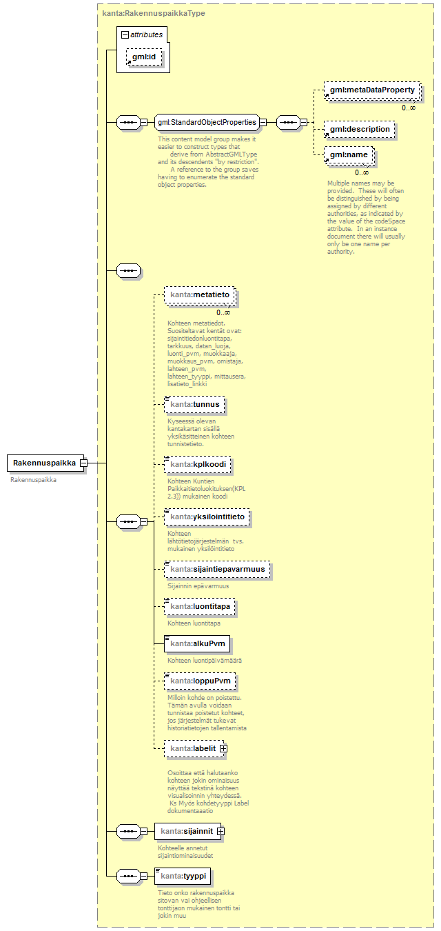
element Rakennuspaikka
diagram index_p319.png
namespace http://www.paikkatietopalvelu.fi/gml/kantakartta
type kanta:RakennuspaikkaType
properties
content complex
substGrp kanta:_Kiinteistoyksikkokohde
children gml:metaDataProperty gml:description gml:name kanta:metatieto kanta:tunnus kanta:kplkoodi kanta:yksilointitieto kanta:sijaintiepavarmuus kanta:luontitapa kanta:alkuPvm kanta:loppuPvm kanta:labelit kanta:sijainnit kanta:tyyppi
attributes
Name  Type  Use  Default  Fixed  annotation
idoptional      
annotation
documentation
Rakennuspaikka
source <xs:element name="Rakennuspaikka" type="kanta:RakennuspaikkaType" substitutionGroup="kanta:_Kiinteistoyksikkokohde">
 
<xs:annotation>
   
<xs:documentation>Rakennuspaikka</xs:documentation>
 
</xs:annotation>
</xs:element>


XML Schema documentation generated by
XMLSpy Schema Editor http://www.altova.com/xmlspy