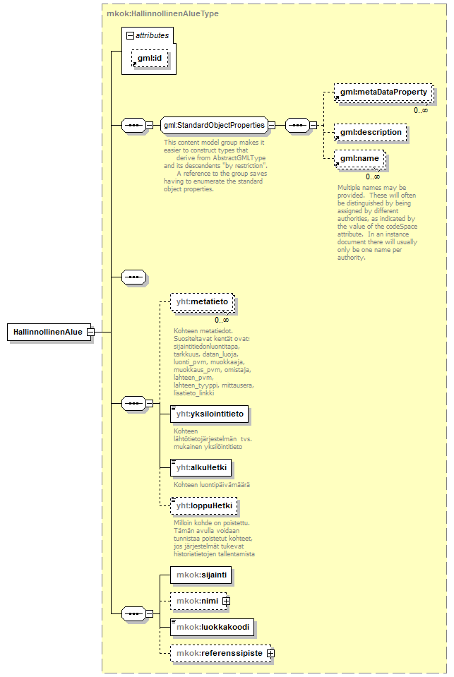
element HallinnollinenAlue
diagram index_p3.png
namespace http://www.paikkatietopalvelu.fi/gml/opastavattiedot/opaskartta
type mkok:HallinnollinenAlueType
properties
content complex
substGrp gml:_Feature
children gml:metaDataProperty gml:description gml:name yht:metatieto yht:yksilointitieto yht:alkuHetki yht:loppuHetki mkok:sijainti mkok:nimi mkok:luokkakoodi mkok:referenssipiste
used by
element HallinnollisetAlueetType/hallinnollinenAluetieto
attributes
Name  Type  Use  Default  Fixed  annotation
idoptional      
source <xs:element name="HallinnollinenAlue" type="mkok:HallinnollinenAlueType" substitutionGroup="gml:_Feature"/>


XML Schema documentation generated by
XMLSpy Schema Editor http://www.altova.com/xmlspy