Schema palvelut.xsd


schema location:  http://www.paikkatietopalvelu.fi/gml/opastavattiedot/palvelut/2.1.0/palvelut.xsd
attribute form default:  unqualified
element form default:  qualified
targetNamespace:  http://www.paikkatietopalvelu.fi/gml/opastavattiedot/palvelut
 
Elements  Complex types 
KunnanPalvelu  AbstractPalveluType 
MuuPalvelu  KunnanPalveluType 
Palvelut  MuuPalveluType 
ToimintaAlue  PalvelutType 
PuhelinnumeroType 
SahkopostiType 
ToimintaAlueType 


schema location:  http://www.paikkatietopalvelu.fi/gml/yhteiset/2.1.5/yhteiset.xsd
attribute form default:  unqualified
element form default:  qualified
targetNamespace:  http://www.paikkatietopalvelu.fi/gml/yhteiset
 
Complex types  Simple types 
AbstractPaikkatietopalveluKohde  AineistonTilaType 
AbstractYmparistotoimiKohde  KaavanvaiheType 
AineistotoimituksentiedotType  KayttotarkoitusKoodiType 
AineistotoimitusType  KiinteistotunnusType 
Attribuutti  KuntaRooliKoodiType 
HakijaType  LuontiTapaType 
HenkilonnimiType  MuutosTilaType 
HetkijaksoType  OsoiteTilaType 
KasittelynTilaType  PaakayttotarkoitusType 
KasittelyTapahtumatType  PatevyysluokkaType 
KasittelyTiedotType  SijaintiepavarmuusType 
KasittelyTietoType  SuunnittelijaRoolikoodiType 
KayttotarkoitusType  TasosijaintiType 
KiinteistoType  ToimialaType 
LausunnotType  ToimitustapaType 
LausuntoRvPType  TyonjohtajaRooliKoodiType 
LausuntoType  ViittausType 
LausuntoYmpType  VRKRooliKoodiType 
LiiteType 
LupamaarayksetType 
LuvanTunnisteTiedotType 
MaksajaType 
MerkintaType 
MuuTunnusType 
NimiType 
OsapuoletType 
OsapuoliType 
OsoiteType 
PaatoksetType 
PaatospoytakirjaType 
PaatosType 
PaivamaaratType 
PostiosoiteType 
PvmjaksoType 
RakennuksenTunnusType 
RakennusLuvanTunnusType 
RakennuspaikkaType 
RakennusrasiteType 
RakennusvalvontaLiiteType 
RakennusvalvontaSijaintiType 
Referenssipiste 
SijaintitietoType 
SijaintiType 
SuunnittelijaType 
TilamuutosType 
TyonjohtajaType 
ValvontatapahtumaType 
VerkkolaskutusTypeType 
YhteisjarjestelyType 
YhteyshenkiloType 
YhteystietoType 
YmparistoLiiteType 
YmparistoLuvanTunnisteTiedotType 
YmparistoLuvanTunnusType 
YmparistoOsapuoliType 
YmparistoPaatosType 
YritysType 


element KunnanPalvelu
diagram palvelut_p1.png
namespace http://www.paikkatietopalvelu.fi/gml/opastavattiedot/palvelut
type mkpa:KunnanPalveluType
properties
content complex
substGrp gml:_Feature
children yht:metatieto yht:yksilointitieto yht:alkuHetki yht:loppuHetki mkpa:nimi mkpa:lisatieto mkpa:sijaintitieto mkpa:www mkpa:kayntiosoite mkpa:postiosoite mkpa:puhelinnumero mkpa:sahkoposti mkpa:toimintaAlue mkpa:luokkaKoodi mkpa:virasto mkpa:aukioloajat mkpa:ostopalveluKytkin
used by
element PalvelutType/kunnanPalvelutieto
annotation
documentation
Kunnan tarjoama palvelu
source <xs:element name="KunnanPalvelu" type="mkpa:KunnanPalveluType" substitutionGroup="gml:_Feature">
 
<xs:annotation>
   
<xs:documentation>Kunnan tarjoama palvelu</xs:documentation>
 
</xs:annotation>
</xs:element>

element MuuPalvelu
diagram palvelut_p2.png
namespace http://www.paikkatietopalvelu.fi/gml/opastavattiedot/palvelut
type mkpa:MuuPalveluType
properties
content complex
substGrp gml:_Feature
children yht:metatieto yht:yksilointitieto yht:alkuHetki yht:loppuHetki mkpa:nimi mkpa:lisatieto mkpa:sijaintitieto mkpa:www mkpa:kayntiosoite mkpa:postiosoite mkpa:puhelinnumero mkpa:sahkoposti mkpa:toimintaAlue mkpa:toimialaluokka
used by
element PalvelutType/muuPalvelutieto
annotation
documentation
Muu kuin kunnan tarjoama palvelu
source <xs:element name="MuuPalvelu" type="mkpa:MuuPalveluType" substitutionGroup="gml:_Feature">
 
<xs:annotation>
   
<xs:documentation>Muu kuin kunnan tarjoama palvelu</xs:documentation>
 
</xs:annotation>
</xs:element>

element Palvelut
diagram palvelut_p3.png
namespace http://www.paikkatietopalvelu.fi/gml/opastavattiedot/palvelut
type mkpa:PalvelutType
properties
content complex
substGrp gml:_Feature
children mkpa:toimituksenTiedot mkpa:kunnanPalvelutieto mkpa:muuPalvelutieto mkpa:toimintaAluetieto
annotation
documentation
Skeeman juurielementti Kunnan tai muiden tahojen tarjoamat palvelut
source <xs:element name="Palvelut" type="mkpa:PalvelutType" substitutionGroup="gml:_Feature">
 
<xs:annotation>
   
<xs:documentation>Skeeman juurielementti Kunnan tai muiden tahojen tarjoamat palvelut </xs:documentation>
 
</xs:annotation>
</xs:element>

element ToimintaAlue
diagram palvelut_p4.png
namespace http://www.paikkatietopalvelu.fi/gml/opastavattiedot/palvelut
type mkpa:ToimintaAlueType
properties
content complex
substGrp gml:_Feature
children yht:metatieto yht:yksilointitieto yht:alkuHetki yht:loppuHetki mkpa:alue
used by
element PalvelutType/toimintaAluetieto
annotation
documentation
Toiminta-alueet voidaan esittää joko tällä elementillä tai  palvelukohteen mukana
source <xs:element name="ToimintaAlue" type="mkpa:ToimintaAlueType" substitutionGroup="gml:_Feature">
 
<xs:annotation>
   
<xs:documentation>Toiminta-alueet voidaan esittää joko tällä elementillä tai  palvelukohteen mukana</xs:documentation>
 
</xs:annotation>
</xs:element>

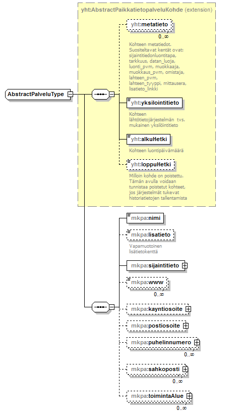
complexType AbstractPalveluType
diagram palvelut_p5.png
namespace http://www.paikkatietopalvelu.fi/gml/opastavattiedot/palvelut
type extension of yht:AbstractPaikkatietopalveluKohde
properties
base yht:AbstractPaikkatietopalveluKohde
children yht:metatieto yht:yksilointitieto yht:alkuHetki yht:loppuHetki mkpa:nimi mkpa:lisatieto mkpa:sijaintitieto mkpa:www mkpa:kayntiosoite mkpa:postiosoite mkpa:puhelinnumero mkpa:sahkoposti mkpa:toimintaAlue
used by
complexTypes KunnanPalveluType MuuPalveluType
source <xs:complexType name="AbstractPalveluType">
 
<xs:complexContent>
   
<xs:extension base="yht:AbstractPaikkatietopalveluKohde">
     
<xs:sequence>
       
<xs:element name="nimi" type="xs:string"/>
       
<xs:element name="lisatieto" type="xs:string" minOccurs="0">
         
<xs:annotation>
           
<xs:documentation>Vapamuotoinen lisätietokenttä</xs:documentation>
         
</xs:annotation>
       
</xs:element>
       
<xs:element name="sijaintitieto" type="yht:SijaintitietoType"/>
       
<xs:element name="www" type="xs:string" minOccurs="0" maxOccurs="unbounded"/>
       
<xs:element name="kayntiosoite" type="yht:PostiosoiteType" minOccurs="0"/>
       
<xs:element name="postiosoite" type="yht:PostiosoiteType" minOccurs="0"/>
       
<xs:element name="puhelinnumero" type="mkpa:PuhelinnumeroType" minOccurs="0" maxOccurs="unbounded"/>
       
<xs:element name="sahkoposti" type="mkpa:SahkopostiType" minOccurs="0" maxOccurs="unbounded"/>
       
<xs:element name="toimintaAlue" minOccurs="0" maxOccurs="unbounded">
         
<xs:complexType>
           
<xs:choice>
             
<xs:element name="alue" type="gml:SurfacePropertyType">
               
<xs:annotation>
                 
<xs:documentation>Jos Toimiipaikalla Toiminta-aluejaosta poikkeava toiminta-alue käytetään tätä</xs:documentation>
               
</xs:annotation>
             
</xs:element>
             
<xs:element name="toimintaAlueID" type="xs:int" nillable="true">
               
<xs:annotation>
                 
<xs:documentation>Viittaus Toiminta-aluejakoon. Jos Toimipaikan toiminta-alue on toimintAluejaon mukainen käytetään tätä</xs:documentation>
               
</xs:annotation>
             
</xs:element>
           
</xs:choice>
         
</xs:complexType>
       
</xs:element>
     
</xs:sequence>
   
</xs:extension>
 
</xs:complexContent>
</xs:complexType>

element AbstractPalveluType/nimi
diagram palvelut_p6.png
namespace http://www.paikkatietopalvelu.fi/gml/opastavattiedot/palvelut
type xs:string
properties
isRef 0
content simple
source <xs:element name="nimi" type="xs:string"/>

element AbstractPalveluType/lisatieto
diagram palvelut_p7.png
namespace http://www.paikkatietopalvelu.fi/gml/opastavattiedot/palvelut
type xs:string
properties
isRef 0
minOcc 0
maxOcc 1
content simple
annotation
documentation
Vapamuotoinen lisätietokenttä
source <xs:element name="lisatieto" type="xs:string" minOccurs="0">
 
<xs:annotation>
   
<xs:documentation>Vapamuotoinen lisätietokenttä</xs:documentation>
 
</xs:annotation>
</xs:element>

element AbstractPalveluType/sijaintitieto
diagram palvelut_p8.png
namespace http://www.paikkatietopalvelu.fi/gml/opastavattiedot/palvelut
type yht:SijaintitietoType
properties
isRef 0
content complex
children yht:Sijainti
source <xs:element name="sijaintitieto" type="yht:SijaintitietoType"/>

element AbstractPalveluType/www
diagram palvelut_p9.png
namespace http://www.paikkatietopalvelu.fi/gml/opastavattiedot/palvelut
type xs:string
properties
isRef 0
minOcc 0
maxOcc unbounded
content simple
source <xs:element name="www" type="xs:string" minOccurs="0" maxOccurs="unbounded"/>

element AbstractPalveluType/kayntiosoite
diagram palvelut_p10.png
namespace http://www.paikkatietopalvelu.fi/gml/opastavattiedot/palvelut
type yht:PostiosoiteType
properties
isRef 0
minOcc 0
maxOcc 1
content complex
children yht:kunta yht:valtioSuomeksi yht:valtioKansainvalinen yht:osoitenimi yht:ulkomainenLahiosoite yht:osoitenumero yht:osoitenumero2 yht:jakokirjain yht:jakokirjain2 yht:porras yht:huoneisto yht:postinumero yht:postitoimipaikannimi yht:ulkomainenPostitoimipaikka yht:jarjestysnumero yht:pistesijainti yht:aluesijainti yht:viivasijainti
source <xs:element name="kayntiosoite" type="yht:PostiosoiteType" minOccurs="0"/>

element AbstractPalveluType/postiosoite
diagram palvelut_p11.png
namespace http://www.paikkatietopalvelu.fi/gml/opastavattiedot/palvelut
type yht:PostiosoiteType
properties
isRef 0
minOcc 0
maxOcc 1
content complex
children yht:kunta yht:valtioSuomeksi yht:valtioKansainvalinen yht:osoitenimi yht:ulkomainenLahiosoite yht:osoitenumero yht:osoitenumero2 yht:jakokirjain yht:jakokirjain2 yht:porras yht:huoneisto yht:postinumero yht:postitoimipaikannimi yht:ulkomainenPostitoimipaikka yht:jarjestysnumero yht:pistesijainti yht:aluesijainti yht:viivasijainti
source <xs:element name="postiosoite" type="yht:PostiosoiteType" minOccurs="0"/>

element AbstractPalveluType/puhelinnumero
diagram palvelut_p12.png
namespace http://www.paikkatietopalvelu.fi/gml/opastavattiedot/palvelut
type mkpa:PuhelinnumeroType
properties
isRef 0
minOcc 0
maxOcc unbounded
content complex
children mkpa:kuvaus mkpa:numero
source <xs:element name="puhelinnumero" type="mkpa:PuhelinnumeroType" minOccurs="0" maxOccurs="unbounded"/>

element AbstractPalveluType/sahkoposti
diagram palvelut_p13.png
namespace http://www.paikkatietopalvelu.fi/gml/opastavattiedot/palvelut
type mkpa:SahkopostiType
properties
isRef 0
minOcc 0
maxOcc unbounded
content complex
children mkpa:kuvaus mkpa:sahkopostiosoite
source <xs:element name="sahkoposti" type="mkpa:SahkopostiType" minOccurs="0" maxOccurs="unbounded"/>

element AbstractPalveluType/toimintaAlue
diagram palvelut_p14.png
namespace http://www.paikkatietopalvelu.fi/gml/opastavattiedot/palvelut
properties
isRef 0
minOcc 0
maxOcc unbounded
content complex
children mkpa:alue mkpa:toimintaAlueID
source <xs:element name="toimintaAlue" minOccurs="0" maxOccurs="unbounded">
 
<xs:complexType>
   
<xs:choice>
     
<xs:element name="alue" type="gml:SurfacePropertyType">
       
<xs:annotation>
         
<xs:documentation>Jos Toimiipaikalla Toiminta-aluejaosta poikkeava toiminta-alue käytetään tätä</xs:documentation>
       
</xs:annotation>
     
</xs:element>
     
<xs:element name="toimintaAlueID" type="xs:int" nillable="true">
       
<xs:annotation>
         
<xs:documentation>Viittaus Toiminta-aluejakoon. Jos Toimipaikan toiminta-alue on toimintAluejaon mukainen käytetään tätä</xs:documentation>
       
</xs:annotation>
     
</xs:element>
   
</xs:choice>
 
</xs:complexType>
</xs:element>

element AbstractPalveluType/toimintaAlue/alue
diagram palvelut_p15.png
namespace http://www.paikkatietopalvelu.fi/gml/opastavattiedot/palvelut
type gml:SurfacePropertyType
properties
isRef 0
content complex
annotation
documentation
Jos Toimiipaikalla Toiminta-aluejaosta poikkeava toiminta-alue käytetään tätä
source <xs:element name="alue" type="gml:SurfacePropertyType">
 
<xs:annotation>
   
<xs:documentation>Jos Toimiipaikalla Toiminta-aluejaosta poikkeava toiminta-alue käytetään tätä</xs:documentation>
 
</xs:annotation>
</xs:element>

element AbstractPalveluType/toimintaAlue/toimintaAlueID
diagram palvelut_p16.png
namespace http://www.paikkatietopalvelu.fi/gml/opastavattiedot/palvelut
type xs:int
properties
isRef 0
content simple
nillable true
annotation
documentation
Viittaus Toiminta-aluejakoon. Jos Toimipaikan toiminta-alue on toimintAluejaon mukainen käytetään tätä
source <xs:element name="toimintaAlueID" type="xs:int" nillable="true">
 
<xs:annotation>
   
<xs:documentation>Viittaus Toiminta-aluejakoon. Jos Toimipaikan toiminta-alue on toimintAluejaon mukainen käytetään tätä</xs:documentation>
 
</xs:annotation>
</xs:element>

complexType KunnanPalveluType
diagram palvelut_p17.png
namespace http://www.paikkatietopalvelu.fi/gml/opastavattiedot/palvelut
type extension of mkpa:AbstractPalveluType
properties
base mkpa:AbstractPalveluType
children yht:metatieto yht:yksilointitieto yht:alkuHetki yht:loppuHetki mkpa:nimi mkpa:lisatieto mkpa:sijaintitieto mkpa:www mkpa:kayntiosoite mkpa:postiosoite mkpa:puhelinnumero mkpa:sahkoposti mkpa:toimintaAlue mkpa:luokkaKoodi mkpa:virasto mkpa:aukioloajat mkpa:ostopalveluKytkin
used by
element KunnanPalvelu
source <xs:complexType name="KunnanPalveluType">
 
<xs:complexContent>
   
<xs:extension base="mkpa:AbstractPalveluType">
     
<xs:sequence>
       
<xs:element name="luokkaKoodi" type="yht:ToimialaType" minOccurs="0">
         
<xs:annotation>
           
<xs:documentation>Kohteen luokka</xs:documentation>
         
</xs:annotation>
       
</xs:element>
       
<xs:element name="virasto" type="xs:string" minOccurs="0">
         
<xs:annotation>
           
<xs:documentation>Viraston lyhenne tvs.</xs:documentation>
         
</xs:annotation>
       
</xs:element>
       
<xs:element name="aukioloajat" type="xs:string" minOccurs="0"/>
       
<xs:element name="ostopalveluKytkin" type="xs:boolean" minOccurs="0">
         
<xs:annotation>
           
<xs:documentation>Tieto siitä onko palvelu ostettu palvelu</xs:documentation>
         
</xs:annotation>
       
</xs:element>
     
</xs:sequence>
   
</xs:extension>
 
</xs:complexContent>
</xs:complexType>

element KunnanPalveluType/luokkaKoodi
diagram palvelut_p18.png
namespace http://www.paikkatietopalvelu.fi/gml/opastavattiedot/palvelut
type yht:ToimialaType
properties
isRef 0
minOcc 0
maxOcc 1
content simple
facets
Kind Value annotation 
enumeration A Maatalous, metsätalous ja kalatalous 
enumeration 01 Kasvinviljely ja kotieläintalous, riistatalous ja niihin liittyvät palvelut 
enumeration 011 Yksivuotisten kasvien viljely 
enumeration 0111 Viljakasvien (pl. riisin), palkokasvien ja öljysiemenkasvien viljely 
enumeration 01110 Viljakasvien (pl. riisin), palkokasvien ja öljysiemenkasvien viljely 
enumeration 0112 Riisin viljely 
enumeration 01120 Riisin viljely 
enumeration 0113 Vihannesten ja melonien, juuresten ja mukulakasvien viljely 
enumeration 01131 Vihannesten viljely avomaalla (pl. peruna ja sokerijuurikas) 
enumeration 01132 Vihannesten viljely kasvihuoneessa 
enumeration 01133 Perunan viljely 
enumeration 01134 Sokerijuurikkaan viljely 
enumeration 0114 Sokeriruo'on viljely 
enumeration 01140 Sokeriruo'on viljely 
enumeration 0115 Tupakan viljely 
enumeration 01150 Tupakan viljely 
enumeration 0116 Kuitukasvien viljely 
enumeration 01160 Kuitukasvien viljely 
enumeration 0119 Muu yksivuotisten ja koristekasvien viljely 
enumeration 01191 Koristekasvien viljely 
enumeration 01199 Muiden yksivuotisten kasvien viljely 
enumeration 012 Monivuotisten kasvien viljely 
enumeration 0121 Rypäleiden viljely 
enumeration 01210 Rypäleiden viljely 
enumeration 0122 Trooppisten ja subtrooppisten hedelmien viljely 
enumeration 01220 Trooppisten ja subtrooppisten hedelmien viljely 
enumeration 0123 Sitrushedelmien viljely 
enumeration 01230 Sitrushedelmien viljely 
enumeration 0124 Omenoiden, kirsikoiden, luumujen ym. kota- ja kivihedelmien viljely 
enumeration 01240 Omenoiden, kirsikoiden, luumujen ym. kota- ja kivihedelmien viljely 
enumeration 0125 Marjojen, pähkinöiden ja muiden puissa ja pensaissa kasvavien hedelmien viljely 
enumeration 01250 Marjojen, pähkinöiden ja muiden puissa ja pensaissa kasvavien hedelmien viljely 
enumeration 0126 Öljyä sisältävien hedelmien viljely 
enumeration 01260 Öljyä sisältävien hedelmien viljely 
enumeration 0127 Juomakasvien viljely 
enumeration 01270 Juomakasvien viljely 
enumeration 0128 Mauste-, aromi-, rohdos- ja lääkekasvien viljely 
enumeration 01280 Mauste-, aromi-, rohdos- ja lääkekasvien viljely 
enumeration 0129 Muu monivuotisten kasvien viljely 
enumeration 01290 Muu monivuotisten kasvien viljely 
enumeration 013 Taimien kasvatus ja muu kasvien lisääminen 
enumeration 0130 Taimien kasvatus ja muu kasvien lisääminen 
enumeration 01300 Taimien kasvatus ja muu kasvien lisääminen 
enumeration 014 Kotieläintalous 
enumeration 0141 Lypsykarjan kasvatus 
enumeration 01410 Lypsykarjan kasvatus 
enumeration 0142 Muun nautakarjan ja puhvelien kasvatus 
enumeration 01420 Muun nautakarjan ja puhvelien kasvatus 
enumeration 0143 Hevosten ja muiden hevoseläinten kasvatus 
enumeration 01430 Hevosten ja muiden hevoseläinten kasvatus 
enumeration 0144 Kamelien ja kamelieläinten kasvatus 
enumeration 01440 Kamelien ja kamelieläinten kasvatus 
enumeration 0145 Lampaiden ja vuohien kasvatus 
enumeration 01450 Lampaiden ja vuohien kasvatus 
enumeration 0146 Sikojen kasvatus 
enumeration 01461 Porsastuotanto 
enumeration 01462 Lihasikojen kasvatus 
enumeration 0147 Siipikarjan kasvatus 
enumeration 01471 Kananmunien tuotanto 
enumeration 01472 Broilerien tuotanto 
enumeration 01479 Muu siipikarjatalous 
enumeration 0149 Muiden eläinten kasvatus 
enumeration 01491 Turkistarhaus 
enumeration 01492 Poronhoito 
enumeration 01499 Muu eläinten hoito 
enumeration 015 Yhdistetty kasvinviljely ja kotieläintalous (sekatilat) 
enumeration 0150 Yhdistetty kasvinviljely ja kotieläintalous (sekatilat) 
enumeration 01500 Yhdistetty kasvinviljely ja kotieläintalous (sekatilat) 
enumeration 016 Maataloutta palveleva toiminta 
enumeration 0161 Kasvinviljelyä palveleva toiminta 
enumeration 01611 Kasvinviljelyn tukipalvelut 
enumeration 01612 Maatalousmaan pitäminen viljelykelpoisena 
enumeration 0162 Kotieläintaloutta palveleva toiminta 
enumeration 01620 Kotieläintaloutta palveleva toiminta 
enumeration 0163 Sadon jatkokäsittely 
enumeration 01630 Sadon jatkokäsittely 
enumeration 0164 Siementen käsittely kasvinviljelyä varten 
enumeration 01640 Siementen käsittely kasvinviljelyä varten 
enumeration 017 Metsästys ja sitä palveleva toiminta 
enumeration 0170 Metsästys ja sitä palveleva toiminta 
enumeration 01700 Metsästys ja sitä palveleva toiminta 
enumeration 02 Metsätalous ja puunkorjuu 
enumeration 021 Metsänhoito 
enumeration 0210 Metsänhoito 
enumeration 02100 Metsänhoito 
enumeration 022 Puunkorjuu 
enumeration 0220 Puunkorjuu 
enumeration 02200 Puunkorjuu 
enumeration 023 Luonnon tuotteiden keruu (pl. polttopuu) 
enumeration 0230 Luonnon tuotteiden keruu (pl. polttopuu) 
enumeration 02300 Luonnon tuotteiden keruu (pl. polttopuu) 
enumeration 024 Metsätaloutta palveleva toiminta 
enumeration 0240 Metsätaloutta palveleva toiminta 
enumeration 02400 Metsätaloutta palveleva toiminta 
enumeration 03 Kalastus ja vesiviljely 
enumeration 031 Kalastus 
enumeration 0311 Merikalastus 
enumeration 03110 Merikalastus 
enumeration 0312 Sisävesikalastus 
enumeration 03120 Sisävesikalastus 
enumeration 032 Vesiviljely 
enumeration 0321 Kalanviljely meressä 
enumeration 03210 Kalanviljely meressä 
enumeration 0322 Kalanviljely sisävesissä 
enumeration 03220 Kalanviljely sisävesissä 
enumeration B Kaivostoiminta ja louhinta 
enumeration 05 Kivihiilen ja ruskohiilen kaivu 
enumeration 051 Kivihiilen kaivu 
enumeration 0510 Kivihiilen kaivu 
enumeration 05100 Kivihiilen kaivu 
enumeration 052 Ruskohiilen kaivu 
enumeration 0520 Ruskohiilen kaivu 
enumeration 05200 Ruskohiilen kaivu 
enumeration 06 Raakaöljyn ja maakaasun tuotanto 
enumeration 061 Raakaöljyn tuotanto 
enumeration 0610 Raakaöljyn tuotanto 
enumeration 06100 Raakaöljyn tuotanto 
enumeration 062 Maakaasun tuotanto 
enumeration 0620 Maakaasun tuotanto 
enumeration 06200 Maakaasun tuotanto 
enumeration 07 Metallimalmien louhinta 
enumeration 071 Rautamalmien louhinta 
enumeration 0710 Rautamalmien louhinta 
enumeration 07100 Rautamalmien louhinta 
enumeration 072 Värimetallimalmien louhinta 
enumeration 0721 Uraani- ja toriummalmien louhinta 
enumeration 07210 Uraani- ja toriummalmien louhinta 
enumeration 0729 Muiden värimetallimalmien louhinta 
enumeration 07290 Muiden värimetallimalmien louhinta 
enumeration 08 Muu kaivostoiminta ja louhinta 
enumeration 081 Kiven louhinta, hiekan ja saven otto 
enumeration 0811 Koriste- ja rakennuskiven, kalkkikiven, kipsin, liidun ja liuskekiven louhinta 
enumeration 08111 Koriste- ja rakennuskiven louhinta 
enumeration 08112 Kalkkikiven, kipsin, liidun ja dolomiitin louhinta 
enumeration 08113 Liuskekiven louhinta 
enumeration 0812 Soran, hiekan, saven ja kaoliinin otto 
enumeration 08120 Soran, hiekan, saven ja kaoliinin otto 
enumeration 089 Muu mineraalien kaivu 
enumeration 0891 Kemiallisten ja lannoitemineraalien louhinta 
enumeration 08910 Kemiallisten ja lannoitemineraalien louhinta 
enumeration 0892 Turpeen nosto 
enumeration 08920 Turpeen nosto 
enumeration 0893 Suolan tuotanto 
enumeration 08930 Suolan tuotanto 
enumeration 0899 Muualla luokittelematon kaivostoiminta ja louhinta 
enumeration 08990 Muualla luokittelematon kaivostoiminta ja louhinta 
enumeration 09 Kaivostoimintaa palveleva toiminta 
enumeration 091 Raakaöljyn ja maakaasun tuotantoa palveleva toiminta 
enumeration 0910 Raakaöljyn ja maakaasun tuotantoa palveleva toiminta 
enumeration 09100 Raakaöljyn ja maakaasun tuotantoa palveleva toiminta 
enumeration 099 Muuta kaivostoimintaa ja louhintaa palveleva toiminta 
enumeration 0990 Muuta kaivostoimintaa ja louhintaa palveleva toiminta 
enumeration 09900 Muuta kaivostoimintaa ja louhintaa palveleva toiminta 
enumeration C Teollisuus 
enumeration 10 Elintarvikkeiden valmistus 
enumeration 101 Teurastus, lihan säilyvyyskäsittely ja lihatuotteiden valmistus 
enumeration 1011 Teurastus ja lihan säilyvyyskäsittely (pl. siipikarja) 
enumeration 10110 Teurastus ja lihan säilyvyyskäsittely (pl. siipikarja) 
enumeration 1012 Siipikarjan teurastus ja lihan säilyvyyskäsittely 
enumeration 10120 Siipikarjan teurastus ja lihan säilyvyyskäsittely 
enumeration 1013 Liha- ja siipikarjatuotteiden valmistus 
enumeration 10130 Liha- ja siipikarjatuotteiden valmistus 
enumeration 102 Kalan, äyriäisten ja nilviäisten jalostus ja säilöntä 
enumeration 1020 Kalan, äyriäisten ja nilviäisten jalostus ja säilöntä 
enumeration 10200 Kalan, äyriäisten ja nilviäisten jalostus ja säilöntä 
enumeration 103 Hedelmien ja kasvisten jalostus ja säilöntä 
enumeration 1031 Perunoiden jalostus ja säilöntä 
enumeration 10310 Perunoiden jalostus ja säilöntä 
enumeration 1032 Hedelmä-, marja- ja kasvismehujen valmistus 
enumeration 10320 Hedelmä-, marja- ja kasvismehujen valmistus 
enumeration 1039 Muu hedelmien, marjojen ja kasvisten jalostus ja säilöntä 
enumeration 10390 Muu hedelmien, marjojen ja kasvisten jalostus ja säilöntä 
enumeration 104 Kasvi- ja eläinöljyjen ja -rasvojen valmistus 
enumeration 1041 Kasvi- ja eläinperäisten öljyjen ja -rasvojen valmistus (pl. ravintorasvat) 
enumeration 10410 Kasvi- ja eläinperäisten öljyjen ja -rasvojen valmistus (pl. ravintorasvat) 
enumeration 1042 Margariinin ja sen kaltaisten ravintorasvojen valmistus 
enumeration 10420 Margariinin ja sen kaltaisten ravintorasvojen valmistus 
enumeration 105 Maitotaloustuotteiden valmistus 
enumeration 1051 Maitotaloustuotteiden ja juuston valmistus 
enumeration 10510 Maitotaloustuotteiden ja juuston valmistus 
enumeration 1052 Jäätelön valmistus 
enumeration 10520 Jäätelön valmistus 
enumeration 106 Mylly- ja tärkkelystuotteiden valmistus 
enumeration 1061 Myllytuotteiden valmistus 
enumeration 10610 Myllytuotteiden valmistus 
enumeration 1062 Tärkkelyksen ja tärkkelystuotteiden valmistus 
enumeration 10620 Tärkkelyksen ja tärkkelystuotteiden valmistus 
enumeration 107 Leipomotuotteiden, makaronien yms. valmistus 
enumeration 1071 Leivän valmistus; tuoreiden leivonnaisten ja kakkujen valmistus 
enumeration 10710 Leivän valmistus; tuoreiden leivonnaisten ja kakkujen valmistus 
enumeration 1072 Näkkileivän ja keksien valmistus; säilyvien leivonnaisten ja kakkujen valmistus 
enumeration 10720 Näkkileivän ja keksien valmistus; säilyvien leivonnaisten ja kakkujen valmistus 
enumeration 1073 Makaronin, nuudelien, kuskusin ja vastaavien jauhotuotteiden valmistus 
enumeration 10730 Makaronin, nuudelien, kuskusin ja vastaavien jauhotuotteiden valmistus 
enumeration 108 Muiden elintarvikkeiden valmistus 
enumeration 1081 Sokerin valmistus 
enumeration 10810 Sokerin valmistus 
enumeration 1082 Kaakaon, suklaan ja makeisten valmistus 
enumeration 10820 Kaakaon, suklaan ja makeisten valmistus 
enumeration 1083 Teen ja kahvin valmistus 
enumeration 10830 Teen ja kahvin valmistus 
enumeration 1084 Mausteiden ja maustekastikkeiden valmistus 
enumeration 10840 Mausteiden ja maustekastikkeiden valmistus 
enumeration 1085 Einesten ja valmisruokien valmistus 
enumeration 10850 Einesten ja valmisruokien valmistus 
enumeration 1086 Homogenoitujen ravintovalmisteiden ja dieettiruokien valmistus 
enumeration 10860 Homogenoitujen ravintovalmisteiden ja dieettiruokien valmistus 
enumeration 1089 Muualla luokittelematon elintarvikkeiden valmistus 
enumeration 10890 Muualla luokittelematon elintarvikkeiden valmistus 
enumeration 109 Eläinten ruokien valmistus 
enumeration 1091 Kotieläinten rehujen valmistus 
enumeration 10910 Kotieläinten rehujen valmistus 
enumeration 1092 Lemmikkieläinten ruokien valmistus 
enumeration 10920 Lemmikkieläinten ruokien valmistus 
enumeration 11 Juomien valmistus 
enumeration 110 Juomien valmistus 
enumeration 1101 Alkoholijuomien tislaus ja sekoittaminen; etyylialkoholin valmistus käymisteitse 
enumeration 11010 Alkoholijuomien tislaus ja sekoittaminen; etyylialkoholin valmistus käymisteitse 
enumeration 1102 Viinin valmistus rypäleistä 
enumeration 11020 Viinin valmistus rypäleistä 
enumeration 1103 Siiderin, hedelmä- ja marjaviinien valmistus 
enumeration 11030 Siiderin, hedelmä- ja marjaviinien valmistus 
enumeration 1104 Muiden tislaamattomien juomien valmistus käymisteitse 
enumeration 11040 Muiden tislaamattomien juomien valmistus käymisteitse 
enumeration 1105 Oluen valmistus 
enumeration 11050 Oluen valmistus 
enumeration 1106 Maltaiden valmistus 
enumeration 11060 Maltaiden valmistus 
enumeration 1107 Virvoitusjuomien valmistus; kivennäisvesien ja muiden pullotettujen vesien tuotanto 
enumeration 11070 Virvoitusjuomien valmistus; kivennäisvesien ja muiden pullotettujen vesien tuotanto 
enumeration 12 Tupakkatuotteiden valmistus 
enumeration 120 Tupakkatuotteiden valmistus 
enumeration 1200 Tupakkatuotteiden valmistus 
enumeration 12000 Tupakkatuotteiden valmistus 
enumeration 13 Tekstiilien valmistus 
enumeration 131 Tekstiilikuitujen valmistelu ja kehruu 
enumeration 1310 Tekstiilikuitujen valmistelu ja kehruu 
enumeration 13100 Tekstiilikuitujen valmistelu ja kehruu 
enumeration 132 Kankaiden kudonta 
enumeration 1320 Kankaiden kudonta 
enumeration 13200 Kankaiden kudonta 
enumeration 133 Tekstiilien viimeistely 
enumeration 1330 Tekstiilien viimeistely 
enumeration 13300 Tekstiilien viimeistely 
enumeration 139 Muiden tekstiilituotteiden valmistus 
enumeration 1391 Neulosten valmistus 
enumeration 13910 Neulosten valmistus 
enumeration 1392 Sovitettujen tekstiilituotteiden valmistus (pl. vaatteet) 
enumeration 13921 Sisustustekstiilien valmistus 
enumeration 13922 Tavaranpeitteiden, purjeiden ja muiden sovitettujen tekstiilituotteiden valmistus 
enumeration 1393 Mattojen valmistus 
enumeration 13930 Mattojen valmistus 
enumeration 1394 Purjelankojen, nuoran, sidelangan ja verkkojen valmistus 
enumeration 13940 Purjelankojen, nuoran, sidelangan ja verkkojen valmistus 
enumeration 1395 Kuitukankaiden ja kuitukangastuotteiden valmistus (pl. vaatteet) 
enumeration 13950 Kuitukankaiden ja kuitukangastuotteiden valmistus (pl. vaatteet) 
enumeration 1396 Teknisten ja teollisuustekstiilien valmistus 
enumeration 13960 Teknisten ja teollisuustekstiilien valmistus 
enumeration 1399 Muualla luokittelematon tekstiilituotteiden valmistus 
enumeration 13990 Muualla luokittelematon tekstiilituotteiden valmistus 
enumeration 14 Vaatteiden valmistus 
enumeration 141 Vaatteiden valmistus (pl. turkisvaatteet) 
enumeration 1411 Nahkavaatteiden valmistus 
enumeration 14110 Nahkavaatteiden valmistus 
enumeration 1412 Työvaatteiden valmistus 
enumeration 14120 Työvaatteiden valmistus 
enumeration 1413 Muu takkien, pukujen, housujen, hameiden yms. valmistus 
enumeration 14130 Muu takkien, pukujen, housujen, hameiden yms. valmistus 
enumeration 1414 Alusvaatteiden valmistus 
enumeration 14140 Alusvaatteiden valmistus 
enumeration 1419 Muiden vaatteiden ja asusteiden valmistus 
enumeration 14190 Muiden vaatteiden ja asusteiden valmistus 
enumeration 142 Turkisvaatteiden ja -tuotteiden valmistus 
enumeration 1420 Turkisvaatteiden ja -tuotteiden valmistus 
enumeration 14200 Turkisvaatteiden ja -tuotteiden valmistus 
enumeration 143 Neulevaatteiden ja sukkien valmistus 
enumeration 1431 Sukkien ja sukkahousujen valmistus 
enumeration 14310 Sukkien ja sukkahousujen valmistus 
enumeration 1439 Muiden neulevaatteiden valmistus 
enumeration 14390 Muiden neulevaatteiden valmistus 
enumeration 15 Nahan ja nahkatuotteiden valmistus 
enumeration 151 Nahan parkitseminen ja muokkaus; matka- ja käsilaukkujen, satuloiden ja valjaiden valmistus; turkisten muokkaus ja värjäys 
enumeration 1511 Turkisten ja nahan muokkaus ja värjäys 
enumeration 15110 Turkisten ja nahan muokkaus ja värjäys 
enumeration 1512 Matka-, käsi- ym. laukkujen, satuloiden ja valjaiden valmistus 
enumeration 15120 Matka-, käsi- ym. laukkujen, satuloiden ja valjaiden valmistus 
enumeration 152 Jalkineiden valmistus 
enumeration 1520 Jalkineiden valmistus 
enumeration 15200 Jalkineiden valmistus 
enumeration 16 Sahatavaran sekä puu- ja korkkituotteiden valmistus (pl. huonekalut); olki- ja punontatuotteiden valmistus 
enumeration 161 Puun sahaus, höyläys ja kyllästys 
enumeration 1610 Puun sahaus, höyläys ja kyllästys 
enumeration 16100 Puun sahaus, höyläys ja kyllästys 
enumeration 162 Puu-, korkki-, olki- ja punontatuotteiden valmistus 
enumeration 1621 Vaneriviilun ja puupaneelien valmistus 
enumeration 16211 Vanerin ja vaneriviilun valmistus 
enumeration 16212 Lastulevyn valmistus 
enumeration 16213 Kuitulevyn valmistus 
enumeration 1622 Asennettavien parkettilevyjen valmistus 
enumeration 16220 Asennettavien parkettilevyjen valmistus 
enumeration 1623 Muiden rakennuspuusepäntuotteiden valmistus 
enumeration 16231 Puutalojen valmistus 
enumeration 16239 Muu rakennuspuusepäntuotteiden valmistus 
enumeration 1624 Puupakkausten valmistus 
enumeration 16240 Puupakkausten valmistus 
enumeration 1629 Muiden puutuotteiden valmistus; korkki-, olki- ja punontatuotteiden valmistus 
enumeration 16290 Muiden puutuotteiden valmistus; korkki-, olki- ja punontatuotteiden valmistus 
enumeration 17 Paperin, paperi- ja kartonkituotteiden valmistus 
enumeration 171 Massan, paperin, kartongin ja pahvin valmistus 
enumeration 1711 Massan valmistus 
enumeration 17110 Massan valmistus 
enumeration 1712 Paperin, kartongin ja pahvin valmistus 
enumeration 17120 Paperin, kartongin ja pahvin valmistus 
enumeration 172 Paperi-, kartonki- ja pahvituotteiden valmistus 
enumeration 1721 Aaltopaperin ja -pahvin sekä paperi-, kartonki- ja pahvipakkausten valmistus 
enumeration 17211 Paperisäkkien ja -pussien valmistus 
enumeration 17212 Aaltopahvin sekä paperi- ja kartonkipakkausten valmistus 
enumeration 1722 Paperisten talous- ja hygieniatarvikkeiden valmistus 
enumeration 17220 Paperisten talous- ja hygieniatarvikkeiden valmistus 
enumeration 1723 Paperikauppatavaroiden valmistus 
enumeration 17230 Paperikauppatavaroiden valmistus 
enumeration 1724 Tapettien valmistus 
enumeration 17240 Tapettien valmistus 
enumeration 1729 Muiden paperi-, kartonki- ja pahvituotteiden valmistus 
enumeration 17290 Muiden paperi-, kartonki- ja pahvituotteiden valmistus 
enumeration 18 Painaminen ja tallenteiden jäljentäminen 
enumeration 181 Painaminen ja siihen liittyvät palvelut 
enumeration 1811 Sanomalehtien painaminen 
enumeration 18110 Sanomalehtien painaminen 
enumeration 1812 Muu painaminen 
enumeration 18120 Muu painaminen 
enumeration 1813 Painamista ja julkaisemista edeltävät palvelut 
enumeration 18130 Painamista ja julkaisemista edeltävät palvelut 
enumeration 1814 Sidonta ja siihen liittyvät palvelut 
enumeration 18140 Sidonta ja siihen liittyvät palvelut 
enumeration 182 Ääni-, kuva- ja atk-tallenteiden tuotanto 
enumeration 1820 Ääni-, kuva- ja atk-tallenteiden tuotanto 
enumeration 18200 Ääni-, kuva- ja atk-tallenteiden tuotanto 
enumeration 19 Koksin ja jalostettujen öljytuotteiden valmistus 
enumeration 191 Koksituotteiden valmistus 
enumeration 1910 Koksituotteiden valmistus 
enumeration 19100 Koksituotteiden valmistus 
enumeration 192 Jalostettujen öljytuotteiden valmistus 
enumeration 1920 Jalostettujen öljytuotteiden valmistus 
enumeration 19200 Jalostettujen öljytuotteiden valmistus 
enumeration 20 Kemikaalien ja kemiallisten tuotteiden valmistus 
enumeration 201 Peruskemikaalien, lannoitteiden ja typpiyhdisteiden, muoviaineiden ja synteettisen kumiraaka-aineen valmistus 
enumeration 2011 Teollisuuskaasujen valmistus 
enumeration 20110 Teollisuuskaasujen valmistus 
enumeration 2012 Värien ja pigmenttien valmistus 
enumeration 20120 Värien ja pigmenttien valmistus 
enumeration 2013 Muiden epäorgaanisten peruskemikaalien valmistus 
enumeration 20130 Muiden epäorgaanisten peruskemikaalien valmistus 
enumeration 2014 Muiden orgaanisten peruskemikaalien valmistus 
enumeration 20140 Muiden orgaanisten peruskemikaalien valmistus 
enumeration 2015 Lannoitteiden ja typpiyhdisteiden valmistus 
enumeration 20150 Lannoitteiden ja typpiyhdisteiden valmistus 
enumeration 2016 Muoviaineiden valmistus 
enumeration 20160 Muoviaineiden valmistus 
enumeration 2017 Synteettisen kumiraaka-aineen valmistus 
enumeration 20170 Synteettisen kumiraaka-aineen valmistus 
enumeration 202 Torjunta-aineiden ja muiden maatalouskemikaalien valmistus 
enumeration 2020 Torjunta-aineiden ja muiden maatalouskemikaalien valmistus 
enumeration 20200 Torjunta-aineiden ja muiden maatalouskemikaalien valmistus 
enumeration 203 Maalien, lakan, painovärien yms. valmistus 
enumeration 2030 Maalien, lakan, painovärien yms. valmistus 
enumeration 20300 Maalien, lakan, painovärien yms. valmistus 
enumeration 204 Saippuan, pesu-, puhdistus- ja kiillotusaineiden; hajuvesien ja hygieniatuotteiden valmistus 
enumeration 2041 Saippuan, pesu-, puhdistus- ja kiillotusaineiden valmistus 
enumeration 20410 Saippuan, pesu-, puhdistus- ja kiillotusaineiden valmistus 
enumeration 2042 Hajuvesien ja hygieniatuotteiden valmistus 
enumeration 20420 Hajuvesien ja hygieniatuotteiden valmistus 
enumeration 205 Muiden kemiallisten tuotteiden valmistus 
enumeration 2051 Räjähdysaineiden valmistus 
enumeration 20510 Räjähdysaineiden valmistus 
enumeration 2052 Liimojen valmistus 
enumeration 20520 Liimojen valmistus 
enumeration 2053 Eteeristen öljyjen valmistus 
enumeration 20530 Eteeristen öljyjen valmistus 
enumeration 2059 Muualla luokittelematon kemiallisten tuotteiden valmistus 
enumeration 20590 Muualla luokittelematon kemiallisten tuotteiden valmistus 
enumeration 206 Tekokuitujen valmistus 
enumeration 2060 Tekokuitujen valmistus 
enumeration 20600 Tekokuitujen valmistus 
enumeration 21 Lääkeaineiden ja lääkkeiden valmistus 
enumeration 211 Lääkeaineiden valmistus 
enumeration 2110 Lääkeaineiden valmistus 
enumeration 21100 Lääkeaineiden valmistus 
enumeration 212 Lääkkeiden ja muiden lääkevalmisteiden valmistus 
enumeration 2120 Lääkkeiden ja muiden lääkevalmisteiden valmistus 
enumeration 21200 Lääkkeiden ja muiden lääkevalmisteiden valmistus 
enumeration 22 Kumi- ja muovituotteiden valmistus 
enumeration 221 Kumituotteiden valmistus 
enumeration 2211 Renkaiden valmistus ja uudelleenpinnoitus 
enumeration 22110 Renkaiden valmistus ja uudelleenpinnoitus 
enumeration 2219 Muiden kumituotteiden valmistus 
enumeration 22190 Muiden kumituotteiden valmistus 
enumeration 222 Muovituotteiden valmistus 
enumeration 2221 Muovilevyjen, -kalvojen, -putkien ja -profiilien valmistus 
enumeration 22210 Muovilevyjen, -kalvojen, -putkien ja -profiilien valmistus 
enumeration 2222 Muovipakkausten valmistus 
enumeration 22220 Muovipakkausten valmistus 
enumeration 2223 Rakennusmuovien valmistus 
enumeration 22230 Rakennusmuovien valmistus 
enumeration 2229 Muiden muovituotteiden valmistus 
enumeration 22290 Muiden muovituotteiden valmistus 
enumeration 23 Muiden ei-metallisten mineraalituotteiden valmistus 
enumeration 231 Lasin ja lasituotteiden valmistus 
enumeration 2311 Tasolasin valmistus 
enumeration 23110 Tasolasin valmistus 
enumeration 2312 Tasolasin muotoilu ja muokkaus 
enumeration 23120 Tasolasin muotoilu ja muokkaus 
enumeration 2313 Onton lasitavaran valmistus 
enumeration 23130 Onton lasitavaran valmistus 
enumeration 2314 Lasikuitujen valmistus 
enumeration 23140 Lasikuitujen valmistus 
enumeration 2319 Muu lasin valmistus ja muokkaus ml. lukien tekniset lasituotteet 
enumeration 23190 Muu lasin valmistus ja muokkaus ml. tekniset lasituotteet 
enumeration 232 Tulenkestävien keraamisten tuotteiden valmistus 
enumeration 2320 Tulenkestävien keraamisten tuotteiden valmistus 
enumeration 23200 Tulenkestävien keraamisten tuotteiden valmistus 
enumeration 233 Keraamisten rakennusaineiden valmistus 
enumeration 2331 Keraamisten tiilien ja laattojen valmistus 
enumeration 23310 Keraamisten tiilien ja laattojen valmistus 
enumeration 2332 Poltettujen tiilien ja muun rakennuskeramiikan valmistus 
enumeration 23320 Poltettujen tiilien ja muun rakennuskeramiikan valmistus 
enumeration 234 Muiden posliini- ja keramiikkatuotteiden valmistus 
enumeration 2341 Keraamisten talous- ja koriste-esineiden valmistus 
enumeration 23410 Keraamisten talous- ja koriste-esineiden valmistus 
enumeration 2342 Keraamisten saniteettikalusteiden valmistus 
enumeration 23420 Keraamisten saniteettikalusteiden valmistus 
enumeration 2343 Keraamisten eristystuotteiden valmistus 
enumeration 23430 Keraamisten eristystuotteiden valmistus 
enumeration 2344 Muiden teknisten keraamisten tuotteiden valmistus 
enumeration 23440 Muiden teknisten keraamisten tuotteiden valmistus 
enumeration 2349 Muiden keramiikkatuotteiden valmistus 
enumeration 23490 Muiden keramiikkatuotteiden valmistus 
enumeration 235 Sementin, kalkin ja kipsin valmistus 
enumeration 2351 Sementin valmistus 
enumeration 23510 Sementin valmistus 
enumeration 2352 Kalkin ja kipsin valmistus 
enumeration 23520 Kalkin ja kipsin valmistus 
enumeration 236 Betoni-, kipsi- ja sementtituotteiden valmistus 
enumeration 2361 Betonituotteiden valmistus rakennustarkoituksiin 
enumeration 23610 Betonituotteiden valmistus rakennustarkoituksiin 
enumeration 2362 Kipsituotteiden valmistus rakennustarkoituksiin 
enumeration 23620 Kipsituotteiden valmistus rakennustarkoituksiin 
enumeration 2363 Valmisbetonin valmistus 
enumeration 23630 Valmisbetonin valmistus 
enumeration 2364 Muurauslaastin valmistus 
enumeration 23640 Muurauslaastin valmistus 
enumeration 2365 Kuitusementin valmistus 
enumeration 23650 Kuitusementin valmistus 
enumeration 2369 Muiden betoni-, kipsi- ja sementtituotteiden valmistus 
enumeration 23690 Muiden betoni-, kipsi- ja sementtituotteiden valmistus 
enumeration 237 Kiven leikkaaminen, muotoilu ja viimeistely 
enumeration 2370 Kiven leikkaaminen, muotoilu ja viimeistely 
enumeration 23700 Kiven leikkaaminen, muotoilu ja viimeistely 
enumeration 239 Hiontatuotteiden ja muualla luokittelemattomien ei-metallisten mineraalituotteiden valmistus 
enumeration 2391 Hiontatuotteiden valmistus 
enumeration 23910 Hiontatuotteiden valmistus 
enumeration 2399 Muualla luokittelemattomien ei-metallisten mineraalituotteiden valmistus 
enumeration 23990 Muualla luokittelemattomien ei-metallisten mineraalituotteiden valmistus 
enumeration 24 Metallien jalostus 
enumeration 241 Raudan, teräksen ja rautaseosten valmistus 
enumeration 2410 Raudan, teräksen ja rautaseosten valmistus 
enumeration 24100 Raudan, teräksen ja rautaseosten valmistus 
enumeration 242 Putkien, profiiliputkien ja niihin liittyvien tarvikkeiden valmistus teräksestä 
enumeration 2420 Putkien, profiiliputkien ja niihin liittyvien tarvikkeiden valmistus teräksestä 
enumeration 24200 Putkien, profiiliputkien ja niihin liittyvien tarvikkeiden valmistus teräksestä 
enumeration 243 Muu teräksen jalostus 
enumeration 2431 Raudan ja teräksen kylmävetäminen 
enumeration 24310 Raudan ja teräksen kylmävetäminen 
enumeration 2432 Rainan kylmävalssaus 
enumeration 24320 Rainan kylmävalssaus 
enumeration 2433 Kylmämuovaus tai kylmätaitto 
enumeration 24330 Kylmämuovaus tai kylmätaitto 
enumeration 2434 Teräslangan veto 
enumeration 24340 Teräslangan veto 
enumeration 244 Jalometallien ja muiden värimetallien valmistus 
enumeration 2441 Jalometallien valmistus 
enumeration 24410 Jalometallien valmistus 
enumeration 2442 Alumiinin valmistus 
enumeration 24420 Alumiinin valmistus 
enumeration 2443 Lyijyn, sinkin ja tinan valmistus 
enumeration 24430 Lyijyn, sinkin ja tinan valmistus 
enumeration 2444 Kuparin valmistus 
enumeration 24440 Kuparin valmistus 
enumeration 2445 Muiden värimetallien valmistus 
enumeration 24450 Muiden värimetallien valmistus 
enumeration 2446 Ydinpolttoaineen valmistus 
enumeration 24460 Ydinpolttoaineen valmistus 
enumeration 245 Metallien valu 
enumeration 2451 Raudan valu 
enumeration 24510 Raudan valu 
enumeration 2452 Teräksen valu 
enumeration 24520 Teräksen valu 
enumeration 2453 Kevytmetallien valu 
enumeration 24530 Kevytmetallien valu 
enumeration 2454 Muiden värimetallien valu 
enumeration 24540 Muiden värimetallien valu 
enumeration 25 Metallituotteiden valmistus (pl. koneet ja laitteet) 
enumeration 251 Metallirakenteiden valmistus 
enumeration 2511 Metallirakenteiden ja niiden osien valmistus 
enumeration 25110 Metallirakenteiden ja niiden osien valmistus 
enumeration 2512 Metalliovien ja -ikkunoiden valmistus 
enumeration 25120 Metalliovien ja -ikkunoiden valmistus 
enumeration 252 Metallisäiliöiden ja -altaiden yms. valmistus 
enumeration 2521 Keskuslämmityspatterien ja kuumavesivaraajien valmistus 
enumeration 25210 Keskuslämmityspatterien ja kuumavesivaraajien valmistus 
enumeration 2529 Muiden metallisäiliöiden ja -altaiden yms. valmistus 
enumeration 25290 Muiden metallisäiliöiden ja -altaiden yms. valmistus 
enumeration 253 Höyrykattiloiden valmistus (pl. keskuslämmityslaitteet) 
enumeration 2530 Höyrykattiloiden valmistus (pl. keskuslämmityslaitteet) 
enumeration 25300 Höyrykattiloiden valmistus (pl. keskuslämmityslaitteet) 
enumeration 254 Aseiden ja ammusten valmistus 
enumeration 2540 Aseiden ja ammusten valmistus 
enumeration 25400 Aseiden ja ammusten valmistus 
enumeration 255 Metallin takominen, puristaminen, meistäminen ja valssaus; jauhemetallurgia 
enumeration 2550 Metallin takominen, puristaminen, meistäminen ja valssaus; jauhemetallurgia 
enumeration 25500 Metallin takominen, puristaminen, meistäminen ja valssaus; jauhemetallurgia 
enumeration 256 Metallien käsittely, päällystäminen ja työstö 
enumeration 2561 Metallien käsittely ja päällystäminen 
enumeration 25610 Metallien käsittely ja päällystäminen 
enumeration 2562 Metallien työstö 
enumeration 25620 Metallien työstö 
enumeration 257 Ruokailu- ja leikkuuvälineiden yms. sekä työkalujen ja rautatavaran valmistus 
enumeration 2571 Ruokailu- ja leikkuuvälineiden yms. valmistus 
enumeration 25710 Ruokailu- ja leikkuuvälineiden yms. valmistus 
enumeration 2572 Lukkojen ja saranoiden valmistus 
enumeration 25720 Lukkojen ja saranoiden valmistus 
enumeration 2573 Työkalujen valmistus 
enumeration 25730 Työkalujen valmistus 
enumeration 259 Muu metallituotteiden valmistus 
enumeration 2591 Metallipakkausten ja -astioiden valmistus 
enumeration 25910 Metallipakkausten ja -astioiden valmistus 
enumeration 2592 Kevytmetallipakkausten valmistus 
enumeration 25920 Kevytmetallipakkausten valmistus 
enumeration 2593 Metallilankatuotteiden, ketjujen ja jousien valmistus 
enumeration 25930 Metallilankatuotteiden, ketjujen ja jousien valmistus 
enumeration 2594 Kiinnittimien ja ruuvituotteiden valmistus 
enumeration 25940 Kiinnittimien ja ruuvituotteiden valmistus 
enumeration 2599 Muiden metallituotteiden valmistus 
enumeration 25990 Muiden metallituotteiden valmistus 
enumeration 26 Tietokoneiden sekä elektronisten ja optisten tuotteiden valmistus 
enumeration 261 Elektronisten komponenttien ja piirilevyjen valmistus 
enumeration 2611 Elektronisten komponenttien valmistus 
enumeration 26110 Elektronisten komponenttien valmistus 
enumeration 2612 Kalustettujen piirilevyjen valmistus 
enumeration 26120 Kalustettujen piirilevyjen valmistus 
enumeration 262 Tietokoneiden ja niiden oheislaitteiden valmistus 
enumeration 2620 Tietokoneiden ja niiden oheislaitteiden valmistus 
enumeration 26200 Tietokoneiden ja niiden oheislaitteiden valmistus 
enumeration 263 Viestintälaitteiden valmistus 
enumeration 2630 Viestintälaitteiden valmistus 
enumeration 26300 Viestintälaitteiden valmistus 
enumeration 264 Viihde-elektroniikan valmistus 
enumeration 2640 Viihde-elektroniikan valmistus 
enumeration 26400 Viihde-elektroniikan valmistus 
enumeration 265 Mittaus-, testaus- ja navigointivälineiden ja -laitteiden valmistus; kellot 
enumeration 2651 Mittaus-, testaus- ja navigointivälineiden ja -laitteiden valmistus 
enumeration 26510 Mittaus-, testaus- ja navigointivälineiden ja -laitteiden valmistus 
enumeration 2652 Kellojen valmistus 
enumeration 26520 Kellojen valmistus 
enumeration 266 Säteilylaitteiden sekä elektronisten lääkintä- ja terapialaitteiden valmistus 
enumeration 2660 Säteilylaitteiden sekä elektronisten lääkintä- ja terapialaitteiden valmistus 
enumeration 26600 Säteilylaitteiden sekä elektronisten lääkintä- ja terapialaitteiden valmistus 
enumeration 267 Optisten instrumenttien ja valokuvausvälineiden valmistus 
enumeration 2670 Optisten instrumenttien ja valokuvausvälineiden valmistus 
enumeration 26700 Optisten instrumenttien ja valokuvausvälineiden valmistus 
enumeration 268 Tallennevälineiden valmistus 
enumeration 2680 Tallennevälineiden valmistus 
enumeration 26800 Tallennevälineiden valmistus 
enumeration 27 Sähkölaitteiden valmistus 
enumeration 271 Sähkömoottorien, generaattorien, muuntajien sekä sähkönjakelu- ja valvontalaitteiden valmistus 
enumeration 2711 Sähkömoottorien, generaattorien ja muuntajien valmistus 
enumeration 27110 Sähkömoottorien, generaattorien ja muuntajien valmistus 
enumeration 2712 Sähkönjakelu- ja valvontalaitteiden valmistus 
enumeration 27120 Sähkönjakelu- ja valvontalaitteiden valmistus 
enumeration 272 Paristojen ja akkujen valmistus 
enumeration 2720 Paristojen ja akkujen valmistus 
enumeration 27200 Paristojen ja akkujen valmistus 
enumeration 273 Sähköjohtojen ja kytkentälaitteiden valmistus 
enumeration 2731 Optisten kuitukaapelien valmistus 
enumeration 27310 Optisten kuitukaapelien valmistus 
enumeration 2732 Muiden elektronisten ja sähköjohtojen sekä -kaapelien valmistus 
enumeration 27320 Muiden elektronisten ja sähköjohtojen sekä -kaapelien valmistus 
enumeration 2733 Kytkentälaitteiden valmistus 
enumeration 27330 Kytkentälaitteiden valmistus 
enumeration 274 Sähkölamppujen ja valaisimien valmistus 
enumeration 2740 Sähkölamppujen ja valaisimien valmistus 
enumeration 27400 Sähkölamppujen ja valaisimien valmistus 
enumeration 275 Kodinkoneiden valmistus 
enumeration 2751 Sähköisten kodinkoneiden valmistus 
enumeration 27510 Sähköisten kodinkoneiden valmistus 
enumeration 2752 Sähköistämättömien kodinkoneiden valmistus 
enumeration 27520 Sähköistämättömien kodinkoneiden valmistus 
enumeration 279 Muiden sähkölaitteiden valmistus 
enumeration 2790 Muiden sähkölaitteiden valmistus 
enumeration 27900 Muiden sähkölaitteiden valmistus 
enumeration 28 Muiden koneiden ja laitteiden valmistus 
enumeration 281 Yleiskäyttöön tarkoitettujen voimakoneiden valmistus 
enumeration 2811 Moottorien ja turbiinien valmistus (pl. lentokoneiden ja ajoneuvojen moottorit) 
enumeration 28110 Moottorien ja turbiinien valmistus (pl. lentokoneiden ja ajoneuvojen moottorit) 
enumeration 2812 Hydraulisten voimalaitteiden valmistus 
enumeration 28120 Hydraulisten voimalaitteiden valmistus 
enumeration 2813 Pumppujen ja kompressoreiden valmistus 
enumeration 28130 Pumppujen ja kompressoreiden valmistus 
enumeration 2814 Muiden hanojen ja venttiilien valmistus 
enumeration 28140 Muiden hanojen ja venttiilien valmistus 
enumeration 2815 Laakereiden, hammaspyörien, vaihteisto- ja ohjauselementtien valmistus 
enumeration 28150 Laakereiden, hammaspyörien, vaihteisto- ja ohjauselementtien valmistus 
enumeration 282 Muiden yleiskäyttöön tarkoitettujen koneiden valmistus 
enumeration 2821 Teollisuusuunien, lämmitysjärjestelmien ja tulipesäpolttimien valmistus 
enumeration 28210 Teollisuusuunien, lämmitysjärjestelmien ja tulipesäpolttimien valmistus 
enumeration 2822 Nosto- ja siirtolaitteiden valmistus 
enumeration 28220 Nosto- ja siirtolaitteiden valmistus 
enumeration 2823 Konttorikoneiden ja -laitteiden valmistus (pl. tietokoneet ja niiden oheislaitteet) 
enumeration 28230 Konttorikoneiden ja -laitteiden valmistus (pl. tietokoneet ja niiden oheislaitteet) 
enumeration 2824 Voimakäyttöisten käsityökalujen valmistus 
enumeration 28240 Voimakäyttöisten käsityökalujen valmistus 
enumeration 2825 Muuhun kuin kotitalouskäyttöön tarkoitettujen jäähdytys- ja tuuletuslaitteiden valmistus 
enumeration 28250 Muuhun kuin kotitalouskäyttöön tarkoitettujen jäähdytys- ja tuuletuslaitteiden valmistus 
enumeration 2829 Muualla luokittelematon yleiskäyttöön tarkoitettujen koneiden valmistus 
enumeration 28290 Muualla luokittelematon yleiskäyttöön tarkoitettujen koneiden valmistus 
enumeration 283 Maa- ja metsätalouskoneiden valmistus 
enumeration 2830 Maa- ja metsätalouskoneiden valmistus 
enumeration 28300 Maa- ja metsätalouskoneiden valmistus 
enumeration 284 Metallin työstökoneiden ja konetyökalujen valmistus 
enumeration 2841 Metallin työstökoneiden valmistus 
enumeration 28410 Metallin työstökoneiden valmistus 
enumeration 2849 Muiden konetyökalujen valmistus 
enumeration 28490 Muiden konetyökalujen valmistus 
enumeration 289 Muiden erikoiskoneiden valmistus 
enumeration 2891 Metallinjalostuskoneiden valmistus 
enumeration 28910 Metallinjalostuskoneiden valmistus 
enumeration 2892 Kaivos-, louhinta- ja rakennuskoneiden valmistus 
enumeration 28920 Kaivos-, louhinta- ja rakennuskoneiden valmistus 
enumeration 2893 Elintarvike-, juoma- ja tupakkateollisuuden koneiden valmistus 
enumeration 28930 Elintarvike-, juoma- ja tupakkateollisuuden koneiden valmistus 
enumeration 2894 Tekstiili-, vaate- ja nahkateollisuuden koneiden valmistus 
enumeration 28940 Tekstiili-, vaate- ja nahkateollisuuden koneiden valmistus 
enumeration 2895 Paperi-, kartonki- ja pahviteollisuuden koneiden valmistus 
enumeration 28950 Paperi-, kartonki- ja pahviteollisuuden koneiden valmistus 
enumeration 2896 Muovi- ja kumiteollisuuden koneiden valmistus 
enumeration 28960 Muovi- ja kumiteollisuuden koneiden valmistus 
enumeration 2899 Muualla luokittelematon erikoiskoneiden valmistus 
enumeration 28990 Muualla luokittelematon erikoiskoneiden valmistus 
enumeration 29 Moottoriajoneuvojen, perävaunujen ja puoliperävaunujen valmistus 
enumeration 291 Moottoriajoneuvojen valmistus 
enumeration 2910 Moottoriajoneuvojen valmistus 
enumeration 29100 Moottoriajoneuvojen valmistus 
enumeration 292 Moottoriajoneuvojen korien valmistus; perävaunujen ja puoliperävaunujen valmistus 
enumeration 2920 Moottoriajoneuvojen korien valmistus; perävaunujen ja puoliperävaunujen valmistus 
enumeration 29200 Moottoriajoneuvojen korien valmistus; perävaunujen ja puoliperävaunujen valmistus 
enumeration 293 Osien ja tarvikkeiden valmistus moottoriajoneuvoihin 
enumeration 2931 Sähkö- ja elektroniikkalaitteiden valmistus moottoriajoneuvoihin 
enumeration 29310 Sähkö- ja elektroniikkalaitteiden valmistus moottoriajoneuvoihin 
enumeration 2932 Muiden osien ja tarvikkeiden valmistus moottoriajoneuvoihin 
enumeration 29320 Muiden osien ja tarvikkeiden valmistus moottoriajoneuvoihin 
enumeration 30 Muiden kulkuneuvojen valmistus 
enumeration 301 Laivojen ja veneiden rakentaminen 
enumeration 3011 Laivojen ja kelluvien rakenteiden rakentaminen 
enumeration 30110 Laivojen ja kelluvien rakenteiden rakentaminen 
enumeration 3012 Huvi- ja urheiluveneiden rakentaminen 
enumeration 30120 Huvi- ja urheiluveneiden rakentaminen 
enumeration 302 Raideliikenteen kulkuneuvojen valmistus 
enumeration 3020 Raideliikenteen kulkuneuvojen valmistus 
enumeration 30200 Raideliikenteen kulkuneuvojen valmistus 
enumeration 303 Ilma- ja avaruusalusten ja niihin liittyvien koneiden valmistus 
enumeration 3030 Ilma- ja avaruusalusten ja niihin liittyvien koneiden valmistus 
enumeration 30300 Ilma- ja avaruusalusten ja niihin liittyvien koneiden valmistus 
enumeration 304 Taisteluajoneuvojen valmistus 
enumeration 3040 Taisteluajoneuvojen valmistus 
enumeration 30400 Taisteluajoneuvojen valmistus 
enumeration 309 Muualla luokittelematon kulkuneuvojen valmistus 
enumeration 3091 Moottoripyörien valmistus 
enumeration 30910 Moottoripyörien valmistus 
enumeration 3092 Polkupyörien ja invalidiajoneuvojen valmistus 
enumeration 30920 Polkupyörien ja invalidiajoneuvojen valmistus 
enumeration 3099 Muiden muualla luokittelemattomien kulkuneuvojen valmistus 
enumeration 30990 Muiden muualla luokittelemattomien kulkuneuvojen valmistus 
enumeration 31 Huonekalujen valmistus 
enumeration 310 Huonekalujen valmistus 
enumeration 3101 Konttori- ja myymäläkalusteiden valmistus 
enumeration 31010 Konttori- ja myymäläkalusteiden valmistus 
enumeration 3102 Keittiökalusteiden valmistus 
enumeration 31020 Keittiökalusteiden valmistus 
enumeration 3103 Patjojen valmistus 
enumeration 31030 Patjojen valmistus 
enumeration 3109 Muiden huonekalujen valmistus 
enumeration 31090 Muiden huonekalujen valmistus 
enumeration 32 Muu valmistus 
enumeration 321 Korujen, kultasepäntuotteiden ja muiden vastaavien tuotteiden valmistus 
enumeration 3211 Kolikoiden ja mitalien valmistus 
enumeration 32110 Kolikoiden ja mitalien valmistus 
enumeration 3212 Jalokivikorujen ja muiden kultasepäntuotteiden valmistus 
enumeration 32120 Jalokivikorujen ja muiden kultasepäntuotteiden valmistus 
enumeration 3213 Jäljitelmäkorujen ja muiden vastaavien tuotteiden valmistus 
enumeration 32130 Jäljitelmäkorujen ja muiden vastaavien tuotteiden valmistus 
enumeration 322 Soitinten valmistus 
enumeration 3220 Soitinten valmistus 
enumeration 32200 Soitinten valmistus 
enumeration 323 Urheiluvälineiden valmistus 
enumeration 3230 Urheiluvälineiden valmistus 
enumeration 32300 Urheiluvälineiden valmistus 
enumeration 324 Pelien ja leikkikalujen valmistus 
enumeration 3240 Pelien ja leikkikalujen valmistus 
enumeration 32400 Pelien ja leikkikalujen valmistus 
enumeration 325 Lääkintä- ja hammaslääkintäinstrumenttien ja -tarvikkeiden valmistus 
enumeration 3250 Lääkintä- ja hammaslääkintäinstrumenttien ja -tarvikkeiden valmistus 
enumeration 32501 Lääkintä- ja hammaslääkintäinstrumenttien ja -tarvikkeiden valmistus (pl. hammasproteesit) 
enumeration 32502 Hammasproteesien, keinohampaiden ym. valmistus 
enumeration 329 Muualla luokittelematon valmistus 
enumeration 3291 Luutien ja harjojen valmistus 
enumeration 32910 Luutien ja harjojen valmistus 
enumeration 3299 Muu muualla luokittelematon valmistus 
enumeration 32991 Turvavarusteiden valmistus 
enumeration 32999 Muu muualla luokittelemattomien tuotteiden valmistus 
enumeration 33 Koneiden ja laitteiden korjaus, huolto ja asennus 
enumeration 331 Metallituotteiden, teollisuuden koneiden ja laitteiden korjaus ja huolto 
enumeration 3311 Metallituotteiden korjaus ja huolto 
enumeration 33110 Metallituotteiden korjaus ja huolto 
enumeration 3312 Teollisuuden koneiden ja laitteiden korjaus ja huolto 
enumeration 33121 Yleiskäyttöön tarkoitettujen koneiden korjaus ja huolto 
enumeration 33122 Maa- ja metsätalouskoneiden korjaus ja huolto 
enumeration 33123 Metallintyöstökoneiden ja muiden konetyökalujen korjaus ja huolto 
enumeration 33129 Muiden erikoiskoneiden korjaus ja huolto 
enumeration 3313 Elektronisten ja optisten laitteiden korjaus ja huolto 
enumeration 33130 Elektronisten ja optisten laitteiden korjaus ja huolto 
enumeration 3314 Sähkölaitteiden korjaus ja huolto 
enumeration 33140 Sähkölaitteiden korjaus ja huolto 
enumeration 3315 Laivojen ja veneiden korjaus ja huolto 
enumeration 33150 Laivojen ja veneiden korjaus ja huolto 
enumeration 3316 Ilma- ja avaruusalusten korjaus ja huolto 
enumeration 33160 Ilma- ja avaruusalusten korjaus ja huolto 
enumeration 3317 Muiden kulkuneuvojen korjaus ja huolto 
enumeration 33170 Muiden kulkuneuvojen korjaus ja huolto 
enumeration 3319 Muiden laitteiden korjaus ja huolto 
enumeration 33190 Muiden laitteiden korjaus ja huolto 
enumeration 332 Teollisuuden koneiden ja laitteiden ym. asennus 
enumeration 3320 Teollisuuden koneiden ja laitteiden ym. asennus 
enumeration 33200 Teollisuuden koneiden ja laitteiden ym. asennus 
enumeration D Sähkö-, kaasu- ja lämpöhuolto, jäähdytysliiketoiminta 
enumeration 35 Sähkö-, kaasu- ja lämpöhuolto, jäähdytysliiketoiminta 
enumeration 351 Sähkövoiman tuotanto, siirto ja jakelu 
enumeration 3511 Sähkön tuotanto 
enumeration 35111 Sähkön tuotanto vesi- ja tuulivoimalla 
enumeration 35112 Sähkön erillistuotanto lämpövoimalla 
enumeration 35113 Sähkön ja kaukolämmön yhteistuotanto 
enumeration 35114 Sähkön tuotanto ydinvoimalla 
enumeration 35115 Teollisuutta palveleva sähkön ja lämmön tuotanto 
enumeration 3512 Sähkön siirto 
enumeration 35120 Sähkön siirto 
enumeration 3513 Sähkön jakelu 
enumeration 35130 Sähkön jakelu 
enumeration 3514 Sähkön kauppa 
enumeration 35140 Sähkön kauppa 
enumeration 352 Kaasun tuotanto; kaasumaisten polttoaineiden jakelu putkiverkossa 
enumeration 3521 Kaasun tuotanto 
enumeration 35210 Kaasun tuotanto 
enumeration 3522 Kaasumaisten polttoaineiden jakelu putkiverkossa 
enumeration 35220 Kaasumaisten polttoaineiden jakelu putkiverkossa 
enumeration 3523 Kaasun kauppa putkiverkossa 
enumeration 35230 Kaasun kauppa putkiverkossa 
enumeration 353 Lämmön ja kylmän tuotanto ja jakelu 
enumeration 3530 Lämmön ja kylmän tuotanto ja jakelu 
enumeration 35301 Kaukolämmön ja -kylmän erillistuotanto ja jakelu 
enumeration 35302 Teollisuutta palveleva lämmön ja kylmän erillistuotanto 
enumeration E Vesihuolto, viemäri- ja jätevesihuolto, jätehuolto ja muu ympäristön puhtaanapito 
enumeration 36 Veden otto, puhdistus ja jakelu 
enumeration 360 Veden otto, puhdistus ja jakelu 
enumeration 3600 Veden otto, puhdistus ja jakelu 
enumeration 36000 Veden otto, puhdistus ja jakelu 
enumeration 37 Viemäri- ja jätevesihuolto 
enumeration 370 Viemäri- ja jätevesihuolto 
enumeration 3700 Viemäri- ja jätevesihuolto 
enumeration 37000 Viemäri- ja jätevesihuolto 
enumeration 38 Jätteen keruu, käsittely ja loppusijoitus; materiaalien kierrätys 
enumeration 381 Jätteen keruu 
enumeration 3811 Tavanomaisen jätteen keruu 
enumeration 38110 Tavanomaisen jätteen keruu 
enumeration 3812 Ongelmajätteen keruu 
enumeration 38120 Ongelmajätteen keruu 
enumeration 382 Jätteen käsittely ja loppusijoitus 
enumeration 3821 Tavanomaisen jätteen käsittely ja loppusijoitus 
enumeration 38210 Tavanomaisen jätteen käsittely ja loppusijoitus 
enumeration 3822 Ongelmajätteen käsittely, loppusijoitus ja hävittäminen 
enumeration 38220 Ongelmajätteen käsittely, loppusijoitus ja hävittäminen 
enumeration 383 Materiaalien kierrätys 
enumeration 3831 Romujen purkaminen 
enumeration 38310 Romujen purkaminen 
enumeration 3832 Lajiteltujen materiaalien kierrätys 
enumeration 38320 Lajiteltujen materiaalien kierrätys 
enumeration 39 Maaperän ja vesistöjen kunnostus ja muut ympäristönhuoltopalvelut 
enumeration 390 Maaperän ja vesistöjen kunnostus ja muut ympäristönhuoltopalvelut 
enumeration 3900 Maaperän ja vesistöjen kunnostus ja muut ympäristönhuoltopalvelut 
enumeration 39000 Maaperän ja vesistöjen kunnostus ja muut ympäristönhuoltopalvelut 
enumeration F Rakentaminen 
enumeration 41 Talonrakentaminen 
enumeration 411 Rakennuttaminen ja rakennushankkeiden kehittäminen 
enumeration 4110 Rakennuttaminen ja rakennushankkeiden kehittäminen 
enumeration 41100 Rakennuttaminen ja rakennushankkeiden kehittäminen 
enumeration 412 Asuin- ja muiden rakennusten rakentaminen 
enumeration 4120 Asuin- ja muiden rakennusten rakentaminen 
enumeration 41200 Asuin- ja muiden rakennusten rakentaminen 
enumeration 42 Maa- ja vesirakentaminen 
enumeration 421 Teiden ja rautateiden rakentaminen 
enumeration 4211 Teiden ja moottoriteiden rakentaminen 
enumeration 42110 Teiden ja moottoriteiden rakentaminen 
enumeration 4212 Rautateiden ja metrolinjojen rakentaminen 
enumeration 42120 Rautateiden ja metrolinjojen rakentaminen 
enumeration 4213 Siltojen ja tunneleiden rakentaminen 
enumeration 42130 Siltojen ja tunneleiden rakentaminen 
enumeration 422 Yleisten jakeluverkkojen rakentaminen 
enumeration 4221 Yleisten jakeluverkkojen rakentaminen nestemäisiä ja kaasumaisia aineita varten 
enumeration 42210 Yleisten jakeluverkkojen rakentaminen nestemäisiä ja kaasumaisia aineita varten 
enumeration 4222 Sähkö- ja tietoliikenneverkkojen rakentaminen 
enumeration 42220 Sähkö- ja tietoliikenneverkkojen rakentaminen 
enumeration 429 Muu maa- ja vesirakentaminen 
enumeration 4291 Vesirakentaminen 
enumeration 42910 Vesirakentaminen 
enumeration 4299 Muualla luokittelematon maa- ja vesirakentaminen 
enumeration 42991 Maa- ja vesirakennushankkeiden kehittäminen ja rakennuttaminen 
enumeration 42999 Muu muualla luokittelematon maa- ja vesirakentaminen 
enumeration 43 Erikoistunut rakennustoiminta 
enumeration 431 Rakennusten ja rakennelmien purku ja rakennuspaikan valmistelutyöt 
enumeration 4311 Rakennusten ja rakennelmien purku 
enumeration 43110 Rakennusten ja rakennelmien purku 
enumeration 4312 Rakennuspaikan valmistelutyöt 
enumeration 43120 Rakennuspaikan valmistelutyöt 
enumeration 4313 Koeporaus 
enumeration 43130 Koeporaus 
enumeration 432 Sähkö-, vesijohto- ja muu rakennusasennus 
enumeration 4321 Sähköasennus 
enumeration 43210 Sähköasennus 
enumeration 4322 Lämpö-, vesijohto- ja ilmastointiasennus 
enumeration 43220 Lämpö-, vesijohto- ja ilmastointiasennus 
enumeration 4329 Muu rakennusasennus 
enumeration 43291 Lämpö-, ääni- ja tärinäeristeiden asennus 
enumeration 43292 Hissien ja liukuportaiden asennus 
enumeration 43299 Muualla luokittelematon rakennusasennus 
enumeration 433 Rakennusten ja rakennelmien viimeistely 
enumeration 4331 Rappaus 
enumeration 43310 Rappaus 
enumeration 4332 Rakennuspuusepän asennustyöt 
enumeration 43320 Rakennuspuusepän asennustyöt 
enumeration 4333 Lattianpäällystys ja seinien verhoilu 
enumeration 43330 Lattianpäällystys ja seinien verhoilu 
enumeration 4334 Maalaus ja lasitus 
enumeration 43341 Maalaus 
enumeration 43342 Lasitus 
enumeration 4339 Muu rakennusten viimeistely 
enumeration 43390 Muu rakennusten viimeistely 
enumeration 439 Muu erikoistunut rakennustoiminta 
enumeration 4391 Kattorakenteiden asennus ja kattaminen 
enumeration 43910 Kattorakenteiden asennus ja kattaminen 
enumeration 4399 Muualla luokittelematon erikoistunut rakennustoiminta 
enumeration 43991 Rakennuskonevuokraus käyttäjineen 
enumeration 43999 Muu muualla luokittelematon erikoistunut rakennustoiminta 
enumeration G Tukku- ja vähittäiskauppa; moottoriajoneuvojen ja moottoripyörien korjaus 
enumeration 45 Moottoriajoneuvojen ja moottoripyörien tukku- ja vähittäiskauppa sekä korjaus 
enumeration 451 Moottoriajoneuvojen kauppa 
enumeration 4511 Henkilöautojen ja kevyiden moottoriajoneuvojen kauppa 
enumeration 45111 Henkilöautojen ja kevyiden moottoriajoneuvojen tukkukauppa 
enumeration 45112 Henkilöautojen ja kevyiden moottoriajoneuvojen vähittäiskauppa 
enumeration 4519 Muiden moottoriajoneuvojen myynti 
enumeration 45191 Kuorma-autojen ja muiden raskaiden moottoriajoneuvojen tukkukauppa 
enumeration 45192 Matkailuvaunujen ja muualla luokittelemattomien moottoriajoneuvojen vähittäiskauppa 
enumeration 452 Moottoriajoneuvojen huolto ja korjaus (pl. moottoripyörät) 
enumeration 4520 Moottoriajoneuvojen huolto ja korjaus (pl. moottoripyörät) 
enumeration 45201 Moottoriajoneuvojen huolto ja korjaus (pl. renkaat) 
enumeration 45202 Renkaiden korjaus 
enumeration 453 Moottoriajoneuvojen osien ja varusteiden kauppa 
enumeration 4531 Moottoriajoneuvojen osien ja varusteiden tukkukauppa 
enumeration 45311 Moottoriajoneuvojen osien ja varusteiden tukkukauppa (pl. renkaat) 
enumeration 45312 Renkaiden tukkukauppa 
enumeration 4532 Moottoriajoneuvojen osien ja varusteiden vähittäiskauppa 
enumeration 45321 Moottoriajoneuvojen osien ja varusteiden vähittäiskauppa (pl. renkaat) 
enumeration 45322 Renkaiden vähittäiskauppa 
enumeration 454 Moottoripyörien sekä niiden osien ja varusteiden myynti, huolto ja korjaus 
enumeration 4540 Moottoripyörien sekä niiden osien ja varusteiden myynti, huolto ja korjaus 
enumeration 45401 Moottoripyörien sekä niiden osien ja varusteiden tukkukauppa 
enumeration 45402 Moottoripyörien sekä niiden osien ja varusteiden vähittäiskauppa 
enumeration 45403 Moottoripyörien huolto ja korjaus 
enumeration 46 Tukkukauppa (pl. moottoriajoneuvojen ja moottoripyörien kauppa) 
enumeration 461 Agentuuritoiminta 
enumeration 4611 Maatalousraaka-aineiden, elävien eläinten, tekstiiliraaka-aineiden sekä puolivalmisteiden agentuuritoiminta 
enumeration 46110 Maatalousraaka-aineiden, elävien eläinten, tekstiiliraaka-aineiden sekä puolivalmisteiden agentuuritoiminta 
enumeration 4612 Polttoaineiden, malmien, metallien ja teollisuuskemikaalien agentuuritoiminta 
enumeration 46120 Polttoaineiden, malmien, metallien ja teollisuuskemikaalien agentuuritoiminta 
enumeration 4613 Puutavaran ja rakennusmateriaalien agentuuritoiminta 
enumeration 46130 Puutavaran ja rakennusmateriaalien agentuuritoiminta 
enumeration 4614 Koneiden ja laitteiden agentuuritoiminta 
enumeration 46140 Koneiden ja laitteiden agentuuritoiminta 
enumeration 4615 Huonekalujen, taloustavaroiden ja rautakauppatavaroiden agentuuritoiminta 
enumeration 46150 Huonekalujen, taloustavaroiden ja rautakauppatavaroiden agentuuritoiminta 
enumeration 4616 Tekstiilien, vaatteiden, jalkineiden ja nahkavalmisteiden agentuuritoiminta 
enumeration 46160 Tekstiilien, vaatteiden, jalkineiden ja nahkavalmisteiden agentuuritoiminta 
enumeration 4617 Elintarvikkeiden, juomien ja tupakan agentuuritoiminta 
enumeration 46170 Elintarvikkeiden, juomien ja tupakan agentuuritoiminta 
enumeration 4618 Muu erikoistunut agentuuritoiminta 
enumeration 46181 Paperialan agentuuritoiminta 
enumeration 46189 Muualla luokittelematon erikoistunut agentuuritoiminta 
enumeration 4619 Yleisagentuuritoiminta 
enumeration 46190 Yleisagentuuritoiminta 
enumeration 462 Maatalousperäisten raaka-aineiden ja elävien eläinten tukkukauppa 
enumeration 4621 Viljan, raakatupakan, siementen ja eläinrehujen tukkukauppa 
enumeration 46210 Viljan, raakatupakan, siementen ja eläinrehujen tukkukauppa 
enumeration 4622 Kukkien ja taimien tukkukauppa 
enumeration 46220 Kukkien ja taimien tukkukauppa 
enumeration 4623 Elävien eläinten tukkukauppa 
enumeration 46230 Elävien eläinten tukkukauppa 
enumeration 4624 Turkisten ja nahkojen tukkukauppa 
enumeration 46240 Turkisten ja nahkojen tukkukauppa 
enumeration 463 Elintarvikkeiden, juomien ja tupakan tukkukauppa 
enumeration 4631 Juures-, vihannes- marja- ja hedelmätukkukauppa 
enumeration 46310 Juures-, vihannes- marja- ja hedelmätukkukauppa 
enumeration 4632 Lihan ja lihatuotteiden tukkukauppa 
enumeration 46320 Lihan ja lihatuotteiden tukkukauppa 
enumeration 4633 Maitotaloustuotteiden, munien sekä ravintoöljyjen ja -rasvojen tukkukauppa 
enumeration 46331 Maitotaloustuotteiden, ravintoöljyjen ja -rasvojen tukkukauppa 
enumeration 46332 Munatukkukauppa 
enumeration 4634 Alkoholi- ja muiden juomien tukkukauppa 
enumeration 46340 Alkoholi- ja muiden juomien tukkukauppa 
enumeration 4635 Tupakkatuotteiden tukkukauppa 
enumeration 46350 Tupakkatuotteiden tukkukauppa 
enumeration 4636 Sokerin, suklaan, makeisten ja leipomotuotteiden tukkukauppa 
enumeration 46360 Sokerin, suklaan, makeisten ja leipomotuotteiden tukkukauppa 
enumeration 4637 Kahvin, teen, kaakaon ja mausteiden tukkukauppa 
enumeration 46370 Kahvin, teen, kaakaon ja mausteiden tukkukauppa 
enumeration 4638 Kalan, luontaistuotteiden ja muiden elintarvikkeiden tukkukauppa 
enumeration 46381 Kalatukkukauppa 
enumeration 46382 Luontaistuotteiden tukkukauppa 
enumeration 46383 Lemmikkieläinten ruokien tukkukauppa 
enumeration 46389 Muualla luokittelematon elintarvikkeiden tukkukauppa 
enumeration 4639 Elintarvikkeiden, juomien ja tupakan yleistukkukauppa 
enumeration 46390 Elintarvikkeiden, juomien ja tupakan yleistukkukauppa 
enumeration 464 Taloustavaroiden tukkukauppa 
enumeration 4641 Tekstiilien tukkukauppa 
enumeration 46411 Kangas- ja lankatukkukauppa 
enumeration 46412 Tekstiilivalmisteiden tukkukauppa 
enumeration 4642 Vaatteiden ja jalkineiden tukkukauppa 
enumeration 46421 Vaatteiden tukkukauppa 
enumeration 46422 Jalkineiden tukkukauppa 
enumeration 4643 Kodinkoneiden tukkukauppa 
enumeration 46431 Kodinkoneiden ja kodin sähkölaitteiden tukkukauppa 
enumeration 46432 Viihde-elektroniikan tukkukauppa 
enumeration 46433 Valokuvausvälineiden ja -tarvikkeiden tukkukauppa 
enumeration 46434 Optisen alan tukkukauppa 
enumeration 4644 Posliini-, lasi- ja muiden taloustavaroiden sekä puhdistusaineiden tukkukauppa 
enumeration 46441 Taloustavaroiden ja -tarvikkeiden tukkukauppa 
enumeration 46442 Puhdistusaineiden tukkukauppa 
enumeration 4645 Hajuvesien ja kosmetiikan tukkukauppa 
enumeration 46450 Hajuvesien ja kosmetiikan tukkukauppa 
enumeration 4646 Farmaseuttisten tuotteiden tukkukauppa 
enumeration 46461 Lääketukkukauppa 
enumeration 46462 Laboratorio- ja sairaanhoitovälineiden tukkukauppa 
enumeration 4647 Huonekalujen, mattojen ja valaisimien tukkukauppa 
enumeration 46470 Huonekalujen, mattojen ja valaisimien tukkukauppa 
enumeration 4648 Kellojen ja korujen tukkukauppa 
enumeration 46480 Kellojen ja korujen tukkukauppa 
enumeration 4649 Muiden taloustavaroiden tukkukauppa 
enumeration 46491 Paperi- ja toimistotarvikkeiden tukkukauppa 
enumeration 46492 Kirjatukkukauppa 
enumeration 46493 Urheilualan tukkukauppa 
enumeration 46494 Musiikkitarvikkeiden tukkukauppa 
enumeration 46495 Veneiden ja veneilytarvikkeiden tukkukauppa 
enumeration 46496 Lelujen ja pelien tukkukauppa 
enumeration 46499 Muu kotitaloustavaroiden tukkukauppa 
enumeration 465 Tieto- ja viestintäteknisten laitteiden tukkukauppa 
enumeration 4651 Tietokoneiden, oheislaitteiden ja ohjelmistojen tukkukauppa 
enumeration 46510 Tietokoneiden, oheislaitteiden ja ohjelmistojen tukkukauppa 
enumeration 4652 Elektroniikka- ja viestintälaitteiden ja osien tukkukauppa 
enumeration 46521 Viestintälaitteiden tukkukauppa 
enumeration 46522 Elektronisten komponenttien tukkukauppa 
enumeration 466 Muiden koneiden, laitteiden ja tarvikkeiden tukkukauppa 
enumeration 4661 Maa- ja metsätalouskoneiden ja -tarvikkeiden tukkukauppa ml. traktorit 
enumeration 46610 Maa- ja metsätalouskoneiden ja -tarvikkeiden tukkukauppa ml. traktorit 
enumeration 4662 Työstökoneiden tukkukauppa 
enumeration 46620 Työstökoneiden tukkukauppa 
enumeration 4663 Kaivos- ja rakennuskoneiden tukkukauppa 
enumeration 46630 Kaivos- ja rakennuskoneiden tukkukauppa 
enumeration 4664 Tekstiiliteollisuuden koneiden sekä ompelu- ja kutomakoneiden tukkukauppa 
enumeration 46640 Tekstiiliteollisuuden koneiden sekä ompelu- ja kutomakoneiden tukkukauppa 
enumeration 4665 Toimitilakalusteiden tukkukauppa 
enumeration 46650 Toimitilakalusteiden tukkukauppa 
enumeration 4666 Muiden konttorikoneiden ja -laitteiden tukkukauppa 
enumeration 46660 Muiden konttorikoneiden ja -laitteiden tukkukauppa 
enumeration 4669 Muiden koneiden, laitteiden ja tarvikkeiden tukkukauppa 
enumeration 46691 Sähkötarviketukkukauppa 
enumeration 46692 Teollisuudessa käytettävien muiden koneiden tukkukauppa 
enumeration 46699 Muualla luokittelemattomien koneiden ja laitteiden tukkukauppa 
enumeration 467 Muu erikoistunut tukkukauppa 
enumeration 4671 Kiinteiden, nestemäisten ja kaasumaisten polttoaineiden yms. tukkukauppa 
enumeration 46711 Nestemäisten ja kaasumaisten polttoaineiden tukkukauppa 
enumeration 46719 Muiden polttoaineiden tukkukauppa 
enumeration 4672 Raakametallien ja metallimalmien tukkukauppa 
enumeration 46720 Raakametallien ja metallimalmien tukkukauppa 
enumeration 4673 Puun, rakennusmateriaalien ja saniteettilaitteiden tukkukauppa 
enumeration 46731 Raakapuutukkukauppa 
enumeration 46732 Puutavaratuotetukkukauppa 
enumeration 46733 Metalli- ja mineraalituotteiden tukkukauppa 
enumeration 46734 Kylpyhuonekalusteiden ja -tarvikkeiden tukkukauppa 
enumeration 46735 Lattianpäällysteiden ja tapettien tukkukauppa 
enumeration 46739 Rakennustarvikkeiden yleistukkukauppa 
enumeration 4674 Rautakauppatavaroiden, LVI-laitteiden ja -tarvikkeiden tukkukauppa 
enumeration 46741 Työkalu- ja tarviketukkukauppa 
enumeration 46742 Lämpö-, vesi- ja ilmastointilaitteiden ja -tarvikkeiden tukkukauppa 
enumeration 4675 Peruskemikaalien, lannoitteiden yms. tukkukauppa 
enumeration 46750 Peruskemikaalien, lannoitteiden yms. tukkukauppa 
enumeration 4676 Muiden välituotteiden tukkukauppa 
enumeration 46760 Muiden välituotteiden tukkukauppa 
enumeration 4677 Jätteen ja romun tukkukauppa 
enumeration 46770 Jätteen ja romun tukkukauppa 
enumeration 469 Muu tukkukauppa 
enumeration 4690 Muu tukkukauppa 
enumeration 46901 Yleistukkukauppa 
enumeration 46909 Muualla luokittelematon tukkukauppa 
enumeration 47 Vähittäiskauppa (pl. moottoriajoneuvojen ja moottoripyörien kauppa) 
enumeration 471 Vähittäiskauppa erikoistumattomissa myymälöissä 
enumeration 4711 Elintarvikkeiden, juomien ja tupakan erikoistumaton vähittäiskauppa 
enumeration 47111 Isot supermarketit (yli 1000 m²) 
enumeration 47112 Pienet supermarketit (yli 400 m², enintään 1000 m²) 
enumeration 47113 Valintamyymälät (yli 100 m², enintään 400 m²) 
enumeration 47114 Elintarvike-, makeis- ym. kioskit (enintään 100 m²) 
enumeration 4719 Muu vähittäiskauppa erikoistumattomissa myymälöissä 
enumeration 47191 Itsepalvelutavaratalot (yli 2500 m²) 
enumeration 47192 Tavaratalot (yli 2500 m²) 
enumeration 47199 Pienoistavaratalot ja muut erikoistumattomat myymälät (enintään 2500 m²) 
enumeration 472 Elintarvikkeiden, juomien ja tupakan vähittäiskauppa erikoismyymälöissä 
enumeration 4721 Hedelmien, marjojen ja vihannesten vähittäiskauppa 
enumeration 47210 Hedelmien, marjojen ja vihannesten vähittäiskauppa 
enumeration 4722 Lihan ja lihatuotteiden vähittäiskauppa 
enumeration 47220 Lihan ja lihatuotteiden vähittäiskauppa 
enumeration 4723 Kalan, äyriäisten ja nilviäisten vähittäiskauppa 
enumeration 47230 Kalan, äyriäisten ja nilviäisten vähittäiskauppa 
enumeration 4724 Leipomotuotteiden ja makeisten vähittäiskauppa 
enumeration 47241 Leipomotuotteiden vähittäiskauppa 
enumeration 47242 Makeisten vähittäiskauppa 
enumeration 4725 Alkoholi- ja muiden juomien vähittäiskauppa 
enumeration 47250 Alkoholi- ja muiden juomien vähittäiskauppa 
enumeration 4726 Tupakkatuotteiden vähittäiskauppa 
enumeration 47260 Tupakkatuotteiden vähittäiskauppa 
enumeration 4729 Muu vähittäiskauppa erikoismyymälöissä 
enumeration 47291 Jäätelökioskit 
enumeration 47292 Luontaistuotteiden vähittäiskauppa 
enumeration 47299 Muu päivittäistavaroiden erikoisvähittäiskauppa 
enumeration 473 Ajoneuvojen polttoaineen vähittäiskauppa 
enumeration 4730 Ajoneuvojen polttoaineen vähittäiskauppa 
enumeration 47301 Huoltamotoiminta 
enumeration 47302 Polttoaineiden vähittäiskauppa automaateista 
enumeration 474 Tieto- ja viestintäteknisten laitteiden vähittäiskauppa erikoismyymälöissä 
enumeration 4741 Tietokoneiden, niiden oheislaitteiden ja ohjelmistojen vähittäiskauppa 
enumeration 47410 Tietokoneiden, niiden oheislaitteiden ja ohjelmistojen vähittäiskauppa 
enumeration 4742 Televiestintälaitteiden vähittäiskauppa 
enumeration 47420 Televiestintälaitteiden vähittäiskauppa 
enumeration 4743 Viihde-elektroniikan vähittäiskauppa 
enumeration 47430 Viihde-elektroniikan vähittäiskauppa 
enumeration 475 Muiden kotitaloustavaroiden vähittäiskauppa erikoismyymälöissä 
enumeration 4751 Tekstiilien vähittäiskauppa 
enumeration 47511 Kankaiden vähittäiskauppa 
enumeration 47512 Lankojen ja käsityötarvikkeiden vähittäiskauppa 
enumeration 4752 Rautakauppatavaran, maalien ja lasin vähittäiskauppa 
enumeration 47521 Rauta- ja rakennustarvikkeiden yleisvähittäiskauppa 
enumeration 47522 Maalien vähittäiskauppa 
enumeration 47523 Keittiö- ja saniteettitilojen kalusteiden vähittäiskauppa 
enumeration 47529 Muu rauta- ja rakennusalan vähittäiskauppa 
enumeration 4753 Mattojen, tapettien ja lattianpäällysteiden vähittäiskauppa 
enumeration 47531 Mattojen ja verhojen vähittäiskauppa 
enumeration 47532 Tapettien ja lattianpäällysteiden vähittäiskauppa 
enumeration 4754 Sähköisten kodinkoneiden vähittäiskauppa 
enumeration 47540 Sähköisten kodinkoneiden vähittäiskauppa 
enumeration 4759 Huonekalujen, valaisimien ja muualla luokittelemattomien taloustarvikkeiden vähittäiskauppa erikoismyymälöissä 
enumeration 47591 Huonekalujen vähittäiskauppa 
enumeration 47592 Sähkötarvikkeiden ja valaisimien vähittäiskauppa 
enumeration 47593 Kumi- ja muovitavaroiden vähittäiskauppa 
enumeration 47594 Taloustavaroiden vähittäiskauppa 
enumeration 47595 Soittimien ja musiikkitarvikkeiden vähittäiskauppa 
enumeration 47596 Lukkoseppä- ja avainliikkeet 
enumeration 47599 Muualla luokittelemattomien kotitaloustarvikkeiden vähittäiskauppa 
enumeration 476 Kulttuuri- ja vapaa-ajan tuotteiden vähittäiskauppa erikoismyymälöissä 
enumeration 4761 Kirjojen vähittäiskauppa 
enumeration 47610 Kirjojen vähittäiskauppa 
enumeration 4762 Sanomalehtien ja paperitavaran vähittäiskauppa 
enumeration 47621 Paperi- ja toimistotarvikkeiden vähittäiskauppa 
enumeration 47622 Aikakausjulkaisujen ja lehtien vähittäiskauppa 
enumeration 4763 Musiikki- ja videotallenteiden vähittäiskauppa 
enumeration 47630 Musiikki- ja videotallenteiden vähittäiskauppa 
enumeration 4764 Urheiluvälineiden vähittäiskauppa 
enumeration 47641 Urheiluvälineiden ja polkupyörien vähittäiskauppa 
enumeration 47642 Veneiden ja veneilytarvikkeiden vähittäiskauppa 
enumeration 4765 Pelien ja leikkikalujen vähittäiskauppa 
enumeration 47650 Pelien ja leikkikalujen vähittäiskauppa 
enumeration 477 Muiden tavaroiden vähittäiskauppa erikoismyymälöissä 
enumeration 4771 Vaatteiden vähittäiskauppa 
enumeration 47711 Naisten vaatteiden vähittäiskauppa 
enumeration 47712 Miesten vaatteiden vähittäiskauppa 
enumeration 47713 Lastenvaatteiden vähittäiskauppa 
enumeration 47714 Turkisten ja nahkavaatteiden vähittäiskauppa 
enumeration 47715 Lakkien ja hattujen vähittäiskauppa 
enumeration 47719 Vaatteiden yleisvähittäiskauppa 
enumeration 4772 Jalkineiden ja nahkatavaroiden vähittäiskauppa 
enumeration 47721 Jalkineiden vähittäiskauppa 
enumeration 47722 Laukkujen vähittäiskauppa 
enumeration 4773 Apteekit 
enumeration 47730 Apteekit 
enumeration 4774 Terveydenhoitotarvikkeiden vähittäiskauppa 
enumeration 47740 Terveydenhoitotarvikkeiden vähittäiskauppa 
enumeration 4775 Kosmetiikka- ja hygieniatuotteiden vähittäiskauppa 
enumeration 47750 Kosmetiikka- ja hygieniatuotteiden vähittäiskauppa 
enumeration 4776 Kukkien, kasvien, siementen, lannoitteiden, lemmikkieläinten ja niiden ruokien vähittäiskauppa 
enumeration 47761 Kukkien vähittäiskauppa 
enumeration 47762 Kukkakioskit 
enumeration 47763 Puutarha-alan vähittäiskauppa 
enumeration 47764 Lemmikkieläinten, niiden ruokien ja tarvikkeiden vähittäiskauppa 
enumeration 4777 Kultasepänteosten ja kellojen vähittäiskauppa 
enumeration 47770 Kultasepänteosten ja kellojen vähittäiskauppa 
enumeration 4778 Muu uusien tavaroiden vähittäiskauppa 
enumeration 47781 Taideliikkeet 
enumeration 47782 Valokuvausalan vähittäiskauppa 
enumeration 47783 Optisen alan vähittäiskauppa 
enumeration 47784 Lastenvaunujen ja -tarvikkeiden vähittäiskauppa 
enumeration 47785 Lahjatavaroiden ja askartelutarvikkeiden vähittäiskauppa 
enumeration 47789 Muiden uusien tavaroiden vähittäiskauppa 
enumeration 4779 Käytettyjen tavaroiden vähittäiskauppa myymälöissä 
enumeration 47791 Antiikkiliikkeet 
enumeration 47792 Antikvariaattikauppa 
enumeration 47793 Huutokauppakamarit 
enumeration 47799 Muiden käytettyjen tavaroiden vähittäiskauppa 
enumeration 478 Tori- ja markkinakauppa 
enumeration 4781 Elintarvikkeiden, juomien ja tupakkatuotteiden vähittäiskauppa kojuista ja toreilla 
enumeration 47810 Elintarvikkeiden, juomien ja tupakkatuotteiden vähittäiskauppa kojuista ja toreilla 
enumeration 4782 Tekstiilien, vaatteiden ja jalkineiden vähittäiskauppa kojuista ja toreilla 
enumeration 47820 Tekstiilien, vaatteiden ja jalkineiden vähittäiskauppa kojuista ja toreilla 
enumeration 4789 Muiden tavaroiden vähittäiskauppa kojuista ja toreilla 
enumeration 47890 Muiden tavaroiden vähittäiskauppa kojuista ja toreilla 
enumeration 479 Vähittäiskauppa muualla kuin myymälöissä (pl. tori- ja markkinakauppa) 
enumeration 4791 Vähittäiskauppa postimyyntiliikkeiden tai Internetin välityksellä 
enumeration 47911 Kirjojen, musiikki- ja videotallenteiden postimyynti ja verkkokauppa 
enumeration 47912 Vaatteiden postimyynti ja verkkokauppa 
enumeration 47913 Laajan valikoiman postimyynti ja verkkokauppa 
enumeration 47919 Muu postimyynti ja verkkokauppa 
enumeration 4799 Muu vähittäiskauppa muualla kuin myymälöissä 
enumeration 47990 Muu vähittäiskauppa muualla kuin myymälöissä 
enumeration H Kuljetus ja varastointi 
enumeration 49 Maaliikenne ja putkijohtokuljetus 
enumeration 491 Rautateiden henkilöliikenne, kaukoliikenne 
enumeration 4910 Rautateiden henkilöliikenne, kaukoliikenne 
enumeration 49100 Rautateiden henkilöliikenne, kaukoliikenne 
enumeration 492 Rautateiden tavaraliikenne 
enumeration 4920 Rautateiden tavaraliikenne 
enumeration 49200 Rautateiden tavaraliikenne 
enumeration 493 Muu maaliikenteen henkilöliikenne 
enumeration 4931 Paikallisliikenne 
enumeration 49310 Paikallisliikenne 
enumeration 4932 Taksiliikenne 
enumeration 49320 Taksiliikenne 
enumeration 4939 Muualla luokittelematon maaliikenteen henkilöliikenne 
enumeration 49391 Säännöllinen linja-autojen kaukoliikenne 
enumeration 49392 Linja-autojen tilausliikenne 
enumeration 49399 Muualla luokittelematon muu maaliikenteen henkilöliikenne 
enumeration 494 Tieliikenteen tavarankuljetus ja muuttopalvelut 
enumeration 4941 Tieliikenteen tavarankuljetus 
enumeration 49410 Tieliikenteen tavarankuljetus 
enumeration 4942 Muuttopalvelut 
enumeration 49420 Muuttopalvelut 
enumeration 495 Putkijohtokuljetus 
enumeration 4950 Putkijohtokuljetus 
enumeration 49500 Putkijohtokuljetus 
enumeration 50 Vesiliikenne 
enumeration 501 Meri- ja rannikkovesiliikenteen henkilökuljetus 
enumeration 5010 Meri- ja rannikkovesiliikenteen henkilökuljetus 
enumeration 50101 Meriliikenteen henkilökuljetus 
enumeration 50102 Rannikkovesiliikenteen henkilökuljetus 
enumeration 502 Meri- ja rannikkovesiliikenteen tavarankuljetus 
enumeration 5020 Meri- ja rannikkovesiliikenteen tavarankuljetus 
enumeration 50201 Meriliikenteen tavarankuljetus 
enumeration 50202 Rannikkovesiliikenteen tavarankuljetus 
enumeration 503 Sisävesiliikenteen henkilökuljetus 
enumeration 5030 Sisävesiliikenteen henkilökuljetus 
enumeration 50300 Sisävesiliikenteen henkilökuljetus 
enumeration 504 Sisävesiliikenteen tavarankuljetus 
enumeration 5040 Sisävesiliikenteen tavarankuljetus 
enumeration 50400 Sisävesiliikenteen tavarankuljetus 
enumeration 51 Ilmaliikenne 
enumeration 511 Matkustajalentoliikenne 
enumeration 5110 Matkustajalentoliikenne 
enumeration 51101 Säännöllinen lentoliikenne 
enumeration 51102 Tilauslentoliikenne 
enumeration 512 Lentoliikenteen tavarankuljetus ja avaruusliikenne 
enumeration 5121 Lentoliikenteen tavarankuljetus 
enumeration 51210 Lentoliikenteen tavarankuljetus 
enumeration 5122 Avaruusliikenne 
enumeration 51220 Avaruusliikenne 
enumeration 52 Varastointi ja liikennettä palveleva toiminta 
enumeration 521 Varastointi 
enumeration 5210 Varastointi 
enumeration 52100 Varastointi 
enumeration 522 Liikennettä palveleva toiminta 
enumeration 5221 Maaliikennettä palveleva toiminta 
enumeration 52211 Linja-autoasemat 
enumeration 52212 Tieliikenteen terminaalitoiminta 
enumeration 52213 Maksullinen pysäköinti 
enumeration 52219 Muu maaliikennettä palveleva toiminta 
enumeration 5222 Vesiliikennettä palveleva toiminta 
enumeration 52221 Satamat 
enumeration 52229 Muu vesiliikennettä palveleva toiminta 
enumeration 5223 Ilmaliikennettä palveleva toiminta 
enumeration 52230 Ilmaliikennettä palveleva toiminta 
enumeration 5224 Lastinkäsittely 
enumeration 52240 Lastinkäsittely 
enumeration 5229 Muu liikennettä palveleva toiminta 
enumeration 52291 Huolinta ja rahtaus 
enumeration 52299 Muu kuljetusvälitys 
enumeration 53 Posti- ja kuriiritoiminta 
enumeration 531 Postin yleispalvelu 
enumeration 5310 Postin yleispalvelu 
enumeration 53100 Postin yleispalvelu 
enumeration 532 Muu posti-, jakelu- ja kuriiritoiminta 
enumeration 5320 Muu posti-, jakelu- ja kuriiritoiminta 
enumeration 53200 Muu posti-, jakelu- ja kuriiritoiminta 
enumeration I Majoitus- ja ravitsemistoiminta 
enumeration 55 Majoitus 
enumeration 551 Hotellit ja vastaavat majoitusliikkeet 
enumeration 5510 Hotellit ja vastaavat majoitusliikkeet 
enumeration 55101 Hotellit 
enumeration 55109 Motellit, matkustajakodit ja vastaavat majoitusliikkeet 
enumeration 552 Lomakylät, retkeilymajat yms. majoitus 
enumeration 5520 Lomakylät, retkeilymajat yms. majoitus 
enumeration 55201 Retkeilymajat 
enumeration 55209 Lomakylät yms. majoitus 
enumeration 553 Leirintäalueet, asuntovaunu- ja matkailuvaunualueet 
enumeration 5530 Leirintäalueet, asuntovaunu- ja matkailuvaunualueet 
enumeration 55300 Leirintäalueet, asuntovaunu- ja matkailuvaunualueet 
enumeration 559 Muu majoitus 
enumeration 5590 Muu majoitus 
enumeration 55901 Asuntolat ja täysihoitolat yms. 
enumeration 55902 Maatilamatkailu, bed and breakfast 
enumeration 55903 Lomamökkien vuokraus 
enumeration 55909 Muualla luokittelematon majoitustoiminta 
enumeration 56 Ravitsemistoiminta 
enumeration 561 Ravintolat ja vastaava ravitsemistoiminta 
enumeration 5610 Ravintolat ja vastaava ravitsemistoiminta 
enumeration 56101 Ravintolat 
enumeration 56102 Kahvila-ravintolat 
enumeration 56103 Ruokakioskit 
enumeration 562 Ateriapalvelut ja muut ravitsemispalvelut 
enumeration 5621 Pitopalvelu 
enumeration 56210 Pitopalvelu 
enumeration 5629 Henkilöstö- ja laitosruokalat 
enumeration 56290 Henkilöstö- ja laitosruokalat 
enumeration 563 Baarit ja kahvilat 
enumeration 5630 Baarit ja kahvilat 
enumeration 56301 Olut- ja drinkkibaarit 
enumeration 56302 Kahvilat ja kahvibaarit 
enumeration J Informaatio ja viestintä 
enumeration 58 Kustannustoiminta 
enumeration 581 Kirjojen ja lehtien kustantaminen ja muu kustannustoiminta 
enumeration 5811 Kirjojen kustantaminen 
enumeration 58110 Kirjojen kustantaminen 
enumeration 5812 Hakemistojen ja postituslistojen julkaiseminen 
enumeration 58120 Hakemistojen ja postituslistojen julkaiseminen 
enumeration 5813 Sanomalehtien kustantaminen 
enumeration 58130 Sanomalehtien kustantaminen 
enumeration 5814 Aikakauslehtien ja harvemmin ilmestyvien sanomalehtien kustantaminen 
enumeration 58141 Paikallislehtien ja harvemmin ilmestyvien sanomalehtien kustantaminen 
enumeration 58142 Aikakauslehtien kustantaminen 
enumeration 5819 Muu kustannustoiminta 
enumeration 58190 Muu kustannustoiminta 
enumeration 582 Ohjelmistojen kustantaminen 
enumeration 5821 Tietokonepelien kustantaminen 
enumeration 58210 Tietokonepelien kustantaminen 
enumeration 5829 Muu ohjelmistojen kustantaminen 
enumeration 58290 Muu ohjelmistojen kustantaminen 
enumeration 59 Elokuva-, video- ja televisio-ohjelmatuotanto, äänitteiden ja musiikin kustantaminen 
enumeration 591 Elokuva-, video- ja televisio-ohjelmatoiminta 
enumeration 5911 Elokuvien, videoiden ja televisio-ohjelmien tuotanto 
enumeration 59110 Elokuvien, videoiden ja televisio-ohjelmien tuotanto 
enumeration 5912 Elokuvien, video- ja televisio-ohjelmien jälkituotanto 
enumeration 59120 Elokuvien, video- ja televisio-ohjelmien jälkituotanto 
enumeration 5913 Elokuvien, videoiden ja televisio-ohjelmien levitys 
enumeration 59130 Elokuvien, videoiden ja televisio-ohjelmien levitys 
enumeration 5914 Elokuvien esittäminen 
enumeration 59140 Elokuvien esittäminen 
enumeration 592 Äänitysstudiot; äänitteiden ja musiikin kustantaminen 
enumeration 5920 Äänitysstudiot; äänitteiden ja musiikin kustantaminen 
enumeration 59200 Äänitysstudiot; äänitteiden ja musiikin kustantaminen 
enumeration 60 Radio- ja televisiotoiminta 
enumeration 601 Radio-ohjelmien tuottaminen ja lähettäminen 
enumeration 6010 Radio-ohjelmien tuottaminen ja lähettäminen 
enumeration 60100 Radio-ohjelmien tuottaminen ja lähettäminen 
enumeration 602 Televisio-ohjelmien tuottaminen ja lähettäminen 
enumeration 6020 Televisio-ohjelmien tuottaminen ja lähettäminen 
enumeration 60201 Televisio-ohjelmien tuottaminen ja lähettäminen (pl. maksulliset tv-kanavat) 
enumeration 60202 Maksulliset tv-kanavat 
enumeration 61 Televiestintä 
enumeration 611 Langallisen verkon hallinta ja palvelut 
enumeration 6110 Langallisen verkon hallinta ja palvelut 
enumeration 61100 Langallisen verkon hallinta ja palvelut 
enumeration 612 Langattoman verkon hallinta ja palvelut 
enumeration 6120 Langattoman verkon hallinta ja palvelut 
enumeration 61200 Langattoman verkon hallinta ja palvelut 
enumeration 613 Satelliittiviestintä 
enumeration 6130 Satelliittiviestintä 
enumeration 61300 Satelliittiviestintä 
enumeration 619 Muut televiestintäpalvelut 
enumeration 6190 Muut televiestintäpalvelut 
enumeration 61900 Muut televiestintäpalvelut 
enumeration 62 Ohjelmistot, konsultointi ja siihen liittyvä toiminta 
enumeration 620 Ohjelmistot, konsultointi ja siihen liittyvä toiminta 
enumeration 6201 Ohjelmistojen suunnittelu ja valmistus 
enumeration 62010 Ohjelmistojen suunnittelu ja valmistus 
enumeration 6202 Atk-laitteisto- ja ohjelmistokonsultointi 
enumeration 62020 Atk-laitteisto- ja ohjelmistokonsultointi 
enumeration 6203 Tietojenkäsittelyn ja laitteistojen käyttö- ja hallintapalvelut 
enumeration 62030 Tietojenkäsittelyn ja laitteistojen käyttö- ja hallintapalvelut 
enumeration 6209 Muu laitteisto- ja tietotekninen palvelutoiminta 
enumeration 62090 Muu laitteisto- ja tietotekninen palvelutoiminta 
enumeration 63 Tietopalvelutoiminta 
enumeration 631 Tietojenkäsittely, palvelintilan vuokraus ja niihin liittyvät palvelut; verkkoportaalit 
enumeration 6311 Tietojenkäsittely, palvelintilan vuokraus ja niihin liittyvät palvelut 
enumeration 63110 Tietojenkäsittely, palvelintilan vuokraus ja niihin liittyvät palvelut 
enumeration 6312 Verkkoportaalit 
enumeration 63120 Verkkoportaalit 
enumeration 639 Muu tietopalvelutoiminta 
enumeration 6391 Uutistoimistot 
enumeration 63910 Uutistoimistot 
enumeration 6399 Muualla luokittelematon tietopalvelutoiminta 
enumeration 63990 Muualla luokittelematon tietopalvelutoiminta 
enumeration K Rahoitus- ja vakuutustoiminta 
enumeration 64 Rahoituspalvelut (pl. vakuutus- ja eläkevakuutustoiminta) 
enumeration 641 Pankkitoiminta 
enumeration 6411 Keskuspankkitoiminta 
enumeration 64110 Keskuspankkitoiminta 
enumeration 6419 Muu pankkitoiminta 
enumeration 64190 Muu pankkitoiminta 
enumeration 642 Rahoitusalan holdingyhtiöiden toiminta 
enumeration 6420 Rahoitusalan holdingyhtiöiden toiminta 
enumeration 64200 Rahoitusalan holdingyhtiöiden toiminta 
enumeration 643 Rahastotoiminta 
enumeration 6430 Rahastotoiminta 
enumeration 64300 Rahastotoiminta 
enumeration 649 Muut rahoituspalvelut (pl. vakuutus- ja eläkevakuutustoiminta) 
enumeration 6491 Rahoitusleasing 
enumeration 64910 Rahoitusleasing 
enumeration 6492 Muu luotonanto 
enumeration 64920 Muu luotonanto 
enumeration 6499 Muualla luokittelemattomat rahoituspalvelut (pl. vakuutus- ja eläkevakuutustoiminta) 
enumeration 64990 Muualla luokittelemattomat rahoituspalvelut (pl. vakuutus- ja eläkevakuutustoiminta) 
enumeration 65 Vakuutus-, jälleenvakuutus- ja eläkevakuutustoiminta (pl. pakollinen sosiaalivakuutus) 
enumeration 651 Vakuutustoiminta 
enumeration 6511 Henkivakuutustoiminta 
enumeration 65110 Henkivakuutustoiminta 
enumeration 6512 Muu vakuutustoiminta 
enumeration 65121 Vahinkovakuutusyhtiöt 
enumeration 65122 Vakuutusyhdistykset 
enumeration 65129 Muu vahinkovakuutus 
enumeration 652 Jälleenvakuutustoiminta 
enumeration 6520 Jälleenvakuutustoiminta 
enumeration 65200 Jälleenvakuutustoiminta 
enumeration 653 Eläkevakuutustoiminta 
enumeration 6530 Eläkevakuutustoiminta 
enumeration 65300 Eläkevakuutustoiminta 
enumeration 66 Rahoitusta ja vakuuttamista palveleva toiminta 
enumeration 661 Rahoitusta ja vakuuttamista palveleva toiminta (pl. vakuutus- ja eläkevakuutustoiminta) 
enumeration 6611 Pörssitoiminta ja rahoitusmarkkinoiden hallinnolliset tukipalvelut 
enumeration 66110 Pörssitoiminta ja rahoitusmarkkinoiden hallinnolliset tukipalvelut 
enumeration 6612 Arvopaperien ja raaka-ainesopimusten välittäminen 
enumeration 66120 Arvopaperien ja raaka-ainesopimusten välittäminen 
enumeration 6619 Muu rahoitusta palveleva toiminta (pl. vakuutus- ja eläkevakuutustoiminta) 
enumeration 66190 Muu rahoitusta palveleva toiminta (pl. vakuutus- ja eläkevakuutustoiminta) 
enumeration 662 Vakuutus- ja eläkevakuutustoimintaa avustava toiminta 
enumeration 6621 Riskin- ja vahingonarviointi 
enumeration 66210 Riskin- ja vahingonarviointi 
enumeration 6622 Vakuutusasiamiesten ja -välittäjien toiminta 
enumeration 66220 Vakuutusasiamiesten ja -välittäjien toiminta 
enumeration 6629 Muu vakuutus- ja eläkevakuutustoimintaa avustava toiminta 
enumeration 66290 Muu vakuutus- ja eläkevakuutustoimintaa avustava toiminta 
enumeration 663 Omaisuudenhoitotoiminta 
enumeration 6630 Omaisuudenhoitotoiminta 
enumeration 66300 Omaisuudenhoitotoiminta 
enumeration L Kiinteistöalan toiminta 
enumeration 68 Kiinteistöalan toiminta 
enumeration 681 Omien kiinteistöjen kauppa 
enumeration 6810 Omien kiinteistöjen kauppa 
enumeration 68100 Omien kiinteistöjen kauppa 
enumeration 682 Omien tai leasing-kiinteistöjen vuokraus ja hallinta 
enumeration 6820 Omien tai leasing-kiinteistöjen vuokraus ja hallinta 
enumeration 68201 Asuntojen vuokraus 
enumeration 68202 Asuntojen ja asuinkiinteistöjen hallinta 
enumeration 68209 Muiden kiinteistöjen vuokraus ja hallinta 
enumeration 683 Kiinteistöalan toiminta palkkio- tai sopimusperusteisesti 
enumeration 6831 Kiinteistönvälitys 
enumeration 68310 Kiinteistönvälitys 
enumeration 6832 Kiinteistöjen isännöinti 
enumeration 68320 Kiinteistöjen isännöinti 
enumeration M Ammatillinen, tieteellinen ja tekninen toiminta 
enumeration 69 Lakiasiain- ja laskentatoimen palvelut 
enumeration 691 Lakiasiainpalvelut 
enumeration 6910 Lakiasiainpalvelut 
enumeration 69101 Asianajotoimistot 
enumeration 69102 Lakiasiaintoimistot 
enumeration 69103 Patenttitoimistot 
enumeration 69109 Muu lakiasiain palvelu 
enumeration 692 Laskentatoimi, kirjanpito ja tilintarkastus; veroneuvonta 
enumeration 6920 Laskentatoimi, kirjanpito ja tilintarkastus; veroneuvonta 
enumeration 69201 Kirjanpito- ja tilinpäätöspalvelu 
enumeration 69202 Tilintarkastuspalvelu 
enumeration 69209 Muu laskentatoimen palvelu 
enumeration 70 Pääkonttorien toiminta; liikkeenjohdon konsultointi 
enumeration 701 Pääkonttorien toiminta 
enumeration 7010 Pääkonttorien toiminta 
enumeration 70100 Pääkonttorien toiminta 
enumeration 702 Liikkeenjohdon konsultointi 
enumeration 7021 Suhdetoiminta ja viestintä 
enumeration 70210 Suhdetoiminta ja viestintä 
enumeration 7022 Muu liikkeenjohdon konsultointi 
enumeration 70220 Muu liikkeenjohdon konsultointi 
enumeration 71 Arkkitehti- ja insinööripalvelut; tekninen testaus ja analysointi 
enumeration 711 Arkkitehti- ja insinööripalvelut ja niihin liittyvä tekninen konsultointi 
enumeration 7111 Arkkitehtipalvelut 
enumeration 71110 Arkkitehtipalvelut 
enumeration 7112 Insinööripalvelut ja niihin liittyvä tekninen konsultointi 
enumeration 71121 Yhdyskuntasuunnittelu 
enumeration 71122 Maa- ja vesirakentamisen tekninen palvelu 
enumeration 71123 Rakennetekninen palvelu 
enumeration 71124 LVI-tekninen suunnittelu 
enumeration 71125 Sähkötekninen suunnittelu 
enumeration 71126 Muu rakennustekninen palvelu 
enumeration 71127 Kone- ja prosessisuunnittelu 
enumeration 71129 Muu tekninen palvelu 
enumeration 712 Tekninen testaus ja analysointi 
enumeration 7120 Tekninen testaus ja analysointi 
enumeration 71201 Autokatsastus 
enumeration 71202 Muu tekninen testaus ja analysointi 
enumeration 72 Tieteellinen tutkimus ja kehittäminen 
enumeration 721 Luonnontieteen ja tekniikan tutkimus ja kehittäminen 
enumeration 7211 Biotekninen tutkimus ja kehittäminen 
enumeration 72110 Biotekninen tutkimus ja kehittäminen 
enumeration 7219 Muu luonnontieteellinen ja tekninen tutkimus ja kehittäminen 
enumeration 72191 Lääketieteellinen tutkimus ja kehittäminen 
enumeration 72192 Muu luonnontieteellinen tutkimus ja kehittäminen 
enumeration 72193 Tekniikan tutkimus ja kehittäminen 
enumeration 722 Yhteiskuntatieteellinen ja humanistinen tutkimus ja kehittäminen 
enumeration 7220 Yhteiskuntatieteellinen ja humanistinen tutkimus ja kehittäminen 
enumeration 72200 Yhteiskuntatieteellinen ja humanistinen tutkimus ja kehittäminen 
enumeration 73 Mainostoiminta ja markkinatutkimus 
enumeration 731 Mainostoiminta 
enumeration 7311 Mainostoimistot ja mainospalvelu 
enumeration 73111 Mainostoimistot 
enumeration 73112 Suora- ja ulkomainonta 
enumeration 73119 Muu mainospalvelu 
enumeration 7312 Mainostilan vuokraus ja myynti 
enumeration 73120 Mainostilan vuokraus ja myynti 
enumeration 732 Markkina- ja mielipidetutkimukset 
enumeration 7320 Markkina- ja mielipidetutkimukset 
enumeration 73200 Markkina- ja mielipidetutkimukset 
enumeration 74 Muut erikoistuneet palvelut liike-elämälle 
enumeration 741 Taideteollinen muotoilu ja suunnittelu 
enumeration 7410 Taideteollinen muotoilu ja suunnittelu 
enumeration 74101 Graafinen muotoilu 
enumeration 74102 Sisustussuunnittelu 
enumeration 74109 Teollinen muotoilu ym. 
enumeration 742 Valokuvaustoiminta 
enumeration 7420 Valokuvaustoiminta 
enumeration 74201 Valokuvaamot ja muu kuvaustoiminta 
enumeration 74202 Valokuvien kehittäminen 
enumeration 743 Kääntäminen ja tulkkaus 
enumeration 7430 Kääntäminen ja tulkkaus 
enumeration 74300 Kääntäminen ja tulkkaus 
enumeration 749 Muualla luokittelemattomat erikoistuneet palvelut liike-elämälle 
enumeration 7490 Muualla luokittelemattomat erikoistuneet palvelut liike-elämälle 
enumeration 74901 Ohjelmatoimistot ja manageripalvelut 
enumeration 74909 Muu ammatillinen, tieteellinen ja tekninen toiminta 
enumeration 75 Eläinlääkintäpalvelut 
enumeration 750 Eläinlääkintäpalvelut 
enumeration 7500 Eläinlääkintäpalvelut 
enumeration 75000 Eläinlääkintäpalvelut 
enumeration N Hallinto- ja tukipalvelutoiminta 
enumeration 77 Vuokraus- ja leasingtoiminta 
enumeration 771 Moottoriajoneuvojen vuokraus ja leasing 
enumeration 7711 Autojen ja kevyiden moottoriajoneuvojen vuokraus ja leasing 
enumeration 77110 Autojen ja kevyiden moottoriajoneuvojen vuokraus ja leasing 
enumeration 7712 Kuorma-autojen ja muiden raskaiden ajoneuvojen vuokraus ja leasing 
enumeration 77120 Kuorma-autojen ja muiden raskaiden ajoneuvojen vuokraus ja leasing 
enumeration 772 Henkilökohtaisten ja kotitaloustavaroiden vuokraus ja leasing 
enumeration 7721 Vapaa-ajan ja urheiluvälineiden vuokraus ja leasing 
enumeration 77210 Vapaa-ajan ja urheiluvälineiden vuokraus ja leasing 
enumeration 7722 Videofilmien vuokraus 
enumeration 77220 Videofilmien vuokraus 
enumeration 7729 Muiden henkilökohtaisten ja kotitaloustavaroiden vuokraus ja leasing 
enumeration 77290 Muiden henkilökohtaisten ja kotitaloustavaroiden vuokraus ja leasing 
enumeration 773 Koneiden ja laitteiden vuokraus ja leasing 
enumeration 7731 Maatalouskoneiden ja -laitteiden vuokraus ja leasing 
enumeration 77310 Maatalouskoneiden ja -laitteiden vuokraus ja leasing 
enumeration 7732 Rakennuskoneiden ja -laitteiden vuokraus ja leasing 
enumeration 77320 Rakennuskoneiden ja -laitteiden vuokraus ja leasing 
enumeration 7733 Toimistokoneiden ja -laitteiden sekä tietokoneiden vuokraus ja leasing 
enumeration 77330 Toimistokoneiden ja -laitteiden sekä tietokoneiden vuokraus ja leasing 
enumeration 7734 Vesiliikennevälineiden vuokraus ja leasing 
enumeration 77340 Vesiliikennevälineiden vuokraus ja leasing 
enumeration 7735 Ilmaliikennevälineiden vuokraus ja leasing 
enumeration 77350 Ilmaliikennevälineiden vuokraus ja leasing 
enumeration 7739 Muiden koneiden ja laitteiden vuokraus ja leasing 
enumeration 77390 Muiden koneiden ja laitteiden vuokraus ja leasing 
enumeration 774 Henkisen omaisuuden ja vastaavien tuotteiden leasing (pl. tekijänoikeuden suojaamat teokset) 
enumeration 7740 Henkisen omaisuuden ja vastaavien tuotteiden leasing (pl. tekijänoikeuden suojaamat teokset) 
enumeration 77400 Henkisen omaisuuden ja vastaavien tuotteiden leasing (pl. tekijänoikeuden suojaamat teokset) 
enumeration 78 Työllistämistoiminta 
enumeration 781 Työnvälitystoiminta 
enumeration 7810 Työnvälitystoiminta 
enumeration 78100 Työnvälitystoiminta 
enumeration 782 Työvoiman vuokraus 
enumeration 7820 Työvoiman vuokraus 
enumeration 78200 Työvoiman vuokraus 
enumeration 783 Muut henkilöstön hankintapalvelut 
enumeration 7830 Muut henkilöstön hankintapalvelut 
enumeration 78300 Muut henkilöstön hankintapalvelut 
enumeration 79 Matkatoimistojen ja matkanjärjestäjien toiminta; varauspalvelut 
enumeration 791 Matkatoimistojen ja matkanjärjestäjien toiminta 
enumeration 7911 Matkatoimistojen toiminta 
enumeration 79110 Matkatoimistojen toiminta 
enumeration 7912 Matkanjärjestäjien toiminta 
enumeration 79120 Matkanjärjestäjien toiminta 
enumeration 799 Varauspalvelut, matkaoppaiden palvelut ym. 
enumeration 7990 Varauspalvelut, matkaoppaiden palvelut ym. 
enumeration 79900 Varauspalvelut, matkaoppaiden palvelut ym. 
enumeration 80 Turvallisuus-, vartiointi- ja etsiväpalvelut 
enumeration 801 Yksityiset turvallisuuspalvelut 
enumeration 8010 Yksityiset turvallisuuspalvelut 
enumeration 80100 Yksityiset turvallisuuspalvelut 
enumeration 802 Turvallisuusjärjestelmät 
enumeration 8020 Turvallisuusjärjestelmät 
enumeration 80200 Turvallisuusjärjestelmät 
enumeration 803 Etsivätoiminta 
enumeration 8030 Etsivätoiminta 
enumeration 80300 Etsivätoiminta 
enumeration 81 Kiinteistön- ja maisemanhoito 
enumeration 811 Kiinteistönhoito 
enumeration 8110 Kiinteistönhoito 
enumeration 81100 Kiinteistönhoito 
enumeration 812 Siivouspalvelut 
enumeration 8121 Kiinteistöjen siivous 
enumeration 81210 Kiinteistöjen siivous 
enumeration 8122 Muu rakennus- ja teollisuussiivous 
enumeration 81220 Muu rakennus- ja teollisuussiivous 
enumeration 8129 Muu siivoustoiminta 
enumeration 81291 Katujen ja teiden puhtaanapito 
enumeration 81299 Muualla luokittelemattomat siivouspalvelut 
enumeration 813 Maisemanhoitopalvelut 
enumeration 8130 Maisemanhoitopalvelut 
enumeration 81300 Maisemanhoitopalvelut 
enumeration 82 Hallinto- ja tukipalvelut liike-elämälle 
enumeration 821 Hallinto- ja toimistopalvelut 
enumeration 8211 Yhdistetyt toimistopalvelut 
enumeration 82110 Yhdistetyt toimistopalvelut 
enumeration 8219 Sihteeri-, toimisto- ja postituspalvelut 
enumeration 82191 Sihteeri- ja muu toimistopalvelu 
enumeration 82192 Postituspalvelut 
enumeration 822 Puhelinpalvelukeskusten toiminta 
enumeration 8220 Puhelinpalvelukeskusten toiminta 
enumeration 82200 Puhelinpalvelukeskusten toiminta 
enumeration 823 Messujen ja kongressien järjestäminen 
enumeration 8230 Messujen ja kongressien järjestäminen 
enumeration 82300 Messujen ja kongressien järjestäminen 
enumeration 829 Muu liike-elämää palveleva toiminta 
enumeration 8291 Perintä- ja luottotietopalvelut 
enumeration 82910 Perintä- ja luottotietopalvelut 
enumeration 8292 Pakkauspalvelut 
enumeration 82920 Pakkauspalvelut 
enumeration 8299 Muut palvelut liike-elämälle 
enumeration 82990 Muut palvelut liike-elämälle 
enumeration O Julkinen hallinto ja maanpuolustus; pakollinen sosiaalivakuutus 
enumeration 84 Julkinen hallinto ja maanpuolustus; pakollinen sosiaalivakuutus 
enumeration 841 Julkinen hallinto 
enumeration 8411 Julkinen yleishallinto 
enumeration 84110 Julkinen yleishallinto 
enumeration 8412 Terveydenhuollon, opetuksen, kulttuurin ja muiden yhteiskuntapalvelujen hallinto 
enumeration 84121 Opetuksen ja kulttuuriasiain hallinto 
enumeration 84122 Terveydenhuollon ja sosiaaliturvan hallinto 
enumeration 8413 Työvoima- ja elinkeinoasiain hallinto 
enumeration 84130 Työvoima- ja elinkeinoasiain hallinto 
enumeration 842 Ulkoasiain hallinto, maanpuolustus ja järjestystoimi 
enumeration 8421 Ulkoasiainhallinto 
enumeration 84210 Ulkoasiainhallinto 
enumeration 8422 Maanpuolustus 
enumeration 84220 Maanpuolustus 
enumeration 8423 Oikeustoimi 
enumeration 84231 Oikeudenhoito 
enumeration 84232 Vankeinhoito 
enumeration 8424 Poliisitoimi ja rajojen vartiointi 
enumeration 84241 Poliisitoimi 
enumeration 84242 Rajojen vartiointi ja väestönsuojelu 
enumeration 8425 Palo- ja pelastustoimi 
enumeration 84250 Palo- ja pelastustoimi 
enumeration 843 Pakollinen sosiaalivakuutustoiminta 
enumeration 8430 Pakollinen sosiaalivakuutustoiminta 
enumeration 84301 Kansaneläkelaitoksen vakuutustoiminta 
enumeration 84302 Lakisääteinen työeläkevakuutus 
enumeration 84309 Muu pakollinen sosiaalivakuutustoiminta 
enumeration P Koulutus 
enumeration 85 Koulutus 
enumeration 851 Esiasteen koulutus 
enumeration 8510 Esiasteen koulutus 
enumeration 85100 Esiasteen koulutus 
enumeration 852 Alemman perusasteen koulutus 
enumeration 8520 Alemman perusasteen koulutus 
enumeration 85200 Alemman perusasteen koulutus 
enumeration 853 Ylemmän perusasteen ja keskiasteen koulutus 
enumeration 8531 Ylemmän perusasteen koulutus ja lukiokoulutus 
enumeration 85311 Ylemmän perusasteen koulutus 
enumeration 85312 Lukiokoulutus 
enumeration 8532 Keskiasteen ammatillinen koulutus 
enumeration 85320 Keskiasteen ammatillinen koulutus 
enumeration 854 Korkea-asteen koulutus 
enumeration 8541 Korkea-asteen koulutus (pl. yliopistot ja ammattikorkeakoulut) 
enumeration 85410 Korkea-asteen koulutus (pl. yliopistot ja ammattikorkeakoulut) 
enumeration 8542 Korkea-asteen koulutus yliopistoissa ja ammattikorkeakouluissa 
enumeration 85420 Korkea-asteen koulutus yliopistoissa ja ammattikorkeakouluissa 
enumeration 855 Muu koulutus 
enumeration 8551 Urheilu- ja liikuntakoulutus 
enumeration 85510 Urheilu- ja liikuntakoulutus 
enumeration 8552 Taiteen ja musiikin koulutus 
enumeration 85520 Taiteen ja musiikin koulutus 
enumeration 8553 Kuljettajakoulutus 
enumeration 85530 Kuljettajakoulutus 
enumeration 8559 Muualla luokittelematon koulutus 
enumeration 85591 Kansanopistot, kansalaisopistot, työväenopistot yms. 
enumeration 85592 Koulutuskeskukset 
enumeration 85593 Kielikoulut ja -opistot 
enumeration 85599 Muut koulutusta antavat yksiköt 
enumeration 856 Koulutusta palveleva toiminta 
enumeration 8560 Koulutusta palveleva toiminta 
enumeration 85600 Koulutusta palveleva toiminta 
enumeration Q Terveys- ja sosiaalipalvelut 
enumeration 86 Terveyspalvelut 
enumeration 861 Terveydenhuollon laitospalvelut 
enumeration 8610 Terveydenhuollon laitospalvelut 
enumeration 86101 Varsinaiset sairaalapalvelut 
enumeration 86102 Kuntoutuslaitokset ja sairaskodit 
enumeration 862 Lääkäri- ja hammaslääkäripalvelut 
enumeration 8621 Terveyskeskus- ja vastaavat yleislääkäripalvelut 
enumeration 86210 Terveyskeskus- ja vastaavat yleislääkäripalvelut 
enumeration 8622 Lääkäriasemat, yksityislääkärit ja vastaavat erikoislääkäripalvelut 
enumeration 86220 Lääkäriasemat, yksityislääkärit ja vastaavat erikoislääkäripalvelut 
enumeration 8623 Hammaslääkäripalvelut 
enumeration 86230 Hammaslääkäripalvelut 
enumeration 869 Muut terveydenhuoltopalvelut 
enumeration 8690 Muut terveydenhuoltopalvelut 
enumeration 86901 Fysioterapia 
enumeration 86902 Laboratoriotutkimukset 
enumeration 86903 Kuvantamistutkimukset 
enumeration 86904 Sairaankuljetuspalvelut 
enumeration 86909 Muu terveyspalvelu 
enumeration 87 Sosiaalihuollon laitospalvelut 
enumeration 871 Sosiaalihuollon hoitolaitokset 
enumeration 8710 Sosiaalihuollon hoitolaitokset 
enumeration 87101 Ikääntyneiden hoitolaitokset 
enumeration 87102 Vammaisten hoitolaitokset (pl. kehitysvammaisten laitospalvelut) 
enumeration 872 Kehitysvammaisten sekä mielenterveys- ja päihdeongelmaisten asumispalvelut 
enumeration 8720 Kehitysvammaisten sekä mielenterveys- ja päihdeongelmaisten asumispalvelut 
enumeration 87201 Kehitysvammaisten laitokset ja asumispalvelut 
enumeration 87202 Mielenterveysongelmaisten asumispalvelut 
enumeration 87203 Päihdeongelmaisten laitokset 
enumeration 87204 Päihdeongelmaisten asumispalvelut 
enumeration 873 Vanhusten ja vammaisten asumispalvelut 
enumeration 8730 Vanhusten ja vammaisten asumispalvelut 
enumeration 87301 Ikääntyneiden palveluasuminen 
enumeration 87302 Vammaisten palveluasuminen (pl. kehitysvammaisten palveluasuminen) 
enumeration 879 Muut sosiaalihuollon laitospalvelut 
enumeration 8790 Muut sosiaalihuollon laitospalvelut 
enumeration 87901 Lasten ja nuorten laitokset ja ammatillinen perhehoito 
enumeration 87902 Ensi- ja turvakodit 
enumeration 87909 Muut laitokset ja asumispalvelut 
enumeration 88 Sosiaalihuollon avopalvelut 
enumeration 881 Vanhusten ja vammaisten sosiaalihuollon avopalvelut 
enumeration 8810 Vanhusten ja vammaisten sosiaalihuollon avopalvelut 
enumeration 88101 Kotipalvelut ikääntyneille ja vammaisille 
enumeration 88102 Ikääntyneiden päivätoiminta 
enumeration 88103 Vammaisten päivä- ja työtoiminta 
enumeration 88109 Muut vanhusten ja vammaisten avopalvelut 
enumeration 889 Muut sosiaalihuollon avopalvelut 
enumeration 8891 Lasten päivähoitopalvelut 
enumeration 88911 Lasten päiväkodit 
enumeration 88919 Muu lasten päivähoito 
enumeration 8899 Muualla luokittelemattomat sosiaalihuollon avopalvelut 
enumeration 88991 Kotipalvelut muille kuin ikääntyneille ja vammaisille 
enumeration 88992 Päivä- ja työtoiminta muille kuin ikääntyneille ja vammaisille 
enumeration 88993 Avomuotoinen päihdekuntoutus 
enumeration 88999 Muut muualla luokittelemattomat sosiaalihuollon avopalvelut 
enumeration R Taiteet, viihde ja virkistys 
enumeration 90 Kulttuuri- ja viihdetoiminta 
enumeration 900 Kulttuuri- ja viihdetoiminta 
enumeration 9001 Esittävät taiteet 
enumeration 90010 Esittävät taiteet 
enumeration 9002 Esittäviä taiteita palveleva toiminta 
enumeration 90020 Esittäviä taiteita palveleva toiminta 
enumeration 9003 Taiteellinen luominen 
enumeration 90030 Taiteellinen luominen 
enumeration 9004 Taidelaitosten toiminta 
enumeration 90040 Taidelaitosten toiminta 
enumeration 91 Kirjastojen, arkistojen, museoiden ja muiden kulttuurilaitosten toiminta 
enumeration 910 Kirjastojen, arkistojen, museoiden ja muiden kulttuurilaitosten toiminta 
enumeration 9101 Kirjastojen ja arkistojen toiminta 
enumeration 91010 Kirjastojen ja arkistojen toiminta 
enumeration 9102 Museoiden toiminta 
enumeration 91020 Museoiden toiminta 
enumeration 9103 Historiallisten nähtävyyksien, rakennusten ja vastaavien kohteiden toiminta 
enumeration 91030 Historiallisten nähtävyyksien, rakennusten ja vastaavien kohteiden toiminta 
enumeration 9104 Kasvitieteellisten puutarhojen, eläintarhojen ja luonnonpuistojen toiminta 
enumeration 91040 Kasvitieteellisten puutarhojen, eläintarhojen ja luonnonpuistojen toiminta 
enumeration 92 Rahapeli- ja vedonlyöntipalvelut 
enumeration 920 Rahapeli- ja vedonlyöntipalvelut 
enumeration 9200 Rahapeli- ja vedonlyöntipalvelut 
enumeration 92000 Rahapeli- ja vedonlyöntipalvelut 
enumeration 93 Urheilutoiminta sekä huvi- ja virkistyspalvelut 
enumeration 931 Urheilutoiminta 
enumeration 9311 Urheilulaitosten toiminta 
enumeration 93110 Urheilulaitosten toiminta 
enumeration 9312 Urheiluseurojen toiminta 
enumeration 93120 Urheiluseurojen toiminta 
enumeration 9313 Kuntokeskukset 
enumeration 93130 Kuntokeskukset 
enumeration 9319 Muu urheilutoiminta 
enumeration 93190 Muu urheilutoiminta 
enumeration 932 Huvi- ja virkistystoiminta 
enumeration 9321 Huvi- ja teemapuistojen toiminta 
enumeration 93210 Huvi- ja teemapuistojen toiminta 
enumeration 9329 Muu huvi- ja virkistystoiminta 
enumeration 93291 Hiihto- ja laskettelukeskukset 
enumeration 93299 Muualla luokittelematon huvi- ja virkistystoiminta 
enumeration S Muu palvelutoiminta 
enumeration 94 Järjestöjen toiminta 
enumeration 941 Elinkeinoelämän, työnantaja- ja ammattialajärjestöjen toiminta 
enumeration 9411 Elinkeinoelämän ja työnantajajärjestöjen toiminta 
enumeration 94110 Elinkeinoelämän ja työnantajajärjestöjen toiminta 
enumeration 9412 Ammattialajärjestöjen toiminta 
enumeration 94120 Ammattialajärjestöjen toiminta 
enumeration 942 Ammattiyhdistysten toiminta 
enumeration 9420 Ammattiyhdistysten toiminta 
enumeration 94200 Ammattiyhdistysten toiminta 
enumeration 949 Muiden järjestöjen toiminta 
enumeration 9491 Seurakunnat ja uskonnolliset järjestöt 
enumeration 94910 Seurakunnat ja uskonnolliset järjestöt 
enumeration 9492 Poliittiset järjestöt 
enumeration 94920 Poliittiset järjestöt 
enumeration 9499 Muut järjestöt 
enumeration 94991 Tutkimusta ja kulttuuria palvelevat järjestöt 
enumeration 94999 Muualla luokittelemattomat muut järjestöt 
enumeration 95 Tietokoneiden, henkilökohtaisten ja kotitaloustavaroiden korjaus 
enumeration 951 Tietokoneiden ja viestintälaitteiden korjaus 
enumeration 9511 Tietokoneiden ja niiden oheislaitteiden korjaus 
enumeration 95110 Tietokoneiden ja niiden oheislaitteiden korjaus 
enumeration 9512 Viestintälaitteiden korjaus 
enumeration 95120 Viestintälaitteiden korjaus 
enumeration 952 Henkilökohtaisten ja kotitaloustavaroiden korjaus 
enumeration 9521 Viihde-elektroniikan korjaus 
enumeration 95210 Viihde-elektroniikan korjaus 
enumeration 9522 Kotitalouskoneiden sekä kodin ja puutarhan laitteiden korjaus 
enumeration 95220 Kotitalouskoneiden sekä kodin ja puutarhan laitteiden korjaus 
enumeration 9523 Jalkineiden ja nahkatavaroiden korjaus 
enumeration 95230 Jalkineiden ja nahkatavaroiden korjaus 
enumeration 9524 Huonekalujen ja kodin kalusteiden korjaus 
enumeration 95240 Huonekalujen ja kodin kalusteiden korjaus 
enumeration 9525 Kellojen ja korujen korjaus 
enumeration 95250 Kellojen ja korujen korjaus 
enumeration 9529 Muiden henkilökohtaisten ja kotitaloustavaroiden korjaus 
enumeration 95290 Muiden henkilökohtaisten ja kotitaloustavaroiden korjaus 
enumeration 96 Muut henkilökohtaiset palvelut 
enumeration 960 Muut henkilökohtaiset palvelut 
enumeration 9601 Pesulapalvelut 
enumeration 96011 Pesulapalvelut yrityksille 
enumeration 96012 Pesulapalvelut kotitalouksille 
enumeration 9602 Kampaamo- ja kauneudenhoitopalvelut 
enumeration 96021 Parturit ja kampaamot 
enumeration 96022 Kauneudenhoitopalvelut 
enumeration 9603 Hautaustoimistojen palvelut 
enumeration 96030 Hautaustoimistojen palvelut 
enumeration 9604 Kylpylaitokset, saunat, solariumit yms. palvelut 
enumeration 96040 Kylpylaitokset, saunat, solariumit yms. palvelut 
enumeration 9609 Muualla luokittelemattomat henkilökohtaiset palvelut 
enumeration 96090 Muualla luokittelemattomat henkilökohtaiset palvelut 
enumeration T Kotitalouksien toiminta työnantajina; kotitalouksien eriyttämätön toiminta tavaroiden ja palvelujen tuottamiseksi omaan käyttöön 
enumeration 97 Kotitalouksien toiminta kotitaloustyöntekijöiden työnantajina 
enumeration 970 Kotitalouksien toiminta kotitaloustyöntekijöiden työnantajina 
enumeration 9700 Kotitalouksien toiminta kotitaloustyöntekijöiden työnantajina 
enumeration 97000 Kotitalouksien toiminta kotitaloustyöntekijöiden työnantajina 
enumeration 98 Kotitalouksien eriyttämätön toiminta tavaroiden ja palvelujen tuottamiseksi omaan käyttöön 
enumeration 981 Kotitalouksien eriyttämätön toiminta tavaroiden tuottamiseksi omaan käyttöön 
enumeration 9810 Kotitalouksien eriyttämätön toiminta tavaroiden tuottamiseksi omaan käyttöön 
enumeration 98100 Kotitalouksien eriyttämätön toiminta tavaroiden tuottamiseksi omaan käyttöön 
enumeration 982 Kotitalouksien eriyttämätön toiminta palvelujen tuottamiseksi omaan käyttöön 
enumeration 9820 Kotitalouksien eriyttämätön toiminta palvelujen tuottamiseksi omaan käyttöön 
enumeration 98200 Kotitalouksien eriyttämätön toiminta palvelujen tuottamiseksi omaan käyttöön 
enumeration U Kansainvälisten organisaatioiden ja toimielinten toiminta 
enumeration 99 Kansainvälisten organisaatioiden ja toimielinten toiminta 
enumeration 990 Kansainvälisten organisaatioiden ja toimielinten toiminta 
enumeration 9900 Kansainvälisten organisaatioiden ja toimielinten toiminta 
enumeration 99000 Kansainvälisten organisaatioiden ja toimielinten toiminta 
enumeration X Toimiala tuntematon 
enumeration 00 Toimiala tuntematon 
enumeration 000 Toimiala tuntematon 
enumeration 0000 Toimiala tuntematon 
enumeration 00000 Toimiala tuntematon 
enumeration ei tiedossa 
annotation
documentation
Kohteen luokka
source <xs:element name="luokkaKoodi" type="yht:ToimialaType" minOccurs="0">
 
<xs:annotation>
   
<xs:documentation>Kohteen luokka</xs:documentation>
 
</xs:annotation>
</xs:element>

element KunnanPalveluType/virasto
diagram palvelut_p19.png
namespace http://www.paikkatietopalvelu.fi/gml/opastavattiedot/palvelut
type xs:string
properties
isRef 0
minOcc 0
maxOcc 1
content simple
annotation
documentation
Viraston lyhenne tvs.
source <xs:element name="virasto" type="xs:string" minOccurs="0">
 
<xs:annotation>
   
<xs:documentation>Viraston lyhenne tvs.</xs:documentation>
 
</xs:annotation>
</xs:element>

element KunnanPalveluType/aukioloajat
diagram palvelut_p20.png
namespace http://www.paikkatietopalvelu.fi/gml/opastavattiedot/palvelut
type xs:string
properties
isRef 0
minOcc 0
maxOcc 1
content simple
source <xs:element name="aukioloajat" type="xs:string" minOccurs="0"/>

element KunnanPalveluType/ostopalveluKytkin
diagram palvelut_p21.png
namespace http://www.paikkatietopalvelu.fi/gml/opastavattiedot/palvelut
type xs:boolean
properties
isRef 0
minOcc 0
maxOcc 1
content simple
annotation
documentation
Tieto siitä onko palvelu ostettu palvelu
source <xs:element name="ostopalveluKytkin" type="xs:boolean" minOccurs="0">
 
<xs:annotation>
   
<xs:documentation>Tieto siitä onko palvelu ostettu palvelu</xs:documentation>
 
</xs:annotation>
</xs:element>

complexType MuuPalveluType
diagram palvelut_p22.png
namespace http://www.paikkatietopalvelu.fi/gml/opastavattiedot/palvelut
type extension of mkpa:AbstractPalveluType
properties
base mkpa:AbstractPalveluType
children yht:metatieto yht:yksilointitieto yht:alkuHetki yht:loppuHetki mkpa:nimi mkpa:lisatieto mkpa:sijaintitieto mkpa:www mkpa:kayntiosoite mkpa:postiosoite mkpa:puhelinnumero mkpa:sahkoposti mkpa:toimintaAlue mkpa:toimialaluokka
used by
element MuuPalvelu
source <xs:complexType name="MuuPalveluType">
 
<xs:complexContent>
   
<xs:extension base="mkpa:AbstractPalveluType">
     
<xs:sequence>
       
<xs:element name="toimialaluokka" type="yht:ToimialaType">
         
<xs:annotation>
           
<xs:documentation>TOLin mukainen luokitus</xs:documentation>
         
</xs:annotation>
       
</xs:element>
     
</xs:sequence>
   
</xs:extension>
 
</xs:complexContent>
</xs:complexType>

element MuuPalveluType/toimialaluokka
diagram palvelut_p23.png
namespace http://www.paikkatietopalvelu.fi/gml/opastavattiedot/palvelut
type yht:ToimialaType
properties
isRef 0
content simple
facets
Kind Value annotation 
enumeration A Maatalous, metsätalous ja kalatalous 
enumeration 01 Kasvinviljely ja kotieläintalous, riistatalous ja niihin liittyvät palvelut 
enumeration 011 Yksivuotisten kasvien viljely 
enumeration 0111 Viljakasvien (pl. riisin), palkokasvien ja öljysiemenkasvien viljely 
enumeration 01110 Viljakasvien (pl. riisin), palkokasvien ja öljysiemenkasvien viljely 
enumeration 0112 Riisin viljely 
enumeration 01120 Riisin viljely 
enumeration 0113 Vihannesten ja melonien, juuresten ja mukulakasvien viljely 
enumeration 01131 Vihannesten viljely avomaalla (pl. peruna ja sokerijuurikas) 
enumeration 01132 Vihannesten viljely kasvihuoneessa 
enumeration 01133 Perunan viljely 
enumeration 01134 Sokerijuurikkaan viljely 
enumeration 0114 Sokeriruo'on viljely 
enumeration 01140 Sokeriruo'on viljely 
enumeration 0115 Tupakan viljely 
enumeration 01150 Tupakan viljely 
enumeration 0116 Kuitukasvien viljely 
enumeration 01160 Kuitukasvien viljely 
enumeration 0119 Muu yksivuotisten ja koristekasvien viljely 
enumeration 01191 Koristekasvien viljely 
enumeration 01199 Muiden yksivuotisten kasvien viljely 
enumeration 012 Monivuotisten kasvien viljely 
enumeration 0121 Rypäleiden viljely 
enumeration 01210 Rypäleiden viljely 
enumeration 0122 Trooppisten ja subtrooppisten hedelmien viljely 
enumeration 01220 Trooppisten ja subtrooppisten hedelmien viljely 
enumeration 0123 Sitrushedelmien viljely 
enumeration 01230 Sitrushedelmien viljely 
enumeration 0124 Omenoiden, kirsikoiden, luumujen ym. kota- ja kivihedelmien viljely 
enumeration 01240 Omenoiden, kirsikoiden, luumujen ym. kota- ja kivihedelmien viljely 
enumeration 0125 Marjojen, pähkinöiden ja muiden puissa ja pensaissa kasvavien hedelmien viljely 
enumeration 01250 Marjojen, pähkinöiden ja muiden puissa ja pensaissa kasvavien hedelmien viljely 
enumeration 0126 Öljyä sisältävien hedelmien viljely 
enumeration 01260 Öljyä sisältävien hedelmien viljely 
enumeration 0127 Juomakasvien viljely 
enumeration 01270 Juomakasvien viljely 
enumeration 0128 Mauste-, aromi-, rohdos- ja lääkekasvien viljely 
enumeration 01280 Mauste-, aromi-, rohdos- ja lääkekasvien viljely 
enumeration 0129 Muu monivuotisten kasvien viljely 
enumeration 01290 Muu monivuotisten kasvien viljely 
enumeration 013 Taimien kasvatus ja muu kasvien lisääminen 
enumeration 0130 Taimien kasvatus ja muu kasvien lisääminen 
enumeration 01300 Taimien kasvatus ja muu kasvien lisääminen 
enumeration 014 Kotieläintalous 
enumeration 0141 Lypsykarjan kasvatus 
enumeration 01410 Lypsykarjan kasvatus 
enumeration 0142 Muun nautakarjan ja puhvelien kasvatus 
enumeration 01420 Muun nautakarjan ja puhvelien kasvatus 
enumeration 0143 Hevosten ja muiden hevoseläinten kasvatus 
enumeration 01430 Hevosten ja muiden hevoseläinten kasvatus 
enumeration 0144 Kamelien ja kamelieläinten kasvatus 
enumeration 01440 Kamelien ja kamelieläinten kasvatus 
enumeration 0145 Lampaiden ja vuohien kasvatus 
enumeration 01450 Lampaiden ja vuohien kasvatus 
enumeration 0146 Sikojen kasvatus 
enumeration 01461 Porsastuotanto 
enumeration 01462 Lihasikojen kasvatus 
enumeration 0147 Siipikarjan kasvatus 
enumeration 01471 Kananmunien tuotanto 
enumeration 01472 Broilerien tuotanto 
enumeration 01479 Muu siipikarjatalous 
enumeration 0149 Muiden eläinten kasvatus 
enumeration 01491 Turkistarhaus 
enumeration 01492 Poronhoito 
enumeration 01499 Muu eläinten hoito 
enumeration 015 Yhdistetty kasvinviljely ja kotieläintalous (sekatilat) 
enumeration 0150 Yhdistetty kasvinviljely ja kotieläintalous (sekatilat) 
enumeration 01500 Yhdistetty kasvinviljely ja kotieläintalous (sekatilat) 
enumeration 016 Maataloutta palveleva toiminta 
enumeration 0161 Kasvinviljelyä palveleva toiminta 
enumeration 01611 Kasvinviljelyn tukipalvelut 
enumeration 01612 Maatalousmaan pitäminen viljelykelpoisena 
enumeration 0162 Kotieläintaloutta palveleva toiminta 
enumeration 01620 Kotieläintaloutta palveleva toiminta 
enumeration 0163 Sadon jatkokäsittely 
enumeration 01630 Sadon jatkokäsittely 
enumeration 0164 Siementen käsittely kasvinviljelyä varten 
enumeration 01640 Siementen käsittely kasvinviljelyä varten 
enumeration 017 Metsästys ja sitä palveleva toiminta 
enumeration 0170 Metsästys ja sitä palveleva toiminta 
enumeration 01700 Metsästys ja sitä palveleva toiminta 
enumeration 02 Metsätalous ja puunkorjuu 
enumeration 021 Metsänhoito 
enumeration 0210 Metsänhoito 
enumeration 02100 Metsänhoito 
enumeration 022 Puunkorjuu 
enumeration 0220 Puunkorjuu 
enumeration 02200 Puunkorjuu 
enumeration 023 Luonnon tuotteiden keruu (pl. polttopuu) 
enumeration 0230 Luonnon tuotteiden keruu (pl. polttopuu) 
enumeration 02300 Luonnon tuotteiden keruu (pl. polttopuu) 
enumeration 024 Metsätaloutta palveleva toiminta 
enumeration 0240 Metsätaloutta palveleva toiminta 
enumeration 02400 Metsätaloutta palveleva toiminta 
enumeration 03 Kalastus ja vesiviljely 
enumeration 031 Kalastus 
enumeration 0311 Merikalastus 
enumeration 03110 Merikalastus 
enumeration 0312 Sisävesikalastus 
enumeration 03120 Sisävesikalastus 
enumeration 032 Vesiviljely 
enumeration 0321 Kalanviljely meressä 
enumeration 03210 Kalanviljely meressä 
enumeration 0322 Kalanviljely sisävesissä 
enumeration 03220 Kalanviljely sisävesissä 
enumeration B Kaivostoiminta ja louhinta 
enumeration 05 Kivihiilen ja ruskohiilen kaivu 
enumeration 051 Kivihiilen kaivu 
enumeration 0510 Kivihiilen kaivu 
enumeration 05100 Kivihiilen kaivu 
enumeration 052 Ruskohiilen kaivu 
enumeration 0520 Ruskohiilen kaivu 
enumeration 05200 Ruskohiilen kaivu 
enumeration 06 Raakaöljyn ja maakaasun tuotanto 
enumeration 061 Raakaöljyn tuotanto 
enumeration 0610 Raakaöljyn tuotanto 
enumeration 06100 Raakaöljyn tuotanto 
enumeration 062 Maakaasun tuotanto 
enumeration 0620 Maakaasun tuotanto 
enumeration 06200 Maakaasun tuotanto 
enumeration 07 Metallimalmien louhinta 
enumeration 071 Rautamalmien louhinta 
enumeration 0710 Rautamalmien louhinta 
enumeration 07100 Rautamalmien louhinta 
enumeration 072 Värimetallimalmien louhinta 
enumeration 0721 Uraani- ja toriummalmien louhinta 
enumeration 07210 Uraani- ja toriummalmien louhinta 
enumeration 0729 Muiden värimetallimalmien louhinta 
enumeration 07290 Muiden värimetallimalmien louhinta 
enumeration 08 Muu kaivostoiminta ja louhinta 
enumeration 081 Kiven louhinta, hiekan ja saven otto 
enumeration 0811 Koriste- ja rakennuskiven, kalkkikiven, kipsin, liidun ja liuskekiven louhinta 
enumeration 08111 Koriste- ja rakennuskiven louhinta 
enumeration 08112 Kalkkikiven, kipsin, liidun ja dolomiitin louhinta 
enumeration 08113 Liuskekiven louhinta 
enumeration 0812 Soran, hiekan, saven ja kaoliinin otto 
enumeration 08120 Soran, hiekan, saven ja kaoliinin otto 
enumeration 089 Muu mineraalien kaivu 
enumeration 0891 Kemiallisten ja lannoitemineraalien louhinta 
enumeration 08910 Kemiallisten ja lannoitemineraalien louhinta 
enumeration 0892 Turpeen nosto 
enumeration 08920 Turpeen nosto 
enumeration 0893 Suolan tuotanto 
enumeration 08930 Suolan tuotanto 
enumeration 0899 Muualla luokittelematon kaivostoiminta ja louhinta 
enumeration 08990 Muualla luokittelematon kaivostoiminta ja louhinta 
enumeration 09 Kaivostoimintaa palveleva toiminta 
enumeration 091 Raakaöljyn ja maakaasun tuotantoa palveleva toiminta 
enumeration 0910 Raakaöljyn ja maakaasun tuotantoa palveleva toiminta 
enumeration 09100 Raakaöljyn ja maakaasun tuotantoa palveleva toiminta 
enumeration 099 Muuta kaivostoimintaa ja louhintaa palveleva toiminta 
enumeration 0990 Muuta kaivostoimintaa ja louhintaa palveleva toiminta 
enumeration 09900 Muuta kaivostoimintaa ja louhintaa palveleva toiminta 
enumeration C Teollisuus 
enumeration 10 Elintarvikkeiden valmistus 
enumeration 101 Teurastus, lihan säilyvyyskäsittely ja lihatuotteiden valmistus 
enumeration 1011 Teurastus ja lihan säilyvyyskäsittely (pl. siipikarja) 
enumeration 10110 Teurastus ja lihan säilyvyyskäsittely (pl. siipikarja) 
enumeration 1012 Siipikarjan teurastus ja lihan säilyvyyskäsittely 
enumeration 10120 Siipikarjan teurastus ja lihan säilyvyyskäsittely 
enumeration 1013 Liha- ja siipikarjatuotteiden valmistus 
enumeration 10130 Liha- ja siipikarjatuotteiden valmistus 
enumeration 102 Kalan, äyriäisten ja nilviäisten jalostus ja säilöntä 
enumeration 1020 Kalan, äyriäisten ja nilviäisten jalostus ja säilöntä 
enumeration 10200 Kalan, äyriäisten ja nilviäisten jalostus ja säilöntä 
enumeration 103 Hedelmien ja kasvisten jalostus ja säilöntä 
enumeration 1031 Perunoiden jalostus ja säilöntä 
enumeration 10310 Perunoiden jalostus ja säilöntä 
enumeration 1032 Hedelmä-, marja- ja kasvismehujen valmistus 
enumeration 10320 Hedelmä-, marja- ja kasvismehujen valmistus 
enumeration 1039 Muu hedelmien, marjojen ja kasvisten jalostus ja säilöntä 
enumeration 10390 Muu hedelmien, marjojen ja kasvisten jalostus ja säilöntä 
enumeration 104 Kasvi- ja eläinöljyjen ja -rasvojen valmistus 
enumeration 1041 Kasvi- ja eläinperäisten öljyjen ja -rasvojen valmistus (pl. ravintorasvat) 
enumeration 10410 Kasvi- ja eläinperäisten öljyjen ja -rasvojen valmistus (pl. ravintorasvat) 
enumeration 1042 Margariinin ja sen kaltaisten ravintorasvojen valmistus 
enumeration 10420 Margariinin ja sen kaltaisten ravintorasvojen valmistus 
enumeration 105 Maitotaloustuotteiden valmistus 
enumeration 1051 Maitotaloustuotteiden ja juuston valmistus 
enumeration 10510 Maitotaloustuotteiden ja juuston valmistus 
enumeration 1052 Jäätelön valmistus 
enumeration 10520 Jäätelön valmistus 
enumeration 106 Mylly- ja tärkkelystuotteiden valmistus 
enumeration 1061 Myllytuotteiden valmistus 
enumeration 10610 Myllytuotteiden valmistus 
enumeration 1062 Tärkkelyksen ja tärkkelystuotteiden valmistus 
enumeration 10620 Tärkkelyksen ja tärkkelystuotteiden valmistus 
enumeration 107 Leipomotuotteiden, makaronien yms. valmistus 
enumeration 1071 Leivän valmistus; tuoreiden leivonnaisten ja kakkujen valmistus 
enumeration 10710 Leivän valmistus; tuoreiden leivonnaisten ja kakkujen valmistus 
enumeration 1072 Näkkileivän ja keksien valmistus; säilyvien leivonnaisten ja kakkujen valmistus 
enumeration 10720 Näkkileivän ja keksien valmistus; säilyvien leivonnaisten ja kakkujen valmistus 
enumeration 1073 Makaronin, nuudelien, kuskusin ja vastaavien jauhotuotteiden valmistus 
enumeration 10730 Makaronin, nuudelien, kuskusin ja vastaavien jauhotuotteiden valmistus 
enumeration 108 Muiden elintarvikkeiden valmistus 
enumeration 1081 Sokerin valmistus 
enumeration 10810 Sokerin valmistus 
enumeration 1082 Kaakaon, suklaan ja makeisten valmistus 
enumeration 10820 Kaakaon, suklaan ja makeisten valmistus 
enumeration 1083 Teen ja kahvin valmistus 
enumeration 10830 Teen ja kahvin valmistus 
enumeration 1084 Mausteiden ja maustekastikkeiden valmistus 
enumeration 10840 Mausteiden ja maustekastikkeiden valmistus 
enumeration 1085 Einesten ja valmisruokien valmistus 
enumeration 10850 Einesten ja valmisruokien valmistus 
enumeration 1086 Homogenoitujen ravintovalmisteiden ja dieettiruokien valmistus 
enumeration 10860 Homogenoitujen ravintovalmisteiden ja dieettiruokien valmistus 
enumeration 1089 Muualla luokittelematon elintarvikkeiden valmistus 
enumeration 10890 Muualla luokittelematon elintarvikkeiden valmistus 
enumeration 109 Eläinten ruokien valmistus 
enumeration 1091 Kotieläinten rehujen valmistus 
enumeration 10910 Kotieläinten rehujen valmistus 
enumeration 1092 Lemmikkieläinten ruokien valmistus 
enumeration 10920 Lemmikkieläinten ruokien valmistus 
enumeration 11 Juomien valmistus 
enumeration 110 Juomien valmistus 
enumeration 1101 Alkoholijuomien tislaus ja sekoittaminen; etyylialkoholin valmistus käymisteitse 
enumeration 11010 Alkoholijuomien tislaus ja sekoittaminen; etyylialkoholin valmistus käymisteitse 
enumeration 1102 Viinin valmistus rypäleistä 
enumeration 11020 Viinin valmistus rypäleistä 
enumeration 1103 Siiderin, hedelmä- ja marjaviinien valmistus 
enumeration 11030 Siiderin, hedelmä- ja marjaviinien valmistus 
enumeration 1104 Muiden tislaamattomien juomien valmistus käymisteitse 
enumeration 11040 Muiden tislaamattomien juomien valmistus käymisteitse 
enumeration 1105 Oluen valmistus 
enumeration 11050 Oluen valmistus 
enumeration 1106 Maltaiden valmistus 
enumeration 11060 Maltaiden valmistus 
enumeration 1107 Virvoitusjuomien valmistus; kivennäisvesien ja muiden pullotettujen vesien tuotanto 
enumeration 11070 Virvoitusjuomien valmistus; kivennäisvesien ja muiden pullotettujen vesien tuotanto 
enumeration 12 Tupakkatuotteiden valmistus 
enumeration 120 Tupakkatuotteiden valmistus 
enumeration 1200 Tupakkatuotteiden valmistus 
enumeration 12000 Tupakkatuotteiden valmistus 
enumeration 13 Tekstiilien valmistus 
enumeration 131 Tekstiilikuitujen valmistelu ja kehruu 
enumeration 1310 Tekstiilikuitujen valmistelu ja kehruu 
enumeration 13100 Tekstiilikuitujen valmistelu ja kehruu 
enumeration 132 Kankaiden kudonta 
enumeration 1320 Kankaiden kudonta 
enumeration 13200 Kankaiden kudonta 
enumeration 133 Tekstiilien viimeistely 
enumeration 1330 Tekstiilien viimeistely 
enumeration 13300 Tekstiilien viimeistely 
enumeration 139 Muiden tekstiilituotteiden valmistus 
enumeration 1391 Neulosten valmistus 
enumeration 13910 Neulosten valmistus 
enumeration 1392 Sovitettujen tekstiilituotteiden valmistus (pl. vaatteet) 
enumeration 13921 Sisustustekstiilien valmistus 
enumeration 13922 Tavaranpeitteiden, purjeiden ja muiden sovitettujen tekstiilituotteiden valmistus 
enumeration 1393 Mattojen valmistus 
enumeration 13930 Mattojen valmistus 
enumeration 1394 Purjelankojen, nuoran, sidelangan ja verkkojen valmistus 
enumeration 13940 Purjelankojen, nuoran, sidelangan ja verkkojen valmistus 
enumeration 1395 Kuitukankaiden ja kuitukangastuotteiden valmistus (pl. vaatteet) 
enumeration 13950 Kuitukankaiden ja kuitukangastuotteiden valmistus (pl. vaatteet) 
enumeration 1396 Teknisten ja teollisuustekstiilien valmistus 
enumeration 13960 Teknisten ja teollisuustekstiilien valmistus 
enumeration 1399 Muualla luokittelematon tekstiilituotteiden valmistus 
enumeration 13990 Muualla luokittelematon tekstiilituotteiden valmistus 
enumeration 14 Vaatteiden valmistus 
enumeration 141 Vaatteiden valmistus (pl. turkisvaatteet) 
enumeration 1411 Nahkavaatteiden valmistus 
enumeration 14110 Nahkavaatteiden valmistus 
enumeration 1412 Työvaatteiden valmistus 
enumeration 14120 Työvaatteiden valmistus 
enumeration 1413 Muu takkien, pukujen, housujen, hameiden yms. valmistus 
enumeration 14130 Muu takkien, pukujen, housujen, hameiden yms. valmistus 
enumeration 1414 Alusvaatteiden valmistus 
enumeration 14140 Alusvaatteiden valmistus 
enumeration 1419 Muiden vaatteiden ja asusteiden valmistus 
enumeration 14190 Muiden vaatteiden ja asusteiden valmistus 
enumeration 142 Turkisvaatteiden ja -tuotteiden valmistus 
enumeration 1420 Turkisvaatteiden ja -tuotteiden valmistus 
enumeration 14200 Turkisvaatteiden ja -tuotteiden valmistus 
enumeration 143 Neulevaatteiden ja sukkien valmistus 
enumeration 1431 Sukkien ja sukkahousujen valmistus 
enumeration 14310 Sukkien ja sukkahousujen valmistus 
enumeration 1439 Muiden neulevaatteiden valmistus 
enumeration 14390 Muiden neulevaatteiden valmistus 
enumeration 15 Nahan ja nahkatuotteiden valmistus 
enumeration 151 Nahan parkitseminen ja muokkaus; matka- ja käsilaukkujen, satuloiden ja valjaiden valmistus; turkisten muokkaus ja värjäys 
enumeration 1511 Turkisten ja nahan muokkaus ja värjäys 
enumeration 15110 Turkisten ja nahan muokkaus ja värjäys 
enumeration 1512 Matka-, käsi- ym. laukkujen, satuloiden ja valjaiden valmistus 
enumeration 15120 Matka-, käsi- ym. laukkujen, satuloiden ja valjaiden valmistus 
enumeration 152 Jalkineiden valmistus 
enumeration 1520 Jalkineiden valmistus 
enumeration 15200 Jalkineiden valmistus 
enumeration 16 Sahatavaran sekä puu- ja korkkituotteiden valmistus (pl. huonekalut); olki- ja punontatuotteiden valmistus 
enumeration 161 Puun sahaus, höyläys ja kyllästys 
enumeration 1610 Puun sahaus, höyläys ja kyllästys 
enumeration 16100 Puun sahaus, höyläys ja kyllästys 
enumeration 162 Puu-, korkki-, olki- ja punontatuotteiden valmistus 
enumeration 1621 Vaneriviilun ja puupaneelien valmistus 
enumeration 16211 Vanerin ja vaneriviilun valmistus 
enumeration 16212 Lastulevyn valmistus 
enumeration 16213 Kuitulevyn valmistus 
enumeration 1622 Asennettavien parkettilevyjen valmistus 
enumeration 16220 Asennettavien parkettilevyjen valmistus 
enumeration 1623 Muiden rakennuspuusepäntuotteiden valmistus 
enumeration 16231 Puutalojen valmistus 
enumeration 16239 Muu rakennuspuusepäntuotteiden valmistus 
enumeration 1624 Puupakkausten valmistus 
enumeration 16240 Puupakkausten valmistus 
enumeration 1629 Muiden puutuotteiden valmistus; korkki-, olki- ja punontatuotteiden valmistus 
enumeration 16290 Muiden puutuotteiden valmistus; korkki-, olki- ja punontatuotteiden valmistus 
enumeration 17 Paperin, paperi- ja kartonkituotteiden valmistus 
enumeration 171 Massan, paperin, kartongin ja pahvin valmistus 
enumeration 1711 Massan valmistus 
enumeration 17110 Massan valmistus 
enumeration 1712 Paperin, kartongin ja pahvin valmistus 
enumeration 17120 Paperin, kartongin ja pahvin valmistus 
enumeration 172 Paperi-, kartonki- ja pahvituotteiden valmistus 
enumeration 1721 Aaltopaperin ja -pahvin sekä paperi-, kartonki- ja pahvipakkausten valmistus 
enumeration 17211 Paperisäkkien ja -pussien valmistus 
enumeration 17212 Aaltopahvin sekä paperi- ja kartonkipakkausten valmistus 
enumeration 1722 Paperisten talous- ja hygieniatarvikkeiden valmistus 
enumeration 17220 Paperisten talous- ja hygieniatarvikkeiden valmistus 
enumeration 1723 Paperikauppatavaroiden valmistus 
enumeration 17230 Paperikauppatavaroiden valmistus 
enumeration 1724 Tapettien valmistus 
enumeration 17240 Tapettien valmistus 
enumeration 1729 Muiden paperi-, kartonki- ja pahvituotteiden valmistus 
enumeration 17290 Muiden paperi-, kartonki- ja pahvituotteiden valmistus 
enumeration 18 Painaminen ja tallenteiden jäljentäminen 
enumeration 181 Painaminen ja siihen liittyvät palvelut 
enumeration 1811 Sanomalehtien painaminen 
enumeration 18110 Sanomalehtien painaminen 
enumeration 1812 Muu painaminen 
enumeration 18120 Muu painaminen 
enumeration 1813 Painamista ja julkaisemista edeltävät palvelut 
enumeration 18130 Painamista ja julkaisemista edeltävät palvelut 
enumeration 1814 Sidonta ja siihen liittyvät palvelut 
enumeration 18140 Sidonta ja siihen liittyvät palvelut 
enumeration 182 Ääni-, kuva- ja atk-tallenteiden tuotanto 
enumeration 1820 Ääni-, kuva- ja atk-tallenteiden tuotanto 
enumeration 18200 Ääni-, kuva- ja atk-tallenteiden tuotanto 
enumeration 19 Koksin ja jalostettujen öljytuotteiden valmistus 
enumeration 191 Koksituotteiden valmistus 
enumeration 1910 Koksituotteiden valmistus 
enumeration 19100 Koksituotteiden valmistus 
enumeration 192 Jalostettujen öljytuotteiden valmistus 
enumeration 1920 Jalostettujen öljytuotteiden valmistus 
enumeration 19200 Jalostettujen öljytuotteiden valmistus 
enumeration 20 Kemikaalien ja kemiallisten tuotteiden valmistus 
enumeration 201 Peruskemikaalien, lannoitteiden ja typpiyhdisteiden, muoviaineiden ja synteettisen kumiraaka-aineen valmistus 
enumeration 2011 Teollisuuskaasujen valmistus 
enumeration 20110 Teollisuuskaasujen valmistus 
enumeration 2012 Värien ja pigmenttien valmistus 
enumeration 20120 Värien ja pigmenttien valmistus 
enumeration 2013 Muiden epäorgaanisten peruskemikaalien valmistus 
enumeration 20130 Muiden epäorgaanisten peruskemikaalien valmistus 
enumeration 2014 Muiden orgaanisten peruskemikaalien valmistus 
enumeration 20140 Muiden orgaanisten peruskemikaalien valmistus 
enumeration 2015 Lannoitteiden ja typpiyhdisteiden valmistus 
enumeration 20150 Lannoitteiden ja typpiyhdisteiden valmistus 
enumeration 2016 Muoviaineiden valmistus 
enumeration 20160 Muoviaineiden valmistus 
enumeration 2017 Synteettisen kumiraaka-aineen valmistus 
enumeration 20170 Synteettisen kumiraaka-aineen valmistus 
enumeration 202 Torjunta-aineiden ja muiden maatalouskemikaalien valmistus 
enumeration 2020 Torjunta-aineiden ja muiden maatalouskemikaalien valmistus 
enumeration 20200 Torjunta-aineiden ja muiden maatalouskemikaalien valmistus 
enumeration 203 Maalien, lakan, painovärien yms. valmistus 
enumeration 2030 Maalien, lakan, painovärien yms. valmistus 
enumeration 20300 Maalien, lakan, painovärien yms. valmistus 
enumeration 204 Saippuan, pesu-, puhdistus- ja kiillotusaineiden; hajuvesien ja hygieniatuotteiden valmistus 
enumeration 2041 Saippuan, pesu-, puhdistus- ja kiillotusaineiden valmistus 
enumeration 20410 Saippuan, pesu-, puhdistus- ja kiillotusaineiden valmistus 
enumeration 2042 Hajuvesien ja hygieniatuotteiden valmistus 
enumeration 20420 Hajuvesien ja hygieniatuotteiden valmistus 
enumeration 205 Muiden kemiallisten tuotteiden valmistus 
enumeration 2051 Räjähdysaineiden valmistus 
enumeration 20510 Räjähdysaineiden valmistus 
enumeration 2052 Liimojen valmistus 
enumeration 20520 Liimojen valmistus 
enumeration 2053 Eteeristen öljyjen valmistus 
enumeration 20530 Eteeristen öljyjen valmistus 
enumeration 2059 Muualla luokittelematon kemiallisten tuotteiden valmistus 
enumeration 20590 Muualla luokittelematon kemiallisten tuotteiden valmistus 
enumeration 206 Tekokuitujen valmistus 
enumeration 2060 Tekokuitujen valmistus 
enumeration 20600 Tekokuitujen valmistus 
enumeration 21 Lääkeaineiden ja lääkkeiden valmistus 
enumeration 211 Lääkeaineiden valmistus 
enumeration 2110 Lääkeaineiden valmistus 
enumeration 21100 Lääkeaineiden valmistus 
enumeration 212 Lääkkeiden ja muiden lääkevalmisteiden valmistus 
enumeration 2120 Lääkkeiden ja muiden lääkevalmisteiden valmistus 
enumeration 21200 Lääkkeiden ja muiden lääkevalmisteiden valmistus 
enumeration 22 Kumi- ja muovituotteiden valmistus 
enumeration 221 Kumituotteiden valmistus 
enumeration 2211 Renkaiden valmistus ja uudelleenpinnoitus 
enumeration 22110 Renkaiden valmistus ja uudelleenpinnoitus 
enumeration 2219 Muiden kumituotteiden valmistus 
enumeration 22190 Muiden kumituotteiden valmistus 
enumeration 222 Muovituotteiden valmistus 
enumeration 2221 Muovilevyjen, -kalvojen, -putkien ja -profiilien valmistus 
enumeration 22210 Muovilevyjen, -kalvojen, -putkien ja -profiilien valmistus 
enumeration 2222 Muovipakkausten valmistus 
enumeration 22220 Muovipakkausten valmistus 
enumeration 2223 Rakennusmuovien valmistus 
enumeration 22230 Rakennusmuovien valmistus 
enumeration 2229 Muiden muovituotteiden valmistus 
enumeration 22290 Muiden muovituotteiden valmistus 
enumeration 23 Muiden ei-metallisten mineraalituotteiden valmistus 
enumeration 231 Lasin ja lasituotteiden valmistus 
enumeration 2311 Tasolasin valmistus 
enumeration 23110 Tasolasin valmistus 
enumeration 2312 Tasolasin muotoilu ja muokkaus 
enumeration 23120 Tasolasin muotoilu ja muokkaus 
enumeration 2313 Onton lasitavaran valmistus 
enumeration 23130 Onton lasitavaran valmistus 
enumeration 2314 Lasikuitujen valmistus 
enumeration 23140 Lasikuitujen valmistus 
enumeration 2319 Muu lasin valmistus ja muokkaus ml. lukien tekniset lasituotteet 
enumeration 23190 Muu lasin valmistus ja muokkaus ml. tekniset lasituotteet 
enumeration 232 Tulenkestävien keraamisten tuotteiden valmistus 
enumeration 2320 Tulenkestävien keraamisten tuotteiden valmistus 
enumeration 23200 Tulenkestävien keraamisten tuotteiden valmistus 
enumeration 233 Keraamisten rakennusaineiden valmistus 
enumeration 2331 Keraamisten tiilien ja laattojen valmistus 
enumeration 23310 Keraamisten tiilien ja laattojen valmistus 
enumeration 2332 Poltettujen tiilien ja muun rakennuskeramiikan valmistus 
enumeration 23320 Poltettujen tiilien ja muun rakennuskeramiikan valmistus 
enumeration 234 Muiden posliini- ja keramiikkatuotteiden valmistus 
enumeration 2341 Keraamisten talous- ja koriste-esineiden valmistus 
enumeration 23410 Keraamisten talous- ja koriste-esineiden valmistus 
enumeration 2342 Keraamisten saniteettikalusteiden valmistus 
enumeration 23420 Keraamisten saniteettikalusteiden valmistus 
enumeration 2343 Keraamisten eristystuotteiden valmistus 
enumeration 23430 Keraamisten eristystuotteiden valmistus 
enumeration 2344 Muiden teknisten keraamisten tuotteiden valmistus 
enumeration 23440 Muiden teknisten keraamisten tuotteiden valmistus 
enumeration 2349 Muiden keramiikkatuotteiden valmistus 
enumeration 23490 Muiden keramiikkatuotteiden valmistus 
enumeration 235 Sementin, kalkin ja kipsin valmistus 
enumeration 2351 Sementin valmistus 
enumeration 23510 Sementin valmistus 
enumeration 2352 Kalkin ja kipsin valmistus 
enumeration 23520 Kalkin ja kipsin valmistus 
enumeration 236 Betoni-, kipsi- ja sementtituotteiden valmistus 
enumeration 2361 Betonituotteiden valmistus rakennustarkoituksiin 
enumeration 23610 Betonituotteiden valmistus rakennustarkoituksiin 
enumeration 2362 Kipsituotteiden valmistus rakennustarkoituksiin 
enumeration 23620 Kipsituotteiden valmistus rakennustarkoituksiin 
enumeration 2363 Valmisbetonin valmistus 
enumeration 23630 Valmisbetonin valmistus 
enumeration 2364 Muurauslaastin valmistus 
enumeration 23640 Muurauslaastin valmistus 
enumeration 2365 Kuitusementin valmistus 
enumeration 23650 Kuitusementin valmistus 
enumeration 2369 Muiden betoni-, kipsi- ja sementtituotteiden valmistus 
enumeration 23690 Muiden betoni-, kipsi- ja sementtituotteiden valmistus 
enumeration 237 Kiven leikkaaminen, muotoilu ja viimeistely 
enumeration 2370 Kiven leikkaaminen, muotoilu ja viimeistely 
enumeration 23700 Kiven leikkaaminen, muotoilu ja viimeistely 
enumeration 239 Hiontatuotteiden ja muualla luokittelemattomien ei-metallisten mineraalituotteiden valmistus 
enumeration 2391 Hiontatuotteiden valmistus 
enumeration 23910 Hiontatuotteiden valmistus 
enumeration 2399 Muualla luokittelemattomien ei-metallisten mineraalituotteiden valmistus 
enumeration 23990 Muualla luokittelemattomien ei-metallisten mineraalituotteiden valmistus 
enumeration 24 Metallien jalostus 
enumeration 241 Raudan, teräksen ja rautaseosten valmistus 
enumeration 2410 Raudan, teräksen ja rautaseosten valmistus 
enumeration 24100 Raudan, teräksen ja rautaseosten valmistus 
enumeration 242 Putkien, profiiliputkien ja niihin liittyvien tarvikkeiden valmistus teräksestä 
enumeration 2420 Putkien, profiiliputkien ja niihin liittyvien tarvikkeiden valmistus teräksestä 
enumeration 24200 Putkien, profiiliputkien ja niihin liittyvien tarvikkeiden valmistus teräksestä 
enumeration 243 Muu teräksen jalostus 
enumeration 2431 Raudan ja teräksen kylmävetäminen 
enumeration 24310 Raudan ja teräksen kylmävetäminen 
enumeration 2432 Rainan kylmävalssaus 
enumeration 24320 Rainan kylmävalssaus 
enumeration 2433 Kylmämuovaus tai kylmätaitto 
enumeration 24330 Kylmämuovaus tai kylmätaitto 
enumeration 2434 Teräslangan veto 
enumeration 24340 Teräslangan veto 
enumeration 244 Jalometallien ja muiden värimetallien valmistus 
enumeration 2441 Jalometallien valmistus 
enumeration 24410 Jalometallien valmistus 
enumeration 2442 Alumiinin valmistus 
enumeration 24420 Alumiinin valmistus 
enumeration 2443 Lyijyn, sinkin ja tinan valmistus 
enumeration 24430 Lyijyn, sinkin ja tinan valmistus 
enumeration 2444 Kuparin valmistus 
enumeration 24440 Kuparin valmistus 
enumeration 2445 Muiden värimetallien valmistus 
enumeration 24450 Muiden värimetallien valmistus 
enumeration 2446 Ydinpolttoaineen valmistus 
enumeration 24460 Ydinpolttoaineen valmistus 
enumeration 245 Metallien valu 
enumeration 2451 Raudan valu 
enumeration 24510 Raudan valu 
enumeration 2452 Teräksen valu 
enumeration 24520 Teräksen valu 
enumeration 2453 Kevytmetallien valu 
enumeration 24530 Kevytmetallien valu 
enumeration 2454 Muiden värimetallien valu 
enumeration 24540 Muiden värimetallien valu 
enumeration 25 Metallituotteiden valmistus (pl. koneet ja laitteet) 
enumeration 251 Metallirakenteiden valmistus 
enumeration 2511 Metallirakenteiden ja niiden osien valmistus 
enumeration 25110 Metallirakenteiden ja niiden osien valmistus 
enumeration 2512 Metalliovien ja -ikkunoiden valmistus 
enumeration 25120 Metalliovien ja -ikkunoiden valmistus 
enumeration 252 Metallisäiliöiden ja -altaiden yms. valmistus 
enumeration 2521 Keskuslämmityspatterien ja kuumavesivaraajien valmistus 
enumeration 25210 Keskuslämmityspatterien ja kuumavesivaraajien valmistus 
enumeration 2529 Muiden metallisäiliöiden ja -altaiden yms. valmistus 
enumeration 25290 Muiden metallisäiliöiden ja -altaiden yms. valmistus 
enumeration 253 Höyrykattiloiden valmistus (pl. keskuslämmityslaitteet) 
enumeration 2530 Höyrykattiloiden valmistus (pl. keskuslämmityslaitteet) 
enumeration 25300 Höyrykattiloiden valmistus (pl. keskuslämmityslaitteet) 
enumeration 254 Aseiden ja ammusten valmistus 
enumeration 2540 Aseiden ja ammusten valmistus 
enumeration 25400 Aseiden ja ammusten valmistus 
enumeration 255 Metallin takominen, puristaminen, meistäminen ja valssaus; jauhemetallurgia 
enumeration 2550 Metallin takominen, puristaminen, meistäminen ja valssaus; jauhemetallurgia 
enumeration 25500 Metallin takominen, puristaminen, meistäminen ja valssaus; jauhemetallurgia 
enumeration 256 Metallien käsittely, päällystäminen ja työstö 
enumeration 2561 Metallien käsittely ja päällystäminen 
enumeration 25610 Metallien käsittely ja päällystäminen 
enumeration 2562 Metallien työstö 
enumeration 25620 Metallien työstö 
enumeration 257 Ruokailu- ja leikkuuvälineiden yms. sekä työkalujen ja rautatavaran valmistus 
enumeration 2571 Ruokailu- ja leikkuuvälineiden yms. valmistus 
enumeration 25710 Ruokailu- ja leikkuuvälineiden yms. valmistus 
enumeration 2572 Lukkojen ja saranoiden valmistus 
enumeration 25720 Lukkojen ja saranoiden valmistus 
enumeration 2573 Työkalujen valmistus 
enumeration 25730 Työkalujen valmistus 
enumeration 259 Muu metallituotteiden valmistus 
enumeration 2591 Metallipakkausten ja -astioiden valmistus 
enumeration 25910 Metallipakkausten ja -astioiden valmistus 
enumeration 2592 Kevytmetallipakkausten valmistus 
enumeration 25920 Kevytmetallipakkausten valmistus 
enumeration 2593 Metallilankatuotteiden, ketjujen ja jousien valmistus 
enumeration 25930 Metallilankatuotteiden, ketjujen ja jousien valmistus 
enumeration 2594 Kiinnittimien ja ruuvituotteiden valmistus 
enumeration 25940 Kiinnittimien ja ruuvituotteiden valmistus 
enumeration 2599 Muiden metallituotteiden valmistus 
enumeration 25990 Muiden metallituotteiden valmistus 
enumeration 26 Tietokoneiden sekä elektronisten ja optisten tuotteiden valmistus 
enumeration 261 Elektronisten komponenttien ja piirilevyjen valmistus 
enumeration 2611 Elektronisten komponenttien valmistus 
enumeration 26110 Elektronisten komponenttien valmistus 
enumeration 2612 Kalustettujen piirilevyjen valmistus 
enumeration 26120 Kalustettujen piirilevyjen valmistus 
enumeration 262 Tietokoneiden ja niiden oheislaitteiden valmistus 
enumeration 2620 Tietokoneiden ja niiden oheislaitteiden valmistus 
enumeration 26200 Tietokoneiden ja niiden oheislaitteiden valmistus 
enumeration 263 Viestintälaitteiden valmistus 
enumeration 2630 Viestintälaitteiden valmistus 
enumeration 26300 Viestintälaitteiden valmistus 
enumeration 264 Viihde-elektroniikan valmistus 
enumeration 2640 Viihde-elektroniikan valmistus 
enumeration 26400 Viihde-elektroniikan valmistus 
enumeration 265 Mittaus-, testaus- ja navigointivälineiden ja -laitteiden valmistus; kellot 
enumeration 2651 Mittaus-, testaus- ja navigointivälineiden ja -laitteiden valmistus 
enumeration 26510 Mittaus-, testaus- ja navigointivälineiden ja -laitteiden valmistus 
enumeration 2652 Kellojen valmistus 
enumeration 26520 Kellojen valmistus 
enumeration 266 Säteilylaitteiden sekä elektronisten lääkintä- ja terapialaitteiden valmistus 
enumeration 2660 Säteilylaitteiden sekä elektronisten lääkintä- ja terapialaitteiden valmistus 
enumeration 26600 Säteilylaitteiden sekä elektronisten lääkintä- ja terapialaitteiden valmistus 
enumeration 267 Optisten instrumenttien ja valokuvausvälineiden valmistus 
enumeration 2670 Optisten instrumenttien ja valokuvausvälineiden valmistus 
enumeration 26700 Optisten instrumenttien ja valokuvausvälineiden valmistus 
enumeration 268 Tallennevälineiden valmistus 
enumeration 2680 Tallennevälineiden valmistus 
enumeration 26800 Tallennevälineiden valmistus 
enumeration 27 Sähkölaitteiden valmistus 
enumeration 271 Sähkömoottorien, generaattorien, muuntajien sekä sähkönjakelu- ja valvontalaitteiden valmistus 
enumeration 2711 Sähkömoottorien, generaattorien ja muuntajien valmistus 
enumeration 27110 Sähkömoottorien, generaattorien ja muuntajien valmistus 
enumeration 2712 Sähkönjakelu- ja valvontalaitteiden valmistus 
enumeration 27120 Sähkönjakelu- ja valvontalaitteiden valmistus 
enumeration 272 Paristojen ja akkujen valmistus 
enumeration 2720 Paristojen ja akkujen valmistus 
enumeration 27200 Paristojen ja akkujen valmistus 
enumeration 273 Sähköjohtojen ja kytkentälaitteiden valmistus 
enumeration 2731 Optisten kuitukaapelien valmistus 
enumeration 27310 Optisten kuitukaapelien valmistus 
enumeration 2732 Muiden elektronisten ja sähköjohtojen sekä -kaapelien valmistus 
enumeration 27320 Muiden elektronisten ja sähköjohtojen sekä -kaapelien valmistus 
enumeration 2733 Kytkentälaitteiden valmistus 
enumeration 27330 Kytkentälaitteiden valmistus 
enumeration 274 Sähkölamppujen ja valaisimien valmistus 
enumeration 2740 Sähkölamppujen ja valaisimien valmistus 
enumeration 27400 Sähkölamppujen ja valaisimien valmistus 
enumeration 275 Kodinkoneiden valmistus 
enumeration 2751 Sähköisten kodinkoneiden valmistus 
enumeration 27510 Sähköisten kodinkoneiden valmistus 
enumeration 2752 Sähköistämättömien kodinkoneiden valmistus 
enumeration 27520 Sähköistämättömien kodinkoneiden valmistus 
enumeration 279 Muiden sähkölaitteiden valmistus 
enumeration 2790 Muiden sähkölaitteiden valmistus 
enumeration 27900 Muiden sähkölaitteiden valmistus 
enumeration 28 Muiden koneiden ja laitteiden valmistus 
enumeration 281 Yleiskäyttöön tarkoitettujen voimakoneiden valmistus 
enumeration 2811 Moottorien ja turbiinien valmistus (pl. lentokoneiden ja ajoneuvojen moottorit) 
enumeration 28110 Moottorien ja turbiinien valmistus (pl. lentokoneiden ja ajoneuvojen moottorit) 
enumeration 2812 Hydraulisten voimalaitteiden valmistus 
enumeration 28120 Hydraulisten voimalaitteiden valmistus 
enumeration 2813 Pumppujen ja kompressoreiden valmistus 
enumeration 28130 Pumppujen ja kompressoreiden valmistus 
enumeration 2814 Muiden hanojen ja venttiilien valmistus 
enumeration 28140 Muiden hanojen ja venttiilien valmistus 
enumeration 2815 Laakereiden, hammaspyörien, vaihteisto- ja ohjauselementtien valmistus 
enumeration 28150 Laakereiden, hammaspyörien, vaihteisto- ja ohjauselementtien valmistus 
enumeration 282 Muiden yleiskäyttöön tarkoitettujen koneiden valmistus 
enumeration 2821 Teollisuusuunien, lämmitysjärjestelmien ja tulipesäpolttimien valmistus 
enumeration 28210 Teollisuusuunien, lämmitysjärjestelmien ja tulipesäpolttimien valmistus 
enumeration 2822 Nosto- ja siirtolaitteiden valmistus 
enumeration 28220 Nosto- ja siirtolaitteiden valmistus 
enumeration 2823 Konttorikoneiden ja -laitteiden valmistus (pl. tietokoneet ja niiden oheislaitteet) 
enumeration 28230 Konttorikoneiden ja -laitteiden valmistus (pl. tietokoneet ja niiden oheislaitteet) 
enumeration 2824 Voimakäyttöisten käsityökalujen valmistus 
enumeration 28240 Voimakäyttöisten käsityökalujen valmistus 
enumeration 2825 Muuhun kuin kotitalouskäyttöön tarkoitettujen jäähdytys- ja tuuletuslaitteiden valmistus 
enumeration 28250 Muuhun kuin kotitalouskäyttöön tarkoitettujen jäähdytys- ja tuuletuslaitteiden valmistus 
enumeration 2829 Muualla luokittelematon yleiskäyttöön tarkoitettujen koneiden valmistus 
enumeration 28290 Muualla luokittelematon yleiskäyttöön tarkoitettujen koneiden valmistus 
enumeration 283 Maa- ja metsätalouskoneiden valmistus 
enumeration 2830 Maa- ja metsätalouskoneiden valmistus 
enumeration 28300 Maa- ja metsätalouskoneiden valmistus 
enumeration 284 Metallin työstökoneiden ja konetyökalujen valmistus 
enumeration 2841 Metallin työstökoneiden valmistus 
enumeration 28410 Metallin työstökoneiden valmistus 
enumeration 2849 Muiden konetyökalujen valmistus 
enumeration 28490 Muiden konetyökalujen valmistus 
enumeration 289 Muiden erikoiskoneiden valmistus 
enumeration 2891 Metallinjalostuskoneiden valmistus 
enumeration 28910 Metallinjalostuskoneiden valmistus 
enumeration 2892 Kaivos-, louhinta- ja rakennuskoneiden valmistus 
enumeration 28920 Kaivos-, louhinta- ja rakennuskoneiden valmistus 
enumeration 2893 Elintarvike-, juoma- ja tupakkateollisuuden koneiden valmistus 
enumeration 28930 Elintarvike-, juoma- ja tupakkateollisuuden koneiden valmistus 
enumeration 2894 Tekstiili-, vaate- ja nahkateollisuuden koneiden valmistus 
enumeration 28940 Tekstiili-, vaate- ja nahkateollisuuden koneiden valmistus 
enumeration 2895 Paperi-, kartonki- ja pahviteollisuuden koneiden valmistus 
enumeration 28950 Paperi-, kartonki- ja pahviteollisuuden koneiden valmistus 
enumeration 2896 Muovi- ja kumiteollisuuden koneiden valmistus 
enumeration 28960 Muovi- ja kumiteollisuuden koneiden valmistus 
enumeration 2899 Muualla luokittelematon erikoiskoneiden valmistus 
enumeration 28990 Muualla luokittelematon erikoiskoneiden valmistus 
enumeration 29 Moottoriajoneuvojen, perävaunujen ja puoliperävaunujen valmistus 
enumeration 291 Moottoriajoneuvojen valmistus 
enumeration 2910 Moottoriajoneuvojen valmistus 
enumeration 29100 Moottoriajoneuvojen valmistus 
enumeration 292 Moottoriajoneuvojen korien valmistus; perävaunujen ja puoliperävaunujen valmistus 
enumeration 2920 Moottoriajoneuvojen korien valmistus; perävaunujen ja puoliperävaunujen valmistus 
enumeration 29200 Moottoriajoneuvojen korien valmistus; perävaunujen ja puoliperävaunujen valmistus 
enumeration 293 Osien ja tarvikkeiden valmistus moottoriajoneuvoihin 
enumeration 2931 Sähkö- ja elektroniikkalaitteiden valmistus moottoriajoneuvoihin 
enumeration 29310 Sähkö- ja elektroniikkalaitteiden valmistus moottoriajoneuvoihin 
enumeration 2932 Muiden osien ja tarvikkeiden valmistus moottoriajoneuvoihin 
enumeration 29320 Muiden osien ja tarvikkeiden valmistus moottoriajoneuvoihin 
enumeration 30 Muiden kulkuneuvojen valmistus 
enumeration 301 Laivojen ja veneiden rakentaminen 
enumeration 3011 Laivojen ja kelluvien rakenteiden rakentaminen 
enumeration 30110 Laivojen ja kelluvien rakenteiden rakentaminen 
enumeration 3012 Huvi- ja urheiluveneiden rakentaminen 
enumeration 30120 Huvi- ja urheiluveneiden rakentaminen 
enumeration 302 Raideliikenteen kulkuneuvojen valmistus 
enumeration 3020 Raideliikenteen kulkuneuvojen valmistus 
enumeration 30200 Raideliikenteen kulkuneuvojen valmistus 
enumeration 303 Ilma- ja avaruusalusten ja niihin liittyvien koneiden valmistus 
enumeration 3030 Ilma- ja avaruusalusten ja niihin liittyvien koneiden valmistus 
enumeration 30300 Ilma- ja avaruusalusten ja niihin liittyvien koneiden valmistus 
enumeration 304 Taisteluajoneuvojen valmistus 
enumeration 3040 Taisteluajoneuvojen valmistus 
enumeration 30400 Taisteluajoneuvojen valmistus 
enumeration 309 Muualla luokittelematon kulkuneuvojen valmistus 
enumeration 3091 Moottoripyörien valmistus 
enumeration 30910 Moottoripyörien valmistus 
enumeration 3092 Polkupyörien ja invalidiajoneuvojen valmistus 
enumeration 30920 Polkupyörien ja invalidiajoneuvojen valmistus 
enumeration 3099 Muiden muualla luokittelemattomien kulkuneuvojen valmistus 
enumeration 30990 Muiden muualla luokittelemattomien kulkuneuvojen valmistus 
enumeration 31 Huonekalujen valmistus 
enumeration 310 Huonekalujen valmistus 
enumeration 3101 Konttori- ja myymäläkalusteiden valmistus 
enumeration 31010 Konttori- ja myymäläkalusteiden valmistus 
enumeration 3102 Keittiökalusteiden valmistus 
enumeration 31020 Keittiökalusteiden valmistus 
enumeration 3103 Patjojen valmistus 
enumeration 31030 Patjojen valmistus 
enumeration 3109 Muiden huonekalujen valmistus 
enumeration 31090 Muiden huonekalujen valmistus 
enumeration 32 Muu valmistus 
enumeration 321 Korujen, kultasepäntuotteiden ja muiden vastaavien tuotteiden valmistus 
enumeration 3211 Kolikoiden ja mitalien valmistus 
enumeration 32110 Kolikoiden ja mitalien valmistus 
enumeration 3212 Jalokivikorujen ja muiden kultasepäntuotteiden valmistus 
enumeration 32120 Jalokivikorujen ja muiden kultasepäntuotteiden valmistus 
enumeration 3213 Jäljitelmäkorujen ja muiden vastaavien tuotteiden valmistus 
enumeration 32130 Jäljitelmäkorujen ja muiden vastaavien tuotteiden valmistus 
enumeration 322 Soitinten valmistus 
enumeration 3220 Soitinten valmistus 
enumeration 32200 Soitinten valmistus 
enumeration 323 Urheiluvälineiden valmistus 
enumeration 3230 Urheiluvälineiden valmistus 
enumeration 32300 Urheiluvälineiden valmistus 
enumeration 324 Pelien ja leikkikalujen valmistus 
enumeration 3240 Pelien ja leikkikalujen valmistus 
enumeration 32400 Pelien ja leikkikalujen valmistus 
enumeration 325 Lääkintä- ja hammaslääkintäinstrumenttien ja -tarvikkeiden valmistus 
enumeration 3250 Lääkintä- ja hammaslääkintäinstrumenttien ja -tarvikkeiden valmistus 
enumeration 32501 Lääkintä- ja hammaslääkintäinstrumenttien ja -tarvikkeiden valmistus (pl. hammasproteesit) 
enumeration 32502 Hammasproteesien, keinohampaiden ym. valmistus 
enumeration 329 Muualla luokittelematon valmistus 
enumeration 3291 Luutien ja harjojen valmistus 
enumeration 32910 Luutien ja harjojen valmistus 
enumeration 3299 Muu muualla luokittelematon valmistus 
enumeration 32991 Turvavarusteiden valmistus 
enumeration 32999 Muu muualla luokittelemattomien tuotteiden valmistus 
enumeration 33 Koneiden ja laitteiden korjaus, huolto ja asennus 
enumeration 331 Metallituotteiden, teollisuuden koneiden ja laitteiden korjaus ja huolto 
enumeration 3311 Metallituotteiden korjaus ja huolto 
enumeration 33110 Metallituotteiden korjaus ja huolto 
enumeration 3312 Teollisuuden koneiden ja laitteiden korjaus ja huolto 
enumeration 33121 Yleiskäyttöön tarkoitettujen koneiden korjaus ja huolto 
enumeration 33122 Maa- ja metsätalouskoneiden korjaus ja huolto 
enumeration 33123 Metallintyöstökoneiden ja muiden konetyökalujen korjaus ja huolto 
enumeration 33129 Muiden erikoiskoneiden korjaus ja huolto 
enumeration 3313 Elektronisten ja optisten laitteiden korjaus ja huolto 
enumeration 33130 Elektronisten ja optisten laitteiden korjaus ja huolto 
enumeration 3314 Sähkölaitteiden korjaus ja huolto 
enumeration 33140 Sähkölaitteiden korjaus ja huolto 
enumeration 3315 Laivojen ja veneiden korjaus ja huolto 
enumeration 33150 Laivojen ja veneiden korjaus ja huolto 
enumeration 3316 Ilma- ja avaruusalusten korjaus ja huolto 
enumeration 33160 Ilma- ja avaruusalusten korjaus ja huolto 
enumeration 3317 Muiden kulkuneuvojen korjaus ja huolto 
enumeration 33170 Muiden kulkuneuvojen korjaus ja huolto 
enumeration 3319 Muiden laitteiden korjaus ja huolto 
enumeration 33190 Muiden laitteiden korjaus ja huolto 
enumeration 332 Teollisuuden koneiden ja laitteiden ym. asennus 
enumeration 3320 Teollisuuden koneiden ja laitteiden ym. asennus 
enumeration 33200 Teollisuuden koneiden ja laitteiden ym. asennus 
enumeration D Sähkö-, kaasu- ja lämpöhuolto, jäähdytysliiketoiminta 
enumeration 35 Sähkö-, kaasu- ja lämpöhuolto, jäähdytysliiketoiminta 
enumeration 351 Sähkövoiman tuotanto, siirto ja jakelu 
enumeration 3511 Sähkön tuotanto 
enumeration 35111 Sähkön tuotanto vesi- ja tuulivoimalla 
enumeration 35112 Sähkön erillistuotanto lämpövoimalla 
enumeration 35113 Sähkön ja kaukolämmön yhteistuotanto 
enumeration 35114 Sähkön tuotanto ydinvoimalla 
enumeration 35115 Teollisuutta palveleva sähkön ja lämmön tuotanto 
enumeration 3512 Sähkön siirto 
enumeration 35120 Sähkön siirto 
enumeration 3513 Sähkön jakelu 
enumeration 35130 Sähkön jakelu 
enumeration 3514 Sähkön kauppa 
enumeration 35140 Sähkön kauppa 
enumeration 352 Kaasun tuotanto; kaasumaisten polttoaineiden jakelu putkiverkossa 
enumeration 3521 Kaasun tuotanto 
enumeration 35210 Kaasun tuotanto 
enumeration 3522 Kaasumaisten polttoaineiden jakelu putkiverkossa 
enumeration 35220 Kaasumaisten polttoaineiden jakelu putkiverkossa 
enumeration 3523 Kaasun kauppa putkiverkossa 
enumeration 35230 Kaasun kauppa putkiverkossa 
enumeration 353 Lämmön ja kylmän tuotanto ja jakelu 
enumeration 3530 Lämmön ja kylmän tuotanto ja jakelu 
enumeration 35301 Kaukolämmön ja -kylmän erillistuotanto ja jakelu 
enumeration 35302 Teollisuutta palveleva lämmön ja kylmän erillistuotanto 
enumeration E Vesihuolto, viemäri- ja jätevesihuolto, jätehuolto ja muu ympäristön puhtaanapito 
enumeration 36 Veden otto, puhdistus ja jakelu 
enumeration 360 Veden otto, puhdistus ja jakelu 
enumeration 3600 Veden otto, puhdistus ja jakelu 
enumeration 36000 Veden otto, puhdistus ja jakelu 
enumeration 37 Viemäri- ja jätevesihuolto 
enumeration 370 Viemäri- ja jätevesihuolto 
enumeration 3700 Viemäri- ja jätevesihuolto 
enumeration 37000 Viemäri- ja jätevesihuolto 
enumeration 38 Jätteen keruu, käsittely ja loppusijoitus; materiaalien kierrätys 
enumeration 381 Jätteen keruu 
enumeration 3811 Tavanomaisen jätteen keruu 
enumeration 38110 Tavanomaisen jätteen keruu 
enumeration 3812 Ongelmajätteen keruu 
enumeration 38120 Ongelmajätteen keruu 
enumeration 382 Jätteen käsittely ja loppusijoitus 
enumeration 3821 Tavanomaisen jätteen käsittely ja loppusijoitus 
enumeration 38210 Tavanomaisen jätteen käsittely ja loppusijoitus 
enumeration 3822 Ongelmajätteen käsittely, loppusijoitus ja hävittäminen 
enumeration 38220 Ongelmajätteen käsittely, loppusijoitus ja hävittäminen 
enumeration 383 Materiaalien kierrätys 
enumeration 3831 Romujen purkaminen 
enumeration 38310 Romujen purkaminen 
enumeration 3832 Lajiteltujen materiaalien kierrätys 
enumeration 38320 Lajiteltujen materiaalien kierrätys 
enumeration 39 Maaperän ja vesistöjen kunnostus ja muut ympäristönhuoltopalvelut 
enumeration 390 Maaperän ja vesistöjen kunnostus ja muut ympäristönhuoltopalvelut 
enumeration 3900 Maaperän ja vesistöjen kunnostus ja muut ympäristönhuoltopalvelut 
enumeration 39000 Maaperän ja vesistöjen kunnostus ja muut ympäristönhuoltopalvelut 
enumeration F Rakentaminen 
enumeration 41 Talonrakentaminen 
enumeration 411 Rakennuttaminen ja rakennushankkeiden kehittäminen 
enumeration 4110 Rakennuttaminen ja rakennushankkeiden kehittäminen 
enumeration 41100 Rakennuttaminen ja rakennushankkeiden kehittäminen 
enumeration 412 Asuin- ja muiden rakennusten rakentaminen 
enumeration 4120 Asuin- ja muiden rakennusten rakentaminen 
enumeration 41200 Asuin- ja muiden rakennusten rakentaminen 
enumeration 42 Maa- ja vesirakentaminen 
enumeration 421 Teiden ja rautateiden rakentaminen 
enumeration 4211 Teiden ja moottoriteiden rakentaminen 
enumeration 42110 Teiden ja moottoriteiden rakentaminen 
enumeration 4212 Rautateiden ja metrolinjojen rakentaminen 
enumeration 42120 Rautateiden ja metrolinjojen rakentaminen 
enumeration 4213 Siltojen ja tunneleiden rakentaminen 
enumeration 42130 Siltojen ja tunneleiden rakentaminen 
enumeration 422 Yleisten jakeluverkkojen rakentaminen 
enumeration 4221 Yleisten jakeluverkkojen rakentaminen nestemäisiä ja kaasumaisia aineita varten 
enumeration 42210 Yleisten jakeluverkkojen rakentaminen nestemäisiä ja kaasumaisia aineita varten 
enumeration 4222 Sähkö- ja tietoliikenneverkkojen rakentaminen 
enumeration 42220 Sähkö- ja tietoliikenneverkkojen rakentaminen 
enumeration 429 Muu maa- ja vesirakentaminen 
enumeration 4291 Vesirakentaminen 
enumeration 42910 Vesirakentaminen 
enumeration 4299 Muualla luokittelematon maa- ja vesirakentaminen 
enumeration 42991 Maa- ja vesirakennushankkeiden kehittäminen ja rakennuttaminen 
enumeration 42999 Muu muualla luokittelematon maa- ja vesirakentaminen 
enumeration 43 Erikoistunut rakennustoiminta 
enumeration 431 Rakennusten ja rakennelmien purku ja rakennuspaikan valmistelutyöt 
enumeration 4311 Rakennusten ja rakennelmien purku 
enumeration 43110 Rakennusten ja rakennelmien purku 
enumeration 4312 Rakennuspaikan valmistelutyöt 
enumeration 43120 Rakennuspaikan valmistelutyöt 
enumeration 4313 Koeporaus 
enumeration 43130 Koeporaus 
enumeration 432 Sähkö-, vesijohto- ja muu rakennusasennus 
enumeration 4321 Sähköasennus 
enumeration 43210 Sähköasennus 
enumeration 4322 Lämpö-, vesijohto- ja ilmastointiasennus 
enumeration 43220 Lämpö-, vesijohto- ja ilmastointiasennus 
enumeration 4329 Muu rakennusasennus 
enumeration 43291 Lämpö-, ääni- ja tärinäeristeiden asennus 
enumeration 43292 Hissien ja liukuportaiden asennus 
enumeration 43299 Muualla luokittelematon rakennusasennus 
enumeration 433 Rakennusten ja rakennelmien viimeistely 
enumeration 4331 Rappaus 
enumeration 43310 Rappaus 
enumeration 4332 Rakennuspuusepän asennustyöt 
enumeration 43320 Rakennuspuusepän asennustyöt 
enumeration 4333 Lattianpäällystys ja seinien verhoilu 
enumeration 43330 Lattianpäällystys ja seinien verhoilu 
enumeration 4334 Maalaus ja lasitus 
enumeration 43341 Maalaus 
enumeration 43342 Lasitus 
enumeration 4339 Muu rakennusten viimeistely 
enumeration 43390 Muu rakennusten viimeistely 
enumeration 439 Muu erikoistunut rakennustoiminta 
enumeration 4391 Kattorakenteiden asennus ja kattaminen 
enumeration 43910 Kattorakenteiden asennus ja kattaminen 
enumeration 4399 Muualla luokittelematon erikoistunut rakennustoiminta 
enumeration 43991 Rakennuskonevuokraus käyttäjineen 
enumeration 43999 Muu muualla luokittelematon erikoistunut rakennustoiminta 
enumeration G Tukku- ja vähittäiskauppa; moottoriajoneuvojen ja moottoripyörien korjaus 
enumeration 45 Moottoriajoneuvojen ja moottoripyörien tukku- ja vähittäiskauppa sekä korjaus 
enumeration 451 Moottoriajoneuvojen kauppa 
enumeration 4511 Henkilöautojen ja kevyiden moottoriajoneuvojen kauppa 
enumeration 45111 Henkilöautojen ja kevyiden moottoriajoneuvojen tukkukauppa 
enumeration 45112 Henkilöautojen ja kevyiden moottoriajoneuvojen vähittäiskauppa 
enumeration 4519 Muiden moottoriajoneuvojen myynti 
enumeration 45191 Kuorma-autojen ja muiden raskaiden moottoriajoneuvojen tukkukauppa 
enumeration 45192 Matkailuvaunujen ja muualla luokittelemattomien moottoriajoneuvojen vähittäiskauppa 
enumeration 452 Moottoriajoneuvojen huolto ja korjaus (pl. moottoripyörät) 
enumeration 4520 Moottoriajoneuvojen huolto ja korjaus (pl. moottoripyörät) 
enumeration 45201 Moottoriajoneuvojen huolto ja korjaus (pl. renkaat) 
enumeration 45202 Renkaiden korjaus 
enumeration 453 Moottoriajoneuvojen osien ja varusteiden kauppa 
enumeration 4531 Moottoriajoneuvojen osien ja varusteiden tukkukauppa 
enumeration 45311 Moottoriajoneuvojen osien ja varusteiden tukkukauppa (pl. renkaat) 
enumeration 45312 Renkaiden tukkukauppa 
enumeration 4532 Moottoriajoneuvojen osien ja varusteiden vähittäiskauppa 
enumeration 45321 Moottoriajoneuvojen osien ja varusteiden vähittäiskauppa (pl. renkaat) 
enumeration 45322 Renkaiden vähittäiskauppa 
enumeration 454 Moottoripyörien sekä niiden osien ja varusteiden myynti, huolto ja korjaus 
enumeration 4540 Moottoripyörien sekä niiden osien ja varusteiden myynti, huolto ja korjaus 
enumeration 45401 Moottoripyörien sekä niiden osien ja varusteiden tukkukauppa 
enumeration 45402 Moottoripyörien sekä niiden osien ja varusteiden vähittäiskauppa 
enumeration 45403 Moottoripyörien huolto ja korjaus 
enumeration 46 Tukkukauppa (pl. moottoriajoneuvojen ja moottoripyörien kauppa) 
enumeration 461 Agentuuritoiminta 
enumeration 4611 Maatalousraaka-aineiden, elävien eläinten, tekstiiliraaka-aineiden sekä puolivalmisteiden agentuuritoiminta 
enumeration 46110 Maatalousraaka-aineiden, elävien eläinten, tekstiiliraaka-aineiden sekä puolivalmisteiden agentuuritoiminta 
enumeration 4612 Polttoaineiden, malmien, metallien ja teollisuuskemikaalien agentuuritoiminta 
enumeration 46120 Polttoaineiden, malmien, metallien ja teollisuuskemikaalien agentuuritoiminta 
enumeration 4613 Puutavaran ja rakennusmateriaalien agentuuritoiminta 
enumeration 46130 Puutavaran ja rakennusmateriaalien agentuuritoiminta 
enumeration 4614 Koneiden ja laitteiden agentuuritoiminta 
enumeration 46140 Koneiden ja laitteiden agentuuritoiminta 
enumeration 4615 Huonekalujen, taloustavaroiden ja rautakauppatavaroiden agentuuritoiminta 
enumeration 46150 Huonekalujen, taloustavaroiden ja rautakauppatavaroiden agentuuritoiminta 
enumeration 4616 Tekstiilien, vaatteiden, jalkineiden ja nahkavalmisteiden agentuuritoiminta 
enumeration 46160 Tekstiilien, vaatteiden, jalkineiden ja nahkavalmisteiden agentuuritoiminta 
enumeration 4617 Elintarvikkeiden, juomien ja tupakan agentuuritoiminta 
enumeration 46170 Elintarvikkeiden, juomien ja tupakan agentuuritoiminta 
enumeration 4618 Muu erikoistunut agentuuritoiminta 
enumeration 46181 Paperialan agentuuritoiminta 
enumeration 46189 Muualla luokittelematon erikoistunut agentuuritoiminta 
enumeration 4619 Yleisagentuuritoiminta 
enumeration 46190 Yleisagentuuritoiminta 
enumeration 462 Maatalousperäisten raaka-aineiden ja elävien eläinten tukkukauppa 
enumeration 4621 Viljan, raakatupakan, siementen ja eläinrehujen tukkukauppa 
enumeration 46210 Viljan, raakatupakan, siementen ja eläinrehujen tukkukauppa 
enumeration 4622 Kukkien ja taimien tukkukauppa 
enumeration 46220 Kukkien ja taimien tukkukauppa 
enumeration 4623 Elävien eläinten tukkukauppa 
enumeration 46230 Elävien eläinten tukkukauppa 
enumeration 4624 Turkisten ja nahkojen tukkukauppa 
enumeration 46240 Turkisten ja nahkojen tukkukauppa 
enumeration 463 Elintarvikkeiden, juomien ja tupakan tukkukauppa 
enumeration 4631 Juures-, vihannes- marja- ja hedelmätukkukauppa 
enumeration 46310 Juures-, vihannes- marja- ja hedelmätukkukauppa 
enumeration 4632 Lihan ja lihatuotteiden tukkukauppa 
enumeration 46320 Lihan ja lihatuotteiden tukkukauppa 
enumeration 4633 Maitotaloustuotteiden, munien sekä ravintoöljyjen ja -rasvojen tukkukauppa 
enumeration 46331 Maitotaloustuotteiden, ravintoöljyjen ja -rasvojen tukkukauppa 
enumeration 46332 Munatukkukauppa 
enumeration 4634 Alkoholi- ja muiden juomien tukkukauppa 
enumeration 46340 Alkoholi- ja muiden juomien tukkukauppa 
enumeration 4635 Tupakkatuotteiden tukkukauppa 
enumeration 46350 Tupakkatuotteiden tukkukauppa 
enumeration 4636 Sokerin, suklaan, makeisten ja leipomotuotteiden tukkukauppa 
enumeration 46360 Sokerin, suklaan, makeisten ja leipomotuotteiden tukkukauppa 
enumeration 4637 Kahvin, teen, kaakaon ja mausteiden tukkukauppa 
enumeration 46370 Kahvin, teen, kaakaon ja mausteiden tukkukauppa 
enumeration 4638 Kalan, luontaistuotteiden ja muiden elintarvikkeiden tukkukauppa 
enumeration 46381 Kalatukkukauppa 
enumeration 46382 Luontaistuotteiden tukkukauppa 
enumeration 46383 Lemmikkieläinten ruokien tukkukauppa 
enumeration 46389 Muualla luokittelematon elintarvikkeiden tukkukauppa 
enumeration 4639 Elintarvikkeiden, juomien ja tupakan yleistukkukauppa 
enumeration 46390 Elintarvikkeiden, juomien ja tupakan yleistukkukauppa 
enumeration 464 Taloustavaroiden tukkukauppa 
enumeration 4641 Tekstiilien tukkukauppa 
enumeration 46411 Kangas- ja lankatukkukauppa 
enumeration 46412 Tekstiilivalmisteiden tukkukauppa 
enumeration 4642 Vaatteiden ja jalkineiden tukkukauppa 
enumeration 46421 Vaatteiden tukkukauppa 
enumeration 46422 Jalkineiden tukkukauppa 
enumeration 4643 Kodinkoneiden tukkukauppa 
enumeration 46431 Kodinkoneiden ja kodin sähkölaitteiden tukkukauppa 
enumeration 46432 Viihde-elektroniikan tukkukauppa 
enumeration 46433 Valokuvausvälineiden ja -tarvikkeiden tukkukauppa 
enumeration 46434 Optisen alan tukkukauppa 
enumeration 4644 Posliini-, lasi- ja muiden taloustavaroiden sekä puhdistusaineiden tukkukauppa 
enumeration 46441 Taloustavaroiden ja -tarvikkeiden tukkukauppa 
enumeration 46442 Puhdistusaineiden tukkukauppa 
enumeration 4645 Hajuvesien ja kosmetiikan tukkukauppa 
enumeration 46450 Hajuvesien ja kosmetiikan tukkukauppa 
enumeration 4646 Farmaseuttisten tuotteiden tukkukauppa 
enumeration 46461 Lääketukkukauppa 
enumeration 46462 Laboratorio- ja sairaanhoitovälineiden tukkukauppa 
enumeration 4647 Huonekalujen, mattojen ja valaisimien tukkukauppa 
enumeration 46470 Huonekalujen, mattojen ja valaisimien tukkukauppa 
enumeration 4648 Kellojen ja korujen tukkukauppa 
enumeration 46480 Kellojen ja korujen tukkukauppa 
enumeration 4649 Muiden taloustavaroiden tukkukauppa 
enumeration 46491 Paperi- ja toimistotarvikkeiden tukkukauppa 
enumeration 46492 Kirjatukkukauppa 
enumeration 46493 Urheilualan tukkukauppa 
enumeration 46494 Musiikkitarvikkeiden tukkukauppa 
enumeration 46495 Veneiden ja veneilytarvikkeiden tukkukauppa 
enumeration 46496 Lelujen ja pelien tukkukauppa 
enumeration 46499 Muu kotitaloustavaroiden tukkukauppa 
enumeration 465 Tieto- ja viestintäteknisten laitteiden tukkukauppa 
enumeration 4651 Tietokoneiden, oheislaitteiden ja ohjelmistojen tukkukauppa 
enumeration 46510 Tietokoneiden, oheislaitteiden ja ohjelmistojen tukkukauppa 
enumeration 4652 Elektroniikka- ja viestintälaitteiden ja osien tukkukauppa 
enumeration 46521 Viestintälaitteiden tukkukauppa 
enumeration 46522 Elektronisten komponenttien tukkukauppa 
enumeration 466 Muiden koneiden, laitteiden ja tarvikkeiden tukkukauppa 
enumeration 4661 Maa- ja metsätalouskoneiden ja -tarvikkeiden tukkukauppa ml. traktorit 
enumeration 46610 Maa- ja metsätalouskoneiden ja -tarvikkeiden tukkukauppa ml. traktorit 
enumeration 4662 Työstökoneiden tukkukauppa 
enumeration 46620 Työstökoneiden tukkukauppa 
enumeration 4663 Kaivos- ja rakennuskoneiden tukkukauppa 
enumeration 46630 Kaivos- ja rakennuskoneiden tukkukauppa 
enumeration 4664 Tekstiiliteollisuuden koneiden sekä ompelu- ja kutomakoneiden tukkukauppa 
enumeration 46640 Tekstiiliteollisuuden koneiden sekä ompelu- ja kutomakoneiden tukkukauppa 
enumeration 4665 Toimitilakalusteiden tukkukauppa 
enumeration 46650 Toimitilakalusteiden tukkukauppa 
enumeration 4666 Muiden konttorikoneiden ja -laitteiden tukkukauppa 
enumeration 46660 Muiden konttorikoneiden ja -laitteiden tukkukauppa 
enumeration 4669 Muiden koneiden, laitteiden ja tarvikkeiden tukkukauppa 
enumeration 46691 Sähkötarviketukkukauppa 
enumeration 46692 Teollisuudessa käytettävien muiden koneiden tukkukauppa 
enumeration 46699 Muualla luokittelemattomien koneiden ja laitteiden tukkukauppa 
enumeration 467 Muu erikoistunut tukkukauppa 
enumeration 4671 Kiinteiden, nestemäisten ja kaasumaisten polttoaineiden yms. tukkukauppa 
enumeration 46711 Nestemäisten ja kaasumaisten polttoaineiden tukkukauppa 
enumeration 46719 Muiden polttoaineiden tukkukauppa 
enumeration 4672 Raakametallien ja metallimalmien tukkukauppa 
enumeration 46720 Raakametallien ja metallimalmien tukkukauppa 
enumeration 4673 Puun, rakennusmateriaalien ja saniteettilaitteiden tukkukauppa 
enumeration 46731 Raakapuutukkukauppa 
enumeration 46732 Puutavaratuotetukkukauppa 
enumeration 46733 Metalli- ja mineraalituotteiden tukkukauppa 
enumeration 46734 Kylpyhuonekalusteiden ja -tarvikkeiden tukkukauppa 
enumeration 46735 Lattianpäällysteiden ja tapettien tukkukauppa 
enumeration 46739 Rakennustarvikkeiden yleistukkukauppa 
enumeration 4674 Rautakauppatavaroiden, LVI-laitteiden ja -tarvikkeiden tukkukauppa 
enumeration 46741 Työkalu- ja tarviketukkukauppa 
enumeration 46742 Lämpö-, vesi- ja ilmastointilaitteiden ja -tarvikkeiden tukkukauppa 
enumeration 4675 Peruskemikaalien, lannoitteiden yms. tukkukauppa 
enumeration 46750 Peruskemikaalien, lannoitteiden yms. tukkukauppa 
enumeration 4676 Muiden välituotteiden tukkukauppa 
enumeration 46760 Muiden välituotteiden tukkukauppa 
enumeration 4677 Jätteen ja romun tukkukauppa 
enumeration 46770 Jätteen ja romun tukkukauppa 
enumeration 469 Muu tukkukauppa 
enumeration 4690 Muu tukkukauppa 
enumeration 46901 Yleistukkukauppa 
enumeration 46909 Muualla luokittelematon tukkukauppa 
enumeration 47 Vähittäiskauppa (pl. moottoriajoneuvojen ja moottoripyörien kauppa) 
enumeration 471 Vähittäiskauppa erikoistumattomissa myymälöissä 
enumeration 4711 Elintarvikkeiden, juomien ja tupakan erikoistumaton vähittäiskauppa 
enumeration 47111 Isot supermarketit (yli 1000 m²) 
enumeration 47112 Pienet supermarketit (yli 400 m², enintään 1000 m²) 
enumeration 47113 Valintamyymälät (yli 100 m², enintään 400 m²) 
enumeration 47114 Elintarvike-, makeis- ym. kioskit (enintään 100 m²) 
enumeration 4719 Muu vähittäiskauppa erikoistumattomissa myymälöissä 
enumeration 47191 Itsepalvelutavaratalot (yli 2500 m²) 
enumeration 47192 Tavaratalot (yli 2500 m²) 
enumeration 47199 Pienoistavaratalot ja muut erikoistumattomat myymälät (enintään 2500 m²) 
enumeration 472 Elintarvikkeiden, juomien ja tupakan vähittäiskauppa erikoismyymälöissä 
enumeration 4721 Hedelmien, marjojen ja vihannesten vähittäiskauppa 
enumeration 47210 Hedelmien, marjojen ja vihannesten vähittäiskauppa 
enumeration 4722 Lihan ja lihatuotteiden vähittäiskauppa 
enumeration 47220 Lihan ja lihatuotteiden vähittäiskauppa 
enumeration 4723 Kalan, äyriäisten ja nilviäisten vähittäiskauppa 
enumeration 47230 Kalan, äyriäisten ja nilviäisten vähittäiskauppa 
enumeration 4724 Leipomotuotteiden ja makeisten vähittäiskauppa 
enumeration 47241 Leipomotuotteiden vähittäiskauppa 
enumeration 47242 Makeisten vähittäiskauppa 
enumeration 4725 Alkoholi- ja muiden juomien vähittäiskauppa 
enumeration 47250 Alkoholi- ja muiden juomien vähittäiskauppa 
enumeration 4726 Tupakkatuotteiden vähittäiskauppa 
enumeration 47260 Tupakkatuotteiden vähittäiskauppa 
enumeration 4729 Muu vähittäiskauppa erikoismyymälöissä 
enumeration 47291 Jäätelökioskit 
enumeration 47292 Luontaistuotteiden vähittäiskauppa 
enumeration 47299 Muu päivittäistavaroiden erikoisvähittäiskauppa 
enumeration 473 Ajoneuvojen polttoaineen vähittäiskauppa 
enumeration 4730 Ajoneuvojen polttoaineen vähittäiskauppa 
enumeration 47301 Huoltamotoiminta 
enumeration 47302 Polttoaineiden vähittäiskauppa automaateista 
enumeration 474 Tieto- ja viestintäteknisten laitteiden vähittäiskauppa erikoismyymälöissä 
enumeration 4741 Tietokoneiden, niiden oheislaitteiden ja ohjelmistojen vähittäiskauppa 
enumeration 47410 Tietokoneiden, niiden oheislaitteiden ja ohjelmistojen vähittäiskauppa 
enumeration 4742 Televiestintälaitteiden vähittäiskauppa 
enumeration 47420 Televiestintälaitteiden vähittäiskauppa 
enumeration 4743 Viihde-elektroniikan vähittäiskauppa 
enumeration 47430 Viihde-elektroniikan vähittäiskauppa 
enumeration 475 Muiden kotitaloustavaroiden vähittäiskauppa erikoismyymälöissä 
enumeration 4751 Tekstiilien vähittäiskauppa 
enumeration 47511 Kankaiden vähittäiskauppa 
enumeration 47512 Lankojen ja käsityötarvikkeiden vähittäiskauppa 
enumeration 4752 Rautakauppatavaran, maalien ja lasin vähittäiskauppa 
enumeration 47521 Rauta- ja rakennustarvikkeiden yleisvähittäiskauppa 
enumeration 47522 Maalien vähittäiskauppa 
enumeration 47523 Keittiö- ja saniteettitilojen kalusteiden vähittäiskauppa 
enumeration 47529 Muu rauta- ja rakennusalan vähittäiskauppa 
enumeration 4753 Mattojen, tapettien ja lattianpäällysteiden vähittäiskauppa 
enumeration 47531 Mattojen ja verhojen vähittäiskauppa 
enumeration 47532 Tapettien ja lattianpäällysteiden vähittäiskauppa 
enumeration 4754 Sähköisten kodinkoneiden vähittäiskauppa 
enumeration 47540 Sähköisten kodinkoneiden vähittäiskauppa 
enumeration 4759 Huonekalujen, valaisimien ja muualla luokittelemattomien taloustarvikkeiden vähittäiskauppa erikoismyymälöissä 
enumeration 47591 Huonekalujen vähittäiskauppa 
enumeration 47592 Sähkötarvikkeiden ja valaisimien vähittäiskauppa 
enumeration 47593 Kumi- ja muovitavaroiden vähittäiskauppa 
enumeration 47594 Taloustavaroiden vähittäiskauppa 
enumeration 47595 Soittimien ja musiikkitarvikkeiden vähittäiskauppa 
enumeration 47596 Lukkoseppä- ja avainliikkeet 
enumeration 47599 Muualla luokittelemattomien kotitaloustarvikkeiden vähittäiskauppa 
enumeration 476 Kulttuuri- ja vapaa-ajan tuotteiden vähittäiskauppa erikoismyymälöissä 
enumeration 4761 Kirjojen vähittäiskauppa 
enumeration 47610 Kirjojen vähittäiskauppa 
enumeration 4762 Sanomalehtien ja paperitavaran vähittäiskauppa 
enumeration 47621 Paperi- ja toimistotarvikkeiden vähittäiskauppa 
enumeration 47622 Aikakausjulkaisujen ja lehtien vähittäiskauppa 
enumeration 4763 Musiikki- ja videotallenteiden vähittäiskauppa 
enumeration 47630 Musiikki- ja videotallenteiden vähittäiskauppa 
enumeration 4764 Urheiluvälineiden vähittäiskauppa 
enumeration 47641 Urheiluvälineiden ja polkupyörien vähittäiskauppa 
enumeration 47642 Veneiden ja veneilytarvikkeiden vähittäiskauppa 
enumeration 4765 Pelien ja leikkikalujen vähittäiskauppa 
enumeration 47650 Pelien ja leikkikalujen vähittäiskauppa 
enumeration 477 Muiden tavaroiden vähittäiskauppa erikoismyymälöissä 
enumeration 4771 Vaatteiden vähittäiskauppa 
enumeration 47711 Naisten vaatteiden vähittäiskauppa 
enumeration 47712 Miesten vaatteiden vähittäiskauppa 
enumeration 47713 Lastenvaatteiden vähittäiskauppa 
enumeration 47714 Turkisten ja nahkavaatteiden vähittäiskauppa 
enumeration 47715 Lakkien ja hattujen vähittäiskauppa 
enumeration 47719 Vaatteiden yleisvähittäiskauppa 
enumeration 4772 Jalkineiden ja nahkatavaroiden vähittäiskauppa 
enumeration 47721 Jalkineiden vähittäiskauppa 
enumeration 47722 Laukkujen vähittäiskauppa 
enumeration 4773 Apteekit 
enumeration 47730 Apteekit 
enumeration 4774 Terveydenhoitotarvikkeiden vähittäiskauppa 
enumeration 47740 Terveydenhoitotarvikkeiden vähittäiskauppa 
enumeration 4775 Kosmetiikka- ja hygieniatuotteiden vähittäiskauppa 
enumeration 47750 Kosmetiikka- ja hygieniatuotteiden vähittäiskauppa 
enumeration 4776 Kukkien, kasvien, siementen, lannoitteiden, lemmikkieläinten ja niiden ruokien vähittäiskauppa 
enumeration 47761 Kukkien vähittäiskauppa 
enumeration 47762 Kukkakioskit 
enumeration 47763 Puutarha-alan vähittäiskauppa 
enumeration 47764 Lemmikkieläinten, niiden ruokien ja tarvikkeiden vähittäiskauppa 
enumeration 4777 Kultasepänteosten ja kellojen vähittäiskauppa 
enumeration 47770 Kultasepänteosten ja kellojen vähittäiskauppa 
enumeration 4778 Muu uusien tavaroiden vähittäiskauppa 
enumeration 47781 Taideliikkeet 
enumeration 47782 Valokuvausalan vähittäiskauppa 
enumeration 47783 Optisen alan vähittäiskauppa 
enumeration 47784 Lastenvaunujen ja -tarvikkeiden vähittäiskauppa 
enumeration 47785 Lahjatavaroiden ja askartelutarvikkeiden vähittäiskauppa 
enumeration 47789 Muiden uusien tavaroiden vähittäiskauppa 
enumeration 4779 Käytettyjen tavaroiden vähittäiskauppa myymälöissä 
enumeration 47791 Antiikkiliikkeet 
enumeration 47792 Antikvariaattikauppa 
enumeration 47793 Huutokauppakamarit 
enumeration 47799 Muiden käytettyjen tavaroiden vähittäiskauppa 
enumeration 478 Tori- ja markkinakauppa 
enumeration 4781 Elintarvikkeiden, juomien ja tupakkatuotteiden vähittäiskauppa kojuista ja toreilla 
enumeration 47810 Elintarvikkeiden, juomien ja tupakkatuotteiden vähittäiskauppa kojuista ja toreilla 
enumeration 4782 Tekstiilien, vaatteiden ja jalkineiden vähittäiskauppa kojuista ja toreilla 
enumeration 47820 Tekstiilien, vaatteiden ja jalkineiden vähittäiskauppa kojuista ja toreilla 
enumeration 4789 Muiden tavaroiden vähittäiskauppa kojuista ja toreilla 
enumeration 47890 Muiden tavaroiden vähittäiskauppa kojuista ja toreilla 
enumeration 479 Vähittäiskauppa muualla kuin myymälöissä (pl. tori- ja markkinakauppa) 
enumeration 4791 Vähittäiskauppa postimyyntiliikkeiden tai Internetin välityksellä 
enumeration 47911 Kirjojen, musiikki- ja videotallenteiden postimyynti ja verkkokauppa 
enumeration 47912 Vaatteiden postimyynti ja verkkokauppa 
enumeration 47913 Laajan valikoiman postimyynti ja verkkokauppa 
enumeration 47919 Muu postimyynti ja verkkokauppa 
enumeration 4799 Muu vähittäiskauppa muualla kuin myymälöissä 
enumeration 47990 Muu vähittäiskauppa muualla kuin myymälöissä 
enumeration H Kuljetus ja varastointi 
enumeration 49 Maaliikenne ja putkijohtokuljetus 
enumeration 491 Rautateiden henkilöliikenne, kaukoliikenne 
enumeration 4910 Rautateiden henkilöliikenne, kaukoliikenne 
enumeration 49100 Rautateiden henkilöliikenne, kaukoliikenne 
enumeration 492 Rautateiden tavaraliikenne 
enumeration 4920 Rautateiden tavaraliikenne 
enumeration 49200 Rautateiden tavaraliikenne 
enumeration 493 Muu maaliikenteen henkilöliikenne 
enumeration 4931 Paikallisliikenne 
enumeration 49310 Paikallisliikenne 
enumeration 4932 Taksiliikenne 
enumeration 49320 Taksiliikenne 
enumeration 4939 Muualla luokittelematon maaliikenteen henkilöliikenne 
enumeration 49391 Säännöllinen linja-autojen kaukoliikenne 
enumeration 49392 Linja-autojen tilausliikenne 
enumeration 49399 Muualla luokittelematon muu maaliikenteen henkilöliikenne 
enumeration 494 Tieliikenteen tavarankuljetus ja muuttopalvelut 
enumeration 4941 Tieliikenteen tavarankuljetus 
enumeration 49410 Tieliikenteen tavarankuljetus 
enumeration 4942 Muuttopalvelut 
enumeration 49420 Muuttopalvelut 
enumeration 495 Putkijohtokuljetus 
enumeration 4950 Putkijohtokuljetus 
enumeration 49500 Putkijohtokuljetus 
enumeration 50 Vesiliikenne 
enumeration 501 Meri- ja rannikkovesiliikenteen henkilökuljetus 
enumeration 5010 Meri- ja rannikkovesiliikenteen henkilökuljetus 
enumeration 50101 Meriliikenteen henkilökuljetus 
enumeration 50102 Rannikkovesiliikenteen henkilökuljetus 
enumeration 502 Meri- ja rannikkovesiliikenteen tavarankuljetus 
enumeration 5020 Meri- ja rannikkovesiliikenteen tavarankuljetus 
enumeration 50201 Meriliikenteen tavarankuljetus 
enumeration 50202 Rannikkovesiliikenteen tavarankuljetus 
enumeration 503 Sisävesiliikenteen henkilökuljetus 
enumeration 5030 Sisävesiliikenteen henkilökuljetus 
enumeration 50300 Sisävesiliikenteen henkilökuljetus 
enumeration 504 Sisävesiliikenteen tavarankuljetus 
enumeration 5040 Sisävesiliikenteen tavarankuljetus 
enumeration 50400 Sisävesiliikenteen tavarankuljetus 
enumeration 51 Ilmaliikenne 
enumeration 511 Matkustajalentoliikenne 
enumeration 5110 Matkustajalentoliikenne 
enumeration 51101 Säännöllinen lentoliikenne 
enumeration 51102 Tilauslentoliikenne 
enumeration 512 Lentoliikenteen tavarankuljetus ja avaruusliikenne 
enumeration 5121 Lentoliikenteen tavarankuljetus 
enumeration 51210 Lentoliikenteen tavarankuljetus 
enumeration 5122 Avaruusliikenne 
enumeration 51220 Avaruusliikenne 
enumeration 52 Varastointi ja liikennettä palveleva toiminta 
enumeration 521 Varastointi 
enumeration 5210 Varastointi 
enumeration 52100 Varastointi 
enumeration 522 Liikennettä palveleva toiminta 
enumeration 5221 Maaliikennettä palveleva toiminta 
enumeration 52211 Linja-autoasemat 
enumeration 52212 Tieliikenteen terminaalitoiminta 
enumeration 52213 Maksullinen pysäköinti 
enumeration 52219 Muu maaliikennettä palveleva toiminta 
enumeration 5222 Vesiliikennettä palveleva toiminta 
enumeration 52221 Satamat 
enumeration 52229 Muu vesiliikennettä palveleva toiminta 
enumeration 5223 Ilmaliikennettä palveleva toiminta 
enumeration 52230 Ilmaliikennettä palveleva toiminta 
enumeration 5224 Lastinkäsittely 
enumeration 52240 Lastinkäsittely 
enumeration 5229 Muu liikennettä palveleva toiminta 
enumeration 52291 Huolinta ja rahtaus 
enumeration 52299 Muu kuljetusvälitys 
enumeration 53 Posti- ja kuriiritoiminta 
enumeration 531 Postin yleispalvelu 
enumeration 5310 Postin yleispalvelu 
enumeration 53100 Postin yleispalvelu 
enumeration 532 Muu posti-, jakelu- ja kuriiritoiminta 
enumeration 5320 Muu posti-, jakelu- ja kuriiritoiminta 
enumeration 53200 Muu posti-, jakelu- ja kuriiritoiminta 
enumeration I Majoitus- ja ravitsemistoiminta 
enumeration 55 Majoitus 
enumeration 551 Hotellit ja vastaavat majoitusliikkeet 
enumeration 5510 Hotellit ja vastaavat majoitusliikkeet 
enumeration 55101 Hotellit 
enumeration 55109 Motellit, matkustajakodit ja vastaavat majoitusliikkeet 
enumeration 552 Lomakylät, retkeilymajat yms. majoitus 
enumeration 5520 Lomakylät, retkeilymajat yms. majoitus 
enumeration 55201 Retkeilymajat 
enumeration 55209 Lomakylät yms. majoitus 
enumeration 553 Leirintäalueet, asuntovaunu- ja matkailuvaunualueet 
enumeration 5530 Leirintäalueet, asuntovaunu- ja matkailuvaunualueet 
enumeration 55300 Leirintäalueet, asuntovaunu- ja matkailuvaunualueet 
enumeration 559 Muu majoitus 
enumeration 5590 Muu majoitus 
enumeration 55901 Asuntolat ja täysihoitolat yms. 
enumeration 55902 Maatilamatkailu, bed and breakfast 
enumeration 55903 Lomamökkien vuokraus 
enumeration 55909 Muualla luokittelematon majoitustoiminta 
enumeration 56 Ravitsemistoiminta 
enumeration 561 Ravintolat ja vastaava ravitsemistoiminta 
enumeration 5610 Ravintolat ja vastaava ravitsemistoiminta 
enumeration 56101 Ravintolat 
enumeration 56102 Kahvila-ravintolat 
enumeration 56103 Ruokakioskit 
enumeration 562 Ateriapalvelut ja muut ravitsemispalvelut 
enumeration 5621 Pitopalvelu 
enumeration 56210 Pitopalvelu 
enumeration 5629 Henkilöstö- ja laitosruokalat 
enumeration 56290 Henkilöstö- ja laitosruokalat 
enumeration 563 Baarit ja kahvilat 
enumeration 5630 Baarit ja kahvilat 
enumeration 56301 Olut- ja drinkkibaarit 
enumeration 56302 Kahvilat ja kahvibaarit 
enumeration J Informaatio ja viestintä 
enumeration 58 Kustannustoiminta 
enumeration 581 Kirjojen ja lehtien kustantaminen ja muu kustannustoiminta 
enumeration 5811 Kirjojen kustantaminen 
enumeration 58110 Kirjojen kustantaminen 
enumeration 5812 Hakemistojen ja postituslistojen julkaiseminen 
enumeration 58120 Hakemistojen ja postituslistojen julkaiseminen 
enumeration 5813 Sanomalehtien kustantaminen 
enumeration 58130 Sanomalehtien kustantaminen 
enumeration 5814 Aikakauslehtien ja harvemmin ilmestyvien sanomalehtien kustantaminen 
enumeration 58141 Paikallislehtien ja harvemmin ilmestyvien sanomalehtien kustantaminen 
enumeration 58142 Aikakauslehtien kustantaminen 
enumeration 5819 Muu kustannustoiminta 
enumeration 58190 Muu kustannustoiminta 
enumeration 582 Ohjelmistojen kustantaminen 
enumeration 5821 Tietokonepelien kustantaminen 
enumeration 58210 Tietokonepelien kustantaminen 
enumeration 5829 Muu ohjelmistojen kustantaminen 
enumeration 58290 Muu ohjelmistojen kustantaminen 
enumeration 59 Elokuva-, video- ja televisio-ohjelmatuotanto, äänitteiden ja musiikin kustantaminen 
enumeration 591 Elokuva-, video- ja televisio-ohjelmatoiminta 
enumeration 5911 Elokuvien, videoiden ja televisio-ohjelmien tuotanto 
enumeration 59110 Elokuvien, videoiden ja televisio-ohjelmien tuotanto 
enumeration 5912 Elokuvien, video- ja televisio-ohjelmien jälkituotanto 
enumeration 59120 Elokuvien, video- ja televisio-ohjelmien jälkituotanto 
enumeration 5913 Elokuvien, videoiden ja televisio-ohjelmien levitys 
enumeration 59130 Elokuvien, videoiden ja televisio-ohjelmien levitys 
enumeration 5914 Elokuvien esittäminen 
enumeration 59140 Elokuvien esittäminen 
enumeration 592 Äänitysstudiot; äänitteiden ja musiikin kustantaminen 
enumeration 5920 Äänitysstudiot; äänitteiden ja musiikin kustantaminen 
enumeration 59200 Äänitysstudiot; äänitteiden ja musiikin kustantaminen 
enumeration 60 Radio- ja televisiotoiminta 
enumeration 601 Radio-ohjelmien tuottaminen ja lähettäminen 
enumeration 6010 Radio-ohjelmien tuottaminen ja lähettäminen 
enumeration 60100 Radio-ohjelmien tuottaminen ja lähettäminen 
enumeration 602 Televisio-ohjelmien tuottaminen ja lähettäminen 
enumeration 6020 Televisio-ohjelmien tuottaminen ja lähettäminen 
enumeration 60201 Televisio-ohjelmien tuottaminen ja lähettäminen (pl. maksulliset tv-kanavat) 
enumeration 60202 Maksulliset tv-kanavat 
enumeration 61 Televiestintä 
enumeration 611 Langallisen verkon hallinta ja palvelut 
enumeration 6110 Langallisen verkon hallinta ja palvelut 
enumeration 61100 Langallisen verkon hallinta ja palvelut 
enumeration 612 Langattoman verkon hallinta ja palvelut 
enumeration 6120 Langattoman verkon hallinta ja palvelut 
enumeration 61200 Langattoman verkon hallinta ja palvelut 
enumeration 613 Satelliittiviestintä 
enumeration 6130 Satelliittiviestintä 
enumeration 61300 Satelliittiviestintä 
enumeration 619 Muut televiestintäpalvelut 
enumeration 6190 Muut televiestintäpalvelut 
enumeration 61900 Muut televiestintäpalvelut 
enumeration 62 Ohjelmistot, konsultointi ja siihen liittyvä toiminta 
enumeration 620 Ohjelmistot, konsultointi ja siihen liittyvä toiminta 
enumeration 6201 Ohjelmistojen suunnittelu ja valmistus 
enumeration 62010 Ohjelmistojen suunnittelu ja valmistus 
enumeration 6202 Atk-laitteisto- ja ohjelmistokonsultointi 
enumeration 62020 Atk-laitteisto- ja ohjelmistokonsultointi 
enumeration 6203 Tietojenkäsittelyn ja laitteistojen käyttö- ja hallintapalvelut 
enumeration 62030 Tietojenkäsittelyn ja laitteistojen käyttö- ja hallintapalvelut 
enumeration 6209 Muu laitteisto- ja tietotekninen palvelutoiminta 
enumeration 62090 Muu laitteisto- ja tietotekninen palvelutoiminta 
enumeration 63 Tietopalvelutoiminta 
enumeration 631 Tietojenkäsittely, palvelintilan vuokraus ja niihin liittyvät palvelut; verkkoportaalit 
enumeration 6311 Tietojenkäsittely, palvelintilan vuokraus ja niihin liittyvät palvelut 
enumeration 63110 Tietojenkäsittely, palvelintilan vuokraus ja niihin liittyvät palvelut 
enumeration 6312 Verkkoportaalit 
enumeration 63120 Verkkoportaalit 
enumeration 639 Muu tietopalvelutoiminta 
enumeration 6391 Uutistoimistot 
enumeration 63910 Uutistoimistot 
enumeration 6399 Muualla luokittelematon tietopalvelutoiminta 
enumeration 63990 Muualla luokittelematon tietopalvelutoiminta 
enumeration K Rahoitus- ja vakuutustoiminta 
enumeration 64 Rahoituspalvelut (pl. vakuutus- ja eläkevakuutustoiminta) 
enumeration 641 Pankkitoiminta 
enumeration 6411 Keskuspankkitoiminta 
enumeration 64110 Keskuspankkitoiminta 
enumeration 6419 Muu pankkitoiminta 
enumeration 64190 Muu pankkitoiminta 
enumeration 642 Rahoitusalan holdingyhtiöiden toiminta 
enumeration 6420 Rahoitusalan holdingyhtiöiden toiminta 
enumeration 64200 Rahoitusalan holdingyhtiöiden toiminta 
enumeration 643 Rahastotoiminta 
enumeration 6430 Rahastotoiminta 
enumeration 64300 Rahastotoiminta 
enumeration 649 Muut rahoituspalvelut (pl. vakuutus- ja eläkevakuutustoiminta) 
enumeration 6491 Rahoitusleasing 
enumeration 64910 Rahoitusleasing 
enumeration 6492 Muu luotonanto 
enumeration 64920 Muu luotonanto 
enumeration 6499 Muualla luokittelemattomat rahoituspalvelut (pl. vakuutus- ja eläkevakuutustoiminta) 
enumeration 64990 Muualla luokittelemattomat rahoituspalvelut (pl. vakuutus- ja eläkevakuutustoiminta) 
enumeration 65 Vakuutus-, jälleenvakuutus- ja eläkevakuutustoiminta (pl. pakollinen sosiaalivakuutus) 
enumeration 651 Vakuutustoiminta 
enumeration 6511 Henkivakuutustoiminta 
enumeration 65110 Henkivakuutustoiminta 
enumeration 6512 Muu vakuutustoiminta 
enumeration 65121 Vahinkovakuutusyhtiöt 
enumeration 65122 Vakuutusyhdistykset 
enumeration 65129 Muu vahinkovakuutus 
enumeration 652 Jälleenvakuutustoiminta 
enumeration 6520 Jälleenvakuutustoiminta 
enumeration 65200 Jälleenvakuutustoiminta 
enumeration 653 Eläkevakuutustoiminta 
enumeration 6530 Eläkevakuutustoiminta 
enumeration 65300 Eläkevakuutustoiminta 
enumeration 66 Rahoitusta ja vakuuttamista palveleva toiminta 
enumeration 661 Rahoitusta ja vakuuttamista palveleva toiminta (pl. vakuutus- ja eläkevakuutustoiminta) 
enumeration 6611 Pörssitoiminta ja rahoitusmarkkinoiden hallinnolliset tukipalvelut 
enumeration 66110 Pörssitoiminta ja rahoitusmarkkinoiden hallinnolliset tukipalvelut 
enumeration 6612 Arvopaperien ja raaka-ainesopimusten välittäminen 
enumeration 66120 Arvopaperien ja raaka-ainesopimusten välittäminen 
enumeration 6619 Muu rahoitusta palveleva toiminta (pl. vakuutus- ja eläkevakuutustoiminta) 
enumeration 66190 Muu rahoitusta palveleva toiminta (pl. vakuutus- ja eläkevakuutustoiminta) 
enumeration 662 Vakuutus- ja eläkevakuutustoimintaa avustava toiminta 
enumeration 6621 Riskin- ja vahingonarviointi 
enumeration 66210 Riskin- ja vahingonarviointi 
enumeration 6622 Vakuutusasiamiesten ja -välittäjien toiminta 
enumeration 66220 Vakuutusasiamiesten ja -välittäjien toiminta 
enumeration 6629 Muu vakuutus- ja eläkevakuutustoimintaa avustava toiminta 
enumeration 66290 Muu vakuutus- ja eläkevakuutustoimintaa avustava toiminta 
enumeration 663 Omaisuudenhoitotoiminta 
enumeration 6630 Omaisuudenhoitotoiminta 
enumeration 66300 Omaisuudenhoitotoiminta 
enumeration L Kiinteistöalan toiminta 
enumeration 68 Kiinteistöalan toiminta 
enumeration 681 Omien kiinteistöjen kauppa 
enumeration 6810 Omien kiinteistöjen kauppa 
enumeration 68100 Omien kiinteistöjen kauppa 
enumeration 682 Omien tai leasing-kiinteistöjen vuokraus ja hallinta 
enumeration 6820 Omien tai leasing-kiinteistöjen vuokraus ja hallinta 
enumeration 68201 Asuntojen vuokraus 
enumeration 68202 Asuntojen ja asuinkiinteistöjen hallinta 
enumeration 68209 Muiden kiinteistöjen vuokraus ja hallinta 
enumeration 683 Kiinteistöalan toiminta palkkio- tai sopimusperusteisesti 
enumeration 6831 Kiinteistönvälitys 
enumeration 68310 Kiinteistönvälitys 
enumeration 6832 Kiinteistöjen isännöinti 
enumeration 68320 Kiinteistöjen isännöinti 
enumeration M Ammatillinen, tieteellinen ja tekninen toiminta 
enumeration 69 Lakiasiain- ja laskentatoimen palvelut 
enumeration 691 Lakiasiainpalvelut 
enumeration 6910 Lakiasiainpalvelut 
enumeration 69101 Asianajotoimistot 
enumeration 69102 Lakiasiaintoimistot 
enumeration 69103 Patenttitoimistot 
enumeration 69109 Muu lakiasiain palvelu 
enumeration 692 Laskentatoimi, kirjanpito ja tilintarkastus; veroneuvonta 
enumeration 6920 Laskentatoimi, kirjanpito ja tilintarkastus; veroneuvonta 
enumeration 69201 Kirjanpito- ja tilinpäätöspalvelu 
enumeration 69202 Tilintarkastuspalvelu 
enumeration 69209 Muu laskentatoimen palvelu 
enumeration 70 Pääkonttorien toiminta; liikkeenjohdon konsultointi 
enumeration 701 Pääkonttorien toiminta 
enumeration 7010 Pääkonttorien toiminta 
enumeration 70100 Pääkonttorien toiminta 
enumeration 702 Liikkeenjohdon konsultointi 
enumeration 7021 Suhdetoiminta ja viestintä 
enumeration 70210 Suhdetoiminta ja viestintä 
enumeration 7022 Muu liikkeenjohdon konsultointi 
enumeration 70220 Muu liikkeenjohdon konsultointi 
enumeration 71 Arkkitehti- ja insinööripalvelut; tekninen testaus ja analysointi 
enumeration 711 Arkkitehti- ja insinööripalvelut ja niihin liittyvä tekninen konsultointi 
enumeration 7111 Arkkitehtipalvelut 
enumeration 71110 Arkkitehtipalvelut 
enumeration 7112 Insinööripalvelut ja niihin liittyvä tekninen konsultointi 
enumeration 71121 Yhdyskuntasuunnittelu 
enumeration 71122 Maa- ja vesirakentamisen tekninen palvelu 
enumeration 71123 Rakennetekninen palvelu 
enumeration 71124 LVI-tekninen suunnittelu 
enumeration 71125 Sähkötekninen suunnittelu 
enumeration 71126 Muu rakennustekninen palvelu 
enumeration 71127 Kone- ja prosessisuunnittelu 
enumeration 71129 Muu tekninen palvelu 
enumeration 712 Tekninen testaus ja analysointi 
enumeration 7120 Tekninen testaus ja analysointi 
enumeration 71201 Autokatsastus 
enumeration 71202 Muu tekninen testaus ja analysointi 
enumeration 72 Tieteellinen tutkimus ja kehittäminen 
enumeration 721 Luonnontieteen ja tekniikan tutkimus ja kehittäminen 
enumeration 7211 Biotekninen tutkimus ja kehittäminen 
enumeration 72110 Biotekninen tutkimus ja kehittäminen 
enumeration 7219 Muu luonnontieteellinen ja tekninen tutkimus ja kehittäminen 
enumeration 72191 Lääketieteellinen tutkimus ja kehittäminen 
enumeration 72192 Muu luonnontieteellinen tutkimus ja kehittäminen 
enumeration 72193 Tekniikan tutkimus ja kehittäminen 
enumeration 722 Yhteiskuntatieteellinen ja humanistinen tutkimus ja kehittäminen 
enumeration 7220 Yhteiskuntatieteellinen ja humanistinen tutkimus ja kehittäminen 
enumeration 72200 Yhteiskuntatieteellinen ja humanistinen tutkimus ja kehittäminen 
enumeration 73 Mainostoiminta ja markkinatutkimus 
enumeration 731 Mainostoiminta 
enumeration 7311 Mainostoimistot ja mainospalvelu 
enumeration 73111 Mainostoimistot 
enumeration 73112 Suora- ja ulkomainonta 
enumeration 73119 Muu mainospalvelu 
enumeration 7312 Mainostilan vuokraus ja myynti 
enumeration 73120 Mainostilan vuokraus ja myynti 
enumeration 732 Markkina- ja mielipidetutkimukset 
enumeration 7320 Markkina- ja mielipidetutkimukset 
enumeration 73200 Markkina- ja mielipidetutkimukset 
enumeration 74 Muut erikoistuneet palvelut liike-elämälle 
enumeration 741 Taideteollinen muotoilu ja suunnittelu 
enumeration 7410 Taideteollinen muotoilu ja suunnittelu 
enumeration 74101 Graafinen muotoilu 
enumeration 74102 Sisustussuunnittelu 
enumeration 74109 Teollinen muotoilu ym. 
enumeration 742 Valokuvaustoiminta 
enumeration 7420 Valokuvaustoiminta 
enumeration 74201 Valokuvaamot ja muu kuvaustoiminta 
enumeration 74202 Valokuvien kehittäminen 
enumeration 743 Kääntäminen ja tulkkaus 
enumeration 7430 Kääntäminen ja tulkkaus 
enumeration 74300 Kääntäminen ja tulkkaus 
enumeration 749 Muualla luokittelemattomat erikoistuneet palvelut liike-elämälle 
enumeration 7490 Muualla luokittelemattomat erikoistuneet palvelut liike-elämälle 
enumeration 74901 Ohjelmatoimistot ja manageripalvelut 
enumeration 74909 Muu ammatillinen, tieteellinen ja tekninen toiminta 
enumeration 75 Eläinlääkintäpalvelut 
enumeration 750 Eläinlääkintäpalvelut 
enumeration 7500 Eläinlääkintäpalvelut 
enumeration 75000 Eläinlääkintäpalvelut 
enumeration N Hallinto- ja tukipalvelutoiminta 
enumeration 77 Vuokraus- ja leasingtoiminta 
enumeration 771 Moottoriajoneuvojen vuokraus ja leasing 
enumeration 7711 Autojen ja kevyiden moottoriajoneuvojen vuokraus ja leasing 
enumeration 77110 Autojen ja kevyiden moottoriajoneuvojen vuokraus ja leasing 
enumeration 7712 Kuorma-autojen ja muiden raskaiden ajoneuvojen vuokraus ja leasing 
enumeration 77120 Kuorma-autojen ja muiden raskaiden ajoneuvojen vuokraus ja leasing 
enumeration 772 Henkilökohtaisten ja kotitaloustavaroiden vuokraus ja leasing 
enumeration 7721 Vapaa-ajan ja urheiluvälineiden vuokraus ja leasing 
enumeration 77210 Vapaa-ajan ja urheiluvälineiden vuokraus ja leasing 
enumeration 7722 Videofilmien vuokraus 
enumeration 77220 Videofilmien vuokraus 
enumeration 7729 Muiden henkilökohtaisten ja kotitaloustavaroiden vuokraus ja leasing 
enumeration 77290 Muiden henkilökohtaisten ja kotitaloustavaroiden vuokraus ja leasing 
enumeration 773 Koneiden ja laitteiden vuokraus ja leasing 
enumeration 7731 Maatalouskoneiden ja -laitteiden vuokraus ja leasing 
enumeration 77310 Maatalouskoneiden ja -laitteiden vuokraus ja leasing 
enumeration 7732 Rakennuskoneiden ja -laitteiden vuokraus ja leasing 
enumeration 77320 Rakennuskoneiden ja -laitteiden vuokraus ja leasing 
enumeration 7733 Toimistokoneiden ja -laitteiden sekä tietokoneiden vuokraus ja leasing 
enumeration 77330 Toimistokoneiden ja -laitteiden sekä tietokoneiden vuokraus ja leasing 
enumeration 7734 Vesiliikennevälineiden vuokraus ja leasing 
enumeration 77340 Vesiliikennevälineiden vuokraus ja leasing 
enumeration 7735 Ilmaliikennevälineiden vuokraus ja leasing 
enumeration 77350 Ilmaliikennevälineiden vuokraus ja leasing 
enumeration 7739 Muiden koneiden ja laitteiden vuokraus ja leasing 
enumeration 77390 Muiden koneiden ja laitteiden vuokraus ja leasing 
enumeration 774 Henkisen omaisuuden ja vastaavien tuotteiden leasing (pl. tekijänoikeuden suojaamat teokset) 
enumeration 7740 Henkisen omaisuuden ja vastaavien tuotteiden leasing (pl. tekijänoikeuden suojaamat teokset) 
enumeration 77400 Henkisen omaisuuden ja vastaavien tuotteiden leasing (pl. tekijänoikeuden suojaamat teokset) 
enumeration 78 Työllistämistoiminta 
enumeration 781 Työnvälitystoiminta 
enumeration 7810 Työnvälitystoiminta 
enumeration 78100 Työnvälitystoiminta 
enumeration 782 Työvoiman vuokraus 
enumeration 7820 Työvoiman vuokraus 
enumeration 78200 Työvoiman vuokraus 
enumeration 783 Muut henkilöstön hankintapalvelut 
enumeration 7830 Muut henkilöstön hankintapalvelut 
enumeration 78300 Muut henkilöstön hankintapalvelut 
enumeration 79 Matkatoimistojen ja matkanjärjestäjien toiminta; varauspalvelut 
enumeration 791 Matkatoimistojen ja matkanjärjestäjien toiminta 
enumeration 7911 Matkatoimistojen toiminta 
enumeration 79110 Matkatoimistojen toiminta 
enumeration 7912 Matkanjärjestäjien toiminta 
enumeration 79120 Matkanjärjestäjien toiminta 
enumeration 799 Varauspalvelut, matkaoppaiden palvelut ym. 
enumeration 7990 Varauspalvelut, matkaoppaiden palvelut ym. 
enumeration 79900 Varauspalvelut, matkaoppaiden palvelut ym. 
enumeration 80 Turvallisuus-, vartiointi- ja etsiväpalvelut 
enumeration 801 Yksityiset turvallisuuspalvelut 
enumeration 8010 Yksityiset turvallisuuspalvelut 
enumeration 80100 Yksityiset turvallisuuspalvelut 
enumeration 802 Turvallisuusjärjestelmät 
enumeration 8020 Turvallisuusjärjestelmät 
enumeration 80200 Turvallisuusjärjestelmät 
enumeration 803 Etsivätoiminta 
enumeration 8030 Etsivätoiminta 
enumeration 80300 Etsivätoiminta 
enumeration 81 Kiinteistön- ja maisemanhoito 
enumeration 811 Kiinteistönhoito 
enumeration 8110 Kiinteistönhoito 
enumeration 81100 Kiinteistönhoito 
enumeration 812 Siivouspalvelut 
enumeration 8121 Kiinteistöjen siivous 
enumeration 81210 Kiinteistöjen siivous 
enumeration 8122 Muu rakennus- ja teollisuussiivous 
enumeration 81220 Muu rakennus- ja teollisuussiivous 
enumeration 8129 Muu siivoustoiminta 
enumeration 81291 Katujen ja teiden puhtaanapito 
enumeration 81299 Muualla luokittelemattomat siivouspalvelut 
enumeration 813 Maisemanhoitopalvelut 
enumeration 8130 Maisemanhoitopalvelut 
enumeration 81300 Maisemanhoitopalvelut 
enumeration 82 Hallinto- ja tukipalvelut liike-elämälle 
enumeration 821 Hallinto- ja toimistopalvelut 
enumeration 8211 Yhdistetyt toimistopalvelut 
enumeration 82110 Yhdistetyt toimistopalvelut 
enumeration 8219 Sihteeri-, toimisto- ja postituspalvelut 
enumeration 82191 Sihteeri- ja muu toimistopalvelu 
enumeration 82192 Postituspalvelut 
enumeration 822 Puhelinpalvelukeskusten toiminta 
enumeration 8220 Puhelinpalvelukeskusten toiminta 
enumeration 82200 Puhelinpalvelukeskusten toiminta 
enumeration 823 Messujen ja kongressien järjestäminen 
enumeration 8230 Messujen ja kongressien järjestäminen 
enumeration 82300 Messujen ja kongressien järjestäminen 
enumeration 829 Muu liike-elämää palveleva toiminta 
enumeration 8291 Perintä- ja luottotietopalvelut 
enumeration 82910 Perintä- ja luottotietopalvelut 
enumeration 8292 Pakkauspalvelut 
enumeration 82920 Pakkauspalvelut 
enumeration 8299 Muut palvelut liike-elämälle 
enumeration 82990 Muut palvelut liike-elämälle 
enumeration O Julkinen hallinto ja maanpuolustus; pakollinen sosiaalivakuutus 
enumeration 84 Julkinen hallinto ja maanpuolustus; pakollinen sosiaalivakuutus 
enumeration 841 Julkinen hallinto 
enumeration 8411 Julkinen yleishallinto 
enumeration 84110 Julkinen yleishallinto 
enumeration 8412 Terveydenhuollon, opetuksen, kulttuurin ja muiden yhteiskuntapalvelujen hallinto 
enumeration 84121 Opetuksen ja kulttuuriasiain hallinto 
enumeration 84122 Terveydenhuollon ja sosiaaliturvan hallinto 
enumeration 8413 Työvoima- ja elinkeinoasiain hallinto 
enumeration 84130 Työvoima- ja elinkeinoasiain hallinto 
enumeration 842 Ulkoasiain hallinto, maanpuolustus ja järjestystoimi 
enumeration 8421 Ulkoasiainhallinto 
enumeration 84210 Ulkoasiainhallinto 
enumeration 8422 Maanpuolustus 
enumeration 84220 Maanpuolustus 
enumeration 8423 Oikeustoimi 
enumeration 84231 Oikeudenhoito 
enumeration 84232 Vankeinhoito 
enumeration 8424 Poliisitoimi ja rajojen vartiointi 
enumeration 84241 Poliisitoimi 
enumeration 84242 Rajojen vartiointi ja väestönsuojelu 
enumeration 8425 Palo- ja pelastustoimi 
enumeration 84250 Palo- ja pelastustoimi 
enumeration 843 Pakollinen sosiaalivakuutustoiminta 
enumeration 8430 Pakollinen sosiaalivakuutustoiminta 
enumeration 84301 Kansaneläkelaitoksen vakuutustoiminta 
enumeration 84302 Lakisääteinen työeläkevakuutus 
enumeration 84309 Muu pakollinen sosiaalivakuutustoiminta 
enumeration P Koulutus 
enumeration 85 Koulutus 
enumeration 851 Esiasteen koulutus 
enumeration 8510 Esiasteen koulutus 
enumeration 85100 Esiasteen koulutus 
enumeration 852 Alemman perusasteen koulutus 
enumeration 8520 Alemman perusasteen koulutus 
enumeration 85200 Alemman perusasteen koulutus 
enumeration 853 Ylemmän perusasteen ja keskiasteen koulutus 
enumeration 8531 Ylemmän perusasteen koulutus ja lukiokoulutus 
enumeration 85311 Ylemmän perusasteen koulutus 
enumeration 85312 Lukiokoulutus 
enumeration 8532 Keskiasteen ammatillinen koulutus 
enumeration 85320 Keskiasteen ammatillinen koulutus 
enumeration 854 Korkea-asteen koulutus 
enumeration 8541 Korkea-asteen koulutus (pl. yliopistot ja ammattikorkeakoulut) 
enumeration 85410 Korkea-asteen koulutus (pl. yliopistot ja ammattikorkeakoulut) 
enumeration 8542 Korkea-asteen koulutus yliopistoissa ja ammattikorkeakouluissa 
enumeration 85420 Korkea-asteen koulutus yliopistoissa ja ammattikorkeakouluissa 
enumeration 855 Muu koulutus 
enumeration 8551 Urheilu- ja liikuntakoulutus 
enumeration 85510 Urheilu- ja liikuntakoulutus 
enumeration 8552 Taiteen ja musiikin koulutus 
enumeration 85520 Taiteen ja musiikin koulutus 
enumeration 8553 Kuljettajakoulutus 
enumeration 85530 Kuljettajakoulutus 
enumeration 8559 Muualla luokittelematon koulutus 
enumeration 85591 Kansanopistot, kansalaisopistot, työväenopistot yms. 
enumeration 85592 Koulutuskeskukset 
enumeration 85593 Kielikoulut ja -opistot 
enumeration 85599 Muut koulutusta antavat yksiköt 
enumeration 856 Koulutusta palveleva toiminta 
enumeration 8560 Koulutusta palveleva toiminta 
enumeration 85600 Koulutusta palveleva toiminta 
enumeration Q Terveys- ja sosiaalipalvelut 
enumeration 86 Terveyspalvelut 
enumeration 861 Terveydenhuollon laitospalvelut 
enumeration 8610 Terveydenhuollon laitospalvelut 
enumeration 86101 Varsinaiset sairaalapalvelut 
enumeration 86102 Kuntoutuslaitokset ja sairaskodit 
enumeration 862 Lääkäri- ja hammaslääkäripalvelut 
enumeration 8621 Terveyskeskus- ja vastaavat yleislääkäripalvelut 
enumeration 86210 Terveyskeskus- ja vastaavat yleislääkäripalvelut 
enumeration 8622 Lääkäriasemat, yksityislääkärit ja vastaavat erikoislääkäripalvelut 
enumeration 86220 Lääkäriasemat, yksityislääkärit ja vastaavat erikoislääkäripalvelut 
enumeration 8623 Hammaslääkäripalvelut 
enumeration 86230 Hammaslääkäripalvelut 
enumeration 869 Muut terveydenhuoltopalvelut 
enumeration 8690 Muut terveydenhuoltopalvelut 
enumeration 86901 Fysioterapia 
enumeration 86902 Laboratoriotutkimukset 
enumeration 86903 Kuvantamistutkimukset 
enumeration 86904 Sairaankuljetuspalvelut 
enumeration 86909 Muu terveyspalvelu 
enumeration 87 Sosiaalihuollon laitospalvelut 
enumeration 871 Sosiaalihuollon hoitolaitokset 
enumeration 8710 Sosiaalihuollon hoitolaitokset 
enumeration 87101 Ikääntyneiden hoitolaitokset 
enumeration 87102 Vammaisten hoitolaitokset (pl. kehitysvammaisten laitospalvelut) 
enumeration 872 Kehitysvammaisten sekä mielenterveys- ja päihdeongelmaisten asumispalvelut 
enumeration 8720 Kehitysvammaisten sekä mielenterveys- ja päihdeongelmaisten asumispalvelut 
enumeration 87201 Kehitysvammaisten laitokset ja asumispalvelut 
enumeration 87202 Mielenterveysongelmaisten asumispalvelut 
enumeration 87203 Päihdeongelmaisten laitokset 
enumeration 87204 Päihdeongelmaisten asumispalvelut 
enumeration 873 Vanhusten ja vammaisten asumispalvelut 
enumeration 8730 Vanhusten ja vammaisten asumispalvelut 
enumeration 87301 Ikääntyneiden palveluasuminen 
enumeration 87302 Vammaisten palveluasuminen (pl. kehitysvammaisten palveluasuminen) 
enumeration 879 Muut sosiaalihuollon laitospalvelut 
enumeration 8790 Muut sosiaalihuollon laitospalvelut 
enumeration 87901 Lasten ja nuorten laitokset ja ammatillinen perhehoito 
enumeration 87902 Ensi- ja turvakodit 
enumeration 87909 Muut laitokset ja asumispalvelut 
enumeration 88 Sosiaalihuollon avopalvelut 
enumeration 881 Vanhusten ja vammaisten sosiaalihuollon avopalvelut 
enumeration 8810 Vanhusten ja vammaisten sosiaalihuollon avopalvelut 
enumeration 88101 Kotipalvelut ikääntyneille ja vammaisille 
enumeration 88102 Ikääntyneiden päivätoiminta 
enumeration 88103 Vammaisten päivä- ja työtoiminta 
enumeration 88109 Muut vanhusten ja vammaisten avopalvelut 
enumeration 889 Muut sosiaalihuollon avopalvelut 
enumeration 8891 Lasten päivähoitopalvelut 
enumeration 88911 Lasten päiväkodit 
enumeration 88919 Muu lasten päivähoito 
enumeration 8899 Muualla luokittelemattomat sosiaalihuollon avopalvelut 
enumeration 88991 Kotipalvelut muille kuin ikääntyneille ja vammaisille 
enumeration 88992 Päivä- ja työtoiminta muille kuin ikääntyneille ja vammaisille 
enumeration 88993 Avomuotoinen päihdekuntoutus 
enumeration 88999 Muut muualla luokittelemattomat sosiaalihuollon avopalvelut 
enumeration R Taiteet, viihde ja virkistys 
enumeration 90 Kulttuuri- ja viihdetoiminta 
enumeration 900 Kulttuuri- ja viihdetoiminta 
enumeration 9001 Esittävät taiteet 
enumeration 90010 Esittävät taiteet 
enumeration 9002 Esittäviä taiteita palveleva toiminta 
enumeration 90020 Esittäviä taiteita palveleva toiminta 
enumeration 9003 Taiteellinen luominen 
enumeration 90030 Taiteellinen luominen 
enumeration 9004 Taidelaitosten toiminta 
enumeration 90040 Taidelaitosten toiminta 
enumeration 91 Kirjastojen, arkistojen, museoiden ja muiden kulttuurilaitosten toiminta 
enumeration 910 Kirjastojen, arkistojen, museoiden ja muiden kulttuurilaitosten toiminta 
enumeration 9101 Kirjastojen ja arkistojen toiminta 
enumeration 91010 Kirjastojen ja arkistojen toiminta 
enumeration 9102 Museoiden toiminta 
enumeration 91020 Museoiden toiminta 
enumeration 9103 Historiallisten nähtävyyksien, rakennusten ja vastaavien kohteiden toiminta 
enumeration 91030 Historiallisten nähtävyyksien, rakennusten ja vastaavien kohteiden toiminta 
enumeration 9104 Kasvitieteellisten puutarhojen, eläintarhojen ja luonnonpuistojen toiminta 
enumeration 91040 Kasvitieteellisten puutarhojen, eläintarhojen ja luonnonpuistojen toiminta 
enumeration 92 Rahapeli- ja vedonlyöntipalvelut 
enumeration 920 Rahapeli- ja vedonlyöntipalvelut 
enumeration 9200 Rahapeli- ja vedonlyöntipalvelut 
enumeration 92000 Rahapeli- ja vedonlyöntipalvelut 
enumeration 93 Urheilutoiminta sekä huvi- ja virkistyspalvelut 
enumeration 931 Urheilutoiminta 
enumeration 9311 Urheilulaitosten toiminta 
enumeration 93110 Urheilulaitosten toiminta 
enumeration 9312 Urheiluseurojen toiminta 
enumeration 93120 Urheiluseurojen toiminta 
enumeration 9313 Kuntokeskukset 
enumeration 93130 Kuntokeskukset 
enumeration 9319 Muu urheilutoiminta 
enumeration 93190 Muu urheilutoiminta 
enumeration 932 Huvi- ja virkistystoiminta 
enumeration 9321 Huvi- ja teemapuistojen toiminta 
enumeration 93210 Huvi- ja teemapuistojen toiminta 
enumeration 9329 Muu huvi- ja virkistystoiminta 
enumeration 93291 Hiihto- ja laskettelukeskukset 
enumeration 93299 Muualla luokittelematon huvi- ja virkistystoiminta 
enumeration S Muu palvelutoiminta 
enumeration 94 Järjestöjen toiminta 
enumeration 941 Elinkeinoelämän, työnantaja- ja ammattialajärjestöjen toiminta 
enumeration 9411 Elinkeinoelämän ja työnantajajärjestöjen toiminta 
enumeration 94110 Elinkeinoelämän ja työnantajajärjestöjen toiminta 
enumeration 9412 Ammattialajärjestöjen toiminta 
enumeration 94120 Ammattialajärjestöjen toiminta 
enumeration 942 Ammattiyhdistysten toiminta 
enumeration 9420 Ammattiyhdistysten toiminta 
enumeration 94200 Ammattiyhdistysten toiminta 
enumeration 949 Muiden järjestöjen toiminta 
enumeration 9491 Seurakunnat ja uskonnolliset järjestöt 
enumeration 94910 Seurakunnat ja uskonnolliset järjestöt 
enumeration 9492 Poliittiset järjestöt 
enumeration 94920 Poliittiset järjestöt 
enumeration 9499 Muut järjestöt 
enumeration 94991 Tutkimusta ja kulttuuria palvelevat järjestöt 
enumeration 94999 Muualla luokittelemattomat muut järjestöt 
enumeration 95 Tietokoneiden, henkilökohtaisten ja kotitaloustavaroiden korjaus 
enumeration 951 Tietokoneiden ja viestintälaitteiden korjaus 
enumeration 9511 Tietokoneiden ja niiden oheislaitteiden korjaus 
enumeration 95110 Tietokoneiden ja niiden oheislaitteiden korjaus 
enumeration 9512 Viestintälaitteiden korjaus 
enumeration 95120 Viestintälaitteiden korjaus 
enumeration 952 Henkilökohtaisten ja kotitaloustavaroiden korjaus 
enumeration 9521 Viihde-elektroniikan korjaus 
enumeration 95210 Viihde-elektroniikan korjaus 
enumeration 9522 Kotitalouskoneiden sekä kodin ja puutarhan laitteiden korjaus 
enumeration 95220 Kotitalouskoneiden sekä kodin ja puutarhan laitteiden korjaus 
enumeration 9523 Jalkineiden ja nahkatavaroiden korjaus 
enumeration 95230 Jalkineiden ja nahkatavaroiden korjaus 
enumeration 9524 Huonekalujen ja kodin kalusteiden korjaus 
enumeration 95240 Huonekalujen ja kodin kalusteiden korjaus 
enumeration 9525 Kellojen ja korujen korjaus 
enumeration 95250 Kellojen ja korujen korjaus 
enumeration 9529 Muiden henkilökohtaisten ja kotitaloustavaroiden korjaus 
enumeration 95290 Muiden henkilökohtaisten ja kotitaloustavaroiden korjaus 
enumeration 96 Muut henkilökohtaiset palvelut 
enumeration 960 Muut henkilökohtaiset palvelut 
enumeration 9601 Pesulapalvelut 
enumeration 96011 Pesulapalvelut yrityksille 
enumeration 96012 Pesulapalvelut kotitalouksille 
enumeration 9602 Kampaamo- ja kauneudenhoitopalvelut 
enumeration 96021 Parturit ja kampaamot 
enumeration 96022 Kauneudenhoitopalvelut 
enumeration 9603 Hautaustoimistojen palvelut 
enumeration 96030 Hautaustoimistojen palvelut 
enumeration 9604 Kylpylaitokset, saunat, solariumit yms. palvelut 
enumeration 96040 Kylpylaitokset, saunat, solariumit yms. palvelut 
enumeration 9609 Muualla luokittelemattomat henkilökohtaiset palvelut 
enumeration 96090 Muualla luokittelemattomat henkilökohtaiset palvelut 
enumeration T Kotitalouksien toiminta työnantajina; kotitalouksien eriyttämätön toiminta tavaroiden ja palvelujen tuottamiseksi omaan käyttöön 
enumeration 97 Kotitalouksien toiminta kotitaloustyöntekijöiden työnantajina 
enumeration 970 Kotitalouksien toiminta kotitaloustyöntekijöiden työnantajina 
enumeration 9700 Kotitalouksien toiminta kotitaloustyöntekijöiden työnantajina 
enumeration 97000 Kotitalouksien toiminta kotitaloustyöntekijöiden työnantajina 
enumeration 98 Kotitalouksien eriyttämätön toiminta tavaroiden ja palvelujen tuottamiseksi omaan käyttöön 
enumeration 981 Kotitalouksien eriyttämätön toiminta tavaroiden tuottamiseksi omaan käyttöön 
enumeration 9810 Kotitalouksien eriyttämätön toiminta tavaroiden tuottamiseksi omaan käyttöön 
enumeration 98100 Kotitalouksien eriyttämätön toiminta tavaroiden tuottamiseksi omaan käyttöön 
enumeration 982 Kotitalouksien eriyttämätön toiminta palvelujen tuottamiseksi omaan käyttöön 
enumeration 9820 Kotitalouksien eriyttämätön toiminta palvelujen tuottamiseksi omaan käyttöön 
enumeration 98200 Kotitalouksien eriyttämätön toiminta palvelujen tuottamiseksi omaan käyttöön 
enumeration U Kansainvälisten organisaatioiden ja toimielinten toiminta 
enumeration 99 Kansainvälisten organisaatioiden ja toimielinten toiminta 
enumeration 990 Kansainvälisten organisaatioiden ja toimielinten toiminta 
enumeration 9900 Kansainvälisten organisaatioiden ja toimielinten toiminta 
enumeration 99000 Kansainvälisten organisaatioiden ja toimielinten toiminta 
enumeration X Toimiala tuntematon 
enumeration 00 Toimiala tuntematon 
enumeration 000 Toimiala tuntematon 
enumeration 0000 Toimiala tuntematon 
enumeration 00000 Toimiala tuntematon 
enumeration ei tiedossa 
annotation
documentation
TOLin mukainen luokitus
source <xs:element name="toimialaluokka" type="yht:ToimialaType">
 
<xs:annotation>
   
<xs:documentation>TOLin mukainen luokitus</xs:documentation>
 
</xs:annotation>
</xs:element>

complexType PalvelutType
diagram palvelut_p24.png
namespace http://www.paikkatietopalvelu.fi/gml/opastavattiedot/palvelut
type extension of gml:AbstractFeatureType
properties
base gml:AbstractFeatureType
children mkpa:toimituksenTiedot mkpa:kunnanPalvelutieto mkpa:muuPalvelutieto mkpa:toimintaAluetieto
used by
element Palvelut
annotation
documentation
Opaskartta elementin sisällön määrittely
source <xs:complexType name="PalvelutType">
 
<xs:annotation>
   
<xs:documentation>Opaskartta elementin sisällön määrittely</xs:documentation>
 
</xs:annotation>
 
<xs:complexContent>
   
<xs:extension base="gml:AbstractFeatureType">
     
<xs:sequence>
       
<xs:element name="toimituksenTiedot" type="yht:AineistotoimituksentiedotType">
         
<xs:annotation>
           
<xs:documentation>Siirron tiedot</xs:documentation>
         
</xs:annotation>
       
</xs:element>
       
<xs:element name="kunnanPalvelutieto" minOccurs="0" maxOccurs="unbounded">
         
<xs:complexType>
           
<xs:sequence>
             
<xs:element ref="mkpa:KunnanPalvelu"/>
           
</xs:sequence>
         
</xs:complexType>
       
</xs:element>
       
<xs:element name="muuPalvelutieto" minOccurs="0" maxOccurs="unbounded">
         
<xs:complexType>
           
<xs:sequence>
             
<xs:element ref="mkpa:MuuPalvelu"/>
           
</xs:sequence>
         
</xs:complexType>
       
</xs:element>
       
<xs:element name="toimintaAluetieto" minOccurs="0" maxOccurs="unbounded">
         
<xs:complexType>
           
<xs:sequence>
             
<xs:element ref="mkpa:ToimintaAlue"/>
           
</xs:sequence>
         
</xs:complexType>
       
</xs:element>
     
</xs:sequence>
   
</xs:extension>
 
</xs:complexContent>
</xs:complexType>

element PalvelutType/toimituksenTiedot
diagram palvelut_p25.png
namespace http://www.paikkatietopalvelu.fi/gml/opastavattiedot/palvelut
type yht:AineistotoimituksentiedotType
properties
isRef 0
content complex
children yht:aineistonnimi yht:aineistotoimittaja yht:tila yht:toimitusPvm yht:kuntakoodi yht:kielitieto yht:metatietotunniste yht:metatietoXMLURL yht:metatietoURL yht:tietotuoteURL
annotation
documentation
Siirron tiedot
source <xs:element name="toimituksenTiedot" type="yht:AineistotoimituksentiedotType">
 
<xs:annotation>
   
<xs:documentation>Siirron tiedot</xs:documentation>
 
</xs:annotation>
</xs:element>

element PalvelutType/kunnanPalvelutieto
diagram palvelut_p26.png
namespace http://www.paikkatietopalvelu.fi/gml/opastavattiedot/palvelut
properties
isRef 0
minOcc 0
maxOcc unbounded
content complex
children mkpa:KunnanPalvelu
source <xs:element name="kunnanPalvelutieto" minOccurs="0" maxOccurs="unbounded">
 
<xs:complexType>
   
<xs:sequence>
     
<xs:element ref="mkpa:KunnanPalvelu"/>
   
</xs:sequence>
 
</xs:complexType>
</xs:element>

element PalvelutType/muuPalvelutieto
diagram palvelut_p27.png
namespace http://www.paikkatietopalvelu.fi/gml/opastavattiedot/palvelut
properties
isRef 0
minOcc 0
maxOcc unbounded
content complex
children mkpa:MuuPalvelu
source <xs:element name="muuPalvelutieto" minOccurs="0" maxOccurs="unbounded">
 
<xs:complexType>
   
<xs:sequence>
     
<xs:element ref="mkpa:MuuPalvelu"/>
   
</xs:sequence>
 
</xs:complexType>
</xs:element>

element PalvelutType/toimintaAluetieto
diagram palvelut_p28.png
namespace http://www.paikkatietopalvelu.fi/gml/opastavattiedot/palvelut
properties
isRef 0
minOcc 0
maxOcc unbounded
content complex
children mkpa:ToimintaAlue
source <xs:element name="toimintaAluetieto" minOccurs="0" maxOccurs="unbounded">
 
<xs:complexType>
   
<xs:sequence>
     
<xs:element ref="mkpa:ToimintaAlue"/>
   
</xs:sequence>
 
</xs:complexType>
</xs:element>

complexType PuhelinnumeroType
diagram palvelut_p29.png
namespace http://www.paikkatietopalvelu.fi/gml/opastavattiedot/palvelut
children mkpa:kuvaus mkpa:numero
used by
element AbstractPalveluType/puhelinnumero
source <xs:complexType name="PuhelinnumeroType">
 
<xs:sequence>
   
<xs:element name="kuvaus" type="xs:string">
     
<xs:annotation>
       
<xs:documentation>Numeron tyypp (fax/gsm/puh) jne.</xs:documentation>
     
</xs:annotation>
   
</xs:element>
   
<xs:element name="numero" type="xs:string"/>
 
</xs:sequence>
</xs:complexType>

element PuhelinnumeroType/kuvaus
diagram palvelut_p30.png
namespace http://www.paikkatietopalvelu.fi/gml/opastavattiedot/palvelut
type xs:string
properties
isRef 0
content simple
annotation
documentation
Numeron tyypp (fax/gsm/puh) jne.
source <xs:element name="kuvaus" type="xs:string">
 
<xs:annotation>
   
<xs:documentation>Numeron tyypp (fax/gsm/puh) jne.</xs:documentation>
 
</xs:annotation>
</xs:element>

element PuhelinnumeroType/numero
diagram palvelut_p31.png
namespace http://www.paikkatietopalvelu.fi/gml/opastavattiedot/palvelut
type xs:string
properties
isRef 0
content simple
source <xs:element name="numero" type="xs:string"/>

complexType SahkopostiType
diagram palvelut_p32.png
namespace http://www.paikkatietopalvelu.fi/gml/opastavattiedot/palvelut
children mkpa:kuvaus mkpa:sahkopostiosoite
used by
element AbstractPalveluType/sahkoposti
source <xs:complexType name="SahkopostiType">
 
<xs:sequence>
   
<xs:element name="kuvaus" type="xs:string">
     
<xs:annotation>
       
<xs:documentation>Sähköpostiosoitteen kuvaus</xs:documentation>
     
</xs:annotation>
   
</xs:element>
   
<xs:element name="sahkopostiosoite" type="xs:string"/>
 
</xs:sequence>
</xs:complexType>

element SahkopostiType/kuvaus
diagram palvelut_p33.png
namespace http://www.paikkatietopalvelu.fi/gml/opastavattiedot/palvelut
type xs:string
properties
isRef 0
content simple
annotation
documentation
Sähköpostiosoitteen kuvaus
source <xs:element name="kuvaus" type="xs:string">
 
<xs:annotation>
   
<xs:documentation>Sähköpostiosoitteen kuvaus</xs:documentation>
 
</xs:annotation>
</xs:element>

element SahkopostiType/sahkopostiosoite
diagram palvelut_p34.png
namespace http://www.paikkatietopalvelu.fi/gml/opastavattiedot/palvelut
type xs:string
properties
isRef 0
content simple
source <xs:element name="sahkopostiosoite" type="xs:string"/>

complexType ToimintaAlueType
diagram palvelut_p35.png
namespace http://www.paikkatietopalvelu.fi/gml/opastavattiedot/palvelut
type extension of yht:AbstractPaikkatietopalveluKohde
properties
base yht:AbstractPaikkatietopalveluKohde
children yht:metatieto yht:yksilointitieto yht:alkuHetki yht:loppuHetki mkpa:alue
used by
element ToimintaAlue
source <xs:complexType name="ToimintaAlueType">
 
<xs:complexContent>
   
<xs:extension base="yht:AbstractPaikkatietopalveluKohde">
     
<xs:sequence>
       
<xs:element name="alue" type="gml:SurfacePropertyType"/>
     
</xs:sequence>
   
</xs:extension>
 
</xs:complexContent>
</xs:complexType>

element ToimintaAlueType/alue
diagram palvelut_p36.png
namespace http://www.paikkatietopalvelu.fi/gml/opastavattiedot/palvelut
type gml:SurfacePropertyType
properties
isRef 0
content complex
source <xs:element name="alue" type="gml:SurfacePropertyType"/>

element _Feature
diagram palvelut_p37.png
namespace http://www.opengis.net/gml
used by
complexType FeaturePropertyType
source <xs:element name="_Feature"/>

element _FeatureCollection
diagram palvelut_p38.png
namespace http://www.opengis.net/gml
source <xs:element name="_FeatureCollection"/>

element _GML
diagram palvelut_p39.png
namespace http://www.opengis.net/gml
source <xs:element name="_GML"/>

element _Object
diagram palvelut_p40.png
namespace http://www.opengis.net/gml
source <xs:element name="_Object"/>

element AssociationAttributeGroup
diagram palvelut_p41.png
namespace http://www.opengis.net/gml
source <xs:element name="AssociationAttributeGroup"/>

element Dummy_GML
diagram palvelut_p42.png
namespace http://www.opengis.net/gml
annotation
documentation
Comment describing your root element
source <xs:element name="Dummy_GML">
 
<xs:annotation>
   
<xs:documentation>Comment describing your root element</xs:documentation>
 
</xs:annotation>
</xs:element>

element featureMember
diagram palvelut_p43.png
namespace http://www.opengis.net/gml
type gml:FeaturePropertyType
properties
content complex
children gml:_Feature
used by
complexType FeatureCollectionType
source <xs:element name="featureMember" type="gml:FeaturePropertyType"/>

element featureProperty
diagram palvelut_p44.png
namespace http://www.opengis.net/gml
type gml:FeaturePropertyType
properties
content complex
children gml:_Feature
source <xs:element name="featureProperty" type="gml:FeaturePropertyType"/>

element Null
diagram palvelut_p45.png
namespace http://www.opengis.net/gml
source <xs:element name="Null"/>

element Point
diagram palvelut_p46.png
namespace http://www.opengis.net/gml
source <xs:element name="Point"/>

complexType AbstractFeatureType
diagram palvelut_p47.png
namespace http://www.opengis.net/gml
used by
complexTypes AbstractPaikkatietopalveluKohde MerkintaType PalvelutType
source <xs:complexType name="AbstractFeatureType"/>

complexType AngleType
diagram palvelut_p48.png
namespace http://www.opengis.net/gml
source <xs:complexType name="AngleType"/>

complexType AssociationAttributeGroupType
diagram palvelut_p49.png
namespace http://www.opengis.net/gml
source <xs:complexType name="AssociationAttributeGroupType"/>

complexType CodeType
diagram palvelut_p50.png
namespace http://www.opengis.net/gml
source <xs:complexType name="CodeType"/>

complexType CurvePropertyType
diagram palvelut_p51.png
namespace http://www.opengis.net/gml
used by
elements SijaintiType/viiva PostiosoiteType/viivasijainti OsoiteType/viivasijainti
source <xs:complexType name="CurvePropertyType"/>

complexType FeatureCollectionType
diagram palvelut_p52.png
namespace http://www.opengis.net/gml
children gml:featureMember
source <xs:complexType name="FeatureCollectionType">
 
<xs:sequence>
   
<xs:element ref="gml:featureMember"/>
 
</xs:sequence>
</xs:complexType>

complexType FeaturePropertyType
diagram palvelut_p53.png
namespace http://www.opengis.net/gml
children gml:_Feature
used by
elements featureMember featureProperty
source <xs:complexType name="FeaturePropertyType">
 
<xs:sequence minOccurs="0">
   
<xs:element ref="gml:_Feature"/>
 
</xs:sequence>
</xs:complexType>

complexType MeasureType
diagram palvelut_p54.png
namespace http://www.opengis.net/gml
source <xs:complexType name="MeasureType"/>

complexType MetaDataPropertyType
diagram palvelut_p55.png
namespace http://www.opengis.net/gml
used by
element AbstractPaikkatietopalveluKohde/metatieto
source <xs:complexType name="MetaDataPropertyType"/>

complexType NullType
diagram palvelut_p56.png
namespace http://www.opengis.net/gml
used by
element SijaintiType/tyhja
source <xs:complexType name="NullType"/>

complexType PointPropertyType
diagram palvelut_p57.png
namespace http://www.opengis.net/gml
used by
elements SijaintiType/piste PostiosoiteType/pistesijainti OsoiteType/pistesijainti Referenssipiste/sijainti
source <xs:complexType name="PointPropertyType"/>

complexType SurfacePropertyType
diagram palvelut_p58.png
namespace http://www.opengis.net/gml
used by
elements AbstractPalveluType/toimintaAlue/alue ToimintaAlueType/alue SijaintiType/alue PostiosoiteType/aluesijainti OsoiteType/aluesijainti
source <xs:complexType name="SurfacePropertyType"/>

attributeGroup AssociationAttributeGroup
namespace http://www.opengis.net/gml
source <xs:attributeGroup name="AssociationAttributeGroup"/>

complexType AbstractPaikkatietopalveluKohde
diagram palvelut_p59.png
namespace http://www.paikkatietopalvelu.fi/gml/yhteiset
type extension of gml:AbstractFeatureType
properties
base gml:AbstractFeatureType
abstract true
children yht:metatieto yht:yksilointitieto yht:alkuHetki yht:loppuHetki
used by
complexTypes AbstractPalveluType AbstractYmparistotoimiKohde OsoiteType RakennuspaikkaType RakennusrasiteType ToimintaAlueType YhteisjarjestelyType
annotation
documentation
Kohde josta periytetään kaikki kohteet
source <xs:complexType name="AbstractPaikkatietopalveluKohde" abstract="true">
 
<xs:annotation>
   
<xs:documentation>Kohde josta periytetään kaikki kohteet</xs:documentation>
 
</xs:annotation>
 
<xs:complexContent>
   
<xs:extension base="gml:AbstractFeatureType">
     
<xs:sequence>
       
<xs:element name="metatieto" type="gml:MetaDataPropertyType" minOccurs="0" maxOccurs="unbounded">
         
<xs:annotation>
           
<xs:documentation>Kohteen metatiedot. Suositeltavat kentät ovat: sijaintitiedonluontitapa, tarkkuus, datan_luoja, luonti_pvm, muokkaaja, muokkaus_pvm, omistaja, lahteen_pvm, lahteen_tyyppi, mittausera, lisatieto_linkki</xs:documentation>
         
</xs:annotation>
       
</xs:element>
       
<xs:element name="yksilointitieto" type="xs:string">
         
<xs:annotation>
           
<xs:documentation>Kohteen lähtötietojärjestelmän  tvs. mukainen yksilöintitieto </xs:documentation>
         
</xs:annotation>
       
</xs:element>
       
<xs:element name="alkuHetki" type="xs:dateTime">
         
<xs:annotation>
           
<xs:documentation>Kohteen luontipäivämäärä</xs:documentation>
         
</xs:annotation>
       
</xs:element>
       
<xs:element name="loppuHetki" type="xs:dateTime" minOccurs="0">
         
<xs:annotation>
           
<xs:documentation>Milloin kohde on poistettu. Tämän avulla voidaan tunnistaa poistetut kohteet, jos järjestelmät tukevat historiatietojen tallentamista</xs:documentation>
         
</xs:annotation>
       
</xs:element>
     
</xs:sequence>
   
</xs:extension>
 
</xs:complexContent>
</xs:complexType>

element AbstractPaikkatietopalveluKohde/metatieto
diagram palvelut_p60.png
namespace http://www.paikkatietopalvelu.fi/gml/yhteiset
type gml:MetaDataPropertyType
properties
isRef 0
minOcc 0
maxOcc unbounded
content complex
annotation
documentation
Kohteen metatiedot. Suositeltavat kentät ovat: sijaintitiedonluontitapa, tarkkuus, datan_luoja, luonti_pvm, muokkaaja, muokkaus_pvm, omistaja, lahteen_pvm, lahteen_tyyppi, mittausera, lisatieto_linkki
source <xs:element name="metatieto" type="gml:MetaDataPropertyType" minOccurs="0" maxOccurs="unbounded">
 
<xs:annotation>
   
<xs:documentation>Kohteen metatiedot. Suositeltavat kentät ovat: sijaintitiedonluontitapa, tarkkuus, datan_luoja, luonti_pvm, muokkaaja, muokkaus_pvm, omistaja, lahteen_pvm, lahteen_tyyppi, mittausera, lisatieto_linkki</xs:documentation>
 
</xs:annotation>
</xs:element>

element AbstractPaikkatietopalveluKohde/yksilointitieto
diagram palvelut_p61.png
namespace http://www.paikkatietopalvelu.fi/gml/yhteiset
type xs:string
properties
isRef 0
content simple
annotation
documentation
Kohteen lähtötietojärjestelmän  tvs. mukainen yksilöintitieto
source <xs:element name="yksilointitieto" type="xs:string">
 
<xs:annotation>
   
<xs:documentation>Kohteen lähtötietojärjestelmän  tvs. mukainen yksilöintitieto </xs:documentation>
 
</xs:annotation>
</xs:element>

element AbstractPaikkatietopalveluKohde/alkuHetki
diagram palvelut_p62.png
namespace http://www.paikkatietopalvelu.fi/gml/yhteiset
type xs:dateTime
properties
isRef 0
content simple
annotation
documentation
Kohteen luontipäivämäärä
source <xs:element name="alkuHetki" type="xs:dateTime">
 
<xs:annotation>
   
<xs:documentation>Kohteen luontipäivämäärä</xs:documentation>
 
</xs:annotation>
</xs:element>

element AbstractPaikkatietopalveluKohde/loppuHetki
diagram palvelut_p63.png
namespace http://www.paikkatietopalvelu.fi/gml/yhteiset
type xs:dateTime
properties
isRef 0
minOcc 0
maxOcc 1
content simple
annotation
documentation
Milloin kohde on poistettu. Tämän avulla voidaan tunnistaa poistetut kohteet, jos järjestelmät tukevat historiatietojen tallentamista
source <xs:element name="loppuHetki" type="xs:dateTime" minOccurs="0">
 
<xs:annotation>
   
<xs:documentation>Milloin kohde on poistettu. Tämän avulla voidaan tunnistaa poistetut kohteet, jos järjestelmät tukevat historiatietojen tallentamista</xs:documentation>
 
</xs:annotation>
</xs:element>

complexType AbstractYmparistotoimiKohde
diagram palvelut_p64.png
namespace http://www.paikkatietopalvelu.fi/gml/yhteiset
type extension of yht:AbstractPaikkatietopalveluKohde
properties
base yht:AbstractPaikkatietopalveluKohde
abstract true
children yht:metatieto yht:yksilointitieto yht:alkuHetki yht:loppuHetki
annotation
documentation
Kohde josta periytetään kaikki kohteet
source <xs:complexType name="AbstractYmparistotoimiKohde" abstract="true">
 
<xs:annotation>
   
<xs:documentation>Kohde josta periytetään kaikki kohteet</xs:documentation>
 
</xs:annotation>
 
<xs:complexContent>
   
<xs:extension base="yht:AbstractPaikkatietopalveluKohde"/>
 
</xs:complexContent>
</xs:complexType>

complexType AineistotoimituksentiedotType
diagram palvelut_p65.png
namespace http://www.paikkatietopalvelu.fi/gml/yhteiset
children yht:aineistonnimi yht:aineistotoimittaja yht:tila yht:toimitusPvm yht:kuntakoodi yht:kielitieto yht:metatietotunniste yht:metatietoXMLURL yht:metatietoURL yht:tietotuoteURL
used by
elements PalvelutType/toimituksenTiedot AineistotoimitusType/Toimitus
source <xs:complexType name="AineistotoimituksentiedotType">
 
<xs:sequence>
   
<xs:element name="aineistonnimi" type="xs:string">
     
<xs:annotation>
       
<xs:documentation>Aineistoa kuvaava nimi, </xs:documentation>
     
</xs:annotation>
   
</xs:element>
   
<xs:element name="aineistotoimittaja" type="xs:string">
     
<xs:annotation>
       
<xs:documentation>Kuka on tehnyt kyseisen siirtotiedoston, yhteyshenkilö</xs:documentation>
     
</xs:annotation>
   
</xs:element>
   
<xs:element name="tila" type="yht:AineistonTilaType" minOccurs="0">
     
<xs:annotation>
       
<xs:documentation>Aineiston valmiustila; onko kokonaan valmis, luonnos, demo
</xs:documentation>
     
</xs:annotation>
   
</xs:element>
   
<xs:element name="toimitusPvm" type="xs:date">
     
<xs:annotation>
       
<xs:documentation>Milloin kyseinen siirtotiedosto on tehty</xs:documentation>
     
</xs:annotation>
   
</xs:element>
   
<xs:element name="kuntakoodi" type="xs:string"/>
   
<xs:element name="kielitieto" type="xs:string">
     
<xs:annotation>
       
<xs:documentation>Kunnan kieli tai kieliitieto</xs:documentation>
     
</xs:annotation>
   
</xs:element>
   
<xs:element name="metatietotunniste" type="xs:string" minOccurs="0">
     
<xs:annotation>
       
<xs:documentation>Paikkatietohakemistossa aineiston yksilöivä
metatietotunniste. Muita nimityksiä: UUID, tiedostotunniste,
resurssitunniste, aineiston ID.  Esim: 924a68ba-665f-4ea0-a830-
26e80112b5dc
</xs:documentation>
     
</xs:annotation>
   
</xs:element>
   
<xs:element name="metatietoXMLURL" type="xs:string" minOccurs="0">
     
<xs:annotation>
       
<xs:documentation>URL, joka palauttaa aineiston metatiedot XML
tiedostona ISO 19139 skeeman mukaisesti. Esim: http://geonetwork.nls.fi/geonetwork/srv/fi/iso19139.xml?uuid=924a68ba-
665f-4ea0-a830-26e80112b5dc
</xs:documentation>
     
</xs:annotation>
   
</xs:element>
   
<xs:element name="metatietoURL" type="xs:string" minOccurs="0">
     
<xs:annotation>
       
<xs:documentation>URL www-sivulle, josta aineiston metatiedot ovat
luettavissa ”selkokielisenä”. Esim:
http://www.paikkatietoikkuna.fi/web/fi/paikkatietoaineisto?inspireMetadat
aUIID=924a68ba-665f-4ea0-a830-26e80112b5dc
</xs:documentation>
     
</xs:annotation>
   
</xs:element>
   
<xs:element name="tietotuoteURL" type="xs:string" minOccurs="0">
     
<xs:annotation>
       
<xs:documentation>URL, josta saadaan aineistoon liittyvän tietotuotteen
tiedot
</xs:documentation>
     
</xs:annotation>
   
</xs:element>
 
</xs:sequence>
</xs:complexType>

element AineistotoimituksentiedotType/aineistonnimi
diagram palvelut_p66.png
namespace http://www.paikkatietopalvelu.fi/gml/yhteiset
type xs:string
properties
isRef 0
content simple
annotation
documentation
Aineistoa kuvaava nimi,
source <xs:element name="aineistonnimi" type="xs:string">
 
<xs:annotation>
   
<xs:documentation>Aineistoa kuvaava nimi, </xs:documentation>
 
</xs:annotation>
</xs:element>

element AineistotoimituksentiedotType/aineistotoimittaja
diagram palvelut_p67.png
namespace http://www.paikkatietopalvelu.fi/gml/yhteiset
type xs:string
properties
isRef 0
content simple
annotation
documentation
Kuka on tehnyt kyseisen siirtotiedoston, yhteyshenkilö
source <xs:element name="aineistotoimittaja" type="xs:string">
 
<xs:annotation>
   
<xs:documentation>Kuka on tehnyt kyseisen siirtotiedoston, yhteyshenkilö</xs:documentation>
 
</xs:annotation>
</xs:element>

element AineistotoimituksentiedotType/tila
diagram palvelut_p68.png
namespace http://www.paikkatietopalvelu.fi/gml/yhteiset
type yht:AineistonTilaType
properties
isRef 0
minOcc 0
maxOcc 1
content simple
facets
Kind Value annotation 
enumeration valmis 
enumeration keskeneräinen 
enumeration muu 
enumeration ei tiedossa 
annotation
documentation
Aineiston valmiustila; onko kokonaan valmis, luonnos, demo
source <xs:element name="tila" type="yht:AineistonTilaType" minOccurs="0">
 
<xs:annotation>
   
<xs:documentation>Aineiston valmiustila; onko kokonaan valmis, luonnos, demo
</xs:documentation>
 
</xs:annotation>
</xs:element>

element AineistotoimituksentiedotType/toimitusPvm
diagram palvelut_p69.png
namespace http://www.paikkatietopalvelu.fi/gml/yhteiset
type xs:date
properties
isRef 0
content simple
annotation
documentation
Milloin kyseinen siirtotiedosto on tehty
source <xs:element name="toimitusPvm" type="xs:date">
 
<xs:annotation>
   
<xs:documentation>Milloin kyseinen siirtotiedosto on tehty</xs:documentation>
 
</xs:annotation>
</xs:element>

element AineistotoimituksentiedotType/kuntakoodi
diagram palvelut_p70.png
namespace http://www.paikkatietopalvelu.fi/gml/yhteiset
type xs:string
properties
isRef 0
content simple
source <xs:element name="kuntakoodi" type="xs:string"/>

element AineistotoimituksentiedotType/kielitieto
diagram palvelut_p71.png
namespace http://www.paikkatietopalvelu.fi/gml/yhteiset
type xs:string
properties
isRef 0
content simple
annotation
documentation
Kunnan kieli tai kieliitieto
source <xs:element name="kielitieto" type="xs:string">
 
<xs:annotation>
   
<xs:documentation>Kunnan kieli tai kieliitieto</xs:documentation>
 
</xs:annotation>
</xs:element>

element AineistotoimituksentiedotType/metatietotunniste
diagram palvelut_p72.png
namespace http://www.paikkatietopalvelu.fi/gml/yhteiset
type xs:string
properties
isRef 0
minOcc 0
maxOcc 1
content simple
annotation
documentation
Paikkatietohakemistossa aineiston yksilöivä
metatietotunniste. Muita nimityksiä: UUID, tiedostotunniste,
resurssitunniste, aineiston ID.  Esim: 924a68ba-665f-4ea0-a830-
26e80112b5dc
source <xs:element name="metatietotunniste" type="xs:string" minOccurs="0">
 
<xs:annotation>
   
<xs:documentation>Paikkatietohakemistossa aineiston yksilöivä
metatietotunniste. Muita nimityksiä: UUID, tiedostotunniste,
resurssitunniste, aineiston ID.  Esim: 924a68ba-665f-4ea0-a830-
26e80112b5dc
</xs:documentation>
 
</xs:annotation>
</xs:element>

element AineistotoimituksentiedotType/metatietoXMLURL
diagram palvelut_p73.png
namespace http://www.paikkatietopalvelu.fi/gml/yhteiset
type xs:string
properties
isRef 0
minOcc 0
maxOcc 1
content simple
annotation
documentation
URL, joka palauttaa aineiston metatiedot XML
tiedostona ISO 19139 skeeman mukaisesti. Esim: http://geonetwork.nls.fi/geonetwork/srv/fi/iso19139.xml?uuid=924a68ba-
665f-4ea0-a830-26e80112b5dc
source <xs:element name="metatietoXMLURL" type="xs:string" minOccurs="0">
 
<xs:annotation>
   
<xs:documentation>URL, joka palauttaa aineiston metatiedot XML
tiedostona ISO 19139 skeeman mukaisesti. Esim: http://geonetwork.nls.fi/geonetwork/srv/fi/iso19139.xml?uuid=924a68ba-
665f-4ea0-a830-26e80112b5dc
</xs:documentation>
 
</xs:annotation>
</xs:element>

element AineistotoimituksentiedotType/metatietoURL
diagram palvelut_p74.png
namespace http://www.paikkatietopalvelu.fi/gml/yhteiset
type xs:string
properties
isRef 0
minOcc 0
maxOcc 1
content simple
annotation
documentation
URL www-sivulle, josta aineiston metatiedot ovat
luettavissa ”selkokielisenä”. Esim:
http://www.paikkatietoikkuna.fi/web/fi/paikkatietoaineisto?inspireMetadat
aUIID=924a68ba-665f-4ea0-a830-26e80112b5dc
source <xs:element name="metatietoURL" type="xs:string" minOccurs="0">
 
<xs:annotation>
   
<xs:documentation>URL www-sivulle, josta aineiston metatiedot ovat
luettavissa ”selkokielisenä”. Esim:
http://www.paikkatietoikkuna.fi/web/fi/paikkatietoaineisto?inspireMetadat
aUIID=924a68ba-665f-4ea0-a830-26e80112b5dc
</xs:documentation>
 
</xs:annotation>
</xs:element>

element AineistotoimituksentiedotType/tietotuoteURL
diagram palvelut_p75.png
namespace http://www.paikkatietopalvelu.fi/gml/yhteiset
type xs:string
properties
isRef 0
minOcc 0
maxOcc 1
content simple
annotation
documentation
URL, josta saadaan aineistoon liittyvän tietotuotteen
tiedot
source <xs:element name="tietotuoteURL" type="xs:string" minOccurs="0">
 
<xs:annotation>
   
<xs:documentation>URL, josta saadaan aineistoon liittyvän tietotuotteen
tiedot
</xs:documentation>
 
</xs:annotation>
</xs:element>

complexType AineistotoimitusType
diagram palvelut_p76.png
namespace http://www.paikkatietopalvelu.fi/gml/yhteiset
children yht:Toimitus
source <xs:complexType name="AineistotoimitusType">
 
<xs:sequence>
   
<xs:element name="Toimitus" type="yht:AineistotoimituksentiedotType"/>
 
</xs:sequence>
</xs:complexType>

element AineistotoimitusType/Toimitus
diagram palvelut_p77.png
namespace http://www.paikkatietopalvelu.fi/gml/yhteiset
type yht:AineistotoimituksentiedotType
properties
isRef 0
content complex
children yht:aineistonnimi yht:aineistotoimittaja yht:tila yht:toimitusPvm yht:kuntakoodi yht:kielitieto yht:metatietotunniste yht:metatietoXMLURL yht:metatietoURL yht:tietotuoteURL
source <xs:element name="Toimitus" type="yht:AineistotoimituksentiedotType"/>

complexType Attribuutti
diagram palvelut_p78.png
namespace http://www.paikkatietopalvelu.fi/gml/yhteiset
children yht:selitysteksti yht:arvo
source <xs:complexType name="Attribuutti">
 
<xs:sequence>
   
<xs:element name="selitysteksti" type="xs:string"/>
   
<xs:element name="arvo" type="xs:string"/>
 
</xs:sequence>
</xs:complexType>

element Attribuutti/selitysteksti
diagram palvelut_p79.png
namespace http://www.paikkatietopalvelu.fi/gml/yhteiset
type xs:string
properties
isRef 0
content simple
source <xs:element name="selitysteksti" type="xs:string"/>

element Attribuutti/arvo
diagram palvelut_p80.png
namespace http://www.paikkatietopalvelu.fi/gml/yhteiset
type xs:string
properties
isRef 0
content simple
source <xs:element name="arvo" type="xs:string"/>

complexType HakijaType
diagram palvelut_p81.png
namespace http://www.paikkatietopalvelu.fi/gml/yhteiset
type extension of yht:YhteystietoType
properties
base yht:YhteystietoType
children yht:henkilotunnus yht:sukunimi yht:etunimi yht:yTunnus yht:yrityksenNimi yht:yhteyshenkilonNimi yht:osoitetieto yht:puhelinnumero yht:sahkopostiosoite yht:suoramarkkinointikielto yht:verkkolaskutustieto yht:ammatti yht:tyopaikannimi yht:tyosuhteenalkuPvm
source <xs:complexType name="HakijaType">
 
<xs:complexContent>
   
<xs:extension base="yht:YhteystietoType">
     
<xs:sequence>
       
<xs:element name="ammatti" type="xs:string" minOccurs="0"/>
       
<xs:element name="tyopaikannimi" type="xs:string" minOccurs="0"/>
       
<xs:element name="tyosuhteenalkuPvm" type="xs:date" minOccurs="0"/>
     
</xs:sequence>
   
</xs:extension>
 
</xs:complexContent>
</xs:complexType>

element HakijaType/ammatti
diagram palvelut_p82.png
namespace http://www.paikkatietopalvelu.fi/gml/yhteiset
type xs:string
properties
isRef 0
minOcc 0
maxOcc 1
content simple
source <xs:element name="ammatti" type="xs:string" minOccurs="0"/>

element HakijaType/tyopaikannimi
diagram palvelut_p83.png
namespace http://www.paikkatietopalvelu.fi/gml/yhteiset
type xs:string
properties
isRef 0
minOcc 0
maxOcc 1
content simple
source <xs:element name="tyopaikannimi" type="xs:string" minOccurs="0"/>

element HakijaType/tyosuhteenalkuPvm
diagram palvelut_p84.png
namespace http://www.paikkatietopalvelu.fi/gml/yhteiset
type xs:date
properties
isRef 0
minOcc 0
maxOcc 1
content simple
source <xs:element name="tyosuhteenalkuPvm" type="xs:date" minOccurs="0"/>

complexType HenkilonnimiType
diagram palvelut_p85.png
namespace http://www.paikkatietopalvelu.fi/gml/yhteiset
children yht:etunimi yht:sukunimi
used by
element YhteyshenkiloType/nimi
source <xs:complexType name="HenkilonnimiType">
 
<xs:sequence>
   
<xs:element name="etunimi" type="xs:string" minOccurs="0"/>
   
<xs:element name="sukunimi" type="xs:string"/>
 
</xs:sequence>
</xs:complexType>

element HenkilonnimiType/etunimi
diagram palvelut_p86.png
namespace http://www.paikkatietopalvelu.fi/gml/yhteiset
type xs:string
properties
isRef 0
minOcc 0
maxOcc 1
content simple
source <xs:element name="etunimi" type="xs:string" minOccurs="0"/>

element HenkilonnimiType/sukunimi
diagram palvelut_p87.png
namespace http://www.paikkatietopalvelu.fi/gml/yhteiset
type xs:string
properties
isRef 0
content simple
source <xs:element name="sukunimi" type="xs:string"/>

complexType HetkijaksoType
diagram palvelut_p88.png
namespace http://www.paikkatietopalvelu.fi/gml/yhteiset
children yht:alkuHetki yht:loppuHetki
source <xs:complexType name="HetkijaksoType">
 
<xs:sequence>
   
<xs:element name="alkuHetki" type="xs:dateTime"/>
   
<xs:element name="loppuHetki" type="xs:dateTime" minOccurs="0"/>
 
</xs:sequence>
</xs:complexType>

element HetkijaksoType/alkuHetki
diagram palvelut_p89.png
namespace http://www.paikkatietopalvelu.fi/gml/yhteiset
type xs:dateTime
properties
isRef 0
content simple
source <xs:element name="alkuHetki" type="xs:dateTime"/>

element HetkijaksoType/loppuHetki
diagram palvelut_p90.png
namespace http://www.paikkatietopalvelu.fi/gml/yhteiset
type xs:dateTime
properties
isRef 0
minOcc 0
maxOcc 1
content simple
source <xs:element name="loppuHetki" type="xs:dateTime" minOccurs="0"/>

complexType KasittelynTilaType
diagram palvelut_p91.png
namespace http://www.paikkatietopalvelu.fi/gml/yhteiset
children yht:Tilamuutos
source <xs:complexType name="KasittelynTilaType">
 
<xs:sequence>
   
<xs:element name="Tilamuutos" type="yht:TilamuutosType"/>
 
</xs:sequence>
</xs:complexType>

element KasittelynTilaType/Tilamuutos
diagram palvelut_p92.png
namespace http://www.paikkatietopalvelu.fi/gml/yhteiset
type yht:TilamuutosType
properties
isRef 0
content complex
children yht:pvm yht:tila yht:kasittelija
source <xs:element name="Tilamuutos" type="yht:TilamuutosType"/>

complexType KasittelyTapahtumatType
diagram palvelut_p93.png
namespace http://www.paikkatietopalvelu.fi/gml/yhteiset
children yht:kasittelytiedottieto yht:paatostieto
source <xs:complexType name="KasittelyTapahtumatType">
 
<xs:sequence>
   
<xs:element name="kasittelytiedottieto">
     
<xs:complexType>
       
<xs:sequence>
         
<xs:element name="Kasittelytiedot" minOccurs="0">
           
<xs:complexType>
             
<xs:complexContent>
               
<xs:extension base="yht:KasittelyTiedotType">
                 
<xs:sequence>
                   
<xs:element name="kasittelija" type="yht:YmparistoOsapuoliType" minOccurs="0"/>
                 
</xs:sequence>
               
</xs:extension>
             
</xs:complexContent>
           
</xs:complexType>
         
</xs:element>
       
</xs:sequence>
     
</xs:complexType>
   
</xs:element>
   
<xs:element name="paatostieto">
     
<xs:complexType>
       
<xs:sequence>
         
<xs:element name="Paatos" type="yht:YmparistoPaatosType"/>
       
</xs:sequence>
     
</xs:complexType>
   
</xs:element>
 
</xs:sequence>
</xs:complexType>

element KasittelyTapahtumatType/kasittelytiedottieto
diagram palvelut_p94.png
namespace http://www.paikkatietopalvelu.fi/gml/yhteiset
properties
isRef 0
content complex
children yht:Kasittelytiedot
source <xs:element name="kasittelytiedottieto">
 
<xs:complexType>
   
<xs:sequence>
     
<xs:element name="Kasittelytiedot" minOccurs="0">
       
<xs:complexType>
         
<xs:complexContent>
           
<xs:extension base="yht:KasittelyTiedotType">
             
<xs:sequence>
               
<xs:element name="kasittelija" type="yht:YmparistoOsapuoliType" minOccurs="0"/>
             
</xs:sequence>
           
</xs:extension>
         
</xs:complexContent>
       
</xs:complexType>
     
</xs:element>
   
</xs:sequence>
 
</xs:complexType>
</xs:element>

element KasittelyTapahtumatType/kasittelytiedottieto/Kasittelytiedot
diagram palvelut_p95.png
namespace http://www.paikkatietopalvelu.fi/gml/yhteiset
type extension of yht:KasittelyTiedotType
properties
isRef 0
minOcc 0
maxOcc 1
content complex
children yht:muutosHetki yht:hakemuksenTila yht:tilanMuutosHetki yht:kunnanYhteyshenkiloEtunimi yht:kunnanYhteyshenkiloSukunimi yht:asiatunnus yht:paivaysPvm yht:kasittelija
source <xs:element name="Kasittelytiedot" minOccurs="0">
 
<xs:complexType>
   
<xs:complexContent>
     
<xs:extension base="yht:KasittelyTiedotType">
       
<xs:sequence>
         
<xs:element name="kasittelija" type="yht:YmparistoOsapuoliType" minOccurs="0"/>
       
</xs:sequence>
     
</xs:extension>
   
</xs:complexContent>
 
</xs:complexType>
</xs:element>

element KasittelyTapahtumatType/kasittelytiedottieto/Kasittelytiedot/kasittelija
diagram palvelut_p96.png
namespace http://www.paikkatietopalvelu.fi/gml/yhteiset
type yht:YmparistoOsapuoliType
properties
isRef 0
minOcc 0
maxOcc 1
content complex
children yht:henkilo yht:yritys yht:turvakieltoKytkin yht:suoramarkkinointikieltoKytkin yht:rooliKoodi
source <xs:element name="kasittelija" type="yht:YmparistoOsapuoliType" minOccurs="0"/>

element KasittelyTapahtumatType/paatostieto
diagram palvelut_p97.png
namespace http://www.paikkatietopalvelu.fi/gml/yhteiset
properties
isRef 0
content complex
children yht:Paatos
source <xs:element name="paatostieto">
 
<xs:complexType>
   
<xs:sequence>
     
<xs:element name="Paatos" type="yht:YmparistoPaatosType"/>
   
</xs:sequence>
 
</xs:complexType>
</xs:element>

element KasittelyTapahtumatType/paatostieto/Paatos
diagram palvelut_p98.png
namespace http://www.paikkatietopalvelu.fi/gml/yhteiset
type yht:YmparistoPaatosType
properties
isRef 0
content complex
children yht:takuuaikaPaivat yht:lupaehdotJaMaaraykset yht:paatoslinkki yht:paatosdokumentinPvm yht:liitetieto
source <xs:element name="Paatos" type="yht:YmparistoPaatosType"/>

complexType KasittelyTiedotType
diagram palvelut_p99.png
namespace http://www.paikkatietopalvelu.fi/gml/yhteiset
children yht:muutosHetki yht:hakemuksenTila yht:tilanMuutosHetki yht:kunnanYhteyshenkiloEtunimi yht:kunnanYhteyshenkiloSukunimi yht:asiatunnus yht:paivaysPvm
used by
element KasittelyTapahtumatType/kasittelytiedottieto/Kasittelytiedot
source <xs:complexType name="KasittelyTiedotType">
 
<xs:sequence>
   
<xs:element name="muutosHetki" type="xs:dateTime">
     
<xs:annotation>
       
<xs:documentation>Hakemuksen muutosaika</xs:documentation>
     
</xs:annotation>
   
</xs:element>
   
<xs:element name="hakemuksenTila" type="xs:string" minOccurs="0"/>
   
<xs:element name="tilanMuutosHetki" type="xs:dateTime" minOccurs="0"/>
   
<xs:element name="kunnanYhteyshenkiloEtunimi" type="xs:string" minOccurs="0"/>
   
<xs:element name="kunnanYhteyshenkiloSukunimi" type="xs:string" minOccurs="0"/>
   
<xs:element name="asiatunnus" type="xs:string" minOccurs="0"/>
   
<xs:element name="paivaysPvm" type="xs:date" minOccurs="0"/>
 
</xs:sequence>
</xs:complexType>

element KasittelyTiedotType/muutosHetki
diagram palvelut_p100.png
namespace http://www.paikkatietopalvelu.fi/gml/yhteiset
type xs:dateTime
properties
isRef 0
content simple
annotation
documentation
Hakemuksen muutosaika
source <xs:element name="muutosHetki" type="xs:dateTime">
 
<xs:annotation>
   
<xs:documentation>Hakemuksen muutosaika</xs:documentation>
 
</xs:annotation>
</xs:element>

element KasittelyTiedotType/hakemuksenTila
diagram palvelut_p101.png
namespace http://www.paikkatietopalvelu.fi/gml/yhteiset
type xs:string
properties
isRef 0
minOcc 0
maxOcc 1
content simple
source <xs:element name="hakemuksenTila" type="xs:string" minOccurs="0"/>

element KasittelyTiedotType/tilanMuutosHetki
diagram palvelut_p102.png
namespace http://www.paikkatietopalvelu.fi/gml/yhteiset
type xs:dateTime
properties
isRef 0
minOcc 0
maxOcc 1
content simple
source <xs:element name="tilanMuutosHetki" type="xs:dateTime" minOccurs="0"/>

element KasittelyTiedotType/kunnanYhteyshenkiloEtunimi
diagram palvelut_p103.png
namespace http://www.paikkatietopalvelu.fi/gml/yhteiset
type xs:string
properties
isRef 0
minOcc 0
maxOcc 1
content simple
source <xs:element name="kunnanYhteyshenkiloEtunimi" type="xs:string" minOccurs="0"/>

element KasittelyTiedotType/kunnanYhteyshenkiloSukunimi
diagram palvelut_p104.png
namespace http://www.paikkatietopalvelu.fi/gml/yhteiset
type xs:string
properties
isRef 0
minOcc 0
maxOcc 1
content simple
source <xs:element name="kunnanYhteyshenkiloSukunimi" type="xs:string" minOccurs="0"/>

element KasittelyTiedotType/asiatunnus
diagram palvelut_p105.png
namespace http://www.paikkatietopalvelu.fi/gml/yhteiset
type xs:string
properties
isRef 0
minOcc 0
maxOcc 1
content simple
source <xs:element name="asiatunnus" type="xs:string" minOccurs="0"/>

element KasittelyTiedotType/paivaysPvm
diagram palvelut_p106.png
namespace http://www.paikkatietopalvelu.fi/gml/yhteiset
type xs:date
properties
isRef 0
minOcc 0
maxOcc 1
content simple
source <xs:element name="paivaysPvm" type="xs:date" minOccurs="0"/>

complexType KasittelyTietoType
diagram palvelut_p107.png
namespace http://www.paikkatietopalvelu.fi/gml/yhteiset
children yht:muutosHetki yht:hakemuksenTila yht:tilanMuutosHetki yht:kunnanYhteyshenkiloEtunimi yht:kunnanYhteyshenkiloSukunimi yht:asiatunnus yht:paivaysPvm yht:kasittelija
source <xs:complexType name="KasittelyTietoType">
 
<xs:sequence>
   
<xs:element name="muutosHetki" type="xs:dateTime">
     
<xs:annotation>
       
<xs:documentation>Hakemuksen muutosaika</xs:documentation>
     
</xs:annotation>
   
</xs:element>
   
<xs:element name="hakemuksenTila" minOccurs="0">
     
<xs:simpleType>
       
<xs:restriction base="xs:string">
         
<xs:enumeration value="0 Kesken"/>
         
<xs:enumeration value="1 Vireillä"/>
         
<xs:enumeration value="2 Lupa haettu"/>
         
<xs:enumeration value="3 Lupa myönnetty"/>
         
<xs:enumeration value="4 Lupa rauennut"/>
         
<xs:enumeration value="5 Jatkolupa"/>
         
<xs:enumeration value="6 Lupakohteen tarkastus"/>
         
<xs:enumeration value="7 Lupahakemuksesta tiedottaminen"/>
         
<xs:enumeration value="8 Lausunnon pyytäminen"/>
         
<xs:enumeration value="9 Lausunto"/>
         
<xs:enumeration value="10 Muistutus"/>
         
<xs:enumeration value="11 Hakijan kuuleminen ja vastine"/>
         
<xs:enumeration value="12 Päätöksestä valitettu"/>
         
<xs:enumeration value="13 Päätös lainvoimainen"/>
         
<xs:enumeration value="ei tiedossa"/>
       
</xs:restriction>
     
</xs:simpleType>
   
</xs:element>
   
<xs:element name="tilanMuutosHetki" type="xs:dateTime" minOccurs="0"/>
   
<xs:element name="kunnanYhteyshenkiloEtunimi" type="xs:string" minOccurs="0"/>
   
<xs:element name="kunnanYhteyshenkiloSukunimi" type="xs:string" minOccurs="0"/>
   
<xs:element name="asiatunnus" type="xs:string" minOccurs="0"/>
   
<xs:element name="paivaysPvm" type="xs:date" minOccurs="0"/>
   
<xs:element name="kasittelija" type="yht:YmparistoOsapuoliType" minOccurs="0"/>
 
</xs:sequence>
</xs:complexType>

element KasittelyTietoType/muutosHetki
diagram palvelut_p108.png
namespace http://www.paikkatietopalvelu.fi/gml/yhteiset
type xs:dateTime
properties
isRef 0
content simple
annotation
documentation
Hakemuksen muutosaika
source <xs:element name="muutosHetki" type="xs:dateTime">
 
<xs:annotation>
   
<xs:documentation>Hakemuksen muutosaika</xs:documentation>
 
</xs:annotation>
</xs:element>

element KasittelyTietoType/hakemuksenTila
diagram palvelut_p109.png
namespace http://www.paikkatietopalvelu.fi/gml/yhteiset
type restriction of xs:string
properties
isRef 0
minOcc 0
maxOcc 1
content simple
facets
Kind Value annotation 
enumeration 0 Kesken 
enumeration 1 Vireillä 
enumeration 2 Lupa haettu 
enumeration 3 Lupa myönnetty 
enumeration 4 Lupa rauennut 
enumeration 5 Jatkolupa 
enumeration 6 Lupakohteen tarkastus 
enumeration 7 Lupahakemuksesta tiedottaminen 
enumeration 8 Lausunnon pyytäminen 
enumeration 9 Lausunto 
enumeration 10 Muistutus 
enumeration 11 Hakijan kuuleminen ja vastine 
enumeration 12 Päätöksestä valitettu 
enumeration 13 Päätös lainvoimainen 
enumeration ei tiedossa 
source <xs:element name="hakemuksenTila" minOccurs="0">
 
<xs:simpleType>
   
<xs:restriction base="xs:string">
     
<xs:enumeration value="0 Kesken"/>
     
<xs:enumeration value="1 Vireillä"/>
     
<xs:enumeration value="2 Lupa haettu"/>
     
<xs:enumeration value="3 Lupa myönnetty"/>
     
<xs:enumeration value="4 Lupa rauennut"/>
     
<xs:enumeration value="5 Jatkolupa"/>
     
<xs:enumeration value="6 Lupakohteen tarkastus"/>
     
<xs:enumeration value="7 Lupahakemuksesta tiedottaminen"/>
     
<xs:enumeration value="8 Lausunnon pyytäminen"/>
     
<xs:enumeration value="9 Lausunto"/>
     
<xs:enumeration value="10 Muistutus"/>
     
<xs:enumeration value="11 Hakijan kuuleminen ja vastine"/>
     
<xs:enumeration value="12 Päätöksestä valitettu"/>
     
<xs:enumeration value="13 Päätös lainvoimainen"/>
     
<xs:enumeration value="ei tiedossa"/>
   
</xs:restriction>
 
</xs:simpleType>
</xs:element>

element KasittelyTietoType/tilanMuutosHetki
diagram palvelut_p110.png
namespace http://www.paikkatietopalvelu.fi/gml/yhteiset
type xs:dateTime
properties
isRef 0
minOcc 0
maxOcc 1
content simple
source <xs:element name="tilanMuutosHetki" type="xs:dateTime" minOccurs="0"/>

element KasittelyTietoType/kunnanYhteyshenkiloEtunimi
diagram palvelut_p111.png
namespace http://www.paikkatietopalvelu.fi/gml/yhteiset
type xs:string
properties
isRef 0
minOcc 0
maxOcc 1
content simple
source <xs:element name="kunnanYhteyshenkiloEtunimi" type="xs:string" minOccurs="0"/>

element KasittelyTietoType/kunnanYhteyshenkiloSukunimi
diagram palvelut_p112.png
namespace http://www.paikkatietopalvelu.fi/gml/yhteiset
type xs:string
properties
isRef 0
minOcc 0
maxOcc 1
content simple
source <xs:element name="kunnanYhteyshenkiloSukunimi" type="xs:string" minOccurs="0"/>

element KasittelyTietoType/asiatunnus
diagram palvelut_p113.png
namespace http://www.paikkatietopalvelu.fi/gml/yhteiset
type xs:string
properties
isRef 0
minOcc 0
maxOcc 1
content simple
source <xs:element name="asiatunnus" type="xs:string" minOccurs="0"/>

element KasittelyTietoType/paivaysPvm
diagram palvelut_p114.png
namespace http://www.paikkatietopalvelu.fi/gml/yhteiset
type xs:date
properties
isRef 0
minOcc 0
maxOcc 1
content simple
source <xs:element name="paivaysPvm" type="xs:date" minOccurs="0"/>

element KasittelyTietoType/kasittelija
diagram palvelut_p115.png
namespace http://www.paikkatietopalvelu.fi/gml/yhteiset
type yht:YmparistoOsapuoliType
properties
isRef 0
minOcc 0
maxOcc 1
content complex
children yht:henkilo yht:yritys yht:turvakieltoKytkin yht:suoramarkkinointikieltoKytkin yht:rooliKoodi
source <xs:element name="kasittelija" type="yht:YmparistoOsapuoliType" minOccurs="0"/>

complexType KayttotarkoitusType
diagram palvelut_p116.png
namespace http://www.paikkatietopalvelu.fi/gml/yhteiset
children yht:pintaAla yht:kayttotarkoitusKoodi
annotation
documentation
Määrittelee tyypin, jolla voidaan esittää käyttötarkoituksittain pinta-alat
source <xs:complexType name="KayttotarkoitusType">
 
<xs:annotation>
   
<xs:documentation>Määrittelee tyypin, jolla voidaan esittää käyttötarkoituksittain pinta-alat</xs:documentation>
 
</xs:annotation>
 
<xs:sequence>
   
<xs:element name="pintaAla" type="xs:decimal" minOccurs="0"/>
   
<xs:element name="kayttotarkoitusKoodi" type="yht:KayttotarkoitusKoodiType" minOccurs="0"/>
 
</xs:sequence>
</xs:complexType>

element KayttotarkoitusType/pintaAla
diagram palvelut_p117.png
namespace http://www.paikkatietopalvelu.fi/gml/yhteiset
type xs:decimal
properties
isRef 0
minOcc 0
maxOcc 1
content simple
source <xs:element name="pintaAla" type="xs:decimal" minOccurs="0"/>

element KayttotarkoitusType/kayttotarkoitusKoodi
diagram palvelut_p118.png
namespace http://www.paikkatietopalvelu.fi/gml/yhteiset
type yht:KayttotarkoitusKoodiType
properties
isRef 0
minOcc 0
maxOcc 1
content simple
facets
Kind Value annotation 
enumeration asuntotilaa(ei vapaa-ajan asunnoista) 
enumeration myymälä, majoitus- ja ravitsemustilaa 
enumeration hoitotilaa 
enumeration toimisto- ja hallintotilaa 
enumeration kokoontumistilaa 
enumeration opetustilaa 
enumeration tuotantotilaa(teollisuus) 
enumeration varastotilaa 
enumeration muuta huoneistoalaan kuuluvaa tilaa 
enumeration ei tiedossa 
source <xs:element name="kayttotarkoitusKoodi" type="yht:KayttotarkoitusKoodiType" minOccurs="0"/>

complexType KiinteistoType
diagram palvelut_p119.png
namespace http://www.paikkatietopalvelu.fi/gml/yhteiset
children yht:kylanimi yht:tilannimi yht:kiinteistotunnus yht:maaraAlaTunnus
used by
elements RakennusrasiteType/rasitettuKiinteisto/kiinteisto YhteisjarjestelyType/muutkiinteistot/kiinteisto RakennuspaikkaType/rakennuspaikanKiinteistotieto/RakennuspaikanKiinteisto/kiinteistotieto/Kiinteisto
source <xs:complexType name="KiinteistoType">
 
<xs:sequence>
   
<xs:element name="kylanimi" type="xs:string" minOccurs="0"/>
   
<xs:element name="tilannimi" type="xs:string" minOccurs="0"/>
   
<xs:element name="kiinteistotunnus" type="yht:KiinteistotunnusType">
     
<xs:annotation>
       
<xs:documentation>Kiinteistötunnus, 14 merkkiä ilman väliviivoja</xs:documentation>
     
</xs:annotation>
   
</xs:element>
   
<xs:element name="maaraAlaTunnus" minOccurs="0">
     
<xs:simpleType>
       
<xs:restriction base="xs:string">
         
<xs:pattern value="[M][0-9][0-9][0-9][0-9]"/>
       
</xs:restriction>
     
</xs:simpleType>
   
</xs:element>
 
</xs:sequence>
</xs:complexType>

element KiinteistoType/kylanimi
diagram palvelut_p120.png
namespace http://www.paikkatietopalvelu.fi/gml/yhteiset
type xs:string
properties
isRef 0
minOcc 0
maxOcc 1
content simple
source <xs:element name="kylanimi" type="xs:string" minOccurs="0"/>

element KiinteistoType/tilannimi
diagram palvelut_p121.png
namespace http://www.paikkatietopalvelu.fi/gml/yhteiset
type xs:string
properties
isRef 0
minOcc 0
maxOcc 1
content simple
source <xs:element name="tilannimi" type="xs:string" minOccurs="0"/>

element KiinteistoType/kiinteistotunnus
diagram palvelut_p122.png
namespace http://www.paikkatietopalvelu.fi/gml/yhteiset
type yht:KiinteistotunnusType
properties
isRef 0
content simple
facets
Kind Value annotation 
pattern (([0-9]{3}){2}([0-9]{4}){2}) 
annotation
documentation
Kiinteistötunnus, 14 merkkiä ilman väliviivoja
source <xs:element name="kiinteistotunnus" type="yht:KiinteistotunnusType">
 
<xs:annotation>
   
<xs:documentation>Kiinteistötunnus, 14 merkkiä ilman väliviivoja</xs:documentation>
 
</xs:annotation>
</xs:element>

element KiinteistoType/maaraAlaTunnus
diagram palvelut_p123.png
namespace http://www.paikkatietopalvelu.fi/gml/yhteiset
type restriction of xs:string
properties
isRef 0
minOcc 0
maxOcc 1
content simple
facets
Kind Value annotation 
pattern [M][0-9][0-9][0-9][0-9] 
source <xs:element name="maaraAlaTunnus" minOccurs="0">
 
<xs:simpleType>
   
<xs:restriction base="xs:string">
     
<xs:pattern value="[M][0-9][0-9][0-9][0-9]"/>
   
</xs:restriction>
 
</xs:simpleType>
</xs:element>

complexType LausunnotType
diagram palvelut_p124.png
namespace http://www.paikkatietopalvelu.fi/gml/yhteiset
children yht:Lausunto
source <xs:complexType name="LausunnotType">
 
<xs:sequence>
   
<xs:element name="Lausunto" type="yht:LausuntoType"/>
 
</xs:sequence>
</xs:complexType>

element LausunnotType/Lausunto
diagram palvelut_p125.png
namespace http://www.paikkatietopalvelu.fi/gml/yhteiset
type yht:LausuntoType
properties
isRef 0
content complex
children yht:viranomainen yht:pyyntoPvm yht:viranomainenLausunto yht:lausuntoPvm yht:lausunto yht:lausunnonliitetieto yht:puoltotieto
source <xs:element name="Lausunto" type="yht:LausuntoType"/>

complexType LausuntoRvPType
diagram palvelut_p126.png
namespace http://www.paikkatietopalvelu.fi/gml/yhteiset
children yht:viranomainen yht:pyyntoPvm yht:maaraPvm yht:lausuntotieto
annotation
documentation
Tarkoitettu rakennusvalvonnan ja poikkeamispaatos ja suunnittelutarveratkaisu skeemoille
source <xs:complexType name="LausuntoRvPType">
 
<xs:annotation>
   
<xs:documentation>Tarkoitettu rakennusvalvonnan ja poikkeamispaatos ja suunnittelutarveratkaisu skeemoille</xs:documentation>
 
</xs:annotation>
 
<xs:sequence>
   
<xs:element name="viranomainen" type="xs:string">
     
<xs:annotation>
       
<xs:documentation>Taho jolta lausunto pyydetty</xs:documentation>
     
</xs:annotation>
   
</xs:element>
   
<xs:element name="pyyntoPvm" type="xs:date"/>
   
<xs:element name="maaraPvm" type="xs:date" minOccurs="0"/>
   
<xs:element name="lausuntotieto" minOccurs="0">
     
<xs:complexType>
       
<xs:sequence>
         
<xs:element name="Lausunto">
           
<xs:complexType>
             
<xs:sequence>
               
<xs:element name="viranomainen" type="xs:string" minOccurs="0">
                 
<xs:annotation>
                   
<xs:documentation>Lausunnon antanut taho</xs:documentation>
                 
</xs:annotation>
               
</xs:element>
               
<xs:element name="lausunto" type="xs:string"/>
               
<xs:element name="liitetieto" minOccurs="0" maxOccurs="unbounded">
                 
<xs:complexType>
                   
<xs:sequence>
                     
<xs:element name="Liite" type="yht:RakennusvalvontaLiiteType"/>
                   
</xs:sequence>
                 
</xs:complexType>
               
</xs:element>
               
<xs:element name="lausuntoPvm" type="xs:date"/>
               
<xs:element name="puoltotieto">
                 
<xs:complexType>
                   
<xs:sequence>
                     
<xs:element name="Puolto">
                       
<xs:complexType>
                         
<xs:sequence>
                           
<xs:element name="puolto">
                             
<xs:simpleType>
                               
<xs:restriction base="xs:string">
                                 
<xs:enumeration value="ei tiedossa"/>
                                 
<xs:enumeration value="ei puolla"/>
                                 
<xs:enumeration value="puoltaa"/>
                                 
<xs:enumeration value="ehdoilla"/>
                                 
<xs:enumeration value="jätetty pöydälle"/>
                               
</xs:restriction>
                             
</xs:simpleType>
                           
</xs:element>
                           
<xs:element name="lisatietotieto" minOccurs="0">
                             
<xs:complexType>
                               
<xs:sequence>
                                 
<xs:element name="Lisatieto" type="yht:RakennusvalvontaLiiteType"/>
                               
</xs:sequence>
                             
</xs:complexType>
                           
</xs:element>
                         
</xs:sequence>
                       
</xs:complexType>
                     
</xs:element>
                   
</xs:sequence>
                 
</xs:complexType>
               
</xs:element>
             
</xs:sequence>
           
</xs:complexType>
         
</xs:element>
       
</xs:sequence>
     
</xs:complexType>
   
</xs:element>
 
</xs:sequence>
</xs:complexType>

element LausuntoRvPType/viranomainen
diagram palvelut_p127.png
namespace http://www.paikkatietopalvelu.fi/gml/yhteiset
type xs:string
properties
isRef 0
content simple
annotation
documentation
Taho jolta lausunto pyydetty
source <xs:element name="viranomainen" type="xs:string">
 
<xs:annotation>
   
<xs:documentation>Taho jolta lausunto pyydetty</xs:documentation>
 
</xs:annotation>
</xs:element>

element LausuntoRvPType/pyyntoPvm
diagram palvelut_p128.png
namespace http://www.paikkatietopalvelu.fi/gml/yhteiset
type xs:date
properties
isRef 0
content simple
source <xs:element name="pyyntoPvm" type="xs:date"/>

element LausuntoRvPType/maaraPvm
diagram palvelut_p129.png
namespace http://www.paikkatietopalvelu.fi/gml/yhteiset
type xs:date
properties
isRef 0
minOcc 0
maxOcc 1
content simple
source <xs:element name="maaraPvm" type="xs:date" minOccurs="0"/>

element LausuntoRvPType/lausuntotieto
diagram palvelut_p130.png
namespace http://www.paikkatietopalvelu.fi/gml/yhteiset
properties
isRef 0
minOcc 0
maxOcc 1
content complex
children yht:Lausunto
source <xs:element name="lausuntotieto" minOccurs="0">
 
<xs:complexType>
   
<xs:sequence>
     
<xs:element name="Lausunto">
       
<xs:complexType>
         
<xs:sequence>
           
<xs:element name="viranomainen" type="xs:string" minOccurs="0">
             
<xs:annotation>
               
<xs:documentation>Lausunnon antanut taho</xs:documentation>
             
</xs:annotation>
           
</xs:element>
           
<xs:element name="lausunto" type="xs:string"/>
           
<xs:element name="liitetieto" minOccurs="0" maxOccurs="unbounded">
             
<xs:complexType>
               
<xs:sequence>
                 
<xs:element name="Liite" type="yht:RakennusvalvontaLiiteType"/>
               
</xs:sequence>
             
</xs:complexType>
           
</xs:element>
           
<xs:element name="lausuntoPvm" type="xs:date"/>
           
<xs:element name="puoltotieto">
             
<xs:complexType>
               
<xs:sequence>
                 
<xs:element name="Puolto">
                   
<xs:complexType>
                     
<xs:sequence>
                       
<xs:element name="puolto">
                         
<xs:simpleType>
                           
<xs:restriction base="xs:string">
                             
<xs:enumeration value="ei tiedossa"/>
                             
<xs:enumeration value="ei puolla"/>
                             
<xs:enumeration value="puoltaa"/>
                             
<xs:enumeration value="ehdoilla"/>
                             
<xs:enumeration value="jätetty pöydälle"/>
                           
</xs:restriction>
                         
</xs:simpleType>
                       
</xs:element>
                       
<xs:element name="lisatietotieto" minOccurs="0">
                         
<xs:complexType>
                           
<xs:sequence>
                             
<xs:element name="Lisatieto" type="yht:RakennusvalvontaLiiteType"/>
                           
</xs:sequence>
                         
</xs:complexType>
                       
</xs:element>
                     
</xs:sequence>
                   
</xs:complexType>
                 
</xs:element>
               
</xs:sequence>
             
</xs:complexType>
           
</xs:element>
         
</xs:sequence>
       
</xs:complexType>
     
</xs:element>
   
</xs:sequence>
 
</xs:complexType>
</xs:element>

element LausuntoRvPType/lausuntotieto/Lausunto
diagram palvelut_p131.png
namespace http://www.paikkatietopalvelu.fi/gml/yhteiset
properties
isRef 0
content complex
children yht:viranomainen yht:lausunto yht:liitetieto yht:lausuntoPvm yht:puoltotieto
source <xs:element name="Lausunto">
 
<xs:complexType>
   
<xs:sequence>
     
<xs:element name="viranomainen" type="xs:string" minOccurs="0">
       
<xs:annotation>
         
<xs:documentation>Lausunnon antanut taho</xs:documentation>
       
</xs:annotation>
     
</xs:element>
     
<xs:element name="lausunto" type="xs:string"/>
     
<xs:element name="liitetieto" minOccurs="0" maxOccurs="unbounded">
       
<xs:complexType>
         
<xs:sequence>
           
<xs:element name="Liite" type="yht:RakennusvalvontaLiiteType"/>
         
</xs:sequence>
       
</xs:complexType>
     
</xs:element>
     
<xs:element name="lausuntoPvm" type="xs:date"/>
     
<xs:element name="puoltotieto">
       
<xs:complexType>
         
<xs:sequence>
           
<xs:element name="Puolto">
             
<xs:complexType>
               
<xs:sequence>
                 
<xs:element name="puolto">
                   
<xs:simpleType>
                     
<xs:restriction base="xs:string">
                       
<xs:enumeration value="ei tiedossa"/>
                       
<xs:enumeration value="ei puolla"/>
                       
<xs:enumeration value="puoltaa"/>
                       
<xs:enumeration value="ehdoilla"/>
                       
<xs:enumeration value="jätetty pöydälle"/>
                     
</xs:restriction>
                   
</xs:simpleType>
                 
</xs:element>
                 
<xs:element name="lisatietotieto" minOccurs="0">
                   
<xs:complexType>
                     
<xs:sequence>
                       
<xs:element name="Lisatieto" type="yht:RakennusvalvontaLiiteType"/>
                     
</xs:sequence>
                   
</xs:complexType>
                 
</xs:element>
               
</xs:sequence>
             
</xs:complexType>
           
</xs:element>
         
</xs:sequence>
       
</xs:complexType>
     
</xs:element>
   
</xs:sequence>
 
</xs:complexType>
</xs:element>

element LausuntoRvPType/lausuntotieto/Lausunto/viranomainen
diagram palvelut_p132.png
namespace http://www.paikkatietopalvelu.fi/gml/yhteiset
type xs:string
properties
isRef 0
minOcc 0
maxOcc 1
content simple
annotation
documentation
Lausunnon antanut taho
source <xs:element name="viranomainen" type="xs:string" minOccurs="0">
 
<xs:annotation>
   
<xs:documentation>Lausunnon antanut taho</xs:documentation>
 
</xs:annotation>
</xs:element>

element LausuntoRvPType/lausuntotieto/Lausunto/lausunto
diagram palvelut_p133.png
namespace http://www.paikkatietopalvelu.fi/gml/yhteiset
type xs:string
properties
isRef 0
content simple
source <xs:element name="lausunto" type="xs:string"/>

element LausuntoRvPType/lausuntotieto/Lausunto/liitetieto
diagram palvelut_p134.png
namespace http://www.paikkatietopalvelu.fi/gml/yhteiset
properties
isRef 0
minOcc 0
maxOcc unbounded
content complex
children yht:Liite
source <xs:element name="liitetieto" minOccurs="0" maxOccurs="unbounded">
 
<xs:complexType>
   
<xs:sequence>
     
<xs:element name="Liite" type="yht:RakennusvalvontaLiiteType"/>
   
</xs:sequence>
 
</xs:complexType>
</xs:element>

element LausuntoRvPType/lausuntotieto/Lausunto/liitetieto/Liite
diagram palvelut_p135.png
namespace http://www.paikkatietopalvelu.fi/gml/yhteiset
type yht:RakennusvalvontaLiiteType
properties
isRef 0
content complex
children yht:kuvaus yht:linkkiliitteeseen yht:muokkausHetki yht:versionumero yht:tekija yht:tyyppi yht:metatietotieto
source <xs:element name="Liite" type="yht:RakennusvalvontaLiiteType"/>

element LausuntoRvPType/lausuntotieto/Lausunto/lausuntoPvm
diagram palvelut_p136.png
namespace http://www.paikkatietopalvelu.fi/gml/yhteiset
type xs:date
properties
isRef 0
content simple
source <xs:element name="lausuntoPvm" type="xs:date"/>

element LausuntoRvPType/lausuntotieto/Lausunto/puoltotieto
diagram palvelut_p137.png
namespace http://www.paikkatietopalvelu.fi/gml/yhteiset
properties
isRef 0
content complex
children yht:Puolto
source <xs:element name="puoltotieto">
 
<xs:complexType>
   
<xs:sequence>
     
<xs:element name="Puolto">
       
<xs:complexType>
         
<xs:sequence>
           
<xs:element name="puolto">
             
<xs:simpleType>
               
<xs:restriction base="xs:string">
                 
<xs:enumeration value="ei tiedossa"/>
                 
<xs:enumeration value="ei puolla"/>
                 
<xs:enumeration value="puoltaa"/>
                 
<xs:enumeration value="ehdoilla"/>
                 
<xs:enumeration value="jätetty pöydälle"/>
               
</xs:restriction>
             
</xs:simpleType>
           
</xs:element>
           
<xs:element name="lisatietotieto" minOccurs="0">
             
<xs:complexType>
               
<xs:sequence>
                 
<xs:element name="Lisatieto" type="yht:RakennusvalvontaLiiteType"/>
               
</xs:sequence>
             
</xs:complexType>
           
</xs:element>
         
</xs:sequence>
       
</xs:complexType>
     
</xs:element>
   
</xs:sequence>
 
</xs:complexType>
</xs:element>

element LausuntoRvPType/lausuntotieto/Lausunto/puoltotieto/Puolto
diagram palvelut_p138.png
namespace http://www.paikkatietopalvelu.fi/gml/yhteiset
properties
isRef 0
content complex
children yht:puolto yht:lisatietotieto
source <xs:element name="Puolto">
 
<xs:complexType>
   
<xs:sequence>
     
<xs:element name="puolto">
       
<xs:simpleType>
         
<xs:restriction base="xs:string">
           
<xs:enumeration value="ei tiedossa"/>
           
<xs:enumeration value="ei puolla"/>
           
<xs:enumeration value="puoltaa"/>
           
<xs:enumeration value="ehdoilla"/>
           
<xs:enumeration value="jätetty pöydälle"/>
         
</xs:restriction>
       
</xs:simpleType>
     
</xs:element>
     
<xs:element name="lisatietotieto" minOccurs="0">
       
<xs:complexType>
         
<xs:sequence>
           
<xs:element name="Lisatieto" type="yht:RakennusvalvontaLiiteType"/>
         
</xs:sequence>
       
</xs:complexType>
     
</xs:element>
   
</xs:sequence>
 
</xs:complexType>
</xs:element>

element LausuntoRvPType/lausuntotieto/Lausunto/puoltotieto/Puolto/puolto
diagram palvelut_p139.png
namespace http://www.paikkatietopalvelu.fi/gml/yhteiset
type restriction of xs:string
properties
isRef 0
content simple
facets
Kind Value annotation 
enumeration ei tiedossa 
enumeration ei puolla 
enumeration puoltaa 
enumeration ehdoilla 
enumeration jätetty pöydälle 
source <xs:element name="puolto">
 
<xs:simpleType>
   
<xs:restriction base="xs:string">
     
<xs:enumeration value="ei tiedossa"/>
     
<xs:enumeration value="ei puolla"/>
     
<xs:enumeration value="puoltaa"/>
     
<xs:enumeration value="ehdoilla"/>
     
<xs:enumeration value="jätetty pöydälle"/>
   
</xs:restriction>
 
</xs:simpleType>
</xs:element>

element LausuntoRvPType/lausuntotieto/Lausunto/puoltotieto/Puolto/lisatietotieto
diagram palvelut_p140.png
namespace http://www.paikkatietopalvelu.fi/gml/yhteiset
properties
isRef 0
minOcc 0
maxOcc 1
content complex
children yht:Lisatieto
source <xs:element name="lisatietotieto" minOccurs="0">
 
<xs:complexType>
   
<xs:sequence>
     
<xs:element name="Lisatieto" type="yht:RakennusvalvontaLiiteType"/>
   
</xs:sequence>
 
</xs:complexType>
</xs:element>

element LausuntoRvPType/lausuntotieto/Lausunto/puoltotieto/Puolto/lisatietotieto/Lisatieto
diagram palvelut_p141.png
namespace http://www.paikkatietopalvelu.fi/gml/yhteiset
type yht:RakennusvalvontaLiiteType
properties
isRef 0
content complex
children yht:kuvaus yht:linkkiliitteeseen yht:muokkausHetki yht:versionumero yht:tekija yht:tyyppi yht:metatietotieto
source <xs:element name="Lisatieto" type="yht:RakennusvalvontaLiiteType"/>

complexType LausuntoType
diagram palvelut_p142.png
namespace http://www.paikkatietopalvelu.fi/gml/yhteiset
children yht:viranomainen yht:pyyntoPvm yht:viranomainenLausunto yht:lausuntoPvm yht:lausunto yht:lausunnonliitetieto yht:puoltotieto
used by
element LausunnotType/Lausunto
source <xs:complexType name="LausuntoType">
 
<xs:sequence>
   
<xs:element name="viranomainen" type="xs:string">
     
<xs:annotation>
       
<xs:documentation>Taho jolta pyydetty</xs:documentation>
     
</xs:annotation>
   
</xs:element>
   
<xs:element name="pyyntoPvm" type="xs:date"/>
   
<xs:element name="viranomainenLausunto" type="xs:string">
     
<xs:annotation>
       
<xs:documentation>Lausunnon antanut taho</xs:documentation>
     
</xs:annotation>
   
</xs:element>
   
<xs:element name="lausuntoPvm" type="xs:date" minOccurs="0"/>
   
<xs:element name="lausunto" type="xs:string" minOccurs="0"/>
   
<xs:element name="lausunnonliitetieto" minOccurs="0" maxOccurs="unbounded">
     
<xs:complexType>
       
<xs:sequence>
         
<xs:element name="Liite" type="yht:RakennusvalvontaLiiteType"/>
       
</xs:sequence>
     
</xs:complexType>
   
</xs:element>
   
<xs:element name="puoltotieto" minOccurs="0">
     
<xs:complexType>
       
<xs:sequence>
         
<xs:element name="Puolto">
           
<xs:complexType>
             
<xs:sequence>
               
<xs:element name="puolto">
                 
<xs:simpleType>
                   
<xs:restriction base="xs:string">
                     
<xs:enumeration value="jätetty pöydälle"/>
                     
<xs:enumeration value="ehdoilla"/>
                     
<xs:enumeration value="ei puolla"/>
                     
<xs:enumeration value="puoltaa"/>
                     
<xs:enumeration value="ei tiedossa"/>
                   
</xs:restriction>
                 
</xs:simpleType>
               
</xs:element>
               
<xs:element name="lisatieto" type="yht:RakennusvalvontaLiiteType" minOccurs="0">
                 
<xs:annotation>
                   
<xs:documentation>voidaan käyttää esim. ehdollisten puoltojen ehtojen esittämiseen</xs:documentation>
                 
</xs:annotation>
               
</xs:element>
             
</xs:sequence>
           
</xs:complexType>
         
</xs:element>
       
</xs:sequence>
     
</xs:complexType>
   
</xs:element>
 
</xs:sequence>
</xs:complexType>

element LausuntoType/viranomainen
diagram palvelut_p143.png
namespace http://www.paikkatietopalvelu.fi/gml/yhteiset
type xs:string
properties
isRef 0
content simple
annotation
documentation
Taho jolta pyydetty
source <xs:element name="viranomainen" type="xs:string">
 
<xs:annotation>
   
<xs:documentation>Taho jolta pyydetty</xs:documentation>
 
</xs:annotation>
</xs:element>

element LausuntoType/pyyntoPvm
diagram palvelut_p144.png
namespace http://www.paikkatietopalvelu.fi/gml/yhteiset
type xs:date
properties
isRef 0
content simple
source <xs:element name="pyyntoPvm" type="xs:date"/>

element LausuntoType/viranomainenLausunto
diagram palvelut_p145.png
namespace http://www.paikkatietopalvelu.fi/gml/yhteiset
type xs:string
properties
isRef 0
content simple
annotation
documentation
Lausunnon antanut taho
source <xs:element name="viranomainenLausunto" type="xs:string">
 
<xs:annotation>
   
<xs:documentation>Lausunnon antanut taho</xs:documentation>
 
</xs:annotation>
</xs:element>

element LausuntoType/lausuntoPvm
diagram palvelut_p146.png
namespace http://www.paikkatietopalvelu.fi/gml/yhteiset
type xs:date
properties
isRef 0
minOcc 0
maxOcc 1
content simple
source <xs:element name="lausuntoPvm" type="xs:date" minOccurs="0"/>

element LausuntoType/lausunto
diagram palvelut_p147.png
namespace http://www.paikkatietopalvelu.fi/gml/yhteiset
type xs:string
properties
isRef 0
minOcc 0
maxOcc 1
content simple
source <xs:element name="lausunto" type="xs:string" minOccurs="0"/>

element LausuntoType/lausunnonliitetieto
diagram palvelut_p148.png
namespace http://www.paikkatietopalvelu.fi/gml/yhteiset
properties
isRef 0
minOcc 0
maxOcc unbounded
content complex
children yht:Liite
source <xs:element name="lausunnonliitetieto" minOccurs="0" maxOccurs="unbounded">
 
<xs:complexType>
   
<xs:sequence>
     
<xs:element name="Liite" type="yht:RakennusvalvontaLiiteType"/>
   
</xs:sequence>
 
</xs:complexType>
</xs:element>

element LausuntoType/lausunnonliitetieto/Liite
diagram palvelut_p149.png
namespace http://www.paikkatietopalvelu.fi/gml/yhteiset
type yht:RakennusvalvontaLiiteType
properties
isRef 0
content complex
children yht:kuvaus yht:linkkiliitteeseen yht:muokkausHetki yht:versionumero yht:tekija yht:tyyppi yht:metatietotieto
source <xs:element name="Liite" type="yht:RakennusvalvontaLiiteType"/>

element LausuntoType/puoltotieto
diagram palvelut_p150.png
namespace http://www.paikkatietopalvelu.fi/gml/yhteiset
properties
isRef 0
minOcc 0
maxOcc 1
content complex
children yht:Puolto
source <xs:element name="puoltotieto" minOccurs="0">
 
<xs:complexType>
   
<xs:sequence>
     
<xs:element name="Puolto">
       
<xs:complexType>
         
<xs:sequence>
           
<xs:element name="puolto">
             
<xs:simpleType>
               
<xs:restriction base="xs:string">
                 
<xs:enumeration value="jätetty pöydälle"/>
                 
<xs:enumeration value="ehdoilla"/>
                 
<xs:enumeration value="ei puolla"/>
                 
<xs:enumeration value="puoltaa"/>
                 
<xs:enumeration value="ei tiedossa"/>
               
</xs:restriction>
             
</xs:simpleType>
           
</xs:element>
           
<xs:element name="lisatieto" type="yht:RakennusvalvontaLiiteType" minOccurs="0">
             
<xs:annotation>
               
<xs:documentation>voidaan käyttää esim. ehdollisten puoltojen ehtojen esittämiseen</xs:documentation>
             
</xs:annotation>
           
</xs:element>
         
</xs:sequence>
       
</xs:complexType>
     
</xs:element>
   
</xs:sequence>
 
</xs:complexType>
</xs:element>

element LausuntoType/puoltotieto/Puolto
diagram palvelut_p151.png
namespace http://www.paikkatietopalvelu.fi/gml/yhteiset
properties
isRef 0
content complex
children yht:puolto yht:lisatieto
source <xs:element name="Puolto">
 
<xs:complexType>
   
<xs:sequence>
     
<xs:element name="puolto">
       
<xs:simpleType>
         
<xs:restriction base="xs:string">
           
<xs:enumeration value="jätetty pöydälle"/>
           
<xs:enumeration value="ehdoilla"/>
           
<xs:enumeration value="ei puolla"/>
           
<xs:enumeration value="puoltaa"/>
           
<xs:enumeration value="ei tiedossa"/>
         
</xs:restriction>
       
</xs:simpleType>
     
</xs:element>
     
<xs:element name="lisatieto" type="yht:RakennusvalvontaLiiteType" minOccurs="0">
       
<xs:annotation>
         
<xs:documentation>voidaan käyttää esim. ehdollisten puoltojen ehtojen esittämiseen</xs:documentation>
       
</xs:annotation>
     
</xs:element>
   
</xs:sequence>
 
</xs:complexType>
</xs:element>

element LausuntoType/puoltotieto/Puolto/puolto
diagram palvelut_p152.png
namespace http://www.paikkatietopalvelu.fi/gml/yhteiset
type restriction of xs:string
properties
isRef 0
content simple
facets
Kind Value annotation 
enumeration jätetty pöydälle 
enumeration ehdoilla 
enumeration ei puolla 
enumeration puoltaa 
enumeration ei tiedossa 
source <xs:element name="puolto">
 
<xs:simpleType>
   
<xs:restriction base="xs:string">
     
<xs:enumeration value="jätetty pöydälle"/>
     
<xs:enumeration value="ehdoilla"/>
     
<xs:enumeration value="ei puolla"/>
     
<xs:enumeration value="puoltaa"/>
     
<xs:enumeration value="ei tiedossa"/>
   
</xs:restriction>
 
</xs:simpleType>
</xs:element>

element LausuntoType/puoltotieto/Puolto/lisatieto
diagram palvelut_p153.png
namespace http://www.paikkatietopalvelu.fi/gml/yhteiset
type yht:RakennusvalvontaLiiteType
properties
isRef 0
minOcc 0
maxOcc 1
content complex
children yht:kuvaus yht:linkkiliitteeseen yht:muokkausHetki yht:versionumero yht:tekija yht:tyyppi yht:metatietotieto
annotation
documentation
voidaan käyttää esim. ehdollisten puoltojen ehtojen esittämiseen
source <xs:element name="lisatieto" type="yht:RakennusvalvontaLiiteType" minOccurs="0">
 
<xs:annotation>
   
<xs:documentation>voidaan käyttää esim. ehdollisten puoltojen ehtojen esittämiseen</xs:documentation>
 
</xs:annotation>
</xs:element>

complexType LausuntoYmpType
diagram palvelut_p154.png
namespace http://www.paikkatietopalvelu.fi/gml/yhteiset
children yht:viranomainen yht:pyyntoPvm yht:maaraPvm yht:lausuntotieto
annotation
documentation
Tarkoitettu ympäristöpuolen skeemoille
source <xs:complexType name="LausuntoYmpType">
 
<xs:annotation>
   
<xs:documentation>Tarkoitettu ympäristöpuolen skeemoille</xs:documentation>
 
</xs:annotation>
 
<xs:sequence>
   
<xs:element name="viranomainen" type="xs:string">
     
<xs:annotation>
       
<xs:documentation>Taho jolta lausunto pyydetty</xs:documentation>
     
</xs:annotation>
   
</xs:element>
   
<xs:element name="pyyntoPvm" type="xs:date"/>
   
<xs:element name="maaraPvm" type="xs:date" minOccurs="0"/>
   
<xs:element name="lausuntotieto" minOccurs="0">
     
<xs:complexType>
       
<xs:sequence>
         
<xs:element name="Lausunto">
           
<xs:complexType>
             
<xs:sequence>
               
<xs:element name="viranomainen" type="xs:string">
                 
<xs:annotation>
                   
<xs:documentation>Lausunnon antanut taho</xs:documentation>
                 
</xs:annotation>
               
</xs:element>
               
<xs:element name="lausunto" type="xs:string"/>
               
<xs:element name="liitetieto" minOccurs="0" maxOccurs="unbounded">
                 
<xs:complexType>
                   
<xs:sequence>
                     
<xs:element name="Liite" type="yht:YmparistoLiiteType"/>
                   
</xs:sequence>
                 
</xs:complexType>
               
</xs:element>
               
<xs:element name="lausuntoPvm" type="xs:date"/>
               
<xs:element name="puoltotieto">
                 
<xs:complexType>
                   
<xs:sequence>
                     
<xs:element name="Puolto">
                       
<xs:complexType>
                         
<xs:sequence>
                           
<xs:element name="puolto">
                             
<xs:simpleType>
                               
<xs:restriction base="xs:string">
                                 
<xs:enumeration value="ei tiedossa"/>
                                 
<xs:enumeration value="ei puolla"/>
                                 
<xs:enumeration value="puoltaa"/>
                                 
<xs:enumeration value="ehdoilla"/>
                                 
<xs:enumeration value="jätetty pöydälle"/>
                               
</xs:restriction>
                             
</xs:simpleType>
                           
</xs:element>
                           
<xs:element name="lisatietotieto" minOccurs="0">
                             
<xs:complexType>
                               
<xs:sequence>
                                 
<xs:element name="Lisatieto" type="yht:YmparistoLiiteType"/>
                               
</xs:sequence>
                             
</xs:complexType>
                           
</xs:element>
                         
</xs:sequence>
                       
</xs:complexType>
                     
</xs:element>
                   
</xs:sequence>
                 
</xs:complexType>
               
</xs:element>
             
</xs:sequence>
           
</xs:complexType>
         
</xs:element>
       
</xs:sequence>
     
</xs:complexType>
   
</xs:element>
 
</xs:sequence>
</xs:complexType>

element LausuntoYmpType/viranomainen
diagram palvelut_p155.png
namespace http://www.paikkatietopalvelu.fi/gml/yhteiset
type xs:string
properties
isRef 0
content simple
annotation
documentation
Taho jolta lausunto pyydetty
source <xs:element name="viranomainen" type="xs:string">
 
<xs:annotation>
   
<xs:documentation>Taho jolta lausunto pyydetty</xs:documentation>
 
</xs:annotation>
</xs:element>

element LausuntoYmpType/pyyntoPvm
diagram palvelut_p156.png
namespace http://www.paikkatietopalvelu.fi/gml/yhteiset
type xs:date
properties
isRef 0
content simple
source <xs:element name="pyyntoPvm" type="xs:date"/>

element LausuntoYmpType/maaraPvm
diagram palvelut_p157.png
namespace http://www.paikkatietopalvelu.fi/gml/yhteiset
type xs:date
properties
isRef 0
minOcc 0
maxOcc 1
content simple
source <xs:element name="maaraPvm" type="xs:date" minOccurs="0"/>

element LausuntoYmpType/lausuntotieto
diagram palvelut_p158.png
namespace http://www.paikkatietopalvelu.fi/gml/yhteiset
properties
isRef 0
minOcc 0
maxOcc 1
content complex
children yht:Lausunto
source <xs:element name="lausuntotieto" minOccurs="0">
 
<xs:complexType>
   
<xs:sequence>
     
<xs:element name="Lausunto">
       
<xs:complexType>
         
<xs:sequence>
           
<xs:element name="viranomainen" type="xs:string">
             
<xs:annotation>
               
<xs:documentation>Lausunnon antanut taho</xs:documentation>
             
</xs:annotation>
           
</xs:element>
           
<xs:element name="lausunto" type="xs:string"/>
           
<xs:element name="liitetieto" minOccurs="0" maxOccurs="unbounded">
             
<xs:complexType>
               
<xs:sequence>
                 
<xs:element name="Liite" type="yht:YmparistoLiiteType"/>
               
</xs:sequence>
             
</xs:complexType>
           
</xs:element>
           
<xs:element name="lausuntoPvm" type="xs:date"/>
           
<xs:element name="puoltotieto">
             
<xs:complexType>
               
<xs:sequence>
                 
<xs:element name="Puolto">
                   
<xs:complexType>
                     
<xs:sequence>
                       
<xs:element name="puolto">
                         
<xs:simpleType>
                           
<xs:restriction base="xs:string">
                             
<xs:enumeration value="ei tiedossa"/>
                             
<xs:enumeration value="ei puolla"/>
                             
<xs:enumeration value="puoltaa"/>
                             
<xs:enumeration value="ehdoilla"/>
                             
<xs:enumeration value="jätetty pöydälle"/>
                           
</xs:restriction>
                         
</xs:simpleType>
                       
</xs:element>
                       
<xs:element name="lisatietotieto" minOccurs="0">
                         
<xs:complexType>
                           
<xs:sequence>
                             
<xs:element name="Lisatieto" type="yht:YmparistoLiiteType"/>
                           
</xs:sequence>
                         
</xs:complexType>
                       
</xs:element>
                     
</xs:sequence>
                   
</xs:complexType>
                 
</xs:element>
               
</xs:sequence>
             
</xs:complexType>
           
</xs:element>
         
</xs:sequence>
       
</xs:complexType>
     
</xs:element>
   
</xs:sequence>
 
</xs:complexType>
</xs:element>

element LausuntoYmpType/lausuntotieto/Lausunto
diagram palvelut_p159.png
namespace http://www.paikkatietopalvelu.fi/gml/yhteiset
properties
isRef 0
content complex
children yht:viranomainen yht:lausunto yht:liitetieto yht:lausuntoPvm yht:puoltotieto
source <xs:element name="Lausunto">
 
<xs:complexType>
   
<xs:sequence>
     
<xs:element name="viranomainen" type="xs:string">
       
<xs:annotation>
         
<xs:documentation>Lausunnon antanut taho</xs:documentation>
       
</xs:annotation>
     
</xs:element>
     
<xs:element name="lausunto" type="xs:string"/>
     
<xs:element name="liitetieto" minOccurs="0" maxOccurs="unbounded">
       
<xs:complexType>
         
<xs:sequence>
           
<xs:element name="Liite" type="yht:YmparistoLiiteType"/>
         
</xs:sequence>
       
</xs:complexType>
     
</xs:element>
     
<xs:element name="lausuntoPvm" type="xs:date"/>
     
<xs:element name="puoltotieto">
       
<xs:complexType>
         
<xs:sequence>
           
<xs:element name="Puolto">
             
<xs:complexType>
               
<xs:sequence>
                 
<xs:element name="puolto">
                   
<xs:simpleType>
                     
<xs:restriction base="xs:string">
                       
<xs:enumeration value="ei tiedossa"/>
                       
<xs:enumeration value="ei puolla"/>
                       
<xs:enumeration value="puoltaa"/>
                       
<xs:enumeration value="ehdoilla"/>
                       
<xs:enumeration value="jätetty pöydälle"/>
                     
</xs:restriction>
                   
</xs:simpleType>
                 
</xs:element>
                 
<xs:element name="lisatietotieto" minOccurs="0">
                   
<xs:complexType>
                     
<xs:sequence>
                       
<xs:element name="Lisatieto" type="yht:YmparistoLiiteType"/>
                     
</xs:sequence>
                   
</xs:complexType>
                 
</xs:element>
               
</xs:sequence>
             
</xs:complexType>
           
</xs:element>
         
</xs:sequence>
       
</xs:complexType>
     
</xs:element>
   
</xs:sequence>
 
</xs:complexType>
</xs:element>

element LausuntoYmpType/lausuntotieto/Lausunto/viranomainen
diagram palvelut_p160.png
namespace http://www.paikkatietopalvelu.fi/gml/yhteiset
type xs:string
properties
isRef 0
content simple
annotation
documentation
Lausunnon antanut taho
source <xs:element name="viranomainen" type="xs:string">
 
<xs:annotation>
   
<xs:documentation>Lausunnon antanut taho</xs:documentation>
 
</xs:annotation>
</xs:element>

element LausuntoYmpType/lausuntotieto/Lausunto/lausunto
diagram palvelut_p161.png
namespace http://www.paikkatietopalvelu.fi/gml/yhteiset
type xs:string
properties
isRef 0
content simple
source <xs:element name="lausunto" type="xs:string"/>

element LausuntoYmpType/lausuntotieto/Lausunto/liitetieto
diagram palvelut_p162.png
namespace http://www.paikkatietopalvelu.fi/gml/yhteiset
properties
isRef 0
minOcc 0
maxOcc unbounded
content complex
children yht:Liite
source <xs:element name="liitetieto" minOccurs="0" maxOccurs="unbounded">
 
<xs:complexType>
   
<xs:sequence>
     
<xs:element name="Liite" type="yht:YmparistoLiiteType"/>
   
</xs:sequence>
 
</xs:complexType>
</xs:element>

element LausuntoYmpType/lausuntotieto/Lausunto/liitetieto/Liite
diagram palvelut_p163.png
namespace http://www.paikkatietopalvelu.fi/gml/yhteiset
type yht:YmparistoLiiteType
properties
isRef 0
content complex
children yht:kuvaus yht:linkkiliitteeseen yht:muokkausHetki yht:versionumero yht:tekija yht:tyyppi yht:metatietotieto
source <xs:element name="Liite" type="yht:YmparistoLiiteType"/>

element LausuntoYmpType/lausuntotieto/Lausunto/lausuntoPvm
diagram palvelut_p164.png
namespace http://www.paikkatietopalvelu.fi/gml/yhteiset
type xs:date
properties
isRef 0
content simple
source <xs:element name="lausuntoPvm" type="xs:date"/>

element LausuntoYmpType/lausuntotieto/Lausunto/puoltotieto
diagram palvelut_p165.png
namespace http://www.paikkatietopalvelu.fi/gml/yhteiset
properties
isRef 0
content complex
children yht:Puolto
source <xs:element name="puoltotieto">
 
<xs:complexType>
   
<xs:sequence>
     
<xs:element name="Puolto">
       
<xs:complexType>
         
<xs:sequence>
           
<xs:element name="puolto">
             
<xs:simpleType>
               
<xs:restriction base="xs:string">
                 
<xs:enumeration value="ei tiedossa"/>
                 
<xs:enumeration value="ei puolla"/>
                 
<xs:enumeration value="puoltaa"/>
                 
<xs:enumeration value="ehdoilla"/>
                 
<xs:enumeration value="jätetty pöydälle"/>
               
</xs:restriction>
             
</xs:simpleType>
           
</xs:element>
           
<xs:element name="lisatietotieto" minOccurs="0">
             
<xs:complexType>
               
<xs:sequence>
                 
<xs:element name="Lisatieto" type="yht:YmparistoLiiteType"/>
               
</xs:sequence>
             
</xs:complexType>
           
</xs:element>
         
</xs:sequence>
       
</xs:complexType>
     
</xs:element>
   
</xs:sequence>
 
</xs:complexType>
</xs:element>

element LausuntoYmpType/lausuntotieto/Lausunto/puoltotieto/Puolto
diagram palvelut_p166.png
namespace http://www.paikkatietopalvelu.fi/gml/yhteiset
properties
isRef 0
content complex
children yht:puolto yht:lisatietotieto
source <xs:element name="Puolto">
 
<xs:complexType>
   
<xs:sequence>
     
<xs:element name="puolto">
       
<xs:simpleType>
         
<xs:restriction base="xs:string">
           
<xs:enumeration value="ei tiedossa"/>
           
<xs:enumeration value="ei puolla"/>
           
<xs:enumeration value="puoltaa"/>
           
<xs:enumeration value="ehdoilla"/>
           
<xs:enumeration value="jätetty pöydälle"/>
         
</xs:restriction>
       
</xs:simpleType>
     
</xs:element>
     
<xs:element name="lisatietotieto" minOccurs="0">
       
<xs:complexType>
         
<xs:sequence>
           
<xs:element name="Lisatieto" type="yht:YmparistoLiiteType"/>
         
</xs:sequence>
       
</xs:complexType>
     
</xs:element>
   
</xs:sequence>
 
</xs:complexType>
</xs:element>

element LausuntoYmpType/lausuntotieto/Lausunto/puoltotieto/Puolto/puolto
diagram palvelut_p167.png
namespace http://www.paikkatietopalvelu.fi/gml/yhteiset
type restriction of xs:string
properties
isRef 0
content simple
facets
Kind Value annotation 
enumeration ei tiedossa 
enumeration ei puolla 
enumeration puoltaa 
enumeration ehdoilla 
enumeration jätetty pöydälle 
source <xs:element name="puolto">
 
<xs:simpleType>
   
<xs:restriction base="xs:string">
     
<xs:enumeration value="ei tiedossa"/>
     
<xs:enumeration value="ei puolla"/>
     
<xs:enumeration value="puoltaa"/>
     
<xs:enumeration value="ehdoilla"/>
     
<xs:enumeration value="jätetty pöydälle"/>
   
</xs:restriction>
 
</xs:simpleType>
</xs:element>

element LausuntoYmpType/lausuntotieto/Lausunto/puoltotieto/Puolto/lisatietotieto
diagram palvelut_p168.png
namespace http://www.paikkatietopalvelu.fi/gml/yhteiset
properties
isRef 0
minOcc 0
maxOcc 1
content complex
children yht:Lisatieto
source <xs:element name="lisatietotieto" minOccurs="0">
 
<xs:complexType>
   
<xs:sequence>
     
<xs:element name="Lisatieto" type="yht:YmparistoLiiteType"/>
   
</xs:sequence>
 
</xs:complexType>
</xs:element>

element LausuntoYmpType/lausuntotieto/Lausunto/puoltotieto/Puolto/lisatietotieto/Lisatieto
diagram palvelut_p169.png
namespace http://www.paikkatietopalvelu.fi/gml/yhteiset
type yht:YmparistoLiiteType
properties
isRef 0
content complex
children yht:kuvaus yht:linkkiliitteeseen yht:muokkausHetki yht:versionumero yht:tekija yht:tyyppi yht:metatietotieto
source <xs:element name="Lisatieto" type="yht:YmparistoLiiteType"/>

complexType LiiteType
diagram palvelut_p170.png
namespace http://www.paikkatietopalvelu.fi/gml/yhteiset
children yht:kuvaus yht:linkkiliitteeseen yht:muokkausHetki yht:versionumero
used by
elements SuunnittelijaType/liite TyonjohtajaType/liite RakennusrasiteType/rasitteenSisalto YhteisjarjestelyType/yhteisjarjestelynKuvaus
complexTypes RakennusvalvontaLiiteType YmparistoLiiteType
source <xs:complexType name="LiiteType">
 
<xs:sequence>
   
<xs:element name="kuvaus" type="xs:string">
     
<xs:annotation>
       
<xs:documentation>Liitteen sisältöä  kuvaava teksti</xs:documentation>
     
</xs:annotation>
   
</xs:element>
   
<xs:element name="linkkiliitteeseen" type="xs:anyURI"/>
   
<xs:element name="muokkausHetki" type="xs:dateTime" minOccurs="0"/>
   
<xs:element name="versionumero" type="xs:string" minOccurs="0"/>
 
</xs:sequence>
</xs:complexType>

element LiiteType/kuvaus
diagram palvelut_p171.png
namespace http://www.paikkatietopalvelu.fi/gml/yhteiset
type xs:string
properties
isRef 0
content simple
annotation
documentation
Liitteen sisältöä  kuvaava teksti
source <xs:element name="kuvaus" type="xs:string">
 
<xs:annotation>
   
<xs:documentation>Liitteen sisältöä  kuvaava teksti</xs:documentation>
 
</xs:annotation>
</xs:element>

element LiiteType/linkkiliitteeseen
diagram palvelut_p172.png
namespace http://www.paikkatietopalvelu.fi/gml/yhteiset
type xs:anyURI
properties
isRef 0
content simple
source <xs:element name="linkkiliitteeseen" type="xs:anyURI"/>

element LiiteType/muokkausHetki
diagram palvelut_p173.png
namespace http://www.paikkatietopalvelu.fi/gml/yhteiset
type xs:dateTime
properties
isRef 0
minOcc 0
maxOcc 1
content simple
source <xs:element name="muokkausHetki" type="xs:dateTime" minOccurs="0"/>

element LiiteType/versionumero
diagram palvelut_p174.png
namespace http://www.paikkatietopalvelu.fi/gml/yhteiset
type xs:string
properties
isRef 0
minOcc 0
maxOcc 1
content simple
source <xs:element name="versionumero" type="xs:string" minOccurs="0"/>

complexType LupamaarayksetType
diagram palvelut_p175.png
namespace http://www.paikkatietopalvelu.fi/gml/yhteiset
children yht:autopaikkojaEnintaan yht:autopaikkojaVahintaan yht:autopaikkojaRakennettava yht:autopaikkojaRakennettu yht:autopaikkojaKiinteistolla yht:autopaikkojaUlkopuolella yht:kerrosala yht:kokonaisala yht:vaaditutKatselmukset yht:maarays yht:vaadittuTyonjohtajatieto
used by
element PaatosType/lupamaaraykset
source <xs:complexType name="LupamaarayksetType">
 
<xs:sequence>
   
<xs:element name="autopaikkojaEnintaan" type="xs:int" minOccurs="0"/>
   
<xs:element name="autopaikkojaVahintaan" type="xs:int" minOccurs="0"/>
   
<xs:element name="autopaikkojaRakennettava" type="xs:int" minOccurs="0"/>
   
<xs:element name="autopaikkojaRakennettu" type="xs:int" minOccurs="0"/>
   
<xs:element name="autopaikkojaKiinteistolla" type="xs:int" minOccurs="0"/>
   
<xs:element name="autopaikkojaUlkopuolella" type="xs:int" minOccurs="0"/>
   
<xs:element name="kerrosala" type="xs:string" minOccurs="0"/>
   
<xs:element name="kokonaisala" type="xs:string" minOccurs="0"/>
   
<xs:element name="vaaditutKatselmukset" minOccurs="0" maxOccurs="unbounded">
     
<xs:complexType>
       
<xs:sequence>
         
<xs:element name="Katselmus">
           
<xs:complexType>
             
<xs:sequence>
               
<xs:element name="katselmuksenLaji">
                 
<xs:annotation>
                   
<xs:documentation>Vaadittavat katselmukset</xs:documentation>
                 
</xs:annotation>
                 
<xs:simpleType>
                   
<xs:restriction base="xs:string">
                     
<xs:enumeration value="muu katselmus"/>
                     
<xs:enumeration value="muu tarkastus"/>
                     
<xs:enumeration value="aloituskokous"/>
                     
<xs:enumeration value="rakennuksen paikan merkitseminen"/>
                     
<xs:enumeration value="rakennuksen paikan tarkastaminen"/>
                     
<xs:enumeration value="pohjakatselmus"/>
                     
<xs:enumeration value="rakennekatselmus"/>
                     
<xs:enumeration value="lämpö-, vesi- ja ilmanvaihtolaitteiden katselmus"/>
                     
<xs:enumeration value="osittainen loppukatselmus"/>
                     
<xs:enumeration value="loppukatselmus"/>
                     
<xs:enumeration value="ei tiedossa"/>
                   
</xs:restriction>
                 
</xs:simpleType>
               
</xs:element>
               
<xs:element name="tarkastuksenTaiKatselmuksenNimi" type="xs:string" minOccurs="0"/>
             
</xs:sequence>
           
</xs:complexType>
         
</xs:element>
       
</xs:sequence>
     
</xs:complexType>
   
</xs:element>
   
<xs:element name="maarays" minOccurs="0" maxOccurs="unbounded">
     
<xs:complexType>
       
<xs:sequence>
         
<xs:element name="sisalto" type="xs:string" minOccurs="0"/>
         
<xs:element name="maaraysaika" type="xs:date" minOccurs="0"/>
         
<xs:element name="toteutusHetki" type="xs:date" minOccurs="0"/>
       
</xs:sequence>
     
</xs:complexType>
   
</xs:element>
   
<xs:element name="vaadittuTyonjohtajatieto" minOccurs="0" maxOccurs="unbounded">
     
<xs:complexType>
       
<xs:sequence>
         
<xs:element name="VaadittuTyonjohtaja">
           
<xs:complexType>
             
<xs:sequence>
               
<xs:element name="tyonjohtajaLaji" type="xs:string"/>
             
</xs:sequence>
           
</xs:complexType>
         
</xs:element>
       
</xs:sequence>
     
</xs:complexType>
   
</xs:element>
 
</xs:sequence>
</xs:complexType>

element LupamaarayksetType/autopaikkojaEnintaan
diagram palvelut_p176.png
namespace http://www.paikkatietopalvelu.fi/gml/yhteiset
type xs:int
properties
isRef 0
minOcc 0
maxOcc 1
content simple
source <xs:element name="autopaikkojaEnintaan" type="xs:int" minOccurs="0"/>

element LupamaarayksetType/autopaikkojaVahintaan
diagram palvelut_p177.png
namespace http://www.paikkatietopalvelu.fi/gml/yhteiset
type xs:int
properties
isRef 0
minOcc 0
maxOcc 1
content simple
source <xs:element name="autopaikkojaVahintaan" type="xs:int" minOccurs="0"/>

element LupamaarayksetType/autopaikkojaRakennettava
diagram palvelut_p178.png
namespace http://www.paikkatietopalvelu.fi/gml/yhteiset
type xs:int
properties
isRef 0
minOcc 0
maxOcc 1
content simple
source <xs:element name="autopaikkojaRakennettava" type="xs:int" minOccurs="0"/>

element LupamaarayksetType/autopaikkojaRakennettu
diagram palvelut_p179.png
namespace http://www.paikkatietopalvelu.fi/gml/yhteiset
type xs:int
properties
isRef 0
minOcc 0
maxOcc 1
content simple
source <xs:element name="autopaikkojaRakennettu" type="xs:int" minOccurs="0"/>

element LupamaarayksetType/autopaikkojaKiinteistolla
diagram palvelut_p180.png
namespace http://www.paikkatietopalvelu.fi/gml/yhteiset
type xs:int
properties
isRef 0
minOcc 0
maxOcc 1
content simple
source <xs:element name="autopaikkojaKiinteistolla" type="xs:int" minOccurs="0"/>

element LupamaarayksetType/autopaikkojaUlkopuolella
diagram palvelut_p181.png
namespace http://www.paikkatietopalvelu.fi/gml/yhteiset
type xs:int
properties
isRef 0
minOcc 0
maxOcc 1
content simple
source <xs:element name="autopaikkojaUlkopuolella" type="xs:int" minOccurs="0"/>

element LupamaarayksetType/kerrosala
diagram palvelut_p182.png
namespace http://www.paikkatietopalvelu.fi/gml/yhteiset
type xs:string
properties
isRef 0
minOcc 0
maxOcc 1
content simple
source <xs:element name="kerrosala" type="xs:string" minOccurs="0"/>

element LupamaarayksetType/kokonaisala
diagram palvelut_p183.png
namespace http://www.paikkatietopalvelu.fi/gml/yhteiset
type xs:string
properties
isRef 0
minOcc 0
maxOcc 1
content simple
source <xs:element name="kokonaisala" type="xs:string" minOccurs="0"/>

element LupamaarayksetType/vaaditutKatselmukset
diagram palvelut_p184.png
namespace http://www.paikkatietopalvelu.fi/gml/yhteiset
properties
isRef 0
minOcc 0
maxOcc unbounded
content complex
children yht:Katselmus
source <xs:element name="vaaditutKatselmukset" minOccurs="0" maxOccurs="unbounded">
 
<xs:complexType>
   
<xs:sequence>
     
<xs:element name="Katselmus">
       
<xs:complexType>
         
<xs:sequence>
           
<xs:element name="katselmuksenLaji">
             
<xs:annotation>
               
<xs:documentation>Vaadittavat katselmukset</xs:documentation>
             
</xs:annotation>
             
<xs:simpleType>
               
<xs:restriction base="xs:string">
                 
<xs:enumeration value="muu katselmus"/>
                 
<xs:enumeration value="muu tarkastus"/>
                 
<xs:enumeration value="aloituskokous"/>
                 
<xs:enumeration value="rakennuksen paikan merkitseminen"/>
                 
<xs:enumeration value="rakennuksen paikan tarkastaminen"/>
                 
<xs:enumeration value="pohjakatselmus"/>
                 
<xs:enumeration value="rakennekatselmus"/>
                 
<xs:enumeration value="lämpö-, vesi- ja ilmanvaihtolaitteiden katselmus"/>
                 
<xs:enumeration value="osittainen loppukatselmus"/>
                 
<xs:enumeration value="loppukatselmus"/>
                 
<xs:enumeration value="ei tiedossa"/>
               
</xs:restriction>
             
</xs:simpleType>
           
</xs:element>
           
<xs:element name="tarkastuksenTaiKatselmuksenNimi" type="xs:string" minOccurs="0"/>
         
</xs:sequence>
       
</xs:complexType>
     
</xs:element>
   
</xs:sequence>
 
</xs:complexType>
</xs:element>

element LupamaarayksetType/vaaditutKatselmukset/Katselmus
diagram palvelut_p185.png
namespace http://www.paikkatietopalvelu.fi/gml/yhteiset
properties
isRef 0
content complex
children yht:katselmuksenLaji yht:tarkastuksenTaiKatselmuksenNimi
source <xs:element name="Katselmus">
 
<xs:complexType>
   
<xs:sequence>
     
<xs:element name="katselmuksenLaji">
       
<xs:annotation>
         
<xs:documentation>Vaadittavat katselmukset</xs:documentation>
       
</xs:annotation>
       
<xs:simpleType>
         
<xs:restriction base="xs:string">
           
<xs:enumeration value="muu katselmus"/>
           
<xs:enumeration value="muu tarkastus"/>
           
<xs:enumeration value="aloituskokous"/>
           
<xs:enumeration value="rakennuksen paikan merkitseminen"/>
           
<xs:enumeration value="rakennuksen paikan tarkastaminen"/>
           
<xs:enumeration value="pohjakatselmus"/>
           
<xs:enumeration value="rakennekatselmus"/>
           
<xs:enumeration value="lämpö-, vesi- ja ilmanvaihtolaitteiden katselmus"/>
           
<xs:enumeration value="osittainen loppukatselmus"/>
           
<xs:enumeration value="loppukatselmus"/>
           
<xs:enumeration value="ei tiedossa"/>
         
</xs:restriction>
       
</xs:simpleType>
     
</xs:element>
     
<xs:element name="tarkastuksenTaiKatselmuksenNimi" type="xs:string" minOccurs="0"/>
   
</xs:sequence>
 
</xs:complexType>
</xs:element>

element LupamaarayksetType/vaaditutKatselmukset/Katselmus/katselmuksenLaji
diagram palvelut_p186.png
namespace http://www.paikkatietopalvelu.fi/gml/yhteiset
type restriction of xs:string
properties
isRef 0
content simple
facets
Kind Value annotation 
enumeration muu katselmus 
enumeration muu tarkastus 
enumeration aloituskokous 
enumeration rakennuksen paikan merkitseminen 
enumeration rakennuksen paikan tarkastaminen 
enumeration pohjakatselmus 
enumeration rakennekatselmus 
enumeration lämpö-, vesi- ja ilmanvaihtolaitteiden katselmus 
enumeration osittainen loppukatselmus 
enumeration loppukatselmus 
enumeration ei tiedossa 
annotation
documentation
Vaadittavat katselmukset
source <xs:element name="katselmuksenLaji">
 
<xs:annotation>
   
<xs:documentation>Vaadittavat katselmukset</xs:documentation>
 
</xs:annotation>
 
<xs:simpleType>
   
<xs:restriction base="xs:string">
     
<xs:enumeration value="muu katselmus"/>
     
<xs:enumeration value="muu tarkastus"/>
     
<xs:enumeration value="aloituskokous"/>
     
<xs:enumeration value="rakennuksen paikan merkitseminen"/>
     
<xs:enumeration value="rakennuksen paikan tarkastaminen"/>
     
<xs:enumeration value="pohjakatselmus"/>
     
<xs:enumeration value="rakennekatselmus"/>
     
<xs:enumeration value="lämpö-, vesi- ja ilmanvaihtolaitteiden katselmus"/>
     
<xs:enumeration value="osittainen loppukatselmus"/>
     
<xs:enumeration value="loppukatselmus"/>
     
<xs:enumeration value="ei tiedossa"/>
   
</xs:restriction>
 
</xs:simpleType>
</xs:element>

element LupamaarayksetType/vaaditutKatselmukset/Katselmus/tarkastuksenTaiKatselmuksenNimi
diagram palvelut_p187.png
namespace http://www.paikkatietopalvelu.fi/gml/yhteiset
type xs:string
properties
isRef 0
minOcc 0
maxOcc 1
content simple
source <xs:element name="tarkastuksenTaiKatselmuksenNimi" type="xs:string" minOccurs="0"/>

element LupamaarayksetType/maarays
diagram palvelut_p188.png
namespace http://www.paikkatietopalvelu.fi/gml/yhteiset
properties
isRef 0
minOcc 0
maxOcc unbounded
content complex
children yht:sisalto yht:maaraysaika yht:toteutusHetki
source <xs:element name="maarays" minOccurs="0" maxOccurs="unbounded">
 
<xs:complexType>
   
<xs:sequence>
     
<xs:element name="sisalto" type="xs:string" minOccurs="0"/>
     
<xs:element name="maaraysaika" type="xs:date" minOccurs="0"/>
     
<xs:element name="toteutusHetki" type="xs:date" minOccurs="0"/>
   
</xs:sequence>
 
</xs:complexType>
</xs:element>

element LupamaarayksetType/maarays/sisalto
diagram palvelut_p189.png
namespace http://www.paikkatietopalvelu.fi/gml/yhteiset
type xs:string
properties
isRef 0
minOcc 0
maxOcc 1
content simple
source <xs:element name="sisalto" type="xs:string" minOccurs="0"/>

element LupamaarayksetType/maarays/maaraysaika
diagram palvelut_p190.png
namespace http://www.paikkatietopalvelu.fi/gml/yhteiset
type xs:date
properties
isRef 0
minOcc 0
maxOcc 1
content simple
source <xs:element name="maaraysaika" type="xs:date" minOccurs="0"/>

element LupamaarayksetType/maarays/toteutusHetki
diagram palvelut_p191.png
namespace http://www.paikkatietopalvelu.fi/gml/yhteiset
type xs:date
properties
isRef 0
minOcc 0
maxOcc 1
content simple
source <xs:element name="toteutusHetki" type="xs:date" minOccurs="0"/>

element LupamaarayksetType/vaadittuTyonjohtajatieto
diagram palvelut_p192.png
namespace http://www.paikkatietopalvelu.fi/gml/yhteiset
properties
isRef 0
minOcc 0
maxOcc unbounded
content complex
children yht:VaadittuTyonjohtaja
source <xs:element name="vaadittuTyonjohtajatieto" minOccurs="0" maxOccurs="unbounded">
 
<xs:complexType>
   
<xs:sequence>
     
<xs:element name="VaadittuTyonjohtaja">
       
<xs:complexType>
         
<xs:sequence>
           
<xs:element name="tyonjohtajaLaji" type="xs:string"/>
         
</xs:sequence>
       
</xs:complexType>
     
</xs:element>
   
</xs:sequence>
 
</xs:complexType>
</xs:element>

element LupamaarayksetType/vaadittuTyonjohtajatieto/VaadittuTyonjohtaja
diagram palvelut_p193.png
namespace http://www.paikkatietopalvelu.fi/gml/yhteiset
properties
isRef 0
content complex
children yht:tyonjohtajaLaji
source <xs:element name="VaadittuTyonjohtaja">
 
<xs:complexType>
   
<xs:sequence>
     
<xs:element name="tyonjohtajaLaji" type="xs:string"/>
   
</xs:sequence>
 
</xs:complexType>
</xs:element>

element LupamaarayksetType/vaadittuTyonjohtajatieto/VaadittuTyonjohtaja/tyonjohtajaLaji
diagram palvelut_p194.png
namespace http://www.paikkatietopalvelu.fi/gml/yhteiset
type xs:string
properties
isRef 0
content simple
source <xs:element name="tyonjohtajaLaji" type="xs:string"/>

complexType LuvanTunnisteTiedotType
diagram palvelut_p195.png
namespace http://www.paikkatietopalvelu.fi/gml/yhteiset
children yht:LupaTunnus
source <xs:complexType name="LuvanTunnisteTiedotType">
 
<xs:sequence>
   
<xs:element name="LupaTunnus" type="yht:RakennusLuvanTunnusType">
     
<xs:annotation>
       
<xs:documentation/>
     
</xs:annotation>
   
</xs:element>
 
</xs:sequence>
</xs:complexType>

element LuvanTunnisteTiedotType/LupaTunnus
diagram palvelut_p196.png
namespace http://www.paikkatietopalvelu.fi/gml/yhteiset
type yht:RakennusLuvanTunnusType
properties
isRef 0
content complex
children yht:kuntalupatunnus yht:muuTunnustieto yht:VRKLupatunnus yht:saapumisPvm yht:viittaus
source <xs:element name="LupaTunnus" type="yht:RakennusLuvanTunnusType">
 
<xs:annotation>
   
<xs:documentation/>
 
</xs:annotation>
</xs:element>

complexType MaksajaType
diagram palvelut_p197.png
namespace http://www.paikkatietopalvelu.fi/gml/yhteiset
type extension of yht:YhteystietoType
properties
base yht:YhteystietoType
children yht:henkilotunnus yht:sukunimi yht:etunimi yht:yTunnus yht:yrityksenNimi yht:yhteyshenkilonNimi yht:osoitetieto yht:puhelinnumero yht:sahkopostiosoite yht:suoramarkkinointikielto yht:verkkolaskutustieto yht:laskuviite
source <xs:complexType name="MaksajaType">
 
<xs:complexContent>
   
<xs:extension base="yht:YhteystietoType">
     
<xs:sequence>
       
<xs:element name="laskuviite" type="xs:string" minOccurs="0"/>
     
</xs:sequence>
   
</xs:extension>
 
</xs:complexContent>
</xs:complexType>

element MaksajaType/laskuviite
diagram palvelut_p198.png
namespace http://www.paikkatietopalvelu.fi/gml/yhteiset
type xs:string
properties
isRef 0
minOcc 0
maxOcc 1
content simple
source <xs:element name="laskuviite" type="xs:string" minOccurs="0"/>

complexType MerkintaType
diagram palvelut_p199.png
namespace http://www.paikkatietopalvelu.fi/gml/yhteiset
type extension of gml:AbstractFeatureType
properties
base gml:AbstractFeatureType
children yht:sijainninSelitysteksti yht:sijaintitieto
source <xs:complexType name="MerkintaType">
 
<xs:complexContent>
   
<xs:extension base="gml:AbstractFeatureType">
     
<xs:sequence>
       
<xs:element name="sijainninSelitysteksti" type="xs:string" minOccurs="0"/>
       
<xs:element name="sijaintitieto" minOccurs="0">
         
<xs:complexType>
           
<xs:sequence>
             
<xs:element name="Sijainti" type="yht:SijaintiType"/>
           
</xs:sequence>
         
</xs:complexType>
       
</xs:element>
     
</xs:sequence>
   
</xs:extension>
 
</xs:complexContent>
</xs:complexType>

element MerkintaType/sijainninSelitysteksti
diagram palvelut_p200.png
namespace http://www.paikkatietopalvelu.fi/gml/yhteiset
type xs:string
properties
isRef 0
minOcc 0
maxOcc 1
content simple
source <xs:element name="sijainninSelitysteksti" type="xs:string" minOccurs="0"/>

element MerkintaType/sijaintitieto
diagram palvelut_p201.png
namespace http://www.paikkatietopalvelu.fi/gml/yhteiset
properties
isRef 0
minOcc 0
maxOcc 1
content complex
children yht:Sijainti
source <xs:element name="sijaintitieto" minOccurs="0">
 
<xs:complexType>
   
<xs:sequence>
     
<xs:element name="Sijainti" type="yht:SijaintiType"/>
   
</xs:sequence>
 
</xs:complexType>
</xs:element>

element MerkintaType/sijaintitieto/Sijainti
diagram palvelut_p202.png
namespace http://www.paikkatietopalvelu.fi/gml/yhteiset
type yht:SijaintiType
properties
isRef 0
content complex
children yht:osoite yht:piste yht:viiva yht:alue yht:tyhja yht:sijaintiepavarmuus yht:luontitapa yht:nimi yht:kuvaus yht:korkeusTaiSyvyys yht:pintaAla
source <xs:element name="Sijainti" type="yht:SijaintiType"/>

complexType MuuTunnusType
diagram palvelut_p203.png
namespace http://www.paikkatietopalvelu.fi/gml/yhteiset
children yht:tunnus yht:sovellus
used by
elements RakennusLuvanTunnusType/muuTunnustieto/MuuTunnus YmparistoLuvanTunnusType/muuTunnustieto/MuuTunnus
source <xs:complexType name="MuuTunnusType">
 
<xs:sequence>
   
<xs:element name="tunnus" type="xs:string"/>
   
<xs:element name="sovellus" type="xs:string"/>
 
</xs:sequence>
</xs:complexType>

element MuuTunnusType/tunnus
diagram palvelut_p204.png
namespace http://www.paikkatietopalvelu.fi/gml/yhteiset
type xs:string
properties
isRef 0
content simple
source <xs:element name="tunnus" type="xs:string"/>

element MuuTunnusType/sovellus
diagram palvelut_p205.png
namespace http://www.paikkatietopalvelu.fi/gml/yhteiset
type xs:string
properties
isRef 0
content simple
source <xs:element name="sovellus" type="xs:string"/>

complexType NimiType
diagram palvelut_p206.png
namespace http://www.paikkatietopalvelu.fi/gml/yhteiset
children yht:teksti
used by
elements PostiosoiteType/osoitenimi OsoiteType/osoitenimi Referenssipiste/teksti
annotation
documentation
Niim. Voidaan käyttää esim. nimistö tai osoitekohteessa
source <xs:complexType name="NimiType">
 
<xs:annotation>
   
<xs:documentation>Niim. Voidaan käyttää esim. nimistö tai osoitekohteessa</xs:documentation>
 
</xs:annotation>
 
<xs:sequence>
   
<xs:element name="teksti" maxOccurs="unbounded">
     
<xs:complexType>
       
<xs:simpleContent>
         
<xs:extension base="xs:string">
           
<xs:attribute ref="xml:lang" default="fi"/>
         
</xs:extension>
       
</xs:simpleContent>
     
</xs:complexType>
   
</xs:element>
 
</xs:sequence>
</xs:complexType>

element NimiType/teksti
diagram palvelut_p207.png
namespace http://www.paikkatietopalvelu.fi/gml/yhteiset
type extension of xs:string
properties
isRef 0
minOcc 1
maxOcc unbounded
content complex
attributes
Name  Type  Use  Default  Fixed  annotation
lang  fi    
documentation
Attempting to install the relevant ISO 2- and 3-letter
         codes as the enumerated possible values is probably never
         going to be a realistic possibility.  See
         RFC 3066 at http://www.ietf.org/rfc/rfc3066.txt and the IANA registry
         at http://www.iana.org/assignments/lang-tag-apps.htm for
         further information.

         The union allows for the 'un-declaration' of xml:lang with
         the empty string.
source <xs:element name="teksti" maxOccurs="unbounded">
 
<xs:complexType>
   
<xs:simpleContent>
     
<xs:extension base="xs:string">
       
<xs:attribute ref="xml:lang" default="fi"/>
     
</xs:extension>
   
</xs:simpleContent>
 
</xs:complexType>
</xs:element>

complexType OsapuoletType
diagram palvelut_p208.png
namespace http://www.paikkatietopalvelu.fi/gml/yhteiset
children yht:Osapuolet
source <xs:complexType name="OsapuoletType">
 
<xs:sequence>
   
<xs:element name="Osapuolet">
     
<xs:complexType>
       
<xs:sequence>
         
<xs:element name="osapuolitieto" minOccurs="0" maxOccurs="unbounded">
           
<xs:complexType>
             
<xs:sequence>
               
<xs:element name="Osapuoli" type="yht:OsapuoliType">
                 
<xs:annotation>
                   
<xs:documentation>Hankkeessa mukana olevien tahojen tiedot pl. Suunnittelijat ja työnjohtajat</xs:documentation>
                 
</xs:annotation>
               
</xs:element>
             
</xs:sequence>
           
</xs:complexType>
         
</xs:element>
         
<xs:element name="suunnittelijatieto" minOccurs="0" maxOccurs="unbounded">
           
<xs:complexType>
             
<xs:sequence>
               
<xs:element name="Suunnittelija" type="yht:SuunnittelijaType"/>
             
</xs:sequence>
           
</xs:complexType>
         
</xs:element>
         
<xs:element name="tyonjohtajatieto" minOccurs="0" maxOccurs="unbounded">
           
<xs:complexType>
             
<xs:sequence>
               
<xs:element name="Tyonjohtaja" type="yht:TyonjohtajaType"/>
             
</xs:sequence>
           
</xs:complexType>
         
</xs:element>
         
<xs:element name="naapuritieto" minOccurs="0" maxOccurs="unbounded">
           
<xs:complexType>
             
<xs:sequence>
               
<xs:element name="Naapuri">
                 
<xs:complexType>
                   
<xs:sequence>
                     
<xs:element name="henkilo" type="xs:string" minOccurs="0"/>
                     
<xs:element name="kiinteistotunnus" type="yht:KiinteistotunnusType" minOccurs="0"/>
                     
<xs:element name="hallintasuhde" type="xs:string" minOccurs="0"/>
                   
</xs:sequence>
                 
</xs:complexType>
               
</xs:element>
             
</xs:sequence>
           
</xs:complexType>
         
</xs:element>
       
</xs:sequence>
     
</xs:complexType>
   
</xs:element>
 
</xs:sequence>
</xs:complexType>

element OsapuoletType/Osapuolet
diagram palvelut_p209.png
namespace http://www.paikkatietopalvelu.fi/gml/yhteiset
properties
isRef 0
content complex
children yht:osapuolitieto yht:suunnittelijatieto yht:tyonjohtajatieto yht:naapuritieto
source <xs:element name="Osapuolet">
 
<xs:complexType>
   
<xs:sequence>
     
<xs:element name="osapuolitieto" minOccurs="0" maxOccurs="unbounded">
       
<xs:complexType>
         
<xs:sequence>
           
<xs:element name="Osapuoli" type="yht:OsapuoliType">
             
<xs:annotation>
               
<xs:documentation>Hankkeessa mukana olevien tahojen tiedot pl. Suunnittelijat ja työnjohtajat</xs:documentation>
             
</xs:annotation>
           
</xs:element>
         
</xs:sequence>
       
</xs:complexType>
     
</xs:element>
     
<xs:element name="suunnittelijatieto" minOccurs="0" maxOccurs="unbounded">
       
<xs:complexType>
         
<xs:sequence>
           
<xs:element name="Suunnittelija" type="yht:SuunnittelijaType"/>
         
</xs:sequence>
       
</xs:complexType>
     
</xs:element>
     
<xs:element name="tyonjohtajatieto" minOccurs="0" maxOccurs="unbounded">
       
<xs:complexType>
         
<xs:sequence>
           
<xs:element name="Tyonjohtaja" type="yht:TyonjohtajaType"/>
         
</xs:sequence>
       
</xs:complexType>
     
</xs:element>
     
<xs:element name="naapuritieto" minOccurs="0" maxOccurs="unbounded">
       
<xs:complexType>
         
<xs:sequence>
           
<xs:element name="Naapuri">
             
<xs:complexType>
               
<xs:sequence>
                 
<xs:element name="henkilo" type="xs:string" minOccurs="0"/>
                 
<xs:element name="kiinteistotunnus" type="yht:KiinteistotunnusType" minOccurs="0"/>
                 
<xs:element name="hallintasuhde" type="xs:string" minOccurs="0"/>
               
</xs:sequence>
             
</xs:complexType>
           
</xs:element>
         
</xs:sequence>
       
</xs:complexType>
     
</xs:element>
   
</xs:sequence>
 
</xs:complexType>
</xs:element>

element OsapuoletType/Osapuolet/osapuolitieto
diagram palvelut_p210.png
namespace http://www.paikkatietopalvelu.fi/gml/yhteiset
properties
isRef 0
minOcc 0
maxOcc unbounded
content complex
children yht:Osapuoli
source <xs:element name="osapuolitieto" minOccurs="0" maxOccurs="unbounded">
 
<xs:complexType>
   
<xs:sequence>
     
<xs:element name="Osapuoli" type="yht:OsapuoliType">
       
<xs:annotation>
         
<xs:documentation>Hankkeessa mukana olevien tahojen tiedot pl. Suunnittelijat ja työnjohtajat</xs:documentation>
       
</xs:annotation>
     
</xs:element>
   
</xs:sequence>
 
</xs:complexType>
</xs:element>

element OsapuoletType/Osapuolet/osapuolitieto/Osapuoli
diagram palvelut_p211.png
namespace http://www.paikkatietopalvelu.fi/gml/yhteiset
type yht:OsapuoliType
properties
isRef 0
content complex
children yht:kuntaRooliKoodi yht:VRKrooliKoodi yht:henkilo yht:yritys yht:turvakieltoKytkin
annotation
documentation
Hankkeessa mukana olevien tahojen tiedot pl. Suunnittelijat ja työnjohtajat
source <xs:element name="Osapuoli" type="yht:OsapuoliType">
 
<xs:annotation>
   
<xs:documentation>Hankkeessa mukana olevien tahojen tiedot pl. Suunnittelijat ja työnjohtajat</xs:documentation>
 
</xs:annotation>
</xs:element>

element OsapuoletType/Osapuolet/suunnittelijatieto
diagram palvelut_p212.png
namespace http://www.paikkatietopalvelu.fi/gml/yhteiset
properties
isRef 0
minOcc 0
maxOcc unbounded
content complex
children yht:Suunnittelija
source <xs:element name="suunnittelijatieto" minOccurs="0" maxOccurs="unbounded">
 
<xs:complexType>
   
<xs:sequence>
     
<xs:element name="Suunnittelija" type="yht:SuunnittelijaType"/>
   
</xs:sequence>
 
</xs:complexType>
</xs:element>

element OsapuoletType/Osapuolet/suunnittelijatieto/Suunnittelija
diagram palvelut_p213.png
namespace http://www.paikkatietopalvelu.fi/gml/yhteiset
type yht:SuunnittelijaType
properties
isRef 0
content complex
children yht:suunnittelijaRoolikoodi yht:VRKrooliKoodi yht:henkilo yht:yritys yht:patevyysvaatimusluokka yht:koulutus yht:valmistumisvuosi yht:liite yht:vaadittuPatevyysluokka yht:toiminutVastaavissaTehtavissaKytkin yht:kokemusvuodet
source <xs:element name="Suunnittelija" type="yht:SuunnittelijaType"/>

element OsapuoletType/Osapuolet/tyonjohtajatieto
diagram palvelut_p214.png
namespace http://www.paikkatietopalvelu.fi/gml/yhteiset
properties
isRef 0
minOcc 0
maxOcc unbounded
content complex
children yht:Tyonjohtaja
source <xs:element name="tyonjohtajatieto" minOccurs="0" maxOccurs="unbounded">
 
<xs:complexType>
   
<xs:sequence>
     
<xs:element name="Tyonjohtaja" type="yht:TyonjohtajaType"/>
   
</xs:sequence>
 
</xs:complexType>
</xs:element>

element OsapuoletType/Osapuolet/tyonjohtajatieto/Tyonjohtaja
diagram palvelut_p215.png
namespace http://www.paikkatietopalvelu.fi/gml/yhteiset
type yht:TyonjohtajaType
properties
isRef 0
content complex
children yht:tyonjohtajaRooliKoodi yht:VRKrooliKoodi yht:henkilo yht:yritys yht:patevyysvaatimusluokka yht:vaadittuPatevyysluokka yht:koulutus yht:valmistumisvuosi yht:liite yht:alkamisPvm yht:paattymisPvm yht:hakemuksenSaapumisPvm yht:tyonjohtajaHakemusKytkin yht:kokemusvuodet yht:vastattavaTyotieto yht:sijaistettavaHlo yht:vainTamaHankeKytkin
source <xs:element name="Tyonjohtaja" type="yht:TyonjohtajaType"/>

element OsapuoletType/Osapuolet/naapuritieto
diagram palvelut_p216.png
namespace http://www.paikkatietopalvelu.fi/gml/yhteiset
properties
isRef 0
minOcc 0
maxOcc unbounded
content complex
children yht:Naapuri
source <xs:element name="naapuritieto" minOccurs="0" maxOccurs="unbounded">
 
<xs:complexType>
   
<xs:sequence>
     
<xs:element name="Naapuri">
       
<xs:complexType>
         
<xs:sequence>
           
<xs:element name="henkilo" type="xs:string" minOccurs="0"/>
           
<xs:element name="kiinteistotunnus" type="yht:KiinteistotunnusType" minOccurs="0"/>
           
<xs:element name="hallintasuhde" type="xs:string" minOccurs="0"/>
         
</xs:sequence>
       
</xs:complexType>
     
</xs:element>
   
</xs:sequence>
 
</xs:complexType>
</xs:element>

element OsapuoletType/Osapuolet/naapuritieto/Naapuri
diagram palvelut_p217.png
namespace http://www.paikkatietopalvelu.fi/gml/yhteiset
properties
isRef 0
content complex
children yht:henkilo yht:kiinteistotunnus yht:hallintasuhde
source <xs:element name="Naapuri">
 
<xs:complexType>
   
<xs:sequence>
     
<xs:element name="henkilo" type="xs:string" minOccurs="0"/>
     
<xs:element name="kiinteistotunnus" type="yht:KiinteistotunnusType" minOccurs="0"/>
     
<xs:element name="hallintasuhde" type="xs:string" minOccurs="0"/>
   
</xs:sequence>
 
</xs:complexType>
</xs:element>

element OsapuoletType/Osapuolet/naapuritieto/Naapuri/henkilo
diagram palvelut_p218.png
namespace http://www.paikkatietopalvelu.fi/gml/yhteiset
type xs:string
properties
isRef 0
minOcc 0
maxOcc 1
content simple
source <xs:element name="henkilo" type="xs:string" minOccurs="0"/>

element OsapuoletType/Osapuolet/naapuritieto/Naapuri/kiinteistotunnus
diagram palvelut_p219.png
namespace http://www.paikkatietopalvelu.fi/gml/yhteiset
type yht:KiinteistotunnusType
properties
isRef 0
minOcc 0
maxOcc 1
content simple
facets
Kind Value annotation 
pattern (([0-9]{3}){2}([0-9]{4}){2}) 
source <xs:element name="kiinteistotunnus" type="yht:KiinteistotunnusType" minOccurs="0"/>

element OsapuoletType/Osapuolet/naapuritieto/Naapuri/hallintasuhde
diagram palvelut_p220.png
namespace http://www.paikkatietopalvelu.fi/gml/yhteiset
type xs:string
properties
isRef 0
minOcc 0
maxOcc 1
content simple
source <xs:element name="hallintasuhde" type="xs:string" minOccurs="0"/>

complexType OsapuoliType
diagram palvelut_p221.png
namespace http://www.paikkatietopalvelu.fi/gml/yhteiset
children yht:kuntaRooliKoodi yht:VRKrooliKoodi yht:henkilo yht:yritys yht:turvakieltoKytkin
used by
elements TilamuutosType/kasittelija OsapuoletType/Osapuolet/osapuolitieto/Osapuoli RakennusvalvontaLiiteType/tekija
source <xs:complexType name="OsapuoliType">
 
<xs:sequence>
   
<xs:element name="kuntaRooliKoodi" minOccurs="0">
     
<xs:annotation>
       
<xs:documentation>Osapuolen rooli kunnan luokituksessa</xs:documentation>
     
</xs:annotation>
     
<xs:simpleType>
       
<xs:restriction base="yht:KuntaRooliKoodiType"/>
     
</xs:simpleType>
   
</xs:element>
   
<xs:element name="VRKrooliKoodi" minOccurs="0">
     
<xs:annotation>
       
<xs:documentation>Osapuolen rooli VRK luokituksessa</xs:documentation>
     
</xs:annotation>
     
<xs:simpleType>
       
<xs:restriction base="yht:VRKRooliKoodiType"/>
     
</xs:simpleType>
   
</xs:element>
   
<xs:element name="henkilo" type="yht:YhteyshenkiloType" minOccurs="0">
     
<xs:annotation>
       
<xs:documentation>Yhteyshenkilön nimi ja yhteystiedot. Henkilö voi olla itsenäinen henkilö että yhteyshenkilö yritykselle. Rooli ratkaisee käytön.</xs:documentation>
     
</xs:annotation>
   
</xs:element>
   
<xs:element name="yritys" type="yht:YritysType" minOccurs="0">
     
<xs:annotation>
       
<xs:documentation>Jos kyseessä on yritys tvs. niin tiedot siirretään tässä elementissä</xs:documentation>
     
</xs:annotation>
   
</xs:element>
   
<xs:element name="turvakieltoKytkin" type="xs:boolean" minOccurs="0"/>
 
</xs:sequence>
</xs:complexType>

element OsapuoliType/kuntaRooliKoodi
diagram palvelut_p222.png
namespace http://www.paikkatietopalvelu.fi/gml/yhteiset
type restriction of yht:KuntaRooliKoodiType
properties
isRef 0
minOcc 0
maxOcc 1
content simple
facets
Kind Value annotation 
enumeration Rakennuksen omistaja 
enumeration Rakennusvalvonta-asian hakija 
enumeration Rakennusvalvonta-asian laskun maksaja 
enumeration Rakennusvalvonta-asian lausunnon pyytäjä 
enumeration Jatkuvan valvonnan ilmoittaja 
enumeration Kehotuksen tms. saaja 
enumeration Uhkasakon saaja 
enumeration Rakennusvalvonta-asian vastineen antaja 
enumeration Työn suorittaja 
enumeration Pääsuunnittelija 
enumeration Rakennusvalvonnan asiamies 
enumeration Pöytäkirjan vastaanottaja 
enumeration Asian osapuoli 
enumeration Selityksen tai lausunnon pyytäjä 
enumeration Ilmoituksen tekijä 
enumeration Kehotuksen saaja 
enumeration ei tiedossa 
annotation
documentation
Osapuolen rooli kunnan luokituksessa
source <xs:element name="kuntaRooliKoodi" minOccurs="0">
 
<xs:annotation>
   
<xs:documentation>Osapuolen rooli kunnan luokituksessa</xs:documentation>
 
</xs:annotation>
 
<xs:simpleType>
   
<xs:restriction base="yht:KuntaRooliKoodiType"/>
 
</xs:simpleType>
</xs:element>

element OsapuoliType/VRKrooliKoodi
diagram palvelut_p223.png
namespace http://www.paikkatietopalvelu.fi/gml/yhteiset
type restriction of yht:VRKRooliKoodiType
properties
isRef 0
minOcc 0
maxOcc 1
content simple
facets
Kind Value annotation 
enumeration hakija 
enumeration rakennuspaikan omistaja 
enumeration rakennuksen omistaja 
enumeration lupapäätöksen toimittaminen 
enumeration naapuri 
enumeration maksaja 
enumeration lisätietojen antaja 
enumeration pääsuunnittelija 
enumeration rakennussuunnittelija 
enumeration erityissuunnittelija 
enumeration työnjohtaja 
enumeration muu osapuoli 
enumeration ei tiedossa 
annotation
documentation
Osapuolen rooli VRK luokituksessa
source <xs:element name="VRKrooliKoodi" minOccurs="0">
 
<xs:annotation>
   
<xs:documentation>Osapuolen rooli VRK luokituksessa</xs:documentation>
 
</xs:annotation>
 
<xs:simpleType>
   
<xs:restriction base="yht:VRKRooliKoodiType"/>
 
</xs:simpleType>
</xs:element>

element OsapuoliType/henkilo
diagram palvelut_p224.png
namespace http://www.paikkatietopalvelu.fi/gml/yhteiset
type yht:YhteyshenkiloType
properties
isRef 0
minOcc 0
maxOcc 1
content complex
children yht:nimi yht:osoite yht:sahkopostiosoite yht:faksinumero yht:puhelin yht:henkilotunnus
annotation
documentation
Yhteyshenkilön nimi ja yhteystiedot. Henkilö voi olla itsenäinen henkilö että yhteyshenkilö yritykselle. Rooli ratkaisee käytön.
source <xs:element name="henkilo" type="yht:YhteyshenkiloType" minOccurs="0">
 
<xs:annotation>
   
<xs:documentation>Yhteyshenkilön nimi ja yhteystiedot. Henkilö voi olla itsenäinen henkilö että yhteyshenkilö yritykselle. Rooli ratkaisee käytön.</xs:documentation>
 
</xs:annotation>
</xs:element>

element OsapuoliType/yritys
diagram palvelut_p225.png
namespace http://www.paikkatietopalvelu.fi/gml/yhteiset
type yht:YritysType
properties
isRef 0
minOcc 0
maxOcc 1
content complex
children yht:nimi yht:liikeJaYhteisotunnus yht:kayntiosoitetieto yht:postiosoitetieto yht:kotipaikka yht:faksinumero yht:puhelin yht:www yht:sahkopostiosoite yht:verkkolaskutustieto
annotation
documentation
Jos kyseessä on yritys tvs. niin tiedot siirretään tässä elementissä
source <xs:element name="yritys" type="yht:YritysType" minOccurs="0">
 
<xs:annotation>
   
<xs:documentation>Jos kyseessä on yritys tvs. niin tiedot siirretään tässä elementissä</xs:documentation>
 
</xs:annotation>
</xs:element>

element OsapuoliType/turvakieltoKytkin
diagram palvelut_p226.png
namespace http://www.paikkatietopalvelu.fi/gml/yhteiset
type xs:boolean
properties
isRef 0
minOcc 0
maxOcc 1
content simple
source <xs:element name="turvakieltoKytkin" type="xs:boolean" minOccurs="0"/>

complexType OsoiteType
diagram palvelut_p227.png
namespace http://www.paikkatietopalvelu.fi/gml/yhteiset
type extension of yht:AbstractPaikkatietopalveluKohde
properties
base yht:AbstractPaikkatietopalveluKohde
children yht:metatieto yht:yksilointitieto yht:alkuHetki yht:loppuHetki yht:kunta yht:osoitenimi yht:osoitenumero yht:osoitenumero2 yht:jakokirjain yht:jakokirjain2 yht:porras yht:huoneisto yht:huoneistojakokirjain yht:postinumero yht:postitoimipaikannimi yht:pistesijainti yht:aluesijainti yht:viivasijainti yht:viitesijaintialue yht:tila
used by
element SijaintiType/osoite
source <xs:complexType name="OsoiteType">
 
<xs:complexContent>
   
<xs:extension base="yht:AbstractPaikkatietopalveluKohde">
     
<xs:sequence>
       
<xs:element name="kunta" type="xs:string" minOccurs="0"/>
       
<xs:element name="osoitenimi" type="yht:NimiType"/>
       
<xs:element name="osoitenumero" type="xs:int" minOccurs="0">
         
<xs:annotation>
           
<xs:documentation>Yksi osoitenumero esim. "24"</xs:documentation>
         
</xs:annotation>
       
</xs:element>
       
<xs:element name="osoitenumero2" type="xs:string" minOccurs="0">
         
<xs:annotation>
           
<xs:documentation>Osoitenumeroväli esimerkiksi 35-37 jälikimmäinen numero</xs:documentation>
         
</xs:annotation>
       
</xs:element>
       
<xs:element name="jakokirjain" type="xs:string" minOccurs="0">
         
<xs:annotation>
           
<xs:documentation>numeron perään tuleva pieni kirjain</xs:documentation>
         
</xs:annotation>
       
</xs:element>
       
<xs:element name="jakokirjain2" type="xs:string" minOccurs="0">
         
<xs:annotation>
           
<xs:documentation>Jakokirjainvälin jälkimmäinen osa</xs:documentation>
         
</xs:annotation>
       
</xs:element>
       
<xs:element name="porras" type="xs:string" minOccurs="0"/>
       
<xs:element name="huoneisto" type="xs:int" minOccurs="0"/>
       
<xs:element name="huoneistojakokirjain" type="xs:string" minOccurs="0">
         
<xs:annotation>
           
<xs:documentation>Huoneistonumeron perään tuleva pieni kirjain</xs:documentation>
         
</xs:annotation>
       
</xs:element>
       
<xs:element name="postinumero" type="xs:string" minOccurs="0"/>
       
<xs:element name="postitoimipaikannimi" type="xs:string" minOccurs="0"/>
       
<xs:element name="pistesijainti" type="gml:PointPropertyType" minOccurs="0"/>
       
<xs:element name="aluesijainti" type="gml:SurfacePropertyType" minOccurs="0"/>
       
<xs:element name="viivasijainti" type="gml:CurvePropertyType" minOccurs="0"/>
       
<xs:element name="viitesijaintialue" type="xs:string" minOccurs="0">
         
<xs:annotation>
           
<xs:documentation>Esim. Korso, Tikkurila</xs:documentation>
         
</xs:annotation>
       
</xs:element>
       
<xs:element name="tila" type="yht:OsoiteTilaType" minOccurs="0"/>
     
</xs:sequence>
   
</xs:extension>
 
</xs:complexContent>
</xs:complexType>

element OsoiteType/kunta
diagram palvelut_p228.png
namespace http://www.paikkatietopalvelu.fi/gml/yhteiset
type xs:string
properties
isRef 0
minOcc 0
maxOcc 1
content simple
source <xs:element name="kunta" type="xs:string" minOccurs="0"/>

element OsoiteType/osoitenimi
diagram palvelut_p229.png
namespace http://www.paikkatietopalvelu.fi/gml/yhteiset
type yht:NimiType
properties
isRef 0
content complex
children yht:teksti
source <xs:element name="osoitenimi" type="yht:NimiType"/>

element OsoiteType/osoitenumero
diagram palvelut_p230.png
namespace http://www.paikkatietopalvelu.fi/gml/yhteiset
type xs:int
properties
isRef 0
minOcc 0
maxOcc 1
content simple
annotation
documentation
Yksi osoitenumero esim. "24"
source <xs:element name="osoitenumero" type="xs:int" minOccurs="0">
 
<xs:annotation>
   
<xs:documentation>Yksi osoitenumero esim. "24"</xs:documentation>
 
</xs:annotation>
</xs:element>

element OsoiteType/osoitenumero2
diagram palvelut_p231.png
namespace http://www.paikkatietopalvelu.fi/gml/yhteiset
type xs:string
properties
isRef 0
minOcc 0
maxOcc 1
content simple
annotation
documentation
Osoitenumeroväli esimerkiksi 35-37 jälikimmäinen numero
source <xs:element name="osoitenumero2" type="xs:string" minOccurs="0">
 
<xs:annotation>
   
<xs:documentation>Osoitenumeroväli esimerkiksi 35-37 jälikimmäinen numero</xs:documentation>
 
</xs:annotation>
</xs:element>

element OsoiteType/jakokirjain
diagram palvelut_p232.png
namespace http://www.paikkatietopalvelu.fi/gml/yhteiset
type xs:string
properties
isRef 0
minOcc 0
maxOcc 1
content simple
annotation
documentation
numeron perään tuleva pieni kirjain
source <xs:element name="jakokirjain" type="xs:string" minOccurs="0">
 
<xs:annotation>
   
<xs:documentation>numeron perään tuleva pieni kirjain</xs:documentation>
 
</xs:annotation>
</xs:element>

element OsoiteType/jakokirjain2
diagram palvelut_p233.png
namespace http://www.paikkatietopalvelu.fi/gml/yhteiset
type xs:string
properties
isRef 0
minOcc 0
maxOcc 1
content simple
annotation
documentation
Jakokirjainvälin jälkimmäinen osa
source <xs:element name="jakokirjain2" type="xs:string" minOccurs="0">
 
<xs:annotation>
   
<xs:documentation>Jakokirjainvälin jälkimmäinen osa</xs:documentation>
 
</xs:annotation>
</xs:element>

element OsoiteType/porras
diagram palvelut_p234.png
namespace http://www.paikkatietopalvelu.fi/gml/yhteiset
type xs:string
properties
isRef 0
minOcc 0
maxOcc 1
content simple
source <xs:element name="porras" type="xs:string" minOccurs="0"/>

element OsoiteType/huoneisto
diagram palvelut_p235.png
namespace http://www.paikkatietopalvelu.fi/gml/yhteiset
type xs:int
properties
isRef 0
minOcc 0
maxOcc 1
content simple
source <xs:element name="huoneisto" type="xs:int" minOccurs="0"/>

element OsoiteType/huoneistojakokirjain
diagram palvelut_p236.png
namespace http://www.paikkatietopalvelu.fi/gml/yhteiset
type xs:string
properties
isRef 0
minOcc 0
maxOcc 1
content simple
annotation
documentation
Huoneistonumeron perään tuleva pieni kirjain
source <xs:element name="huoneistojakokirjain" type="xs:string" minOccurs="0">
 
<xs:annotation>
   
<xs:documentation>Huoneistonumeron perään tuleva pieni kirjain</xs:documentation>
 
</xs:annotation>
</xs:element>

element OsoiteType/postinumero
diagram palvelut_p237.png
namespace http://www.paikkatietopalvelu.fi/gml/yhteiset
type xs:string
properties
isRef 0
minOcc 0
maxOcc 1
content simple
source <xs:element name="postinumero" type="xs:string" minOccurs="0"/>

element OsoiteType/postitoimipaikannimi
diagram palvelut_p238.png
namespace http://www.paikkatietopalvelu.fi/gml/yhteiset
type xs:string
properties
isRef 0
minOcc 0
maxOcc 1
content simple
source <xs:element name="postitoimipaikannimi" type="xs:string" minOccurs="0"/>

element OsoiteType/pistesijainti
diagram palvelut_p239.png
namespace http://www.paikkatietopalvelu.fi/gml/yhteiset
type gml:PointPropertyType
properties
isRef 0
minOcc 0
maxOcc 1
content complex
source <xs:element name="pistesijainti" type="gml:PointPropertyType" minOccurs="0"/>

element OsoiteType/aluesijainti
diagram palvelut_p240.png
namespace http://www.paikkatietopalvelu.fi/gml/yhteiset
type gml:SurfacePropertyType
properties
isRef 0
minOcc 0
maxOcc 1
content complex
source <xs:element name="aluesijainti" type="gml:SurfacePropertyType" minOccurs="0"/>

element OsoiteType/viivasijainti
diagram palvelut_p241.png
namespace http://www.paikkatietopalvelu.fi/gml/yhteiset
type gml:CurvePropertyType
properties
isRef 0
minOcc 0
maxOcc 1
content complex
source <xs:element name="viivasijainti" type="gml:CurvePropertyType" minOccurs="0"/>

element OsoiteType/viitesijaintialue
diagram palvelut_p242.png
namespace http://www.paikkatietopalvelu.fi/gml/yhteiset
type xs:string
properties
isRef 0
minOcc 0
maxOcc 1
content simple
annotation
documentation
Esim. Korso, Tikkurila
source <xs:element name="viitesijaintialue" type="xs:string" minOccurs="0">
 
<xs:annotation>
   
<xs:documentation>Esim. Korso, Tikkurila</xs:documentation>
 
</xs:annotation>
</xs:element>

element OsoiteType/tila
diagram palvelut_p243.png
namespace http://www.paikkatietopalvelu.fi/gml/yhteiset
type yht:OsoiteTilaType
properties
isRef 0
minOcc 0
maxOcc 1
content simple
facets
Kind Value annotation 
enumeration poistunut 
enumeration varaus 
enumeration voimassa 
enumeration ei tiedossa 
source <xs:element name="tila" type="yht:OsoiteTilaType" minOccurs="0"/>

complexType PaatoksetType
diagram palvelut_p244.png
namespace http://www.paikkatietopalvelu.fi/gml/yhteiset
children yht:Paatos
source <xs:complexType name="PaatoksetType">
 
<xs:sequence>
   
<xs:element name="Paatos" type="yht:PaatosType" minOccurs="0">
     
<xs:annotation>
       
<xs:documentation>Annettuun lupaan liittyvät päätöstiedot</xs:documentation>
     
</xs:annotation>
   
</xs:element>
 
</xs:sequence>
</xs:complexType>

element PaatoksetType/Paatos
diagram palvelut_p245.png
namespace http://www.paikkatietopalvelu.fi/gml/yhteiset
type yht:PaatosType
properties
isRef 0
minOcc 0
maxOcc 1
content complex
children yht:lupamaaraykset yht:paivamaarat yht:poytakirja
annotation
documentation
Annettuun lupaan liittyvät päätöstiedot
source <xs:element name="Paatos" type="yht:PaatosType" minOccurs="0">
 
<xs:annotation>
   
<xs:documentation>Annettuun lupaan liittyvät päätöstiedot</xs:documentation>
 
</xs:annotation>
</xs:element>

complexType PaatospoytakirjaType
diagram palvelut_p246.png
namespace http://www.paikkatietopalvelu.fi/gml/yhteiset
children yht:paatos yht:paatoskoodi yht:paatoksentekija yht:paatospvm yht:pykala yht:liite
used by
element PaatosType/poytakirja
source <xs:complexType name="PaatospoytakirjaType">
 
<xs:sequence>
   
<xs:element name="paatos" type="xs:string" minOccurs="0"/>
   
<xs:element name="paatoskoodi" minOccurs="0">
     
<xs:simpleType>
       
<xs:restriction base="xs:string">
         
<xs:enumeration value="myönnetty"/>
         
<xs:enumeration value="hyväksytty"/>
         
<xs:enumeration value="evätty"/>
         
<xs:enumeration value="osittain myönnetty"/>
         
<xs:enumeration value="pysytti osittain myönnettynä"/>
         
<xs:enumeration value="myönnetty aloitusoikeudella "/>
         
<xs:enumeration value="ehdollinen"/>
         
<xs:enumeration value="ei tutkittu (oikaisuvaatimusvaatimus tai lupa pysyy puollettuna)"/>
         
<xs:enumeration value="ei tutkittu (oikaisuvaatimus tai lupa pysyy evättynä)"/>
         
<xs:enumeration value="työhön liittyy ehto"/>
         
<xs:enumeration value="tehty hallintopakkopäätös (asetettu velvoite)"/>
         
<xs:enumeration value="tehty hallintopakkopäätös (ei velvoitetta)"/>
         
<xs:enumeration value="tehty uhkasakkopäätös"/>
         
<xs:enumeration value="hallintopakon tai uhkasakkoasian käsittely lopetettu"/>
         
<xs:enumeration value="pysytti määräyksen tai päätöksen"/>
         
<xs:enumeration value="muutti määräystä tai päätöstä"/>
         
<xs:enumeration value="määräys peruutettu"/>
         
<xs:enumeration value="valituksesta on luovuttu (oikaisuvaatimus tai lupa pysyy puollettuna)"/>
         
<xs:enumeration value="valituksesta on luovuttu (oikaisuvaatimus tai lupa pysyy evättynä)"/>
         
<xs:enumeration value="muutti myönnetyksi"/>
         
<xs:enumeration value="pysytti myönnettynä"/>
         
<xs:enumeration value="muutti evätyksi"/>
         
<xs:enumeration value="pysytti evättynä"/>
         
<xs:enumeration value="puollettu"/>
         
<xs:enumeration value="ei puollettu"/>
         
<xs:enumeration value="annettu lausunto"/>
         
<xs:enumeration value="ei lausuntoa"/>
         
<xs:enumeration value="siirretty maaoikeudelle"/>
         
<xs:enumeration value="suunnitelmat tarkastettu"/>
         
<xs:enumeration value="muutettu toimenpideluvaksi (konversio)"/>
         
<xs:enumeration value="peruutettu"/>
         
<xs:enumeration value="ei tutkittu"/>
         
<xs:enumeration value="asia palautettu uudelleen valmisteltavaksi"/>
         
<xs:enumeration value="asiakirjat palautettu korjauskehotuksin"/>
         
<xs:enumeration value="asia poistettu esityslistalta"/>
         
<xs:enumeration value="asia pantu pöydälle kokouksessa"/>
         
<xs:enumeration value="ilmoitus merkitty tiedoksi"/>
         
<xs:enumeration value="ei tiedossa"/>
       
</xs:restriction>
     
</xs:simpleType>
   
</xs:element>
   
<xs:element name="paatoksentekija" type="xs:string" minOccurs="0"/>
   
<xs:element name="paatospvm" type="xs:date"/>
   
<xs:element name="pykala" type="xs:int" minOccurs="0"/>
   
<xs:element name="liite" type="yht:RakennusvalvontaLiiteType" minOccurs="0"/>
 
</xs:sequence>
</xs:complexType>

element PaatospoytakirjaType/paatos
diagram palvelut_p247.png
namespace http://www.paikkatietopalvelu.fi/gml/yhteiset
type xs:string
properties
isRef 0
minOcc 0
maxOcc 1
content simple
source <xs:element name="paatos" type="xs:string" minOccurs="0"/>

element PaatospoytakirjaType/paatoskoodi
diagram palvelut_p248.png
namespace http://www.paikkatietopalvelu.fi/gml/yhteiset
type restriction of xs:string
properties
isRef 0
minOcc 0
maxOcc 1
content simple
facets
Kind Value annotation 
enumeration myönnetty 
enumeration hyväksytty 
enumeration evätty 
enumeration osittain myönnetty 
enumeration pysytti osittain myönnettynä 
enumeration myönnetty aloitusoikeudella  
enumeration ehdollinen 
enumeration ei tutkittu (oikaisuvaatimusvaatimus tai lupa pysyy puollettuna) 
enumeration ei tutkittu (oikaisuvaatimus tai lupa pysyy evättynä) 
enumeration työhön liittyy ehto 
enumeration tehty hallintopakkopäätös (asetettu velvoite) 
enumeration tehty hallintopakkopäätös (ei velvoitetta) 
enumeration tehty uhkasakkopäätös 
enumeration hallintopakon tai uhkasakkoasian käsittely lopetettu 
enumeration pysytti määräyksen tai päätöksen 
enumeration muutti määräystä tai päätöstä 
enumeration määräys peruutettu 
enumeration valituksesta on luovuttu (oikaisuvaatimus tai lupa pysyy puollettuna) 
enumeration valituksesta on luovuttu (oikaisuvaatimus tai lupa pysyy evättynä) 
enumeration muutti myönnetyksi 
enumeration pysytti myönnettynä 
enumeration muutti evätyksi 
enumeration pysytti evättynä 
enumeration puollettu 
enumeration ei puollettu 
enumeration annettu lausunto 
enumeration ei lausuntoa 
enumeration siirretty maaoikeudelle 
enumeration suunnitelmat tarkastettu 
enumeration muutettu toimenpideluvaksi (konversio) 
enumeration peruutettu 
enumeration ei tutkittu 
enumeration asia palautettu uudelleen valmisteltavaksi 
enumeration asiakirjat palautettu korjauskehotuksin 
enumeration asia poistettu esityslistalta 
enumeration asia pantu pöydälle kokouksessa 
enumeration ilmoitus merkitty tiedoksi 
enumeration ei tiedossa 
source <xs:element name="paatoskoodi" minOccurs="0">
 
<xs:simpleType>
   
<xs:restriction base="xs:string">
     
<xs:enumeration value="myönnetty"/>
     
<xs:enumeration value="hyväksytty"/>
     
<xs:enumeration value="evätty"/>
     
<xs:enumeration value="osittain myönnetty"/>
     
<xs:enumeration value="pysytti osittain myönnettynä"/>
     
<xs:enumeration value="myönnetty aloitusoikeudella "/>
     
<xs:enumeration value="ehdollinen"/>
     
<xs:enumeration value="ei tutkittu (oikaisuvaatimusvaatimus tai lupa pysyy puollettuna)"/>
     
<xs:enumeration value="ei tutkittu (oikaisuvaatimus tai lupa pysyy evättynä)"/>
     
<xs:enumeration value="työhön liittyy ehto"/>
     
<xs:enumeration value="tehty hallintopakkopäätös (asetettu velvoite)"/>
     
<xs:enumeration value="tehty hallintopakkopäätös (ei velvoitetta)"/>
     
<xs:enumeration value="tehty uhkasakkopäätös"/>
     
<xs:enumeration value="hallintopakon tai uhkasakkoasian käsittely lopetettu"/>
     
<xs:enumeration value="pysytti määräyksen tai päätöksen"/>
     
<xs:enumeration value="muutti määräystä tai päätöstä"/>
     
<xs:enumeration value="määräys peruutettu"/>
     
<xs:enumeration value="valituksesta on luovuttu (oikaisuvaatimus tai lupa pysyy puollettuna)"/>
     
<xs:enumeration value="valituksesta on luovuttu (oikaisuvaatimus tai lupa pysyy evättynä)"/>
     
<xs:enumeration value="muutti myönnetyksi"/>
     
<xs:enumeration value="pysytti myönnettynä"/>
     
<xs:enumeration value="muutti evätyksi"/>
     
<xs:enumeration value="pysytti evättynä"/>
     
<xs:enumeration value="puollettu"/>
     
<xs:enumeration value="ei puollettu"/>
     
<xs:enumeration value="annettu lausunto"/>
     
<xs:enumeration value="ei lausuntoa"/>
     
<xs:enumeration value="siirretty maaoikeudelle"/>
     
<xs:enumeration value="suunnitelmat tarkastettu"/>
     
<xs:enumeration value="muutettu toimenpideluvaksi (konversio)"/>
     
<xs:enumeration value="peruutettu"/>
     
<xs:enumeration value="ei tutkittu"/>
     
<xs:enumeration value="asia palautettu uudelleen valmisteltavaksi"/>
     
<xs:enumeration value="asiakirjat palautettu korjauskehotuksin"/>
     
<xs:enumeration value="asia poistettu esityslistalta"/>
     
<xs:enumeration value="asia pantu pöydälle kokouksessa"/>
     
<xs:enumeration value="ilmoitus merkitty tiedoksi"/>
     
<xs:enumeration value="ei tiedossa"/>
   
</xs:restriction>
 
</xs:simpleType>
</xs:element>

element PaatospoytakirjaType/paatoksentekija
diagram palvelut_p249.png
namespace http://www.paikkatietopalvelu.fi/gml/yhteiset
type xs:string
properties
isRef 0
minOcc 0
maxOcc 1
content simple
source <xs:element name="paatoksentekija" type="xs:string" minOccurs="0"/>

element PaatospoytakirjaType/paatospvm
diagram palvelut_p250.png
namespace http://www.paikkatietopalvelu.fi/gml/yhteiset
type xs:date
properties
isRef 0
content simple
source <xs:element name="paatospvm" type="xs:date"/>

element PaatospoytakirjaType/pykala
diagram palvelut_p251.png
namespace http://www.paikkatietopalvelu.fi/gml/yhteiset
type xs:int
properties
isRef 0
minOcc 0
maxOcc 1
content simple
source <xs:element name="pykala" type="xs:int" minOccurs="0"/>

element PaatospoytakirjaType/liite
diagram palvelut_p252.png
namespace http://www.paikkatietopalvelu.fi/gml/yhteiset
type yht:RakennusvalvontaLiiteType
properties
isRef 0
minOcc 0
maxOcc 1
content complex
children yht:kuvaus yht:linkkiliitteeseen yht:muokkausHetki yht:versionumero yht:tekija yht:tyyppi yht:metatietotieto
source <xs:element name="liite" type="yht:RakennusvalvontaLiiteType" minOccurs="0"/>

complexType PaatosType
diagram palvelut_p253.png
namespace http://www.paikkatietopalvelu.fi/gml/yhteiset
children yht:lupamaaraykset yht:paivamaarat yht:poytakirja
used by
element PaatoksetType/Paatos
source <xs:complexType name="PaatosType">
 
<xs:sequence>
   
<xs:element name="lupamaaraykset" type="yht:LupamaarayksetType" minOccurs="0">
     
<xs:annotation>
       
<xs:documentation>Luvan ehdot ja määraykset</xs:documentation>
     
</xs:annotation>
   
</xs:element>
   
<xs:element name="paivamaarat" type="yht:PaivamaaratType" minOccurs="0">
     
<xs:annotation>
       
<xs:documentation>Päätäkseen/lupaan liittyvät päivämäärät</xs:documentation>
     
</xs:annotation>
   
</xs:element>
   
<xs:element name="poytakirja" type="yht:PaatospoytakirjaType" minOccurs="0" maxOccurs="unbounded">
     
<xs:annotation>
       
<xs:documentation>Päätöksestä tehty virallinen päätöspöytäkirja liitteenä</xs:documentation>
     
</xs:annotation>
   
</xs:element>
 
</xs:sequence>
</xs:complexType>

element PaatosType/lupamaaraykset
diagram palvelut_p254.png
namespace http://www.paikkatietopalvelu.fi/gml/yhteiset
type yht:LupamaarayksetType
properties
isRef 0
minOcc 0
maxOcc 1
content complex
children yht:autopaikkojaEnintaan yht:autopaikkojaVahintaan yht:autopaikkojaRakennettava yht:autopaikkojaRakennettu yht:autopaikkojaKiinteistolla yht:autopaikkojaUlkopuolella yht:kerrosala yht:kokonaisala yht:vaaditutKatselmukset yht:maarays yht:vaadittuTyonjohtajatieto
annotation
documentation
Luvan ehdot ja määraykset
source <xs:element name="lupamaaraykset" type="yht:LupamaarayksetType" minOccurs="0">
 
<xs:annotation>
   
<xs:documentation>Luvan ehdot ja määraykset</xs:documentation>
 
</xs:annotation>
</xs:element>

element PaatosType/paivamaarat
diagram palvelut_p255.png
namespace http://www.paikkatietopalvelu.fi/gml/yhteiset
type yht:PaivamaaratType
properties
isRef 0
minOcc 0
maxOcc 1
content complex
children yht:aloitettavaPvm yht:lainvoimainenPvm yht:voimassaHetkiPvm yht:raukeamisPvm yht:antoPvm yht:viimeinenValitusPvm yht:julkipanoPvm
annotation
documentation
Päätäkseen/lupaan liittyvät päivämäärät
source <xs:element name="paivamaarat" type="yht:PaivamaaratType" minOccurs="0">
 
<xs:annotation>
   
<xs:documentation>Päätäkseen/lupaan liittyvät päivämäärät</xs:documentation>
 
</xs:annotation>
</xs:element>

element PaatosType/poytakirja
diagram palvelut_p256.png
namespace http://www.paikkatietopalvelu.fi/gml/yhteiset
type yht:PaatospoytakirjaType
properties
isRef 0
minOcc 0
maxOcc unbounded
content complex
children yht:paatos yht:paatoskoodi yht:paatoksentekija yht:paatospvm yht:pykala yht:liite
annotation
documentation
Päätöksestä tehty virallinen päätöspöytäkirja liitteenä
source <xs:element name="poytakirja" type="yht:PaatospoytakirjaType" minOccurs="0" maxOccurs="unbounded">
 
<xs:annotation>
   
<xs:documentation>Päätöksestä tehty virallinen päätöspöytäkirja liitteenä</xs:documentation>
 
</xs:annotation>
</xs:element>

complexType PaivamaaratType
diagram palvelut_p257.png
namespace http://www.paikkatietopalvelu.fi/gml/yhteiset
children yht:aloitettavaPvm yht:lainvoimainenPvm yht:voimassaHetkiPvm yht:raukeamisPvm yht:antoPvm yht:viimeinenValitusPvm yht:julkipanoPvm
used by
element PaatosType/paivamaarat
source <xs:complexType name="PaivamaaratType">
 
<xs:sequence>
   
<xs:element name="aloitettavaPvm" type="xs:date" minOccurs="0">
     
<xs:annotation>
       
<xs:documentation>viimeinen aloituspäivä</xs:documentation>
     
</xs:annotation>
   
</xs:element>
   
<xs:element name="lainvoimainenPvm" type="xs:date" minOccurs="0"/>
   
<xs:element name="voimassaHetkiPvm" type="xs:date" minOccurs="0"/>
   
<xs:element name="raukeamisPvm" type="xs:date" minOccurs="0"/>
   
<xs:element name="antoPvm" type="xs:date" minOccurs="0"/>
   
<xs:element name="viimeinenValitusPvm" type="xs:date" minOccurs="0"/>
   
<xs:element name="julkipanoPvm" type="xs:date" minOccurs="0"/>
 
</xs:sequence>
</xs:complexType>

element PaivamaaratType/aloitettavaPvm
diagram palvelut_p258.png
namespace http://www.paikkatietopalvelu.fi/gml/yhteiset
type xs:date
properties
isRef 0
minOcc 0
maxOcc 1
content simple
annotation
documentation
viimeinen aloituspäivä
source <xs:element name="aloitettavaPvm" type="xs:date" minOccurs="0">
 
<xs:annotation>
   
<xs:documentation>viimeinen aloituspäivä</xs:documentation>
 
</xs:annotation>
</xs:element>

element PaivamaaratType/lainvoimainenPvm
diagram palvelut_p259.png
namespace http://www.paikkatietopalvelu.fi/gml/yhteiset
type xs:date
properties
isRef 0
minOcc 0
maxOcc 1
content simple
source <xs:element name="lainvoimainenPvm" type="xs:date" minOccurs="0"/>

element PaivamaaratType/voimassaHetkiPvm
diagram palvelut_p260.png
namespace http://www.paikkatietopalvelu.fi/gml/yhteiset
type xs:date
properties
isRef 0
minOcc 0
maxOcc 1
content simple
source <xs:element name="voimassaHetkiPvm" type="xs:date" minOccurs="0"/>

element PaivamaaratType/raukeamisPvm
diagram palvelut_p261.png
namespace http://www.paikkatietopalvelu.fi/gml/yhteiset
type xs:date
properties
isRef 0
minOcc 0
maxOcc 1
content simple
source <xs:element name="raukeamisPvm" type="xs:date" minOccurs="0"/>

element PaivamaaratType/antoPvm
diagram palvelut_p262.png
namespace http://www.paikkatietopalvelu.fi/gml/yhteiset
type xs:date
properties
isRef 0
minOcc 0
maxOcc 1
content simple
source <xs:element name="antoPvm" type="xs:date" minOccurs="0"/>

element PaivamaaratType/viimeinenValitusPvm
diagram palvelut_p263.png
namespace http://www.paikkatietopalvelu.fi/gml/yhteiset
type xs:date
properties
isRef 0
minOcc 0
maxOcc 1
content simple
source <xs:element name="viimeinenValitusPvm" type="xs:date" minOccurs="0"/>

element PaivamaaratType/julkipanoPvm
diagram palvelut_p264.png
namespace http://www.paikkatietopalvelu.fi/gml/yhteiset
type xs:date
properties
isRef 0
minOcc 0
maxOcc 1
content simple
source <xs:element name="julkipanoPvm" type="xs:date" minOccurs="0"/>

complexType PostiosoiteType
diagram palvelut_p265.png
namespace http://www.paikkatietopalvelu.fi/gml/yhteiset
children yht:kunta yht:valtioSuomeksi yht:valtioKansainvalinen yht:osoitenimi yht:ulkomainenLahiosoite yht:osoitenumero yht:osoitenumero2 yht:jakokirjain yht:jakokirjain2 yht:porras yht:huoneisto yht:postinumero yht:postitoimipaikannimi yht:ulkomainenPostitoimipaikka yht:jarjestysnumero yht:pistesijainti yht:aluesijainti yht:viivasijainti
used by
elements AbstractPalveluType/kayntiosoite AbstractPalveluType/postiosoite YritysType/kayntiosoitetieto/kayntiosoite YhteyshenkiloType/osoite RakennuspaikkaType/osoite YhteystietoType/osoitetieto/Osoite YritysType/postiosoitetieto/postiosoite
source <xs:complexType name="PostiosoiteType">
 
<xs:sequence>
   
<xs:element name="kunta" type="xs:string" minOccurs="0"/>
   
<xs:element name="valtioSuomeksi" type="xs:string" minOccurs="0"/>
   
<xs:element name="valtioKansainvalinen" type="xs:string" minOccurs="0"/>
   
<xs:element name="osoitenimi" type="yht:NimiType"/>
   
<xs:element name="ulkomainenLahiosoite" type="xs:string" minOccurs="0"/>
   
<xs:element name="osoitenumero" type="xs:int" minOccurs="0"/>
   
<xs:element name="osoitenumero2" type="xs:int" minOccurs="0">
     
<xs:annotation>
       
<xs:documentation>Osoitenumeroväli esimerkiksi 35-37 jälikimmäinen numero</xs:documentation>
     
</xs:annotation>
   
</xs:element>
   
<xs:element name="jakokirjain" minOccurs="0">
     
<xs:annotation>
       
<xs:documentation>numeron perään tuleva pieni kirjain, yksi merkki pienaakkosin, a-ö</xs:documentation>
     
</xs:annotation>
     
<xs:simpleType>
       
<xs:restriction base="xs:string">
         
<xs:pattern value="[a-ö]"/>
       
</xs:restriction>
     
</xs:simpleType>
   
</xs:element>
   
<xs:element name="jakokirjain2" minOccurs="0">
     
<xs:annotation>
       
<xs:documentation>Jakokirjainvälin jälkimmäinen osa, yksi merkki pienaakkosin, a-ö</xs:documentation>
     
</xs:annotation>
     
<xs:simpleType>
       
<xs:restriction base="xs:string">
         
<xs:pattern value="[a-ö]"/>
       
</xs:restriction>
     
</xs:simpleType>
   
</xs:element>
   
<xs:element name="porras" minOccurs="0">
     
<xs:annotation>
       
<xs:documentation>yksi merkki suuraakkosin, A-Ö</xs:documentation>
     
</xs:annotation>
     
<xs:simpleType>
       
<xs:restriction base="xs:string">
         
<xs:pattern value="[A-Ö]"/>
       
</xs:restriction>
     
</xs:simpleType>
   
</xs:element>
   
<xs:element name="huoneisto" type="xs:int" minOccurs="0"/>
   
<xs:element name="postinumero" minOccurs="0">
     
<xs:simpleType>
       
<xs:restriction base="xs:string">
         
<xs:pattern value="[0-9][0-9][0-9][0-9][0-9]"/>
       
</xs:restriction>
     
</xs:simpleType>
   
</xs:element>
   
<xs:element name="postitoimipaikannimi" type="xs:string" minOccurs="0"/>
   
<xs:element name="ulkomainenPostitoimipaikka" type="xs:string" minOccurs="0"/>
   
<xs:element name="jarjestysnumero" type="xs:int" minOccurs="0"/>
   
<xs:element name="pistesijainti" type="gml:PointPropertyType" minOccurs="0"/>
   
<xs:element name="aluesijainti" type="gml:SurfacePropertyType" minOccurs="0"/>
   
<xs:element name="viivasijainti" type="gml:CurvePropertyType" minOccurs="0"/>
 
</xs:sequence>
</xs:complexType>

element PostiosoiteType/kunta
diagram palvelut_p266.png
namespace http://www.paikkatietopalvelu.fi/gml/yhteiset
type xs:string
properties
isRef 0
minOcc 0
maxOcc 1
content simple
source <xs:element name="kunta" type="xs:string" minOccurs="0"/>

element PostiosoiteType/valtioSuomeksi
diagram palvelut_p267.png
namespace http://www.paikkatietopalvelu.fi/gml/yhteiset
type xs:string
properties
isRef 0
minOcc 0
maxOcc 1
content simple
source <xs:element name="valtioSuomeksi" type="xs:string" minOccurs="0"/>

element PostiosoiteType/valtioKansainvalinen
diagram palvelut_p268.png
namespace http://www.paikkatietopalvelu.fi/gml/yhteiset
type xs:string
properties
isRef 0
minOcc 0
maxOcc 1
content simple
source <xs:element name="valtioKansainvalinen" type="xs:string" minOccurs="0"/>

element PostiosoiteType/osoitenimi
diagram palvelut_p269.png
namespace http://www.paikkatietopalvelu.fi/gml/yhteiset
type yht:NimiType
properties
isRef 0
content complex
children yht:teksti
source <xs:element name="osoitenimi" type="yht:NimiType"/>

element PostiosoiteType/ulkomainenLahiosoite
diagram palvelut_p270.png
namespace http://www.paikkatietopalvelu.fi/gml/yhteiset
type xs:string
properties
isRef 0
minOcc 0
maxOcc 1
content simple
source <xs:element name="ulkomainenLahiosoite" type="xs:string" minOccurs="0"/>

element PostiosoiteType/osoitenumero
diagram palvelut_p271.png
namespace http://www.paikkatietopalvelu.fi/gml/yhteiset
type xs:int
properties
isRef 0
minOcc 0
maxOcc 1
content simple
source <xs:element name="osoitenumero" type="xs:int" minOccurs="0"/>

element PostiosoiteType/osoitenumero2
diagram palvelut_p272.png
namespace http://www.paikkatietopalvelu.fi/gml/yhteiset
type xs:int
properties
isRef 0
minOcc 0
maxOcc 1
content simple
annotation
documentation
Osoitenumeroväli esimerkiksi 35-37 jälikimmäinen numero
source <xs:element name="osoitenumero2" type="xs:int" minOccurs="0">
 
<xs:annotation>
   
<xs:documentation>Osoitenumeroväli esimerkiksi 35-37 jälikimmäinen numero</xs:documentation>
 
</xs:annotation>
</xs:element>

element PostiosoiteType/jakokirjain
diagram palvelut_p273.png
namespace http://www.paikkatietopalvelu.fi/gml/yhteiset
type restriction of xs:string
properties
isRef 0
minOcc 0
maxOcc 1
content simple
facets
Kind Value annotation 
pattern [a-ö] 
annotation
documentation
numeron perään tuleva pieni kirjain, yksi merkki pienaakkosin, a-ö
source <xs:element name="jakokirjain" minOccurs="0">
 
<xs:annotation>
   
<xs:documentation>numeron perään tuleva pieni kirjain, yksi merkki pienaakkosin, a-ö</xs:documentation>
 
</xs:annotation>
 
<xs:simpleType>
   
<xs:restriction base="xs:string">
     
<xs:pattern value="[a-ö]"/>
   
</xs:restriction>
 
</xs:simpleType>
</xs:element>

element PostiosoiteType/jakokirjain2
diagram palvelut_p274.png
namespace http://www.paikkatietopalvelu.fi/gml/yhteiset
type restriction of xs:string
properties
isRef 0
minOcc 0
maxOcc 1
content simple
facets
Kind Value annotation 
pattern [a-ö] 
annotation
documentation
Jakokirjainvälin jälkimmäinen osa, yksi merkki pienaakkosin, a-ö
source <xs:element name="jakokirjain2" minOccurs="0">
 
<xs:annotation>
   
<xs:documentation>Jakokirjainvälin jälkimmäinen osa, yksi merkki pienaakkosin, a-ö</xs:documentation>
 
</xs:annotation>
 
<xs:simpleType>
   
<xs:restriction base="xs:string">
     
<xs:pattern value="[a-ö]"/>
   
</xs:restriction>
 
</xs:simpleType>
</xs:element>

element PostiosoiteType/porras
diagram palvelut_p275.png
namespace http://www.paikkatietopalvelu.fi/gml/yhteiset
type restriction of xs:string
properties
isRef 0
minOcc 0
maxOcc 1
content simple
facets
Kind Value annotation 
pattern [A-Ö] 
annotation
documentation
yksi merkki suuraakkosin, A-Ö
source <xs:element name="porras" minOccurs="0">
 
<xs:annotation>
   
<xs:documentation>yksi merkki suuraakkosin, A-Ö</xs:documentation>
 
</xs:annotation>
 
<xs:simpleType>
   
<xs:restriction base="xs:string">
     
<xs:pattern value="[A-Ö]"/>
   
</xs:restriction>
 
</xs:simpleType>
</xs:element>

element PostiosoiteType/huoneisto
diagram palvelut_p276.png
namespace http://www.paikkatietopalvelu.fi/gml/yhteiset
type xs:int
properties
isRef 0
minOcc 0
maxOcc 1
content simple
source <xs:element name="huoneisto" type="xs:int" minOccurs="0"/>

element PostiosoiteType/postinumero
diagram palvelut_p277.png
namespace http://www.paikkatietopalvelu.fi/gml/yhteiset
type restriction of xs:string
properties
isRef 0
minOcc 0
maxOcc 1
content simple
facets
Kind Value annotation 
pattern [0-9][0-9][0-9][0-9][0-9] 
source <xs:element name="postinumero" minOccurs="0">
 
<xs:simpleType>
   
<xs:restriction base="xs:string">
     
<xs:pattern value="[0-9][0-9][0-9][0-9][0-9]"/>
   
</xs:restriction>
 
</xs:simpleType>
</xs:element>

element PostiosoiteType/postitoimipaikannimi
diagram palvelut_p278.png
namespace http://www.paikkatietopalvelu.fi/gml/yhteiset
type xs:string
properties
isRef 0
minOcc 0
maxOcc 1
content simple
source <xs:element name="postitoimipaikannimi" type="xs:string" minOccurs="0"/>

element PostiosoiteType/ulkomainenPostitoimipaikka
diagram palvelut_p279.png
namespace http://www.paikkatietopalvelu.fi/gml/yhteiset
type xs:string
properties
isRef 0
minOcc 0
maxOcc 1
content simple
source <xs:element name="ulkomainenPostitoimipaikka" type="xs:string" minOccurs="0"/>

element PostiosoiteType/jarjestysnumero
diagram palvelut_p280.png
namespace http://www.paikkatietopalvelu.fi/gml/yhteiset
type xs:int
properties
isRef 0
minOcc 0
maxOcc 1
content simple
source <xs:element name="jarjestysnumero" type="xs:int" minOccurs="0"/>

element PostiosoiteType/pistesijainti
diagram palvelut_p281.png
namespace http://www.paikkatietopalvelu.fi/gml/yhteiset
type gml:PointPropertyType
properties
isRef 0
minOcc 0
maxOcc 1
content complex
source <xs:element name="pistesijainti" type="gml:PointPropertyType" minOccurs="0"/>

element PostiosoiteType/aluesijainti
diagram palvelut_p282.png
namespace http://www.paikkatietopalvelu.fi/gml/yhteiset
type gml:SurfacePropertyType
properties
isRef 0
minOcc 0
maxOcc 1
content complex
source <xs:element name="aluesijainti" type="gml:SurfacePropertyType" minOccurs="0"/>

element PostiosoiteType/viivasijainti
diagram palvelut_p283.png
namespace http://www.paikkatietopalvelu.fi/gml/yhteiset
type gml:CurvePropertyType
properties
isRef 0
minOcc 0
maxOcc 1
content complex
source <xs:element name="viivasijainti" type="gml:CurvePropertyType" minOccurs="0"/>

complexType PvmjaksoType
diagram palvelut_p284.png
namespace http://www.paikkatietopalvelu.fi/gml/yhteiset
children yht:alkuPvm yht:loppuPvm
used by
element ValvontatapahtumaType/aikajaksotieto/Aikajakso
source <xs:complexType name="PvmjaksoType">
 
<xs:sequence>
   
<xs:element name="alkuPvm" type="xs:date"/>
   
<xs:element name="loppuPvm" type="xs:date" minOccurs="0"/>
 
</xs:sequence>
</xs:complexType>

element PvmjaksoType/alkuPvm
diagram palvelut_p285.png
namespace http://www.paikkatietopalvelu.fi/gml/yhteiset
type xs:date
properties
isRef 0
content simple
source <xs:element name="alkuPvm" type="xs:date"/>

element PvmjaksoType/loppuPvm
diagram palvelut_p286.png
namespace http://www.paikkatietopalvelu.fi/gml/yhteiset
type xs:date
properties
isRef 0
minOcc 0
maxOcc 1
content simple
source <xs:element name="loppuPvm" type="xs:date" minOccurs="0"/>

complexType RakennuksenTunnusType
diagram palvelut_p287.png
namespace http://www.paikkatietopalvelu.fi/gml/yhteiset
children yht:kiinttun yht:rakennusnro yht:aanestysalue
source <xs:complexType name="RakennuksenTunnusType">
 
<xs:sequence>
   
<xs:element name="kiinttun" type="yht:KiinteistotunnusType">
     
<xs:annotation>
       
<xs:documentation>Kiinteistötunnus, 14 merkkiä ilman väliviivoja.</xs:documentation>
     
</xs:annotation>
   
</xs:element>
   
<xs:element name="rakennusnro" minOccurs="0">
     
<xs:annotation>
       
<xs:documentation>Rakennusnumero, kolmella numerolla etunollin</xs:documentation>
     
</xs:annotation>
     
<xs:simpleType>
       
<xs:restriction base="xs:string">
         
<xs:pattern value="[0-9][0-9][0-9]"/>
       
</xs:restriction>
     
</xs:simpleType>
   
</xs:element>
   
<xs:element name="aanestysalue" type="xs:string" minOccurs="0">
     
<xs:annotation>
       
<xs:documentation>Äänestysalue</xs:documentation>
     
</xs:annotation>
   
</xs:element>
 
</xs:sequence>
</xs:complexType>

element RakennuksenTunnusType/kiinttun
diagram palvelut_p288.png
namespace http://www.paikkatietopalvelu.fi/gml/yhteiset
type yht:KiinteistotunnusType
properties
isRef 0
content simple
facets
Kind Value annotation 
pattern (([0-9]{3}){2}([0-9]{4}){2}) 
annotation
documentation
Kiinteistötunnus, 14 merkkiä ilman väliviivoja.
source <xs:element name="kiinttun" type="yht:KiinteistotunnusType">
 
<xs:annotation>
   
<xs:documentation>Kiinteistötunnus, 14 merkkiä ilman väliviivoja.</xs:documentation>
 
</xs:annotation>
</xs:element>

element RakennuksenTunnusType/rakennusnro
diagram palvelut_p289.png
namespace http://www.paikkatietopalvelu.fi/gml/yhteiset
type restriction of xs:string
properties
isRef 0
minOcc 0
maxOcc 1
content simple
facets
Kind Value annotation 
pattern [0-9][0-9][0-9] 
annotation
documentation
Rakennusnumero, kolmella numerolla etunollin
source <xs:element name="rakennusnro" minOccurs="0">
 
<xs:annotation>
   
<xs:documentation>Rakennusnumero, kolmella numerolla etunollin</xs:documentation>
 
</xs:annotation>
 
<xs:simpleType>
   
<xs:restriction base="xs:string">
     
<xs:pattern value="[0-9][0-9][0-9]"/>
   
</xs:restriction>
 
</xs:simpleType>
</xs:element>

element RakennuksenTunnusType/aanestysalue
diagram palvelut_p290.png
namespace http://www.paikkatietopalvelu.fi/gml/yhteiset
type xs:string
properties
isRef 0
minOcc 0
maxOcc 1
content simple
annotation
documentation
Äänestysalue
source <xs:element name="aanestysalue" type="xs:string" minOccurs="0">
 
<xs:annotation>
   
<xs:documentation>Äänestysalue</xs:documentation>
 
</xs:annotation>
</xs:element>

complexType RakennusLuvanTunnusType
diagram palvelut_p291.png
namespace http://www.paikkatietopalvelu.fi/gml/yhteiset
children yht:kuntalupatunnus yht:muuTunnustieto yht:VRKLupatunnus yht:saapumisPvm yht:viittaus
used by
element LuvanTunnisteTiedotType/LupaTunnus
source <xs:complexType name="RakennusLuvanTunnusType">
 
<xs:sequence>
   
<xs:element name="kuntalupatunnus" type="xs:string" minOccurs="0">
     
<xs:annotation>
       
<xs:documentation>Kunnan antama tunnus</xs:documentation>
     
</xs:annotation>
   
</xs:element>
   
<xs:element name="muuTunnustieto" minOccurs="0" maxOccurs="unbounded">
     
<xs:complexType>
       
<xs:sequence>
         
<xs:element name="MuuTunnus" type="yht:MuuTunnusType"/>
       
</xs:sequence>
     
</xs:complexType>
   
</xs:element>
   
<xs:element name="VRKLupatunnus" type="xs:string" minOccurs="0">
     
<xs:annotation>
       
<xs:documentation>VRK:n lupatunnus</xs:documentation>
     
</xs:annotation>
   
</xs:element>
   
<xs:element name="saapumisPvm" type="xs:date" minOccurs="0">
     
<xs:annotation>
       
<xs:documentation>ilmoituspäivä</xs:documentation>
     
</xs:annotation>
   
</xs:element>
   
<xs:element name="viittaus" type="yht:ViittausType" minOccurs="0"/>
 
</xs:sequence>
</xs:complexType>

element RakennusLuvanTunnusType/kuntalupatunnus
diagram palvelut_p292.png
namespace http://www.paikkatietopalvelu.fi/gml/yhteiset
type xs:string
properties
isRef 0
minOcc 0
maxOcc 1
content simple
annotation
documentation
Kunnan antama tunnus
source <xs:element name="kuntalupatunnus" type="xs:string" minOccurs="0">
 
<xs:annotation>
   
<xs:documentation>Kunnan antama tunnus</xs:documentation>
 
</xs:annotation>
</xs:element>

element RakennusLuvanTunnusType/muuTunnustieto
diagram palvelut_p293.png
namespace http://www.paikkatietopalvelu.fi/gml/yhteiset
properties
isRef 0
minOcc 0
maxOcc unbounded
content complex
children yht:MuuTunnus
source <xs:element name="muuTunnustieto" minOccurs="0" maxOccurs="unbounded">
 
<xs:complexType>
   
<xs:sequence>
     
<xs:element name="MuuTunnus" type="yht:MuuTunnusType"/>
   
</xs:sequence>
 
</xs:complexType>
</xs:element>

element RakennusLuvanTunnusType/muuTunnustieto/MuuTunnus
diagram palvelut_p294.png
namespace http://www.paikkatietopalvelu.fi/gml/yhteiset
type yht:MuuTunnusType
properties
isRef 0
content complex
children yht:tunnus yht:sovellus
source <xs:element name="MuuTunnus" type="yht:MuuTunnusType"/>

element RakennusLuvanTunnusType/VRKLupatunnus
diagram palvelut_p295.png
namespace http://www.paikkatietopalvelu.fi/gml/yhteiset
type xs:string
properties
isRef 0
minOcc 0
maxOcc 1
content simple
annotation
documentation
VRK:n lupatunnus
source <xs:element name="VRKLupatunnus" type="xs:string" minOccurs="0">
 
<xs:annotation>
   
<xs:documentation>VRK:n lupatunnus</xs:documentation>
 
</xs:annotation>
</xs:element>

element RakennusLuvanTunnusType/saapumisPvm
diagram palvelut_p296.png
namespace http://www.paikkatietopalvelu.fi/gml/yhteiset
type xs:date
properties
isRef 0
minOcc 0
maxOcc 1
content simple
annotation
documentation
ilmoituspäivä
source <xs:element name="saapumisPvm" type="xs:date" minOccurs="0">
 
<xs:annotation>
   
<xs:documentation>ilmoituspäivä</xs:documentation>
 
</xs:annotation>
</xs:element>

element RakennusLuvanTunnusType/viittaus
diagram palvelut_p297.png
namespace http://www.paikkatietopalvelu.fi/gml/yhteiset
type yht:ViittausType
properties
isRef 0
minOcc 0
maxOcc 1
content simple
facets
Kind Value annotation 
enumeration edellinen rakennusvalvonta-asia 
enumeration seuraava rakennusvalvonta-asia 
source <xs:element name="viittaus" type="yht:ViittausType" minOccurs="0"/>

complexType RakennuspaikkaType
diagram palvelut_p298.png
namespace http://www.paikkatietopalvelu.fi/gml/yhteiset
type extension of yht:AbstractPaikkatietopalveluKohde
properties
base yht:AbstractPaikkatietopalveluKohde
children yht:metatieto yht:yksilointitieto yht:alkuHetki yht:loppuHetki yht:rakennuspaikanKiinteistotieto yht:sijaintitieto yht:kaavanaste yht:kerrosala yht:tasosijainti yht:rakennusoikeusYhteensa yht:uusiKytkin yht:osoite yht:poikkeamislupaVRK yht:kaavatilanne
source <xs:complexType name="RakennuspaikkaType">
 
<xs:complexContent>
   
<xs:extension base="yht:AbstractPaikkatietopalveluKohde">
     
<xs:sequence>
       
<xs:element name="rakennuspaikanKiinteistotieto" minOccurs="0" maxOccurs="unbounded">
         
<xs:complexType>
           
<xs:sequence>
             
<xs:element name="RakennuspaikanKiinteisto">
               
<xs:complexType>
                 
<xs:sequence>
                   
<xs:element name="kiinteistotieto" minOccurs="0">
                     
<xs:complexType>
                       
<xs:sequence>
                         
<xs:element name="Kiinteisto" type="yht:KiinteistoType"/>
                       
</xs:sequence>
                     
</xs:complexType>
                   
</xs:element>
                   
<xs:element name="palsta" minOccurs="0">
                     
<xs:simpleType>
                       
<xs:restriction base="xs:string">
                         
<xs:pattern value="[P][0-9][0-9][0-9][0-9]"/>
                       
</xs:restriction>
                     
</xs:simpleType>
                   
</xs:element>
                   
<xs:element name="kokotilaKytkin" type="xs:boolean" minOccurs="0"/>
                   
<xs:element name="hallintaperuste" minOccurs="0">
                     
<xs:annotation>
                       
<xs:documentation>Rakennuspaikan/tontin hallintaperuste</xs:documentation>
                     
</xs:annotation>
                     
<xs:simpleType>
                       
<xs:restriction base="xs:string">
                         
<xs:enumeration value="oma"/>
                         
<xs:enumeration value="vuokra"/>
                         
<xs:enumeration value="ei tiedossa"/>
                       
</xs:restriction>
                     
</xs:simpleType>
                   
</xs:element>
                   
<xs:element name="vuokraAluetunnus" minOccurs="0">
                     
<xs:simpleType>
                       
<xs:restriction base="xs:string">
                         
<xs:pattern value="[V][0-9][0-9][0-9][0-9]"/>
                       
</xs:restriction>
                     
</xs:simpleType>
                   
</xs:element>
                   
<xs:element name="yhteisjarjestely" type="yht:YhteisjarjestelyType" minOccurs="0">
                     
<xs:annotation>
                       
<xs:documentation>Kiinteistöjen yhteisjärjestely</xs:documentation>
                     
</xs:annotation>
                   
</xs:element>
                   
<xs:element name="rakennusrasite" type="yht:RakennusrasiteType" minOccurs="0">
                     
<xs:annotation>
                       
<xs:documentation>Rakennusrasite toiseen kiinteistöön</xs:documentation>
                     
</xs:annotation>
                   
</xs:element>
                 
</xs:sequence>
               
</xs:complexType>
             
</xs:element>
           
</xs:sequence>
         
</xs:complexType>
       
</xs:element>
       
<xs:element name="sijaintitieto" type="yht:SijaintitietoType" minOccurs="0"/>
       
<xs:element name="kaavanaste" minOccurs="0">
         
<xs:annotation>
           
<xs:documentation>Kaavan tieto</xs:documentation>
         
</xs:annotation>
         
<xs:simpleType>
           
<xs:restriction base="xs:string">
             
<xs:enumeration value="asema"/>
             
<xs:enumeration value="ranta"/>
             
<xs:enumeration value="rakennus"/>
             
<xs:enumeration value="yleis"/>
             
<xs:enumeration value="ei kaavaa"/>
             
<xs:enumeration value="ei tiedossa"/>
           
</xs:restriction>
         
</xs:simpleType>
       
</xs:element>
       
<xs:element name="kerrosala" type="xs:string" minOccurs="0">
         
<xs:annotation>
           
<xs:documentation>Voisiko poistaa, koska siirto myös rakennusoikeuksittain?</xs:documentation>
         
</xs:annotation>
       
</xs:element>
       
<xs:element name="tasosijainti" type="yht:TasosijaintiType" minOccurs="0">
         
<xs:annotation>
           
<xs:documentation>Paikan sijainti suhteessa maanpintaan</xs:documentation>
         
</xs:annotation>
       
</xs:element>
       
<xs:element name="rakennusoikeusYhteensa" type="xs:decimal" minOccurs="0"/>
       
<xs:element name="uusiKytkin" type="xs:boolean" minOccurs="0">
         
<xs:annotation>
           
<xs:documentation>Onko kyseessa uusi rakennuspaikka</xs:documentation>
         
</xs:annotation>
       
</xs:element>
       
<xs:element name="osoite" type="yht:PostiosoiteType" minOccurs="0"/>
       
<xs:element name="poikkeamislupaVRK" minOccurs="0">
         
<xs:simpleType>
           
<xs:restriction base="xs:string">
             
<xs:enumeration value="rakennuskielto"/>
             
<xs:enumeration value="muu syy"/>
           
</xs:restriction>
         
</xs:simpleType>
       
</xs:element>
       
<xs:element name="kaavatilanne" minOccurs="0">
         
<xs:simpleType>
           
<xs:restriction base="xs:string">
             
<xs:enumeration value="maakuntakaava"/>
             
<xs:enumeration value="oikeusvaikutteinen yleiskaava"/>
             
<xs:enumeration value="oikeusvaikutukseton yleiskaava"/>
             
<xs:enumeration value="asemakaava"/>
             
<xs:enumeration value="ranta-asemakaava"/>
             
<xs:enumeration value="ei kaavaa"/>
           
</xs:restriction>
         
</xs:simpleType>
       
</xs:element>
     
</xs:sequence>
   
</xs:extension>
 
</xs:complexContent>
</xs:complexType>

element RakennuspaikkaType/rakennuspaikanKiinteistotieto
diagram palvelut_p299.png
namespace http://www.paikkatietopalvelu.fi/gml/yhteiset
properties
isRef 0
minOcc 0
maxOcc unbounded
content complex
children yht:RakennuspaikanKiinteisto
source <xs:element name="rakennuspaikanKiinteistotieto" minOccurs="0" maxOccurs="unbounded">
 
<xs:complexType>
   
<xs:sequence>
     
<xs:element name="RakennuspaikanKiinteisto">
       
<xs:complexType>
         
<xs:sequence>
           
<xs:element name="kiinteistotieto" minOccurs="0">
             
<xs:complexType>
               
<xs:sequence>
                 
<xs:element name="Kiinteisto" type="yht:KiinteistoType"/>
               
</xs:sequence>
             
</xs:complexType>
           
</xs:element>
           
<xs:element name="palsta" minOccurs="0">
             
<xs:simpleType>
               
<xs:restriction base="xs:string">
                 
<xs:pattern value="[P][0-9][0-9][0-9][0-9]"/>
               
</xs:restriction>
             
</xs:simpleType>
           
</xs:element>
           
<xs:element name="kokotilaKytkin" type="xs:boolean" minOccurs="0"/>
           
<xs:element name="hallintaperuste" minOccurs="0">
             
<xs:annotation>
               
<xs:documentation>Rakennuspaikan/tontin hallintaperuste</xs:documentation>
             
</xs:annotation>
             
<xs:simpleType>
               
<xs:restriction base="xs:string">
                 
<xs:enumeration value="oma"/>
                 
<xs:enumeration value="vuokra"/>
                 
<xs:enumeration value="ei tiedossa"/>
               
</xs:restriction>
             
</xs:simpleType>
           
</xs:element>
           
<xs:element name="vuokraAluetunnus" minOccurs="0">
             
<xs:simpleType>
               
<xs:restriction base="xs:string">
                 
<xs:pattern value="[V][0-9][0-9][0-9][0-9]"/>
               
</xs:restriction>
             
</xs:simpleType>
           
</xs:element>
           
<xs:element name="yhteisjarjestely" type="yht:YhteisjarjestelyType" minOccurs="0">
             
<xs:annotation>
               
<xs:documentation>Kiinteistöjen yhteisjärjestely</xs:documentation>
             
</xs:annotation>
           
</xs:element>
           
<xs:element name="rakennusrasite" type="yht:RakennusrasiteType" minOccurs="0">
             
<xs:annotation>
               
<xs:documentation>Rakennusrasite toiseen kiinteistöön</xs:documentation>
             
</xs:annotation>
           
</xs:element>
         
</xs:sequence>
       
</xs:complexType>
     
</xs:element>
   
</xs:sequence>
 
</xs:complexType>
</xs:element>

element RakennuspaikkaType/rakennuspaikanKiinteistotieto/RakennuspaikanKiinteisto
diagram palvelut_p300.png
namespace http://www.paikkatietopalvelu.fi/gml/yhteiset
properties
isRef 0
content complex
children yht:kiinteistotieto yht:palsta yht:kokotilaKytkin yht:hallintaperuste yht:vuokraAluetunnus yht:yhteisjarjestely yht:rakennusrasite
source <xs:element name="RakennuspaikanKiinteisto">
 
<xs:complexType>
   
<xs:sequence>
     
<xs:element name="kiinteistotieto" minOccurs="0">
       
<xs:complexType>
         
<xs:sequence>
           
<xs:element name="Kiinteisto" type="yht:KiinteistoType"/>
         
</xs:sequence>
       
</xs:complexType>
     
</xs:element>
     
<xs:element name="palsta" minOccurs="0">
       
<xs:simpleType>
         
<xs:restriction base="xs:string">
           
<xs:pattern value="[P][0-9][0-9][0-9][0-9]"/>
         
</xs:restriction>
       
</xs:simpleType>
     
</xs:element>
     
<xs:element name="kokotilaKytkin" type="xs:boolean" minOccurs="0"/>
     
<xs:element name="hallintaperuste" minOccurs="0">
       
<xs:annotation>
         
<xs:documentation>Rakennuspaikan/tontin hallintaperuste</xs:documentation>
       
</xs:annotation>
       
<xs:simpleType>
         
<xs:restriction base="xs:string">
           
<xs:enumeration value="oma"/>
           
<xs:enumeration value="vuokra"/>
           
<xs:enumeration value="ei tiedossa"/>
         
</xs:restriction>
       
</xs:simpleType>
     
</xs:element>
     
<xs:element name="vuokraAluetunnus" minOccurs="0">
       
<xs:simpleType>
         
<xs:restriction base="xs:string">
           
<xs:pattern value="[V][0-9][0-9][0-9][0-9]"/>
         
</xs:restriction>
       
</xs:simpleType>
     
</xs:element>
     
<xs:element name="yhteisjarjestely" type="yht:YhteisjarjestelyType" minOccurs="0">
       
<xs:annotation>
         
<xs:documentation>Kiinteistöjen yhteisjärjestely</xs:documentation>
       
</xs:annotation>
     
</xs:element>
     
<xs:element name="rakennusrasite" type="yht:RakennusrasiteType" minOccurs="0">
       
<xs:annotation>
         
<xs:documentation>Rakennusrasite toiseen kiinteistöön</xs:documentation>
       
</xs:annotation>
     
</xs:element>
   
</xs:sequence>
 
</xs:complexType>
</xs:element>

element RakennuspaikkaType/rakennuspaikanKiinteistotieto/RakennuspaikanKiinteisto/kiinteistotieto
diagram palvelut_p301.png
namespace http://www.paikkatietopalvelu.fi/gml/yhteiset
properties
isRef 0
minOcc 0
maxOcc 1
content complex
children yht:Kiinteisto
source <xs:element name="kiinteistotieto" minOccurs="0">
 
<xs:complexType>
   
<xs:sequence>
     
<xs:element name="Kiinteisto" type="yht:KiinteistoType"/>
   
</xs:sequence>
 
</xs:complexType>
</xs:element>

element RakennuspaikkaType/rakennuspaikanKiinteistotieto/RakennuspaikanKiinteisto/kiinteistotieto/Kiinteisto
diagram palvelut_p302.png
namespace http://www.paikkatietopalvelu.fi/gml/yhteiset
type yht:KiinteistoType
properties
isRef 0
content complex
children yht:kylanimi yht:tilannimi yht:kiinteistotunnus yht:maaraAlaTunnus
source <xs:element name="Kiinteisto" type="yht:KiinteistoType"/>

element RakennuspaikkaType/rakennuspaikanKiinteistotieto/RakennuspaikanKiinteisto/palsta
diagram palvelut_p303.png
namespace http://www.paikkatietopalvelu.fi/gml/yhteiset
type restriction of xs:string
properties
isRef 0
minOcc 0
maxOcc 1
content simple
facets
Kind Value annotation 
pattern [P][0-9][0-9][0-9][0-9] 
source <xs:element name="palsta" minOccurs="0">
 
<xs:simpleType>
   
<xs:restriction base="xs:string">
     
<xs:pattern value="[P][0-9][0-9][0-9][0-9]"/>
   
</xs:restriction>
 
</xs:simpleType>
</xs:element>

element RakennuspaikkaType/rakennuspaikanKiinteistotieto/RakennuspaikanKiinteisto/kokotilaKytkin
diagram palvelut_p304.png
namespace http://www.paikkatietopalvelu.fi/gml/yhteiset
type xs:boolean
properties
isRef 0
minOcc 0
maxOcc 1
content simple
source <xs:element name="kokotilaKytkin" type="xs:boolean" minOccurs="0"/>

element RakennuspaikkaType/rakennuspaikanKiinteistotieto/RakennuspaikanKiinteisto/hallintaperuste
diagram palvelut_p305.png
namespace http://www.paikkatietopalvelu.fi/gml/yhteiset
type restriction of xs:string
properties
isRef 0
minOcc 0
maxOcc 1
content simple
facets
Kind Value annotation 
enumeration oma 
enumeration vuokra 
enumeration ei tiedossa 
annotation
documentation
Rakennuspaikan/tontin hallintaperuste
source <xs:element name="hallintaperuste" minOccurs="0">
 
<xs:annotation>
   
<xs:documentation>Rakennuspaikan/tontin hallintaperuste</xs:documentation>
 
</xs:annotation>
 
<xs:simpleType>
   
<xs:restriction base="xs:string">
     
<xs:enumeration value="oma"/>
     
<xs:enumeration value="vuokra"/>
     
<xs:enumeration value="ei tiedossa"/>
   
</xs:restriction>
 
</xs:simpleType>
</xs:element>

element RakennuspaikkaType/rakennuspaikanKiinteistotieto/RakennuspaikanKiinteisto/vuokraAluetunnus
diagram palvelut_p306.png
namespace http://www.paikkatietopalvelu.fi/gml/yhteiset
type restriction of xs:string
properties
isRef 0
minOcc 0
maxOcc 1
content simple
facets
Kind Value annotation 
pattern [V][0-9][0-9][0-9][0-9] 
source <xs:element name="vuokraAluetunnus" minOccurs="0">
 
<xs:simpleType>
   
<xs:restriction base="xs:string">
     
<xs:pattern value="[V][0-9][0-9][0-9][0-9]"/>
   
</xs:restriction>
 
</xs:simpleType>
</xs:element>

element RakennuspaikkaType/rakennuspaikanKiinteistotieto/RakennuspaikanKiinteisto/yhteisjarjestely
diagram palvelut_p307.png
namespace http://www.paikkatietopalvelu.fi/gml/yhteiset
type yht:YhteisjarjestelyType
properties
isRef 0
minOcc 0
maxOcc 1
content complex
children yht:metatieto yht:yksilointitieto yht:alkuHetki yht:loppuHetki yht:muutkiinteistot yht:yhteisjarjestelynKuvaus
annotation
documentation
Kiinteistöjen yhteisjärjestely
source <xs:element name="yhteisjarjestely" type="yht:YhteisjarjestelyType" minOccurs="0">
 
<xs:annotation>
   
<xs:documentation>Kiinteistöjen yhteisjärjestely</xs:documentation>
 
</xs:annotation>
</xs:element>

element RakennuspaikkaType/rakennuspaikanKiinteistotieto/RakennuspaikanKiinteisto/rakennusrasite
diagram palvelut_p308.png
namespace http://www.paikkatietopalvelu.fi/gml/yhteiset
type yht:RakennusrasiteType
properties
isRef 0
minOcc 0
maxOcc 1
content complex
children yht:metatieto yht:yksilointitieto yht:alkuHetki yht:loppuHetki yht:rasitettuKiinteisto yht:rasitteenSisalto
annotation
documentation
Rakennusrasite toiseen kiinteistöön
source <xs:element name="rakennusrasite" type="yht:RakennusrasiteType" minOccurs="0">
 
<xs:annotation>
   
<xs:documentation>Rakennusrasite toiseen kiinteistöön</xs:documentation>
 
</xs:annotation>
</xs:element>

element RakennuspaikkaType/sijaintitieto
diagram palvelut_p309.png
namespace http://www.paikkatietopalvelu.fi/gml/yhteiset
type yht:SijaintitietoType
properties
isRef 0
minOcc 0
maxOcc 1
content complex
children yht:Sijainti
source <xs:element name="sijaintitieto" type="yht:SijaintitietoType" minOccurs="0"/>

element RakennuspaikkaType/kaavanaste
diagram palvelut_p310.png
namespace http://www.paikkatietopalvelu.fi/gml/yhteiset
type restriction of xs:string
properties
isRef 0
minOcc 0
maxOcc 1
content simple
facets
Kind Value annotation 
enumeration asema 
enumeration ranta 
enumeration rakennus 
enumeration yleis 
enumeration ei kaavaa 
enumeration ei tiedossa 
annotation
documentation
Kaavan tieto
source <xs:element name="kaavanaste" minOccurs="0">
 
<xs:annotation>
   
<xs:documentation>Kaavan tieto</xs:documentation>
 
</xs:annotation>
 
<xs:simpleType>
   
<xs:restriction base="xs:string">
     
<xs:enumeration value="asema"/>
     
<xs:enumeration value="ranta"/>
     
<xs:enumeration value="rakennus"/>
     
<xs:enumeration value="yleis"/>
     
<xs:enumeration value="ei kaavaa"/>
     
<xs:enumeration value="ei tiedossa"/>
   
</xs:restriction>
 
</xs:simpleType>
</xs:element>

element RakennuspaikkaType/kerrosala
diagram palvelut_p311.png
namespace http://www.paikkatietopalvelu.fi/gml/yhteiset
type xs:string
properties
isRef 0
minOcc 0
maxOcc 1
content simple
annotation
documentation
Voisiko poistaa, koska siirto myös rakennusoikeuksittain?
source <xs:element name="kerrosala" type="xs:string" minOccurs="0">
 
<xs:annotation>
   
<xs:documentation>Voisiko poistaa, koska siirto myös rakennusoikeuksittain?</xs:documentation>
 
</xs:annotation>
</xs:element>

element RakennuspaikkaType/tasosijainti
diagram palvelut_p312.png
namespace http://www.paikkatietopalvelu.fi/gml/yhteiset
type yht:TasosijaintiType
properties
isRef 0
minOcc 0
maxOcc 1
content simple
facets
Kind Value annotation 
enumeration maan alla 
enumeration maan tasalla 
enumeration maan yllä 
enumeration ei tiedossa 
annotation
documentation
Paikan sijainti suhteessa maanpintaan
source <xs:element name="tasosijainti" type="yht:TasosijaintiType" minOccurs="0">
 
<xs:annotation>
   
<xs:documentation>Paikan sijainti suhteessa maanpintaan</xs:documentation>
 
</xs:annotation>
</xs:element>

element RakennuspaikkaType/rakennusoikeusYhteensa
diagram palvelut_p313.png
namespace http://www.paikkatietopalvelu.fi/gml/yhteiset
type xs:decimal
properties
isRef 0
minOcc 0
maxOcc 1
content simple
source <xs:element name="rakennusoikeusYhteensa" type="xs:decimal" minOccurs="0"/>

element RakennuspaikkaType/uusiKytkin
diagram palvelut_p314.png
namespace http://www.paikkatietopalvelu.fi/gml/yhteiset
type xs:boolean
properties
isRef 0
minOcc 0
maxOcc 1
content simple
annotation
documentation
Onko kyseessa uusi rakennuspaikka
source <xs:element name="uusiKytkin" type="xs:boolean" minOccurs="0">
 
<xs:annotation>
   
<xs:documentation>Onko kyseessa uusi rakennuspaikka</xs:documentation>
 
</xs:annotation>
</xs:element>

element RakennuspaikkaType/osoite
diagram palvelut_p315.png
namespace http://www.paikkatietopalvelu.fi/gml/yhteiset
type yht:PostiosoiteType
properties
isRef 0
minOcc 0
maxOcc 1
content complex
children yht:kunta yht:valtioSuomeksi yht:valtioKansainvalinen yht:osoitenimi yht:ulkomainenLahiosoite yht:osoitenumero yht:osoitenumero2 yht:jakokirjain yht:jakokirjain2 yht:porras yht:huoneisto yht:postinumero yht:postitoimipaikannimi yht:ulkomainenPostitoimipaikka yht:jarjestysnumero yht:pistesijainti yht:aluesijainti yht:viivasijainti
source <xs:element name="osoite" type="yht:PostiosoiteType" minOccurs="0"/>

element RakennuspaikkaType/poikkeamislupaVRK
diagram palvelut_p316.png
namespace http://www.paikkatietopalvelu.fi/gml/yhteiset
type restriction of xs:string
properties
isRef 0
minOcc 0
maxOcc 1
content simple
facets
Kind Value annotation 
enumeration rakennuskielto 
enumeration muu syy 
source <xs:element name="poikkeamislupaVRK" minOccurs="0">
 
<xs:simpleType>
   
<xs:restriction base="xs:string">
     
<xs:enumeration value="rakennuskielto"/>
     
<xs:enumeration value="muu syy"/>
   
</xs:restriction>
 
</xs:simpleType>
</xs:element>

element RakennuspaikkaType/kaavatilanne
diagram palvelut_p317.png
namespace http://www.paikkatietopalvelu.fi/gml/yhteiset
type restriction of xs:string
properties
isRef 0
minOcc 0
maxOcc 1
content simple
facets
Kind Value annotation 
enumeration maakuntakaava 
enumeration oikeusvaikutteinen yleiskaava 
enumeration oikeusvaikutukseton yleiskaava 
enumeration asemakaava 
enumeration ranta-asemakaava 
enumeration ei kaavaa 
source <xs:element name="kaavatilanne" minOccurs="0">
 
<xs:simpleType>
   
<xs:restriction base="xs:string">
     
<xs:enumeration value="maakuntakaava"/>
     
<xs:enumeration value="oikeusvaikutteinen yleiskaava"/>
     
<xs:enumeration value="oikeusvaikutukseton yleiskaava"/>
     
<xs:enumeration value="asemakaava"/>
     
<xs:enumeration value="ranta-asemakaava"/>
     
<xs:enumeration value="ei kaavaa"/>
   
</xs:restriction>
 
</xs:simpleType>
</xs:element>

complexType RakennusrasiteType
diagram palvelut_p318.png
namespace http://www.paikkatietopalvelu.fi/gml/yhteiset
type extension of yht:AbstractPaikkatietopalveluKohde
properties
base yht:AbstractPaikkatietopalveluKohde
children yht:metatieto yht:yksilointitieto yht:alkuHetki yht:loppuHetki yht:rasitettuKiinteisto yht:rasitteenSisalto
used by
element RakennuspaikkaType/rakennuspaikanKiinteistotieto/RakennuspaikanKiinteisto/rakennusrasite
source <xs:complexType name="RakennusrasiteType">
 
<xs:complexContent>
   
<xs:extension base="yht:AbstractPaikkatietopalveluKohde">
     
<xs:sequence>
       
<xs:element name="rasitettuKiinteisto" maxOccurs="unbounded">
         
<xs:annotation>
           
<xs:documentation>Rasitettu tontti tai tontit</xs:documentation>
         
</xs:annotation>
         
<xs:complexType>
           
<xs:sequence>
             
<xs:element name="kiinteisto" type="yht:KiinteistoType">
               
<xs:annotation>
                 
<xs:documentation>Kaupunginosa/kortteli/tontti</xs:documentation>
               
</xs:annotation>
             
</xs:element>
             
<xs:element name="postiosoite" minOccurs="0"/>
             
<xs:element name="tontinOmistaja" type="yht:YhteyshenkiloType" minOccurs="0" maxOccurs="unbounded">
               
<xs:annotation>
                 
<xs:documentation>Tontin omistaja ja tämän osoite</xs:documentation>
               
</xs:annotation>
             
</xs:element>
           
</xs:sequence>
         
</xs:complexType>
       
</xs:element>
       
<xs:element name="rasitteenSisalto" type="yht:LiiteType">
         
<xs:annotation>
           
<xs:documentation>Rasitteen sisältö lyhyesti</xs:documentation>
         
</xs:annotation>
       
</xs:element>
     
</xs:sequence>
   
</xs:extension>
 
</xs:complexContent>
</xs:complexType>

element RakennusrasiteType/rasitettuKiinteisto
diagram palvelut_p319.png
namespace http://www.paikkatietopalvelu.fi/gml/yhteiset
properties
isRef 0
minOcc 1
maxOcc unbounded
content complex
children yht:kiinteisto yht:postiosoite yht:tontinOmistaja
annotation
documentation
Rasitettu tontti tai tontit
source <xs:element name="rasitettuKiinteisto" maxOccurs="unbounded">
 
<xs:annotation>
   
<xs:documentation>Rasitettu tontti tai tontit</xs:documentation>
 
</xs:annotation>
 
<xs:complexType>
   
<xs:sequence>
     
<xs:element name="kiinteisto" type="yht:KiinteistoType">
       
<xs:annotation>
         
<xs:documentation>Kaupunginosa/kortteli/tontti</xs:documentation>
       
</xs:annotation>
     
</xs:element>
     
<xs:element name="postiosoite" minOccurs="0"/>
     
<xs:element name="tontinOmistaja" type="yht:YhteyshenkiloType" minOccurs="0" maxOccurs="unbounded">
       
<xs:annotation>
         
<xs:documentation>Tontin omistaja ja tämän osoite</xs:documentation>
       
</xs:annotation>
     
</xs:element>
   
</xs:sequence>
 
</xs:complexType>
</xs:element>

element RakennusrasiteType/rasitettuKiinteisto/kiinteisto
diagram palvelut_p320.png
namespace http://www.paikkatietopalvelu.fi/gml/yhteiset
type yht:KiinteistoType
properties
isRef 0
content complex
children yht:kylanimi yht:tilannimi yht:kiinteistotunnus yht:maaraAlaTunnus
annotation
documentation
Kaupunginosa/kortteli/tontti
source <xs:element name="kiinteisto" type="yht:KiinteistoType">
 
<xs:annotation>
   
<xs:documentation>Kaupunginosa/kortteli/tontti</xs:documentation>
 
</xs:annotation>
</xs:element>

element RakennusrasiteType/rasitettuKiinteisto/postiosoite
diagram palvelut_p321.png
namespace http://www.paikkatietopalvelu.fi/gml/yhteiset
properties
isRef 0
minOcc 0
maxOcc 1
source <xs:element name="postiosoite" minOccurs="0"/>

element RakennusrasiteType/rasitettuKiinteisto/tontinOmistaja
diagram palvelut_p322.png
namespace http://www.paikkatietopalvelu.fi/gml/yhteiset
type yht:YhteyshenkiloType
properties
isRef 0
minOcc 0
maxOcc unbounded
content complex
children yht:nimi yht:osoite yht:sahkopostiosoite yht:faksinumero yht:puhelin yht:henkilotunnus
annotation
documentation
Tontin omistaja ja tämän osoite
source <xs:element name="tontinOmistaja" type="yht:YhteyshenkiloType" minOccurs="0" maxOccurs="unbounded">
 
<xs:annotation>
   
<xs:documentation>Tontin omistaja ja tämän osoite</xs:documentation>
 
</xs:annotation>
</xs:element>

element RakennusrasiteType/rasitteenSisalto
diagram palvelut_p323.png
namespace http://www.paikkatietopalvelu.fi/gml/yhteiset
type yht:LiiteType
properties
isRef 0
content complex
children yht:kuvaus yht:linkkiliitteeseen yht:muokkausHetki yht:versionumero
annotation
documentation
Rasitteen sisältö lyhyesti
source <xs:element name="rasitteenSisalto" type="yht:LiiteType">
 
<xs:annotation>
   
<xs:documentation>Rasitteen sisältö lyhyesti</xs:documentation>
 
</xs:annotation>
</xs:element>

complexType RakennusvalvontaLiiteType
diagram palvelut_p324.png
namespace http://www.paikkatietopalvelu.fi/gml/yhteiset
type extension of yht:LiiteType
properties
base yht:LiiteType
children yht:kuvaus yht:linkkiliitteeseen yht:muokkausHetki yht:versionumero yht:tekija yht:tyyppi yht:metatietotieto
used by
elements PaatospoytakirjaType/liite LausuntoType/lausunnonliitetieto/Liite LausuntoRvPType/lausuntotieto/Lausunto/liitetieto/Liite LausuntoType/puoltotieto/Puolto/lisatieto LausuntoRvPType/lausuntotieto/Lausunto/puoltotieto/Puolto/lisatietotieto/Lisatieto
source <xs:complexType name="RakennusvalvontaLiiteType">
 
<xs:complexContent>
   
<xs:extension base="yht:LiiteType">
     
<xs:sequence>
       
<xs:element name="tekija" type="yht:OsapuoliType" minOccurs="0"/>
       
<xs:element name="tyyppi" type="xs:string" minOccurs="0"/>
       
<xs:element name="metatietotieto" minOccurs="0" maxOccurs="unbounded">
         
<xs:complexType>
           
<xs:sequence>
             
<xs:element name="metatieto">
               
<xs:complexType>
                 
<xs:sequence>
                   
<xs:element name="metatietoArvo" type="xs:string" minOccurs="0"/>
                   
<xs:element name="metatietoNimi" type="xs:string" minOccurs="0"/>
                 
</xs:sequence>
               
</xs:complexType>
             
</xs:element>
           
</xs:sequence>
         
</xs:complexType>
       
</xs:element>
     
</xs:sequence>
   
</xs:extension>
 
</xs:complexContent>
</xs:complexType>

element RakennusvalvontaLiiteType/tekija
diagram palvelut_p325.png
namespace http://www.paikkatietopalvelu.fi/gml/yhteiset
type yht:OsapuoliType
properties
isRef 0
minOcc 0
maxOcc 1
content complex
children yht:kuntaRooliKoodi yht:VRKrooliKoodi yht:henkilo yht:yritys yht:turvakieltoKytkin
source <xs:element name="tekija" type="yht:OsapuoliType" minOccurs="0"/>

element RakennusvalvontaLiiteType/tyyppi
diagram palvelut_p326.png
namespace http://www.paikkatietopalvelu.fi/gml/yhteiset
type xs:string
properties
isRef 0
minOcc 0
maxOcc 1
content simple
source <xs:element name="tyyppi" type="xs:string" minOccurs="0"/>

element RakennusvalvontaLiiteType/metatietotieto
diagram palvelut_p327.png
namespace http://www.paikkatietopalvelu.fi/gml/yhteiset
properties
isRef 0
minOcc 0
maxOcc unbounded
content complex
children yht:metatieto
source <xs:element name="metatietotieto" minOccurs="0" maxOccurs="unbounded">
 
<xs:complexType>
   
<xs:sequence>
     
<xs:element name="metatieto">
       
<xs:complexType>
         
<xs:sequence>
           
<xs:element name="metatietoArvo" type="xs:string" minOccurs="0"/>
           
<xs:element name="metatietoNimi" type="xs:string" minOccurs="0"/>
         
</xs:sequence>
       
</xs:complexType>
     
</xs:element>
   
</xs:sequence>
 
</xs:complexType>
</xs:element>

element RakennusvalvontaLiiteType/metatietotieto/metatieto
diagram palvelut_p328.png
namespace http://www.paikkatietopalvelu.fi/gml/yhteiset
properties
isRef 0
content complex
children yht:metatietoArvo yht:metatietoNimi
source <xs:element name="metatieto">
 
<xs:complexType>
   
<xs:sequence>
     
<xs:element name="metatietoArvo" type="xs:string" minOccurs="0"/>
     
<xs:element name="metatietoNimi" type="xs:string" minOccurs="0"/>
   
</xs:sequence>
 
</xs:complexType>
</xs:element>

element RakennusvalvontaLiiteType/metatietotieto/metatieto/metatietoArvo
diagram palvelut_p329.png
namespace http://www.paikkatietopalvelu.fi/gml/yhteiset
type xs:string
properties
isRef 0
minOcc 0
maxOcc 1
content simple
source <xs:element name="metatietoArvo" type="xs:string" minOccurs="0"/>

element RakennusvalvontaLiiteType/metatietotieto/metatieto/metatietoNimi
diagram palvelut_p330.png
namespace http://www.paikkatietopalvelu.fi/gml/yhteiset
type xs:string
properties
isRef 0
minOcc 0
maxOcc 1
content simple
source <xs:element name="metatietoNimi" type="xs:string" minOccurs="0"/>

complexType RakennusvalvontaSijaintiType
diagram palvelut_p331.png
namespace http://www.paikkatietopalvelu.fi/gml/yhteiset
type extension of yht:SijaintiType
properties
base yht:SijaintiType
children yht:osoite yht:piste yht:viiva yht:alue yht:tyhja yht:sijaintiepavarmuus yht:luontitapa yht:nimi yht:kuvaus yht:korkeusTaiSyvyys yht:pintaAla yht:vrkSijaintiepavarmuus
source <xs:complexType name="RakennusvalvontaSijaintiType">
 
<xs:complexContent>
   
<xs:extension base="yht:SijaintiType">
     
<xs:sequence>
       
<xs:element name="vrkSijaintiepavarmuus" minOccurs="0">
         
<xs:simpleType>
           
<xs:restriction base="xs:string">
             
<xs:enumeration value="1"/>
             
<xs:enumeration value="2"/>
             
<xs:enumeration value="3"/>
             
<xs:enumeration value="4"/>
             
<xs:enumeration value="5"/>
             
<xs:enumeration value="6"/>
             
<xs:enumeration value="7"/>
             
<xs:enumeration value="8"/>
             
<xs:enumeration value="9"/>
             
<xs:enumeration value="A"/>
             
<xs:enumeration value="B"/>
           
</xs:restriction>
         
</xs:simpleType>
       
</xs:element>
     
</xs:sequence>
   
</xs:extension>
 
</xs:complexContent>
</xs:complexType>

element RakennusvalvontaSijaintiType/vrkSijaintiepavarmuus
diagram palvelut_p332.png
namespace http://www.paikkatietopalvelu.fi/gml/yhteiset
type restriction of xs:string
properties
isRef 0
minOcc 0
maxOcc 1
content simple
facets
Kind Value annotation 
enumeration 
enumeration 
enumeration 
enumeration 
enumeration 
enumeration 
enumeration 
enumeration 
enumeration 
enumeration 
enumeration 
source <xs:element name="vrkSijaintiepavarmuus" minOccurs="0">
 
<xs:simpleType>
   
<xs:restriction base="xs:string">
     
<xs:enumeration value="1"/>
     
<xs:enumeration value="2"/>
     
<xs:enumeration value="3"/>
     
<xs:enumeration value="4"/>
     
<xs:enumeration value="5"/>
     
<xs:enumeration value="6"/>
     
<xs:enumeration value="7"/>
     
<xs:enumeration value="8"/>
     
<xs:enumeration value="9"/>
     
<xs:enumeration value="A"/>
     
<xs:enumeration value="B"/>
   
</xs:restriction>
 
</xs:simpleType>
</xs:element>

complexType Referenssipiste
diagram palvelut_p333.png
namespace http://www.paikkatietopalvelu.fi/gml/yhteiset
children yht:teksti yht:sijainti
source <xs:complexType name="Referenssipiste">
 
<xs:sequence>
   
<xs:element name="teksti" type="yht:NimiType"/>
   
<xs:element name="sijainti" type="gml:PointPropertyType"/>
 
</xs:sequence>
</xs:complexType>

element Referenssipiste/teksti
diagram palvelut_p334.png
namespace http://www.paikkatietopalvelu.fi/gml/yhteiset
type yht:NimiType
properties
isRef 0
content complex
children yht:teksti
source <xs:element name="teksti" type="yht:NimiType"/>

element Referenssipiste/sijainti
diagram palvelut_p335.png
namespace http://www.paikkatietopalvelu.fi/gml/yhteiset
type gml:PointPropertyType
properties
isRef 0
content complex
source <xs:element name="sijainti" type="gml:PointPropertyType"/>

complexType SijaintitietoType
diagram palvelut_p336.png
namespace http://www.paikkatietopalvelu.fi/gml/yhteiset
children yht:Sijainti
used by
elements AbstractPalveluType/sijaintitieto RakennuspaikkaType/sijaintitieto
source <xs:complexType name="SijaintitietoType">
 
<xs:sequence>
   
<xs:element name="Sijainti" type="yht:SijaintiType" minOccurs="0"/>
 
</xs:sequence>
</xs:complexType>

element SijaintitietoType/Sijainti
diagram palvelut_p337.png
namespace http://www.paikkatietopalvelu.fi/gml/yhteiset
type yht:SijaintiType
properties
isRef 0
minOcc 0
maxOcc 1
content complex
children yht:osoite yht:piste yht:viiva yht:alue yht:tyhja yht:sijaintiepavarmuus yht:luontitapa yht:nimi yht:kuvaus yht:korkeusTaiSyvyys yht:pintaAla
source <xs:element name="Sijainti" type="yht:SijaintiType" minOccurs="0"/>

complexType SijaintiType
diagram palvelut_p338.png
namespace http://www.paikkatietopalvelu.fi/gml/yhteiset
children yht:osoite yht:piste yht:viiva yht:alue yht:tyhja yht:sijaintiepavarmuus yht:luontitapa yht:nimi yht:kuvaus yht:korkeusTaiSyvyys yht:pintaAla
used by
elements SijaintitietoType/Sijainti MerkintaType/sijaintitieto/Sijainti
complexType RakennusvalvontaSijaintiType
annotation
documentation
Sijaintielementin sisällön määrittely. Sijaintielementtiä käytetää niissä kohteissa, joissa kohteen geometriantyyppi(piste,viiva tai alue) voi vaihdella kohteesta toiseen
source <xs:complexType name="SijaintiType">
 
<xs:annotation>
   
<xs:documentation>Sijaintielementin sisällön määrittely. Sijaintielementtiä käytetää niissä kohteissa, joissa kohteen geometriantyyppi(piste,viiva tai alue) voi vaihdella kohteesta toiseen</xs:documentation>
 
</xs:annotation>
 
<xs:sequence>
   
<xs:element name="osoite" type="yht:OsoiteType" minOccurs="0"/>
   
<xs:sequence>
     
<xs:choice>
       
<xs:element name="piste" type="gml:PointPropertyType"/>
       
<xs:element name="viiva" type="gml:CurvePropertyType"/>
       
<xs:element name="alue" type="gml:SurfacePropertyType"/>
       
<xs:element name="tyhja" type="gml:NullType"/>
     
</xs:choice>
     
<xs:element name="sijaintiepavarmuus" type="yht:SijaintiepavarmuusType" minOccurs="0">
       
<xs:annotation>
         
<xs:documentation>Sijainnin epävarmuus</xs:documentation>
       
</xs:annotation>
     
</xs:element>
     
<xs:element name="luontitapa" type="yht:LuontiTapaType" minOccurs="0">
       
<xs:annotation>
         
<xs:documentation>Sijainnin luontitapa</xs:documentation>
       
</xs:annotation>
     
</xs:element>
     
<xs:element name="nimi" type="xs:string" minOccurs="0">
       
<xs:annotation>
         
<xs:documentation>Kohteen nimi</xs:documentation>
       
</xs:annotation>
     
</xs:element>
     
<xs:element name="kuvaus" type="xs:string" minOccurs="0">
       
<xs:annotation>
         
<xs:documentation>Kohteen kuvaus</xs:documentation>
       
</xs:annotation>
     
</xs:element>
     
<xs:element name="korkeusTaiSyvyys" type="xs:string" minOccurs="0">
       
<xs:annotation>
         
<xs:documentation>Kohteen mahdollinen korkeus/syvyys metreissä</xs:documentation>
       
</xs:annotation>
     
</xs:element>
     
<xs:element name="pintaAla" type="xs:string" minOccurs="0">
       
<xs:annotation>
         
<xs:documentation>Pinta-ala m2</xs:documentation>
       
</xs:annotation>
     
</xs:element>
   
</xs:sequence>
 
</xs:sequence>
</xs:complexType>

element SijaintiType/osoite
diagram palvelut_p339.png
namespace http://www.paikkatietopalvelu.fi/gml/yhteiset
type yht:OsoiteType
properties
isRef 0
minOcc 0
maxOcc 1
content complex
children yht:metatieto yht:yksilointitieto yht:alkuHetki yht:loppuHetki yht:kunta yht:osoitenimi yht:osoitenumero yht:osoitenumero2 yht:jakokirjain yht:jakokirjain2 yht:porras yht:huoneisto yht:huoneistojakokirjain yht:postinumero yht:postitoimipaikannimi yht:pistesijainti yht:aluesijainti yht:viivasijainti yht:viitesijaintialue yht:tila
source <xs:element name="osoite" type="yht:OsoiteType" minOccurs="0"/>

element SijaintiType/piste
diagram palvelut_p340.png
namespace http://www.paikkatietopalvelu.fi/gml/yhteiset
type gml:PointPropertyType
properties
isRef 0
content complex
source <xs:element name="piste" type="gml:PointPropertyType"/>

element SijaintiType/viiva
diagram palvelut_p341.png
namespace http://www.paikkatietopalvelu.fi/gml/yhteiset
type gml:CurvePropertyType
properties
isRef 0
content complex
source <xs:element name="viiva" type="gml:CurvePropertyType"/>

element SijaintiType/alue
diagram palvelut_p342.png
namespace http://www.paikkatietopalvelu.fi/gml/yhteiset
type gml:SurfacePropertyType
properties
isRef 0
content complex
source <xs:element name="alue" type="gml:SurfacePropertyType"/>

element SijaintiType/tyhja
diagram palvelut_p343.png
namespace http://www.paikkatietopalvelu.fi/gml/yhteiset
type gml:NullType
properties
isRef 0
content complex
source <xs:element name="tyhja" type="gml:NullType"/>

element SijaintiType/sijaintiepavarmuus
diagram palvelut_p344.png
namespace http://www.paikkatietopalvelu.fi/gml/yhteiset
type yht:SijaintiepavarmuusType
properties
isRef 0
minOcc 0
maxOcc 1
content simple
facets
Kind Value annotation 
enumeration 0.15 
enumeration 0.2 
enumeration 0.3 
enumeration 0.5 
enumeration 0.7 
enumeration 1.0 
enumeration 1.5 
enumeration 2.0 
enumeration 3.0 
enumeration 5.0 
enumeration 7.5 
enumeration 10.0 
enumeration 20.0 
annotation
documentation
Sijainnin epävarmuus
source <xs:element name="sijaintiepavarmuus" type="yht:SijaintiepavarmuusType" minOccurs="0">
 
<xs:annotation>
   
<xs:documentation>Sijainnin epävarmuus</xs:documentation>
 
</xs:annotation>
</xs:element>

element SijaintiType/luontitapa
diagram palvelut_p345.png
namespace http://www.paikkatietopalvelu.fi/gml/yhteiset
type yht:LuontiTapaType
properties
isRef 0
minOcc 0
maxOcc 1
content simple
facets
Kind Value annotation 
enumeration digitointi 
enumeration maastomittaus 
enumeration skannattu 
enumeration kuvamittaus 
enumeration laserkeilattu 
enumeration kiinteistötoimitus 
enumeration muu 
enumeration tuntematon 
annotation
documentation
Sijainnin luontitapa
source <xs:element name="luontitapa" type="yht:LuontiTapaType" minOccurs="0">
 
<xs:annotation>
   
<xs:documentation>Sijainnin luontitapa</xs:documentation>
 
</xs:annotation>
</xs:element>

element SijaintiType/nimi
diagram palvelut_p346.png
namespace http://www.paikkatietopalvelu.fi/gml/yhteiset
type xs:string
properties
isRef 0
minOcc 0
maxOcc 1
content simple
annotation
documentation
Kohteen nimi
source <xs:element name="nimi" type="xs:string" minOccurs="0">
 
<xs:annotation>
   
<xs:documentation>Kohteen nimi</xs:documentation>
 
</xs:annotation>
</xs:element>

element SijaintiType/kuvaus
diagram palvelut_p347.png
namespace http://www.paikkatietopalvelu.fi/gml/yhteiset
type xs:string
properties
isRef 0
minOcc 0
maxOcc 1
content simple
annotation
documentation
Kohteen kuvaus
source <xs:element name="kuvaus" type="xs:string" minOccurs="0">
 
<xs:annotation>
   
<xs:documentation>Kohteen kuvaus</xs:documentation>
 
</xs:annotation>
</xs:element>

element SijaintiType/korkeusTaiSyvyys
diagram palvelut_p348.png
namespace http://www.paikkatietopalvelu.fi/gml/yhteiset
type xs:string
properties
isRef 0
minOcc 0
maxOcc 1
content simple
annotation
documentation
Kohteen mahdollinen korkeus/syvyys metreissä
source <xs:element name="korkeusTaiSyvyys" type="xs:string" minOccurs="0">
 
<xs:annotation>
   
<xs:documentation>Kohteen mahdollinen korkeus/syvyys metreissä</xs:documentation>
 
</xs:annotation>
</xs:element>

element SijaintiType/pintaAla
diagram palvelut_p349.png
namespace http://www.paikkatietopalvelu.fi/gml/yhteiset
type xs:string
properties
isRef 0
minOcc 0
maxOcc 1
content simple
annotation
documentation
Pinta-ala m2
source <xs:element name="pintaAla" type="xs:string" minOccurs="0">
 
<xs:annotation>
   
<xs:documentation>Pinta-ala m2</xs:documentation>
 
</xs:annotation>
</xs:element>

complexType SuunnittelijaType
diagram palvelut_p350.png
namespace http://www.paikkatietopalvelu.fi/gml/yhteiset
children yht:suunnittelijaRoolikoodi yht:VRKrooliKoodi yht:henkilo yht:yritys yht:patevyysvaatimusluokka yht:koulutus yht:valmistumisvuosi yht:liite yht:vaadittuPatevyysluokka yht:toiminutVastaavissaTehtavissaKytkin yht:kokemusvuodet
used by
element OsapuoletType/Osapuolet/suunnittelijatieto/Suunnittelija
source <xs:complexType name="SuunnittelijaType">
 
<xs:sequence>
   
<xs:element name="suunnittelijaRoolikoodi" type="yht:SuunnittelijaRoolikoodiType" minOccurs="0"/>
   
<xs:element name="VRKrooliKoodi" minOccurs="0">
     
<xs:annotation>
       
<xs:documentation>Osapuolen rooli VRK luokituksessa</xs:documentation>
     
</xs:annotation>
     
<xs:simpleType>
       
<xs:restriction base="yht:VRKRooliKoodiType"/>
     
</xs:simpleType>
   
</xs:element>
   
<xs:element name="henkilo" type="yht:YhteyshenkiloType" minOccurs="0">
     
<xs:annotation>
       
<xs:documentation>Yhteyshenkilön nimi ja yhteystiedot</xs:documentation>
     
</xs:annotation>
   
</xs:element>
   
<xs:element name="yritys" type="yht:YritysType" minOccurs="0">
     
<xs:annotation>
       
<xs:documentation>Jos kyseessä on yritys tvs. niin tiedot siirretään tässä elementissä</xs:documentation>
     
</xs:annotation>
   
</xs:element>
   
<xs:element name="patevyysvaatimusluokka" type="yht:PatevyysluokkaType" minOccurs="0">
     
<xs:annotation>
       
<xs:documentation>Suunnittelijan pätevyys:
AA poikkeuksellisen vaativa
A vaativa
B tavanomainen
C vähäinen
</xs:documentation>
     
</xs:annotation>
   
</xs:element>
   
<xs:element name="koulutus" type="xs:string" minOccurs="0"/>
   
<xs:element name="valmistumisvuosi" type="xs:string" minOccurs="0"/>
   
<xs:element name="liite" type="yht:LiiteType" minOccurs="0" maxOccurs="unbounded"/>
   
<xs:element name="vaadittuPatevyysluokka" type="yht:PatevyysluokkaType" minOccurs="0">
     
<xs:annotation>
       
<xs:documentation>Kunnan vaatima.

AA poikkeuksellisen vaativa
A vaativa
B tavanomainen
C vähäinen
</xs:documentation>
     
</xs:annotation>
   
</xs:element>
   
<xs:element name="toiminutVastaavissaTehtavissaKytkin" type="xs:boolean" minOccurs="0"/>
   
<xs:element name="kokemusvuodet" type="xs:string" minOccurs="0"/>
 
</xs:sequence>
</xs:complexType>

element SuunnittelijaType/suunnittelijaRoolikoodi
diagram palvelut_p351.png
namespace http://www.paikkatietopalvelu.fi/gml/yhteiset
type yht:SuunnittelijaRoolikoodiType
properties
isRef 0
minOcc 0
maxOcc 1
content simple
facets
Kind Value annotation 
enumeration GEO-suunnittelija 
enumeration LVI-suunnittelija 
enumeration IV-suunnittelija 
enumeration KVV-suunnittelija 
enumeration pääsuunnittelija 
enumeration RAK-rakennesuunnittelija 
enumeration ARK-rakennussuunnittelija 
enumeration Vaikeiden töiden suunnittelija 
enumeration ei tiedossa 
source <xs:element name="suunnittelijaRoolikoodi" type="yht:SuunnittelijaRoolikoodiType" minOccurs="0"/>

element SuunnittelijaType/VRKrooliKoodi
diagram palvelut_p352.png
namespace http://www.paikkatietopalvelu.fi/gml/yhteiset
type restriction of yht:VRKRooliKoodiType
properties
isRef 0
minOcc 0
maxOcc 1
content simple
facets
Kind Value annotation 
enumeration hakija 
enumeration rakennuspaikan omistaja 
enumeration rakennuksen omistaja 
enumeration lupapäätöksen toimittaminen 
enumeration naapuri 
enumeration maksaja 
enumeration lisätietojen antaja 
enumeration pääsuunnittelija 
enumeration rakennussuunnittelija 
enumeration erityissuunnittelija 
enumeration työnjohtaja 
enumeration muu osapuoli 
enumeration ei tiedossa 
annotation
documentation
Osapuolen rooli VRK luokituksessa
source <xs:element name="VRKrooliKoodi" minOccurs="0">
 
<xs:annotation>
   
<xs:documentation>Osapuolen rooli VRK luokituksessa</xs:documentation>
 
</xs:annotation>
 
<xs:simpleType>
   
<xs:restriction base="yht:VRKRooliKoodiType"/>
 
</xs:simpleType>
</xs:element>

element SuunnittelijaType/henkilo
diagram palvelut_p353.png
namespace http://www.paikkatietopalvelu.fi/gml/yhteiset
type yht:YhteyshenkiloType
properties
isRef 0
minOcc 0
maxOcc 1
content complex
children yht:nimi yht:osoite yht:sahkopostiosoite yht:faksinumero yht:puhelin yht:henkilotunnus
annotation
documentation
Yhteyshenkilön nimi ja yhteystiedot
source <xs:element name="henkilo" type="yht:YhteyshenkiloType" minOccurs="0">
 
<xs:annotation>
   
<xs:documentation>Yhteyshenkilön nimi ja yhteystiedot</xs:documentation>
 
</xs:annotation>
</xs:element>

element SuunnittelijaType/yritys
diagram palvelut_p354.png
namespace http://www.paikkatietopalvelu.fi/gml/yhteiset
type yht:YritysType
properties
isRef 0
minOcc 0
maxOcc 1
content complex
children yht:nimi yht:liikeJaYhteisotunnus yht:kayntiosoitetieto yht:postiosoitetieto yht:kotipaikka yht:faksinumero yht:puhelin yht:www yht:sahkopostiosoite yht:verkkolaskutustieto
annotation
documentation
Jos kyseessä on yritys tvs. niin tiedot siirretään tässä elementissä
source <xs:element name="yritys" type="yht:YritysType" minOccurs="0">
 
<xs:annotation>
   
<xs:documentation>Jos kyseessä on yritys tvs. niin tiedot siirretään tässä elementissä</xs:documentation>
 
</xs:annotation>
</xs:element>

element SuunnittelijaType/patevyysvaatimusluokka
diagram palvelut_p355.png
namespace http://www.paikkatietopalvelu.fi/gml/yhteiset
type yht:PatevyysluokkaType
properties
isRef 0
minOcc 0
maxOcc 1
content simple
facets
Kind Value annotation 
enumeration AA 
enumeration 
enumeration 
enumeration 
enumeration Ei tiedossa 
annotation
documentation
Suunnittelijan pätevyys:
AA poikkeuksellisen vaativa
A vaativa
B tavanomainen
C vähäinen
source <xs:element name="patevyysvaatimusluokka" type="yht:PatevyysluokkaType" minOccurs="0">
 
<xs:annotation>
   
<xs:documentation>Suunnittelijan pätevyys:
AA poikkeuksellisen vaativa
A vaativa
B tavanomainen
C vähäinen
</xs:documentation>
 
</xs:annotation>
</xs:element>

element SuunnittelijaType/koulutus
diagram palvelut_p356.png
namespace http://www.paikkatietopalvelu.fi/gml/yhteiset
type xs:string
properties
isRef 0
minOcc 0
maxOcc 1
content simple
source <xs:element name="koulutus" type="xs:string" minOccurs="0"/>

element SuunnittelijaType/valmistumisvuosi
diagram palvelut_p357.png
namespace http://www.paikkatietopalvelu.fi/gml/yhteiset
type xs:string
properties
isRef 0
minOcc 0
maxOcc 1
content simple
source <xs:element name="valmistumisvuosi" type="xs:string" minOccurs="0"/>

element SuunnittelijaType/liite
diagram palvelut_p358.png
namespace http://www.paikkatietopalvelu.fi/gml/yhteiset
type yht:LiiteType
properties
isRef 0
minOcc 0
maxOcc unbounded
content complex
children yht:kuvaus yht:linkkiliitteeseen yht:muokkausHetki yht:versionumero
source <xs:element name="liite" type="yht:LiiteType" minOccurs="0" maxOccurs="unbounded"/>

element SuunnittelijaType/vaadittuPatevyysluokka
diagram palvelut_p359.png
namespace http://www.paikkatietopalvelu.fi/gml/yhteiset
type yht:PatevyysluokkaType
properties
isRef 0
minOcc 0
maxOcc 1
content simple
facets
Kind Value annotation 
enumeration AA 
enumeration 
enumeration 
enumeration 
enumeration Ei tiedossa 
annotation
documentation
Kunnan vaatima.

AA poikkeuksellisen vaativa
A vaativa
B tavanomainen
C vähäinen
source <xs:element name="vaadittuPatevyysluokka" type="yht:PatevyysluokkaType" minOccurs="0">
 
<xs:annotation>
   
<xs:documentation>Kunnan vaatima.

AA poikkeuksellisen vaativa
A vaativa
B tavanomainen
C vähäinen
</xs:documentation>
 
</xs:annotation>
</xs:element>

element SuunnittelijaType/toiminutVastaavissaTehtavissaKytkin
diagram palvelut_p360.png
namespace http://www.paikkatietopalvelu.fi/gml/yhteiset
type xs:boolean
properties
isRef 0
minOcc 0
maxOcc 1
content simple
source <xs:element name="toiminutVastaavissaTehtavissaKytkin" type="xs:boolean" minOccurs="0"/>

element SuunnittelijaType/kokemusvuodet
diagram palvelut_p361.png
namespace http://www.paikkatietopalvelu.fi/gml/yhteiset
type xs:string
properties
isRef 0
minOcc 0
maxOcc 1
content simple
source <xs:element name="kokemusvuodet" type="xs:string" minOccurs="0"/>

complexType TilamuutosType
diagram palvelut_p362.png
namespace http://www.paikkatietopalvelu.fi/gml/yhteiset
children yht:pvm yht:tila yht:kasittelija
used by
element KasittelynTilaType/Tilamuutos
source <xs:complexType name="TilamuutosType">
 
<xs:sequence>
   
<xs:element name="pvm" type="xs:date"/>
   
<xs:element name="tila" type="yht:MuutosTilaType"/>
   
<xs:element name="kasittelija" type="yht:OsapuoliType" minOccurs="0"/>
 
</xs:sequence>
</xs:complexType>

element TilamuutosType/pvm
diagram palvelut_p363.png
namespace http://www.paikkatietopalvelu.fi/gml/yhteiset
type xs:date
properties
isRef 0
content simple
source <xs:element name="pvm" type="xs:date"/>

element TilamuutosType/tila
diagram palvelut_p364.png
namespace http://www.paikkatietopalvelu.fi/gml/yhteiset
type yht:MuutosTilaType
properties
isRef 0
content simple
facets
Kind Value annotation 
enumeration uusi lupa, ei käsittelyssä 
enumeration vireillä 
enumeration odottaa asiakkaan toimenpiteitä 
enumeration lupa käsitelty, siirretty päättäjälle 
enumeration lupa jätetty pöydälle 
enumeration lupa hyväksytty 
enumeration lupa evätty 
enumeration päätös toimitettu 
enumeration rakennustyöt aloitettu 
enumeration rakennustyöt keskeytetty 
enumeration päätöksestä valitettu, valitusprosessin tulosta ei ole 
enumeration lupa rauennut 
enumeration jatkoaika myönnetty 
enumeration osittainen loppukatselmus, yksi tai useampia luvan rakennuksista on käyttöönotettu 
enumeration lupa vanhentunut 
enumeration lopullinen loppukatselmus tehty 
enumeration luvalla ei loppukatselmusehtoa, lupa valmis 
enumeration ei tiedossa 
source <xs:element name="tila" type="yht:MuutosTilaType"/>

element TilamuutosType/kasittelija
diagram palvelut_p365.png
namespace http://www.paikkatietopalvelu.fi/gml/yhteiset
type yht:OsapuoliType
properties
isRef 0
minOcc 0
maxOcc 1
content complex
children yht:kuntaRooliKoodi yht:VRKrooliKoodi yht:henkilo yht:yritys yht:turvakieltoKytkin
source <xs:element name="kasittelija" type="yht:OsapuoliType" minOccurs="0"/>

complexType TyonjohtajaType
diagram palvelut_p366.png
namespace http://www.paikkatietopalvelu.fi/gml/yhteiset
children yht:tyonjohtajaRooliKoodi yht:VRKrooliKoodi yht:henkilo yht:yritys yht:patevyysvaatimusluokka yht:vaadittuPatevyysluokka yht:koulutus yht:valmistumisvuosi yht:liite yht:alkamisPvm yht:paattymisPvm yht:hakemuksenSaapumisPvm yht:tyonjohtajaHakemusKytkin yht:kokemusvuodet yht:vastattavaTyotieto yht:sijaistettavaHlo yht:vainTamaHankeKytkin
used by
element OsapuoletType/Osapuolet/tyonjohtajatieto/Tyonjohtaja
source <xs:complexType name="TyonjohtajaType">
 
<xs:sequence>
   
<xs:element name="tyonjohtajaRooliKoodi" type="yht:TyonjohtajaRooliKoodiType" minOccurs="0"/>
   
<xs:element name="VRKrooliKoodi" minOccurs="0">
     
<xs:annotation>
       
<xs:documentation>Osapuolen rooli VRK luokituksessa</xs:documentation>
     
</xs:annotation>
     
<xs:simpleType>
       
<xs:restriction base="yht:VRKRooliKoodiType"/>
     
</xs:simpleType>
   
</xs:element>
   
<xs:element name="henkilo" type="yht:YhteyshenkiloType" minOccurs="0">
     
<xs:annotation>
       
<xs:documentation>Yhteyshenkilön nimi ja yhteystiedot</xs:documentation>
     
</xs:annotation>
   
</xs:element>
   
<xs:element name="yritys" type="yht:YritysType" minOccurs="0">
     
<xs:annotation>
       
<xs:documentation>Jos kyseessä on yritys tvs. niin tiedot siirretään tässä elementissä</xs:documentation>
     
</xs:annotation>
   
</xs:element>
   
<xs:element name="patevyysvaatimusluokka" type="yht:PatevyysluokkaType" minOccurs="0">
     
<xs:annotation>
       
<xs:documentation>Työnjohtajan pätevyys

AA poikkeuksellisen vaativa
A vaativa
B tavanomainen
C vähäinen
</xs:documentation>
     
</xs:annotation>
   
</xs:element>
   
<xs:element name="vaadittuPatevyysluokka" type="yht:PatevyysluokkaType" minOccurs="0">
     
<xs:annotation>
       
<xs:documentation>Kunnan vaatima

AA poikkeuksellisen vaativa
A vaativa
B tavanomainen
C vähäinen
</xs:documentation>
     
</xs:annotation>
   
</xs:element>
   
<xs:element name="koulutus" type="xs:string" minOccurs="0"/>
   
<xs:element name="valmistumisvuosi" type="xs:string" minOccurs="0"/>
   
<xs:element name="liite" type="yht:LiiteType" minOccurs="0" maxOccurs="unbounded"/>
   
<xs:element name="alkamisPvm" type="xs:date" minOccurs="0">
     
<xs:annotation>
       
<xs:documentation>vastuun alkamis päivämäärä</xs:documentation>
     
</xs:annotation>
   
</xs:element>
   
<xs:element name="paattymisPvm" type="xs:date" minOccurs="0">
     
<xs:annotation>
       
<xs:documentation>Vastuun päättymis päivämäärä</xs:documentation>
     
</xs:annotation>
   
</xs:element>
   
<xs:element name="hakemuksenSaapumisPvm" type="xs:date" minOccurs="0"/>
   
<xs:element name="tyonjohtajaHakemusKytkin" type="xs:boolean" minOccurs="0"/>
   
<xs:element name="kokemusvuodet" type="xs:string" minOccurs="0"/>
   
<xs:element name="vastattavaTyotieto" minOccurs="0" maxOccurs="unbounded">
     
<xs:complexType>
       
<xs:sequence>
         
<xs:element name="VastattavaTyo">
           
<xs:complexType>
             
<xs:sequence>
               
<xs:element name="vastattavaTyo" type="xs:string"/>
               
<xs:element name="alkamisPvm" type="xs:date" minOccurs="0">
                 
<xs:annotation>
                   
<xs:documentation>vastuun alkamis päivämäärä</xs:documentation>
                 
</xs:annotation>
               
</xs:element>
               
<xs:element name="paattymisPvm" type="xs:date" minOccurs="0">
                 
<xs:annotation>
                   
<xs:documentation>Vastuun päättymis päivämäärä</xs:documentation>
                 
</xs:annotation>
               
</xs:element>
             
</xs:sequence>
           
</xs:complexType>
         
</xs:element>
       
</xs:sequence>
     
</xs:complexType>
   
</xs:element>
   
<xs:element name="sijaistettavaHlo" type="xs:string" minOccurs="0"/>
   
<xs:element name="vainTamaHankeKytkin" type="xs:boolean" minOccurs="0">
     
<xs:annotation>
       
<xs:documentation>Onko kyseessä vain tähän hankkeeseen hyväksytty työnjohtaja</xs:documentation>
     
</xs:annotation>
   
</xs:element>
 
</xs:sequence>
</xs:complexType>

element TyonjohtajaType/tyonjohtajaRooliKoodi
diagram palvelut_p367.png
namespace http://www.paikkatietopalvelu.fi/gml/yhteiset
type yht:TyonjohtajaRooliKoodiType
properties
isRef 0
minOcc 0
maxOcc 1
content simple
facets
Kind Value annotation 
enumeration KVV-työnjohtaja 
enumeration IV-työnjohtaja 
enumeration erityisalojen työnjohtaja 
enumeration vastaava työnjohtaja 
enumeration työnjohtaja 
enumeration ei tiedossa 
source <xs:element name="tyonjohtajaRooliKoodi" type="yht:TyonjohtajaRooliKoodiType" minOccurs="0"/>

element TyonjohtajaType/VRKrooliKoodi
diagram palvelut_p368.png
namespace http://www.paikkatietopalvelu.fi/gml/yhteiset
type restriction of yht:VRKRooliKoodiType
properties
isRef 0
minOcc 0
maxOcc 1
content simple
facets
Kind Value annotation 
enumeration hakija 
enumeration rakennuspaikan omistaja 
enumeration rakennuksen omistaja 
enumeration lupapäätöksen toimittaminen 
enumeration naapuri 
enumeration maksaja 
enumeration lisätietojen antaja 
enumeration pääsuunnittelija 
enumeration rakennussuunnittelija 
enumeration erityissuunnittelija 
enumeration työnjohtaja 
enumeration muu osapuoli 
enumeration ei tiedossa 
annotation
documentation
Osapuolen rooli VRK luokituksessa
source <xs:element name="VRKrooliKoodi" minOccurs="0">
 
<xs:annotation>
   
<xs:documentation>Osapuolen rooli VRK luokituksessa</xs:documentation>
 
</xs:annotation>
 
<xs:simpleType>
   
<xs:restriction base="yht:VRKRooliKoodiType"/>
 
</xs:simpleType>
</xs:element>

element TyonjohtajaType/henkilo
diagram palvelut_p369.png
namespace http://www.paikkatietopalvelu.fi/gml/yhteiset
type yht:YhteyshenkiloType
properties
isRef 0
minOcc 0
maxOcc 1
content complex
children yht:nimi yht:osoite yht:sahkopostiosoite yht:faksinumero yht:puhelin yht:henkilotunnus
annotation
documentation
Yhteyshenkilön nimi ja yhteystiedot
source <xs:element name="henkilo" type="yht:YhteyshenkiloType" minOccurs="0">
 
<xs:annotation>
   
<xs:documentation>Yhteyshenkilön nimi ja yhteystiedot</xs:documentation>
 
</xs:annotation>
</xs:element>

element TyonjohtajaType/yritys
diagram palvelut_p370.png
namespace http://www.paikkatietopalvelu.fi/gml/yhteiset
type yht:YritysType
properties
isRef 0
minOcc 0
maxOcc 1
content complex
children yht:nimi yht:liikeJaYhteisotunnus yht:kayntiosoitetieto yht:postiosoitetieto yht:kotipaikka yht:faksinumero yht:puhelin yht:www yht:sahkopostiosoite yht:verkkolaskutustieto
annotation
documentation
Jos kyseessä on yritys tvs. niin tiedot siirretään tässä elementissä
source <xs:element name="yritys" type="yht:YritysType" minOccurs="0">
 
<xs:annotation>
   
<xs:documentation>Jos kyseessä on yritys tvs. niin tiedot siirretään tässä elementissä</xs:documentation>
 
</xs:annotation>
</xs:element>

element TyonjohtajaType/patevyysvaatimusluokka
diagram palvelut_p371.png
namespace http://www.paikkatietopalvelu.fi/gml/yhteiset
type yht:PatevyysluokkaType
properties
isRef 0
minOcc 0
maxOcc 1
content simple
facets
Kind Value annotation 
enumeration AA 
enumeration 
enumeration 
enumeration 
enumeration Ei tiedossa 
annotation
documentation
Työnjohtajan pätevyys

AA poikkeuksellisen vaativa
A vaativa
B tavanomainen
C vähäinen
source <xs:element name="patevyysvaatimusluokka" type="yht:PatevyysluokkaType" minOccurs="0">
 
<xs:annotation>
   
<xs:documentation>Työnjohtajan pätevyys

AA poikkeuksellisen vaativa
A vaativa
B tavanomainen
C vähäinen
</xs:documentation>
 
</xs:annotation>
</xs:element>

element TyonjohtajaType/vaadittuPatevyysluokka
diagram palvelut_p372.png
namespace http://www.paikkatietopalvelu.fi/gml/yhteiset
type yht:PatevyysluokkaType
properties
isRef 0
minOcc 0
maxOcc 1
content simple
facets
Kind Value annotation 
enumeration AA 
enumeration 
enumeration 
enumeration 
enumeration Ei tiedossa 
annotation
documentation
Kunnan vaatima

AA poikkeuksellisen vaativa
A vaativa
B tavanomainen
C vähäinen
source <xs:element name="vaadittuPatevyysluokka" type="yht:PatevyysluokkaType" minOccurs="0">
 
<xs:annotation>
   
<xs:documentation>Kunnan vaatima

AA poikkeuksellisen vaativa
A vaativa
B tavanomainen
C vähäinen
</xs:documentation>
 
</xs:annotation>
</xs:element>

element TyonjohtajaType/koulutus
diagram palvelut_p373.png
namespace http://www.paikkatietopalvelu.fi/gml/yhteiset
type xs:string
properties
isRef 0
minOcc 0
maxOcc 1
content simple
source <xs:element name="koulutus" type="xs:string" minOccurs="0"/>

element TyonjohtajaType/valmistumisvuosi
diagram palvelut_p374.png
namespace http://www.paikkatietopalvelu.fi/gml/yhteiset
type xs:string
properties
isRef 0
minOcc 0
maxOcc 1
content simple
source <xs:element name="valmistumisvuosi" type="xs:string" minOccurs="0"/>

element TyonjohtajaType/liite
diagram palvelut_p375.png
namespace http://www.paikkatietopalvelu.fi/gml/yhteiset
type yht:LiiteType
properties
isRef 0
minOcc 0
maxOcc unbounded
content complex
children yht:kuvaus yht:linkkiliitteeseen yht:muokkausHetki yht:versionumero
source <xs:element name="liite" type="yht:LiiteType" minOccurs="0" maxOccurs="unbounded"/>

element TyonjohtajaType/alkamisPvm
diagram palvelut_p376.png
namespace http://www.paikkatietopalvelu.fi/gml/yhteiset
type xs:date
properties
isRef 0
minOcc 0
maxOcc 1
content simple
annotation
documentation
vastuun alkamis päivämäärä
source <xs:element name="alkamisPvm" type="xs:date" minOccurs="0">
 
<xs:annotation>
   
<xs:documentation>vastuun alkamis päivämäärä</xs:documentation>
 
</xs:annotation>
</xs:element>

element TyonjohtajaType/paattymisPvm
diagram palvelut_p377.png
namespace http://www.paikkatietopalvelu.fi/gml/yhteiset
type xs:date
properties
isRef 0
minOcc 0
maxOcc 1
content simple
annotation
documentation
Vastuun päättymis päivämäärä
source <xs:element name="paattymisPvm" type="xs:date" minOccurs="0">
 
<xs:annotation>
   
<xs:documentation>Vastuun päättymis päivämäärä</xs:documentation>
 
</xs:annotation>
</xs:element>

element TyonjohtajaType/hakemuksenSaapumisPvm
diagram palvelut_p378.png
namespace http://www.paikkatietopalvelu.fi/gml/yhteiset
type xs:date
properties
isRef 0
minOcc 0
maxOcc 1
content simple
source <xs:element name="hakemuksenSaapumisPvm" type="xs:date" minOccurs="0"/>

element TyonjohtajaType/tyonjohtajaHakemusKytkin
diagram palvelut_p379.png
namespace http://www.paikkatietopalvelu.fi/gml/yhteiset
type xs:boolean
properties
isRef 0
minOcc 0
maxOcc 1
content simple
source <xs:element name="tyonjohtajaHakemusKytkin" type="xs:boolean" minOccurs="0"/>

element TyonjohtajaType/kokemusvuodet
diagram palvelut_p380.png
namespace http://www.paikkatietopalvelu.fi/gml/yhteiset
type xs:string
properties
isRef 0
minOcc 0
maxOcc 1
content simple
source <xs:element name="kokemusvuodet" type="xs:string" minOccurs="0"/>

element TyonjohtajaType/vastattavaTyotieto
diagram palvelut_p381.png
namespace http://www.paikkatietopalvelu.fi/gml/yhteiset
properties
isRef 0
minOcc 0
maxOcc unbounded
content complex
children yht:VastattavaTyo
source <xs:element name="vastattavaTyotieto" minOccurs="0" maxOccurs="unbounded">
 
<xs:complexType>
   
<xs:sequence>
     
<xs:element name="VastattavaTyo">
       
<xs:complexType>
         
<xs:sequence>
           
<xs:element name="vastattavaTyo" type="xs:string"/>
           
<xs:element name="alkamisPvm" type="xs:date" minOccurs="0">
             
<xs:annotation>
               
<xs:documentation>vastuun alkamis päivämäärä</xs:documentation>
             
</xs:annotation>
           
</xs:element>
           
<xs:element name="paattymisPvm" type="xs:date" minOccurs="0">
             
<xs:annotation>
               
<xs:documentation>Vastuun päättymis päivämäärä</xs:documentation>
             
</xs:annotation>
           
</xs:element>
         
</xs:sequence>
       
</xs:complexType>
     
</xs:element>
   
</xs:sequence>
 
</xs:complexType>
</xs:element>

element TyonjohtajaType/vastattavaTyotieto/VastattavaTyo
diagram palvelut_p382.png
namespace http://www.paikkatietopalvelu.fi/gml/yhteiset
properties
isRef 0
content complex
children yht:vastattavaTyo yht:alkamisPvm yht:paattymisPvm
source <xs:element name="VastattavaTyo">
 
<xs:complexType>
   
<xs:sequence>
     
<xs:element name="vastattavaTyo" type="xs:string"/>
     
<xs:element name="alkamisPvm" type="xs:date" minOccurs="0">
       
<xs:annotation>
         
<xs:documentation>vastuun alkamis päivämäärä</xs:documentation>
       
</xs:annotation>
     
</xs:element>
     
<xs:element name="paattymisPvm" type="xs:date" minOccurs="0">
       
<xs:annotation>
         
<xs:documentation>Vastuun päättymis päivämäärä</xs:documentation>
       
</xs:annotation>
     
</xs:element>
   
</xs:sequence>
 
</xs:complexType>
</xs:element>

element TyonjohtajaType/vastattavaTyotieto/VastattavaTyo/vastattavaTyo
diagram palvelut_p383.png
namespace http://www.paikkatietopalvelu.fi/gml/yhteiset
type xs:string
properties
isRef 0
content simple
source <xs:element name="vastattavaTyo" type="xs:string"/>

element TyonjohtajaType/vastattavaTyotieto/VastattavaTyo/alkamisPvm
diagram palvelut_p384.png
namespace http://www.paikkatietopalvelu.fi/gml/yhteiset
type xs:date
properties
isRef 0
minOcc 0
maxOcc 1
content simple
annotation
documentation
vastuun alkamis päivämäärä
source <xs:element name="alkamisPvm" type="xs:date" minOccurs="0">
 
<xs:annotation>
   
<xs:documentation>vastuun alkamis päivämäärä</xs:documentation>
 
</xs:annotation>
</xs:element>

element TyonjohtajaType/vastattavaTyotieto/VastattavaTyo/paattymisPvm
diagram palvelut_p385.png
namespace http://www.paikkatietopalvelu.fi/gml/yhteiset
type xs:date
properties
isRef 0
minOcc 0
maxOcc 1
content simple
annotation
documentation
Vastuun päättymis päivämäärä
source <xs:element name="paattymisPvm" type="xs:date" minOccurs="0">
 
<xs:annotation>
   
<xs:documentation>Vastuun päättymis päivämäärä</xs:documentation>
 
</xs:annotation>
</xs:element>

element TyonjohtajaType/sijaistettavaHlo
diagram palvelut_p386.png
namespace http://www.paikkatietopalvelu.fi/gml/yhteiset
type xs:string
properties
isRef 0
minOcc 0
maxOcc 1
content simple
source <xs:element name="sijaistettavaHlo" type="xs:string" minOccurs="0"/>

element TyonjohtajaType/vainTamaHankeKytkin
diagram palvelut_p387.png
namespace http://www.paikkatietopalvelu.fi/gml/yhteiset
type xs:boolean
properties
isRef 0
minOcc 0
maxOcc 1
content simple
annotation
documentation
Onko kyseessä vain tähän hankkeeseen hyväksytty työnjohtaja
source <xs:element name="vainTamaHankeKytkin" type="xs:boolean" minOccurs="0">
 
<xs:annotation>
   
<xs:documentation>Onko kyseessä vain tähän hankkeeseen hyväksytty työnjohtaja</xs:documentation>
 
</xs:annotation>
</xs:element>

complexType ValvontatapahtumaType
diagram palvelut_p388.png
namespace http://www.paikkatietopalvelu.fi/gml/yhteiset
children yht:aikajaksotieto yht:mitaValvotaan yht:valvonnanSuorittaja yht:huomiot yht:liitetieto
source <xs:complexType name="ValvontatapahtumaType">
 
<xs:sequence>
   
<xs:element name="aikajaksotieto">
     
<xs:complexType>
       
<xs:sequence>
         
<xs:element name="Aikajakso" type="yht:PvmjaksoType"/>
       
</xs:sequence>
     
</xs:complexType>
   
</xs:element>
   
<xs:element name="mitaValvotaan" type="xs:string"/>
   
<xs:element name="valvonnanSuorittaja">
     
<xs:simpleType>
       
<xs:restriction base="xs:string">
         
<xs:enumeration value="toiminnanharjoittaja"/>
         
<xs:enumeration value="kunta"/>
         
<xs:enumeration value="ELY-keskus"/>
       
</xs:restriction>
     
</xs:simpleType>
   
</xs:element>
   
<xs:element name="huomiot" type="xs:string" minOccurs="0"/>
   
<xs:element name="liitetieto" minOccurs="0">
     
<xs:complexType>
       
<xs:sequence>
         
<xs:element name="Liite" type="yht:YmparistoLiiteType"/>
       
</xs:sequence>
     
</xs:complexType>
   
</xs:element>
 
</xs:sequence>
</xs:complexType>

element ValvontatapahtumaType/aikajaksotieto
diagram palvelut_p389.png
namespace http://www.paikkatietopalvelu.fi/gml/yhteiset
properties
isRef 0
content complex
children yht:Aikajakso
source <xs:element name="aikajaksotieto">
 
<xs:complexType>
   
<xs:sequence>
     
<xs:element name="Aikajakso" type="yht:PvmjaksoType"/>
   
</xs:sequence>
 
</xs:complexType>
</xs:element>

element ValvontatapahtumaType/aikajaksotieto/Aikajakso
diagram palvelut_p390.png
namespace http://www.paikkatietopalvelu.fi/gml/yhteiset
type yht:PvmjaksoType
properties
isRef 0
content complex
children yht:alkuPvm yht:loppuPvm
source <xs:element name="Aikajakso" type="yht:PvmjaksoType"/>

element ValvontatapahtumaType/mitaValvotaan
diagram palvelut_p391.png
namespace http://www.paikkatietopalvelu.fi/gml/yhteiset
type xs:string
properties
isRef 0
content simple
source <xs:element name="mitaValvotaan" type="xs:string"/>

element ValvontatapahtumaType/valvonnanSuorittaja
diagram palvelut_p392.png
namespace http://www.paikkatietopalvelu.fi/gml/yhteiset
type restriction of xs:string
properties
isRef 0
content simple
facets
Kind Value annotation 
enumeration toiminnanharjoittaja 
enumeration kunta 
enumeration ELY-keskus 
source <xs:element name="valvonnanSuorittaja">
 
<xs:simpleType>
   
<xs:restriction base="xs:string">
     
<xs:enumeration value="toiminnanharjoittaja"/>
     
<xs:enumeration value="kunta"/>
     
<xs:enumeration value="ELY-keskus"/>
   
</xs:restriction>
 
</xs:simpleType>
</xs:element>

element ValvontatapahtumaType/huomiot
diagram palvelut_p393.png
namespace http://www.paikkatietopalvelu.fi/gml/yhteiset
type xs:string
properties
isRef 0
minOcc 0
maxOcc 1
content simple
source <xs:element name="huomiot" type="xs:string" minOccurs="0"/>

element ValvontatapahtumaType/liitetieto
diagram palvelut_p394.png
namespace http://www.paikkatietopalvelu.fi/gml/yhteiset
properties
isRef 0
minOcc 0
maxOcc 1
content complex
children yht:Liite
source <xs:element name="liitetieto" minOccurs="0">
 
<xs:complexType>
   
<xs:sequence>
     
<xs:element name="Liite" type="yht:YmparistoLiiteType"/>
   
</xs:sequence>
 
</xs:complexType>
</xs:element>

element ValvontatapahtumaType/liitetieto/Liite
diagram palvelut_p395.png
namespace http://www.paikkatietopalvelu.fi/gml/yhteiset
type yht:YmparistoLiiteType
properties
isRef 0
content complex
children yht:kuvaus yht:linkkiliitteeseen yht:muokkausHetki yht:versionumero yht:tekija yht:tyyppi yht:metatietotieto
source <xs:element name="Liite" type="yht:YmparistoLiiteType"/>

complexType VerkkolaskutusTypeType
diagram palvelut_p396.png
namespace http://www.paikkatietopalvelu.fi/gml/yhteiset
children yht:ovtTunnus yht:verkkolaskuTunnus yht:valittajaTunnus
used by
elements YhteystietoType/verkkolaskutustieto/Verkkolaskutus YritysType/verkkolaskutustieto/Verkkolaskutus
source <xs:complexType name="VerkkolaskutusTypeType">
 
<xs:sequence>
   
<xs:element name="ovtTunnus" minOccurs="0">
     
<xs:annotation>
       
<xs:documentation>min. 12 merkkiä, max. 17</xs:documentation>
     
</xs:annotation>
     
<xs:simpleType>
       
<xs:restriction base="xs:string">
         
<xs:minLength value="12"/>
         
<xs:maxLength value="17"/>
       
</xs:restriction>
     
</xs:simpleType>
   
</xs:element>
   
<xs:element name="verkkolaskuTunnus" type="xs:string" minOccurs="0"/>
   
<xs:element name="valittajaTunnus" type="xs:string" minOccurs="0">
     
<xs:annotation>
       
<xs:documentation>välittäjän tunnus</xs:documentation>
     
</xs:annotation>
   
</xs:element>
 
</xs:sequence>
</xs:complexType>

element VerkkolaskutusTypeType/ovtTunnus
diagram palvelut_p397.png
namespace http://www.paikkatietopalvelu.fi/gml/yhteiset
type restriction of xs:string
properties
isRef 0
minOcc 0
maxOcc 1
content simple
facets
Kind Value annotation 
minLength 12 
maxLength 17 
annotation
documentation
min. 12 merkkiä, max. 17
source <xs:element name="ovtTunnus" minOccurs="0">
 
<xs:annotation>
   
<xs:documentation>min. 12 merkkiä, max. 17</xs:documentation>
 
</xs:annotation>
 
<xs:simpleType>
   
<xs:restriction base="xs:string">
     
<xs:minLength value="12"/>
     
<xs:maxLength value="17"/>
   
</xs:restriction>
 
</xs:simpleType>
</xs:element>

element VerkkolaskutusTypeType/verkkolaskuTunnus
diagram palvelut_p398.png
namespace http://www.paikkatietopalvelu.fi/gml/yhteiset
type xs:string
properties
isRef 0
minOcc 0
maxOcc 1
content simple
source <xs:element name="verkkolaskuTunnus" type="xs:string" minOccurs="0"/>

element VerkkolaskutusTypeType/valittajaTunnus
diagram palvelut_p399.png
namespace http://www.paikkatietopalvelu.fi/gml/yhteiset
type xs:string
properties
isRef 0
minOcc 0
maxOcc 1
content simple
annotation
documentation
välittäjän tunnus
source <xs:element name="valittajaTunnus" type="xs:string" minOccurs="0">
 
<xs:annotation>
   
<xs:documentation>välittäjän tunnus</xs:documentation>
 
</xs:annotation>
</xs:element>

complexType YhteisjarjestelyType
diagram palvelut_p400.png
namespace http://www.paikkatietopalvelu.fi/gml/yhteiset
type extension of yht:AbstractPaikkatietopalveluKohde
properties
base yht:AbstractPaikkatietopalveluKohde
children yht:metatieto yht:yksilointitieto yht:alkuHetki yht:loppuHetki yht:muutkiinteistot yht:yhteisjarjestelynKuvaus
used by
element RakennuspaikkaType/rakennuspaikanKiinteistotieto/RakennuspaikanKiinteisto/yhteisjarjestely
source <xs:complexType name="YhteisjarjestelyType">
 
<xs:complexContent>
   
<xs:extension base="yht:AbstractPaikkatietopalveluKohde">
     
<xs:sequence>
       
<xs:element name="muutkiinteistot">
         
<xs:complexType>
           
<xs:sequence>
             
<xs:element name="kiinteisto" type="yht:KiinteistoType" maxOccurs="unbounded">
               
<xs:annotation>
                 
<xs:documentation>Kaupunginosa/kortteli/tontti</xs:documentation>
               
</xs:annotation>
             
</xs:element>
           
</xs:sequence>
         
</xs:complexType>
       
</xs:element>
       
<xs:element name="yhteisjarjestelynKuvaus" type="yht:LiiteType">
         
<xs:annotation>
           
<xs:documentation>Yhteisjärjestelyn kuvaus lyhyesti</xs:documentation>
         
</xs:annotation>
       
</xs:element>
     
</xs:sequence>
   
</xs:extension>
 
</xs:complexContent>
</xs:complexType>

element YhteisjarjestelyType/muutkiinteistot
diagram palvelut_p401.png
namespace http://www.paikkatietopalvelu.fi/gml/yhteiset
properties
isRef 0
content complex
children yht:kiinteisto
source <xs:element name="muutkiinteistot">
 
<xs:complexType>
   
<xs:sequence>
     
<xs:element name="kiinteisto" type="yht:KiinteistoType" maxOccurs="unbounded">
       
<xs:annotation>
         
<xs:documentation>Kaupunginosa/kortteli/tontti</xs:documentation>
       
</xs:annotation>
     
</xs:element>
   
</xs:sequence>
 
</xs:complexType>
</xs:element>

element YhteisjarjestelyType/muutkiinteistot/kiinteisto
diagram palvelut_p402.png
namespace http://www.paikkatietopalvelu.fi/gml/yhteiset
type yht:KiinteistoType
properties
isRef 0
minOcc 1
maxOcc unbounded
content complex
children yht:kylanimi yht:tilannimi yht:kiinteistotunnus yht:maaraAlaTunnus
annotation
documentation
Kaupunginosa/kortteli/tontti
source <xs:element name="kiinteisto" type="yht:KiinteistoType" maxOccurs="unbounded">
 
<xs:annotation>
   
<xs:documentation>Kaupunginosa/kortteli/tontti</xs:documentation>
 
</xs:annotation>
</xs:element>

element YhteisjarjestelyType/yhteisjarjestelynKuvaus
diagram palvelut_p403.png
namespace http://www.paikkatietopalvelu.fi/gml/yhteiset
type yht:LiiteType
properties
isRef 0
content complex
children yht:kuvaus yht:linkkiliitteeseen yht:muokkausHetki yht:versionumero
annotation
documentation
Yhteisjärjestelyn kuvaus lyhyesti
source <xs:element name="yhteisjarjestelynKuvaus" type="yht:LiiteType">
 
<xs:annotation>
   
<xs:documentation>Yhteisjärjestelyn kuvaus lyhyesti</xs:documentation>
 
</xs:annotation>
</xs:element>

complexType YhteyshenkiloType
diagram palvelut_p404.png
namespace http://www.paikkatietopalvelu.fi/gml/yhteiset
children yht:nimi yht:osoite yht:sahkopostiosoite yht:faksinumero yht:puhelin yht:henkilotunnus
used by
elements SuunnittelijaType/henkilo TyonjohtajaType/henkilo OsapuoliType/henkilo YmparistoOsapuoliType/henkilo RakennusrasiteType/rasitettuKiinteisto/tontinOmistaja
source <xs:complexType name="YhteyshenkiloType">
 
<xs:sequence>
   
<xs:element name="nimi" type="yht:HenkilonnimiType"/>
   
<xs:element name="osoite" type="yht:PostiosoiteType" minOccurs="0"/>
   
<xs:element name="sahkopostiosoite" type="xs:string" minOccurs="0"/>
   
<xs:element name="faksinumero" type="xs:string" minOccurs="0"/>
   
<xs:element name="puhelin" type="xs:string" minOccurs="0" maxOccurs="unbounded"/>
   
<xs:element name="henkilotunnus" minOccurs="0">
     
<xs:simpleType>
       
<xs:restriction base="xs:string">
         
<xs:pattern value="[0-9][0-9][0-9][0-9][0-9][0-9][-+A][0-9][0-9][0-9][A-Y0-9]"/>
       
</xs:restriction>
     
</xs:simpleType>
   
</xs:element>
 
</xs:sequence>
</xs:complexType>

element YhteyshenkiloType/nimi
diagram palvelut_p405.png
namespace http://www.paikkatietopalvelu.fi/gml/yhteiset
type yht:HenkilonnimiType
properties
isRef 0
content complex
children yht:etunimi yht:sukunimi
source <xs:element name="nimi" type="yht:HenkilonnimiType"/>

element YhteyshenkiloType/osoite
diagram palvelut_p406.png
namespace http://www.paikkatietopalvelu.fi/gml/yhteiset
type yht:PostiosoiteType
properties
isRef 0
minOcc 0
maxOcc 1
content complex
children yht:kunta yht:valtioSuomeksi yht:valtioKansainvalinen yht:osoitenimi yht:ulkomainenLahiosoite yht:osoitenumero yht:osoitenumero2 yht:jakokirjain yht:jakokirjain2 yht:porras yht:huoneisto yht:postinumero yht:postitoimipaikannimi yht:ulkomainenPostitoimipaikka yht:jarjestysnumero yht:pistesijainti yht:aluesijainti yht:viivasijainti
source <xs:element name="osoite" type="yht:PostiosoiteType" minOccurs="0"/>

element YhteyshenkiloType/sahkopostiosoite
diagram palvelut_p407.png
namespace http://www.paikkatietopalvelu.fi/gml/yhteiset
type xs:string
properties
isRef 0
minOcc 0
maxOcc 1
content simple
source <xs:element name="sahkopostiosoite" type="xs:string" minOccurs="0"/>

element YhteyshenkiloType/faksinumero
diagram palvelut_p408.png
namespace http://www.paikkatietopalvelu.fi/gml/yhteiset
type xs:string
properties
isRef 0
minOcc 0
maxOcc 1
content simple
source <xs:element name="faksinumero" type="xs:string" minOccurs="0"/>

element YhteyshenkiloType/puhelin
diagram palvelut_p409.png
namespace http://www.paikkatietopalvelu.fi/gml/yhteiset
type xs:string
properties
isRef 0
minOcc 0
maxOcc unbounded
content simple
source <xs:element name="puhelin" type="xs:string" minOccurs="0" maxOccurs="unbounded"/>

element YhteyshenkiloType/henkilotunnus
diagram palvelut_p410.png
namespace http://www.paikkatietopalvelu.fi/gml/yhteiset
type restriction of xs:string
properties
isRef 0
minOcc 0
maxOcc 1
content simple
facets
Kind Value annotation 
pattern [0-9][0-9][0-9][0-9][0-9][0-9][-+A][0-9][0-9][0-9][A-Y0-9] 
source <xs:element name="henkilotunnus" minOccurs="0">
 
<xs:simpleType>
   
<xs:restriction base="xs:string">
     
<xs:pattern value="[0-9][0-9][0-9][0-9][0-9][0-9][-+A][0-9][0-9][0-9][A-Y0-9]"/>
   
</xs:restriction>
 
</xs:simpleType>
</xs:element>

complexType YhteystietoType
diagram palvelut_p411.png
namespace http://www.paikkatietopalvelu.fi/gml/yhteiset
children yht:henkilotunnus yht:sukunimi yht:etunimi yht:yTunnus yht:yrityksenNimi yht:yhteyshenkilonNimi yht:osoitetieto yht:puhelinnumero yht:sahkopostiosoite yht:suoramarkkinointikielto yht:verkkolaskutustieto
used by
complexTypes HakijaType MaksajaType
source <xs:complexType name="YhteystietoType">
 
<xs:sequence>
   
<xs:choice>
     
<xs:sequence>
       
<xs:element name="henkilotunnus" minOccurs="0">
         
<xs:simpleType>
           
<xs:restriction base="xs:string">
             
<xs:pattern value="[0-9][0-9][0-9][0-9][0-9][0-9][-+A][0-9][0-9][0-9][A-Y0-9]"/>
           
</xs:restriction>
         
</xs:simpleType>
       
</xs:element>
       
<xs:element name="sukunimi" type="xs:string"/>
       
<xs:element name="etunimi" type="xs:string"/>
     
</xs:sequence>
     
<xs:sequence>
       
<xs:element name="yTunnus">
         
<xs:simpleType>
           
<xs:restriction base="xs:string">
             
<xs:pattern value="[0-9][0-9][0-9][0-9][0-9][0-9][0-9][-][0-9]"/>
           
</xs:restriction>
         
</xs:simpleType>
       
</xs:element>
       
<xs:element name="yrityksenNimi" type="xs:string"/>
       
<xs:element name="yhteyshenkilonNimi" type="xs:string" minOccurs="0"/>
     
</xs:sequence>
   
</xs:choice>
   
<xs:element name="osoitetieto">
     
<xs:complexType>
       
<xs:sequence>
         
<xs:element name="Osoite" type="yht:PostiosoiteType"/>
       
</xs:sequence>
     
</xs:complexType>
   
</xs:element>
   
<xs:element name="puhelinnumero" type="xs:string"/>
   
<xs:element name="sahkopostiosoite" type="xs:string" minOccurs="0"/>
   
<xs:element name="suoramarkkinointikielto" type="xs:boolean" minOccurs="0"/>
   
<xs:element name="verkkolaskutustieto" minOccurs="0">
     
<xs:complexType>
       
<xs:sequence>
         
<xs:element name="Verkkolaskutus" type="yht:VerkkolaskutusTypeType"/>
       
</xs:sequence>
     
</xs:complexType>
   
</xs:element>
 
</xs:sequence>
</xs:complexType>

element YhteystietoType/henkilotunnus
diagram palvelut_p412.png
namespace http://www.paikkatietopalvelu.fi/gml/yhteiset
type restriction of xs:string
properties
isRef 0
minOcc 0
maxOcc 1
content simple
facets
Kind Value annotation 
pattern [0-9][0-9][0-9][0-9][0-9][0-9][-+A][0-9][0-9][0-9][A-Y0-9] 
source <xs:element name="henkilotunnus" minOccurs="0">
 
<xs:simpleType>
   
<xs:restriction base="xs:string">
     
<xs:pattern value="[0-9][0-9][0-9][0-9][0-9][0-9][-+A][0-9][0-9][0-9][A-Y0-9]"/>
   
</xs:restriction>
 
</xs:simpleType>
</xs:element>

element YhteystietoType/sukunimi
diagram palvelut_p413.png
namespace http://www.paikkatietopalvelu.fi/gml/yhteiset
type xs:string
properties
isRef 0
content simple
source <xs:element name="sukunimi" type="xs:string"/>

element YhteystietoType/etunimi
diagram palvelut_p414.png
namespace http://www.paikkatietopalvelu.fi/gml/yhteiset
type xs:string
properties
isRef 0
content simple
source <xs:element name="etunimi" type="xs:string"/>

element YhteystietoType/yTunnus
diagram palvelut_p415.png
namespace http://www.paikkatietopalvelu.fi/gml/yhteiset
type restriction of xs:string
properties
isRef 0
content simple
facets
Kind Value annotation 
pattern [0-9][0-9][0-9][0-9][0-9][0-9][0-9][-][0-9] 
source <xs:element name="yTunnus">
 
<xs:simpleType>
   
<xs:restriction base="xs:string">
     
<xs:pattern value="[0-9][0-9][0-9][0-9][0-9][0-9][0-9][-][0-9]"/>
   
</xs:restriction>
 
</xs:simpleType>
</xs:element>

element YhteystietoType/yrityksenNimi
diagram palvelut_p416.png
namespace http://www.paikkatietopalvelu.fi/gml/yhteiset
type xs:string
properties
isRef 0
content simple
source <xs:element name="yrityksenNimi" type="xs:string"/>

element YhteystietoType/yhteyshenkilonNimi
diagram palvelut_p417.png
namespace http://www.paikkatietopalvelu.fi/gml/yhteiset
type xs:string
properties
isRef 0
minOcc 0
maxOcc 1
content simple
source <xs:element name="yhteyshenkilonNimi" type="xs:string" minOccurs="0"/>

element YhteystietoType/osoitetieto
diagram palvelut_p418.png
namespace http://www.paikkatietopalvelu.fi/gml/yhteiset
properties
isRef 0
content complex
children yht:Osoite
source <xs:element name="osoitetieto">
 
<xs:complexType>
   
<xs:sequence>
     
<xs:element name="Osoite" type="yht:PostiosoiteType"/>
   
</xs:sequence>
 
</xs:complexType>
</xs:element>

element YhteystietoType/osoitetieto/Osoite
diagram palvelut_p419.png
namespace http://www.paikkatietopalvelu.fi/gml/yhteiset
type yht:PostiosoiteType
properties
isRef 0
content complex
children yht:kunta yht:valtioSuomeksi yht:valtioKansainvalinen yht:osoitenimi yht:ulkomainenLahiosoite yht:osoitenumero yht:osoitenumero2 yht:jakokirjain yht:jakokirjain2 yht:porras yht:huoneisto yht:postinumero yht:postitoimipaikannimi yht:ulkomainenPostitoimipaikka yht:jarjestysnumero yht:pistesijainti yht:aluesijainti yht:viivasijainti
source <xs:element name="Osoite" type="yht:PostiosoiteType"/>

element YhteystietoType/puhelinnumero
diagram palvelut_p420.png
namespace http://www.paikkatietopalvelu.fi/gml/yhteiset
type xs:string
properties
isRef 0
content simple
source <xs:element name="puhelinnumero" type="xs:string"/>

element YhteystietoType/sahkopostiosoite
diagram palvelut_p421.png
namespace http://www.paikkatietopalvelu.fi/gml/yhteiset
type xs:string
properties
isRef 0
minOcc 0
maxOcc 1
content simple
source <xs:element name="sahkopostiosoite" type="xs:string" minOccurs="0"/>

element YhteystietoType/suoramarkkinointikielto
diagram palvelut_p422.png
namespace http://www.paikkatietopalvelu.fi/gml/yhteiset
type xs:boolean
properties
isRef 0
minOcc 0
maxOcc 1
content simple
source <xs:element name="suoramarkkinointikielto" type="xs:boolean" minOccurs="0"/>

element YhteystietoType/verkkolaskutustieto
diagram palvelut_p423.png
namespace http://www.paikkatietopalvelu.fi/gml/yhteiset
properties
isRef 0
minOcc 0
maxOcc 1
content complex
children yht:Verkkolaskutus
source <xs:element name="verkkolaskutustieto" minOccurs="0">
 
<xs:complexType>
   
<xs:sequence>
     
<xs:element name="Verkkolaskutus" type="yht:VerkkolaskutusTypeType"/>
   
</xs:sequence>
 
</xs:complexType>
</xs:element>

element YhteystietoType/verkkolaskutustieto/Verkkolaskutus
diagram palvelut_p424.png
namespace http://www.paikkatietopalvelu.fi/gml/yhteiset
type yht:VerkkolaskutusTypeType
properties
isRef 0
content complex
children yht:ovtTunnus yht:verkkolaskuTunnus yht:valittajaTunnus
source <xs:element name="Verkkolaskutus" type="yht:VerkkolaskutusTypeType"/>

complexType YmparistoLiiteType
diagram palvelut_p425.png
namespace http://www.paikkatietopalvelu.fi/gml/yhteiset
type extension of yht:LiiteType
properties
base yht:LiiteType
children yht:kuvaus yht:linkkiliitteeseen yht:muokkausHetki yht:versionumero yht:tekija yht:tyyppi yht:metatietotieto
used by
elements LausuntoYmpType/lausuntotieto/Lausunto/liitetieto/Liite YmparistoPaatosType/liitetieto/Liite ValvontatapahtumaType/liitetieto/Liite LausuntoYmpType/lausuntotieto/Lausunto/puoltotieto/Puolto/lisatietotieto/Lisatieto
source <xs:complexType name="YmparistoLiiteType">
 
<xs:complexContent>
   
<xs:extension base="yht:LiiteType">
     
<xs:sequence>
       
<xs:element name="tekija" type="yht:YmparistoOsapuoliType" minOccurs="0"/>
       
<xs:element name="tyyppi" type="xs:string" minOccurs="0"/>
       
<xs:element name="metatietotieto" minOccurs="0" maxOccurs="unbounded">
         
<xs:complexType>
           
<xs:sequence>
             
<xs:element name="metatieto">
               
<xs:complexType>
                 
<xs:sequence>
                   
<xs:element name="metatietoArvo" type="xs:string" minOccurs="0"/>
                   
<xs:element name="metatietoNimi" type="xs:string" minOccurs="0"/>
                 
</xs:sequence>
               
</xs:complexType>
             
</xs:element>
           
</xs:sequence>
         
</xs:complexType>
       
</xs:element>
     
</xs:sequence>
   
</xs:extension>
 
</xs:complexContent>
</xs:complexType>

element YmparistoLiiteType/tekija
diagram palvelut_p426.png
namespace http://www.paikkatietopalvelu.fi/gml/yhteiset
type yht:YmparistoOsapuoliType
properties
isRef 0
minOcc 0
maxOcc 1
content complex
children yht:henkilo yht:yritys yht:turvakieltoKytkin yht:suoramarkkinointikieltoKytkin yht:rooliKoodi
source <xs:element name="tekija" type="yht:YmparistoOsapuoliType" minOccurs="0"/>

element YmparistoLiiteType/tyyppi
diagram palvelut_p427.png
namespace http://www.paikkatietopalvelu.fi/gml/yhteiset
type xs:string
properties
isRef 0
minOcc 0
maxOcc 1
content simple
source <xs:element name="tyyppi" type="xs:string" minOccurs="0"/>

element YmparistoLiiteType/metatietotieto
diagram palvelut_p428.png
namespace http://www.paikkatietopalvelu.fi/gml/yhteiset
properties
isRef 0
minOcc 0
maxOcc unbounded
content complex
children yht:metatieto
source <xs:element name="metatietotieto" minOccurs="0" maxOccurs="unbounded">
 
<xs:complexType>
   
<xs:sequence>
     
<xs:element name="metatieto">
       
<xs:complexType>
         
<xs:sequence>
           
<xs:element name="metatietoArvo" type="xs:string" minOccurs="0"/>
           
<xs:element name="metatietoNimi" type="xs:string" minOccurs="0"/>
         
</xs:sequence>
       
</xs:complexType>
     
</xs:element>
   
</xs:sequence>
 
</xs:complexType>
</xs:element>

element YmparistoLiiteType/metatietotieto/metatieto
diagram palvelut_p429.png
namespace http://www.paikkatietopalvelu.fi/gml/yhteiset
properties
isRef 0
content complex
children yht:metatietoArvo yht:metatietoNimi
source <xs:element name="metatieto">
 
<xs:complexType>
   
<xs:sequence>
     
<xs:element name="metatietoArvo" type="xs:string" minOccurs="0"/>
     
<xs:element name="metatietoNimi" type="xs:string" minOccurs="0"/>
   
</xs:sequence>
 
</xs:complexType>
</xs:element>

element YmparistoLiiteType/metatietotieto/metatieto/metatietoArvo
diagram palvelut_p430.png
namespace http://www.paikkatietopalvelu.fi/gml/yhteiset
type xs:string
properties
isRef 0
minOcc 0
maxOcc 1
content simple
source <xs:element name="metatietoArvo" type="xs:string" minOccurs="0"/>

element YmparistoLiiteType/metatietotieto/metatieto/metatietoNimi
diagram palvelut_p431.png
namespace http://www.paikkatietopalvelu.fi/gml/yhteiset
type xs:string
properties
isRef 0
minOcc 0
maxOcc 1
content simple
source <xs:element name="metatietoNimi" type="xs:string" minOccurs="0"/>

complexType YmparistoLuvanTunnisteTiedotType
diagram palvelut_p432.png
namespace http://www.paikkatietopalvelu.fi/gml/yhteiset
children yht:LupaTunnus
source <xs:complexType name="YmparistoLuvanTunnisteTiedotType">
 
<xs:sequence>
   
<xs:element name="LupaTunnus" type="yht:YmparistoLuvanTunnusType"/>
 
</xs:sequence>
</xs:complexType>

element YmparistoLuvanTunnisteTiedotType/LupaTunnus
diagram palvelut_p433.png
namespace http://www.paikkatietopalvelu.fi/gml/yhteiset
type yht:YmparistoLuvanTunnusType
properties
isRef 0
content complex
children yht:kuntalupatunnus yht:muuTunnustieto yht:saapumisPvm yht:viittaus
source <xs:element name="LupaTunnus" type="yht:YmparistoLuvanTunnusType"/>

complexType YmparistoLuvanTunnusType
diagram palvelut_p434.png
namespace http://www.paikkatietopalvelu.fi/gml/yhteiset
children yht:kuntalupatunnus yht:muuTunnustieto yht:saapumisPvm yht:viittaus
used by
element YmparistoLuvanTunnisteTiedotType/LupaTunnus
source <xs:complexType name="YmparistoLuvanTunnusType">
 
<xs:sequence>
   
<xs:element name="kuntalupatunnus" type="xs:string" minOccurs="0">
     
<xs:annotation>
       
<xs:documentation>Kunnan antama tunnus</xs:documentation>
     
</xs:annotation>
   
</xs:element>
   
<xs:element name="muuTunnustieto" minOccurs="0" maxOccurs="unbounded">
     
<xs:complexType>
       
<xs:sequence>
         
<xs:element name="MuuTunnus" type="yht:MuuTunnusType"/>
       
</xs:sequence>
     
</xs:complexType>
   
</xs:element>
   
<xs:element name="saapumisPvm" type="xs:date" minOccurs="0">
     
<xs:annotation>
       
<xs:documentation>ilmoituspäivä</xs:documentation>
     
</xs:annotation>
   
</xs:element>
   
<xs:element name="viittaus" type="yht:ViittausType" minOccurs="0"/>
 
</xs:sequence>
</xs:complexType>

element YmparistoLuvanTunnusType/kuntalupatunnus
diagram palvelut_p435.png
namespace http://www.paikkatietopalvelu.fi/gml/yhteiset
type xs:string
properties
isRef 0
minOcc 0
maxOcc 1
content simple
annotation
documentation
Kunnan antama tunnus
source <xs:element name="kuntalupatunnus" type="xs:string" minOccurs="0">
 
<xs:annotation>
   
<xs:documentation>Kunnan antama tunnus</xs:documentation>
 
</xs:annotation>
</xs:element>

element YmparistoLuvanTunnusType/muuTunnustieto
diagram palvelut_p436.png
namespace http://www.paikkatietopalvelu.fi/gml/yhteiset
properties
isRef 0
minOcc 0
maxOcc unbounded
content complex
children yht:MuuTunnus
source <xs:element name="muuTunnustieto" minOccurs="0" maxOccurs="unbounded">
 
<xs:complexType>
   
<xs:sequence>
     
<xs:element name="MuuTunnus" type="yht:MuuTunnusType"/>
   
</xs:sequence>
 
</xs:complexType>
</xs:element>

element YmparistoLuvanTunnusType/muuTunnustieto/MuuTunnus
diagram palvelut_p437.png
namespace http://www.paikkatietopalvelu.fi/gml/yhteiset
type yht:MuuTunnusType
properties
isRef 0
content complex
children yht:tunnus yht:sovellus
source <xs:element name="MuuTunnus" type="yht:MuuTunnusType"/>

element YmparistoLuvanTunnusType/saapumisPvm
diagram palvelut_p438.png
namespace http://www.paikkatietopalvelu.fi/gml/yhteiset
type xs:date
properties
isRef 0
minOcc 0
maxOcc 1
content simple
annotation
documentation
ilmoituspäivä
source <xs:element name="saapumisPvm" type="xs:date" minOccurs="0">
 
<xs:annotation>
   
<xs:documentation>ilmoituspäivä</xs:documentation>
 
</xs:annotation>
</xs:element>

element YmparistoLuvanTunnusType/viittaus
diagram palvelut_p439.png
namespace http://www.paikkatietopalvelu.fi/gml/yhteiset
type yht:ViittausType
properties
isRef 0
minOcc 0
maxOcc 1
content simple
facets
Kind Value annotation 
enumeration edellinen rakennusvalvonta-asia 
enumeration seuraava rakennusvalvonta-asia 
source <xs:element name="viittaus" type="yht:ViittausType" minOccurs="0"/>

complexType YmparistoOsapuoliType
diagram palvelut_p440.png
namespace http://www.paikkatietopalvelu.fi/gml/yhteiset
children yht:henkilo yht:yritys yht:turvakieltoKytkin yht:suoramarkkinointikieltoKytkin yht:rooliKoodi
used by
elements KasittelyTapahtumatType/kasittelytiedottieto/Kasittelytiedot/kasittelija KasittelyTietoType/kasittelija YmparistoLiiteType/tekija
source <xs:complexType name="YmparistoOsapuoliType">
 
<xs:sequence>
   
<xs:element name="henkilo" type="yht:YhteyshenkiloType" minOccurs="0">
     
<xs:annotation>
       
<xs:documentation>Yhteyshenkilön nimi ja yhteystiedot</xs:documentation>
     
</xs:annotation>
   
</xs:element>
   
<xs:element name="yritys" type="yht:YritysType" minOccurs="0">
     
<xs:annotation>
       
<xs:documentation>Jos kyseessä on yritys tvs. niin tiedot siirretään tässä elementissä</xs:documentation>
     
</xs:annotation>
   
</xs:element>
   
<xs:element name="turvakieltoKytkin" type="xs:boolean" minOccurs="0"/>
   
<xs:element name="suoramarkkinointikieltoKytkin" type="xs:boolean" minOccurs="0"/>
   
<xs:element name="rooliKoodi" minOccurs="0">
     
<xs:simpleType>
       
<xs:restriction base="xs:string">
         
<xs:enumeration value="vireillepanija"/>
         
<xs:enumeration value="toiminnanharjoittaja"/>
         
<xs:enumeration value="entinen toiminnanharjoittaja"/>
         
<xs:enumeration value="maksaja"/>
         
<xs:enumeration value="asiamies"/>
         
<xs:enumeration value="muu"/>
         
<xs:enumeration value="ei tiedossa"/>
       
</xs:restriction>
     
</xs:simpleType>
   
</xs:element>
 
</xs:sequence>
</xs:complexType>

element YmparistoOsapuoliType/henkilo
diagram palvelut_p441.png
namespace http://www.paikkatietopalvelu.fi/gml/yhteiset
type yht:YhteyshenkiloType
properties
isRef 0
minOcc 0
maxOcc 1
content complex
children yht:nimi yht:osoite yht:sahkopostiosoite yht:faksinumero yht:puhelin yht:henkilotunnus
annotation
documentation
Yhteyshenkilön nimi ja yhteystiedot
source <xs:element name="henkilo" type="yht:YhteyshenkiloType" minOccurs="0">
 
<xs:annotation>
   
<xs:documentation>Yhteyshenkilön nimi ja yhteystiedot</xs:documentation>
 
</xs:annotation>
</xs:element>

element YmparistoOsapuoliType/yritys
diagram palvelut_p442.png
namespace http://www.paikkatietopalvelu.fi/gml/yhteiset
type yht:YritysType
properties
isRef 0
minOcc 0
maxOcc 1
content complex
children yht:nimi yht:liikeJaYhteisotunnus yht:kayntiosoitetieto yht:postiosoitetieto yht:kotipaikka yht:faksinumero yht:puhelin yht:www yht:sahkopostiosoite yht:verkkolaskutustieto
annotation
documentation
Jos kyseessä on yritys tvs. niin tiedot siirretään tässä elementissä
source <xs:element name="yritys" type="yht:YritysType" minOccurs="0">
 
<xs:annotation>
   
<xs:documentation>Jos kyseessä on yritys tvs. niin tiedot siirretään tässä elementissä</xs:documentation>
 
</xs:annotation>
</xs:element>

element YmparistoOsapuoliType/turvakieltoKytkin
diagram palvelut_p443.png
namespace http://www.paikkatietopalvelu.fi/gml/yhteiset
type xs:boolean
properties
isRef 0
minOcc 0
maxOcc 1
content simple
source <xs:element name="turvakieltoKytkin" type="xs:boolean" minOccurs="0"/>

element YmparistoOsapuoliType/suoramarkkinointikieltoKytkin
diagram palvelut_p444.png
namespace http://www.paikkatietopalvelu.fi/gml/yhteiset
type xs:boolean
properties
isRef 0
minOcc 0
maxOcc 1
content simple
source <xs:element name="suoramarkkinointikieltoKytkin" type="xs:boolean" minOccurs="0"/>

element YmparistoOsapuoliType/rooliKoodi
diagram palvelut_p445.png
namespace http://www.paikkatietopalvelu.fi/gml/yhteiset
type restriction of xs:string
properties
isRef 0
minOcc 0
maxOcc 1
content simple
facets
Kind Value annotation 
enumeration vireillepanija 
enumeration toiminnanharjoittaja 
enumeration entinen toiminnanharjoittaja 
enumeration maksaja 
enumeration asiamies 
enumeration muu 
enumeration ei tiedossa 
source <xs:element name="rooliKoodi" minOccurs="0">
 
<xs:simpleType>
   
<xs:restriction base="xs:string">
     
<xs:enumeration value="vireillepanija"/>
     
<xs:enumeration value="toiminnanharjoittaja"/>
     
<xs:enumeration value="entinen toiminnanharjoittaja"/>
     
<xs:enumeration value="maksaja"/>
     
<xs:enumeration value="asiamies"/>
     
<xs:enumeration value="muu"/>
     
<xs:enumeration value="ei tiedossa"/>
   
</xs:restriction>
 
</xs:simpleType>
</xs:element>

complexType YmparistoPaatosType
diagram palvelut_p446.png
namespace http://www.paikkatietopalvelu.fi/gml/yhteiset
children yht:takuuaikaPaivat yht:lupaehdotJaMaaraykset yht:paatoslinkki yht:paatosdokumentinPvm yht:liitetieto
used by
element KasittelyTapahtumatType/paatostieto/Paatos
source <xs:complexType name="YmparistoPaatosType">
 
<xs:sequence>
   
<xs:element name="takuuaikaPaivat" type="xs:int" minOccurs="0"/>
   
<xs:element name="lupaehdotJaMaaraykset" type="xs:string" minOccurs="0" maxOccurs="unbounded"/>
   
<xs:element name="paatoslinkki" type="xs:string" minOccurs="0"/>
   
<xs:element name="paatosdokumentinPvm" type="xs:date" minOccurs="0"/>
   
<xs:element name="liitetieto" minOccurs="0" maxOccurs="unbounded">
     
<xs:complexType>
       
<xs:sequence>
         
<xs:element name="Liite" type="yht:YmparistoLiiteType"/>
       
</xs:sequence>
     
</xs:complexType>
   
</xs:element>
 
</xs:sequence>
</xs:complexType>

element YmparistoPaatosType/takuuaikaPaivat
diagram palvelut_p447.png
namespace http://www.paikkatietopalvelu.fi/gml/yhteiset
type xs:int
properties
isRef 0
minOcc 0
maxOcc 1
content simple
source <xs:element name="takuuaikaPaivat" type="xs:int" minOccurs="0"/>

element YmparistoPaatosType/lupaehdotJaMaaraykset
diagram palvelut_p448.png
namespace http://www.paikkatietopalvelu.fi/gml/yhteiset
type xs:string
properties
isRef 0
minOcc 0
maxOcc unbounded
content simple
source <xs:element name="lupaehdotJaMaaraykset" type="xs:string" minOccurs="0" maxOccurs="unbounded"/>

element YmparistoPaatosType/paatoslinkki
diagram palvelut_p449.png
namespace http://www.paikkatietopalvelu.fi/gml/yhteiset
type xs:string
properties
isRef 0
minOcc 0
maxOcc 1
content simple
source <xs:element name="paatoslinkki" type="xs:string" minOccurs="0"/>

element YmparistoPaatosType/paatosdokumentinPvm
diagram palvelut_p450.png
namespace http://www.paikkatietopalvelu.fi/gml/yhteiset
type xs:date
properties
isRef 0
minOcc 0
maxOcc 1
content simple
source <xs:element name="paatosdokumentinPvm" type="xs:date" minOccurs="0"/>

element YmparistoPaatosType/liitetieto
diagram palvelut_p451.png
namespace http://www.paikkatietopalvelu.fi/gml/yhteiset
properties
isRef 0
minOcc 0
maxOcc unbounded
content complex
children yht:Liite
source <xs:element name="liitetieto" minOccurs="0" maxOccurs="unbounded">
 
<xs:complexType>
   
<xs:sequence>
     
<xs:element name="Liite" type="yht:YmparistoLiiteType"/>
   
</xs:sequence>
 
</xs:complexType>
</xs:element>

element YmparistoPaatosType/liitetieto/Liite
diagram palvelut_p452.png
namespace http://www.paikkatietopalvelu.fi/gml/yhteiset
type yht:YmparistoLiiteType
properties
isRef 0
content complex
children yht:kuvaus yht:linkkiliitteeseen yht:muokkausHetki yht:versionumero yht:tekija yht:tyyppi yht:metatietotieto
source <xs:element name="Liite" type="yht:YmparistoLiiteType"/>

complexType YritysType
diagram palvelut_p453.png
namespace http://www.paikkatietopalvelu.fi/gml/yhteiset
children yht:nimi yht:liikeJaYhteisotunnus yht:kayntiosoitetieto yht:postiosoitetieto yht:kotipaikka yht:faksinumero yht:puhelin yht:www yht:sahkopostiosoite yht:verkkolaskutustieto
used by
elements SuunnittelijaType/yritys TyonjohtajaType/yritys OsapuoliType/yritys YmparistoOsapuoliType/yritys
source <xs:complexType name="YritysType">
 
<xs:sequence>
   
<xs:element name="nimi" type="xs:string">
     
<xs:annotation>
       
<xs:documentation>Nimi tai toiminimi</xs:documentation>
     
</xs:annotation>
   
</xs:element>
   
<xs:element name="liikeJaYhteisotunnus" minOccurs="0">
     
<xs:simpleType>
       
<xs:restriction base="xs:string">
         
<xs:pattern value="[0-9][0-9][0-9][0-9][0-9][0-9][0-9][-][0-9]"/>
       
</xs:restriction>
     
</xs:simpleType>
   
</xs:element>
   
<xs:element name="kayntiosoitetieto" minOccurs="0">
     
<xs:complexType>
       
<xs:sequence>
         
<xs:element name="kayntiosoite" type="yht:PostiosoiteType"/>
       
</xs:sequence>
     
</xs:complexType>
   
</xs:element>
   
<xs:element name="postiosoitetieto" minOccurs="0">
     
<xs:complexType>
       
<xs:sequence>
         
<xs:element name="postiosoite" type="yht:PostiosoiteType"/>
       
</xs:sequence>
     
</xs:complexType>
   
</xs:element>
   
<xs:element name="kotipaikka" type="xs:string" minOccurs="0"/>
   
<xs:element name="faksinumero" type="xs:string" minOccurs="0"/>
   
<xs:element name="puhelin" type="xs:string" minOccurs="0" maxOccurs="unbounded"/>
   
<xs:element name="www" type="xs:anyURI" minOccurs="0"/>
   
<xs:element name="sahkopostiosoite" type="xs:string" minOccurs="0"/>
   
<xs:element name="verkkolaskutustieto" minOccurs="0">
     
<xs:complexType>
       
<xs:sequence>
         
<xs:element name="Verkkolaskutus" type="yht:VerkkolaskutusTypeType"/>
       
</xs:sequence>
     
</xs:complexType>
   
</xs:element>
 
</xs:sequence>
</xs:complexType>

element YritysType/nimi
diagram palvelut_p454.png
namespace http://www.paikkatietopalvelu.fi/gml/yhteiset
type xs:string
properties
isRef 0
content simple
annotation
documentation
Nimi tai toiminimi
source <xs:element name="nimi" type="xs:string">
 
<xs:annotation>
   
<xs:documentation>Nimi tai toiminimi</xs:documentation>
 
</xs:annotation>
</xs:element>

element YritysType/liikeJaYhteisotunnus
diagram palvelut_p455.png
namespace http://www.paikkatietopalvelu.fi/gml/yhteiset
type restriction of xs:string
properties
isRef 0
minOcc 0
maxOcc 1
content simple
facets
Kind Value annotation 
pattern [0-9][0-9][0-9][0-9][0-9][0-9][0-9][-][0-9] 
source <xs:element name="liikeJaYhteisotunnus" minOccurs="0">
 
<xs:simpleType>
   
<xs:restriction base="xs:string">
     
<xs:pattern value="[0-9][0-9][0-9][0-9][0-9][0-9][0-9][-][0-9]"/>
   
</xs:restriction>
 
</xs:simpleType>
</xs:element>

element YritysType/kayntiosoitetieto
diagram palvelut_p456.png
namespace http://www.paikkatietopalvelu.fi/gml/yhteiset
properties
isRef 0
minOcc 0
maxOcc 1
content complex
children yht:kayntiosoite
source <xs:element name="kayntiosoitetieto" minOccurs="0">
 
<xs:complexType>
   
<xs:sequence>
     
<xs:element name="kayntiosoite" type="yht:PostiosoiteType"/>
   
</xs:sequence>
 
</xs:complexType>
</xs:element>

element YritysType/kayntiosoitetieto/kayntiosoite
diagram palvelut_p457.png
namespace http://www.paikkatietopalvelu.fi/gml/yhteiset
type yht:PostiosoiteType
properties
isRef 0
content complex
children yht:kunta yht:valtioSuomeksi yht:valtioKansainvalinen yht:osoitenimi yht:ulkomainenLahiosoite yht:osoitenumero yht:osoitenumero2 yht:jakokirjain yht:jakokirjain2 yht:porras yht:huoneisto yht:postinumero yht:postitoimipaikannimi yht:ulkomainenPostitoimipaikka yht:jarjestysnumero yht:pistesijainti yht:aluesijainti yht:viivasijainti
source <xs:element name="kayntiosoite" type="yht:PostiosoiteType"/>

element YritysType/postiosoitetieto
diagram palvelut_p458.png
namespace http://www.paikkatietopalvelu.fi/gml/yhteiset
properties
isRef 0
minOcc 0
maxOcc 1
content complex
children yht:postiosoite
source <xs:element name="postiosoitetieto" minOccurs="0">
 
<xs:complexType>
   
<xs:sequence>
     
<xs:element name="postiosoite" type="yht:PostiosoiteType"/>
   
</xs:sequence>
 
</xs:complexType>
</xs:element>

element YritysType/postiosoitetieto/postiosoite
diagram palvelut_p459.png
namespace http://www.paikkatietopalvelu.fi/gml/yhteiset
type yht:PostiosoiteType
properties
isRef 0
content complex
children yht:kunta yht:valtioSuomeksi yht:valtioKansainvalinen yht:osoitenimi yht:ulkomainenLahiosoite yht:osoitenumero yht:osoitenumero2 yht:jakokirjain yht:jakokirjain2 yht:porras yht:huoneisto yht:postinumero yht:postitoimipaikannimi yht:ulkomainenPostitoimipaikka yht:jarjestysnumero yht:pistesijainti yht:aluesijainti yht:viivasijainti
source <xs:element name="postiosoite" type="yht:PostiosoiteType"/>

element YritysType/kotipaikka
diagram palvelut_p460.png
namespace http://www.paikkatietopalvelu.fi/gml/yhteiset
type xs:string
properties
isRef 0
minOcc 0
maxOcc 1
content simple
source <xs:element name="kotipaikka" type="xs:string" minOccurs="0"/>

element YritysType/faksinumero
diagram palvelut_p461.png
namespace http://www.paikkatietopalvelu.fi/gml/yhteiset
type xs:string
properties
isRef 0
minOcc 0
maxOcc 1
content simple
source <xs:element name="faksinumero" type="xs:string" minOccurs="0"/>

element YritysType/puhelin
diagram palvelut_p462.png
namespace http://www.paikkatietopalvelu.fi/gml/yhteiset
type xs:string
properties
isRef 0
minOcc 0
maxOcc unbounded
content simple
source <xs:element name="puhelin" type="xs:string" minOccurs="0" maxOccurs="unbounded"/>

element YritysType/www
diagram palvelut_p463.png
namespace http://www.paikkatietopalvelu.fi/gml/yhteiset
type xs:anyURI
properties
isRef 0
minOcc 0
maxOcc 1
content simple
source <xs:element name="www" type="xs:anyURI" minOccurs="0"/>

element YritysType/sahkopostiosoite
diagram palvelut_p464.png
namespace http://www.paikkatietopalvelu.fi/gml/yhteiset
type xs:string
properties
isRef 0
minOcc 0
maxOcc 1
content simple
source <xs:element name="sahkopostiosoite" type="xs:string" minOccurs="0"/>

element YritysType/verkkolaskutustieto
diagram palvelut_p465.png
namespace http://www.paikkatietopalvelu.fi/gml/yhteiset
properties
isRef 0
minOcc 0
maxOcc 1
content complex
children yht:Verkkolaskutus
source <xs:element name="verkkolaskutustieto" minOccurs="0">
 
<xs:complexType>
   
<xs:sequence>
     
<xs:element name="Verkkolaskutus" type="yht:VerkkolaskutusTypeType"/>
   
</xs:sequence>
 
</xs:complexType>
</xs:element>

element YritysType/verkkolaskutustieto/Verkkolaskutus
diagram palvelut_p466.png
namespace http://www.paikkatietopalvelu.fi/gml/yhteiset
type yht:VerkkolaskutusTypeType
properties
isRef 0
content complex
children yht:ovtTunnus yht:verkkolaskuTunnus yht:valittajaTunnus
source <xs:element name="Verkkolaskutus" type="yht:VerkkolaskutusTypeType"/>

simpleType AineistonTilaType
namespace http://www.paikkatietopalvelu.fi/gml/yhteiset
type restriction of xs:string
used by
element AineistotoimituksentiedotType/tila
facets
Kind Value annotation 
enumeration valmis 
enumeration keskeneräinen 
enumeration muu 
enumeration ei tiedossa 
source <xs:simpleType name="AineistonTilaType">
 
<xs:restriction base="xs:string">
   
<xs:enumeration value="valmis"/>
   
<xs:enumeration value="keskeneräinen"/>
   
<xs:enumeration value="muu"/>
   
<xs:enumeration value="ei tiedossa"/>
 
</xs:restriction>
</xs:simpleType>

simpleType KaavanvaiheType
namespace http://www.paikkatietopalvelu.fi/gml/yhteiset
type restriction of xs:string
facets
Kind Value annotation 
enumeration vireilletullut 
enumeration kaavaehdotus 
enumeration hyväksytty 
enumeration lainvoimainen 
enumeration osittain voimaantullut 
enumeration oikaisukehoituksen alainen 
enumeration kumottu 
enumeration valituksen alainen 
enumeration rauennut 
enumeration ei tiedossa 
source <xs:simpleType name="KaavanvaiheType">
 
<xs:restriction base="xs:string">
   
<xs:enumeration value="vireilletullut"/>
   
<xs:enumeration value="kaavaehdotus"/>
   
<xs:enumeration value="hyväksytty"/>
   
<xs:enumeration value="lainvoimainen"/>
   
<xs:enumeration value="osittain voimaantullut"/>
   
<xs:enumeration value="oikaisukehoituksen alainen"/>
   
<xs:enumeration value="kumottu"/>
   
<xs:enumeration value="valituksen alainen"/>
   
<xs:enumeration value="rauennut"/>
   
<xs:enumeration value="ei tiedossa"/>
 
</xs:restriction>
</xs:simpleType>

simpleType KayttotarkoitusKoodiType
namespace http://www.paikkatietopalvelu.fi/gml/yhteiset
type restriction of xs:string
used by
element KayttotarkoitusType/kayttotarkoitusKoodi
facets
Kind Value annotation 
enumeration asuntotilaa(ei vapaa-ajan asunnoista) 
enumeration myymälä, majoitus- ja ravitsemustilaa 
enumeration hoitotilaa 
enumeration toimisto- ja hallintotilaa 
enumeration kokoontumistilaa 
enumeration opetustilaa 
enumeration tuotantotilaa(teollisuus) 
enumeration varastotilaa 
enumeration muuta huoneistoalaan kuuluvaa tilaa 
enumeration ei tiedossa 
source <xs:simpleType name="KayttotarkoitusKoodiType">
 
<xs:restriction base="xs:string">
   
<xs:enumeration value="asuntotilaa(ei vapaa-ajan asunnoista)"/>
   
<xs:enumeration value="myymälä, majoitus- ja ravitsemustilaa"/>
   
<xs:enumeration value="hoitotilaa"/>
   
<xs:enumeration value="toimisto- ja hallintotilaa"/>
   
<xs:enumeration value="kokoontumistilaa"/>
   
<xs:enumeration value="opetustilaa"/>
   
<xs:enumeration value="tuotantotilaa(teollisuus)"/>
   
<xs:enumeration value="varastotilaa"/>
   
<xs:enumeration value="muuta huoneistoalaan kuuluvaa tilaa"/>
   
<xs:enumeration value="ei tiedossa"/>
 
</xs:restriction>
</xs:simpleType>

simpleType KiinteistotunnusType
namespace http://www.paikkatietopalvelu.fi/gml/yhteiset
type restriction of xs:string
used by
elements KiinteistoType/kiinteistotunnus OsapuoletType/Osapuolet/naapuritieto/Naapuri/kiinteistotunnus RakennuksenTunnusType/kiinttun
facets
Kind Value annotation 
pattern (([0-9]{3}){2}([0-9]{4}){2}) 
source <xs:simpleType name="KiinteistotunnusType">
 
<xs:restriction base="xs:string">
   
<xs:pattern value="(([0-9]{3}){2}([0-9]{4}){2})"/>
 
</xs:restriction>
</xs:simpleType>

simpleType KuntaRooliKoodiType
namespace http://www.paikkatietopalvelu.fi/gml/yhteiset
type restriction of xs:string
used by
element OsapuoliType/kuntaRooliKoodi
facets
Kind Value annotation 
enumeration Rakennuksen omistaja 
enumeration Rakennusvalvonta-asian hakija 
enumeration Rakennusvalvonta-asian laskun maksaja 
enumeration Rakennusvalvonta-asian lausunnon pyytäjä 
enumeration Jatkuvan valvonnan ilmoittaja 
enumeration Kehotuksen tms. saaja 
enumeration Uhkasakon saaja 
enumeration Rakennusvalvonta-asian vastineen antaja 
enumeration Työn suorittaja 
enumeration Pääsuunnittelija 
enumeration Rakennusvalvonnan asiamies 
enumeration Pöytäkirjan vastaanottaja 
enumeration Asian osapuoli 
enumeration Selityksen tai lausunnon pyytäjä 
enumeration Ilmoituksen tekijä 
enumeration Kehotuksen saaja 
enumeration ei tiedossa 
source <xs:simpleType name="KuntaRooliKoodiType">
 
<xs:restriction base="xs:string">
   
<xs:enumeration value="Rakennuksen omistaja"/>
   
<xs:enumeration value="Rakennusvalvonta-asian hakija"/>
   
<xs:enumeration value="Rakennusvalvonta-asian laskun maksaja"/>
   
<xs:enumeration value="Rakennusvalvonta-asian lausunnon pyytäjä"/>
   
<xs:enumeration value="Jatkuvan valvonnan ilmoittaja"/>
   
<xs:enumeration value="Kehotuksen tms. saaja"/>
   
<xs:enumeration value="Uhkasakon saaja"/>
   
<xs:enumeration value="Rakennusvalvonta-asian vastineen antaja"/>
   
<xs:enumeration value="Työn suorittaja"/>
   
<xs:enumeration value="Pääsuunnittelija"/>
   
<xs:enumeration value="Rakennusvalvonnan asiamies"/>
   
<xs:enumeration value="Pöytäkirjan vastaanottaja"/>
   
<xs:enumeration value="Asian osapuoli"/>
   
<xs:enumeration value="Selityksen tai lausunnon pyytäjä"/>
   
<xs:enumeration value="Ilmoituksen tekijä"/>
   
<xs:enumeration value="Kehotuksen saaja"/>
   
<xs:enumeration value="ei tiedossa"/>
 
</xs:restriction>
</xs:simpleType>

simpleType LuontiTapaType
namespace http://www.paikkatietopalvelu.fi/gml/yhteiset
type restriction of xs:string
used by
element SijaintiType/luontitapa
facets
Kind Value annotation 
enumeration digitointi 
enumeration maastomittaus 
enumeration skannattu 
enumeration kuvamittaus 
enumeration laserkeilattu 
enumeration kiinteistötoimitus 
enumeration muu 
enumeration tuntematon 
annotation
documentation
Kertoo miten kohde on luotu tietokantaan
source <xs:simpleType name="LuontiTapaType">
 
<xs:annotation>
   
<xs:documentation>Kertoo miten kohde on luotu tietokantaan</xs:documentation>
 
</xs:annotation>
 
<xs:restriction base="xs:string">
   
<xs:enumeration value="digitointi"/>
   
<xs:enumeration value="maastomittaus"/>
   
<xs:enumeration value="skannattu"/>
   
<xs:enumeration value="kuvamittaus"/>
   
<xs:enumeration value="laserkeilattu"/>
   
<xs:enumeration value="kiinteistötoimitus"/>
   
<xs:enumeration value="muu"/>
   
<xs:enumeration value="tuntematon"/>
 
</xs:restriction>
</xs:simpleType>

simpleType MuutosTilaType
namespace http://www.paikkatietopalvelu.fi/gml/yhteiset
type restriction of xs:string
used by
element TilamuutosType/tila
facets
Kind Value annotation 
enumeration uusi lupa, ei käsittelyssä 
enumeration vireillä 
enumeration odottaa asiakkaan toimenpiteitä 
enumeration lupa käsitelty, siirretty päättäjälle 
enumeration lupa jätetty pöydälle 
enumeration lupa hyväksytty 
enumeration lupa evätty 
enumeration päätös toimitettu 
enumeration rakennustyöt aloitettu 
enumeration rakennustyöt keskeytetty 
enumeration päätöksestä valitettu, valitusprosessin tulosta ei ole 
enumeration lupa rauennut 
enumeration jatkoaika myönnetty 
enumeration osittainen loppukatselmus, yksi tai useampia luvan rakennuksista on käyttöönotettu 
enumeration lupa vanhentunut 
enumeration lopullinen loppukatselmus tehty 
enumeration luvalla ei loppukatselmusehtoa, lupa valmis 
enumeration ei tiedossa 
source <xs:simpleType name="MuutosTilaType">
 
<xs:restriction base="xs:string">
   
<xs:enumeration value="uusi lupa, ei käsittelyssä"/>
   
<xs:enumeration value="vireillä"/>
   
<xs:enumeration value="odottaa asiakkaan toimenpiteitä"/>
   
<xs:enumeration value="lupa käsitelty, siirretty päättäjälle"/>
   
<xs:enumeration value="lupa jätetty pöydälle"/>
   
<xs:enumeration value="lupa hyväksytty"/>
   
<xs:enumeration value="lupa evätty"/>
   
<xs:enumeration value="päätös toimitettu"/>
   
<xs:enumeration value="rakennustyöt aloitettu"/>
   
<xs:enumeration value="rakennustyöt keskeytetty"/>
   
<xs:enumeration value="päätöksestä valitettu, valitusprosessin tulosta ei ole"/>
   
<xs:enumeration value="lupa rauennut"/>
   
<xs:enumeration value="jatkoaika myönnetty"/>
   
<xs:enumeration value="osittainen loppukatselmus, yksi tai useampia luvan rakennuksista on käyttöönotettu"/>
   
<xs:enumeration value="lupa vanhentunut"/>
   
<xs:enumeration value="lopullinen loppukatselmus tehty"/>
   
<xs:enumeration value="luvalla ei loppukatselmusehtoa, lupa valmis"/>
   
<xs:enumeration value="ei tiedossa"/>
 
</xs:restriction>
</xs:simpleType>

simpleType OsoiteTilaType
namespace http://www.paikkatietopalvelu.fi/gml/yhteiset
type restriction of xs:string
used by
element OsoiteType/tila
facets
Kind Value annotation 
enumeration poistunut 
enumeration varaus 
enumeration voimassa 
enumeration ei tiedossa 
source <xs:simpleType name="OsoiteTilaType">
 
<xs:restriction base="xs:string">
   
<xs:enumeration value="poistunut"/>
   
<xs:enumeration value="varaus"/>
   
<xs:enumeration value="voimassa"/>
   
<xs:enumeration value="ei tiedossa"/>
 
</xs:restriction>
</xs:simpleType>

simpleType PaakayttotarkoitusType
namespace http://www.paikkatietopalvelu.fi/gml/yhteiset
type restriction of xs:string
facets
Kind Value annotation 
enumeration 999 muualla luokittelemattomat rakennukset 
enumeration 941 talousrakennukset 
enumeration 931 saunarakennukset 
enumeration 899 muut maa-, metsä- ja kalatalouden rakennukset 
enumeration 893 turkistarhat 
enumeration 892 kasvihuoneet 
enumeration 891 viljankuivaamot ja viljan säilytysrakennukset 
enumeration 819 eläinsuojat, ravihevostallit, maneesit yms 
enumeration 811 navetat, sikalat, kanalat yms 
enumeration 729 muut palo- ja pelastustoimen rakennukset 
enumeration 722 väestönsuojat 
enumeration 721 paloasemat 
enumeration 719 muut varastorakennukset 
enumeration 712 kauppavarastot 
enumeration 711 teollisuusvarastot 
enumeration 699 muut teollisuuden tuotantorakennukset 
enumeration 692 teollisuus- ja pienteollisuustalot 
enumeration 691 teollisuushallit 
enumeration 613 yhdyskuntatekniikan rakennukset 
enumeration 611 voimalaitosrakennukset 
enumeration 549 muualla luokittelemattomat opetusrakennukset 
enumeration 541 järjestöjen, liittojen, työnantajien yms opetusrakennukset 
enumeration 532 tutkimuslaitosrakennukset 
enumeration 531 korkeakoulurakennukset 
enumeration 521 ammatillisten oppilaitosten rakennukset 
enumeration 511 yleissivistävien oppilaitosten rakennukset 
enumeration 369 muut kokoontumisrakennukset 
enumeration 359 muut urheilu- ja kuntoilurakennukset 
enumeration 354 monitoimihallit ja muut urheiluhallit 
enumeration 353 tennis-, squash- ja sulkapallohallit 
enumeration 352 uimahallit 
enumeration 351 jäähallit 
enumeration 349 muut uskonnollisten yhteisöjen rakennukset 
enumeration 342 seurakuntatalot 
enumeration 341 kirkot, kappelit, luostarit ja rukoushuoneet 
enumeration 331 seura- ja kerhorakennukset yms 
enumeration 324 näyttelyhallit 
enumeration 323 museot ja taidegalleriat 
enumeration 322 kirjastot ja arkistot 
enumeration 312 elokuvateatterit 
enumeration 311 teatterit, ooppera-, konsertti- ja kongressitalot 
enumeration 241 vankilat 
enumeration 239 muualla luokittelemattomat sosiaalitoimen rakennukset 
enumeration 231 lasten päiväkodit 
enumeration 229 muut huoltolaitosrakennukset 
enumeration 223 kehitysvammaisten hoitolaitokset 
enumeration 222 lasten- ja koulukodit 
enumeration 221 vanhainkodit 
enumeration 219 muut terveydenhuoltorakennukset 
enumeration 215 terveydenhuollon erityislaitokset 
enumeration 214 terveyskeskukset 
enumeration 213 muut sairaalat 
enumeration 211 keskussairaalat 
enumeration 169 muut liikenteen rakennukset 
enumeration 164 tietoliikenteen rakennukset 
enumeration 163 pysäköintitalot 
enumeration 162 kulkuneuvojen suoja- ja huoltorakennukset 
enumeration 161 rautatie- ja linja-autoasemat, lento- ja satamaterminaalit 
enumeration 151 toimistorakennukset 
enumeration 141 ravintolat yms 
enumeration 139 muut asuntolarakennukset 
enumeration 131 asuntolat yms 
enumeration 129 muut majoitusliikerakennukset 
enumeration 124 vuokrattavat lomamökit ja -osakkeet 
enumeration 123 loma-, lepo- ja virkistyskodit 
enumeration 121 hotellit yms 
enumeration 119 muut myymälärakennukset 
enumeration 112 liike- ja tavaratalot, kauppakeskukset 
enumeration 111 myymälähallit 
enumeration 041 vapaa-ajan asuinrakennukset 
enumeration 039 muut asuinkerrostalot 
enumeration 032 luhtitalot 
enumeration 022 ketjutalot 
enumeration 021 rivitalot 
enumeration 013 muut erilliset talot 
enumeration 012 kahden asunnon talot 
enumeration 011 yhden asunnon talot 
enumeration ei tiedossa 
source <xs:simpleType name="PaakayttotarkoitusType">
 
<xs:restriction base="xs:string">
   
<xs:enumeration value="999 muualla luokittelemattomat rakennukset"/>
   
<xs:enumeration value="941 talousrakennukset"/>
   
<xs:enumeration value="931 saunarakennukset"/>
   
<xs:enumeration value="899 muut maa-, metsä- ja kalatalouden rakennukset"/>
   
<xs:enumeration value="893 turkistarhat"/>
   
<xs:enumeration value="892 kasvihuoneet"/>
   
<xs:enumeration value="891 viljankuivaamot ja viljan säilytysrakennukset"/>
   
<xs:enumeration value="819 eläinsuojat, ravihevostallit, maneesit yms"/>
   
<xs:enumeration value="811 navetat, sikalat, kanalat yms"/>
   
<xs:enumeration value="729 muut palo- ja pelastustoimen rakennukset"/>
   
<xs:enumeration value="722 väestönsuojat"/>
   
<xs:enumeration value="721 paloasemat"/>
   
<xs:enumeration value="719 muut varastorakennukset"/>
   
<xs:enumeration value="712 kauppavarastot"/>
   
<xs:enumeration value="711 teollisuusvarastot"/>
   
<xs:enumeration value="699 muut teollisuuden tuotantorakennukset"/>
   
<xs:enumeration value="692 teollisuus- ja pienteollisuustalot"/>
   
<xs:enumeration value="691 teollisuushallit"/>
   
<xs:enumeration value="613 yhdyskuntatekniikan rakennukset"/>
   
<xs:enumeration value="611 voimalaitosrakennukset"/>
   
<xs:enumeration value="549 muualla luokittelemattomat opetusrakennukset"/>
   
<xs:enumeration value="541 järjestöjen, liittojen, työnantajien yms opetusrakennukset"/>
   
<xs:enumeration value="532 tutkimuslaitosrakennukset"/>
   
<xs:enumeration value="531 korkeakoulurakennukset"/>
   
<xs:enumeration value="521 ammatillisten oppilaitosten rakennukset"/>
   
<xs:enumeration value="511 yleissivistävien oppilaitosten rakennukset"/>
   
<xs:enumeration value="369 muut kokoontumisrakennukset"/>
   
<xs:enumeration value="359 muut urheilu- ja kuntoilurakennukset"/>
   
<xs:enumeration value="354 monitoimihallit ja muut urheiluhallit"/>
   
<xs:enumeration value="353 tennis-, squash- ja sulkapallohallit"/>
   
<xs:enumeration value="352 uimahallit"/>
   
<xs:enumeration value="351 jäähallit"/>
   
<xs:enumeration value="349 muut uskonnollisten yhteisöjen rakennukset"/>
   
<xs:enumeration value="342 seurakuntatalot"/>
   
<xs:enumeration value="341 kirkot, kappelit, luostarit ja rukoushuoneet"/>
   
<xs:enumeration value="331 seura- ja kerhorakennukset yms"/>
   
<xs:enumeration value="324 näyttelyhallit"/>
   
<xs:enumeration value="323 museot ja taidegalleriat"/>
   
<xs:enumeration value="322 kirjastot ja arkistot"/>
   
<xs:enumeration value="312 elokuvateatterit"/>
   
<xs:enumeration value="311 teatterit, ooppera-, konsertti- ja kongressitalot"/>
   
<xs:enumeration value="241 vankilat"/>
   
<xs:enumeration value="239 muualla luokittelemattomat sosiaalitoimen rakennukset"/>
   
<xs:enumeration value="231 lasten päiväkodit"/>
   
<xs:enumeration value="229 muut huoltolaitosrakennukset"/>
   
<xs:enumeration value="223 kehitysvammaisten hoitolaitokset"/>
   
<xs:enumeration value="222 lasten- ja koulukodit"/>
   
<xs:enumeration value="221 vanhainkodit"/>
   
<xs:enumeration value="219 muut terveydenhuoltorakennukset"/>
   
<xs:enumeration value="215 terveydenhuollon erityislaitokset"/>
   
<xs:enumeration value="214 terveyskeskukset"/>
   
<xs:enumeration value="213 muut sairaalat"/>
   
<xs:enumeration value="211 keskussairaalat"/>
   
<xs:enumeration value="169 muut liikenteen rakennukset"/>
   
<xs:enumeration value="164 tietoliikenteen rakennukset"/>
   
<xs:enumeration value="163 pysäköintitalot"/>
   
<xs:enumeration value="162 kulkuneuvojen suoja- ja huoltorakennukset"/>
   
<xs:enumeration value="161 rautatie- ja linja-autoasemat, lento- ja satamaterminaalit"/>
   
<xs:enumeration value="151 toimistorakennukset"/>
   
<xs:enumeration value="141 ravintolat yms"/>
   
<xs:enumeration value="139 muut asuntolarakennukset"/>
   
<xs:enumeration value="131 asuntolat yms"/>
   
<xs:enumeration value="129 muut majoitusliikerakennukset"/>
   
<xs:enumeration value="124 vuokrattavat lomamökit ja -osakkeet"/>
   
<xs:enumeration value="123 loma-, lepo- ja virkistyskodit"/>
   
<xs:enumeration value="121 hotellit yms"/>
   
<xs:enumeration value="119 muut myymälärakennukset"/>
   
<xs:enumeration value="112 liike- ja tavaratalot, kauppakeskukset"/>
   
<xs:enumeration value="111 myymälähallit"/>
   
<xs:enumeration value="041 vapaa-ajan asuinrakennukset"/>
   
<xs:enumeration value="039 muut asuinkerrostalot"/>
   
<xs:enumeration value="032 luhtitalot"/>
   
<xs:enumeration value="022 ketjutalot"/>
   
<xs:enumeration value="021 rivitalot"/>
   
<xs:enumeration value="013 muut erilliset talot"/>
   
<xs:enumeration value="012 kahden asunnon talot"/>
   
<xs:enumeration value="011 yhden asunnon talot"/>
   
<xs:enumeration value="ei tiedossa"/>
 
</xs:restriction>
</xs:simpleType>

simpleType PatevyysluokkaType
namespace http://www.paikkatietopalvelu.fi/gml/yhteiset
type restriction of xs:string
used by
elements SuunnittelijaType/patevyysvaatimusluokka TyonjohtajaType/patevyysvaatimusluokka SuunnittelijaType/vaadittuPatevyysluokka TyonjohtajaType/vaadittuPatevyysluokka
facets
Kind Value annotation 
enumeration AA 
enumeration 
enumeration 
enumeration 
enumeration Ei tiedossa 
annotation
documentation
Pätevyys:
AA poikkeuksellisen vaativa
A vaativa
B tavanomainen
C vähäinen
source <xs:simpleType name="PatevyysluokkaType">
 
<xs:annotation>
   
<xs:documentation>Pätevyys:
AA poikkeuksellisen vaativa
A vaativa
B tavanomainen
C vähäinen
</xs:documentation>
 
</xs:annotation>
 
<xs:restriction base="xs:string">
   
<xs:enumeration value="AA"/>
   
<xs:enumeration value="A"/>
   
<xs:enumeration value="B"/>
   
<xs:enumeration value="C"/>
   
<xs:enumeration value="Ei tiedossa"/>
 
</xs:restriction>
</xs:simpleType>

simpleType SijaintiepavarmuusType
namespace http://www.paikkatietopalvelu.fi/gml/yhteiset
type restriction of xs:string
used by
element SijaintiType/sijaintiepavarmuus
facets
Kind Value annotation 
enumeration 0.15 
enumeration 0.2 
enumeration 0.3 
enumeration 0.5 
enumeration 0.7 
enumeration 1.0 
enumeration 1.5 
enumeration 2.0 
enumeration 3.0 
enumeration 5.0 
enumeration 7.5 
enumeration 10.0 
enumeration 20.0 
annotation
documentation
Kaavoitusmittausohjeet 2003 mukaiset sijaintiepävarmuus tasot
source <xs:simpleType name="SijaintiepavarmuusType">
 
<xs:annotation>
   
<xs:documentation>Kaavoitusmittausohjeet 2003 mukaiset sijaintiepävarmuus tasot</xs:documentation>
 
</xs:annotation>
 
<xs:restriction base="xs:string">
   
<xs:enumeration value="0.15"/>
   
<xs:enumeration value="0.2"/>
   
<xs:enumeration value="0.3"/>
   
<xs:enumeration value="0.5"/>
   
<xs:enumeration value="0.7"/>
   
<xs:enumeration value="1.0"/>
   
<xs:enumeration value="1.5"/>
   
<xs:enumeration value="2.0"/>
   
<xs:enumeration value="3.0"/>
   
<xs:enumeration value="5.0"/>
   
<xs:enumeration value="7.5"/>
   
<xs:enumeration value="10.0"/>
   
<xs:enumeration value="20.0"/>
 
</xs:restriction>
</xs:simpleType>

simpleType SuunnittelijaRoolikoodiType
namespace http://www.paikkatietopalvelu.fi/gml/yhteiset
type restriction of xs:string
used by
element SuunnittelijaType/suunnittelijaRoolikoodi
facets
Kind Value annotation 
enumeration GEO-suunnittelija 
enumeration LVI-suunnittelija 
enumeration IV-suunnittelija 
enumeration KVV-suunnittelija 
enumeration pääsuunnittelija 
enumeration RAK-rakennesuunnittelija 
enumeration ARK-rakennussuunnittelija 
enumeration Vaikeiden töiden suunnittelija 
enumeration ei tiedossa 
source <xs:simpleType name="SuunnittelijaRoolikoodiType">
 
<xs:restriction base="xs:string">
   
<xs:enumeration value="GEO-suunnittelija"/>
   
<xs:enumeration value="LVI-suunnittelija"/>
   
<xs:enumeration value="IV-suunnittelija"/>
   
<xs:enumeration value="KVV-suunnittelija"/>
   
<xs:enumeration value="pääsuunnittelija"/>
   
<xs:enumeration value="RAK-rakennesuunnittelija"/>
   
<xs:enumeration value="ARK-rakennussuunnittelija"/>
   
<xs:enumeration value="Vaikeiden töiden suunnittelija"/>
   
<xs:enumeration value="ei tiedossa"/>
 
</xs:restriction>
</xs:simpleType>

simpleType TasosijaintiType
namespace http://www.paikkatietopalvelu.fi/gml/yhteiset
type restriction of xs:string
used by
element RakennuspaikkaType/tasosijainti
facets
Kind Value annotation 
enumeration maan alla 
enumeration maan tasalla 
enumeration maan yllä 
enumeration ei tiedossa 
source <xs:simpleType name="TasosijaintiType">
 
<xs:restriction base="xs:string">
   
<xs:enumeration value="maan alla"/>
   
<xs:enumeration value="maan tasalla"/>
   
<xs:enumeration value="maan yllä"/>
   
<xs:enumeration value="ei tiedossa"/>
 
</xs:restriction>
</xs:simpleType>

simpleType ToimialaType
namespace http://www.paikkatietopalvelu.fi/gml/yhteiset
type restriction of xs:string
used by
elements KunnanPalveluType/luokkaKoodi MuuPalveluType/toimialaluokka
facets
Kind Value annotation 
enumeration A Maatalous, metsätalous ja kalatalous 
enumeration 01 Kasvinviljely ja kotieläintalous, riistatalous ja niihin liittyvät palvelut 
enumeration 011 Yksivuotisten kasvien viljely 
enumeration 0111 Viljakasvien (pl. riisin), palkokasvien ja öljysiemenkasvien viljely 
enumeration 01110 Viljakasvien (pl. riisin), palkokasvien ja öljysiemenkasvien viljely 
enumeration 0112 Riisin viljely 
enumeration 01120 Riisin viljely 
enumeration 0113 Vihannesten ja melonien, juuresten ja mukulakasvien viljely 
enumeration 01131 Vihannesten viljely avomaalla (pl. peruna ja sokerijuurikas) 
enumeration 01132 Vihannesten viljely kasvihuoneessa 
enumeration 01133 Perunan viljely 
enumeration 01134 Sokerijuurikkaan viljely 
enumeration 0114 Sokeriruo'on viljely 
enumeration 01140 Sokeriruo'on viljely 
enumeration 0115 Tupakan viljely 
enumeration 01150 Tupakan viljely 
enumeration 0116 Kuitukasvien viljely 
enumeration 01160 Kuitukasvien viljely 
enumeration 0119 Muu yksivuotisten ja koristekasvien viljely 
enumeration 01191 Koristekasvien viljely 
enumeration 01199 Muiden yksivuotisten kasvien viljely 
enumeration 012 Monivuotisten kasvien viljely 
enumeration 0121 Rypäleiden viljely 
enumeration 01210 Rypäleiden viljely 
enumeration 0122 Trooppisten ja subtrooppisten hedelmien viljely 
enumeration 01220 Trooppisten ja subtrooppisten hedelmien viljely 
enumeration 0123 Sitrushedelmien viljely 
enumeration 01230 Sitrushedelmien viljely 
enumeration 0124 Omenoiden, kirsikoiden, luumujen ym. kota- ja kivihedelmien viljely 
enumeration 01240 Omenoiden, kirsikoiden, luumujen ym. kota- ja kivihedelmien viljely 
enumeration 0125 Marjojen, pähkinöiden ja muiden puissa ja pensaissa kasvavien hedelmien viljely 
enumeration 01250 Marjojen, pähkinöiden ja muiden puissa ja pensaissa kasvavien hedelmien viljely 
enumeration 0126 Öljyä sisältävien hedelmien viljely 
enumeration 01260 Öljyä sisältävien hedelmien viljely 
enumeration 0127 Juomakasvien viljely 
enumeration 01270 Juomakasvien viljely 
enumeration 0128 Mauste-, aromi-, rohdos- ja lääkekasvien viljely 
enumeration 01280 Mauste-, aromi-, rohdos- ja lääkekasvien viljely 
enumeration 0129 Muu monivuotisten kasvien viljely 
enumeration 01290 Muu monivuotisten kasvien viljely 
enumeration 013 Taimien kasvatus ja muu kasvien lisääminen 
enumeration 0130 Taimien kasvatus ja muu kasvien lisääminen 
enumeration 01300 Taimien kasvatus ja muu kasvien lisääminen 
enumeration 014 Kotieläintalous 
enumeration 0141 Lypsykarjan kasvatus 
enumeration 01410 Lypsykarjan kasvatus 
enumeration 0142 Muun nautakarjan ja puhvelien kasvatus 
enumeration 01420 Muun nautakarjan ja puhvelien kasvatus 
enumeration 0143 Hevosten ja muiden hevoseläinten kasvatus 
enumeration 01430 Hevosten ja muiden hevoseläinten kasvatus 
enumeration 0144 Kamelien ja kamelieläinten kasvatus 
enumeration 01440 Kamelien ja kamelieläinten kasvatus 
enumeration 0145 Lampaiden ja vuohien kasvatus 
enumeration 01450 Lampaiden ja vuohien kasvatus 
enumeration 0146 Sikojen kasvatus 
enumeration 01461 Porsastuotanto 
enumeration 01462 Lihasikojen kasvatus 
enumeration 0147 Siipikarjan kasvatus 
enumeration 01471 Kananmunien tuotanto 
enumeration 01472 Broilerien tuotanto 
enumeration 01479 Muu siipikarjatalous 
enumeration 0149 Muiden eläinten kasvatus 
enumeration 01491 Turkistarhaus 
enumeration 01492 Poronhoito 
enumeration 01499 Muu eläinten hoito 
enumeration 015 Yhdistetty kasvinviljely ja kotieläintalous (sekatilat) 
enumeration 0150 Yhdistetty kasvinviljely ja kotieläintalous (sekatilat) 
enumeration 01500 Yhdistetty kasvinviljely ja kotieläintalous (sekatilat) 
enumeration 016 Maataloutta palveleva toiminta 
enumeration 0161 Kasvinviljelyä palveleva toiminta 
enumeration 01611 Kasvinviljelyn tukipalvelut 
enumeration 01612 Maatalousmaan pitäminen viljelykelpoisena 
enumeration 0162 Kotieläintaloutta palveleva toiminta 
enumeration 01620 Kotieläintaloutta palveleva toiminta 
enumeration 0163 Sadon jatkokäsittely 
enumeration 01630 Sadon jatkokäsittely 
enumeration 0164 Siementen käsittely kasvinviljelyä varten 
enumeration 01640 Siementen käsittely kasvinviljelyä varten 
enumeration 017 Metsästys ja sitä palveleva toiminta 
enumeration 0170 Metsästys ja sitä palveleva toiminta 
enumeration 01700 Metsästys ja sitä palveleva toiminta 
enumeration 02 Metsätalous ja puunkorjuu 
enumeration 021 Metsänhoito 
enumeration 0210 Metsänhoito 
enumeration 02100 Metsänhoito 
enumeration 022 Puunkorjuu 
enumeration 0220 Puunkorjuu 
enumeration 02200 Puunkorjuu 
enumeration 023 Luonnon tuotteiden keruu (pl. polttopuu) 
enumeration 0230 Luonnon tuotteiden keruu (pl. polttopuu) 
enumeration 02300 Luonnon tuotteiden keruu (pl. polttopuu) 
enumeration 024 Metsätaloutta palveleva toiminta 
enumeration 0240 Metsätaloutta palveleva toiminta 
enumeration 02400 Metsätaloutta palveleva toiminta 
enumeration 03 Kalastus ja vesiviljely 
enumeration 031 Kalastus 
enumeration 0311 Merikalastus 
enumeration 03110 Merikalastus 
enumeration 0312 Sisävesikalastus 
enumeration 03120 Sisävesikalastus 
enumeration 032 Vesiviljely 
enumeration 0321 Kalanviljely meressä 
enumeration 03210 Kalanviljely meressä 
enumeration 0322 Kalanviljely sisävesissä 
enumeration 03220 Kalanviljely sisävesissä 
enumeration B Kaivostoiminta ja louhinta 
enumeration 05 Kivihiilen ja ruskohiilen kaivu 
enumeration 051 Kivihiilen kaivu 
enumeration 0510 Kivihiilen kaivu 
enumeration 05100 Kivihiilen kaivu 
enumeration 052 Ruskohiilen kaivu 
enumeration 0520 Ruskohiilen kaivu 
enumeration 05200 Ruskohiilen kaivu 
enumeration 06 Raakaöljyn ja maakaasun tuotanto 
enumeration 061 Raakaöljyn tuotanto 
enumeration 0610 Raakaöljyn tuotanto 
enumeration 06100 Raakaöljyn tuotanto 
enumeration 062 Maakaasun tuotanto 
enumeration 0620 Maakaasun tuotanto 
enumeration 06200 Maakaasun tuotanto 
enumeration 07 Metallimalmien louhinta 
enumeration 071 Rautamalmien louhinta 
enumeration 0710 Rautamalmien louhinta 
enumeration 07100 Rautamalmien louhinta 
enumeration 072 Värimetallimalmien louhinta 
enumeration 0721 Uraani- ja toriummalmien louhinta 
enumeration 07210 Uraani- ja toriummalmien louhinta 
enumeration 0729 Muiden värimetallimalmien louhinta 
enumeration 07290 Muiden värimetallimalmien louhinta 
enumeration 08 Muu kaivostoiminta ja louhinta 
enumeration 081 Kiven louhinta, hiekan ja saven otto 
enumeration 0811 Koriste- ja rakennuskiven, kalkkikiven, kipsin, liidun ja liuskekiven louhinta 
enumeration 08111 Koriste- ja rakennuskiven louhinta 
enumeration 08112 Kalkkikiven, kipsin, liidun ja dolomiitin louhinta 
enumeration 08113 Liuskekiven louhinta 
enumeration 0812 Soran, hiekan, saven ja kaoliinin otto 
enumeration 08120 Soran, hiekan, saven ja kaoliinin otto 
enumeration 089 Muu mineraalien kaivu 
enumeration 0891 Kemiallisten ja lannoitemineraalien louhinta 
enumeration 08910 Kemiallisten ja lannoitemineraalien louhinta 
enumeration 0892 Turpeen nosto 
enumeration 08920 Turpeen nosto 
enumeration 0893 Suolan tuotanto 
enumeration 08930 Suolan tuotanto 
enumeration 0899 Muualla luokittelematon kaivostoiminta ja louhinta 
enumeration 08990 Muualla luokittelematon kaivostoiminta ja louhinta 
enumeration 09 Kaivostoimintaa palveleva toiminta 
enumeration 091 Raakaöljyn ja maakaasun tuotantoa palveleva toiminta 
enumeration 0910 Raakaöljyn ja maakaasun tuotantoa palveleva toiminta 
enumeration 09100 Raakaöljyn ja maakaasun tuotantoa palveleva toiminta 
enumeration 099 Muuta kaivostoimintaa ja louhintaa palveleva toiminta 
enumeration 0990 Muuta kaivostoimintaa ja louhintaa palveleva toiminta 
enumeration 09900 Muuta kaivostoimintaa ja louhintaa palveleva toiminta 
enumeration C Teollisuus 
enumeration 10 Elintarvikkeiden valmistus 
enumeration 101 Teurastus, lihan säilyvyyskäsittely ja lihatuotteiden valmistus 
enumeration 1011 Teurastus ja lihan säilyvyyskäsittely (pl. siipikarja) 
enumeration 10110 Teurastus ja lihan säilyvyyskäsittely (pl. siipikarja) 
enumeration 1012 Siipikarjan teurastus ja lihan säilyvyyskäsittely 
enumeration 10120 Siipikarjan teurastus ja lihan säilyvyyskäsittely 
enumeration 1013 Liha- ja siipikarjatuotteiden valmistus 
enumeration 10130 Liha- ja siipikarjatuotteiden valmistus 
enumeration 102 Kalan, äyriäisten ja nilviäisten jalostus ja säilöntä 
enumeration 1020 Kalan, äyriäisten ja nilviäisten jalostus ja säilöntä 
enumeration 10200 Kalan, äyriäisten ja nilviäisten jalostus ja säilöntä 
enumeration 103 Hedelmien ja kasvisten jalostus ja säilöntä 
enumeration 1031 Perunoiden jalostus ja säilöntä 
enumeration 10310 Perunoiden jalostus ja säilöntä 
enumeration 1032 Hedelmä-, marja- ja kasvismehujen valmistus 
enumeration 10320 Hedelmä-, marja- ja kasvismehujen valmistus 
enumeration 1039 Muu hedelmien, marjojen ja kasvisten jalostus ja säilöntä 
enumeration 10390 Muu hedelmien, marjojen ja kasvisten jalostus ja säilöntä 
enumeration 104 Kasvi- ja eläinöljyjen ja -rasvojen valmistus 
enumeration 1041 Kasvi- ja eläinperäisten öljyjen ja -rasvojen valmistus (pl. ravintorasvat) 
enumeration 10410 Kasvi- ja eläinperäisten öljyjen ja -rasvojen valmistus (pl. ravintorasvat) 
enumeration 1042 Margariinin ja sen kaltaisten ravintorasvojen valmistus 
enumeration 10420 Margariinin ja sen kaltaisten ravintorasvojen valmistus 
enumeration 105 Maitotaloustuotteiden valmistus 
enumeration 1051 Maitotaloustuotteiden ja juuston valmistus 
enumeration 10510 Maitotaloustuotteiden ja juuston valmistus 
enumeration 1052 Jäätelön valmistus 
enumeration 10520 Jäätelön valmistus 
enumeration 106 Mylly- ja tärkkelystuotteiden valmistus 
enumeration 1061 Myllytuotteiden valmistus 
enumeration 10610 Myllytuotteiden valmistus 
enumeration 1062 Tärkkelyksen ja tärkkelystuotteiden valmistus 
enumeration 10620 Tärkkelyksen ja tärkkelystuotteiden valmistus 
enumeration 107 Leipomotuotteiden, makaronien yms. valmistus 
enumeration 1071 Leivän valmistus; tuoreiden leivonnaisten ja kakkujen valmistus 
enumeration 10710 Leivän valmistus; tuoreiden leivonnaisten ja kakkujen valmistus 
enumeration 1072 Näkkileivän ja keksien valmistus; säilyvien leivonnaisten ja kakkujen valmistus 
enumeration 10720 Näkkileivän ja keksien valmistus; säilyvien leivonnaisten ja kakkujen valmistus 
enumeration 1073 Makaronin, nuudelien, kuskusin ja vastaavien jauhotuotteiden valmistus 
enumeration 10730 Makaronin, nuudelien, kuskusin ja vastaavien jauhotuotteiden valmistus 
enumeration 108 Muiden elintarvikkeiden valmistus 
enumeration 1081 Sokerin valmistus 
enumeration 10810 Sokerin valmistus 
enumeration 1082 Kaakaon, suklaan ja makeisten valmistus 
enumeration 10820 Kaakaon, suklaan ja makeisten valmistus 
enumeration 1083 Teen ja kahvin valmistus 
enumeration 10830 Teen ja kahvin valmistus 
enumeration 1084 Mausteiden ja maustekastikkeiden valmistus 
enumeration 10840 Mausteiden ja maustekastikkeiden valmistus 
enumeration 1085 Einesten ja valmisruokien valmistus 
enumeration 10850 Einesten ja valmisruokien valmistus 
enumeration 1086 Homogenoitujen ravintovalmisteiden ja dieettiruokien valmistus 
enumeration 10860 Homogenoitujen ravintovalmisteiden ja dieettiruokien valmistus 
enumeration 1089 Muualla luokittelematon elintarvikkeiden valmistus 
enumeration 10890 Muualla luokittelematon elintarvikkeiden valmistus 
enumeration 109 Eläinten ruokien valmistus 
enumeration 1091 Kotieläinten rehujen valmistus 
enumeration 10910 Kotieläinten rehujen valmistus 
enumeration 1092 Lemmikkieläinten ruokien valmistus 
enumeration 10920 Lemmikkieläinten ruokien valmistus 
enumeration 11 Juomien valmistus 
enumeration 110 Juomien valmistus 
enumeration 1101 Alkoholijuomien tislaus ja sekoittaminen; etyylialkoholin valmistus käymisteitse 
enumeration 11010 Alkoholijuomien tislaus ja sekoittaminen; etyylialkoholin valmistus käymisteitse 
enumeration 1102 Viinin valmistus rypäleistä 
enumeration 11020 Viinin valmistus rypäleistä 
enumeration 1103 Siiderin, hedelmä- ja marjaviinien valmistus 
enumeration 11030 Siiderin, hedelmä- ja marjaviinien valmistus 
enumeration 1104 Muiden tislaamattomien juomien valmistus käymisteitse 
enumeration 11040 Muiden tislaamattomien juomien valmistus käymisteitse 
enumeration 1105 Oluen valmistus 
enumeration 11050 Oluen valmistus 
enumeration 1106 Maltaiden valmistus 
enumeration 11060 Maltaiden valmistus 
enumeration 1107 Virvoitusjuomien valmistus; kivennäisvesien ja muiden pullotettujen vesien tuotanto 
enumeration 11070 Virvoitusjuomien valmistus; kivennäisvesien ja muiden pullotettujen vesien tuotanto 
enumeration 12 Tupakkatuotteiden valmistus 
enumeration 120 Tupakkatuotteiden valmistus 
enumeration 1200 Tupakkatuotteiden valmistus 
enumeration 12000 Tupakkatuotteiden valmistus 
enumeration 13 Tekstiilien valmistus 
enumeration 131 Tekstiilikuitujen valmistelu ja kehruu 
enumeration 1310 Tekstiilikuitujen valmistelu ja kehruu 
enumeration 13100 Tekstiilikuitujen valmistelu ja kehruu 
enumeration 132 Kankaiden kudonta 
enumeration 1320 Kankaiden kudonta 
enumeration 13200 Kankaiden kudonta 
enumeration 133 Tekstiilien viimeistely 
enumeration 1330 Tekstiilien viimeistely 
enumeration 13300 Tekstiilien viimeistely 
enumeration 139 Muiden tekstiilituotteiden valmistus 
enumeration 1391 Neulosten valmistus 
enumeration 13910 Neulosten valmistus 
enumeration 1392 Sovitettujen tekstiilituotteiden valmistus (pl. vaatteet) 
enumeration 13921 Sisustustekstiilien valmistus 
enumeration 13922 Tavaranpeitteiden, purjeiden ja muiden sovitettujen tekstiilituotteiden valmistus 
enumeration 1393 Mattojen valmistus 
enumeration 13930 Mattojen valmistus 
enumeration 1394 Purjelankojen, nuoran, sidelangan ja verkkojen valmistus 
enumeration 13940 Purjelankojen, nuoran, sidelangan ja verkkojen valmistus 
enumeration 1395 Kuitukankaiden ja kuitukangastuotteiden valmistus (pl. vaatteet) 
enumeration 13950 Kuitukankaiden ja kuitukangastuotteiden valmistus (pl. vaatteet) 
enumeration 1396 Teknisten ja teollisuustekstiilien valmistus 
enumeration 13960 Teknisten ja teollisuustekstiilien valmistus 
enumeration 1399 Muualla luokittelematon tekstiilituotteiden valmistus 
enumeration 13990 Muualla luokittelematon tekstiilituotteiden valmistus 
enumeration 14 Vaatteiden valmistus 
enumeration 141 Vaatteiden valmistus (pl. turkisvaatteet) 
enumeration 1411 Nahkavaatteiden valmistus 
enumeration 14110 Nahkavaatteiden valmistus 
enumeration 1412 Työvaatteiden valmistus 
enumeration 14120 Työvaatteiden valmistus 
enumeration 1413 Muu takkien, pukujen, housujen, hameiden yms. valmistus 
enumeration 14130 Muu takkien, pukujen, housujen, hameiden yms. valmistus 
enumeration 1414 Alusvaatteiden valmistus 
enumeration 14140 Alusvaatteiden valmistus 
enumeration 1419 Muiden vaatteiden ja asusteiden valmistus 
enumeration 14190 Muiden vaatteiden ja asusteiden valmistus 
enumeration 142 Turkisvaatteiden ja -tuotteiden valmistus 
enumeration 1420 Turkisvaatteiden ja -tuotteiden valmistus 
enumeration 14200 Turkisvaatteiden ja -tuotteiden valmistus 
enumeration 143 Neulevaatteiden ja sukkien valmistus 
enumeration 1431 Sukkien ja sukkahousujen valmistus 
enumeration 14310 Sukkien ja sukkahousujen valmistus 
enumeration 1439 Muiden neulevaatteiden valmistus 
enumeration 14390 Muiden neulevaatteiden valmistus 
enumeration 15 Nahan ja nahkatuotteiden valmistus 
enumeration 151 Nahan parkitseminen ja muokkaus; matka- ja käsilaukkujen, satuloiden ja valjaiden valmistus; turkisten muokkaus ja värjäys 
enumeration 1511 Turkisten ja nahan muokkaus ja värjäys 
enumeration 15110 Turkisten ja nahan muokkaus ja värjäys 
enumeration 1512 Matka-, käsi- ym. laukkujen, satuloiden ja valjaiden valmistus 
enumeration 15120 Matka-, käsi- ym. laukkujen, satuloiden ja valjaiden valmistus 
enumeration 152 Jalkineiden valmistus 
enumeration 1520 Jalkineiden valmistus 
enumeration 15200 Jalkineiden valmistus 
enumeration 16 Sahatavaran sekä puu- ja korkkituotteiden valmistus (pl. huonekalut); olki- ja punontatuotteiden valmistus 
enumeration 161 Puun sahaus, höyläys ja kyllästys 
enumeration 1610 Puun sahaus, höyläys ja kyllästys 
enumeration 16100 Puun sahaus, höyläys ja kyllästys 
enumeration 162 Puu-, korkki-, olki- ja punontatuotteiden valmistus 
enumeration 1621 Vaneriviilun ja puupaneelien valmistus 
enumeration 16211 Vanerin ja vaneriviilun valmistus 
enumeration 16212 Lastulevyn valmistus 
enumeration 16213 Kuitulevyn valmistus 
enumeration 1622 Asennettavien parkettilevyjen valmistus 
enumeration 16220 Asennettavien parkettilevyjen valmistus 
enumeration 1623 Muiden rakennuspuusepäntuotteiden valmistus 
enumeration 16231 Puutalojen valmistus 
enumeration 16239 Muu rakennuspuusepäntuotteiden valmistus 
enumeration 1624 Puupakkausten valmistus 
enumeration 16240 Puupakkausten valmistus 
enumeration 1629 Muiden puutuotteiden valmistus; korkki-, olki- ja punontatuotteiden valmistus 
enumeration 16290 Muiden puutuotteiden valmistus; korkki-, olki- ja punontatuotteiden valmistus 
enumeration 17 Paperin, paperi- ja kartonkituotteiden valmistus 
enumeration 171 Massan, paperin, kartongin ja pahvin valmistus 
enumeration 1711 Massan valmistus 
enumeration 17110 Massan valmistus 
enumeration 1712 Paperin, kartongin ja pahvin valmistus 
enumeration 17120 Paperin, kartongin ja pahvin valmistus 
enumeration 172 Paperi-, kartonki- ja pahvituotteiden valmistus 
enumeration 1721 Aaltopaperin ja -pahvin sekä paperi-, kartonki- ja pahvipakkausten valmistus 
enumeration 17211 Paperisäkkien ja -pussien valmistus 
enumeration 17212 Aaltopahvin sekä paperi- ja kartonkipakkausten valmistus 
enumeration 1722 Paperisten talous- ja hygieniatarvikkeiden valmistus 
enumeration 17220 Paperisten talous- ja hygieniatarvikkeiden valmistus 
enumeration 1723 Paperikauppatavaroiden valmistus 
enumeration 17230 Paperikauppatavaroiden valmistus 
enumeration 1724 Tapettien valmistus 
enumeration 17240 Tapettien valmistus 
enumeration 1729 Muiden paperi-, kartonki- ja pahvituotteiden valmistus 
enumeration 17290 Muiden paperi-, kartonki- ja pahvituotteiden valmistus 
enumeration 18 Painaminen ja tallenteiden jäljentäminen 
enumeration 181 Painaminen ja siihen liittyvät palvelut 
enumeration 1811 Sanomalehtien painaminen 
enumeration 18110 Sanomalehtien painaminen 
enumeration 1812 Muu painaminen 
enumeration 18120 Muu painaminen 
enumeration 1813 Painamista ja julkaisemista edeltävät palvelut 
enumeration 18130 Painamista ja julkaisemista edeltävät palvelut 
enumeration 1814 Sidonta ja siihen liittyvät palvelut 
enumeration 18140 Sidonta ja siihen liittyvät palvelut 
enumeration 182 Ääni-, kuva- ja atk-tallenteiden tuotanto 
enumeration 1820 Ääni-, kuva- ja atk-tallenteiden tuotanto 
enumeration 18200 Ääni-, kuva- ja atk-tallenteiden tuotanto 
enumeration 19 Koksin ja jalostettujen öljytuotteiden valmistus 
enumeration 191 Koksituotteiden valmistus 
enumeration 1910 Koksituotteiden valmistus 
enumeration 19100 Koksituotteiden valmistus 
enumeration 192 Jalostettujen öljytuotteiden valmistus 
enumeration 1920 Jalostettujen öljytuotteiden valmistus 
enumeration 19200 Jalostettujen öljytuotteiden valmistus 
enumeration 20 Kemikaalien ja kemiallisten tuotteiden valmistus 
enumeration 201 Peruskemikaalien, lannoitteiden ja typpiyhdisteiden, muoviaineiden ja synteettisen kumiraaka-aineen valmistus 
enumeration 2011 Teollisuuskaasujen valmistus 
enumeration 20110 Teollisuuskaasujen valmistus 
enumeration 2012 Värien ja pigmenttien valmistus 
enumeration 20120 Värien ja pigmenttien valmistus 
enumeration 2013 Muiden epäorgaanisten peruskemikaalien valmistus 
enumeration 20130 Muiden epäorgaanisten peruskemikaalien valmistus 
enumeration 2014 Muiden orgaanisten peruskemikaalien valmistus 
enumeration 20140 Muiden orgaanisten peruskemikaalien valmistus 
enumeration 2015 Lannoitteiden ja typpiyhdisteiden valmistus 
enumeration 20150 Lannoitteiden ja typpiyhdisteiden valmistus 
enumeration 2016 Muoviaineiden valmistus 
enumeration 20160 Muoviaineiden valmistus 
enumeration 2017 Synteettisen kumiraaka-aineen valmistus 
enumeration 20170 Synteettisen kumiraaka-aineen valmistus 
enumeration 202 Torjunta-aineiden ja muiden maatalouskemikaalien valmistus 
enumeration 2020 Torjunta-aineiden ja muiden maatalouskemikaalien valmistus 
enumeration 20200 Torjunta-aineiden ja muiden maatalouskemikaalien valmistus 
enumeration 203 Maalien, lakan, painovärien yms. valmistus 
enumeration 2030 Maalien, lakan, painovärien yms. valmistus 
enumeration 20300 Maalien, lakan, painovärien yms. valmistus 
enumeration 204 Saippuan, pesu-, puhdistus- ja kiillotusaineiden; hajuvesien ja hygieniatuotteiden valmistus 
enumeration 2041 Saippuan, pesu-, puhdistus- ja kiillotusaineiden valmistus 
enumeration 20410 Saippuan, pesu-, puhdistus- ja kiillotusaineiden valmistus 
enumeration 2042 Hajuvesien ja hygieniatuotteiden valmistus 
enumeration 20420 Hajuvesien ja hygieniatuotteiden valmistus 
enumeration 205 Muiden kemiallisten tuotteiden valmistus 
enumeration 2051 Räjähdysaineiden valmistus 
enumeration 20510 Räjähdysaineiden valmistus 
enumeration 2052 Liimojen valmistus 
enumeration 20520 Liimojen valmistus 
enumeration 2053 Eteeristen öljyjen valmistus 
enumeration 20530 Eteeristen öljyjen valmistus 
enumeration 2059 Muualla luokittelematon kemiallisten tuotteiden valmistus 
enumeration 20590 Muualla luokittelematon kemiallisten tuotteiden valmistus 
enumeration 206 Tekokuitujen valmistus 
enumeration 2060 Tekokuitujen valmistus 
enumeration 20600 Tekokuitujen valmistus 
enumeration 21 Lääkeaineiden ja lääkkeiden valmistus 
enumeration 211 Lääkeaineiden valmistus 
enumeration 2110 Lääkeaineiden valmistus 
enumeration 21100 Lääkeaineiden valmistus 
enumeration 212 Lääkkeiden ja muiden lääkevalmisteiden valmistus 
enumeration 2120 Lääkkeiden ja muiden lääkevalmisteiden valmistus 
enumeration 21200 Lääkkeiden ja muiden lääkevalmisteiden valmistus 
enumeration 22 Kumi- ja muovituotteiden valmistus 
enumeration 221 Kumituotteiden valmistus 
enumeration 2211 Renkaiden valmistus ja uudelleenpinnoitus 
enumeration 22110 Renkaiden valmistus ja uudelleenpinnoitus 
enumeration 2219 Muiden kumituotteiden valmistus 
enumeration 22190 Muiden kumituotteiden valmistus 
enumeration 222 Muovituotteiden valmistus 
enumeration 2221 Muovilevyjen, -kalvojen, -putkien ja -profiilien valmistus 
enumeration 22210 Muovilevyjen, -kalvojen, -putkien ja -profiilien valmistus 
enumeration 2222 Muovipakkausten valmistus 
enumeration 22220 Muovipakkausten valmistus 
enumeration 2223 Rakennusmuovien valmistus 
enumeration 22230 Rakennusmuovien valmistus 
enumeration 2229 Muiden muovituotteiden valmistus 
enumeration 22290 Muiden muovituotteiden valmistus 
enumeration 23 Muiden ei-metallisten mineraalituotteiden valmistus 
enumeration 231 Lasin ja lasituotteiden valmistus 
enumeration 2311 Tasolasin valmistus 
enumeration 23110 Tasolasin valmistus 
enumeration 2312 Tasolasin muotoilu ja muokkaus 
enumeration 23120 Tasolasin muotoilu ja muokkaus 
enumeration 2313 Onton lasitavaran valmistus 
enumeration 23130 Onton lasitavaran valmistus 
enumeration 2314 Lasikuitujen valmistus 
enumeration 23140 Lasikuitujen valmistus 
enumeration 2319 Muu lasin valmistus ja muokkaus ml. lukien tekniset lasituotteet 
enumeration 23190 Muu lasin valmistus ja muokkaus ml. tekniset lasituotteet 
enumeration 232 Tulenkestävien keraamisten tuotteiden valmistus 
enumeration 2320 Tulenkestävien keraamisten tuotteiden valmistus 
enumeration 23200 Tulenkestävien keraamisten tuotteiden valmistus 
enumeration 233 Keraamisten rakennusaineiden valmistus 
enumeration 2331 Keraamisten tiilien ja laattojen valmistus 
enumeration 23310 Keraamisten tiilien ja laattojen valmistus 
enumeration 2332 Poltettujen tiilien ja muun rakennuskeramiikan valmistus 
enumeration 23320 Poltettujen tiilien ja muun rakennuskeramiikan valmistus 
enumeration 234 Muiden posliini- ja keramiikkatuotteiden valmistus 
enumeration 2341 Keraamisten talous- ja koriste-esineiden valmistus 
enumeration 23410 Keraamisten talous- ja koriste-esineiden valmistus 
enumeration 2342 Keraamisten saniteettikalusteiden valmistus 
enumeration 23420 Keraamisten saniteettikalusteiden valmistus 
enumeration 2343 Keraamisten eristystuotteiden valmistus 
enumeration 23430 Keraamisten eristystuotteiden valmistus 
enumeration 2344 Muiden teknisten keraamisten tuotteiden valmistus 
enumeration 23440 Muiden teknisten keraamisten tuotteiden valmistus 
enumeration 2349 Muiden keramiikkatuotteiden valmistus 
enumeration 23490 Muiden keramiikkatuotteiden valmistus 
enumeration 235 Sementin, kalkin ja kipsin valmistus 
enumeration 2351 Sementin valmistus 
enumeration 23510 Sementin valmistus 
enumeration 2352 Kalkin ja kipsin valmistus 
enumeration 23520 Kalkin ja kipsin valmistus 
enumeration 236 Betoni-, kipsi- ja sementtituotteiden valmistus 
enumeration 2361 Betonituotteiden valmistus rakennustarkoituksiin 
enumeration 23610 Betonituotteiden valmistus rakennustarkoituksiin 
enumeration 2362 Kipsituotteiden valmistus rakennustarkoituksiin 
enumeration 23620 Kipsituotteiden valmistus rakennustarkoituksiin 
enumeration 2363 Valmisbetonin valmistus 
enumeration 23630 Valmisbetonin valmistus 
enumeration 2364 Muurauslaastin valmistus 
enumeration 23640 Muurauslaastin valmistus 
enumeration 2365 Kuitusementin valmistus 
enumeration 23650 Kuitusementin valmistus 
enumeration 2369 Muiden betoni-, kipsi- ja sementtituotteiden valmistus 
enumeration 23690 Muiden betoni-, kipsi- ja sementtituotteiden valmistus 
enumeration 237 Kiven leikkaaminen, muotoilu ja viimeistely 
enumeration 2370 Kiven leikkaaminen, muotoilu ja viimeistely 
enumeration 23700 Kiven leikkaaminen, muotoilu ja viimeistely 
enumeration 239 Hiontatuotteiden ja muualla luokittelemattomien ei-metallisten mineraalituotteiden valmistus 
enumeration 2391 Hiontatuotteiden valmistus 
enumeration 23910 Hiontatuotteiden valmistus 
enumeration 2399 Muualla luokittelemattomien ei-metallisten mineraalituotteiden valmistus 
enumeration 23990 Muualla luokittelemattomien ei-metallisten mineraalituotteiden valmistus 
enumeration 24 Metallien jalostus 
enumeration 241 Raudan, teräksen ja rautaseosten valmistus 
enumeration 2410 Raudan, teräksen ja rautaseosten valmistus 
enumeration 24100 Raudan, teräksen ja rautaseosten valmistus 
enumeration 242 Putkien, profiiliputkien ja niihin liittyvien tarvikkeiden valmistus teräksestä 
enumeration 2420 Putkien, profiiliputkien ja niihin liittyvien tarvikkeiden valmistus teräksestä 
enumeration 24200 Putkien, profiiliputkien ja niihin liittyvien tarvikkeiden valmistus teräksestä 
enumeration 243 Muu teräksen jalostus 
enumeration 2431 Raudan ja teräksen kylmävetäminen 
enumeration 24310 Raudan ja teräksen kylmävetäminen 
enumeration 2432 Rainan kylmävalssaus 
enumeration 24320 Rainan kylmävalssaus 
enumeration 2433 Kylmämuovaus tai kylmätaitto 
enumeration 24330 Kylmämuovaus tai kylmätaitto 
enumeration 2434 Teräslangan veto 
enumeration 24340 Teräslangan veto 
enumeration 244 Jalometallien ja muiden värimetallien valmistus 
enumeration 2441 Jalometallien valmistus 
enumeration 24410 Jalometallien valmistus 
enumeration 2442 Alumiinin valmistus 
enumeration 24420 Alumiinin valmistus 
enumeration 2443 Lyijyn, sinkin ja tinan valmistus 
enumeration 24430 Lyijyn, sinkin ja tinan valmistus 
enumeration 2444 Kuparin valmistus 
enumeration 24440 Kuparin valmistus 
enumeration 2445 Muiden värimetallien valmistus 
enumeration 24450 Muiden värimetallien valmistus 
enumeration 2446 Ydinpolttoaineen valmistus 
enumeration 24460 Ydinpolttoaineen valmistus 
enumeration 245 Metallien valu 
enumeration 2451 Raudan valu 
enumeration 24510 Raudan valu 
enumeration 2452 Teräksen valu 
enumeration 24520 Teräksen valu 
enumeration 2453 Kevytmetallien valu 
enumeration 24530 Kevytmetallien valu 
enumeration 2454 Muiden värimetallien valu 
enumeration 24540 Muiden värimetallien valu 
enumeration 25 Metallituotteiden valmistus (pl. koneet ja laitteet) 
enumeration 251 Metallirakenteiden valmistus 
enumeration 2511 Metallirakenteiden ja niiden osien valmistus 
enumeration 25110 Metallirakenteiden ja niiden osien valmistus 
enumeration 2512 Metalliovien ja -ikkunoiden valmistus 
enumeration 25120 Metalliovien ja -ikkunoiden valmistus 
enumeration 252 Metallisäiliöiden ja -altaiden yms. valmistus 
enumeration 2521 Keskuslämmityspatterien ja kuumavesivaraajien valmistus 
enumeration 25210 Keskuslämmityspatterien ja kuumavesivaraajien valmistus 
enumeration 2529 Muiden metallisäiliöiden ja -altaiden yms. valmistus 
enumeration 25290 Muiden metallisäiliöiden ja -altaiden yms. valmistus 
enumeration 253 Höyrykattiloiden valmistus (pl. keskuslämmityslaitteet) 
enumeration 2530 Höyrykattiloiden valmistus (pl. keskuslämmityslaitteet) 
enumeration 25300 Höyrykattiloiden valmistus (pl. keskuslämmityslaitteet) 
enumeration 254 Aseiden ja ammusten valmistus 
enumeration 2540 Aseiden ja ammusten valmistus 
enumeration 25400 Aseiden ja ammusten valmistus 
enumeration 255 Metallin takominen, puristaminen, meistäminen ja valssaus; jauhemetallurgia 
enumeration 2550 Metallin takominen, puristaminen, meistäminen ja valssaus; jauhemetallurgia 
enumeration 25500 Metallin takominen, puristaminen, meistäminen ja valssaus; jauhemetallurgia 
enumeration 256 Metallien käsittely, päällystäminen ja työstö 
enumeration 2561 Metallien käsittely ja päällystäminen 
enumeration 25610 Metallien käsittely ja päällystäminen 
enumeration 2562 Metallien työstö 
enumeration 25620 Metallien työstö 
enumeration 257 Ruokailu- ja leikkuuvälineiden yms. sekä työkalujen ja rautatavaran valmistus 
enumeration 2571 Ruokailu- ja leikkuuvälineiden yms. valmistus 
enumeration 25710 Ruokailu- ja leikkuuvälineiden yms. valmistus 
enumeration 2572 Lukkojen ja saranoiden valmistus 
enumeration 25720 Lukkojen ja saranoiden valmistus 
enumeration 2573 Työkalujen valmistus 
enumeration 25730 Työkalujen valmistus 
enumeration 259 Muu metallituotteiden valmistus 
enumeration 2591 Metallipakkausten ja -astioiden valmistus 
enumeration 25910 Metallipakkausten ja -astioiden valmistus 
enumeration 2592 Kevytmetallipakkausten valmistus 
enumeration 25920 Kevytmetallipakkausten valmistus 
enumeration 2593 Metallilankatuotteiden, ketjujen ja jousien valmistus 
enumeration 25930 Metallilankatuotteiden, ketjujen ja jousien valmistus 
enumeration 2594 Kiinnittimien ja ruuvituotteiden valmistus 
enumeration 25940 Kiinnittimien ja ruuvituotteiden valmistus 
enumeration 2599 Muiden metallituotteiden valmistus 
enumeration 25990 Muiden metallituotteiden valmistus 
enumeration 26 Tietokoneiden sekä elektronisten ja optisten tuotteiden valmistus 
enumeration 261 Elektronisten komponenttien ja piirilevyjen valmistus 
enumeration 2611 Elektronisten komponenttien valmistus 
enumeration 26110 Elektronisten komponenttien valmistus 
enumeration 2612 Kalustettujen piirilevyjen valmistus 
enumeration 26120 Kalustettujen piirilevyjen valmistus 
enumeration 262 Tietokoneiden ja niiden oheislaitteiden valmistus 
enumeration 2620 Tietokoneiden ja niiden oheislaitteiden valmistus 
enumeration 26200 Tietokoneiden ja niiden oheislaitteiden valmistus 
enumeration 263 Viestintälaitteiden valmistus 
enumeration 2630 Viestintälaitteiden valmistus 
enumeration 26300 Viestintälaitteiden valmistus 
enumeration 264 Viihde-elektroniikan valmistus 
enumeration 2640 Viihde-elektroniikan valmistus 
enumeration 26400 Viihde-elektroniikan valmistus 
enumeration 265 Mittaus-, testaus- ja navigointivälineiden ja -laitteiden valmistus; kellot 
enumeration 2651 Mittaus-, testaus- ja navigointivälineiden ja -laitteiden valmistus 
enumeration 26510 Mittaus-, testaus- ja navigointivälineiden ja -laitteiden valmistus 
enumeration 2652 Kellojen valmistus 
enumeration 26520 Kellojen valmistus 
enumeration 266 Säteilylaitteiden sekä elektronisten lääkintä- ja terapialaitteiden valmistus 
enumeration 2660 Säteilylaitteiden sekä elektronisten lääkintä- ja terapialaitteiden valmistus 
enumeration 26600 Säteilylaitteiden sekä elektronisten lääkintä- ja terapialaitteiden valmistus 
enumeration 267 Optisten instrumenttien ja valokuvausvälineiden valmistus 
enumeration 2670 Optisten instrumenttien ja valokuvausvälineiden valmistus 
enumeration 26700 Optisten instrumenttien ja valokuvausvälineiden valmistus 
enumeration 268 Tallennevälineiden valmistus 
enumeration 2680 Tallennevälineiden valmistus 
enumeration 26800 Tallennevälineiden valmistus 
enumeration 27 Sähkölaitteiden valmistus 
enumeration 271 Sähkömoottorien, generaattorien, muuntajien sekä sähkönjakelu- ja valvontalaitteiden valmistus 
enumeration 2711 Sähkömoottorien, generaattorien ja muuntajien valmistus 
enumeration 27110 Sähkömoottorien, generaattorien ja muuntajien valmistus 
enumeration 2712 Sähkönjakelu- ja valvontalaitteiden valmistus 
enumeration 27120 Sähkönjakelu- ja valvontalaitteiden valmistus 
enumeration 272 Paristojen ja akkujen valmistus 
enumeration 2720 Paristojen ja akkujen valmistus 
enumeration 27200 Paristojen ja akkujen valmistus 
enumeration 273 Sähköjohtojen ja kytkentälaitteiden valmistus 
enumeration 2731 Optisten kuitukaapelien valmistus 
enumeration 27310 Optisten kuitukaapelien valmistus 
enumeration 2732 Muiden elektronisten ja sähköjohtojen sekä -kaapelien valmistus 
enumeration 27320 Muiden elektronisten ja sähköjohtojen sekä -kaapelien valmistus 
enumeration 2733 Kytkentälaitteiden valmistus 
enumeration 27330 Kytkentälaitteiden valmistus 
enumeration 274 Sähkölamppujen ja valaisimien valmistus 
enumeration 2740 Sähkölamppujen ja valaisimien valmistus 
enumeration 27400 Sähkölamppujen ja valaisimien valmistus 
enumeration 275 Kodinkoneiden valmistus 
enumeration 2751 Sähköisten kodinkoneiden valmistus 
enumeration 27510 Sähköisten kodinkoneiden valmistus 
enumeration 2752 Sähköistämättömien kodinkoneiden valmistus 
enumeration 27520 Sähköistämättömien kodinkoneiden valmistus 
enumeration 279 Muiden sähkölaitteiden valmistus 
enumeration 2790 Muiden sähkölaitteiden valmistus 
enumeration 27900 Muiden sähkölaitteiden valmistus 
enumeration 28 Muiden koneiden ja laitteiden valmistus 
enumeration 281 Yleiskäyttöön tarkoitettujen voimakoneiden valmistus 
enumeration 2811 Moottorien ja turbiinien valmistus (pl. lentokoneiden ja ajoneuvojen moottorit) 
enumeration 28110 Moottorien ja turbiinien valmistus (pl. lentokoneiden ja ajoneuvojen moottorit) 
enumeration 2812 Hydraulisten voimalaitteiden valmistus 
enumeration 28120 Hydraulisten voimalaitteiden valmistus 
enumeration 2813 Pumppujen ja kompressoreiden valmistus 
enumeration 28130 Pumppujen ja kompressoreiden valmistus 
enumeration 2814 Muiden hanojen ja venttiilien valmistus 
enumeration 28140 Muiden hanojen ja venttiilien valmistus 
enumeration 2815 Laakereiden, hammaspyörien, vaihteisto- ja ohjauselementtien valmistus 
enumeration 28150 Laakereiden, hammaspyörien, vaihteisto- ja ohjauselementtien valmistus 
enumeration 282 Muiden yleiskäyttöön tarkoitettujen koneiden valmistus 
enumeration 2821 Teollisuusuunien, lämmitysjärjestelmien ja tulipesäpolttimien valmistus 
enumeration 28210 Teollisuusuunien, lämmitysjärjestelmien ja tulipesäpolttimien valmistus 
enumeration 2822 Nosto- ja siirtolaitteiden valmistus 
enumeration 28220 Nosto- ja siirtolaitteiden valmistus 
enumeration 2823 Konttorikoneiden ja -laitteiden valmistus (pl. tietokoneet ja niiden oheislaitteet) 
enumeration 28230 Konttorikoneiden ja -laitteiden valmistus (pl. tietokoneet ja niiden oheislaitteet) 
enumeration 2824 Voimakäyttöisten käsityökalujen valmistus 
enumeration 28240 Voimakäyttöisten käsityökalujen valmistus 
enumeration 2825 Muuhun kuin kotitalouskäyttöön tarkoitettujen jäähdytys- ja tuuletuslaitteiden valmistus 
enumeration 28250 Muuhun kuin kotitalouskäyttöön tarkoitettujen jäähdytys- ja tuuletuslaitteiden valmistus 
enumeration 2829 Muualla luokittelematon yleiskäyttöön tarkoitettujen koneiden valmistus 
enumeration 28290 Muualla luokittelematon yleiskäyttöön tarkoitettujen koneiden valmistus 
enumeration 283 Maa- ja metsätalouskoneiden valmistus 
enumeration 2830 Maa- ja metsätalouskoneiden valmistus 
enumeration 28300 Maa- ja metsätalouskoneiden valmistus 
enumeration 284 Metallin työstökoneiden ja konetyökalujen valmistus 
enumeration 2841 Metallin työstökoneiden valmistus 
enumeration 28410 Metallin työstökoneiden valmistus 
enumeration 2849 Muiden konetyökalujen valmistus 
enumeration 28490 Muiden konetyökalujen valmistus 
enumeration 289 Muiden erikoiskoneiden valmistus 
enumeration 2891 Metallinjalostuskoneiden valmistus 
enumeration 28910 Metallinjalostuskoneiden valmistus 
enumeration 2892 Kaivos-, louhinta- ja rakennuskoneiden valmistus 
enumeration 28920 Kaivos-, louhinta- ja rakennuskoneiden valmistus 
enumeration 2893 Elintarvike-, juoma- ja tupakkateollisuuden koneiden valmistus 
enumeration 28930 Elintarvike-, juoma- ja tupakkateollisuuden koneiden valmistus 
enumeration 2894 Tekstiili-, vaate- ja nahkateollisuuden koneiden valmistus 
enumeration 28940 Tekstiili-, vaate- ja nahkateollisuuden koneiden valmistus 
enumeration 2895 Paperi-, kartonki- ja pahviteollisuuden koneiden valmistus 
enumeration 28950 Paperi-, kartonki- ja pahviteollisuuden koneiden valmistus 
enumeration 2896 Muovi- ja kumiteollisuuden koneiden valmistus 
enumeration 28960 Muovi- ja kumiteollisuuden koneiden valmistus 
enumeration 2899 Muualla luokittelematon erikoiskoneiden valmistus 
enumeration 28990 Muualla luokittelematon erikoiskoneiden valmistus 
enumeration 29 Moottoriajoneuvojen, perävaunujen ja puoliperävaunujen valmistus 
enumeration 291 Moottoriajoneuvojen valmistus 
enumeration 2910 Moottoriajoneuvojen valmistus 
enumeration 29100 Moottoriajoneuvojen valmistus 
enumeration 292 Moottoriajoneuvojen korien valmistus; perävaunujen ja puoliperävaunujen valmistus 
enumeration 2920 Moottoriajoneuvojen korien valmistus; perävaunujen ja puoliperävaunujen valmistus 
enumeration 29200 Moottoriajoneuvojen korien valmistus; perävaunujen ja puoliperävaunujen valmistus 
enumeration 293 Osien ja tarvikkeiden valmistus moottoriajoneuvoihin 
enumeration 2931 Sähkö- ja elektroniikkalaitteiden valmistus moottoriajoneuvoihin 
enumeration 29310 Sähkö- ja elektroniikkalaitteiden valmistus moottoriajoneuvoihin 
enumeration 2932 Muiden osien ja tarvikkeiden valmistus moottoriajoneuvoihin 
enumeration 29320 Muiden osien ja tarvikkeiden valmistus moottoriajoneuvoihin 
enumeration 30 Muiden kulkuneuvojen valmistus 
enumeration 301 Laivojen ja veneiden rakentaminen 
enumeration 3011 Laivojen ja kelluvien rakenteiden rakentaminen 
enumeration 30110 Laivojen ja kelluvien rakenteiden rakentaminen 
enumeration 3012 Huvi- ja urheiluveneiden rakentaminen 
enumeration 30120 Huvi- ja urheiluveneiden rakentaminen 
enumeration 302 Raideliikenteen kulkuneuvojen valmistus 
enumeration 3020 Raideliikenteen kulkuneuvojen valmistus 
enumeration 30200 Raideliikenteen kulkuneuvojen valmistus 
enumeration 303 Ilma- ja avaruusalusten ja niihin liittyvien koneiden valmistus 
enumeration 3030 Ilma- ja avaruusalusten ja niihin liittyvien koneiden valmistus 
enumeration 30300 Ilma- ja avaruusalusten ja niihin liittyvien koneiden valmistus 
enumeration 304 Taisteluajoneuvojen valmistus 
enumeration 3040 Taisteluajoneuvojen valmistus 
enumeration 30400 Taisteluajoneuvojen valmistus 
enumeration 309 Muualla luokittelematon kulkuneuvojen valmistus 
enumeration 3091 Moottoripyörien valmistus 
enumeration 30910 Moottoripyörien valmistus 
enumeration 3092 Polkupyörien ja invalidiajoneuvojen valmistus 
enumeration 30920 Polkupyörien ja invalidiajoneuvojen valmistus 
enumeration 3099 Muiden muualla luokittelemattomien kulkuneuvojen valmistus 
enumeration 30990 Muiden muualla luokittelemattomien kulkuneuvojen valmistus 
enumeration 31 Huonekalujen valmistus 
enumeration 310 Huonekalujen valmistus 
enumeration 3101 Konttori- ja myymäläkalusteiden valmistus 
enumeration 31010 Konttori- ja myymäläkalusteiden valmistus 
enumeration 3102 Keittiökalusteiden valmistus 
enumeration 31020 Keittiökalusteiden valmistus 
enumeration 3103 Patjojen valmistus 
enumeration 31030 Patjojen valmistus 
enumeration 3109 Muiden huonekalujen valmistus 
enumeration 31090 Muiden huonekalujen valmistus 
enumeration 32 Muu valmistus 
enumeration 321 Korujen, kultasepäntuotteiden ja muiden vastaavien tuotteiden valmistus 
enumeration 3211 Kolikoiden ja mitalien valmistus 
enumeration 32110 Kolikoiden ja mitalien valmistus 
enumeration 3212 Jalokivikorujen ja muiden kultasepäntuotteiden valmistus 
enumeration 32120 Jalokivikorujen ja muiden kultasepäntuotteiden valmistus 
enumeration 3213 Jäljitelmäkorujen ja muiden vastaavien tuotteiden valmistus 
enumeration 32130 Jäljitelmäkorujen ja muiden vastaavien tuotteiden valmistus 
enumeration 322 Soitinten valmistus 
enumeration 3220 Soitinten valmistus 
enumeration 32200 Soitinten valmistus 
enumeration 323 Urheiluvälineiden valmistus 
enumeration 3230 Urheiluvälineiden valmistus 
enumeration 32300 Urheiluvälineiden valmistus 
enumeration 324 Pelien ja leikkikalujen valmistus 
enumeration 3240 Pelien ja leikkikalujen valmistus 
enumeration 32400 Pelien ja leikkikalujen valmistus 
enumeration 325 Lääkintä- ja hammaslääkintäinstrumenttien ja -tarvikkeiden valmistus 
enumeration 3250 Lääkintä- ja hammaslääkintäinstrumenttien ja -tarvikkeiden valmistus 
enumeration 32501 Lääkintä- ja hammaslääkintäinstrumenttien ja -tarvikkeiden valmistus (pl. hammasproteesit) 
enumeration 32502 Hammasproteesien, keinohampaiden ym. valmistus 
enumeration 329 Muualla luokittelematon valmistus 
enumeration 3291 Luutien ja harjojen valmistus 
enumeration 32910 Luutien ja harjojen valmistus 
enumeration 3299 Muu muualla luokittelematon valmistus 
enumeration 32991 Turvavarusteiden valmistus 
enumeration 32999 Muu muualla luokittelemattomien tuotteiden valmistus 
enumeration 33 Koneiden ja laitteiden korjaus, huolto ja asennus 
enumeration 331 Metallituotteiden, teollisuuden koneiden ja laitteiden korjaus ja huolto 
enumeration 3311 Metallituotteiden korjaus ja huolto 
enumeration 33110 Metallituotteiden korjaus ja huolto 
enumeration 3312 Teollisuuden koneiden ja laitteiden korjaus ja huolto 
enumeration 33121 Yleiskäyttöön tarkoitettujen koneiden korjaus ja huolto 
enumeration 33122 Maa- ja metsätalouskoneiden korjaus ja huolto 
enumeration 33123 Metallintyöstökoneiden ja muiden konetyökalujen korjaus ja huolto 
enumeration 33129 Muiden erikoiskoneiden korjaus ja huolto 
enumeration 3313 Elektronisten ja optisten laitteiden korjaus ja huolto 
enumeration 33130 Elektronisten ja optisten laitteiden korjaus ja huolto 
enumeration 3314 Sähkölaitteiden korjaus ja huolto 
enumeration 33140 Sähkölaitteiden korjaus ja huolto 
enumeration 3315 Laivojen ja veneiden korjaus ja huolto 
enumeration 33150 Laivojen ja veneiden korjaus ja huolto 
enumeration 3316 Ilma- ja avaruusalusten korjaus ja huolto 
enumeration 33160 Ilma- ja avaruusalusten korjaus ja huolto 
enumeration 3317 Muiden kulkuneuvojen korjaus ja huolto 
enumeration 33170 Muiden kulkuneuvojen korjaus ja huolto 
enumeration 3319 Muiden laitteiden korjaus ja huolto 
enumeration 33190 Muiden laitteiden korjaus ja huolto 
enumeration 332 Teollisuuden koneiden ja laitteiden ym. asennus 
enumeration 3320 Teollisuuden koneiden ja laitteiden ym. asennus 
enumeration 33200 Teollisuuden koneiden ja laitteiden ym. asennus 
enumeration D Sähkö-, kaasu- ja lämpöhuolto, jäähdytysliiketoiminta 
enumeration 35 Sähkö-, kaasu- ja lämpöhuolto, jäähdytysliiketoiminta 
enumeration 351 Sähkövoiman tuotanto, siirto ja jakelu 
enumeration 3511 Sähkön tuotanto 
enumeration 35111 Sähkön tuotanto vesi- ja tuulivoimalla 
enumeration 35112 Sähkön erillistuotanto lämpövoimalla 
enumeration 35113 Sähkön ja kaukolämmön yhteistuotanto 
enumeration 35114 Sähkön tuotanto ydinvoimalla 
enumeration 35115 Teollisuutta palveleva sähkön ja lämmön tuotanto 
enumeration 3512 Sähkön siirto 
enumeration 35120 Sähkön siirto 
enumeration 3513 Sähkön jakelu 
enumeration 35130 Sähkön jakelu 
enumeration 3514 Sähkön kauppa 
enumeration 35140 Sähkön kauppa 
enumeration 352 Kaasun tuotanto; kaasumaisten polttoaineiden jakelu putkiverkossa 
enumeration 3521 Kaasun tuotanto 
enumeration 35210 Kaasun tuotanto 
enumeration 3522 Kaasumaisten polttoaineiden jakelu putkiverkossa 
enumeration 35220 Kaasumaisten polttoaineiden jakelu putkiverkossa 
enumeration 3523 Kaasun kauppa putkiverkossa 
enumeration 35230 Kaasun kauppa putkiverkossa 
enumeration 353 Lämmön ja kylmän tuotanto ja jakelu 
enumeration 3530 Lämmön ja kylmän tuotanto ja jakelu 
enumeration 35301 Kaukolämmön ja -kylmän erillistuotanto ja jakelu 
enumeration 35302 Teollisuutta palveleva lämmön ja kylmän erillistuotanto 
enumeration E Vesihuolto, viemäri- ja jätevesihuolto, jätehuolto ja muu ympäristön puhtaanapito 
enumeration 36 Veden otto, puhdistus ja jakelu 
enumeration 360 Veden otto, puhdistus ja jakelu 
enumeration 3600 Veden otto, puhdistus ja jakelu 
enumeration 36000 Veden otto, puhdistus ja jakelu 
enumeration 37 Viemäri- ja jätevesihuolto 
enumeration 370 Viemäri- ja jätevesihuolto 
enumeration 3700 Viemäri- ja jätevesihuolto 
enumeration 37000 Viemäri- ja jätevesihuolto 
enumeration 38 Jätteen keruu, käsittely ja loppusijoitus; materiaalien kierrätys 
enumeration 381 Jätteen keruu 
enumeration 3811 Tavanomaisen jätteen keruu 
enumeration 38110 Tavanomaisen jätteen keruu 
enumeration 3812 Ongelmajätteen keruu 
enumeration 38120 Ongelmajätteen keruu 
enumeration 382 Jätteen käsittely ja loppusijoitus 
enumeration 3821 Tavanomaisen jätteen käsittely ja loppusijoitus 
enumeration 38210 Tavanomaisen jätteen käsittely ja loppusijoitus 
enumeration 3822 Ongelmajätteen käsittely, loppusijoitus ja hävittäminen 
enumeration 38220 Ongelmajätteen käsittely, loppusijoitus ja hävittäminen 
enumeration 383 Materiaalien kierrätys 
enumeration 3831 Romujen purkaminen 
enumeration 38310 Romujen purkaminen 
enumeration 3832 Lajiteltujen materiaalien kierrätys 
enumeration 38320 Lajiteltujen materiaalien kierrätys 
enumeration 39 Maaperän ja vesistöjen kunnostus ja muut ympäristönhuoltopalvelut 
enumeration 390 Maaperän ja vesistöjen kunnostus ja muut ympäristönhuoltopalvelut 
enumeration 3900 Maaperän ja vesistöjen kunnostus ja muut ympäristönhuoltopalvelut 
enumeration 39000 Maaperän ja vesistöjen kunnostus ja muut ympäristönhuoltopalvelut 
enumeration F Rakentaminen 
enumeration 41 Talonrakentaminen 
enumeration 411 Rakennuttaminen ja rakennushankkeiden kehittäminen 
enumeration 4110 Rakennuttaminen ja rakennushankkeiden kehittäminen 
enumeration 41100 Rakennuttaminen ja rakennushankkeiden kehittäminen 
enumeration 412 Asuin- ja muiden rakennusten rakentaminen 
enumeration 4120 Asuin- ja muiden rakennusten rakentaminen 
enumeration 41200 Asuin- ja muiden rakennusten rakentaminen 
enumeration 42 Maa- ja vesirakentaminen 
enumeration 421 Teiden ja rautateiden rakentaminen 
enumeration 4211 Teiden ja moottoriteiden rakentaminen 
enumeration 42110 Teiden ja moottoriteiden rakentaminen 
enumeration 4212 Rautateiden ja metrolinjojen rakentaminen 
enumeration 42120 Rautateiden ja metrolinjojen rakentaminen 
enumeration 4213 Siltojen ja tunneleiden rakentaminen 
enumeration 42130 Siltojen ja tunneleiden rakentaminen 
enumeration 422 Yleisten jakeluverkkojen rakentaminen 
enumeration 4221 Yleisten jakeluverkkojen rakentaminen nestemäisiä ja kaasumaisia aineita varten 
enumeration 42210 Yleisten jakeluverkkojen rakentaminen nestemäisiä ja kaasumaisia aineita varten 
enumeration 4222 Sähkö- ja tietoliikenneverkkojen rakentaminen 
enumeration 42220 Sähkö- ja tietoliikenneverkkojen rakentaminen 
enumeration 429 Muu maa- ja vesirakentaminen 
enumeration 4291 Vesirakentaminen 
enumeration 42910 Vesirakentaminen 
enumeration 4299 Muualla luokittelematon maa- ja vesirakentaminen 
enumeration 42991 Maa- ja vesirakennushankkeiden kehittäminen ja rakennuttaminen 
enumeration 42999 Muu muualla luokittelematon maa- ja vesirakentaminen 
enumeration 43 Erikoistunut rakennustoiminta 
enumeration 431 Rakennusten ja rakennelmien purku ja rakennuspaikan valmistelutyöt 
enumeration 4311 Rakennusten ja rakennelmien purku 
enumeration 43110 Rakennusten ja rakennelmien purku 
enumeration 4312 Rakennuspaikan valmistelutyöt 
enumeration 43120 Rakennuspaikan valmistelutyöt 
enumeration 4313 Koeporaus 
enumeration 43130 Koeporaus 
enumeration 432 Sähkö-, vesijohto- ja muu rakennusasennus 
enumeration 4321 Sähköasennus 
enumeration 43210 Sähköasennus 
enumeration 4322 Lämpö-, vesijohto- ja ilmastointiasennus 
enumeration 43220 Lämpö-, vesijohto- ja ilmastointiasennus 
enumeration 4329 Muu rakennusasennus 
enumeration 43291 Lämpö-, ääni- ja tärinäeristeiden asennus 
enumeration 43292 Hissien ja liukuportaiden asennus 
enumeration 43299 Muualla luokittelematon rakennusasennus 
enumeration 433 Rakennusten ja rakennelmien viimeistely 
enumeration 4331 Rappaus 
enumeration 43310 Rappaus 
enumeration 4332 Rakennuspuusepän asennustyöt 
enumeration 43320 Rakennuspuusepän asennustyöt 
enumeration 4333 Lattianpäällystys ja seinien verhoilu 
enumeration 43330 Lattianpäällystys ja seinien verhoilu 
enumeration 4334 Maalaus ja lasitus 
enumeration 43341 Maalaus 
enumeration 43342 Lasitus 
enumeration 4339 Muu rakennusten viimeistely 
enumeration 43390 Muu rakennusten viimeistely 
enumeration 439 Muu erikoistunut rakennustoiminta 
enumeration 4391 Kattorakenteiden asennus ja kattaminen 
enumeration 43910 Kattorakenteiden asennus ja kattaminen 
enumeration 4399 Muualla luokittelematon erikoistunut rakennustoiminta 
enumeration 43991 Rakennuskonevuokraus käyttäjineen 
enumeration 43999 Muu muualla luokittelematon erikoistunut rakennustoiminta 
enumeration G Tukku- ja vähittäiskauppa; moottoriajoneuvojen ja moottoripyörien korjaus 
enumeration 45 Moottoriajoneuvojen ja moottoripyörien tukku- ja vähittäiskauppa sekä korjaus 
enumeration 451 Moottoriajoneuvojen kauppa 
enumeration 4511 Henkilöautojen ja kevyiden moottoriajoneuvojen kauppa 
enumeration 45111 Henkilöautojen ja kevyiden moottoriajoneuvojen tukkukauppa 
enumeration 45112 Henkilöautojen ja kevyiden moottoriajoneuvojen vähittäiskauppa 
enumeration 4519 Muiden moottoriajoneuvojen myynti 
enumeration 45191 Kuorma-autojen ja muiden raskaiden moottoriajoneuvojen tukkukauppa 
enumeration 45192 Matkailuvaunujen ja muualla luokittelemattomien moottoriajoneuvojen vähittäiskauppa 
enumeration 452 Moottoriajoneuvojen huolto ja korjaus (pl. moottoripyörät) 
enumeration 4520 Moottoriajoneuvojen huolto ja korjaus (pl. moottoripyörät) 
enumeration 45201 Moottoriajoneuvojen huolto ja korjaus (pl. renkaat) 
enumeration 45202 Renkaiden korjaus 
enumeration 453 Moottoriajoneuvojen osien ja varusteiden kauppa 
enumeration 4531 Moottoriajoneuvojen osien ja varusteiden tukkukauppa 
enumeration 45311 Moottoriajoneuvojen osien ja varusteiden tukkukauppa (pl. renkaat) 
enumeration 45312 Renkaiden tukkukauppa 
enumeration 4532 Moottoriajoneuvojen osien ja varusteiden vähittäiskauppa 
enumeration 45321 Moottoriajoneuvojen osien ja varusteiden vähittäiskauppa (pl. renkaat) 
enumeration 45322 Renkaiden vähittäiskauppa 
enumeration 454 Moottoripyörien sekä niiden osien ja varusteiden myynti, huolto ja korjaus 
enumeration 4540 Moottoripyörien sekä niiden osien ja varusteiden myynti, huolto ja korjaus 
enumeration 45401 Moottoripyörien sekä niiden osien ja varusteiden tukkukauppa 
enumeration 45402 Moottoripyörien sekä niiden osien ja varusteiden vähittäiskauppa 
enumeration 45403 Moottoripyörien huolto ja korjaus 
enumeration 46 Tukkukauppa (pl. moottoriajoneuvojen ja moottoripyörien kauppa) 
enumeration 461 Agentuuritoiminta 
enumeration 4611 Maatalousraaka-aineiden, elävien eläinten, tekstiiliraaka-aineiden sekä puolivalmisteiden agentuuritoiminta 
enumeration 46110 Maatalousraaka-aineiden, elävien eläinten, tekstiiliraaka-aineiden sekä puolivalmisteiden agentuuritoiminta 
enumeration 4612 Polttoaineiden, malmien, metallien ja teollisuuskemikaalien agentuuritoiminta 
enumeration 46120 Polttoaineiden, malmien, metallien ja teollisuuskemikaalien agentuuritoiminta 
enumeration 4613 Puutavaran ja rakennusmateriaalien agentuuritoiminta 
enumeration 46130 Puutavaran ja rakennusmateriaalien agentuuritoiminta 
enumeration 4614 Koneiden ja laitteiden agentuuritoiminta 
enumeration 46140 Koneiden ja laitteiden agentuuritoiminta 
enumeration 4615 Huonekalujen, taloustavaroiden ja rautakauppatavaroiden agentuuritoiminta 
enumeration 46150 Huonekalujen, taloustavaroiden ja rautakauppatavaroiden agentuuritoiminta 
enumeration 4616 Tekstiilien, vaatteiden, jalkineiden ja nahkavalmisteiden agentuuritoiminta 
enumeration 46160 Tekstiilien, vaatteiden, jalkineiden ja nahkavalmisteiden agentuuritoiminta 
enumeration 4617 Elintarvikkeiden, juomien ja tupakan agentuuritoiminta 
enumeration 46170 Elintarvikkeiden, juomien ja tupakan agentuuritoiminta 
enumeration 4618 Muu erikoistunut agentuuritoiminta 
enumeration 46181 Paperialan agentuuritoiminta 
enumeration 46189 Muualla luokittelematon erikoistunut agentuuritoiminta 
enumeration 4619 Yleisagentuuritoiminta 
enumeration 46190 Yleisagentuuritoiminta 
enumeration 462 Maatalousperäisten raaka-aineiden ja elävien eläinten tukkukauppa 
enumeration 4621 Viljan, raakatupakan, siementen ja eläinrehujen tukkukauppa 
enumeration 46210 Viljan, raakatupakan, siementen ja eläinrehujen tukkukauppa 
enumeration 4622 Kukkien ja taimien tukkukauppa 
enumeration 46220 Kukkien ja taimien tukkukauppa 
enumeration 4623 Elävien eläinten tukkukauppa 
enumeration 46230 Elävien eläinten tukkukauppa 
enumeration 4624 Turkisten ja nahkojen tukkukauppa 
enumeration 46240 Turkisten ja nahkojen tukkukauppa 
enumeration 463 Elintarvikkeiden, juomien ja tupakan tukkukauppa 
enumeration 4631 Juures-, vihannes- marja- ja hedelmätukkukauppa 
enumeration 46310 Juures-, vihannes- marja- ja hedelmätukkukauppa 
enumeration 4632 Lihan ja lihatuotteiden tukkukauppa 
enumeration 46320 Lihan ja lihatuotteiden tukkukauppa 
enumeration 4633 Maitotaloustuotteiden, munien sekä ravintoöljyjen ja -rasvojen tukkukauppa 
enumeration 46331 Maitotaloustuotteiden, ravintoöljyjen ja -rasvojen tukkukauppa 
enumeration 46332 Munatukkukauppa 
enumeration 4634 Alkoholi- ja muiden juomien tukkukauppa 
enumeration 46340 Alkoholi- ja muiden juomien tukkukauppa 
enumeration 4635 Tupakkatuotteiden tukkukauppa 
enumeration 46350 Tupakkatuotteiden tukkukauppa 
enumeration 4636 Sokerin, suklaan, makeisten ja leipomotuotteiden tukkukauppa 
enumeration 46360 Sokerin, suklaan, makeisten ja leipomotuotteiden tukkukauppa 
enumeration 4637 Kahvin, teen, kaakaon ja mausteiden tukkukauppa 
enumeration 46370 Kahvin, teen, kaakaon ja mausteiden tukkukauppa 
enumeration 4638 Kalan, luontaistuotteiden ja muiden elintarvikkeiden tukkukauppa 
enumeration 46381 Kalatukkukauppa 
enumeration 46382 Luontaistuotteiden tukkukauppa 
enumeration 46383 Lemmikkieläinten ruokien tukkukauppa 
enumeration 46389 Muualla luokittelematon elintarvikkeiden tukkukauppa 
enumeration 4639 Elintarvikkeiden, juomien ja tupakan yleistukkukauppa 
enumeration 46390 Elintarvikkeiden, juomien ja tupakan yleistukkukauppa 
enumeration 464 Taloustavaroiden tukkukauppa 
enumeration 4641 Tekstiilien tukkukauppa 
enumeration 46411 Kangas- ja lankatukkukauppa 
enumeration 46412 Tekstiilivalmisteiden tukkukauppa 
enumeration 4642 Vaatteiden ja jalkineiden tukkukauppa 
enumeration 46421 Vaatteiden tukkukauppa 
enumeration 46422 Jalkineiden tukkukauppa 
enumeration 4643 Kodinkoneiden tukkukauppa 
enumeration 46431 Kodinkoneiden ja kodin sähkölaitteiden tukkukauppa 
enumeration 46432 Viihde-elektroniikan tukkukauppa 
enumeration 46433 Valokuvausvälineiden ja -tarvikkeiden tukkukauppa 
enumeration 46434 Optisen alan tukkukauppa 
enumeration 4644 Posliini-, lasi- ja muiden taloustavaroiden sekä puhdistusaineiden tukkukauppa 
enumeration 46441 Taloustavaroiden ja -tarvikkeiden tukkukauppa 
enumeration 46442 Puhdistusaineiden tukkukauppa 
enumeration 4645 Hajuvesien ja kosmetiikan tukkukauppa 
enumeration 46450 Hajuvesien ja kosmetiikan tukkukauppa 
enumeration 4646 Farmaseuttisten tuotteiden tukkukauppa 
enumeration 46461 Lääketukkukauppa 
enumeration 46462 Laboratorio- ja sairaanhoitovälineiden tukkukauppa 
enumeration 4647 Huonekalujen, mattojen ja valaisimien tukkukauppa 
enumeration 46470 Huonekalujen, mattojen ja valaisimien tukkukauppa 
enumeration 4648 Kellojen ja korujen tukkukauppa 
enumeration 46480 Kellojen ja korujen tukkukauppa 
enumeration 4649 Muiden taloustavaroiden tukkukauppa 
enumeration 46491 Paperi- ja toimistotarvikkeiden tukkukauppa 
enumeration 46492 Kirjatukkukauppa 
enumeration 46493 Urheilualan tukkukauppa 
enumeration 46494 Musiikkitarvikkeiden tukkukauppa 
enumeration 46495 Veneiden ja veneilytarvikkeiden tukkukauppa 
enumeration 46496 Lelujen ja pelien tukkukauppa 
enumeration 46499 Muu kotitaloustavaroiden tukkukauppa 
enumeration 465 Tieto- ja viestintäteknisten laitteiden tukkukauppa 
enumeration 4651 Tietokoneiden, oheislaitteiden ja ohjelmistojen tukkukauppa 
enumeration 46510 Tietokoneiden, oheislaitteiden ja ohjelmistojen tukkukauppa 
enumeration 4652 Elektroniikka- ja viestintälaitteiden ja osien tukkukauppa 
enumeration 46521 Viestintälaitteiden tukkukauppa 
enumeration 46522 Elektronisten komponenttien tukkukauppa 
enumeration 466 Muiden koneiden, laitteiden ja tarvikkeiden tukkukauppa 
enumeration 4661 Maa- ja metsätalouskoneiden ja -tarvikkeiden tukkukauppa ml. traktorit 
enumeration 46610 Maa- ja metsätalouskoneiden ja -tarvikkeiden tukkukauppa ml. traktorit 
enumeration 4662 Työstökoneiden tukkukauppa 
enumeration 46620 Työstökoneiden tukkukauppa 
enumeration 4663 Kaivos- ja rakennuskoneiden tukkukauppa 
enumeration 46630 Kaivos- ja rakennuskoneiden tukkukauppa 
enumeration 4664 Tekstiiliteollisuuden koneiden sekä ompelu- ja kutomakoneiden tukkukauppa 
enumeration 46640 Tekstiiliteollisuuden koneiden sekä ompelu- ja kutomakoneiden tukkukauppa 
enumeration 4665 Toimitilakalusteiden tukkukauppa 
enumeration 46650 Toimitilakalusteiden tukkukauppa 
enumeration 4666 Muiden konttorikoneiden ja -laitteiden tukkukauppa 
enumeration 46660 Muiden konttorikoneiden ja -laitteiden tukkukauppa 
enumeration 4669 Muiden koneiden, laitteiden ja tarvikkeiden tukkukauppa 
enumeration 46691 Sähkötarviketukkukauppa 
enumeration 46692 Teollisuudessa käytettävien muiden koneiden tukkukauppa 
enumeration 46699 Muualla luokittelemattomien koneiden ja laitteiden tukkukauppa 
enumeration 467 Muu erikoistunut tukkukauppa 
enumeration 4671 Kiinteiden, nestemäisten ja kaasumaisten polttoaineiden yms. tukkukauppa 
enumeration 46711 Nestemäisten ja kaasumaisten polttoaineiden tukkukauppa 
enumeration 46719 Muiden polttoaineiden tukkukauppa 
enumeration 4672 Raakametallien ja metallimalmien tukkukauppa 
enumeration 46720 Raakametallien ja metallimalmien tukkukauppa 
enumeration 4673 Puun, rakennusmateriaalien ja saniteettilaitteiden tukkukauppa 
enumeration 46731 Raakapuutukkukauppa 
enumeration 46732 Puutavaratuotetukkukauppa 
enumeration 46733 Metalli- ja mineraalituotteiden tukkukauppa 
enumeration 46734 Kylpyhuonekalusteiden ja -tarvikkeiden tukkukauppa 
enumeration 46735 Lattianpäällysteiden ja tapettien tukkukauppa 
enumeration 46739 Rakennustarvikkeiden yleistukkukauppa 
enumeration 4674 Rautakauppatavaroiden, LVI-laitteiden ja -tarvikkeiden tukkukauppa 
enumeration 46741 Työkalu- ja tarviketukkukauppa 
enumeration 46742 Lämpö-, vesi- ja ilmastointilaitteiden ja -tarvikkeiden tukkukauppa 
enumeration 4675 Peruskemikaalien, lannoitteiden yms. tukkukauppa 
enumeration 46750 Peruskemikaalien, lannoitteiden yms. tukkukauppa 
enumeration 4676 Muiden välituotteiden tukkukauppa 
enumeration 46760 Muiden välituotteiden tukkukauppa 
enumeration 4677 Jätteen ja romun tukkukauppa 
enumeration 46770 Jätteen ja romun tukkukauppa 
enumeration 469 Muu tukkukauppa 
enumeration 4690 Muu tukkukauppa 
enumeration 46901 Yleistukkukauppa 
enumeration 46909 Muualla luokittelematon tukkukauppa 
enumeration 47 Vähittäiskauppa (pl. moottoriajoneuvojen ja moottoripyörien kauppa) 
enumeration 471 Vähittäiskauppa erikoistumattomissa myymälöissä 
enumeration 4711 Elintarvikkeiden, juomien ja tupakan erikoistumaton vähittäiskauppa 
enumeration 47111 Isot supermarketit (yli 1000 m²) 
enumeration 47112 Pienet supermarketit (yli 400 m², enintään 1000 m²) 
enumeration 47113 Valintamyymälät (yli 100 m², enintään 400 m²) 
enumeration 47114 Elintarvike-, makeis- ym. kioskit (enintään 100 m²) 
enumeration 4719 Muu vähittäiskauppa erikoistumattomissa myymälöissä 
enumeration 47191 Itsepalvelutavaratalot (yli 2500 m²) 
enumeration 47192 Tavaratalot (yli 2500 m²) 
enumeration 47199 Pienoistavaratalot ja muut erikoistumattomat myymälät (enintään 2500 m²) 
enumeration 472 Elintarvikkeiden, juomien ja tupakan vähittäiskauppa erikoismyymälöissä 
enumeration 4721 Hedelmien, marjojen ja vihannesten vähittäiskauppa 
enumeration 47210 Hedelmien, marjojen ja vihannesten vähittäiskauppa 
enumeration 4722 Lihan ja lihatuotteiden vähittäiskauppa 
enumeration 47220 Lihan ja lihatuotteiden vähittäiskauppa 
enumeration 4723 Kalan, äyriäisten ja nilviäisten vähittäiskauppa 
enumeration 47230 Kalan, äyriäisten ja nilviäisten vähittäiskauppa 
enumeration 4724 Leipomotuotteiden ja makeisten vähittäiskauppa 
enumeration 47241 Leipomotuotteiden vähittäiskauppa 
enumeration 47242 Makeisten vähittäiskauppa 
enumeration 4725 Alkoholi- ja muiden juomien vähittäiskauppa 
enumeration 47250 Alkoholi- ja muiden juomien vähittäiskauppa 
enumeration 4726 Tupakkatuotteiden vähittäiskauppa 
enumeration 47260 Tupakkatuotteiden vähittäiskauppa 
enumeration 4729 Muu vähittäiskauppa erikoismyymälöissä 
enumeration 47291 Jäätelökioskit 
enumeration 47292 Luontaistuotteiden vähittäiskauppa 
enumeration 47299 Muu päivittäistavaroiden erikoisvähittäiskauppa 
enumeration 473 Ajoneuvojen polttoaineen vähittäiskauppa 
enumeration 4730 Ajoneuvojen polttoaineen vähittäiskauppa 
enumeration 47301 Huoltamotoiminta 
enumeration 47302 Polttoaineiden vähittäiskauppa automaateista 
enumeration 474 Tieto- ja viestintäteknisten laitteiden vähittäiskauppa erikoismyymälöissä 
enumeration 4741 Tietokoneiden, niiden oheislaitteiden ja ohjelmistojen vähittäiskauppa 
enumeration 47410 Tietokoneiden, niiden oheislaitteiden ja ohjelmistojen vähittäiskauppa 
enumeration 4742 Televiestintälaitteiden vähittäiskauppa 
enumeration 47420 Televiestintälaitteiden vähittäiskauppa 
enumeration 4743 Viihde-elektroniikan vähittäiskauppa 
enumeration 47430 Viihde-elektroniikan vähittäiskauppa 
enumeration 475 Muiden kotitaloustavaroiden vähittäiskauppa erikoismyymälöissä 
enumeration 4751 Tekstiilien vähittäiskauppa 
enumeration 47511 Kankaiden vähittäiskauppa 
enumeration 47512 Lankojen ja käsityötarvikkeiden vähittäiskauppa 
enumeration 4752 Rautakauppatavaran, maalien ja lasin vähittäiskauppa 
enumeration 47521 Rauta- ja rakennustarvikkeiden yleisvähittäiskauppa 
enumeration 47522 Maalien vähittäiskauppa 
enumeration 47523 Keittiö- ja saniteettitilojen kalusteiden vähittäiskauppa 
enumeration 47529 Muu rauta- ja rakennusalan vähittäiskauppa 
enumeration 4753 Mattojen, tapettien ja lattianpäällysteiden vähittäiskauppa 
enumeration 47531 Mattojen ja verhojen vähittäiskauppa 
enumeration 47532 Tapettien ja lattianpäällysteiden vähittäiskauppa 
enumeration 4754 Sähköisten kodinkoneiden vähittäiskauppa 
enumeration 47540 Sähköisten kodinkoneiden vähittäiskauppa 
enumeration 4759 Huonekalujen, valaisimien ja muualla luokittelemattomien taloustarvikkeiden vähittäiskauppa erikoismyymälöissä 
enumeration 47591 Huonekalujen vähittäiskauppa 
enumeration 47592 Sähkötarvikkeiden ja valaisimien vähittäiskauppa 
enumeration 47593 Kumi- ja muovitavaroiden vähittäiskauppa 
enumeration 47594 Taloustavaroiden vähittäiskauppa 
enumeration 47595 Soittimien ja musiikkitarvikkeiden vähittäiskauppa 
enumeration 47596 Lukkoseppä- ja avainliikkeet 
enumeration 47599 Muualla luokittelemattomien kotitaloustarvikkeiden vähittäiskauppa 
enumeration 476 Kulttuuri- ja vapaa-ajan tuotteiden vähittäiskauppa erikoismyymälöissä 
enumeration 4761 Kirjojen vähittäiskauppa 
enumeration 47610 Kirjojen vähittäiskauppa 
enumeration 4762 Sanomalehtien ja paperitavaran vähittäiskauppa 
enumeration 47621 Paperi- ja toimistotarvikkeiden vähittäiskauppa 
enumeration 47622 Aikakausjulkaisujen ja lehtien vähittäiskauppa 
enumeration 4763 Musiikki- ja videotallenteiden vähittäiskauppa 
enumeration 47630 Musiikki- ja videotallenteiden vähittäiskauppa 
enumeration 4764 Urheiluvälineiden vähittäiskauppa 
enumeration 47641 Urheiluvälineiden ja polkupyörien vähittäiskauppa 
enumeration 47642 Veneiden ja veneilytarvikkeiden vähittäiskauppa 
enumeration 4765 Pelien ja leikkikalujen vähittäiskauppa 
enumeration 47650 Pelien ja leikkikalujen vähittäiskauppa 
enumeration 477 Muiden tavaroiden vähittäiskauppa erikoismyymälöissä 
enumeration 4771 Vaatteiden vähittäiskauppa 
enumeration 47711 Naisten vaatteiden vähittäiskauppa 
enumeration 47712 Miesten vaatteiden vähittäiskauppa 
enumeration 47713 Lastenvaatteiden vähittäiskauppa 
enumeration 47714 Turkisten ja nahkavaatteiden vähittäiskauppa 
enumeration 47715 Lakkien ja hattujen vähittäiskauppa 
enumeration 47719 Vaatteiden yleisvähittäiskauppa 
enumeration 4772 Jalkineiden ja nahkatavaroiden vähittäiskauppa 
enumeration 47721 Jalkineiden vähittäiskauppa 
enumeration 47722 Laukkujen vähittäiskauppa 
enumeration 4773 Apteekit 
enumeration 47730 Apteekit 
enumeration 4774 Terveydenhoitotarvikkeiden vähittäiskauppa 
enumeration 47740 Terveydenhoitotarvikkeiden vähittäiskauppa 
enumeration 4775 Kosmetiikka- ja hygieniatuotteiden vähittäiskauppa 
enumeration 47750 Kosmetiikka- ja hygieniatuotteiden vähittäiskauppa 
enumeration 4776 Kukkien, kasvien, siementen, lannoitteiden, lemmikkieläinten ja niiden ruokien vähittäiskauppa 
enumeration 47761 Kukkien vähittäiskauppa 
enumeration 47762 Kukkakioskit 
enumeration 47763 Puutarha-alan vähittäiskauppa 
enumeration 47764 Lemmikkieläinten, niiden ruokien ja tarvikkeiden vähittäiskauppa 
enumeration 4777 Kultasepänteosten ja kellojen vähittäiskauppa 
enumeration 47770 Kultasepänteosten ja kellojen vähittäiskauppa 
enumeration 4778 Muu uusien tavaroiden vähittäiskauppa 
enumeration 47781 Taideliikkeet 
enumeration 47782 Valokuvausalan vähittäiskauppa 
enumeration 47783 Optisen alan vähittäiskauppa 
enumeration 47784 Lastenvaunujen ja -tarvikkeiden vähittäiskauppa 
enumeration 47785 Lahjatavaroiden ja askartelutarvikkeiden vähittäiskauppa 
enumeration 47789 Muiden uusien tavaroiden vähittäiskauppa 
enumeration 4779 Käytettyjen tavaroiden vähittäiskauppa myymälöissä 
enumeration 47791 Antiikkiliikkeet 
enumeration 47792 Antikvariaattikauppa 
enumeration 47793 Huutokauppakamarit 
enumeration 47799 Muiden käytettyjen tavaroiden vähittäiskauppa 
enumeration 478 Tori- ja markkinakauppa 
enumeration 4781 Elintarvikkeiden, juomien ja tupakkatuotteiden vähittäiskauppa kojuista ja toreilla 
enumeration 47810 Elintarvikkeiden, juomien ja tupakkatuotteiden vähittäiskauppa kojuista ja toreilla 
enumeration 4782 Tekstiilien, vaatteiden ja jalkineiden vähittäiskauppa kojuista ja toreilla 
enumeration 47820 Tekstiilien, vaatteiden ja jalkineiden vähittäiskauppa kojuista ja toreilla 
enumeration 4789 Muiden tavaroiden vähittäiskauppa kojuista ja toreilla 
enumeration 47890 Muiden tavaroiden vähittäiskauppa kojuista ja toreilla 
enumeration 479 Vähittäiskauppa muualla kuin myymälöissä (pl. tori- ja markkinakauppa) 
enumeration 4791 Vähittäiskauppa postimyyntiliikkeiden tai Internetin välityksellä 
enumeration 47911 Kirjojen, musiikki- ja videotallenteiden postimyynti ja verkkokauppa 
enumeration 47912 Vaatteiden postimyynti ja verkkokauppa 
enumeration 47913 Laajan valikoiman postimyynti ja verkkokauppa 
enumeration 47919 Muu postimyynti ja verkkokauppa 
enumeration 4799 Muu vähittäiskauppa muualla kuin myymälöissä 
enumeration 47990 Muu vähittäiskauppa muualla kuin myymälöissä 
enumeration H Kuljetus ja varastointi 
enumeration 49 Maaliikenne ja putkijohtokuljetus 
enumeration 491 Rautateiden henkilöliikenne, kaukoliikenne 
enumeration 4910 Rautateiden henkilöliikenne, kaukoliikenne 
enumeration 49100 Rautateiden henkilöliikenne, kaukoliikenne 
enumeration 492 Rautateiden tavaraliikenne 
enumeration 4920 Rautateiden tavaraliikenne 
enumeration 49200 Rautateiden tavaraliikenne 
enumeration 493 Muu maaliikenteen henkilöliikenne 
enumeration 4931 Paikallisliikenne 
enumeration 49310 Paikallisliikenne 
enumeration 4932 Taksiliikenne 
enumeration 49320 Taksiliikenne 
enumeration 4939 Muualla luokittelematon maaliikenteen henkilöliikenne 
enumeration 49391 Säännöllinen linja-autojen kaukoliikenne 
enumeration 49392 Linja-autojen tilausliikenne 
enumeration 49399 Muualla luokittelematon muu maaliikenteen henkilöliikenne 
enumeration 494 Tieliikenteen tavarankuljetus ja muuttopalvelut 
enumeration 4941 Tieliikenteen tavarankuljetus 
enumeration 49410 Tieliikenteen tavarankuljetus 
enumeration 4942 Muuttopalvelut 
enumeration 49420 Muuttopalvelut 
enumeration 495 Putkijohtokuljetus 
enumeration 4950 Putkijohtokuljetus 
enumeration 49500 Putkijohtokuljetus 
enumeration 50 Vesiliikenne 
enumeration 501 Meri- ja rannikkovesiliikenteen henkilökuljetus 
enumeration 5010 Meri- ja rannikkovesiliikenteen henkilökuljetus 
enumeration 50101 Meriliikenteen henkilökuljetus 
enumeration 50102 Rannikkovesiliikenteen henkilökuljetus 
enumeration 502 Meri- ja rannikkovesiliikenteen tavarankuljetus 
enumeration 5020 Meri- ja rannikkovesiliikenteen tavarankuljetus 
enumeration 50201 Meriliikenteen tavarankuljetus 
enumeration 50202 Rannikkovesiliikenteen tavarankuljetus 
enumeration 503 Sisävesiliikenteen henkilökuljetus 
enumeration 5030 Sisävesiliikenteen henkilökuljetus 
enumeration 50300 Sisävesiliikenteen henkilökuljetus 
enumeration 504 Sisävesiliikenteen tavarankuljetus 
enumeration 5040 Sisävesiliikenteen tavarankuljetus 
enumeration 50400 Sisävesiliikenteen tavarankuljetus 
enumeration 51 Ilmaliikenne 
enumeration 511 Matkustajalentoliikenne 
enumeration 5110 Matkustajalentoliikenne 
enumeration 51101 Säännöllinen lentoliikenne 
enumeration 51102 Tilauslentoliikenne 
enumeration 512 Lentoliikenteen tavarankuljetus ja avaruusliikenne 
enumeration 5121 Lentoliikenteen tavarankuljetus 
enumeration 51210 Lentoliikenteen tavarankuljetus 
enumeration 5122 Avaruusliikenne 
enumeration 51220 Avaruusliikenne 
enumeration 52 Varastointi ja liikennettä palveleva toiminta 
enumeration 521 Varastointi 
enumeration 5210 Varastointi 
enumeration 52100 Varastointi 
enumeration 522 Liikennettä palveleva toiminta 
enumeration 5221 Maaliikennettä palveleva toiminta 
enumeration 52211 Linja-autoasemat 
enumeration 52212 Tieliikenteen terminaalitoiminta 
enumeration 52213 Maksullinen pysäköinti 
enumeration 52219 Muu maaliikennettä palveleva toiminta 
enumeration 5222 Vesiliikennettä palveleva toiminta 
enumeration 52221 Satamat 
enumeration 52229 Muu vesiliikennettä palveleva toiminta 
enumeration 5223 Ilmaliikennettä palveleva toiminta 
enumeration 52230 Ilmaliikennettä palveleva toiminta 
enumeration 5224 Lastinkäsittely 
enumeration 52240 Lastinkäsittely 
enumeration 5229 Muu liikennettä palveleva toiminta 
enumeration 52291 Huolinta ja rahtaus 
enumeration 52299 Muu kuljetusvälitys 
enumeration 53 Posti- ja kuriiritoiminta 
enumeration 531 Postin yleispalvelu 
enumeration 5310 Postin yleispalvelu 
enumeration 53100 Postin yleispalvelu 
enumeration 532 Muu posti-, jakelu- ja kuriiritoiminta 
enumeration 5320 Muu posti-, jakelu- ja kuriiritoiminta 
enumeration 53200 Muu posti-, jakelu- ja kuriiritoiminta 
enumeration I Majoitus- ja ravitsemistoiminta 
enumeration 55 Majoitus 
enumeration 551 Hotellit ja vastaavat majoitusliikkeet 
enumeration 5510 Hotellit ja vastaavat majoitusliikkeet 
enumeration 55101 Hotellit 
enumeration 55109 Motellit, matkustajakodit ja vastaavat majoitusliikkeet 
enumeration 552 Lomakylät, retkeilymajat yms. majoitus 
enumeration 5520 Lomakylät, retkeilymajat yms. majoitus 
enumeration 55201 Retkeilymajat 
enumeration 55209 Lomakylät yms. majoitus 
enumeration 553 Leirintäalueet, asuntovaunu- ja matkailuvaunualueet 
enumeration 5530 Leirintäalueet, asuntovaunu- ja matkailuvaunualueet 
enumeration 55300 Leirintäalueet, asuntovaunu- ja matkailuvaunualueet 
enumeration 559 Muu majoitus 
enumeration 5590 Muu majoitus 
enumeration 55901 Asuntolat ja täysihoitolat yms. 
enumeration 55902 Maatilamatkailu, bed and breakfast 
enumeration 55903 Lomamökkien vuokraus 
enumeration 55909 Muualla luokittelematon majoitustoiminta 
enumeration 56 Ravitsemistoiminta 
enumeration 561 Ravintolat ja vastaava ravitsemistoiminta 
enumeration 5610 Ravintolat ja vastaava ravitsemistoiminta 
enumeration 56101 Ravintolat 
enumeration 56102 Kahvila-ravintolat 
enumeration 56103 Ruokakioskit 
enumeration 562 Ateriapalvelut ja muut ravitsemispalvelut 
enumeration 5621 Pitopalvelu 
enumeration 56210 Pitopalvelu 
enumeration 5629 Henkilöstö- ja laitosruokalat 
enumeration 56290 Henkilöstö- ja laitosruokalat 
enumeration 563 Baarit ja kahvilat 
enumeration 5630 Baarit ja kahvilat 
enumeration 56301 Olut- ja drinkkibaarit 
enumeration 56302 Kahvilat ja kahvibaarit 
enumeration J Informaatio ja viestintä 
enumeration 58 Kustannustoiminta 
enumeration 581 Kirjojen ja lehtien kustantaminen ja muu kustannustoiminta 
enumeration 5811 Kirjojen kustantaminen 
enumeration 58110 Kirjojen kustantaminen 
enumeration 5812 Hakemistojen ja postituslistojen julkaiseminen 
enumeration 58120 Hakemistojen ja postituslistojen julkaiseminen 
enumeration 5813 Sanomalehtien kustantaminen 
enumeration 58130 Sanomalehtien kustantaminen 
enumeration 5814 Aikakauslehtien ja harvemmin ilmestyvien sanomalehtien kustantaminen 
enumeration 58141 Paikallislehtien ja harvemmin ilmestyvien sanomalehtien kustantaminen 
enumeration 58142 Aikakauslehtien kustantaminen 
enumeration 5819 Muu kustannustoiminta 
enumeration 58190 Muu kustannustoiminta 
enumeration 582 Ohjelmistojen kustantaminen 
enumeration 5821 Tietokonepelien kustantaminen 
enumeration 58210 Tietokonepelien kustantaminen 
enumeration 5829 Muu ohjelmistojen kustantaminen 
enumeration 58290 Muu ohjelmistojen kustantaminen 
enumeration 59 Elokuva-, video- ja televisio-ohjelmatuotanto, äänitteiden ja musiikin kustantaminen 
enumeration 591 Elokuva-, video- ja televisio-ohjelmatoiminta 
enumeration 5911 Elokuvien, videoiden ja televisio-ohjelmien tuotanto 
enumeration 59110 Elokuvien, videoiden ja televisio-ohjelmien tuotanto 
enumeration 5912 Elokuvien, video- ja televisio-ohjelmien jälkituotanto 
enumeration 59120 Elokuvien, video- ja televisio-ohjelmien jälkituotanto 
enumeration 5913 Elokuvien, videoiden ja televisio-ohjelmien levitys 
enumeration 59130 Elokuvien, videoiden ja televisio-ohjelmien levitys 
enumeration 5914 Elokuvien esittäminen 
enumeration 59140 Elokuvien esittäminen 
enumeration 592 Äänitysstudiot; äänitteiden ja musiikin kustantaminen 
enumeration 5920 Äänitysstudiot; äänitteiden ja musiikin kustantaminen 
enumeration 59200 Äänitysstudiot; äänitteiden ja musiikin kustantaminen 
enumeration 60 Radio- ja televisiotoiminta 
enumeration 601 Radio-ohjelmien tuottaminen ja lähettäminen 
enumeration 6010 Radio-ohjelmien tuottaminen ja lähettäminen 
enumeration 60100 Radio-ohjelmien tuottaminen ja lähettäminen 
enumeration 602 Televisio-ohjelmien tuottaminen ja lähettäminen 
enumeration 6020 Televisio-ohjelmien tuottaminen ja lähettäminen 
enumeration 60201 Televisio-ohjelmien tuottaminen ja lähettäminen (pl. maksulliset tv-kanavat) 
enumeration 60202 Maksulliset tv-kanavat 
enumeration 61 Televiestintä 
enumeration 611 Langallisen verkon hallinta ja palvelut 
enumeration 6110 Langallisen verkon hallinta ja palvelut 
enumeration 61100 Langallisen verkon hallinta ja palvelut 
enumeration 612 Langattoman verkon hallinta ja palvelut 
enumeration 6120 Langattoman verkon hallinta ja palvelut 
enumeration 61200 Langattoman verkon hallinta ja palvelut 
enumeration 613 Satelliittiviestintä 
enumeration 6130 Satelliittiviestintä 
enumeration 61300 Satelliittiviestintä 
enumeration 619 Muut televiestintäpalvelut 
enumeration 6190 Muut televiestintäpalvelut 
enumeration 61900 Muut televiestintäpalvelut 
enumeration 62 Ohjelmistot, konsultointi ja siihen liittyvä toiminta 
enumeration 620 Ohjelmistot, konsultointi ja siihen liittyvä toiminta 
enumeration 6201 Ohjelmistojen suunnittelu ja valmistus 
enumeration 62010 Ohjelmistojen suunnittelu ja valmistus 
enumeration 6202 Atk-laitteisto- ja ohjelmistokonsultointi 
enumeration 62020 Atk-laitteisto- ja ohjelmistokonsultointi 
enumeration 6203 Tietojenkäsittelyn ja laitteistojen käyttö- ja hallintapalvelut 
enumeration 62030 Tietojenkäsittelyn ja laitteistojen käyttö- ja hallintapalvelut 
enumeration 6209 Muu laitteisto- ja tietotekninen palvelutoiminta 
enumeration 62090 Muu laitteisto- ja tietotekninen palvelutoiminta 
enumeration 63 Tietopalvelutoiminta 
enumeration 631 Tietojenkäsittely, palvelintilan vuokraus ja niihin liittyvät palvelut; verkkoportaalit 
enumeration 6311 Tietojenkäsittely, palvelintilan vuokraus ja niihin liittyvät palvelut 
enumeration 63110 Tietojenkäsittely, palvelintilan vuokraus ja niihin liittyvät palvelut 
enumeration 6312 Verkkoportaalit 
enumeration 63120 Verkkoportaalit 
enumeration 639 Muu tietopalvelutoiminta 
enumeration 6391 Uutistoimistot 
enumeration 63910 Uutistoimistot 
enumeration 6399 Muualla luokittelematon tietopalvelutoiminta 
enumeration 63990 Muualla luokittelematon tietopalvelutoiminta 
enumeration K Rahoitus- ja vakuutustoiminta 
enumeration 64 Rahoituspalvelut (pl. vakuutus- ja eläkevakuutustoiminta) 
enumeration 641 Pankkitoiminta 
enumeration 6411 Keskuspankkitoiminta 
enumeration 64110 Keskuspankkitoiminta 
enumeration 6419 Muu pankkitoiminta 
enumeration 64190 Muu pankkitoiminta 
enumeration 642 Rahoitusalan holdingyhtiöiden toiminta 
enumeration 6420 Rahoitusalan holdingyhtiöiden toiminta 
enumeration 64200 Rahoitusalan holdingyhtiöiden toiminta 
enumeration 643 Rahastotoiminta 
enumeration 6430 Rahastotoiminta 
enumeration 64300 Rahastotoiminta 
enumeration 649 Muut rahoituspalvelut (pl. vakuutus- ja eläkevakuutustoiminta) 
enumeration 6491 Rahoitusleasing 
enumeration 64910 Rahoitusleasing 
enumeration 6492 Muu luotonanto 
enumeration 64920 Muu luotonanto 
enumeration 6499 Muualla luokittelemattomat rahoituspalvelut (pl. vakuutus- ja eläkevakuutustoiminta) 
enumeration 64990 Muualla luokittelemattomat rahoituspalvelut (pl. vakuutus- ja eläkevakuutustoiminta) 
enumeration 65 Vakuutus-, jälleenvakuutus- ja eläkevakuutustoiminta (pl. pakollinen sosiaalivakuutus) 
enumeration 651 Vakuutustoiminta 
enumeration 6511 Henkivakuutustoiminta 
enumeration 65110 Henkivakuutustoiminta 
enumeration 6512 Muu vakuutustoiminta 
enumeration 65121 Vahinkovakuutusyhtiöt 
enumeration 65122 Vakuutusyhdistykset 
enumeration 65129 Muu vahinkovakuutus 
enumeration 652 Jälleenvakuutustoiminta 
enumeration 6520 Jälleenvakuutustoiminta 
enumeration 65200 Jälleenvakuutustoiminta 
enumeration 653 Eläkevakuutustoiminta 
enumeration 6530 Eläkevakuutustoiminta 
enumeration 65300 Eläkevakuutustoiminta 
enumeration 66 Rahoitusta ja vakuuttamista palveleva toiminta 
enumeration 661 Rahoitusta ja vakuuttamista palveleva toiminta (pl. vakuutus- ja eläkevakuutustoiminta) 
enumeration 6611 Pörssitoiminta ja rahoitusmarkkinoiden hallinnolliset tukipalvelut 
enumeration 66110 Pörssitoiminta ja rahoitusmarkkinoiden hallinnolliset tukipalvelut 
enumeration 6612 Arvopaperien ja raaka-ainesopimusten välittäminen 
enumeration 66120 Arvopaperien ja raaka-ainesopimusten välittäminen 
enumeration 6619 Muu rahoitusta palveleva toiminta (pl. vakuutus- ja eläkevakuutustoiminta) 
enumeration 66190 Muu rahoitusta palveleva toiminta (pl. vakuutus- ja eläkevakuutustoiminta) 
enumeration 662 Vakuutus- ja eläkevakuutustoimintaa avustava toiminta 
enumeration 6621 Riskin- ja vahingonarviointi 
enumeration 66210 Riskin- ja vahingonarviointi 
enumeration 6622 Vakuutusasiamiesten ja -välittäjien toiminta 
enumeration 66220 Vakuutusasiamiesten ja -välittäjien toiminta 
enumeration 6629 Muu vakuutus- ja eläkevakuutustoimintaa avustava toiminta 
enumeration 66290 Muu vakuutus- ja eläkevakuutustoimintaa avustava toiminta 
enumeration 663 Omaisuudenhoitotoiminta 
enumeration 6630 Omaisuudenhoitotoiminta 
enumeration 66300 Omaisuudenhoitotoiminta 
enumeration L Kiinteistöalan toiminta 
enumeration 68 Kiinteistöalan toiminta 
enumeration 681 Omien kiinteistöjen kauppa 
enumeration 6810 Omien kiinteistöjen kauppa 
enumeration 68100 Omien kiinteistöjen kauppa 
enumeration 682 Omien tai leasing-kiinteistöjen vuokraus ja hallinta 
enumeration 6820 Omien tai leasing-kiinteistöjen vuokraus ja hallinta 
enumeration 68201 Asuntojen vuokraus 
enumeration 68202 Asuntojen ja asuinkiinteistöjen hallinta 
enumeration 68209 Muiden kiinteistöjen vuokraus ja hallinta 
enumeration 683 Kiinteistöalan toiminta palkkio- tai sopimusperusteisesti 
enumeration 6831 Kiinteistönvälitys 
enumeration 68310 Kiinteistönvälitys 
enumeration 6832 Kiinteistöjen isännöinti 
enumeration 68320 Kiinteistöjen isännöinti 
enumeration M Ammatillinen, tieteellinen ja tekninen toiminta 
enumeration 69 Lakiasiain- ja laskentatoimen palvelut 
enumeration 691 Lakiasiainpalvelut 
enumeration 6910 Lakiasiainpalvelut 
enumeration 69101 Asianajotoimistot 
enumeration 69102 Lakiasiaintoimistot 
enumeration 69103 Patenttitoimistot 
enumeration 69109 Muu lakiasiain palvelu 
enumeration 692 Laskentatoimi, kirjanpito ja tilintarkastus; veroneuvonta 
enumeration 6920 Laskentatoimi, kirjanpito ja tilintarkastus; veroneuvonta 
enumeration 69201 Kirjanpito- ja tilinpäätöspalvelu 
enumeration 69202 Tilintarkastuspalvelu 
enumeration 69209 Muu laskentatoimen palvelu 
enumeration 70 Pääkonttorien toiminta; liikkeenjohdon konsultointi 
enumeration 701 Pääkonttorien toiminta 
enumeration 7010 Pääkonttorien toiminta 
enumeration 70100 Pääkonttorien toiminta 
enumeration 702 Liikkeenjohdon konsultointi 
enumeration 7021 Suhdetoiminta ja viestintä 
enumeration 70210 Suhdetoiminta ja viestintä 
enumeration 7022 Muu liikkeenjohdon konsultointi 
enumeration 70220 Muu liikkeenjohdon konsultointi 
enumeration 71 Arkkitehti- ja insinööripalvelut; tekninen testaus ja analysointi 
enumeration 711 Arkkitehti- ja insinööripalvelut ja niihin liittyvä tekninen konsultointi 
enumeration 7111 Arkkitehtipalvelut 
enumeration 71110 Arkkitehtipalvelut 
enumeration 7112 Insinööripalvelut ja niihin liittyvä tekninen konsultointi 
enumeration 71121 Yhdyskuntasuunnittelu 
enumeration 71122 Maa- ja vesirakentamisen tekninen palvelu 
enumeration 71123 Rakennetekninen palvelu 
enumeration 71124 LVI-tekninen suunnittelu 
enumeration 71125 Sähkötekninen suunnittelu 
enumeration 71126 Muu rakennustekninen palvelu 
enumeration 71127 Kone- ja prosessisuunnittelu 
enumeration 71129 Muu tekninen palvelu 
enumeration 712 Tekninen testaus ja analysointi 
enumeration 7120 Tekninen testaus ja analysointi 
enumeration 71201 Autokatsastus 
enumeration 71202 Muu tekninen testaus ja analysointi 
enumeration 72 Tieteellinen tutkimus ja kehittäminen 
enumeration 721 Luonnontieteen ja tekniikan tutkimus ja kehittäminen 
enumeration 7211 Biotekninen tutkimus ja kehittäminen 
enumeration 72110 Biotekninen tutkimus ja kehittäminen 
enumeration 7219 Muu luonnontieteellinen ja tekninen tutkimus ja kehittäminen 
enumeration 72191 Lääketieteellinen tutkimus ja kehittäminen 
enumeration 72192 Muu luonnontieteellinen tutkimus ja kehittäminen 
enumeration 72193 Tekniikan tutkimus ja kehittäminen 
enumeration 722 Yhteiskuntatieteellinen ja humanistinen tutkimus ja kehittäminen 
enumeration 7220 Yhteiskuntatieteellinen ja humanistinen tutkimus ja kehittäminen 
enumeration 72200 Yhteiskuntatieteellinen ja humanistinen tutkimus ja kehittäminen 
enumeration 73 Mainostoiminta ja markkinatutkimus 
enumeration 731 Mainostoiminta 
enumeration 7311 Mainostoimistot ja mainospalvelu 
enumeration 73111 Mainostoimistot 
enumeration 73112 Suora- ja ulkomainonta 
enumeration 73119 Muu mainospalvelu 
enumeration 7312 Mainostilan vuokraus ja myynti 
enumeration 73120 Mainostilan vuokraus ja myynti 
enumeration 732 Markkina- ja mielipidetutkimukset 
enumeration 7320 Markkina- ja mielipidetutkimukset 
enumeration 73200 Markkina- ja mielipidetutkimukset 
enumeration 74 Muut erikoistuneet palvelut liike-elämälle 
enumeration 741 Taideteollinen muotoilu ja suunnittelu 
enumeration 7410 Taideteollinen muotoilu ja suunnittelu 
enumeration 74101 Graafinen muotoilu 
enumeration 74102 Sisustussuunnittelu 
enumeration 74109 Teollinen muotoilu ym. 
enumeration 742 Valokuvaustoiminta 
enumeration 7420 Valokuvaustoiminta 
enumeration 74201 Valokuvaamot ja muu kuvaustoiminta 
enumeration 74202 Valokuvien kehittäminen 
enumeration 743 Kääntäminen ja tulkkaus 
enumeration 7430 Kääntäminen ja tulkkaus 
enumeration 74300 Kääntäminen ja tulkkaus 
enumeration 749 Muualla luokittelemattomat erikoistuneet palvelut liike-elämälle 
enumeration 7490 Muualla luokittelemattomat erikoistuneet palvelut liike-elämälle 
enumeration 74901 Ohjelmatoimistot ja manageripalvelut 
enumeration 74909 Muu ammatillinen, tieteellinen ja tekninen toiminta 
enumeration 75 Eläinlääkintäpalvelut 
enumeration 750 Eläinlääkintäpalvelut 
enumeration 7500 Eläinlääkintäpalvelut 
enumeration 75000 Eläinlääkintäpalvelut 
enumeration N Hallinto- ja tukipalvelutoiminta 
enumeration 77 Vuokraus- ja leasingtoiminta 
enumeration 771 Moottoriajoneuvojen vuokraus ja leasing 
enumeration 7711 Autojen ja kevyiden moottoriajoneuvojen vuokraus ja leasing 
enumeration 77110 Autojen ja kevyiden moottoriajoneuvojen vuokraus ja leasing 
enumeration 7712 Kuorma-autojen ja muiden raskaiden ajoneuvojen vuokraus ja leasing 
enumeration 77120 Kuorma-autojen ja muiden raskaiden ajoneuvojen vuokraus ja leasing 
enumeration 772 Henkilökohtaisten ja kotitaloustavaroiden vuokraus ja leasing 
enumeration 7721 Vapaa-ajan ja urheiluvälineiden vuokraus ja leasing 
enumeration 77210 Vapaa-ajan ja urheiluvälineiden vuokraus ja leasing 
enumeration 7722 Videofilmien vuokraus 
enumeration 77220 Videofilmien vuokraus 
enumeration 7729 Muiden henkilökohtaisten ja kotitaloustavaroiden vuokraus ja leasing 
enumeration 77290 Muiden henkilökohtaisten ja kotitaloustavaroiden vuokraus ja leasing 
enumeration 773 Koneiden ja laitteiden vuokraus ja leasing 
enumeration 7731 Maatalouskoneiden ja -laitteiden vuokraus ja leasing 
enumeration 77310 Maatalouskoneiden ja -laitteiden vuokraus ja leasing 
enumeration 7732 Rakennuskoneiden ja -laitteiden vuokraus ja leasing 
enumeration 77320 Rakennuskoneiden ja -laitteiden vuokraus ja leasing 
enumeration 7733 Toimistokoneiden ja -laitteiden sekä tietokoneiden vuokraus ja leasing 
enumeration 77330 Toimistokoneiden ja -laitteiden sekä tietokoneiden vuokraus ja leasing 
enumeration 7734 Vesiliikennevälineiden vuokraus ja leasing 
enumeration 77340 Vesiliikennevälineiden vuokraus ja leasing 
enumeration 7735 Ilmaliikennevälineiden vuokraus ja leasing 
enumeration 77350 Ilmaliikennevälineiden vuokraus ja leasing 
enumeration 7739 Muiden koneiden ja laitteiden vuokraus ja leasing 
enumeration 77390 Muiden koneiden ja laitteiden vuokraus ja leasing 
enumeration 774 Henkisen omaisuuden ja vastaavien tuotteiden leasing (pl. tekijänoikeuden suojaamat teokset) 
enumeration 7740 Henkisen omaisuuden ja vastaavien tuotteiden leasing (pl. tekijänoikeuden suojaamat teokset) 
enumeration 77400 Henkisen omaisuuden ja vastaavien tuotteiden leasing (pl. tekijänoikeuden suojaamat teokset) 
enumeration 78 Työllistämistoiminta 
enumeration 781 Työnvälitystoiminta 
enumeration 7810 Työnvälitystoiminta 
enumeration 78100 Työnvälitystoiminta 
enumeration 782 Työvoiman vuokraus 
enumeration 7820 Työvoiman vuokraus 
enumeration 78200 Työvoiman vuokraus 
enumeration 783 Muut henkilöstön hankintapalvelut 
enumeration 7830 Muut henkilöstön hankintapalvelut 
enumeration 78300 Muut henkilöstön hankintapalvelut 
enumeration 79 Matkatoimistojen ja matkanjärjestäjien toiminta; varauspalvelut 
enumeration 791 Matkatoimistojen ja matkanjärjestäjien toiminta 
enumeration 7911 Matkatoimistojen toiminta 
enumeration 79110 Matkatoimistojen toiminta 
enumeration 7912 Matkanjärjestäjien toiminta 
enumeration 79120 Matkanjärjestäjien toiminta 
enumeration 799 Varauspalvelut, matkaoppaiden palvelut ym. 
enumeration 7990 Varauspalvelut, matkaoppaiden palvelut ym. 
enumeration 79900 Varauspalvelut, matkaoppaiden palvelut ym. 
enumeration 80 Turvallisuus-, vartiointi- ja etsiväpalvelut 
enumeration 801 Yksityiset turvallisuuspalvelut 
enumeration 8010 Yksityiset turvallisuuspalvelut 
enumeration 80100 Yksityiset turvallisuuspalvelut 
enumeration 802 Turvallisuusjärjestelmät 
enumeration 8020 Turvallisuusjärjestelmät 
enumeration 80200 Turvallisuusjärjestelmät 
enumeration 803 Etsivätoiminta 
enumeration 8030 Etsivätoiminta 
enumeration 80300 Etsivätoiminta 
enumeration 81 Kiinteistön- ja maisemanhoito 
enumeration 811 Kiinteistönhoito 
enumeration 8110 Kiinteistönhoito 
enumeration 81100 Kiinteistönhoito 
enumeration 812 Siivouspalvelut 
enumeration 8121 Kiinteistöjen siivous 
enumeration 81210 Kiinteistöjen siivous 
enumeration 8122 Muu rakennus- ja teollisuussiivous 
enumeration 81220 Muu rakennus- ja teollisuussiivous 
enumeration 8129 Muu siivoustoiminta 
enumeration 81291 Katujen ja teiden puhtaanapito 
enumeration 81299 Muualla luokittelemattomat siivouspalvelut 
enumeration 813 Maisemanhoitopalvelut 
enumeration 8130 Maisemanhoitopalvelut 
enumeration 81300 Maisemanhoitopalvelut 
enumeration 82 Hallinto- ja tukipalvelut liike-elämälle 
enumeration 821 Hallinto- ja toimistopalvelut 
enumeration 8211 Yhdistetyt toimistopalvelut 
enumeration 82110 Yhdistetyt toimistopalvelut 
enumeration 8219 Sihteeri-, toimisto- ja postituspalvelut 
enumeration 82191 Sihteeri- ja muu toimistopalvelu 
enumeration 82192 Postituspalvelut 
enumeration 822 Puhelinpalvelukeskusten toiminta 
enumeration 8220 Puhelinpalvelukeskusten toiminta 
enumeration 82200 Puhelinpalvelukeskusten toiminta 
enumeration 823 Messujen ja kongressien järjestäminen 
enumeration 8230 Messujen ja kongressien järjestäminen 
enumeration 82300 Messujen ja kongressien järjestäminen 
enumeration 829 Muu liike-elämää palveleva toiminta 
enumeration 8291 Perintä- ja luottotietopalvelut 
enumeration 82910 Perintä- ja luottotietopalvelut 
enumeration 8292 Pakkauspalvelut 
enumeration 82920 Pakkauspalvelut 
enumeration 8299 Muut palvelut liike-elämälle 
enumeration 82990 Muut palvelut liike-elämälle 
enumeration O Julkinen hallinto ja maanpuolustus; pakollinen sosiaalivakuutus 
enumeration 84 Julkinen hallinto ja maanpuolustus; pakollinen sosiaalivakuutus 
enumeration 841 Julkinen hallinto 
enumeration 8411 Julkinen yleishallinto 
enumeration 84110 Julkinen yleishallinto 
enumeration 8412 Terveydenhuollon, opetuksen, kulttuurin ja muiden yhteiskuntapalvelujen hallinto 
enumeration 84121 Opetuksen ja kulttuuriasiain hallinto 
enumeration 84122 Terveydenhuollon ja sosiaaliturvan hallinto 
enumeration 8413 Työvoima- ja elinkeinoasiain hallinto 
enumeration 84130 Työvoima- ja elinkeinoasiain hallinto 
enumeration 842 Ulkoasiain hallinto, maanpuolustus ja järjestystoimi 
enumeration 8421 Ulkoasiainhallinto 
enumeration 84210 Ulkoasiainhallinto 
enumeration 8422 Maanpuolustus 
enumeration 84220 Maanpuolustus 
enumeration 8423 Oikeustoimi 
enumeration 84231 Oikeudenhoito 
enumeration 84232 Vankeinhoito 
enumeration 8424 Poliisitoimi ja rajojen vartiointi 
enumeration 84241 Poliisitoimi 
enumeration 84242 Rajojen vartiointi ja väestönsuojelu 
enumeration 8425 Palo- ja pelastustoimi 
enumeration 84250 Palo- ja pelastustoimi 
enumeration 843 Pakollinen sosiaalivakuutustoiminta 
enumeration 8430 Pakollinen sosiaalivakuutustoiminta 
enumeration 84301 Kansaneläkelaitoksen vakuutustoiminta 
enumeration 84302 Lakisääteinen työeläkevakuutus 
enumeration 84309 Muu pakollinen sosiaalivakuutustoiminta 
enumeration P Koulutus 
enumeration 85 Koulutus 
enumeration 851 Esiasteen koulutus 
enumeration 8510 Esiasteen koulutus 
enumeration 85100 Esiasteen koulutus 
enumeration 852 Alemman perusasteen koulutus 
enumeration 8520 Alemman perusasteen koulutus 
enumeration 85200 Alemman perusasteen koulutus 
enumeration 853 Ylemmän perusasteen ja keskiasteen koulutus 
enumeration 8531 Ylemmän perusasteen koulutus ja lukiokoulutus 
enumeration 85311 Ylemmän perusasteen koulutus 
enumeration 85312 Lukiokoulutus 
enumeration 8532 Keskiasteen ammatillinen koulutus 
enumeration 85320 Keskiasteen ammatillinen koulutus 
enumeration 854 Korkea-asteen koulutus 
enumeration 8541 Korkea-asteen koulutus (pl. yliopistot ja ammattikorkeakoulut) 
enumeration 85410 Korkea-asteen koulutus (pl. yliopistot ja ammattikorkeakoulut) 
enumeration 8542 Korkea-asteen koulutus yliopistoissa ja ammattikorkeakouluissa 
enumeration 85420 Korkea-asteen koulutus yliopistoissa ja ammattikorkeakouluissa 
enumeration 855 Muu koulutus 
enumeration 8551 Urheilu- ja liikuntakoulutus 
enumeration 85510 Urheilu- ja liikuntakoulutus 
enumeration 8552 Taiteen ja musiikin koulutus 
enumeration 85520 Taiteen ja musiikin koulutus 
enumeration 8553 Kuljettajakoulutus 
enumeration 85530 Kuljettajakoulutus 
enumeration 8559 Muualla luokittelematon koulutus 
enumeration 85591 Kansanopistot, kansalaisopistot, työväenopistot yms. 
enumeration 85592 Koulutuskeskukset 
enumeration 85593 Kielikoulut ja -opistot 
enumeration 85599 Muut koulutusta antavat yksiköt 
enumeration 856 Koulutusta palveleva toiminta 
enumeration 8560 Koulutusta palveleva toiminta 
enumeration 85600 Koulutusta palveleva toiminta 
enumeration Q Terveys- ja sosiaalipalvelut 
enumeration 86 Terveyspalvelut 
enumeration 861 Terveydenhuollon laitospalvelut 
enumeration 8610 Terveydenhuollon laitospalvelut 
enumeration 86101 Varsinaiset sairaalapalvelut 
enumeration 86102 Kuntoutuslaitokset ja sairaskodit 
enumeration 862 Lääkäri- ja hammaslääkäripalvelut 
enumeration 8621 Terveyskeskus- ja vastaavat yleislääkäripalvelut 
enumeration 86210 Terveyskeskus- ja vastaavat yleislääkäripalvelut 
enumeration 8622 Lääkäriasemat, yksityislääkärit ja vastaavat erikoislääkäripalvelut 
enumeration 86220 Lääkäriasemat, yksityislääkärit ja vastaavat erikoislääkäripalvelut 
enumeration 8623 Hammaslääkäripalvelut 
enumeration 86230 Hammaslääkäripalvelut 
enumeration 869 Muut terveydenhuoltopalvelut 
enumeration 8690 Muut terveydenhuoltopalvelut 
enumeration 86901 Fysioterapia 
enumeration 86902 Laboratoriotutkimukset 
enumeration 86903 Kuvantamistutkimukset 
enumeration 86904 Sairaankuljetuspalvelut 
enumeration 86909 Muu terveyspalvelu 
enumeration 87 Sosiaalihuollon laitospalvelut 
enumeration 871 Sosiaalihuollon hoitolaitokset 
enumeration 8710 Sosiaalihuollon hoitolaitokset 
enumeration 87101 Ikääntyneiden hoitolaitokset 
enumeration 87102 Vammaisten hoitolaitokset (pl. kehitysvammaisten laitospalvelut) 
enumeration 872 Kehitysvammaisten sekä mielenterveys- ja päihdeongelmaisten asumispalvelut 
enumeration 8720 Kehitysvammaisten sekä mielenterveys- ja päihdeongelmaisten asumispalvelut 
enumeration 87201 Kehitysvammaisten laitokset ja asumispalvelut 
enumeration 87202 Mielenterveysongelmaisten asumispalvelut 
enumeration 87203 Päihdeongelmaisten laitokset 
enumeration 87204 Päihdeongelmaisten asumispalvelut 
enumeration 873 Vanhusten ja vammaisten asumispalvelut 
enumeration 8730 Vanhusten ja vammaisten asumispalvelut 
enumeration 87301 Ikääntyneiden palveluasuminen 
enumeration 87302 Vammaisten palveluasuminen (pl. kehitysvammaisten palveluasuminen) 
enumeration 879 Muut sosiaalihuollon laitospalvelut 
enumeration 8790 Muut sosiaalihuollon laitospalvelut 
enumeration 87901 Lasten ja nuorten laitokset ja ammatillinen perhehoito 
enumeration 87902 Ensi- ja turvakodit 
enumeration 87909 Muut laitokset ja asumispalvelut 
enumeration 88 Sosiaalihuollon avopalvelut 
enumeration 881 Vanhusten ja vammaisten sosiaalihuollon avopalvelut 
enumeration 8810 Vanhusten ja vammaisten sosiaalihuollon avopalvelut 
enumeration 88101 Kotipalvelut ikääntyneille ja vammaisille 
enumeration 88102 Ikääntyneiden päivätoiminta 
enumeration 88103 Vammaisten päivä- ja työtoiminta 
enumeration 88109 Muut vanhusten ja vammaisten avopalvelut 
enumeration 889 Muut sosiaalihuollon avopalvelut 
enumeration 8891 Lasten päivähoitopalvelut 
enumeration 88911 Lasten päiväkodit 
enumeration 88919 Muu lasten päivähoito 
enumeration 8899 Muualla luokittelemattomat sosiaalihuollon avopalvelut 
enumeration 88991 Kotipalvelut muille kuin ikääntyneille ja vammaisille 
enumeration 88992 Päivä- ja työtoiminta muille kuin ikääntyneille ja vammaisille 
enumeration 88993 Avomuotoinen päihdekuntoutus 
enumeration 88999 Muut muualla luokittelemattomat sosiaalihuollon avopalvelut 
enumeration R Taiteet, viihde ja virkistys 
enumeration 90 Kulttuuri- ja viihdetoiminta 
enumeration 900 Kulttuuri- ja viihdetoiminta 
enumeration 9001 Esittävät taiteet 
enumeration 90010 Esittävät taiteet 
enumeration 9002 Esittäviä taiteita palveleva toiminta 
enumeration 90020 Esittäviä taiteita palveleva toiminta 
enumeration 9003 Taiteellinen luominen 
enumeration 90030 Taiteellinen luominen 
enumeration 9004 Taidelaitosten toiminta 
enumeration 90040 Taidelaitosten toiminta 
enumeration 91 Kirjastojen, arkistojen, museoiden ja muiden kulttuurilaitosten toiminta 
enumeration 910 Kirjastojen, arkistojen, museoiden ja muiden kulttuurilaitosten toiminta 
enumeration 9101 Kirjastojen ja arkistojen toiminta 
enumeration 91010 Kirjastojen ja arkistojen toiminta 
enumeration 9102 Museoiden toiminta 
enumeration 91020 Museoiden toiminta 
enumeration 9103 Historiallisten nähtävyyksien, rakennusten ja vastaavien kohteiden toiminta 
enumeration 91030 Historiallisten nähtävyyksien, rakennusten ja vastaavien kohteiden toiminta 
enumeration 9104 Kasvitieteellisten puutarhojen, eläintarhojen ja luonnonpuistojen toiminta 
enumeration 91040 Kasvitieteellisten puutarhojen, eläintarhojen ja luonnonpuistojen toiminta 
enumeration 92 Rahapeli- ja vedonlyöntipalvelut 
enumeration 920 Rahapeli- ja vedonlyöntipalvelut 
enumeration 9200 Rahapeli- ja vedonlyöntipalvelut 
enumeration 92000 Rahapeli- ja vedonlyöntipalvelut 
enumeration 93 Urheilutoiminta sekä huvi- ja virkistyspalvelut 
enumeration 931 Urheilutoiminta 
enumeration 9311 Urheilulaitosten toiminta 
enumeration 93110 Urheilulaitosten toiminta 
enumeration 9312 Urheiluseurojen toiminta 
enumeration 93120 Urheiluseurojen toiminta 
enumeration 9313 Kuntokeskukset 
enumeration 93130 Kuntokeskukset 
enumeration 9319 Muu urheilutoiminta 
enumeration 93190 Muu urheilutoiminta 
enumeration 932 Huvi- ja virkistystoiminta 
enumeration 9321 Huvi- ja teemapuistojen toiminta 
enumeration 93210 Huvi- ja teemapuistojen toiminta 
enumeration 9329 Muu huvi- ja virkistystoiminta 
enumeration 93291 Hiihto- ja laskettelukeskukset 
enumeration 93299 Muualla luokittelematon huvi- ja virkistystoiminta 
enumeration S Muu palvelutoiminta 
enumeration 94 Järjestöjen toiminta 
enumeration 941 Elinkeinoelämän, työnantaja- ja ammattialajärjestöjen toiminta 
enumeration 9411 Elinkeinoelämän ja työnantajajärjestöjen toiminta 
enumeration 94110 Elinkeinoelämän ja työnantajajärjestöjen toiminta 
enumeration 9412 Ammattialajärjestöjen toiminta 
enumeration 94120 Ammattialajärjestöjen toiminta 
enumeration 942 Ammattiyhdistysten toiminta 
enumeration 9420 Ammattiyhdistysten toiminta 
enumeration 94200 Ammattiyhdistysten toiminta 
enumeration 949 Muiden järjestöjen toiminta 
enumeration 9491 Seurakunnat ja uskonnolliset järjestöt 
enumeration 94910 Seurakunnat ja uskonnolliset järjestöt 
enumeration 9492 Poliittiset järjestöt 
enumeration 94920 Poliittiset järjestöt 
enumeration 9499 Muut järjestöt 
enumeration 94991 Tutkimusta ja kulttuuria palvelevat järjestöt 
enumeration 94999 Muualla luokittelemattomat muut järjestöt 
enumeration 95 Tietokoneiden, henkilökohtaisten ja kotitaloustavaroiden korjaus 
enumeration 951 Tietokoneiden ja viestintälaitteiden korjaus 
enumeration 9511 Tietokoneiden ja niiden oheislaitteiden korjaus 
enumeration 95110 Tietokoneiden ja niiden oheislaitteiden korjaus 
enumeration 9512 Viestintälaitteiden korjaus 
enumeration 95120 Viestintälaitteiden korjaus 
enumeration 952 Henkilökohtaisten ja kotitaloustavaroiden korjaus 
enumeration 9521 Viihde-elektroniikan korjaus 
enumeration 95210 Viihde-elektroniikan korjaus 
enumeration 9522 Kotitalouskoneiden sekä kodin ja puutarhan laitteiden korjaus 
enumeration 95220 Kotitalouskoneiden sekä kodin ja puutarhan laitteiden korjaus 
enumeration 9523 Jalkineiden ja nahkatavaroiden korjaus 
enumeration 95230 Jalkineiden ja nahkatavaroiden korjaus 
enumeration 9524 Huonekalujen ja kodin kalusteiden korjaus 
enumeration 95240 Huonekalujen ja kodin kalusteiden korjaus 
enumeration 9525 Kellojen ja korujen korjaus 
enumeration 95250 Kellojen ja korujen korjaus 
enumeration 9529 Muiden henkilökohtaisten ja kotitaloustavaroiden korjaus 
enumeration 95290 Muiden henkilökohtaisten ja kotitaloustavaroiden korjaus 
enumeration 96 Muut henkilökohtaiset palvelut 
enumeration 960 Muut henkilökohtaiset palvelut 
enumeration 9601 Pesulapalvelut 
enumeration 96011 Pesulapalvelut yrityksille 
enumeration 96012 Pesulapalvelut kotitalouksille 
enumeration 9602 Kampaamo- ja kauneudenhoitopalvelut 
enumeration 96021 Parturit ja kampaamot 
enumeration 96022 Kauneudenhoitopalvelut 
enumeration 9603 Hautaustoimistojen palvelut 
enumeration 96030 Hautaustoimistojen palvelut 
enumeration 9604 Kylpylaitokset, saunat, solariumit yms. palvelut 
enumeration 96040 Kylpylaitokset, saunat, solariumit yms. palvelut 
enumeration 9609 Muualla luokittelemattomat henkilökohtaiset palvelut 
enumeration 96090 Muualla luokittelemattomat henkilökohtaiset palvelut 
enumeration T Kotitalouksien toiminta työnantajina; kotitalouksien eriyttämätön toiminta tavaroiden ja palvelujen tuottamiseksi omaan käyttöön 
enumeration 97 Kotitalouksien toiminta kotitaloustyöntekijöiden työnantajina 
enumeration 970 Kotitalouksien toiminta kotitaloustyöntekijöiden työnantajina 
enumeration 9700 Kotitalouksien toiminta kotitaloustyöntekijöiden työnantajina 
enumeration 97000 Kotitalouksien toiminta kotitaloustyöntekijöiden työnantajina 
enumeration 98 Kotitalouksien eriyttämätön toiminta tavaroiden ja palvelujen tuottamiseksi omaan käyttöön 
enumeration 981 Kotitalouksien eriyttämätön toiminta tavaroiden tuottamiseksi omaan käyttöön 
enumeration 9810 Kotitalouksien eriyttämätön toiminta tavaroiden tuottamiseksi omaan käyttöön 
enumeration 98100 Kotitalouksien eriyttämätön toiminta tavaroiden tuottamiseksi omaan käyttöön 
enumeration 982 Kotitalouksien eriyttämätön toiminta palvelujen tuottamiseksi omaan käyttöön 
enumeration 9820 Kotitalouksien eriyttämätön toiminta palvelujen tuottamiseksi omaan käyttöön 
enumeration 98200 Kotitalouksien eriyttämätön toiminta palvelujen tuottamiseksi omaan käyttöön 
enumeration U Kansainvälisten organisaatioiden ja toimielinten toiminta 
enumeration 99 Kansainvälisten organisaatioiden ja toimielinten toiminta 
enumeration 990 Kansainvälisten organisaatioiden ja toimielinten toiminta 
enumeration 9900 Kansainvälisten organisaatioiden ja toimielinten toiminta 
enumeration 99000 Kansainvälisten organisaatioiden ja toimielinten toiminta 
enumeration X Toimiala tuntematon 
enumeration 00 Toimiala tuntematon 
enumeration 000 Toimiala tuntematon 
enumeration 0000 Toimiala tuntematon 
enumeration 00000 Toimiala tuntematon 
enumeration ei tiedossa 
source <xs:simpleType name="ToimialaType">
 
<xs:restriction base="xs:string">
   
<xs:enumeration value="A Maatalous, metsätalous ja kalatalous"/>
   
<xs:enumeration value="01 Kasvinviljely ja kotieläintalous, riistatalous ja niihin liittyvät palvelut"/>
   
<xs:enumeration value="011 Yksivuotisten kasvien viljely"/>
   
<xs:enumeration value="0111 Viljakasvien (pl. riisin), palkokasvien ja öljysiemenkasvien viljely"/>
   
<xs:enumeration value="01110 Viljakasvien (pl. riisin), palkokasvien ja öljysiemenkasvien viljely"/>
   
<xs:enumeration value="0112 Riisin viljely"/>
   
<xs:enumeration value="01120 Riisin viljely"/>
   
<xs:enumeration value="0113 Vihannesten ja melonien, juuresten ja mukulakasvien viljely"/>
   
<xs:enumeration value="01131 Vihannesten viljely avomaalla (pl. peruna ja sokerijuurikas)"/>
   
<xs:enumeration value="01132 Vihannesten viljely kasvihuoneessa"/>
   
<xs:enumeration value="01133 Perunan viljely"/>
   
<xs:enumeration value="01134 Sokerijuurikkaan viljely"/>
   
<xs:enumeration value="0114 Sokeriruo'on viljely"/>
   
<xs:enumeration value="01140 Sokeriruo'on viljely"/>
   
<xs:enumeration value="0115 Tupakan viljely"/>
   
<xs:enumeration value="01150 Tupakan viljely"/>
   
<xs:enumeration value="0116 Kuitukasvien viljely"/>
   
<xs:enumeration value="01160 Kuitukasvien viljely"/>
   
<xs:enumeration value="0119 Muu yksivuotisten ja koristekasvien viljely"/>
   
<xs:enumeration value="01191 Koristekasvien viljely"/>
   
<xs:enumeration value="01199 Muiden yksivuotisten kasvien viljely"/>
   
<xs:enumeration value="012 Monivuotisten kasvien viljely"/>
   
<xs:enumeration value="0121 Rypäleiden viljely"/>
   
<xs:enumeration value="01210 Rypäleiden viljely"/>
   
<xs:enumeration value="0122 Trooppisten ja subtrooppisten hedelmien viljely"/>
   
<xs:enumeration value="01220 Trooppisten ja subtrooppisten hedelmien viljely"/>
   
<xs:enumeration value="0123 Sitrushedelmien viljely"/>
   
<xs:enumeration value="01230 Sitrushedelmien viljely"/>
   
<xs:enumeration value="0124 Omenoiden, kirsikoiden, luumujen ym. kota- ja kivihedelmien viljely"/>
   
<xs:enumeration value="01240 Omenoiden, kirsikoiden, luumujen ym. kota- ja kivihedelmien viljely"/>
   
<xs:enumeration value="0125 Marjojen, pähkinöiden ja muiden puissa ja pensaissa kasvavien hedelmien viljely"/>
   
<xs:enumeration value="01250 Marjojen, pähkinöiden ja muiden puissa ja pensaissa kasvavien hedelmien viljely"/>
   
<xs:enumeration value="0126 Öljyä sisältävien hedelmien viljely"/>
   
<xs:enumeration value="01260 Öljyä sisältävien hedelmien viljely"/>
   
<xs:enumeration value="0127 Juomakasvien viljely"/>
   
<xs:enumeration value="01270 Juomakasvien viljely"/>
   
<xs:enumeration value="0128 Mauste-, aromi-, rohdos- ja lääkekasvien viljely"/>
   
<xs:enumeration value="01280 Mauste-, aromi-, rohdos- ja lääkekasvien viljely"/>
   
<xs:enumeration value="0129 Muu monivuotisten kasvien viljely"/>
   
<xs:enumeration value="01290 Muu monivuotisten kasvien viljely"/>
   
<xs:enumeration value="013 Taimien kasvatus ja muu kasvien lisääminen"/>
   
<xs:enumeration value="0130 Taimien kasvatus ja muu kasvien lisääminen"/>
   
<xs:enumeration value="01300 Taimien kasvatus ja muu kasvien lisääminen"/>
   
<xs:enumeration value="014 Kotieläintalous"/>
   
<xs:enumeration value="0141 Lypsykarjan kasvatus"/>
   
<xs:enumeration value="01410 Lypsykarjan kasvatus"/>
   
<xs:enumeration value="0142 Muun nautakarjan ja puhvelien kasvatus"/>
   
<xs:enumeration value="01420 Muun nautakarjan ja puhvelien kasvatus"/>
   
<xs:enumeration value="0143 Hevosten ja muiden hevoseläinten kasvatus"/>
   
<xs:enumeration value="01430 Hevosten ja muiden hevoseläinten kasvatus"/>
   
<xs:enumeration value="0144 Kamelien ja kamelieläinten kasvatus"/>
   
<xs:enumeration value="01440 Kamelien ja kamelieläinten kasvatus"/>
   
<xs:enumeration value="0145 Lampaiden ja vuohien kasvatus"/>
   
<xs:enumeration value="01450 Lampaiden ja vuohien kasvatus"/>
   
<xs:enumeration value="0146 Sikojen kasvatus"/>
   
<xs:enumeration value="01461 Porsastuotanto"/>
   
<xs:enumeration value="01462 Lihasikojen kasvatus"/>
   
<xs:enumeration value="0147 Siipikarjan kasvatus"/>
   
<xs:enumeration value="01471 Kananmunien tuotanto"/>
   
<xs:enumeration value="01472 Broilerien tuotanto"/>
   
<xs:enumeration value="01479 Muu siipikarjatalous"/>
   
<xs:enumeration value="0149 Muiden eläinten kasvatus"/>
   
<xs:enumeration value="01491 Turkistarhaus"/>
   
<xs:enumeration value="01492 Poronhoito"/>
   
<xs:enumeration value="01499 Muu eläinten hoito"/>
   
<xs:enumeration value="015 Yhdistetty kasvinviljely ja kotieläintalous (sekatilat)"/>
   
<xs:enumeration value="0150 Yhdistetty kasvinviljely ja kotieläintalous (sekatilat)"/>
   
<xs:enumeration value="01500 Yhdistetty kasvinviljely ja kotieläintalous (sekatilat)"/>
   
<xs:enumeration value="016 Maataloutta palveleva toiminta"/>
   
<xs:enumeration value="0161 Kasvinviljelyä palveleva toiminta"/>
   
<xs:enumeration value="01611 Kasvinviljelyn tukipalvelut"/>
   
<xs:enumeration value="01612 Maatalousmaan pitäminen viljelykelpoisena"/>
   
<xs:enumeration value="0162 Kotieläintaloutta palveleva toiminta"/>
   
<xs:enumeration value="01620 Kotieläintaloutta palveleva toiminta"/>
   
<xs:enumeration value="0163 Sadon jatkokäsittely"/>
   
<xs:enumeration value="01630 Sadon jatkokäsittely"/>
   
<xs:enumeration value="0164 Siementen käsittely kasvinviljelyä varten"/>
   
<xs:enumeration value="01640 Siementen käsittely kasvinviljelyä varten"/>
   
<xs:enumeration value="017 Metsästys ja sitä palveleva toiminta"/>
   
<xs:enumeration value="0170 Metsästys ja sitä palveleva toiminta"/>
   
<xs:enumeration value="01700 Metsästys ja sitä palveleva toiminta"/>
   
<xs:enumeration value="02 Metsätalous ja puunkorjuu"/>
   
<xs:enumeration value="021 Metsänhoito"/>
   
<xs:enumeration value="0210 Metsänhoito"/>
   
<xs:enumeration value="02100 Metsänhoito"/>
   
<xs:enumeration value="022 Puunkorjuu"/>
   
<xs:enumeration value="0220 Puunkorjuu"/>
   
<xs:enumeration value="02200 Puunkorjuu"/>
   
<xs:enumeration value="023 Luonnon tuotteiden keruu (pl. polttopuu)"/>
   
<xs:enumeration value="0230 Luonnon tuotteiden keruu (pl. polttopuu)"/>
   
<xs:enumeration value="02300 Luonnon tuotteiden keruu (pl. polttopuu)"/>
   
<xs:enumeration value="024 Metsätaloutta palveleva toiminta"/>
   
<xs:enumeration value="0240 Metsätaloutta palveleva toiminta"/>
   
<xs:enumeration value="02400 Metsätaloutta palveleva toiminta"/>
   
<xs:enumeration value="03 Kalastus ja vesiviljely"/>
   
<xs:enumeration value="031 Kalastus"/>
   
<xs:enumeration value="0311 Merikalastus"/>
   
<xs:enumeration value="03110 Merikalastus"/>
   
<xs:enumeration value="0312 Sisävesikalastus"/>
   
<xs:enumeration value="03120 Sisävesikalastus"/>
   
<xs:enumeration value="032 Vesiviljely"/>
   
<xs:enumeration value="0321 Kalanviljely meressä"/>
   
<xs:enumeration value="03210 Kalanviljely meressä"/>
   
<xs:enumeration value="0322 Kalanviljely sisävesissä"/>
   
<xs:enumeration value="03220 Kalanviljely sisävesissä"/>
   
<xs:enumeration value="B  Kaivostoiminta ja louhinta"/>
   
<xs:enumeration value="05 Kivihiilen ja ruskohiilen kaivu"/>
   
<xs:enumeration value="051 Kivihiilen kaivu"/>
   
<xs:enumeration value="0510 Kivihiilen kaivu"/>
   
<xs:enumeration value="05100 Kivihiilen kaivu"/>
   
<xs:enumeration value="052 Ruskohiilen kaivu"/>
   
<xs:enumeration value="0520 Ruskohiilen kaivu"/>
   
<xs:enumeration value="05200 Ruskohiilen kaivu"/>
   
<xs:enumeration value="06 Raakaöljyn ja maakaasun tuotanto"/>
   
<xs:enumeration value="061 Raakaöljyn tuotanto"/>
   
<xs:enumeration value="0610 Raakaöljyn tuotanto"/>
   
<xs:enumeration value="06100 Raakaöljyn tuotanto"/>
   
<xs:enumeration value="062 Maakaasun tuotanto"/>
   
<xs:enumeration value="0620 Maakaasun tuotanto"/>
   
<xs:enumeration value="06200 Maakaasun tuotanto"/>
   
<xs:enumeration value="07 Metallimalmien louhinta"/>
   
<xs:enumeration value="071 Rautamalmien louhinta"/>
   
<xs:enumeration value="0710 Rautamalmien louhinta"/>
   
<xs:enumeration value="07100 Rautamalmien louhinta"/>
   
<xs:enumeration value="072 Värimetallimalmien louhinta"/>
   
<xs:enumeration value="0721 Uraani- ja toriummalmien louhinta"/>
   
<xs:enumeration value="07210 Uraani- ja toriummalmien louhinta"/>
   
<xs:enumeration value="0729 Muiden värimetallimalmien louhinta"/>
   
<xs:enumeration value="07290 Muiden värimetallimalmien louhinta"/>
   
<xs:enumeration value="08 Muu kaivostoiminta ja louhinta"/>
   
<xs:enumeration value="081 Kiven louhinta, hiekan ja saven otto"/>
   
<xs:enumeration value="0811 Koriste- ja rakennuskiven, kalkkikiven, kipsin, liidun ja liuskekiven louhinta"/>
   
<xs:enumeration value="08111 Koriste- ja rakennuskiven louhinta"/>
   
<xs:enumeration value="08112 Kalkkikiven, kipsin, liidun ja dolomiitin louhinta"/>
   
<xs:enumeration value="08113 Liuskekiven louhinta"/>
   
<xs:enumeration value="0812 Soran, hiekan, saven ja kaoliinin otto"/>
   
<xs:enumeration value="08120 Soran, hiekan, saven ja kaoliinin otto"/>
   
<xs:enumeration value="089 Muu mineraalien kaivu"/>
   
<xs:enumeration value="0891 Kemiallisten ja lannoitemineraalien louhinta"/>
   
<xs:enumeration value="08910 Kemiallisten ja lannoitemineraalien louhinta"/>
   
<xs:enumeration value="0892 Turpeen nosto"/>
   
<xs:enumeration value="08920 Turpeen nosto"/>
   
<xs:enumeration value="0893 Suolan tuotanto"/>
   
<xs:enumeration value="08930 Suolan tuotanto"/>
   
<xs:enumeration value="0899 Muualla luokittelematon kaivostoiminta ja louhinta"/>
   
<xs:enumeration value="08990 Muualla luokittelematon kaivostoiminta ja louhinta"/>
   
<xs:enumeration value="09 Kaivostoimintaa palveleva toiminta"/>
   
<xs:enumeration value="091 Raakaöljyn ja maakaasun tuotantoa palveleva toiminta"/>
   
<xs:enumeration value="0910 Raakaöljyn ja maakaasun tuotantoa palveleva toiminta"/>
   
<xs:enumeration value="09100 Raakaöljyn ja maakaasun tuotantoa palveleva toiminta"/>
   
<xs:enumeration value="099 Muuta kaivostoimintaa ja louhintaa palveleva toiminta"/>
   
<xs:enumeration value="0990 Muuta kaivostoimintaa ja louhintaa palveleva toiminta"/>
   
<xs:enumeration value="09900 Muuta kaivostoimintaa ja louhintaa palveleva toiminta"/>
   
<xs:enumeration value="C  Teollisuus"/>
   
<xs:enumeration value="10 Elintarvikkeiden valmistus"/>
   
<xs:enumeration value="101 Teurastus, lihan säilyvyyskäsittely ja lihatuotteiden valmistus"/>
   
<xs:enumeration value="1011 Teurastus ja lihan säilyvyyskäsittely (pl. siipikarja)"/>
   
<xs:enumeration value="10110 Teurastus ja lihan säilyvyyskäsittely (pl. siipikarja)"/>
   
<xs:enumeration value="1012 Siipikarjan teurastus ja lihan säilyvyyskäsittely"/>
   
<xs:enumeration value="10120 Siipikarjan teurastus ja lihan säilyvyyskäsittely"/>
   
<xs:enumeration value="1013 Liha- ja siipikarjatuotteiden valmistus"/>
   
<xs:enumeration value="10130 Liha- ja siipikarjatuotteiden valmistus"/>
   
<xs:enumeration value="102 Kalan, äyriäisten ja nilviäisten jalostus ja säilöntä"/>
   
<xs:enumeration value="1020 Kalan, äyriäisten ja nilviäisten jalostus ja säilöntä"/>
   
<xs:enumeration value="10200 Kalan, äyriäisten ja nilviäisten jalostus ja säilöntä"/>
   
<xs:enumeration value="103 Hedelmien ja kasvisten jalostus ja säilöntä"/>
   
<xs:enumeration value="1031 Perunoiden jalostus ja säilöntä"/>
   
<xs:enumeration value="10310 Perunoiden jalostus ja säilöntä"/>
   
<xs:enumeration value="1032 Hedelmä-, marja- ja kasvismehujen valmistus"/>
   
<xs:enumeration value="10320 Hedelmä-, marja- ja kasvismehujen valmistus"/>
   
<xs:enumeration value="1039 Muu hedelmien, marjojen ja kasvisten jalostus ja säilöntä"/>
   
<xs:enumeration value="10390 Muu hedelmien, marjojen ja kasvisten jalostus ja säilöntä"/>
   
<xs:enumeration value="104 Kasvi- ja eläinöljyjen ja -rasvojen valmistus"/>
   
<xs:enumeration value="1041 Kasvi- ja eläinperäisten öljyjen ja -rasvojen valmistus (pl. ravintorasvat)"/>
   
<xs:enumeration value="10410 Kasvi- ja eläinperäisten öljyjen ja -rasvojen valmistus (pl. ravintorasvat)"/>
   
<xs:enumeration value="1042 Margariinin ja sen kaltaisten ravintorasvojen valmistus"/>
   
<xs:enumeration value="10420 Margariinin ja sen kaltaisten ravintorasvojen valmistus"/>
   
<xs:enumeration value="105 Maitotaloustuotteiden valmistus"/>
   
<xs:enumeration value="1051 Maitotaloustuotteiden ja juuston valmistus"/>
   
<xs:enumeration value="10510 Maitotaloustuotteiden ja juuston valmistus"/>
   
<xs:enumeration value="1052 Jäätelön valmistus"/>
   
<xs:enumeration value="10520 Jäätelön valmistus"/>
   
<xs:enumeration value="106 Mylly- ja tärkkelystuotteiden valmistus"/>
   
<xs:enumeration value="1061 Myllytuotteiden valmistus"/>
   
<xs:enumeration value="10610 Myllytuotteiden valmistus"/>
   
<xs:enumeration value="1062 Tärkkelyksen ja tärkkelystuotteiden valmistus"/>
   
<xs:enumeration value="10620 Tärkkelyksen ja tärkkelystuotteiden valmistus"/>
   
<xs:enumeration value="107 Leipomotuotteiden, makaronien yms. valmistus"/>
   
<xs:enumeration value="1071 Leivän valmistus; tuoreiden leivonnaisten ja kakkujen valmistus"/>
   
<xs:enumeration value="10710 Leivän valmistus; tuoreiden leivonnaisten ja kakkujen valmistus"/>
   
<xs:enumeration value="1072 Näkkileivän ja keksien valmistus; säilyvien leivonnaisten ja kakkujen valmistus"/>
   
<xs:enumeration value="10720 Näkkileivän ja keksien valmistus; säilyvien leivonnaisten ja kakkujen valmistus"/>
   
<xs:enumeration value="1073 Makaronin, nuudelien, kuskusin ja vastaavien jauhotuotteiden valmistus"/>
   
<xs:enumeration value="10730 Makaronin, nuudelien, kuskusin ja vastaavien jauhotuotteiden valmistus"/>
   
<xs:enumeration value="108 Muiden elintarvikkeiden valmistus"/>
   
<xs:enumeration value="1081 Sokerin valmistus"/>
   
<xs:enumeration value="10810 Sokerin valmistus"/>
   
<xs:enumeration value="1082 Kaakaon, suklaan ja makeisten valmistus"/>
   
<xs:enumeration value="10820 Kaakaon, suklaan ja makeisten valmistus"/>
   
<xs:enumeration value="1083 Teen ja kahvin valmistus"/>
   
<xs:enumeration value="10830 Teen ja kahvin valmistus"/>
   
<xs:enumeration value="1084 Mausteiden ja maustekastikkeiden valmistus"/>
   
<xs:enumeration value="10840 Mausteiden ja maustekastikkeiden valmistus"/>
   
<xs:enumeration value="1085 Einesten ja valmisruokien valmistus"/>
   
<xs:enumeration value="10850 Einesten ja valmisruokien valmistus"/>
   
<xs:enumeration value="1086 Homogenoitujen ravintovalmisteiden ja dieettiruokien valmistus"/>
   
<xs:enumeration value="10860 Homogenoitujen ravintovalmisteiden ja dieettiruokien valmistus"/>
   
<xs:enumeration value="1089 Muualla luokittelematon elintarvikkeiden valmistus"/>
   
<xs:enumeration value="10890 Muualla luokittelematon elintarvikkeiden valmistus"/>
   
<xs:enumeration value="109 Eläinten ruokien valmistus"/>
   
<xs:enumeration value="1091 Kotieläinten rehujen valmistus"/>
   
<xs:enumeration value="10910 Kotieläinten rehujen valmistus"/>
   
<xs:enumeration value="1092 Lemmikkieläinten ruokien valmistus"/>
   
<xs:enumeration value="10920 Lemmikkieläinten ruokien valmistus"/>
   
<xs:enumeration value="11 Juomien valmistus"/>
   
<xs:enumeration value="110 Juomien valmistus"/>
   
<xs:enumeration value="1101 Alkoholijuomien tislaus ja sekoittaminen; etyylialkoholin valmistus käymisteitse"/>
   
<xs:enumeration value="11010 Alkoholijuomien tislaus ja sekoittaminen; etyylialkoholin valmistus käymisteitse"/>
   
<xs:enumeration value="1102 Viinin valmistus rypäleistä"/>
   
<xs:enumeration value="11020 Viinin valmistus rypäleistä"/>
   
<xs:enumeration value="1103 Siiderin, hedelmä- ja marjaviinien valmistus"/>
   
<xs:enumeration value="11030 Siiderin, hedelmä- ja marjaviinien valmistus"/>
   
<xs:enumeration value="1104 Muiden tislaamattomien juomien valmistus käymisteitse"/>
   
<xs:enumeration value="11040 Muiden tislaamattomien juomien valmistus käymisteitse"/>
   
<xs:enumeration value="1105 Oluen valmistus"/>
   
<xs:enumeration value="11050 Oluen valmistus"/>
   
<xs:enumeration value="1106 Maltaiden valmistus"/>
   
<xs:enumeration value="11060 Maltaiden valmistus"/>
   
<xs:enumeration value="1107 Virvoitusjuomien valmistus; kivennäisvesien ja muiden pullotettujen vesien tuotanto"/>
   
<xs:enumeration value="11070 Virvoitusjuomien valmistus; kivennäisvesien ja muiden pullotettujen vesien tuotanto"/>
   
<xs:enumeration value="12 Tupakkatuotteiden valmistus"/>
   
<xs:enumeration value="120 Tupakkatuotteiden valmistus"/>
   
<xs:enumeration value="1200 Tupakkatuotteiden valmistus"/>
   
<xs:enumeration value="12000 Tupakkatuotteiden valmistus"/>
   
<xs:enumeration value="13 Tekstiilien valmistus"/>
   
<xs:enumeration value="131 Tekstiilikuitujen valmistelu ja kehruu"/>
   
<xs:enumeration value="1310 Tekstiilikuitujen valmistelu ja kehruu"/>
   
<xs:enumeration value="13100 Tekstiilikuitujen valmistelu ja kehruu"/>
   
<xs:enumeration value="132 Kankaiden kudonta"/>
   
<xs:enumeration value="1320 Kankaiden kudonta"/>
   
<xs:enumeration value="13200 Kankaiden kudonta"/>
   
<xs:enumeration value="133 Tekstiilien viimeistely"/>
   
<xs:enumeration value="1330 Tekstiilien viimeistely"/>
   
<xs:enumeration value="13300 Tekstiilien viimeistely"/>
   
<xs:enumeration value="139 Muiden tekstiilituotteiden valmistus"/>
   
<xs:enumeration value="1391 Neulosten valmistus"/>
   
<xs:enumeration value="13910 Neulosten valmistus"/>
   
<xs:enumeration value="1392 Sovitettujen tekstiilituotteiden valmistus (pl. vaatteet)"/>
   
<xs:enumeration value="13921 Sisustustekstiilien valmistus"/>
   
<xs:enumeration value="13922 Tavaranpeitteiden, purjeiden ja muiden sovitettujen tekstiilituotteiden valmistus"/>
   
<xs:enumeration value="1393 Mattojen valmistus"/>
   
<xs:enumeration value="13930 Mattojen valmistus"/>
   
<xs:enumeration value="1394 Purjelankojen, nuoran, sidelangan ja verkkojen valmistus"/>
   
<xs:enumeration value="13940 Purjelankojen, nuoran, sidelangan ja verkkojen valmistus"/>
   
<xs:enumeration value="1395 Kuitukankaiden ja kuitukangastuotteiden valmistus (pl. vaatteet)"/>
   
<xs:enumeration value="13950 Kuitukankaiden ja kuitukangastuotteiden valmistus (pl. vaatteet)"/>
   
<xs:enumeration value="1396 Teknisten ja teollisuustekstiilien valmistus"/>
   
<xs:enumeration value="13960 Teknisten ja teollisuustekstiilien valmistus"/>
   
<xs:enumeration value="1399 Muualla luokittelematon tekstiilituotteiden valmistus"/>
   
<xs:enumeration value="13990 Muualla luokittelematon tekstiilituotteiden valmistus"/>
   
<xs:enumeration value="14 Vaatteiden valmistus"/>
   
<xs:enumeration value="141 Vaatteiden valmistus (pl. turkisvaatteet)"/>
   
<xs:enumeration value="1411 Nahkavaatteiden valmistus"/>
   
<xs:enumeration value="14110 Nahkavaatteiden valmistus"/>
   
<xs:enumeration value="1412 Työvaatteiden valmistus"/>
   
<xs:enumeration value="14120 Työvaatteiden valmistus"/>
   
<xs:enumeration value="1413 Muu takkien, pukujen, housujen, hameiden yms. valmistus"/>
   
<xs:enumeration value="14130 Muu takkien, pukujen, housujen, hameiden yms. valmistus"/>
   
<xs:enumeration value="1414 Alusvaatteiden valmistus"/>
   
<xs:enumeration value="14140 Alusvaatteiden valmistus"/>
   
<xs:enumeration value="1419 Muiden vaatteiden ja asusteiden valmistus"/>
   
<xs:enumeration value="14190 Muiden vaatteiden ja asusteiden valmistus"/>
   
<xs:enumeration value="142 Turkisvaatteiden ja -tuotteiden valmistus"/>
   
<xs:enumeration value="1420 Turkisvaatteiden ja -tuotteiden valmistus"/>
   
<xs:enumeration value="14200 Turkisvaatteiden ja -tuotteiden valmistus"/>
   
<xs:enumeration value="143 Neulevaatteiden ja sukkien valmistus"/>
   
<xs:enumeration value="1431 Sukkien ja sukkahousujen valmistus"/>
   
<xs:enumeration value="14310 Sukkien ja sukkahousujen valmistus"/>
   
<xs:enumeration value="1439 Muiden neulevaatteiden valmistus"/>
   
<xs:enumeration value="14390 Muiden neulevaatteiden valmistus"/>
   
<xs:enumeration value="15 Nahan ja nahkatuotteiden valmistus"/>
   
<xs:enumeration value="151 Nahan parkitseminen ja muokkaus; matka- ja käsilaukkujen, satuloiden ja valjaiden valmistus; turkisten muokkaus ja värjäys"/>
   
<xs:enumeration value="1511 Turkisten ja nahan muokkaus ja värjäys"/>
   
<xs:enumeration value="15110 Turkisten ja nahan muokkaus ja värjäys"/>
   
<xs:enumeration value="1512 Matka-, käsi- ym. laukkujen, satuloiden ja valjaiden valmistus"/>
   
<xs:enumeration value="15120 Matka-, käsi- ym. laukkujen, satuloiden ja valjaiden valmistus"/>
   
<xs:enumeration value="152 Jalkineiden valmistus"/>
   
<xs:enumeration value="1520 Jalkineiden valmistus"/>
   
<xs:enumeration value="15200 Jalkineiden valmistus"/>
   
<xs:enumeration value="16 Sahatavaran sekä puu- ja korkkituotteiden valmistus (pl. huonekalut); olki- ja punontatuotteiden valmistus"/>
   
<xs:enumeration value="161 Puun sahaus, höyläys ja kyllästys"/>
   
<xs:enumeration value="1610 Puun sahaus, höyläys ja kyllästys"/>
   
<xs:enumeration value="16100 Puun sahaus, höyläys ja kyllästys"/>
   
<xs:enumeration value="162 Puu-, korkki-, olki- ja punontatuotteiden valmistus"/>
   
<xs:enumeration value="1621 Vaneriviilun ja puupaneelien valmistus"/>
   
<xs:enumeration value="16211 Vanerin ja vaneriviilun valmistus"/>
   
<xs:enumeration value="16212 Lastulevyn valmistus"/>
   
<xs:enumeration value="16213 Kuitulevyn valmistus"/>
   
<xs:enumeration value="1622 Asennettavien parkettilevyjen valmistus"/>
   
<xs:enumeration value="16220 Asennettavien parkettilevyjen valmistus"/>
   
<xs:enumeration value="1623 Muiden rakennuspuusepäntuotteiden valmistus"/>
   
<xs:enumeration value="16231 Puutalojen valmistus"/>
   
<xs:enumeration value="16239 Muu rakennuspuusepäntuotteiden valmistus"/>
   
<xs:enumeration value="1624 Puupakkausten valmistus"/>
   
<xs:enumeration value="16240 Puupakkausten valmistus"/>
   
<xs:enumeration value="1629 Muiden puutuotteiden valmistus; korkki-, olki- ja punontatuotteiden valmistus"/>
   
<xs:enumeration value="16290 Muiden puutuotteiden valmistus; korkki-, olki- ja punontatuotteiden valmistus"/>
   
<xs:enumeration value="17 Paperin, paperi- ja kartonkituotteiden valmistus"/>
   
<xs:enumeration value="171 Massan, paperin, kartongin ja pahvin valmistus"/>
   
<xs:enumeration value="1711 Massan valmistus"/>
   
<xs:enumeration value="17110 Massan valmistus"/>
   
<xs:enumeration value="1712 Paperin, kartongin ja pahvin valmistus"/>
   
<xs:enumeration value="17120 Paperin, kartongin ja pahvin valmistus"/>
   
<xs:enumeration value="172 Paperi-, kartonki- ja pahvituotteiden valmistus"/>
   
<xs:enumeration value="1721 Aaltopaperin ja -pahvin sekä paperi-, kartonki- ja pahvipakkausten valmistus"/>
   
<xs:enumeration value="17211 Paperisäkkien ja -pussien valmistus"/>
   
<xs:enumeration value="17212 Aaltopahvin sekä paperi- ja kartonkipakkausten valmistus"/>
   
<xs:enumeration value="1722 Paperisten talous- ja hygieniatarvikkeiden valmistus"/>
   
<xs:enumeration value="17220 Paperisten talous- ja hygieniatarvikkeiden valmistus"/>
   
<xs:enumeration value="1723 Paperikauppatavaroiden valmistus"/>
   
<xs:enumeration value="17230 Paperikauppatavaroiden valmistus"/>
   
<xs:enumeration value="1724 Tapettien valmistus"/>
   
<xs:enumeration value="17240 Tapettien valmistus"/>
   
<xs:enumeration value="1729 Muiden paperi-, kartonki- ja pahvituotteiden valmistus"/>
   
<xs:enumeration value="17290 Muiden paperi-, kartonki- ja pahvituotteiden valmistus"/>
   
<xs:enumeration value="18 Painaminen ja tallenteiden jäljentäminen"/>
   
<xs:enumeration value="181 Painaminen ja siihen liittyvät palvelut"/>
   
<xs:enumeration value="1811 Sanomalehtien painaminen"/>
   
<xs:enumeration value="18110 Sanomalehtien painaminen"/>
   
<xs:enumeration value="1812 Muu painaminen"/>
   
<xs:enumeration value="18120 Muu painaminen"/>
   
<xs:enumeration value="1813 Painamista ja julkaisemista edeltävät palvelut"/>
   
<xs:enumeration value="18130 Painamista ja julkaisemista edeltävät palvelut"/>
   
<xs:enumeration value="1814 Sidonta ja siihen liittyvät palvelut"/>
   
<xs:enumeration value="18140 Sidonta ja siihen liittyvät palvelut"/>
   
<xs:enumeration value="182 Ääni-, kuva- ja atk-tallenteiden tuotanto"/>
   
<xs:enumeration value="1820 Ääni-, kuva- ja atk-tallenteiden tuotanto"/>
   
<xs:enumeration value="18200 Ääni-, kuva- ja atk-tallenteiden tuotanto"/>
   
<xs:enumeration value="19 Koksin ja jalostettujen öljytuotteiden valmistus"/>
   
<xs:enumeration value="191 Koksituotteiden valmistus"/>
   
<xs:enumeration value="1910 Koksituotteiden valmistus"/>
   
<xs:enumeration value="19100 Koksituotteiden valmistus"/>
   
<xs:enumeration value="192 Jalostettujen öljytuotteiden valmistus"/>
   
<xs:enumeration value="1920 Jalostettujen öljytuotteiden valmistus"/>
   
<xs:enumeration value="19200 Jalostettujen öljytuotteiden valmistus"/>
   
<xs:enumeration value="20 Kemikaalien ja kemiallisten tuotteiden valmistus"/>
   
<xs:enumeration value="201 Peruskemikaalien, lannoitteiden ja typpiyhdisteiden, muoviaineiden ja synteettisen kumiraaka-aineen valmistus"/>
   
<xs:enumeration value="2011 Teollisuuskaasujen valmistus"/>
   
<xs:enumeration value="20110 Teollisuuskaasujen valmistus"/>
   
<xs:enumeration value="2012 Värien ja pigmenttien valmistus"/>
   
<xs:enumeration value="20120 Värien ja pigmenttien valmistus"/>
   
<xs:enumeration value="2013 Muiden epäorgaanisten peruskemikaalien valmistus"/>
   
<xs:enumeration value="20130 Muiden epäorgaanisten peruskemikaalien valmistus"/>
   
<xs:enumeration value="2014 Muiden orgaanisten peruskemikaalien valmistus"/>
   
<xs:enumeration value="20140 Muiden orgaanisten peruskemikaalien valmistus"/>
   
<xs:enumeration value="2015 Lannoitteiden ja typpiyhdisteiden valmistus"/>
   
<xs:enumeration value="20150 Lannoitteiden ja typpiyhdisteiden valmistus"/>
   
<xs:enumeration value="2016 Muoviaineiden valmistus"/>
   
<xs:enumeration value="20160 Muoviaineiden valmistus"/>
   
<xs:enumeration value="2017 Synteettisen kumiraaka-aineen valmistus"/>
   
<xs:enumeration value="20170 Synteettisen kumiraaka-aineen valmistus"/>
   
<xs:enumeration value="202 Torjunta-aineiden ja muiden maatalouskemikaalien valmistus"/>
   
<xs:enumeration value="2020 Torjunta-aineiden ja muiden maatalouskemikaalien valmistus"/>
   
<xs:enumeration value="20200 Torjunta-aineiden ja muiden maatalouskemikaalien valmistus"/>
   
<xs:enumeration value="203 Maalien, lakan, painovärien yms. valmistus"/>
   
<xs:enumeration value="2030 Maalien, lakan, painovärien yms. valmistus"/>
   
<xs:enumeration value="20300 Maalien, lakan, painovärien yms. valmistus"/>
   
<xs:enumeration value="204 Saippuan, pesu-, puhdistus- ja kiillotusaineiden; hajuvesien ja hygieniatuotteiden valmistus"/>
   
<xs:enumeration value="2041 Saippuan, pesu-, puhdistus- ja kiillotusaineiden valmistus"/>
   
<xs:enumeration value="20410 Saippuan, pesu-, puhdistus- ja kiillotusaineiden valmistus"/>
   
<xs:enumeration value="2042 Hajuvesien ja hygieniatuotteiden valmistus"/>
   
<xs:enumeration value="20420 Hajuvesien ja hygieniatuotteiden valmistus"/>
   
<xs:enumeration value="205 Muiden kemiallisten tuotteiden valmistus"/>
   
<xs:enumeration value="2051 Räjähdysaineiden valmistus"/>
   
<xs:enumeration value="20510 Räjähdysaineiden valmistus"/>
   
<xs:enumeration value="2052 Liimojen valmistus"/>
   
<xs:enumeration value="20520 Liimojen valmistus"/>
   
<xs:enumeration value="2053 Eteeristen öljyjen valmistus"/>
   
<xs:enumeration value="20530 Eteeristen öljyjen valmistus"/>
   
<xs:enumeration value="2059 Muualla luokittelematon kemiallisten tuotteiden valmistus"/>
   
<xs:enumeration value="20590 Muualla luokittelematon kemiallisten tuotteiden valmistus"/>
   
<xs:enumeration value="206 Tekokuitujen valmistus"/>
   
<xs:enumeration value="2060 Tekokuitujen valmistus"/>
   
<xs:enumeration value="20600 Tekokuitujen valmistus"/>
   
<xs:enumeration value="21 Lääkeaineiden ja lääkkeiden valmistus"/>
   
<xs:enumeration value="211 Lääkeaineiden valmistus"/>
   
<xs:enumeration value="2110 Lääkeaineiden valmistus"/>
   
<xs:enumeration value="21100 Lääkeaineiden valmistus"/>
   
<xs:enumeration value="212 Lääkkeiden ja muiden lääkevalmisteiden valmistus"/>
   
<xs:enumeration value="2120 Lääkkeiden ja muiden lääkevalmisteiden valmistus"/>
   
<xs:enumeration value="21200 Lääkkeiden ja muiden lääkevalmisteiden valmistus"/>
   
<xs:enumeration value="22 Kumi- ja muovituotteiden valmistus"/>
   
<xs:enumeration value="221 Kumituotteiden valmistus"/>
   
<xs:enumeration value="2211 Renkaiden valmistus ja uudelleenpinnoitus"/>
   
<xs:enumeration value="22110 Renkaiden valmistus ja uudelleenpinnoitus"/>
   
<xs:enumeration value="2219 Muiden kumituotteiden valmistus"/>
   
<xs:enumeration value="22190 Muiden kumituotteiden valmistus"/>
   
<xs:enumeration value="222 Muovituotteiden valmistus"/>
   
<xs:enumeration value="2221 Muovilevyjen, -kalvojen, -putkien ja -profiilien valmistus"/>
   
<xs:enumeration value="22210 Muovilevyjen, -kalvojen, -putkien ja -profiilien valmistus"/>
   
<xs:enumeration value="2222 Muovipakkausten valmistus"/>
   
<xs:enumeration value="22220 Muovipakkausten valmistus"/>
   
<xs:enumeration value="2223 Rakennusmuovien valmistus"/>
   
<xs:enumeration value="22230 Rakennusmuovien valmistus"/>
   
<xs:enumeration value="2229 Muiden muovituotteiden valmistus"/>
   
<xs:enumeration value="22290 Muiden muovituotteiden valmistus"/>
   
<xs:enumeration value="23 Muiden ei-metallisten mineraalituotteiden valmistus"/>
   
<xs:enumeration value="231 Lasin ja lasituotteiden valmistus"/>
   
<xs:enumeration value="2311 Tasolasin valmistus"/>
   
<xs:enumeration value="23110 Tasolasin valmistus"/>
   
<xs:enumeration value="2312 Tasolasin muotoilu ja muokkaus"/>
   
<xs:enumeration value="23120 Tasolasin muotoilu ja muokkaus"/>
   
<xs:enumeration value="2313 Onton lasitavaran valmistus"/>
   
<xs:enumeration value="23130 Onton lasitavaran valmistus"/>
   
<xs:enumeration value="2314 Lasikuitujen valmistus"/>
   
<xs:enumeration value="23140 Lasikuitujen valmistus"/>
   
<xs:enumeration value="2319 Muu lasin valmistus ja muokkaus ml. lukien tekniset lasituotteet"/>
   
<xs:enumeration value="23190 Muu lasin valmistus ja muokkaus ml. tekniset lasituotteet"/>
   
<xs:enumeration value="232 Tulenkestävien keraamisten tuotteiden valmistus"/>
   
<xs:enumeration value="2320 Tulenkestävien keraamisten tuotteiden valmistus"/>
   
<xs:enumeration value="23200 Tulenkestävien keraamisten tuotteiden valmistus"/>
   
<xs:enumeration value="233 Keraamisten rakennusaineiden valmistus"/>
   
<xs:enumeration value="2331 Keraamisten tiilien ja laattojen valmistus"/>
   
<xs:enumeration value="23310 Keraamisten tiilien ja laattojen valmistus"/>
   
<xs:enumeration value="2332 Poltettujen tiilien ja muun rakennuskeramiikan valmistus"/>
   
<xs:enumeration value="23320 Poltettujen tiilien ja muun rakennuskeramiikan valmistus"/>
   
<xs:enumeration value="234 Muiden posliini- ja keramiikkatuotteiden valmistus"/>
   
<xs:enumeration value="2341 Keraamisten talous- ja koriste-esineiden valmistus"/>
   
<xs:enumeration value="23410 Keraamisten talous- ja koriste-esineiden valmistus"/>
   
<xs:enumeration value="2342 Keraamisten saniteettikalusteiden valmistus"/>
   
<xs:enumeration value="23420 Keraamisten saniteettikalusteiden valmistus"/>
   
<xs:enumeration value="2343 Keraamisten eristystuotteiden valmistus"/>
   
<xs:enumeration value="23430 Keraamisten eristystuotteiden valmistus"/>
   
<xs:enumeration value="2344 Muiden teknisten keraamisten tuotteiden valmistus"/>
   
<xs:enumeration value="23440 Muiden teknisten keraamisten tuotteiden valmistus"/>
   
<xs:enumeration value="2349 Muiden keramiikkatuotteiden valmistus"/>
   
<xs:enumeration value="23490 Muiden keramiikkatuotteiden valmistus"/>
   
<xs:enumeration value="235 Sementin, kalkin ja kipsin valmistus"/>
   
<xs:enumeration value="2351 Sementin valmistus"/>
   
<xs:enumeration value="23510 Sementin valmistus"/>
   
<xs:enumeration value="2352 Kalkin ja kipsin valmistus"/>
   
<xs:enumeration value="23520 Kalkin ja kipsin valmistus"/>
   
<xs:enumeration value="236 Betoni-, kipsi- ja sementtituotteiden valmistus"/>
   
<xs:enumeration value="2361 Betonituotteiden valmistus rakennustarkoituksiin"/>
   
<xs:enumeration value="23610 Betonituotteiden valmistus rakennustarkoituksiin"/>
   
<xs:enumeration value="2362 Kipsituotteiden valmistus rakennustarkoituksiin"/>
   
<xs:enumeration value="23620 Kipsituotteiden valmistus rakennustarkoituksiin"/>
   
<xs:enumeration value="2363 Valmisbetonin valmistus"/>
   
<xs:enumeration value="23630 Valmisbetonin valmistus"/>
   
<xs:enumeration value="2364 Muurauslaastin valmistus"/>
   
<xs:enumeration value="23640 Muurauslaastin valmistus"/>
   
<xs:enumeration value="2365 Kuitusementin valmistus"/>
   
<xs:enumeration value="23650 Kuitusementin valmistus"/>
   
<xs:enumeration value="2369 Muiden betoni-, kipsi- ja sementtituotteiden valmistus"/>
   
<xs:enumeration value="23690 Muiden betoni-, kipsi- ja sementtituotteiden valmistus"/>
   
<xs:enumeration value="237 Kiven leikkaaminen, muotoilu ja viimeistely"/>
   
<xs:enumeration value="2370 Kiven leikkaaminen, muotoilu ja viimeistely"/>
   
<xs:enumeration value="23700 Kiven leikkaaminen, muotoilu ja viimeistely"/>
   
<xs:enumeration value="239 Hiontatuotteiden ja muualla luokittelemattomien ei-metallisten mineraalituotteiden valmistus"/>
   
<xs:enumeration value="2391 Hiontatuotteiden valmistus"/>
   
<xs:enumeration value="23910 Hiontatuotteiden valmistus"/>
   
<xs:enumeration value="2399 Muualla luokittelemattomien ei-metallisten mineraalituotteiden valmistus"/>
   
<xs:enumeration value="23990 Muualla luokittelemattomien ei-metallisten mineraalituotteiden valmistus"/>
   
<xs:enumeration value="24 Metallien jalostus"/>
   
<xs:enumeration value="241 Raudan, teräksen ja rautaseosten valmistus"/>
   
<xs:enumeration value="2410 Raudan, teräksen ja rautaseosten valmistus"/>
   
<xs:enumeration value="24100 Raudan, teräksen ja rautaseosten valmistus"/>
   
<xs:enumeration value="242 Putkien, profiiliputkien ja niihin liittyvien tarvikkeiden valmistus teräksestä"/>
   
<xs:enumeration value="2420 Putkien, profiiliputkien ja niihin liittyvien tarvikkeiden valmistus teräksestä"/>
   
<xs:enumeration value="24200 Putkien, profiiliputkien ja niihin liittyvien tarvikkeiden valmistus teräksestä"/>
   
<xs:enumeration value="243 Muu teräksen jalostus"/>
   
<xs:enumeration value="2431 Raudan ja teräksen kylmävetäminen"/>
   
<xs:enumeration value="24310 Raudan ja teräksen kylmävetäminen"/>
   
<xs:enumeration value="2432 Rainan kylmävalssaus"/>
   
<xs:enumeration value="24320 Rainan kylmävalssaus"/>
   
<xs:enumeration value="2433 Kylmämuovaus tai kylmätaitto"/>
   
<xs:enumeration value="24330 Kylmämuovaus tai kylmätaitto"/>
   
<xs:enumeration value="2434 Teräslangan veto"/>
   
<xs:enumeration value="24340 Teräslangan veto"/>
   
<xs:enumeration value="244 Jalometallien ja muiden värimetallien valmistus"/>
   
<xs:enumeration value="2441 Jalometallien valmistus"/>
   
<xs:enumeration value="24410 Jalometallien valmistus"/>
   
<xs:enumeration value="2442 Alumiinin valmistus"/>
   
<xs:enumeration value="24420 Alumiinin valmistus"/>
   
<xs:enumeration value="2443 Lyijyn, sinkin ja tinan valmistus"/>
   
<xs:enumeration value="24430 Lyijyn, sinkin ja tinan valmistus"/>
   
<xs:enumeration value="2444 Kuparin valmistus"/>
   
<xs:enumeration value="24440 Kuparin valmistus"/>
   
<xs:enumeration value="2445 Muiden värimetallien valmistus"/>
   
<xs:enumeration value="24450 Muiden värimetallien valmistus"/>
   
<xs:enumeration value="2446 Ydinpolttoaineen valmistus"/>
   
<xs:enumeration value="24460 Ydinpolttoaineen valmistus"/>
   
<xs:enumeration value="245 Metallien valu"/>
   
<xs:enumeration value="2451 Raudan valu"/>
   
<xs:enumeration value="24510 Raudan valu"/>
   
<xs:enumeration value="2452 Teräksen valu"/>
   
<xs:enumeration value="24520 Teräksen valu"/>
   
<xs:enumeration value="2453 Kevytmetallien valu"/>
   
<xs:enumeration value="24530 Kevytmetallien valu"/>
   
<xs:enumeration value="2454 Muiden värimetallien valu"/>
   
<xs:enumeration value="24540 Muiden värimetallien valu"/>
   
<xs:enumeration value="25 Metallituotteiden valmistus (pl. koneet ja laitteet)"/>
   
<xs:enumeration value="251 Metallirakenteiden valmistus"/>
   
<xs:enumeration value="2511 Metallirakenteiden ja niiden osien valmistus"/>
   
<xs:enumeration value="25110 Metallirakenteiden ja niiden osien valmistus"/>
   
<xs:enumeration value="2512 Metalliovien ja -ikkunoiden valmistus"/>
   
<xs:enumeration value="25120 Metalliovien ja -ikkunoiden valmistus"/>
   
<xs:enumeration value="252 Metallisäiliöiden ja -altaiden yms. valmistus"/>
   
<xs:enumeration value="2521 Keskuslämmityspatterien ja kuumavesivaraajien valmistus"/>
   
<xs:enumeration value="25210 Keskuslämmityspatterien ja kuumavesivaraajien valmistus"/>
   
<xs:enumeration value="2529 Muiden metallisäiliöiden ja -altaiden yms. valmistus"/>
   
<xs:enumeration value="25290 Muiden metallisäiliöiden ja -altaiden yms. valmistus"/>
   
<xs:enumeration value="253 Höyrykattiloiden valmistus (pl. keskuslämmityslaitteet)"/>
   
<xs:enumeration value="2530 Höyrykattiloiden valmistus (pl. keskuslämmityslaitteet)"/>
   
<xs:enumeration value="25300 Höyrykattiloiden valmistus (pl. keskuslämmityslaitteet)"/>
   
<xs:enumeration value="254 Aseiden ja ammusten valmistus"/>
   
<xs:enumeration value="2540 Aseiden ja ammusten valmistus"/>
   
<xs:enumeration value="25400 Aseiden ja ammusten valmistus"/>
   
<xs:enumeration value="255 Metallin takominen, puristaminen, meistäminen ja valssaus; jauhemetallurgia"/>
   
<xs:enumeration value="2550 Metallin takominen, puristaminen, meistäminen ja valssaus; jauhemetallurgia"/>
   
<xs:enumeration value="25500 Metallin takominen, puristaminen, meistäminen ja valssaus; jauhemetallurgia"/>
   
<xs:enumeration value="256 Metallien käsittely, päällystäminen ja työstö"/>
   
<xs:enumeration value="2561 Metallien käsittely ja päällystäminen"/>
   
<xs:enumeration value="25610 Metallien käsittely ja päällystäminen"/>
   
<xs:enumeration value="2562 Metallien työstö"/>
   
<xs:enumeration value="25620 Metallien työstö"/>
   
<xs:enumeration value="257 Ruokailu- ja leikkuuvälineiden yms. sekä työkalujen ja rautatavaran valmistus"/>
   
<xs:enumeration value="2571 Ruokailu- ja leikkuuvälineiden yms. valmistus"/>
   
<xs:enumeration value="25710 Ruokailu- ja leikkuuvälineiden yms. valmistus"/>
   
<xs:enumeration value="2572 Lukkojen ja saranoiden valmistus"/>
   
<xs:enumeration value="25720 Lukkojen ja saranoiden valmistus"/>
   
<xs:enumeration value="2573 Työkalujen valmistus"/>
   
<xs:enumeration value="25730 Työkalujen valmistus"/>
   
<xs:enumeration value="259 Muu metallituotteiden valmistus"/>
   
<xs:enumeration value="2591 Metallipakkausten ja -astioiden valmistus"/>
   
<xs:enumeration value="25910 Metallipakkausten ja -astioiden valmistus"/>
   
<xs:enumeration value="2592 Kevytmetallipakkausten valmistus"/>
   
<xs:enumeration value="25920 Kevytmetallipakkausten valmistus"/>
   
<xs:enumeration value="2593 Metallilankatuotteiden, ketjujen ja jousien valmistus"/>
   
<xs:enumeration value="25930 Metallilankatuotteiden, ketjujen ja jousien valmistus"/>
   
<xs:enumeration value="2594 Kiinnittimien ja ruuvituotteiden valmistus"/>
   
<xs:enumeration value="25940 Kiinnittimien ja ruuvituotteiden valmistus"/>
   
<xs:enumeration value="2599 Muiden metallituotteiden valmistus"/>
   
<xs:enumeration value="25990 Muiden metallituotteiden valmistus"/>
   
<xs:enumeration value="26 Tietokoneiden sekä elektronisten ja optisten tuotteiden valmistus"/>
   
<xs:enumeration value="261 Elektronisten komponenttien ja piirilevyjen valmistus"/>
   
<xs:enumeration value="2611 Elektronisten komponenttien valmistus"/>
   
<xs:enumeration value="26110 Elektronisten komponenttien valmistus"/>
   
<xs:enumeration value="2612 Kalustettujen piirilevyjen valmistus"/>
   
<xs:enumeration value="26120 Kalustettujen piirilevyjen valmistus"/>
   
<xs:enumeration value="262 Tietokoneiden ja niiden oheislaitteiden valmistus"/>
   
<xs:enumeration value="2620 Tietokoneiden ja niiden oheislaitteiden valmistus"/>
   
<xs:enumeration value="26200 Tietokoneiden ja niiden oheislaitteiden valmistus"/>
   
<xs:enumeration value="263 Viestintälaitteiden valmistus"/>
   
<xs:enumeration value="2630 Viestintälaitteiden valmistus"/>
   
<xs:enumeration value="26300 Viestintälaitteiden valmistus"/>
   
<xs:enumeration value="264 Viihde-elektroniikan valmistus"/>
   
<xs:enumeration value="2640 Viihde-elektroniikan valmistus"/>
   
<xs:enumeration value="26400 Viihde-elektroniikan valmistus"/>
   
<xs:enumeration value="265 Mittaus-, testaus- ja navigointivälineiden ja -laitteiden valmistus; kellot"/>
   
<xs:enumeration value="2651 Mittaus-, testaus- ja navigointivälineiden ja -laitteiden valmistus"/>
   
<xs:enumeration value="26510 Mittaus-, testaus- ja navigointivälineiden ja -laitteiden valmistus"/>
   
<xs:enumeration value="2652 Kellojen valmistus"/>
   
<xs:enumeration value="26520 Kellojen valmistus"/>
   
<xs:enumeration value="266 Säteilylaitteiden sekä elektronisten lääkintä- ja terapialaitteiden valmistus"/>
   
<xs:enumeration value="2660 Säteilylaitteiden sekä elektronisten lääkintä- ja terapialaitteiden valmistus"/>
   
<xs:enumeration value="26600 Säteilylaitteiden sekä elektronisten lääkintä- ja terapialaitteiden valmistus"/>
   
<xs:enumeration value="267 Optisten instrumenttien ja valokuvausvälineiden valmistus"/>
   
<xs:enumeration value="2670 Optisten instrumenttien ja valokuvausvälineiden valmistus"/>
   
<xs:enumeration value="26700 Optisten instrumenttien ja valokuvausvälineiden valmistus"/>
   
<xs:enumeration value="268 Tallennevälineiden valmistus"/>
   
<xs:enumeration value="2680 Tallennevälineiden valmistus"/>
   
<xs:enumeration value="26800 Tallennevälineiden valmistus"/>
   
<xs:enumeration value="27 Sähkölaitteiden valmistus"/>
   
<xs:enumeration value="271 Sähkömoottorien, generaattorien, muuntajien sekä sähkönjakelu- ja valvontalaitteiden valmistus"/>
   
<xs:enumeration value="2711 Sähkömoottorien, generaattorien ja muuntajien valmistus"/>
   
<xs:enumeration value="27110 Sähkömoottorien, generaattorien ja muuntajien valmistus"/>
   
<xs:enumeration value="2712 Sähkönjakelu- ja valvontalaitteiden valmistus"/>
   
<xs:enumeration value="27120 Sähkönjakelu- ja valvontalaitteiden valmistus"/>
   
<xs:enumeration value="272 Paristojen ja akkujen valmistus"/>
   
<xs:enumeration value="2720 Paristojen ja akkujen valmistus"/>
   
<xs:enumeration value="27200 Paristojen ja akkujen valmistus"/>
   
<xs:enumeration value="273 Sähköjohtojen ja kytkentälaitteiden valmistus"/>
   
<xs:enumeration value="2731 Optisten kuitukaapelien valmistus"/>
   
<xs:enumeration value="27310 Optisten kuitukaapelien valmistus"/>
   
<xs:enumeration value="2732 Muiden elektronisten ja sähköjohtojen sekä -kaapelien valmistus"/>
   
<xs:enumeration value="27320 Muiden elektronisten ja sähköjohtojen sekä -kaapelien valmistus"/>
   
<xs:enumeration value="2733 Kytkentälaitteiden valmistus"/>
   
<xs:enumeration value="27330 Kytkentälaitteiden valmistus"/>
   
<xs:enumeration value="274 Sähkölamppujen ja valaisimien valmistus"/>
   
<xs:enumeration value="2740 Sähkölamppujen ja valaisimien valmistus"/>
   
<xs:enumeration value="27400 Sähkölamppujen ja valaisimien valmistus"/>
   
<xs:enumeration value="275 Kodinkoneiden valmistus"/>
   
<xs:enumeration value="2751 Sähköisten kodinkoneiden valmistus"/>
   
<xs:enumeration value="27510 Sähköisten kodinkoneiden valmistus"/>
   
<xs:enumeration value="2752 Sähköistämättömien kodinkoneiden valmistus"/>
   
<xs:enumeration value="27520 Sähköistämättömien kodinkoneiden valmistus"/>
   
<xs:enumeration value="279 Muiden sähkölaitteiden valmistus"/>
   
<xs:enumeration value="2790 Muiden sähkölaitteiden valmistus"/>
   
<xs:enumeration value="27900 Muiden sähkölaitteiden valmistus"/>
   
<xs:enumeration value="28 Muiden koneiden ja laitteiden valmistus"/>
   
<xs:enumeration value="281 Yleiskäyttöön tarkoitettujen voimakoneiden valmistus"/>
   
<xs:enumeration value="2811 Moottorien ja turbiinien valmistus (pl. lentokoneiden ja ajoneuvojen moottorit)"/>
   
<xs:enumeration value="28110 Moottorien ja turbiinien valmistus (pl. lentokoneiden ja ajoneuvojen moottorit)"/>
   
<xs:enumeration value="2812 Hydraulisten voimalaitteiden valmistus"/>
   
<xs:enumeration value="28120 Hydraulisten voimalaitteiden valmistus"/>
   
<xs:enumeration value="2813 Pumppujen ja kompressoreiden valmistus"/>
   
<xs:enumeration value="28130 Pumppujen ja kompressoreiden valmistus"/>
   
<xs:enumeration value="2814 Muiden hanojen ja venttiilien valmistus"/>
   
<xs:enumeration value="28140 Muiden hanojen ja venttiilien valmistus"/>
   
<xs:enumeration value="2815 Laakereiden, hammaspyörien, vaihteisto- ja ohjauselementtien valmistus"/>
   
<xs:enumeration value="28150 Laakereiden, hammaspyörien, vaihteisto- ja ohjauselementtien valmistus"/>
   
<xs:enumeration value="282 Muiden yleiskäyttöön tarkoitettujen koneiden valmistus"/>
   
<xs:enumeration value="2821 Teollisuusuunien, lämmitysjärjestelmien ja tulipesäpolttimien valmistus"/>
   
<xs:enumeration value="28210 Teollisuusuunien, lämmitysjärjestelmien ja tulipesäpolttimien valmistus"/>
   
<xs:enumeration value="2822 Nosto- ja siirtolaitteiden valmistus"/>
   
<xs:enumeration value="28220 Nosto- ja siirtolaitteiden valmistus"/>
   
<xs:enumeration value="2823 Konttorikoneiden ja -laitteiden valmistus (pl. tietokoneet ja niiden oheislaitteet)"/>
   
<xs:enumeration value="28230 Konttorikoneiden ja -laitteiden valmistus (pl. tietokoneet ja niiden oheislaitteet)"/>
   
<xs:enumeration value="2824 Voimakäyttöisten käsityökalujen valmistus"/>
   
<xs:enumeration value="28240 Voimakäyttöisten käsityökalujen valmistus"/>
   
<xs:enumeration value="2825 Muuhun kuin kotitalouskäyttöön tarkoitettujen jäähdytys- ja tuuletuslaitteiden valmistus"/>
   
<xs:enumeration value="28250 Muuhun kuin kotitalouskäyttöön tarkoitettujen jäähdytys- ja tuuletuslaitteiden valmistus"/>
   
<xs:enumeration value="2829 Muualla luokittelematon yleiskäyttöön tarkoitettujen koneiden valmistus"/>
   
<xs:enumeration value="28290 Muualla luokittelematon yleiskäyttöön tarkoitettujen koneiden valmistus"/>
   
<xs:enumeration value="283 Maa- ja metsätalouskoneiden valmistus"/>
   
<xs:enumeration value="2830 Maa- ja metsätalouskoneiden valmistus"/>
   
<xs:enumeration value="28300 Maa- ja metsätalouskoneiden valmistus"/>
   
<xs:enumeration value="284 Metallin työstökoneiden ja konetyökalujen valmistus"/>
   
<xs:enumeration value="2841 Metallin työstökoneiden valmistus"/>
   
<xs:enumeration value="28410 Metallin työstökoneiden valmistus"/>
   
<xs:enumeration value="2849 Muiden konetyökalujen valmistus"/>
   
<xs:enumeration value="28490 Muiden konetyökalujen valmistus"/>
   
<xs:enumeration value="289 Muiden erikoiskoneiden valmistus"/>
   
<xs:enumeration value="2891 Metallinjalostuskoneiden valmistus"/>
   
<xs:enumeration value="28910 Metallinjalostuskoneiden valmistus"/>
   
<xs:enumeration value="2892 Kaivos-, louhinta- ja rakennuskoneiden valmistus"/>
   
<xs:enumeration value="28920 Kaivos-, louhinta- ja rakennuskoneiden valmistus"/>
   
<xs:enumeration value="2893 Elintarvike-, juoma- ja tupakkateollisuuden koneiden valmistus"/>
   
<xs:enumeration value="28930 Elintarvike-, juoma- ja tupakkateollisuuden koneiden valmistus"/>
   
<xs:enumeration value="2894 Tekstiili-, vaate- ja nahkateollisuuden koneiden valmistus"/>
   
<xs:enumeration value="28940 Tekstiili-, vaate- ja nahkateollisuuden koneiden valmistus"/>
   
<xs:enumeration value="2895 Paperi-, kartonki- ja pahviteollisuuden koneiden valmistus"/>
   
<xs:enumeration value="28950 Paperi-, kartonki- ja pahviteollisuuden koneiden valmistus"/>
   
<xs:enumeration value="2896 Muovi- ja kumiteollisuuden koneiden valmistus"/>
   
<xs:enumeration value="28960 Muovi- ja kumiteollisuuden koneiden valmistus"/>
   
<xs:enumeration value="2899 Muualla luokittelematon erikoiskoneiden valmistus"/>
   
<xs:enumeration value="28990 Muualla luokittelematon erikoiskoneiden valmistus"/>
   
<xs:enumeration value="29 Moottoriajoneuvojen, perävaunujen ja puoliperävaunujen valmistus"/>
   
<xs:enumeration value="291 Moottoriajoneuvojen valmistus"/>
   
<xs:enumeration value="2910 Moottoriajoneuvojen valmistus"/>
   
<xs:enumeration value="29100 Moottoriajoneuvojen valmistus"/>
   
<xs:enumeration value="292 Moottoriajoneuvojen korien valmistus; perävaunujen ja puoliperävaunujen valmistus"/>
   
<xs:enumeration value="2920 Moottoriajoneuvojen korien valmistus; perävaunujen ja puoliperävaunujen valmistus"/>
   
<xs:enumeration value="29200 Moottoriajoneuvojen korien valmistus; perävaunujen ja puoliperävaunujen valmistus"/>
   
<xs:enumeration value="293 Osien ja tarvikkeiden valmistus moottoriajoneuvoihin"/>
   
<xs:enumeration value="2931 Sähkö- ja elektroniikkalaitteiden valmistus moottoriajoneuvoihin"/>
   
<xs:enumeration value="29310 Sähkö- ja elektroniikkalaitteiden valmistus moottoriajoneuvoihin"/>
   
<xs:enumeration value="2932 Muiden osien ja tarvikkeiden valmistus moottoriajoneuvoihin"/>
   
<xs:enumeration value="29320 Muiden osien ja tarvikkeiden valmistus moottoriajoneuvoihin"/>
   
<xs:enumeration value="30 Muiden kulkuneuvojen valmistus"/>
   
<xs:enumeration value="301 Laivojen ja veneiden rakentaminen"/>
   
<xs:enumeration value="3011 Laivojen ja kelluvien rakenteiden rakentaminen"/>
   
<xs:enumeration value="30110 Laivojen ja kelluvien rakenteiden rakentaminen"/>
   
<xs:enumeration value="3012 Huvi- ja urheiluveneiden rakentaminen"/>
   
<xs:enumeration value="30120 Huvi- ja urheiluveneiden rakentaminen"/>
   
<xs:enumeration value="302 Raideliikenteen kulkuneuvojen valmistus"/>
   
<xs:enumeration value="3020 Raideliikenteen kulkuneuvojen valmistus"/>
   
<xs:enumeration value="30200 Raideliikenteen kulkuneuvojen valmistus"/>
   
<xs:enumeration value="303 Ilma- ja avaruusalusten ja niihin liittyvien koneiden valmistus"/>
   
<xs:enumeration value="3030 Ilma- ja avaruusalusten ja niihin liittyvien koneiden valmistus"/>
   
<xs:enumeration value="30300 Ilma- ja avaruusalusten ja niihin liittyvien koneiden valmistus"/>
   
<xs:enumeration value="304 Taisteluajoneuvojen valmistus"/>
   
<xs:enumeration value="3040 Taisteluajoneuvojen valmistus"/>
   
<xs:enumeration value="30400 Taisteluajoneuvojen valmistus"/>
   
<xs:enumeration value="309 Muualla luokittelematon kulkuneuvojen valmistus"/>
   
<xs:enumeration value="3091 Moottoripyörien valmistus"/>
   
<xs:enumeration value="30910 Moottoripyörien valmistus"/>
   
<xs:enumeration value="3092 Polkupyörien ja invalidiajoneuvojen valmistus"/>
   
<xs:enumeration value="30920 Polkupyörien ja invalidiajoneuvojen valmistus"/>
   
<xs:enumeration value="3099 Muiden muualla luokittelemattomien kulkuneuvojen valmistus"/>
   
<xs:enumeration value="30990 Muiden muualla luokittelemattomien kulkuneuvojen valmistus"/>
   
<xs:enumeration value="31 Huonekalujen valmistus"/>
   
<xs:enumeration value="310 Huonekalujen valmistus"/>
   
<xs:enumeration value="3101 Konttori- ja myymäläkalusteiden valmistus"/>
   
<xs:enumeration value="31010 Konttori- ja myymäläkalusteiden valmistus"/>
   
<xs:enumeration value="3102 Keittiökalusteiden valmistus"/>
   
<xs:enumeration value="31020 Keittiökalusteiden valmistus"/>
   
<xs:enumeration value="3103 Patjojen valmistus"/>
   
<xs:enumeration value="31030 Patjojen valmistus"/>
   
<xs:enumeration value="3109 Muiden huonekalujen valmistus"/>
   
<xs:enumeration value="31090 Muiden huonekalujen valmistus"/>
   
<xs:enumeration value="32 Muu valmistus"/>
   
<xs:enumeration value="321 Korujen, kultasepäntuotteiden ja muiden vastaavien tuotteiden valmistus"/>
   
<xs:enumeration value="3211 Kolikoiden ja mitalien valmistus"/>
   
<xs:enumeration value="32110 Kolikoiden ja mitalien valmistus"/>
   
<xs:enumeration value="3212 Jalokivikorujen ja muiden kultasepäntuotteiden valmistus"/>
   
<xs:enumeration value="32120 Jalokivikorujen ja muiden kultasepäntuotteiden valmistus"/>
   
<xs:enumeration value="3213 Jäljitelmäkorujen ja muiden vastaavien tuotteiden valmistus"/>
   
<xs:enumeration value="32130 Jäljitelmäkorujen ja muiden vastaavien tuotteiden valmistus"/>
   
<xs:enumeration value="322 Soitinten valmistus"/>
   
<xs:enumeration value="3220 Soitinten valmistus"/>
   
<xs:enumeration value="32200 Soitinten valmistus"/>
   
<xs:enumeration value="323 Urheiluvälineiden valmistus"/>
   
<xs:enumeration value="3230 Urheiluvälineiden valmistus"/>
   
<xs:enumeration value="32300 Urheiluvälineiden valmistus"/>
   
<xs:enumeration value="324 Pelien ja leikkikalujen valmistus"/>
   
<xs:enumeration value="3240 Pelien ja leikkikalujen valmistus"/>
   
<xs:enumeration value="32400 Pelien ja leikkikalujen valmistus"/>
   
<xs:enumeration value="325 Lääkintä- ja hammaslääkintäinstrumenttien ja -tarvikkeiden valmistus"/>
   
<xs:enumeration value="3250 Lääkintä- ja hammaslääkintäinstrumenttien ja -tarvikkeiden valmistus"/>
   
<xs:enumeration value="32501 Lääkintä- ja hammaslääkintäinstrumenttien ja -tarvikkeiden valmistus (pl. hammasproteesit)"/>
   
<xs:enumeration value="32502 Hammasproteesien, keinohampaiden ym. valmistus"/>
   
<xs:enumeration value="329 Muualla luokittelematon valmistus"/>
   
<xs:enumeration value="3291 Luutien ja harjojen valmistus"/>
   
<xs:enumeration value="32910 Luutien ja harjojen valmistus"/>
   
<xs:enumeration value="3299 Muu muualla luokittelematon valmistus"/>
   
<xs:enumeration value="32991 Turvavarusteiden valmistus"/>
   
<xs:enumeration value="32999 Muu muualla luokittelemattomien tuotteiden valmistus"/>
   
<xs:enumeration value="33 Koneiden ja laitteiden korjaus, huolto ja asennus"/>
   
<xs:enumeration value="331 Metallituotteiden, teollisuuden koneiden ja laitteiden korjaus ja huolto"/>
   
<xs:enumeration value="3311 Metallituotteiden korjaus ja huolto"/>
   
<xs:enumeration value="33110 Metallituotteiden korjaus ja huolto"/>
   
<xs:enumeration value="3312 Teollisuuden koneiden ja laitteiden korjaus ja huolto"/>
   
<xs:enumeration value="33121 Yleiskäyttöön tarkoitettujen koneiden korjaus ja huolto"/>
   
<xs:enumeration value="33122 Maa- ja metsätalouskoneiden korjaus ja huolto"/>
   
<xs:enumeration value="33123 Metallintyöstökoneiden ja muiden konetyökalujen korjaus ja huolto"/>
   
<xs:enumeration value="33129 Muiden erikoiskoneiden korjaus ja huolto"/>
   
<xs:enumeration value="3313 Elektronisten ja optisten laitteiden korjaus ja huolto"/>
   
<xs:enumeration value="33130 Elektronisten ja optisten laitteiden korjaus ja huolto"/>
   
<xs:enumeration value="3314 Sähkölaitteiden korjaus ja huolto"/>
   
<xs:enumeration value="33140 Sähkölaitteiden korjaus ja huolto"/>
   
<xs:enumeration value="3315 Laivojen ja veneiden korjaus ja huolto"/>
   
<xs:enumeration value="33150 Laivojen ja veneiden korjaus ja huolto"/>
   
<xs:enumeration value="3316 Ilma- ja avaruusalusten korjaus ja huolto"/>
   
<xs:enumeration value="33160 Ilma- ja avaruusalusten korjaus ja huolto"/>
   
<xs:enumeration value="3317 Muiden kulkuneuvojen korjaus ja huolto"/>
   
<xs:enumeration value="33170 Muiden kulkuneuvojen korjaus ja huolto"/>
   
<xs:enumeration value="3319 Muiden laitteiden korjaus ja huolto"/>
   
<xs:enumeration value="33190 Muiden laitteiden korjaus ja huolto"/>
   
<xs:enumeration value="332 Teollisuuden koneiden ja laitteiden ym. asennus"/>
   
<xs:enumeration value="3320 Teollisuuden koneiden ja laitteiden ym. asennus"/>
   
<xs:enumeration value="33200 Teollisuuden koneiden ja laitteiden ym. asennus"/>
   
<xs:enumeration value="D  Sähkö-, kaasu- ja lämpöhuolto, jäähdytysliiketoiminta"/>
   
<xs:enumeration value="35 Sähkö-, kaasu- ja lämpöhuolto, jäähdytysliiketoiminta"/>
   
<xs:enumeration value="351 Sähkövoiman tuotanto, siirto ja jakelu"/>
   
<xs:enumeration value="3511 Sähkön tuotanto"/>
   
<xs:enumeration value="35111 Sähkön tuotanto vesi- ja tuulivoimalla"/>
   
<xs:enumeration value="35112 Sähkön erillistuotanto lämpövoimalla"/>
   
<xs:enumeration value="35113 Sähkön ja kaukolämmön yhteistuotanto"/>
   
<xs:enumeration value="35114 Sähkön tuotanto ydinvoimalla"/>
   
<xs:enumeration value="35115 Teollisuutta palveleva sähkön ja lämmön tuotanto"/>
   
<xs:enumeration value="3512 Sähkön siirto"/>
   
<xs:enumeration value="35120 Sähkön siirto"/>
   
<xs:enumeration value="3513 Sähkön jakelu"/>
   
<xs:enumeration value="35130 Sähkön jakelu"/>
   
<xs:enumeration value="3514 Sähkön kauppa"/>
   
<xs:enumeration value="35140 Sähkön kauppa"/>
   
<xs:enumeration value="352 Kaasun tuotanto; kaasumaisten polttoaineiden jakelu putkiverkossa"/>
   
<xs:enumeration value="3521 Kaasun tuotanto"/>
   
<xs:enumeration value="35210 Kaasun tuotanto"/>
   
<xs:enumeration value="3522 Kaasumaisten polttoaineiden jakelu putkiverkossa"/>
   
<xs:enumeration value="35220 Kaasumaisten polttoaineiden jakelu putkiverkossa"/>
   
<xs:enumeration value="3523 Kaasun kauppa putkiverkossa"/>
   
<xs:enumeration value="35230 Kaasun kauppa putkiverkossa"/>
   
<xs:enumeration value="353 Lämmön ja kylmän tuotanto ja jakelu"/>
   
<xs:enumeration value="3530 Lämmön ja kylmän tuotanto ja jakelu"/>
   
<xs:enumeration value="35301 Kaukolämmön ja -kylmän erillistuotanto ja jakelu"/>
   
<xs:enumeration value="35302 Teollisuutta palveleva lämmön ja kylmän erillistuotanto"/>
   
<xs:enumeration value="E  Vesihuolto, viemäri- ja jätevesihuolto, jätehuolto ja muu ympäristön puhtaanapito"/>
   
<xs:enumeration value="36 Veden otto, puhdistus ja jakelu"/>
   
<xs:enumeration value="360 Veden otto, puhdistus ja jakelu"/>
   
<xs:enumeration value="3600 Veden otto, puhdistus ja jakelu"/>
   
<xs:enumeration value="36000 Veden otto, puhdistus ja jakelu"/>
   
<xs:enumeration value="37 Viemäri- ja jätevesihuolto"/>
   
<xs:enumeration value="370 Viemäri- ja jätevesihuolto"/>
   
<xs:enumeration value="3700 Viemäri- ja jätevesihuolto"/>
   
<xs:enumeration value="37000 Viemäri- ja jätevesihuolto"/>
   
<xs:enumeration value="38 Jätteen keruu, käsittely ja loppusijoitus; materiaalien kierrätys"/>
   
<xs:enumeration value="381 Jätteen keruu"/>
   
<xs:enumeration value="3811 Tavanomaisen jätteen keruu"/>
   
<xs:enumeration value="38110 Tavanomaisen jätteen keruu"/>
   
<xs:enumeration value="3812 Ongelmajätteen keruu"/>
   
<xs:enumeration value="38120 Ongelmajätteen keruu"/>
   
<xs:enumeration value="382 Jätteen käsittely ja loppusijoitus"/>
   
<xs:enumeration value="3821 Tavanomaisen jätteen käsittely ja loppusijoitus"/>
   
<xs:enumeration value="38210 Tavanomaisen jätteen käsittely ja loppusijoitus"/>
   
<xs:enumeration value="3822 Ongelmajätteen käsittely, loppusijoitus ja hävittäminen"/>
   
<xs:enumeration value="38220 Ongelmajätteen käsittely, loppusijoitus ja hävittäminen"/>
   
<xs:enumeration value="383 Materiaalien kierrätys"/>
   
<xs:enumeration value="3831 Romujen purkaminen"/>
   
<xs:enumeration value="38310 Romujen purkaminen"/>
   
<xs:enumeration value="3832 Lajiteltujen materiaalien kierrätys"/>
   
<xs:enumeration value="38320 Lajiteltujen materiaalien kierrätys"/>
   
<xs:enumeration value="39 Maaperän ja vesistöjen kunnostus ja muut ympäristönhuoltopalvelut"/>
   
<xs:enumeration value="390 Maaperän ja vesistöjen kunnostus ja muut ympäristönhuoltopalvelut"/>
   
<xs:enumeration value="3900 Maaperän ja vesistöjen kunnostus ja muut ympäristönhuoltopalvelut"/>
   
<xs:enumeration value="39000 Maaperän ja vesistöjen kunnostus ja muut ympäristönhuoltopalvelut"/>
   
<xs:enumeration value="F  Rakentaminen"/>
   
<xs:enumeration value="41 Talonrakentaminen"/>
   
<xs:enumeration value="411 Rakennuttaminen ja rakennushankkeiden kehittäminen"/>
   
<xs:enumeration value="4110 Rakennuttaminen ja rakennushankkeiden kehittäminen"/>
   
<xs:enumeration value="41100 Rakennuttaminen ja rakennushankkeiden kehittäminen"/>
   
<xs:enumeration value="412 Asuin- ja muiden rakennusten rakentaminen"/>
   
<xs:enumeration value="4120 Asuin- ja muiden rakennusten rakentaminen"/>
   
<xs:enumeration value="41200 Asuin- ja muiden rakennusten rakentaminen"/>
   
<xs:enumeration value="42 Maa- ja vesirakentaminen"/>
   
<xs:enumeration value="421 Teiden ja rautateiden rakentaminen"/>
   
<xs:enumeration value="4211 Teiden ja moottoriteiden rakentaminen"/>
   
<xs:enumeration value="42110 Teiden ja moottoriteiden rakentaminen"/>
   
<xs:enumeration value="4212 Rautateiden ja metrolinjojen rakentaminen"/>
   
<xs:enumeration value="42120 Rautateiden ja metrolinjojen rakentaminen"/>
   
<xs:enumeration value="4213 Siltojen ja tunneleiden rakentaminen"/>
   
<xs:enumeration value="42130 Siltojen ja tunneleiden rakentaminen"/>
   
<xs:enumeration value="422 Yleisten jakeluverkkojen rakentaminen"/>
   
<xs:enumeration value="4221 Yleisten jakeluverkkojen rakentaminen nestemäisiä ja kaasumaisia aineita varten"/>
   
<xs:enumeration value="42210 Yleisten jakeluverkkojen rakentaminen nestemäisiä ja kaasumaisia aineita varten"/>
   
<xs:enumeration value="4222 Sähkö- ja tietoliikenneverkkojen rakentaminen"/>
   
<xs:enumeration value="42220 Sähkö- ja tietoliikenneverkkojen rakentaminen"/>
   
<xs:enumeration value="429 Muu maa- ja vesirakentaminen"/>
   
<xs:enumeration value="4291 Vesirakentaminen"/>
   
<xs:enumeration value="42910 Vesirakentaminen"/>
   
<xs:enumeration value="4299 Muualla luokittelematon maa- ja vesirakentaminen"/>
   
<xs:enumeration value="42991 Maa- ja vesirakennushankkeiden kehittäminen ja rakennuttaminen"/>
   
<xs:enumeration value="42999 Muu muualla luokittelematon maa- ja vesirakentaminen"/>
   
<xs:enumeration value="43 Erikoistunut rakennustoiminta"/>
   
<xs:enumeration value="431 Rakennusten ja rakennelmien purku ja rakennuspaikan valmistelutyöt"/>
   
<xs:enumeration value="4311 Rakennusten ja rakennelmien purku"/>
   
<xs:enumeration value="43110 Rakennusten ja rakennelmien purku"/>
   
<xs:enumeration value="4312 Rakennuspaikan valmistelutyöt"/>
   
<xs:enumeration value="43120 Rakennuspaikan valmistelutyöt"/>
   
<xs:enumeration value="4313 Koeporaus"/>
   
<xs:enumeration value="43130 Koeporaus"/>
   
<xs:enumeration value="432 Sähkö-, vesijohto- ja muu rakennusasennus"/>
   
<xs:enumeration value="4321 Sähköasennus"/>
   
<xs:enumeration value="43210 Sähköasennus"/>
   
<xs:enumeration value="4322 Lämpö-, vesijohto- ja ilmastointiasennus"/>
   
<xs:enumeration value="43220 Lämpö-, vesijohto- ja ilmastointiasennus"/>
   
<xs:enumeration value="4329 Muu rakennusasennus"/>
   
<xs:enumeration value="43291 Lämpö-, ääni- ja tärinäeristeiden asennus"/>
   
<xs:enumeration value="43292 Hissien ja liukuportaiden asennus"/>
   
<xs:enumeration value="43299 Muualla luokittelematon rakennusasennus"/>
   
<xs:enumeration value="433 Rakennusten ja rakennelmien viimeistely"/>
   
<xs:enumeration value="4331 Rappaus"/>
   
<xs:enumeration value="43310 Rappaus"/>
   
<xs:enumeration value="4332 Rakennuspuusepän asennustyöt"/>
   
<xs:enumeration value="43320 Rakennuspuusepän asennustyöt"/>
   
<xs:enumeration value="4333 Lattianpäällystys ja seinien verhoilu"/>
   
<xs:enumeration value="43330 Lattianpäällystys ja seinien verhoilu"/>
   
<xs:enumeration value="4334 Maalaus ja lasitus"/>
   
<xs:enumeration value="43341 Maalaus"/>
   
<xs:enumeration value="43342 Lasitus"/>
   
<xs:enumeration value="4339 Muu rakennusten viimeistely"/>
   
<xs:enumeration value="43390 Muu rakennusten viimeistely"/>
   
<xs:enumeration value="439 Muu erikoistunut rakennustoiminta"/>
   
<xs:enumeration value="4391 Kattorakenteiden asennus ja kattaminen"/>
   
<xs:enumeration value="43910 Kattorakenteiden asennus ja kattaminen"/>
   
<xs:enumeration value="4399 Muualla luokittelematon erikoistunut rakennustoiminta"/>
   
<xs:enumeration value="43991 Rakennuskonevuokraus käyttäjineen"/>
   
<xs:enumeration value="43999 Muu muualla luokittelematon erikoistunut rakennustoiminta"/>
   
<xs:enumeration value="G  Tukku- ja vähittäiskauppa; moottoriajoneuvojen ja moottoripyörien korjaus"/>
   
<xs:enumeration value="45 Moottoriajoneuvojen ja moottoripyörien tukku- ja vähittäiskauppa sekä korjaus"/>
   
<xs:enumeration value="451 Moottoriajoneuvojen kauppa"/>
   
<xs:enumeration value="4511 Henkilöautojen ja kevyiden moottoriajoneuvojen kauppa"/>
   
<xs:enumeration value="45111 Henkilöautojen ja kevyiden moottoriajoneuvojen tukkukauppa"/>
   
<xs:enumeration value="45112 Henkilöautojen ja kevyiden moottoriajoneuvojen vähittäiskauppa"/>
   
<xs:enumeration value="4519 Muiden moottoriajoneuvojen myynti"/>
   
<xs:enumeration value="45191 Kuorma-autojen ja muiden raskaiden moottoriajoneuvojen tukkukauppa"/>
   
<xs:enumeration value="45192 Matkailuvaunujen ja muualla luokittelemattomien moottoriajoneuvojen vähittäiskauppa"/>
   
<xs:enumeration value="452 Moottoriajoneuvojen huolto ja korjaus (pl. moottoripyörät)"/>
   
<xs:enumeration value="4520 Moottoriajoneuvojen huolto ja korjaus (pl. moottoripyörät)"/>
   
<xs:enumeration value="45201 Moottoriajoneuvojen huolto ja korjaus (pl. renkaat)"/>
   
<xs:enumeration value="45202 Renkaiden korjaus"/>
   
<xs:enumeration value="453 Moottoriajoneuvojen osien ja varusteiden kauppa"/>
   
<xs:enumeration value="4531 Moottoriajoneuvojen osien ja varusteiden tukkukauppa"/>
   
<xs:enumeration value="45311 Moottoriajoneuvojen osien ja varusteiden tukkukauppa (pl. renkaat)"/>
   
<xs:enumeration value="45312 Renkaiden tukkukauppa"/>
   
<xs:enumeration value="4532 Moottoriajoneuvojen osien ja varusteiden vähittäiskauppa"/>
   
<xs:enumeration value="45321 Moottoriajoneuvojen osien ja varusteiden vähittäiskauppa (pl. renkaat)"/>
   
<xs:enumeration value="45322 Renkaiden vähittäiskauppa"/>
   
<xs:enumeration value="454 Moottoripyörien sekä niiden osien ja varusteiden myynti, huolto ja korjaus"/>
   
<xs:enumeration value="4540 Moottoripyörien sekä niiden osien ja varusteiden myynti, huolto ja korjaus"/>
   
<xs:enumeration value="45401 Moottoripyörien sekä niiden osien ja varusteiden tukkukauppa"/>
   
<xs:enumeration value="45402 Moottoripyörien sekä niiden osien ja varusteiden vähittäiskauppa"/>
   
<xs:enumeration value="45403 Moottoripyörien huolto ja korjaus"/>
   
<xs:enumeration value="46 Tukkukauppa (pl. moottoriajoneuvojen ja moottoripyörien kauppa)"/>
   
<xs:enumeration value="461 Agentuuritoiminta"/>
   
<xs:enumeration value="4611 Maatalousraaka-aineiden, elävien eläinten, tekstiiliraaka-aineiden sekä puolivalmisteiden agentuuritoiminta"/>
   
<xs:enumeration value="46110 Maatalousraaka-aineiden, elävien eläinten, tekstiiliraaka-aineiden sekä puolivalmisteiden agentuuritoiminta"/>
   
<xs:enumeration value="4612 Polttoaineiden, malmien, metallien ja teollisuuskemikaalien agentuuritoiminta"/>
   
<xs:enumeration value="46120 Polttoaineiden, malmien, metallien ja teollisuuskemikaalien agentuuritoiminta"/>
   
<xs:enumeration value="4613 Puutavaran ja rakennusmateriaalien agentuuritoiminta"/>
   
<xs:enumeration value="46130 Puutavaran ja rakennusmateriaalien agentuuritoiminta"/>
   
<xs:enumeration value="4614 Koneiden ja laitteiden agentuuritoiminta"/>
   
<xs:enumeration value="46140 Koneiden ja laitteiden agentuuritoiminta"/>
   
<xs:enumeration value="4615 Huonekalujen, taloustavaroiden ja rautakauppatavaroiden agentuuritoiminta"/>
   
<xs:enumeration value="46150 Huonekalujen, taloustavaroiden ja rautakauppatavaroiden agentuuritoiminta"/>
   
<xs:enumeration value="4616 Tekstiilien, vaatteiden, jalkineiden ja nahkavalmisteiden agentuuritoiminta"/>
   
<xs:enumeration value="46160 Tekstiilien, vaatteiden, jalkineiden ja nahkavalmisteiden agentuuritoiminta"/>
   
<xs:enumeration value="4617 Elintarvikkeiden, juomien ja tupakan agentuuritoiminta"/>
   
<xs:enumeration value="46170 Elintarvikkeiden, juomien ja tupakan agentuuritoiminta"/>
   
<xs:enumeration value="4618 Muu erikoistunut agentuuritoiminta"/>
   
<xs:enumeration value="46181 Paperialan agentuuritoiminta"/>
   
<xs:enumeration value="46189 Muualla luokittelematon erikoistunut agentuuritoiminta"/>
   
<xs:enumeration value="4619 Yleisagentuuritoiminta"/>
   
<xs:enumeration value="46190 Yleisagentuuritoiminta"/>
   
<xs:enumeration value="462 Maatalousperäisten raaka-aineiden ja elävien eläinten tukkukauppa"/>
   
<xs:enumeration value="4621 Viljan, raakatupakan, siementen ja eläinrehujen tukkukauppa"/>
   
<xs:enumeration value="46210 Viljan, raakatupakan, siementen ja eläinrehujen tukkukauppa"/>
   
<xs:enumeration value="4622 Kukkien ja taimien tukkukauppa"/>
   
<xs:enumeration value="46220 Kukkien ja taimien tukkukauppa"/>
   
<xs:enumeration value="4623 Elävien eläinten tukkukauppa"/>
   
<xs:enumeration value="46230 Elävien eläinten tukkukauppa"/>
   
<xs:enumeration value="4624 Turkisten ja nahkojen tukkukauppa"/>
   
<xs:enumeration value="46240 Turkisten ja nahkojen tukkukauppa"/>
   
<xs:enumeration value="463 Elintarvikkeiden, juomien ja tupakan tukkukauppa"/>
   
<xs:enumeration value="4631 Juures-, vihannes- marja- ja hedelmätukkukauppa"/>
   
<xs:enumeration value="46310 Juures-, vihannes- marja- ja hedelmätukkukauppa"/>
   
<xs:enumeration value="4632 Lihan ja lihatuotteiden tukkukauppa"/>
   
<xs:enumeration value="46320 Lihan ja lihatuotteiden tukkukauppa"/>
   
<xs:enumeration value="4633 Maitotaloustuotteiden, munien sekä ravintoöljyjen ja -rasvojen tukkukauppa"/>
   
<xs:enumeration value="46331 Maitotaloustuotteiden, ravintoöljyjen ja -rasvojen tukkukauppa"/>
   
<xs:enumeration value="46332 Munatukkukauppa"/>
   
<xs:enumeration value="4634 Alkoholi- ja muiden juomien tukkukauppa"/>
   
<xs:enumeration value="46340 Alkoholi- ja muiden juomien tukkukauppa"/>
   
<xs:enumeration value="4635 Tupakkatuotteiden tukkukauppa"/>
   
<xs:enumeration value="46350 Tupakkatuotteiden tukkukauppa"/>
   
<xs:enumeration value="4636 Sokerin, suklaan, makeisten ja leipomotuotteiden tukkukauppa"/>
   
<xs:enumeration value="46360 Sokerin, suklaan, makeisten ja leipomotuotteiden tukkukauppa"/>
   
<xs:enumeration value="4637 Kahvin, teen, kaakaon ja mausteiden tukkukauppa"/>
   
<xs:enumeration value="46370 Kahvin, teen, kaakaon ja mausteiden tukkukauppa"/>
   
<xs:enumeration value="4638 Kalan, luontaistuotteiden ja muiden elintarvikkeiden tukkukauppa"/>
   
<xs:enumeration value="46381 Kalatukkukauppa"/>
   
<xs:enumeration value="46382 Luontaistuotteiden tukkukauppa"/>
   
<xs:enumeration value="46383 Lemmikkieläinten ruokien tukkukauppa"/>
   
<xs:enumeration value="46389 Muualla luokittelematon elintarvikkeiden tukkukauppa"/>
   
<xs:enumeration value="4639 Elintarvikkeiden, juomien ja tupakan yleistukkukauppa"/>
   
<xs:enumeration value="46390 Elintarvikkeiden, juomien ja tupakan yleistukkukauppa"/>
   
<xs:enumeration value="464 Taloustavaroiden tukkukauppa"/>
   
<xs:enumeration value="4641 Tekstiilien tukkukauppa"/>
   
<xs:enumeration value="46411 Kangas- ja lankatukkukauppa"/>
   
<xs:enumeration value="46412 Tekstiilivalmisteiden tukkukauppa"/>
   
<xs:enumeration value="4642 Vaatteiden ja jalkineiden tukkukauppa"/>
   
<xs:enumeration value="46421 Vaatteiden tukkukauppa"/>
   
<xs:enumeration value="46422 Jalkineiden tukkukauppa"/>
   
<xs:enumeration value="4643 Kodinkoneiden tukkukauppa"/>
   
<xs:enumeration value="46431 Kodinkoneiden ja kodin sähkölaitteiden tukkukauppa"/>
   
<xs:enumeration value="46432 Viihde-elektroniikan tukkukauppa"/>
   
<xs:enumeration value="46433 Valokuvausvälineiden ja -tarvikkeiden tukkukauppa"/>
   
<xs:enumeration value="46434 Optisen alan tukkukauppa"/>
   
<xs:enumeration value="4644 Posliini-, lasi- ja muiden taloustavaroiden sekä puhdistusaineiden tukkukauppa"/>
   
<xs:enumeration value="46441 Taloustavaroiden ja -tarvikkeiden tukkukauppa"/>
   
<xs:enumeration value="46442 Puhdistusaineiden tukkukauppa"/>
   
<xs:enumeration value="4645 Hajuvesien ja kosmetiikan tukkukauppa"/>
   
<xs:enumeration value="46450 Hajuvesien ja kosmetiikan tukkukauppa"/>
   
<xs:enumeration value="4646 Farmaseuttisten tuotteiden tukkukauppa"/>
   
<xs:enumeration value="46461 Lääketukkukauppa"/>
   
<xs:enumeration value="46462 Laboratorio- ja sairaanhoitovälineiden tukkukauppa"/>
   
<xs:enumeration value="4647 Huonekalujen, mattojen ja valaisimien tukkukauppa"/>
   
<xs:enumeration value="46470 Huonekalujen, mattojen ja valaisimien tukkukauppa"/>
   
<xs:enumeration value="4648 Kellojen ja korujen tukkukauppa"/>
   
<xs:enumeration value="46480 Kellojen ja korujen tukkukauppa"/>
   
<xs:enumeration value="4649 Muiden taloustavaroiden tukkukauppa"/>
   
<xs:enumeration value="46491 Paperi- ja toimistotarvikkeiden tukkukauppa"/>
   
<xs:enumeration value="46492 Kirjatukkukauppa"/>
   
<xs:enumeration value="46493 Urheilualan tukkukauppa"/>
   
<xs:enumeration value="46494 Musiikkitarvikkeiden tukkukauppa"/>
   
<xs:enumeration value="46495 Veneiden ja veneilytarvikkeiden tukkukauppa"/>
   
<xs:enumeration value="46496 Lelujen ja pelien tukkukauppa"/>
   
<xs:enumeration value="46499 Muu kotitaloustavaroiden tukkukauppa"/>
   
<xs:enumeration value="465 Tieto- ja viestintäteknisten laitteiden tukkukauppa"/>
   
<xs:enumeration value="4651 Tietokoneiden, oheislaitteiden ja ohjelmistojen tukkukauppa"/>
   
<xs:enumeration value="46510 Tietokoneiden, oheislaitteiden ja ohjelmistojen tukkukauppa"/>
   
<xs:enumeration value="4652 Elektroniikka- ja viestintälaitteiden ja osien tukkukauppa"/>
   
<xs:enumeration value="46521 Viestintälaitteiden tukkukauppa"/>
   
<xs:enumeration value="46522 Elektronisten komponenttien tukkukauppa"/>
   
<xs:enumeration value="466 Muiden koneiden, laitteiden ja tarvikkeiden tukkukauppa"/>
   
<xs:enumeration value="4661 Maa- ja metsätalouskoneiden ja -tarvikkeiden tukkukauppa ml. traktorit"/>
   
<xs:enumeration value="46610 Maa- ja metsätalouskoneiden ja -tarvikkeiden tukkukauppa ml. traktorit"/>
   
<xs:enumeration value="4662 Työstökoneiden tukkukauppa"/>
   
<xs:enumeration value="46620 Työstökoneiden tukkukauppa"/>
   
<xs:enumeration value="4663 Kaivos- ja rakennuskoneiden tukkukauppa"/>
   
<xs:enumeration value="46630 Kaivos- ja rakennuskoneiden tukkukauppa"/>
   
<xs:enumeration value="4664 Tekstiiliteollisuuden koneiden sekä ompelu- ja kutomakoneiden tukkukauppa"/>
   
<xs:enumeration value="46640 Tekstiiliteollisuuden koneiden sekä ompelu- ja kutomakoneiden tukkukauppa"/>
   
<xs:enumeration value="4665 Toimitilakalusteiden tukkukauppa"/>
   
<xs:enumeration value="46650 Toimitilakalusteiden tukkukauppa"/>
   
<xs:enumeration value="4666 Muiden konttorikoneiden ja -laitteiden tukkukauppa"/>
   
<xs:enumeration value="46660 Muiden konttorikoneiden ja -laitteiden tukkukauppa"/>
   
<xs:enumeration value="4669 Muiden koneiden, laitteiden ja tarvikkeiden tukkukauppa"/>
   
<xs:enumeration value="46691 Sähkötarviketukkukauppa"/>
   
<xs:enumeration value="46692 Teollisuudessa käytettävien muiden koneiden tukkukauppa"/>
   
<xs:enumeration value="46699 Muualla luokittelemattomien koneiden ja laitteiden tukkukauppa"/>
   
<xs:enumeration value="467 Muu erikoistunut tukkukauppa"/>
   
<xs:enumeration value="4671 Kiinteiden, nestemäisten ja kaasumaisten polttoaineiden yms. tukkukauppa"/>
   
<xs:enumeration value="46711 Nestemäisten ja kaasumaisten polttoaineiden tukkukauppa"/>
   
<xs:enumeration value="46719 Muiden polttoaineiden tukkukauppa"/>
   
<xs:enumeration value="4672 Raakametallien ja metallimalmien tukkukauppa"/>
   
<xs:enumeration value="46720 Raakametallien ja metallimalmien tukkukauppa"/>
   
<xs:enumeration value="4673 Puun, rakennusmateriaalien ja saniteettilaitteiden tukkukauppa"/>
   
<xs:enumeration value="46731 Raakapuutukkukauppa"/>
   
<xs:enumeration value="46732 Puutavaratuotetukkukauppa"/>
   
<xs:enumeration value="46733 Metalli- ja mineraalituotteiden tukkukauppa"/>
   
<xs:enumeration value="46734 Kylpyhuonekalusteiden ja -tarvikkeiden tukkukauppa"/>
   
<xs:enumeration value="46735 Lattianpäällysteiden ja tapettien tukkukauppa"/>
   
<xs:enumeration value="46739 Rakennustarvikkeiden yleistukkukauppa"/>
   
<xs:enumeration value="4674 Rautakauppatavaroiden, LVI-laitteiden ja -tarvikkeiden tukkukauppa"/>
   
<xs:enumeration value="46741 Työkalu- ja tarviketukkukauppa"/>
   
<xs:enumeration value="46742 Lämpö-, vesi- ja ilmastointilaitteiden ja -tarvikkeiden tukkukauppa"/>
   
<xs:enumeration value="4675 Peruskemikaalien, lannoitteiden yms. tukkukauppa"/>
   
<xs:enumeration value="46750 Peruskemikaalien, lannoitteiden yms. tukkukauppa"/>
   
<xs:enumeration value="4676 Muiden välituotteiden tukkukauppa"/>
   
<xs:enumeration value="46760 Muiden välituotteiden tukkukauppa"/>
   
<xs:enumeration value="4677 Jätteen ja romun tukkukauppa"/>
   
<xs:enumeration value="46770 Jätteen ja romun tukkukauppa"/>
   
<xs:enumeration value="469 Muu tukkukauppa"/>
   
<xs:enumeration value="4690 Muu tukkukauppa"/>
   
<xs:enumeration value="46901 Yleistukkukauppa"/>
   
<xs:enumeration value="46909 Muualla luokittelematon tukkukauppa"/>
   
<xs:enumeration value="47 Vähittäiskauppa (pl. moottoriajoneuvojen ja moottoripyörien kauppa)"/>
   
<xs:enumeration value="471 Vähittäiskauppa erikoistumattomissa myymälöissä"/>
   
<xs:enumeration value="4711 Elintarvikkeiden, juomien ja tupakan erikoistumaton vähittäiskauppa"/>
   
<xs:enumeration value="47111 Isot supermarketit (yli 1000 m²)"/>
   
<xs:enumeration value="47112 Pienet supermarketit (yli 400 m², enintään 1000 m²)"/>
   
<xs:enumeration value="47113 Valintamyymälät (yli 100 m², enintään 400 m²)"/>
   
<xs:enumeration value="47114 Elintarvike-, makeis- ym. kioskit (enintään 100 m²)"/>
   
<xs:enumeration value="4719 Muu vähittäiskauppa erikoistumattomissa myymälöissä"/>
   
<xs:enumeration value="47191 Itsepalvelutavaratalot (yli 2500 m²)"/>
   
<xs:enumeration value="47192 Tavaratalot (yli 2500 m²)"/>
   
<xs:enumeration value="47199 Pienoistavaratalot ja muut erikoistumattomat myymälät (enintään 2500 m²)"/>
   
<xs:enumeration value="472 Elintarvikkeiden, juomien ja tupakan vähittäiskauppa erikoismyymälöissä"/>
   
<xs:enumeration value="4721 Hedelmien, marjojen ja vihannesten vähittäiskauppa"/>
   
<xs:enumeration value="47210 Hedelmien, marjojen ja vihannesten vähittäiskauppa"/>
   
<xs:enumeration value="4722 Lihan ja lihatuotteiden vähittäiskauppa"/>
   
<xs:enumeration value="47220 Lihan ja lihatuotteiden vähittäiskauppa"/>
   
<xs:enumeration value="4723 Kalan, äyriäisten ja nilviäisten vähittäiskauppa"/>
   
<xs:enumeration value="47230 Kalan, äyriäisten ja nilviäisten vähittäiskauppa"/>
   
<xs:enumeration value="4724 Leipomotuotteiden ja makeisten vähittäiskauppa"/>
   
<xs:enumeration value="47241 Leipomotuotteiden vähittäiskauppa"/>
   
<xs:enumeration value="47242 Makeisten vähittäiskauppa"/>
   
<xs:enumeration value="4725 Alkoholi- ja muiden juomien vähittäiskauppa"/>
   
<xs:enumeration value="47250 Alkoholi- ja muiden juomien vähittäiskauppa"/>
   
<xs:enumeration value="4726 Tupakkatuotteiden vähittäiskauppa"/>
   
<xs:enumeration value="47260 Tupakkatuotteiden vähittäiskauppa"/>
   
<xs:enumeration value="4729 Muu vähittäiskauppa erikoismyymälöissä"/>
   
<xs:enumeration value="47291 Jäätelökioskit"/>
   
<xs:enumeration value="47292 Luontaistuotteiden vähittäiskauppa"/>
   
<xs:enumeration value="47299 Muu päivittäistavaroiden erikoisvähittäiskauppa"/>
   
<xs:enumeration value="473 Ajoneuvojen polttoaineen vähittäiskauppa"/>
   
<xs:enumeration value="4730 Ajoneuvojen polttoaineen vähittäiskauppa"/>
   
<xs:enumeration value="47301 Huoltamotoiminta"/>
   
<xs:enumeration value="47302 Polttoaineiden vähittäiskauppa automaateista"/>
   
<xs:enumeration value="474 Tieto- ja viestintäteknisten laitteiden vähittäiskauppa erikoismyymälöissä"/>
   
<xs:enumeration value="4741 Tietokoneiden, niiden oheislaitteiden ja ohjelmistojen vähittäiskauppa"/>
   
<xs:enumeration value="47410 Tietokoneiden, niiden oheislaitteiden ja ohjelmistojen vähittäiskauppa"/>
   
<xs:enumeration value="4742 Televiestintälaitteiden vähittäiskauppa"/>
   
<xs:enumeration value="47420 Televiestintälaitteiden vähittäiskauppa"/>
   
<xs:enumeration value="4743 Viihde-elektroniikan vähittäiskauppa"/>
   
<xs:enumeration value="47430 Viihde-elektroniikan vähittäiskauppa"/>
   
<xs:enumeration value="475 Muiden kotitaloustavaroiden vähittäiskauppa erikoismyymälöissä"/>
   
<xs:enumeration value="4751 Tekstiilien vähittäiskauppa"/>
   
<xs:enumeration value="47511 Kankaiden vähittäiskauppa"/>
   
<xs:enumeration value="47512 Lankojen ja käsityötarvikkeiden vähittäiskauppa"/>
   
<xs:enumeration value="4752 Rautakauppatavaran, maalien ja lasin vähittäiskauppa"/>
   
<xs:enumeration value="47521 Rauta- ja rakennustarvikkeiden yleisvähittäiskauppa"/>
   
<xs:enumeration value="47522 Maalien vähittäiskauppa"/>
   
<xs:enumeration value="47523 Keittiö- ja saniteettitilojen kalusteiden vähittäiskauppa"/>
   
<xs:enumeration value="47529 Muu rauta- ja rakennusalan vähittäiskauppa"/>
   
<xs:enumeration value="4753 Mattojen, tapettien ja lattianpäällysteiden vähittäiskauppa"/>
   
<xs:enumeration value="47531 Mattojen ja verhojen vähittäiskauppa"/>
   
<xs:enumeration value="47532 Tapettien ja lattianpäällysteiden vähittäiskauppa"/>
   
<xs:enumeration value="4754 Sähköisten kodinkoneiden vähittäiskauppa"/>
   
<xs:enumeration value="47540 Sähköisten kodinkoneiden vähittäiskauppa"/>
   
<xs:enumeration value="4759 Huonekalujen, valaisimien ja muualla luokittelemattomien taloustarvikkeiden vähittäiskauppa erikoismyymälöissä"/>
   
<xs:enumeration value="47591 Huonekalujen vähittäiskauppa"/>
   
<xs:enumeration value="47592 Sähkötarvikkeiden ja valaisimien vähittäiskauppa"/>
   
<xs:enumeration value="47593 Kumi- ja muovitavaroiden vähittäiskauppa"/>
   
<xs:enumeration value="47594 Taloustavaroiden vähittäiskauppa"/>
   
<xs:enumeration value="47595 Soittimien ja musiikkitarvikkeiden vähittäiskauppa"/>
   
<xs:enumeration value="47596 Lukkoseppä- ja avainliikkeet"/>
   
<xs:enumeration value="47599 Muualla luokittelemattomien kotitaloustarvikkeiden vähittäiskauppa"/>
   
<xs:enumeration value="476 Kulttuuri- ja vapaa-ajan tuotteiden vähittäiskauppa erikoismyymälöissä"/>
   
<xs:enumeration value="4761 Kirjojen vähittäiskauppa"/>
   
<xs:enumeration value="47610 Kirjojen vähittäiskauppa"/>
   
<xs:enumeration value="4762 Sanomalehtien ja paperitavaran vähittäiskauppa"/>
   
<xs:enumeration value="47621 Paperi- ja toimistotarvikkeiden vähittäiskauppa"/>
   
<xs:enumeration value="47622 Aikakausjulkaisujen ja lehtien vähittäiskauppa"/>
   
<xs:enumeration value="4763 Musiikki- ja videotallenteiden vähittäiskauppa"/>
   
<xs:enumeration value="47630 Musiikki- ja videotallenteiden vähittäiskauppa"/>
   
<xs:enumeration value="4764 Urheiluvälineiden vähittäiskauppa"/>
   
<xs:enumeration value="47641 Urheiluvälineiden ja polkupyörien vähittäiskauppa"/>
   
<xs:enumeration value="47642 Veneiden ja veneilytarvikkeiden vähittäiskauppa"/>
   
<xs:enumeration value="4765 Pelien ja leikkikalujen vähittäiskauppa"/>
   
<xs:enumeration value="47650 Pelien ja leikkikalujen vähittäiskauppa"/>
   
<xs:enumeration value="477 Muiden tavaroiden vähittäiskauppa erikoismyymälöissä"/>
   
<xs:enumeration value="4771 Vaatteiden vähittäiskauppa"/>
   
<xs:enumeration value="47711 Naisten vaatteiden vähittäiskauppa"/>
   
<xs:enumeration value="47712 Miesten vaatteiden vähittäiskauppa"/>
   
<xs:enumeration value="47713 Lastenvaatteiden vähittäiskauppa"/>
   
<xs:enumeration value="47714 Turkisten ja nahkavaatteiden vähittäiskauppa"/>
   
<xs:enumeration value="47715 Lakkien ja hattujen vähittäiskauppa"/>
   
<xs:enumeration value="47719 Vaatteiden yleisvähittäiskauppa"/>
   
<xs:enumeration value="4772 Jalkineiden ja nahkatavaroiden vähittäiskauppa"/>
   
<xs:enumeration value="47721 Jalkineiden vähittäiskauppa"/>
   
<xs:enumeration value="47722 Laukkujen vähittäiskauppa"/>
   
<xs:enumeration value="4773 Apteekit"/>
   
<xs:enumeration value="47730 Apteekit"/>
   
<xs:enumeration value="4774 Terveydenhoitotarvikkeiden vähittäiskauppa"/>
   
<xs:enumeration value="47740 Terveydenhoitotarvikkeiden vähittäiskauppa"/>
   
<xs:enumeration value="4775 Kosmetiikka- ja hygieniatuotteiden vähittäiskauppa"/>
   
<xs:enumeration value="47750 Kosmetiikka- ja hygieniatuotteiden vähittäiskauppa"/>
   
<xs:enumeration value="4776 Kukkien, kasvien, siementen, lannoitteiden, lemmikkieläinten ja niiden ruokien vähittäiskauppa"/>
   
<xs:enumeration value="47761 Kukkien vähittäiskauppa"/>
   
<xs:enumeration value="47762 Kukkakioskit"/>
   
<xs:enumeration value="47763 Puutarha-alan vähittäiskauppa"/>
   
<xs:enumeration value="47764 Lemmikkieläinten, niiden ruokien ja tarvikkeiden vähittäiskauppa"/>
   
<xs:enumeration value="4777 Kultasepänteosten ja kellojen vähittäiskauppa"/>
   
<xs:enumeration value="47770 Kultasepänteosten ja kellojen vähittäiskauppa"/>
   
<xs:enumeration value="4778 Muu uusien tavaroiden vähittäiskauppa"/>
   
<xs:enumeration value="47781 Taideliikkeet"/>
   
<xs:enumeration value="47782 Valokuvausalan vähittäiskauppa"/>
   
<xs:enumeration value="47783 Optisen alan vähittäiskauppa"/>
   
<xs:enumeration value="47784 Lastenvaunujen ja -tarvikkeiden vähittäiskauppa"/>
   
<xs:enumeration value="47785 Lahjatavaroiden ja askartelutarvikkeiden vähittäiskauppa"/>
   
<xs:enumeration value="47789 Muiden uusien tavaroiden vähittäiskauppa"/>
   
<xs:enumeration value="4779 Käytettyjen tavaroiden vähittäiskauppa myymälöissä"/>
   
<xs:enumeration value="47791 Antiikkiliikkeet"/>
   
<xs:enumeration value="47792 Antikvariaattikauppa"/>
   
<xs:enumeration value="47793 Huutokauppakamarit"/>
   
<xs:enumeration value="47799 Muiden käytettyjen tavaroiden vähittäiskauppa"/>
   
<xs:enumeration value="478 Tori- ja markkinakauppa"/>
   
<xs:enumeration value="4781 Elintarvikkeiden, juomien ja tupakkatuotteiden vähittäiskauppa kojuista ja toreilla"/>
   
<xs:enumeration value="47810 Elintarvikkeiden, juomien ja tupakkatuotteiden vähittäiskauppa kojuista ja toreilla"/>
   
<xs:enumeration value="4782 Tekstiilien, vaatteiden ja jalkineiden vähittäiskauppa kojuista ja toreilla"/>
   
<xs:enumeration value="47820 Tekstiilien, vaatteiden ja jalkineiden vähittäiskauppa kojuista ja toreilla"/>
   
<xs:enumeration value="4789 Muiden tavaroiden vähittäiskauppa kojuista ja toreilla"/>
   
<xs:enumeration value="47890 Muiden tavaroiden vähittäiskauppa kojuista ja toreilla"/>
   
<xs:enumeration value="479 Vähittäiskauppa muualla kuin myymälöissä (pl. tori- ja markkinakauppa)"/>
   
<xs:enumeration value="4791 Vähittäiskauppa postimyyntiliikkeiden tai Internetin välityksellä"/>
   
<xs:enumeration value="47911 Kirjojen, musiikki- ja videotallenteiden postimyynti ja verkkokauppa"/>
   
<xs:enumeration value="47912 Vaatteiden postimyynti ja verkkokauppa"/>
   
<xs:enumeration value="47913 Laajan valikoiman postimyynti ja verkkokauppa"/>
   
<xs:enumeration value="47919 Muu postimyynti ja verkkokauppa"/>
   
<xs:enumeration value="4799 Muu vähittäiskauppa muualla kuin myymälöissä"/>
   
<xs:enumeration value="47990 Muu vähittäiskauppa muualla kuin myymälöissä"/>
   
<xs:enumeration value="H  Kuljetus ja varastointi"/>
   
<xs:enumeration value="49 Maaliikenne ja putkijohtokuljetus"/>
   
<xs:enumeration value="491 Rautateiden henkilöliikenne, kaukoliikenne"/>
   
<xs:enumeration value="4910 Rautateiden henkilöliikenne, kaukoliikenne"/>
   
<xs:enumeration value="49100 Rautateiden henkilöliikenne, kaukoliikenne"/>
   
<xs:enumeration value="492 Rautateiden tavaraliikenne"/>
   
<xs:enumeration value="4920 Rautateiden tavaraliikenne"/>
   
<xs:enumeration value="49200 Rautateiden tavaraliikenne"/>
   
<xs:enumeration value="493 Muu maaliikenteen henkilöliikenne"/>
   
<xs:enumeration value="4931 Paikallisliikenne"/>
   
<xs:enumeration value="49310 Paikallisliikenne"/>
   
<xs:enumeration value="4932 Taksiliikenne"/>
   
<xs:enumeration value="49320 Taksiliikenne"/>
   
<xs:enumeration value="4939 Muualla luokittelematon maaliikenteen henkilöliikenne"/>
   
<xs:enumeration value="49391 Säännöllinen linja-autojen kaukoliikenne"/>
   
<xs:enumeration value="49392 Linja-autojen tilausliikenne"/>
   
<xs:enumeration value="49399 Muualla luokittelematon muu maaliikenteen henkilöliikenne"/>
   
<xs:enumeration value="494 Tieliikenteen tavarankuljetus ja muuttopalvelut"/>
   
<xs:enumeration value="4941 Tieliikenteen tavarankuljetus"/>
   
<xs:enumeration value="49410 Tieliikenteen tavarankuljetus"/>
   
<xs:enumeration value="4942 Muuttopalvelut"/>
   
<xs:enumeration value="49420 Muuttopalvelut"/>
   
<xs:enumeration value="495 Putkijohtokuljetus"/>
   
<xs:enumeration value="4950 Putkijohtokuljetus"/>
   
<xs:enumeration value="49500 Putkijohtokuljetus"/>
   
<xs:enumeration value="50 Vesiliikenne"/>
   
<xs:enumeration value="501 Meri- ja rannikkovesiliikenteen henkilökuljetus"/>
   
<xs:enumeration value="5010 Meri- ja rannikkovesiliikenteen henkilökuljetus"/>
   
<xs:enumeration value="50101 Meriliikenteen henkilökuljetus"/>
   
<xs:enumeration value="50102 Rannikkovesiliikenteen henkilökuljetus"/>
   
<xs:enumeration value="502 Meri- ja rannikkovesiliikenteen tavarankuljetus"/>
   
<xs:enumeration value="5020 Meri- ja rannikkovesiliikenteen tavarankuljetus"/>
   
<xs:enumeration value="50201 Meriliikenteen tavarankuljetus"/>
   
<xs:enumeration value="50202 Rannikkovesiliikenteen tavarankuljetus"/>
   
<xs:enumeration value="503 Sisävesiliikenteen henkilökuljetus"/>
   
<xs:enumeration value="5030 Sisävesiliikenteen henkilökuljetus"/>
   
<xs:enumeration value="50300 Sisävesiliikenteen henkilökuljetus"/>
   
<xs:enumeration value="504 Sisävesiliikenteen tavarankuljetus"/>
   
<xs:enumeration value="5040 Sisävesiliikenteen tavarankuljetus"/>
   
<xs:enumeration value="50400 Sisävesiliikenteen tavarankuljetus"/>
   
<xs:enumeration value="51 Ilmaliikenne"/>
   
<xs:enumeration value="511 Matkustajalentoliikenne"/>
   
<xs:enumeration value="5110 Matkustajalentoliikenne"/>
   
<xs:enumeration value="51101 Säännöllinen lentoliikenne"/>
   
<xs:enumeration value="51102 Tilauslentoliikenne"/>
   
<xs:enumeration value="512 Lentoliikenteen tavarankuljetus ja avaruusliikenne"/>
   
<xs:enumeration value="5121 Lentoliikenteen tavarankuljetus"/>
   
<xs:enumeration value="51210 Lentoliikenteen tavarankuljetus"/>
   
<xs:enumeration value="5122 Avaruusliikenne"/>
   
<xs:enumeration value="51220 Avaruusliikenne"/>
   
<xs:enumeration value="52 Varastointi ja liikennettä palveleva toiminta"/>
   
<xs:enumeration value="521 Varastointi"/>
   
<xs:enumeration value="5210 Varastointi"/>
   
<xs:enumeration value="52100 Varastointi"/>
   
<xs:enumeration value="522 Liikennettä palveleva toiminta"/>
   
<xs:enumeration value="5221 Maaliikennettä palveleva toiminta"/>
   
<xs:enumeration value="52211 Linja-autoasemat"/>
   
<xs:enumeration value="52212 Tieliikenteen terminaalitoiminta"/>
   
<xs:enumeration value="52213 Maksullinen pysäköinti"/>
   
<xs:enumeration value="52219 Muu maaliikennettä palveleva toiminta"/>
   
<xs:enumeration value="5222 Vesiliikennettä palveleva toiminta"/>
   
<xs:enumeration value="52221 Satamat"/>
   
<xs:enumeration value="52229 Muu vesiliikennettä palveleva toiminta"/>
   
<xs:enumeration value="5223 Ilmaliikennettä palveleva toiminta"/>
   
<xs:enumeration value="52230 Ilmaliikennettä palveleva toiminta"/>
   
<xs:enumeration value="5224 Lastinkäsittely"/>
   
<xs:enumeration value="52240 Lastinkäsittely"/>
   
<xs:enumeration value="5229 Muu liikennettä palveleva toiminta"/>
   
<xs:enumeration value="52291 Huolinta ja rahtaus"/>
   
<xs:enumeration value="52299 Muu kuljetusvälitys"/>
   
<xs:enumeration value="53 Posti- ja kuriiritoiminta"/>
   
<xs:enumeration value="531 Postin yleispalvelu"/>
   
<xs:enumeration value="5310 Postin yleispalvelu"/>
   
<xs:enumeration value="53100 Postin yleispalvelu"/>
   
<xs:enumeration value="532 Muu posti-, jakelu- ja kuriiritoiminta"/>
   
<xs:enumeration value="5320 Muu posti-, jakelu- ja kuriiritoiminta"/>
   
<xs:enumeration value="53200 Muu posti-, jakelu- ja kuriiritoiminta"/>
   
<xs:enumeration value="I  Majoitus- ja ravitsemistoiminta"/>
   
<xs:enumeration value="55 Majoitus"/>
   
<xs:enumeration value="551 Hotellit ja vastaavat majoitusliikkeet"/>
   
<xs:enumeration value="5510 Hotellit ja vastaavat majoitusliikkeet"/>
   
<xs:enumeration value="55101 Hotellit"/>
   
<xs:enumeration value="55109 Motellit, matkustajakodit ja vastaavat majoitusliikkeet"/>
   
<xs:enumeration value="552 Lomakylät, retkeilymajat yms. majoitus"/>
   
<xs:enumeration value="5520 Lomakylät, retkeilymajat yms. majoitus"/>
   
<xs:enumeration value="55201 Retkeilymajat"/>
   
<xs:enumeration value="55209 Lomakylät yms. majoitus"/>
   
<xs:enumeration value="553 Leirintäalueet, asuntovaunu- ja matkailuvaunualueet"/>
   
<xs:enumeration value="5530 Leirintäalueet, asuntovaunu- ja matkailuvaunualueet"/>
   
<xs:enumeration value="55300 Leirintäalueet, asuntovaunu- ja matkailuvaunualueet"/>
   
<xs:enumeration value="559 Muu majoitus"/>
   
<xs:enumeration value="5590 Muu majoitus"/>
   
<xs:enumeration value="55901 Asuntolat ja täysihoitolat yms."/>
   
<xs:enumeration value="55902 Maatilamatkailu, bed and breakfast"/>
   
<xs:enumeration value="55903 Lomamökkien vuokraus"/>
   
<xs:enumeration value="55909 Muualla luokittelematon majoitustoiminta"/>
   
<xs:enumeration value="56 Ravitsemistoiminta"/>
   
<xs:enumeration value="561 Ravintolat ja vastaava ravitsemistoiminta"/>
   
<xs:enumeration value="5610 Ravintolat ja vastaava ravitsemistoiminta"/>
   
<xs:enumeration value="56101 Ravintolat"/>
   
<xs:enumeration value="56102 Kahvila-ravintolat"/>
   
<xs:enumeration value="56103 Ruokakioskit"/>
   
<xs:enumeration value="562 Ateriapalvelut ja muut ravitsemispalvelut"/>
   
<xs:enumeration value="5621 Pitopalvelu"/>
   
<xs:enumeration value="56210 Pitopalvelu"/>
   
<xs:enumeration value="5629 Henkilöstö- ja laitosruokalat"/>
   
<xs:enumeration value="56290 Henkilöstö- ja laitosruokalat"/>
   
<xs:enumeration value="563 Baarit ja kahvilat"/>
   
<xs:enumeration value="5630 Baarit ja kahvilat"/>
   
<xs:enumeration value="56301 Olut- ja drinkkibaarit"/>
   
<xs:enumeration value="56302 Kahvilat ja kahvibaarit"/>
   
<xs:enumeration value="J  Informaatio ja viestintä"/>
   
<xs:enumeration value="58 Kustannustoiminta"/>
   
<xs:enumeration value="581 Kirjojen ja lehtien kustantaminen ja muu kustannustoiminta"/>
   
<xs:enumeration value="5811 Kirjojen kustantaminen"/>
   
<xs:enumeration value="58110 Kirjojen kustantaminen"/>
   
<xs:enumeration value="5812 Hakemistojen ja postituslistojen julkaiseminen"/>
   
<xs:enumeration value="58120 Hakemistojen ja postituslistojen julkaiseminen"/>
   
<xs:enumeration value="5813 Sanomalehtien kustantaminen"/>
   
<xs:enumeration value="58130 Sanomalehtien kustantaminen"/>
   
<xs:enumeration value="5814 Aikakauslehtien ja harvemmin ilmestyvien sanomalehtien kustantaminen"/>
   
<xs:enumeration value="58141 Paikallislehtien ja harvemmin ilmestyvien sanomalehtien kustantaminen"/>
   
<xs:enumeration value="58142 Aikakauslehtien kustantaminen"/>
   
<xs:enumeration value="5819 Muu kustannustoiminta"/>
   
<xs:enumeration value="58190 Muu kustannustoiminta"/>
   
<xs:enumeration value="582 Ohjelmistojen kustantaminen"/>
   
<xs:enumeration value="5821 Tietokonepelien kustantaminen"/>
   
<xs:enumeration value="58210 Tietokonepelien kustantaminen"/>
   
<xs:enumeration value="5829 Muu ohjelmistojen kustantaminen"/>
   
<xs:enumeration value="58290 Muu ohjelmistojen kustantaminen"/>
   
<xs:enumeration value="59 Elokuva-, video- ja televisio-ohjelmatuotanto, äänitteiden ja musiikin kustantaminen"/>
   
<xs:enumeration value="591 Elokuva-, video- ja televisio-ohjelmatoiminta"/>
   
<xs:enumeration value="5911 Elokuvien, videoiden ja televisio-ohjelmien tuotanto"/>
   
<xs:enumeration value="59110 Elokuvien, videoiden ja televisio-ohjelmien tuotanto"/>
   
<xs:enumeration value="5912 Elokuvien, video- ja televisio-ohjelmien jälkituotanto"/>
   
<xs:enumeration value="59120 Elokuvien, video- ja televisio-ohjelmien jälkituotanto"/>
   
<xs:enumeration value="5913 Elokuvien, videoiden ja televisio-ohjelmien levitys"/>
   
<xs:enumeration value="59130 Elokuvien, videoiden ja televisio-ohjelmien levitys"/>
   
<xs:enumeration value="5914 Elokuvien esittäminen"/>
   
<xs:enumeration value="59140 Elokuvien esittäminen"/>
   
<xs:enumeration value="592 Äänitysstudiot; äänitteiden ja musiikin kustantaminen"/>
   
<xs:enumeration value="5920 Äänitysstudiot; äänitteiden ja musiikin kustantaminen"/>
   
<xs:enumeration value="59200 Äänitysstudiot; äänitteiden ja musiikin kustantaminen"/>
   
<xs:enumeration value="60 Radio- ja televisiotoiminta"/>
   
<xs:enumeration value="601 Radio-ohjelmien tuottaminen ja lähettäminen"/>
   
<xs:enumeration value="6010 Radio-ohjelmien tuottaminen ja lähettäminen"/>
   
<xs:enumeration value="60100 Radio-ohjelmien tuottaminen ja lähettäminen"/>
   
<xs:enumeration value="602 Televisio-ohjelmien tuottaminen ja lähettäminen"/>
   
<xs:enumeration value="6020 Televisio-ohjelmien tuottaminen ja lähettäminen"/>
   
<xs:enumeration value="60201 Televisio-ohjelmien tuottaminen ja lähettäminen (pl. maksulliset tv-kanavat)"/>
   
<xs:enumeration value="60202 Maksulliset tv-kanavat"/>
   
<xs:enumeration value="61 Televiestintä"/>
   
<xs:enumeration value="611 Langallisen verkon hallinta ja palvelut"/>
   
<xs:enumeration value="6110 Langallisen verkon hallinta ja palvelut"/>
   
<xs:enumeration value="61100 Langallisen verkon hallinta ja palvelut"/>
   
<xs:enumeration value="612 Langattoman verkon hallinta ja palvelut"/>
   
<xs:enumeration value="6120 Langattoman verkon hallinta ja palvelut"/>
   
<xs:enumeration value="61200 Langattoman verkon hallinta ja palvelut"/>
   
<xs:enumeration value="613 Satelliittiviestintä"/>
   
<xs:enumeration value="6130 Satelliittiviestintä"/>
   
<xs:enumeration value="61300 Satelliittiviestintä"/>
   
<xs:enumeration value="619 Muut televiestintäpalvelut"/>
   
<xs:enumeration value="6190 Muut televiestintäpalvelut"/>
   
<xs:enumeration value="61900 Muut televiestintäpalvelut"/>
   
<xs:enumeration value="62 Ohjelmistot, konsultointi ja siihen liittyvä toiminta"/>
   
<xs:enumeration value="620 Ohjelmistot, konsultointi ja siihen liittyvä toiminta"/>
   
<xs:enumeration value="6201 Ohjelmistojen suunnittelu ja valmistus"/>
   
<xs:enumeration value="62010 Ohjelmistojen suunnittelu ja valmistus"/>
   
<xs:enumeration value="6202 Atk-laitteisto- ja ohjelmistokonsultointi"/>
   
<xs:enumeration value="62020 Atk-laitteisto- ja ohjelmistokonsultointi"/>
   
<xs:enumeration value="6203 Tietojenkäsittelyn ja laitteistojen käyttö- ja hallintapalvelut"/>
   
<xs:enumeration value="62030 Tietojenkäsittelyn ja laitteistojen käyttö- ja hallintapalvelut"/>
   
<xs:enumeration value="6209 Muu laitteisto- ja tietotekninen palvelutoiminta"/>
   
<xs:enumeration value="62090 Muu laitteisto- ja tietotekninen palvelutoiminta"/>
   
<xs:enumeration value="63 Tietopalvelutoiminta"/>
   
<xs:enumeration value="631 Tietojenkäsittely, palvelintilan vuokraus ja niihin liittyvät palvelut; verkkoportaalit"/>
   
<xs:enumeration value="6311 Tietojenkäsittely, palvelintilan vuokraus ja niihin liittyvät palvelut"/>
   
<xs:enumeration value="63110 Tietojenkäsittely, palvelintilan vuokraus ja niihin liittyvät palvelut"/>
   
<xs:enumeration value="6312 Verkkoportaalit"/>
   
<xs:enumeration value="63120 Verkkoportaalit"/>
   
<xs:enumeration value="639 Muu tietopalvelutoiminta"/>
   
<xs:enumeration value="6391 Uutistoimistot"/>
   
<xs:enumeration value="63910 Uutistoimistot"/>
   
<xs:enumeration value="6399 Muualla luokittelematon tietopalvelutoiminta"/>
   
<xs:enumeration value="63990 Muualla luokittelematon tietopalvelutoiminta"/>
   
<xs:enumeration value="K  Rahoitus- ja vakuutustoiminta"/>
   
<xs:enumeration value="64 Rahoituspalvelut (pl. vakuutus- ja eläkevakuutustoiminta)"/>
   
<xs:enumeration value="641 Pankkitoiminta"/>
   
<xs:enumeration value="6411 Keskuspankkitoiminta"/>
   
<xs:enumeration value="64110 Keskuspankkitoiminta"/>
   
<xs:enumeration value="6419 Muu pankkitoiminta"/>
   
<xs:enumeration value="64190 Muu pankkitoiminta"/>
   
<xs:enumeration value="642 Rahoitusalan holdingyhtiöiden toiminta"/>
   
<xs:enumeration value="6420 Rahoitusalan holdingyhtiöiden toiminta"/>
   
<xs:enumeration value="64200 Rahoitusalan holdingyhtiöiden toiminta"/>
   
<xs:enumeration value="643 Rahastotoiminta"/>
   
<xs:enumeration value="6430 Rahastotoiminta"/>
   
<xs:enumeration value="64300 Rahastotoiminta"/>
   
<xs:enumeration value="649 Muut rahoituspalvelut (pl. vakuutus- ja eläkevakuutustoiminta)"/>
   
<xs:enumeration value="6491 Rahoitusleasing"/>
   
<xs:enumeration value="64910 Rahoitusleasing"/>
   
<xs:enumeration value="6492 Muu luotonanto"/>
   
<xs:enumeration value="64920 Muu luotonanto"/>
   
<xs:enumeration value="6499 Muualla luokittelemattomat rahoituspalvelut (pl. vakuutus- ja eläkevakuutustoiminta)"/>
   
<xs:enumeration value="64990 Muualla luokittelemattomat rahoituspalvelut (pl. vakuutus- ja eläkevakuutustoiminta)"/>
   
<xs:enumeration value="65 Vakuutus-, jälleenvakuutus- ja eläkevakuutustoiminta (pl. pakollinen sosiaalivakuutus)"/>
   
<xs:enumeration value="651 Vakuutustoiminta"/>
   
<xs:enumeration value="6511 Henkivakuutustoiminta"/>
   
<xs:enumeration value="65110 Henkivakuutustoiminta"/>
   
<xs:enumeration value="6512 Muu vakuutustoiminta"/>
   
<xs:enumeration value="65121 Vahinkovakuutusyhtiöt"/>
   
<xs:enumeration value="65122 Vakuutusyhdistykset"/>
   
<xs:enumeration value="65129 Muu vahinkovakuutus"/>
   
<xs:enumeration value="652 Jälleenvakuutustoiminta"/>
   
<xs:enumeration value="6520 Jälleenvakuutustoiminta"/>
   
<xs:enumeration value="65200 Jälleenvakuutustoiminta"/>
   
<xs:enumeration value="653 Eläkevakuutustoiminta"/>
   
<xs:enumeration value="6530 Eläkevakuutustoiminta"/>
   
<xs:enumeration value="65300 Eläkevakuutustoiminta"/>
   
<xs:enumeration value="66 Rahoitusta ja vakuuttamista palveleva toiminta"/>
   
<xs:enumeration value="661 Rahoitusta ja vakuuttamista palveleva toiminta (pl. vakuutus- ja eläkevakuutustoiminta)"/>
   
<xs:enumeration value="6611 Pörssitoiminta ja rahoitusmarkkinoiden hallinnolliset tukipalvelut"/>
   
<xs:enumeration value="66110 Pörssitoiminta ja rahoitusmarkkinoiden hallinnolliset tukipalvelut"/>
   
<xs:enumeration value="6612 Arvopaperien ja raaka-ainesopimusten välittäminen"/>
   
<xs:enumeration value="66120 Arvopaperien ja raaka-ainesopimusten välittäminen"/>
   
<xs:enumeration value="6619 Muu rahoitusta palveleva toiminta (pl. vakuutus- ja eläkevakuutustoiminta)"/>
   
<xs:enumeration value="66190 Muu rahoitusta palveleva toiminta (pl. vakuutus- ja eläkevakuutustoiminta)"/>
   
<xs:enumeration value="662 Vakuutus- ja eläkevakuutustoimintaa avustava toiminta"/>
   
<xs:enumeration value="6621 Riskin- ja vahingonarviointi"/>
   
<xs:enumeration value="66210 Riskin- ja vahingonarviointi"/>
   
<xs:enumeration value="6622 Vakuutusasiamiesten ja -välittäjien toiminta"/>
   
<xs:enumeration value="66220 Vakuutusasiamiesten ja -välittäjien toiminta"/>
   
<xs:enumeration value="6629 Muu vakuutus- ja eläkevakuutustoimintaa avustava toiminta"/>
   
<xs:enumeration value="66290 Muu vakuutus- ja eläkevakuutustoimintaa avustava toiminta"/>
   
<xs:enumeration value="663 Omaisuudenhoitotoiminta"/>
   
<xs:enumeration value="6630 Omaisuudenhoitotoiminta"/>
   
<xs:enumeration value="66300 Omaisuudenhoitotoiminta"/>
   
<xs:enumeration value="L  Kiinteistöalan toiminta"/>
   
<xs:enumeration value="68 Kiinteistöalan toiminta"/>
   
<xs:enumeration value="681 Omien kiinteistöjen kauppa"/>
   
<xs:enumeration value="6810 Omien kiinteistöjen kauppa"/>
   
<xs:enumeration value="68100 Omien kiinteistöjen kauppa"/>
   
<xs:enumeration value="682 Omien tai leasing-kiinteistöjen vuokraus ja hallinta"/>
   
<xs:enumeration value="6820 Omien tai leasing-kiinteistöjen vuokraus ja hallinta"/>
   
<xs:enumeration value="68201 Asuntojen vuokraus"/>
   
<xs:enumeration value="68202 Asuntojen ja asuinkiinteistöjen hallinta"/>
   
<xs:enumeration value="68209 Muiden kiinteistöjen vuokraus ja hallinta"/>
   
<xs:enumeration value="683 Kiinteistöalan toiminta palkkio- tai sopimusperusteisesti"/>
   
<xs:enumeration value="6831 Kiinteistönvälitys"/>
   
<xs:enumeration value="68310 Kiinteistönvälitys"/>
   
<xs:enumeration value="6832 Kiinteistöjen isännöinti"/>
   
<xs:enumeration value="68320 Kiinteistöjen isännöinti"/>
   
<xs:enumeration value="M  Ammatillinen, tieteellinen ja tekninen toiminta"/>
   
<xs:enumeration value="69 Lakiasiain- ja laskentatoimen palvelut"/>
   
<xs:enumeration value="691 Lakiasiainpalvelut"/>
   
<xs:enumeration value="6910 Lakiasiainpalvelut"/>
   
<xs:enumeration value="69101 Asianajotoimistot"/>
   
<xs:enumeration value="69102 Lakiasiaintoimistot"/>
   
<xs:enumeration value="69103 Patenttitoimistot"/>
   
<xs:enumeration value="69109 Muu lakiasiain palvelu"/>
   
<xs:enumeration value="692 Laskentatoimi, kirjanpito ja tilintarkastus; veroneuvonta"/>
   
<xs:enumeration value="6920 Laskentatoimi, kirjanpito ja tilintarkastus; veroneuvonta"/>
   
<xs:enumeration value="69201 Kirjanpito- ja tilinpäätöspalvelu"/>
   
<xs:enumeration value="69202 Tilintarkastuspalvelu"/>
   
<xs:enumeration value="69209 Muu laskentatoimen palvelu"/>
   
<xs:enumeration value="70 Pääkonttorien toiminta; liikkeenjohdon konsultointi"/>
   
<xs:enumeration value="701 Pääkonttorien toiminta"/>
   
<xs:enumeration value="7010 Pääkonttorien toiminta"/>
   
<xs:enumeration value="70100 Pääkonttorien toiminta"/>
   
<xs:enumeration value="702 Liikkeenjohdon konsultointi"/>
   
<xs:enumeration value="7021 Suhdetoiminta ja viestintä"/>
   
<xs:enumeration value="70210 Suhdetoiminta ja viestintä"/>
   
<xs:enumeration value="7022 Muu liikkeenjohdon konsultointi"/>
   
<xs:enumeration value="70220 Muu liikkeenjohdon konsultointi"/>
   
<xs:enumeration value="71 Arkkitehti- ja insinööripalvelut; tekninen testaus ja analysointi"/>
   
<xs:enumeration value="711 Arkkitehti- ja insinööripalvelut ja niihin liittyvä tekninen konsultointi"/>
   
<xs:enumeration value="7111 Arkkitehtipalvelut"/>
   
<xs:enumeration value="71110 Arkkitehtipalvelut"/>
   
<xs:enumeration value="7112 Insinööripalvelut ja niihin liittyvä tekninen konsultointi"/>
   
<xs:enumeration value="71121 Yhdyskuntasuunnittelu"/>
   
<xs:enumeration value="71122 Maa- ja vesirakentamisen tekninen palvelu"/>
   
<xs:enumeration value="71123 Rakennetekninen palvelu"/>
   
<xs:enumeration value="71124 LVI-tekninen suunnittelu"/>
   
<xs:enumeration value="71125 Sähkötekninen suunnittelu"/>
   
<xs:enumeration value="71126 Muu rakennustekninen palvelu"/>
   
<xs:enumeration value="71127 Kone- ja prosessisuunnittelu"/>
   
<xs:enumeration value="71129 Muu tekninen palvelu"/>
   
<xs:enumeration value="712 Tekninen testaus ja analysointi"/>
   
<xs:enumeration value="7120 Tekninen testaus ja analysointi"/>
   
<xs:enumeration value="71201 Autokatsastus"/>
   
<xs:enumeration value="71202 Muu tekninen testaus ja analysointi"/>
   
<xs:enumeration value="72 Tieteellinen tutkimus ja kehittäminen"/>
   
<xs:enumeration value="721 Luonnontieteen ja tekniikan tutkimus ja kehittäminen"/>
   
<xs:enumeration value="7211 Biotekninen tutkimus ja kehittäminen"/>
   
<xs:enumeration value="72110 Biotekninen tutkimus ja kehittäminen"/>
   
<xs:enumeration value="7219 Muu luonnontieteellinen ja tekninen tutkimus ja kehittäminen"/>
   
<xs:enumeration value="72191 Lääketieteellinen tutkimus ja kehittäminen"/>
   
<xs:enumeration value="72192 Muu luonnontieteellinen tutkimus ja kehittäminen"/>
   
<xs:enumeration value="72193 Tekniikan tutkimus ja kehittäminen"/>
   
<xs:enumeration value="722 Yhteiskuntatieteellinen ja humanistinen tutkimus ja kehittäminen"/>
   
<xs:enumeration value="7220 Yhteiskuntatieteellinen ja humanistinen tutkimus ja kehittäminen"/>
   
<xs:enumeration value="72200 Yhteiskuntatieteellinen ja humanistinen tutkimus ja kehittäminen"/>
   
<xs:enumeration value="73 Mainostoiminta ja markkinatutkimus"/>
   
<xs:enumeration value="731 Mainostoiminta"/>
   
<xs:enumeration value="7311 Mainostoimistot ja mainospalvelu"/>
   
<xs:enumeration value="73111 Mainostoimistot"/>
   
<xs:enumeration value="73112 Suora- ja ulkomainonta"/>
   
<xs:enumeration value="73119 Muu mainospalvelu"/>
   
<xs:enumeration value="7312 Mainostilan vuokraus ja myynti"/>
   
<xs:enumeration value="73120 Mainostilan vuokraus ja myynti"/>
   
<xs:enumeration value="732 Markkina- ja mielipidetutkimukset"/>
   
<xs:enumeration value="7320 Markkina- ja mielipidetutkimukset"/>
   
<xs:enumeration value="73200 Markkina- ja mielipidetutkimukset"/>
   
<xs:enumeration value="74 Muut erikoistuneet palvelut liike-elämälle"/>
   
<xs:enumeration value="741 Taideteollinen muotoilu ja suunnittelu"/>
   
<xs:enumeration value="7410 Taideteollinen muotoilu ja suunnittelu"/>
   
<xs:enumeration value="74101 Graafinen muotoilu"/>
   
<xs:enumeration value="74102 Sisustussuunnittelu"/>
   
<xs:enumeration value="74109 Teollinen muotoilu ym."/>
   
<xs:enumeration value="742 Valokuvaustoiminta"/>
   
<xs:enumeration value="7420 Valokuvaustoiminta"/>
   
<xs:enumeration value="74201 Valokuvaamot ja muu kuvaustoiminta"/>
   
<xs:enumeration value="74202 Valokuvien kehittäminen"/>
   
<xs:enumeration value="743 Kääntäminen ja tulkkaus"/>
   
<xs:enumeration value="7430 Kääntäminen ja tulkkaus"/>
   
<xs:enumeration value="74300 Kääntäminen ja tulkkaus"/>
   
<xs:enumeration value="749 Muualla luokittelemattomat erikoistuneet palvelut liike-elämälle"/>
   
<xs:enumeration value="7490 Muualla luokittelemattomat erikoistuneet palvelut liike-elämälle"/>
   
<xs:enumeration value="74901 Ohjelmatoimistot ja manageripalvelut"/>
   
<xs:enumeration value="74909 Muu ammatillinen, tieteellinen ja tekninen toiminta"/>
   
<xs:enumeration value="75 Eläinlääkintäpalvelut"/>
   
<xs:enumeration value="750 Eläinlääkintäpalvelut"/>
   
<xs:enumeration value="7500 Eläinlääkintäpalvelut"/>
   
<xs:enumeration value="75000 Eläinlääkintäpalvelut"/>
   
<xs:enumeration value="N  Hallinto- ja tukipalvelutoiminta"/>
   
<xs:enumeration value="77 Vuokraus- ja leasingtoiminta"/>
   
<xs:enumeration value="771 Moottoriajoneuvojen vuokraus ja leasing"/>
   
<xs:enumeration value="7711 Autojen ja kevyiden moottoriajoneuvojen vuokraus ja leasing"/>
   
<xs:enumeration value="77110 Autojen ja kevyiden moottoriajoneuvojen vuokraus ja leasing"/>
   
<xs:enumeration value="7712 Kuorma-autojen ja muiden raskaiden ajoneuvojen vuokraus ja leasing"/>
   
<xs:enumeration value="77120 Kuorma-autojen ja muiden raskaiden ajoneuvojen vuokraus ja leasing"/>
   
<xs:enumeration value="772 Henkilökohtaisten ja kotitaloustavaroiden vuokraus ja leasing"/>
   
<xs:enumeration value="7721 Vapaa-ajan ja urheiluvälineiden vuokraus ja leasing"/>
   
<xs:enumeration value="77210 Vapaa-ajan ja urheiluvälineiden vuokraus ja leasing"/>
   
<xs:enumeration value="7722 Videofilmien vuokraus"/>
   
<xs:enumeration value="77220 Videofilmien vuokraus"/>
   
<xs:enumeration value="7729 Muiden henkilökohtaisten ja kotitaloustavaroiden vuokraus ja leasing"/>
   
<xs:enumeration value="77290 Muiden henkilökohtaisten ja kotitaloustavaroiden vuokraus ja leasing"/>
   
<xs:enumeration value="773 Koneiden ja laitteiden vuokraus ja leasing"/>
   
<xs:enumeration value="7731 Maatalouskoneiden ja -laitteiden vuokraus ja leasing"/>
   
<xs:enumeration value="77310 Maatalouskoneiden ja -laitteiden vuokraus ja leasing"/>
   
<xs:enumeration value="7732 Rakennuskoneiden ja -laitteiden vuokraus ja leasing"/>
   
<xs:enumeration value="77320 Rakennuskoneiden ja -laitteiden vuokraus ja leasing"/>
   
<xs:enumeration value="7733 Toimistokoneiden ja -laitteiden sekä tietokoneiden vuokraus ja leasing"/>
   
<xs:enumeration value="77330 Toimistokoneiden ja -laitteiden sekä tietokoneiden vuokraus ja leasing"/>
   
<xs:enumeration value="7734 Vesiliikennevälineiden vuokraus ja leasing"/>
   
<xs:enumeration value="77340 Vesiliikennevälineiden vuokraus ja leasing"/>
   
<xs:enumeration value="7735 Ilmaliikennevälineiden vuokraus ja leasing"/>
   
<xs:enumeration value="77350 Ilmaliikennevälineiden vuokraus ja leasing"/>
   
<xs:enumeration value="7739 Muiden koneiden ja laitteiden vuokraus ja leasing"/>
   
<xs:enumeration value="77390 Muiden koneiden ja laitteiden vuokraus ja leasing"/>
   
<xs:enumeration value="774 Henkisen omaisuuden ja vastaavien tuotteiden leasing (pl. tekijänoikeuden suojaamat teokset)"/>
   
<xs:enumeration value="7740 Henkisen omaisuuden ja vastaavien tuotteiden leasing (pl. tekijänoikeuden suojaamat teokset)"/>
   
<xs:enumeration value="77400 Henkisen omaisuuden ja vastaavien tuotteiden leasing (pl. tekijänoikeuden suojaamat teokset)"/>
   
<xs:enumeration value="78 Työllistämistoiminta"/>
   
<xs:enumeration value="781 Työnvälitystoiminta"/>
   
<xs:enumeration value="7810 Työnvälitystoiminta"/>
   
<xs:enumeration value="78100 Työnvälitystoiminta"/>
   
<xs:enumeration value="782 Työvoiman vuokraus"/>
   
<xs:enumeration value="7820 Työvoiman vuokraus"/>
   
<xs:enumeration value="78200 Työvoiman vuokraus"/>
   
<xs:enumeration value="783 Muut henkilöstön hankintapalvelut"/>
   
<xs:enumeration value="7830 Muut henkilöstön hankintapalvelut"/>
   
<xs:enumeration value="78300 Muut henkilöstön hankintapalvelut"/>
   
<xs:enumeration value="79 Matkatoimistojen ja matkanjärjestäjien toiminta; varauspalvelut"/>
   
<xs:enumeration value="791 Matkatoimistojen ja matkanjärjestäjien toiminta"/>
   
<xs:enumeration value="7911 Matkatoimistojen toiminta"/>
   
<xs:enumeration value="79110 Matkatoimistojen toiminta"/>
   
<xs:enumeration value="7912 Matkanjärjestäjien toiminta"/>
   
<xs:enumeration value="79120 Matkanjärjestäjien toiminta"/>
   
<xs:enumeration value="799 Varauspalvelut, matkaoppaiden palvelut ym."/>
   
<xs:enumeration value="7990 Varauspalvelut, matkaoppaiden palvelut ym."/>
   
<xs:enumeration value="79900 Varauspalvelut, matkaoppaiden palvelut ym."/>
   
<xs:enumeration value="80 Turvallisuus-, vartiointi- ja etsiväpalvelut"/>
   
<xs:enumeration value="801 Yksityiset turvallisuuspalvelut"/>
   
<xs:enumeration value="8010 Yksityiset turvallisuuspalvelut"/>
   
<xs:enumeration value="80100 Yksityiset turvallisuuspalvelut"/>
   
<xs:enumeration value="802 Turvallisuusjärjestelmät"/>
   
<xs:enumeration value="8020 Turvallisuusjärjestelmät"/>
   
<xs:enumeration value="80200 Turvallisuusjärjestelmät"/>
   
<xs:enumeration value="803 Etsivätoiminta"/>
   
<xs:enumeration value="8030 Etsivätoiminta"/>
   
<xs:enumeration value="80300 Etsivätoiminta"/>
   
<xs:enumeration value="81 Kiinteistön- ja maisemanhoito"/>
   
<xs:enumeration value="811 Kiinteistönhoito"/>
   
<xs:enumeration value="8110 Kiinteistönhoito"/>
   
<xs:enumeration value="81100 Kiinteistönhoito"/>
   
<xs:enumeration value="812 Siivouspalvelut"/>
   
<xs:enumeration value="8121 Kiinteistöjen siivous"/>
   
<xs:enumeration value="81210 Kiinteistöjen siivous"/>
   
<xs:enumeration value="8122 Muu rakennus- ja teollisuussiivous"/>
   
<xs:enumeration value="81220 Muu rakennus- ja teollisuussiivous"/>
   
<xs:enumeration value="8129 Muu siivoustoiminta"/>
   
<xs:enumeration value="81291 Katujen ja teiden puhtaanapito"/>
   
<xs:enumeration value="81299 Muualla luokittelemattomat siivouspalvelut"/>
   
<xs:enumeration value="813 Maisemanhoitopalvelut"/>
   
<xs:enumeration value="8130 Maisemanhoitopalvelut"/>
   
<xs:enumeration value="81300 Maisemanhoitopalvelut"/>
   
<xs:enumeration value="82 Hallinto- ja tukipalvelut liike-elämälle"/>
   
<xs:enumeration value="821 Hallinto- ja toimistopalvelut"/>
   
<xs:enumeration value="8211 Yhdistetyt toimistopalvelut"/>
   
<xs:enumeration value="82110 Yhdistetyt toimistopalvelut"/>
   
<xs:enumeration value="8219 Sihteeri-, toimisto- ja postituspalvelut"/>
   
<xs:enumeration value="82191 Sihteeri- ja muu toimistopalvelu"/>
   
<xs:enumeration value="82192 Postituspalvelut"/>
   
<xs:enumeration value="822 Puhelinpalvelukeskusten toiminta"/>
   
<xs:enumeration value="8220 Puhelinpalvelukeskusten toiminta"/>
   
<xs:enumeration value="82200 Puhelinpalvelukeskusten toiminta"/>
   
<xs:enumeration value="823 Messujen ja kongressien järjestäminen"/>
   
<xs:enumeration value="8230 Messujen ja kongressien järjestäminen"/>
   
<xs:enumeration value="82300 Messujen ja kongressien järjestäminen"/>
   
<xs:enumeration value="829 Muu liike-elämää palveleva toiminta"/>
   
<xs:enumeration value="8291 Perintä- ja luottotietopalvelut"/>
   
<xs:enumeration value="82910 Perintä- ja luottotietopalvelut"/>
   
<xs:enumeration value="8292 Pakkauspalvelut"/>
   
<xs:enumeration value="82920 Pakkauspalvelut"/>
   
<xs:enumeration value="8299 Muut palvelut liike-elämälle"/>
   
<xs:enumeration value="82990 Muut palvelut liike-elämälle"/>
   
<xs:enumeration value="O  Julkinen hallinto ja maanpuolustus; pakollinen sosiaalivakuutus"/>
   
<xs:enumeration value="84 Julkinen hallinto ja maanpuolustus; pakollinen sosiaalivakuutus"/>
   
<xs:enumeration value="841 Julkinen hallinto"/>
   
<xs:enumeration value="8411 Julkinen yleishallinto"/>
   
<xs:enumeration value="84110 Julkinen yleishallinto"/>
   
<xs:enumeration value="8412 Terveydenhuollon, opetuksen, kulttuurin ja muiden yhteiskuntapalvelujen hallinto"/>
   
<xs:enumeration value="84121 Opetuksen ja kulttuuriasiain hallinto"/>
   
<xs:enumeration value="84122 Terveydenhuollon ja sosiaaliturvan hallinto"/>
   
<xs:enumeration value="8413 Työvoima- ja elinkeinoasiain hallinto"/>
   
<xs:enumeration value="84130 Työvoima- ja elinkeinoasiain hallinto"/>
   
<xs:enumeration value="842 Ulkoasiain hallinto, maanpuolustus ja järjestystoimi"/>
   
<xs:enumeration value="8421 Ulkoasiainhallinto"/>
   
<xs:enumeration value="84210 Ulkoasiainhallinto"/>
   
<xs:enumeration value="8422 Maanpuolustus"/>
   
<xs:enumeration value="84220 Maanpuolustus"/>
   
<xs:enumeration value="8423 Oikeustoimi"/>
   
<xs:enumeration value="84231 Oikeudenhoito"/>
   
<xs:enumeration value="84232 Vankeinhoito"/>
   
<xs:enumeration value="8424 Poliisitoimi ja rajojen vartiointi"/>
   
<xs:enumeration value="84241 Poliisitoimi"/>
   
<xs:enumeration value="84242 Rajojen vartiointi ja väestönsuojelu"/>
   
<xs:enumeration value="8425 Palo- ja pelastustoimi"/>
   
<xs:enumeration value="84250 Palo- ja pelastustoimi"/>
   
<xs:enumeration value="843 Pakollinen sosiaalivakuutustoiminta"/>
   
<xs:enumeration value="8430 Pakollinen sosiaalivakuutustoiminta"/>
   
<xs:enumeration value="84301 Kansaneläkelaitoksen vakuutustoiminta"/>
   
<xs:enumeration value="84302 Lakisääteinen työeläkevakuutus"/>
   
<xs:enumeration value="84309 Muu pakollinen sosiaalivakuutustoiminta"/>
   
<xs:enumeration value="P  Koulutus"/>
   
<xs:enumeration value="85 Koulutus"/>
   
<xs:enumeration value="851 Esiasteen koulutus"/>
   
<xs:enumeration value="8510 Esiasteen koulutus"/>
   
<xs:enumeration value="85100 Esiasteen koulutus"/>
   
<xs:enumeration value="852 Alemman perusasteen koulutus"/>
   
<xs:enumeration value="8520 Alemman perusasteen koulutus"/>
   
<xs:enumeration value="85200 Alemman perusasteen koulutus"/>
   
<xs:enumeration value="853 Ylemmän perusasteen ja keskiasteen koulutus"/>
   
<xs:enumeration value="8531 Ylemmän perusasteen koulutus ja lukiokoulutus"/>
   
<xs:enumeration value="85311 Ylemmän perusasteen koulutus"/>
   
<xs:enumeration value="85312 Lukiokoulutus"/>
   
<xs:enumeration value="8532 Keskiasteen ammatillinen koulutus"/>
   
<xs:enumeration value="85320 Keskiasteen ammatillinen koulutus"/>
   
<xs:enumeration value="854 Korkea-asteen koulutus"/>
   
<xs:enumeration value="8541 Korkea-asteen koulutus (pl. yliopistot ja ammattikorkeakoulut)"/>
   
<xs:enumeration value="85410 Korkea-asteen koulutus (pl. yliopistot ja ammattikorkeakoulut)"/>
   
<xs:enumeration value="8542 Korkea-asteen koulutus yliopistoissa ja ammattikorkeakouluissa"/>
   
<xs:enumeration value="85420 Korkea-asteen koulutus yliopistoissa ja ammattikorkeakouluissa"/>
   
<xs:enumeration value="855 Muu koulutus"/>
   
<xs:enumeration value="8551 Urheilu- ja liikuntakoulutus"/>
   
<xs:enumeration value="85510 Urheilu- ja liikuntakoulutus"/>
   
<xs:enumeration value="8552 Taiteen ja musiikin koulutus"/>
   
<xs:enumeration value="85520 Taiteen ja musiikin koulutus"/>
   
<xs:enumeration value="8553 Kuljettajakoulutus"/>
   
<xs:enumeration value="85530 Kuljettajakoulutus"/>
   
<xs:enumeration value="8559 Muualla luokittelematon koulutus"/>
   
<xs:enumeration value="85591 Kansanopistot, kansalaisopistot, työväenopistot yms."/>
   
<xs:enumeration value="85592 Koulutuskeskukset"/>
   
<xs:enumeration value="85593 Kielikoulut ja -opistot"/>
   
<xs:enumeration value="85599 Muut koulutusta antavat yksiköt"/>
   
<xs:enumeration value="856 Koulutusta palveleva toiminta"/>
   
<xs:enumeration value="8560 Koulutusta palveleva toiminta"/>
   
<xs:enumeration value="85600 Koulutusta palveleva toiminta"/>
   
<xs:enumeration value="Q  Terveys- ja sosiaalipalvelut"/>
   
<xs:enumeration value="86 Terveyspalvelut"/>
   
<xs:enumeration value="861 Terveydenhuollon laitospalvelut"/>
   
<xs:enumeration value="8610 Terveydenhuollon laitospalvelut"/>
   
<xs:enumeration value="86101 Varsinaiset sairaalapalvelut"/>
   
<xs:enumeration value="86102 Kuntoutuslaitokset ja sairaskodit"/>
   
<xs:enumeration value="862 Lääkäri- ja hammaslääkäripalvelut"/>
   
<xs:enumeration value="8621 Terveyskeskus- ja vastaavat yleislääkäripalvelut"/>
   
<xs:enumeration value="86210 Terveyskeskus- ja vastaavat yleislääkäripalvelut"/>
   
<xs:enumeration value="8622 Lääkäriasemat, yksityislääkärit ja vastaavat erikoislääkäripalvelut"/>
   
<xs:enumeration value="86220 Lääkäriasemat, yksityislääkärit ja vastaavat erikoislääkäripalvelut"/>
   
<xs:enumeration value="8623 Hammaslääkäripalvelut"/>
   
<xs:enumeration value="86230 Hammaslääkäripalvelut"/>
   
<xs:enumeration value="869 Muut terveydenhuoltopalvelut"/>
   
<xs:enumeration value="8690 Muut terveydenhuoltopalvelut"/>
   
<xs:enumeration value="86901 Fysioterapia"/>
   
<xs:enumeration value="86902 Laboratoriotutkimukset"/>
   
<xs:enumeration value="86903 Kuvantamistutkimukset"/>
   
<xs:enumeration value="86904 Sairaankuljetuspalvelut"/>
   
<xs:enumeration value="86909 Muu terveyspalvelu"/>
   
<xs:enumeration value="87 Sosiaalihuollon laitospalvelut"/>
   
<xs:enumeration value="871 Sosiaalihuollon hoitolaitokset"/>
   
<xs:enumeration value="8710 Sosiaalihuollon hoitolaitokset"/>
   
<xs:enumeration value="87101 Ikääntyneiden hoitolaitokset"/>
   
<xs:enumeration value="87102 Vammaisten hoitolaitokset (pl. kehitysvammaisten laitospalvelut)"/>
   
<xs:enumeration value="872 Kehitysvammaisten sekä mielenterveys- ja päihdeongelmaisten asumispalvelut"/>
   
<xs:enumeration value="8720 Kehitysvammaisten sekä mielenterveys- ja päihdeongelmaisten asumispalvelut"/>
   
<xs:enumeration value="87201 Kehitysvammaisten laitokset ja asumispalvelut"/>
   
<xs:enumeration value="87202 Mielenterveysongelmaisten asumispalvelut"/>
   
<xs:enumeration value="87203 Päihdeongelmaisten laitokset"/>
   
<xs:enumeration value="87204 Päihdeongelmaisten asumispalvelut"/>
   
<xs:enumeration value="873 Vanhusten ja vammaisten asumispalvelut"/>
   
<xs:enumeration value="8730 Vanhusten ja vammaisten asumispalvelut"/>
   
<xs:enumeration value="87301 Ikääntyneiden palveluasuminen"/>
   
<xs:enumeration value="87302 Vammaisten palveluasuminen (pl. kehitysvammaisten palveluasuminen)"/>
   
<xs:enumeration value="879 Muut sosiaalihuollon laitospalvelut"/>
   
<xs:enumeration value="8790 Muut sosiaalihuollon laitospalvelut"/>
   
<xs:enumeration value="87901 Lasten ja nuorten laitokset ja ammatillinen perhehoito"/>
   
<xs:enumeration value="87902 Ensi- ja turvakodit"/>
   
<xs:enumeration value="87909 Muut laitokset ja asumispalvelut"/>
   
<xs:enumeration value="88 Sosiaalihuollon avopalvelut"/>
   
<xs:enumeration value="881 Vanhusten ja vammaisten sosiaalihuollon avopalvelut"/>
   
<xs:enumeration value="8810 Vanhusten ja vammaisten sosiaalihuollon avopalvelut"/>
   
<xs:enumeration value="88101 Kotipalvelut ikääntyneille ja vammaisille"/>
   
<xs:enumeration value="88102 Ikääntyneiden päivätoiminta"/>
   
<xs:enumeration value="88103 Vammaisten päivä- ja työtoiminta"/>
   
<xs:enumeration value="88109 Muut vanhusten ja vammaisten avopalvelut"/>
   
<xs:enumeration value="889 Muut sosiaalihuollon avopalvelut"/>
   
<xs:enumeration value="8891 Lasten päivähoitopalvelut"/>
   
<xs:enumeration value="88911 Lasten päiväkodit"/>
   
<xs:enumeration value="88919 Muu lasten päivähoito"/>
   
<xs:enumeration value="8899 Muualla luokittelemattomat sosiaalihuollon avopalvelut"/>
   
<xs:enumeration value="88991 Kotipalvelut muille kuin ikääntyneille ja vammaisille"/>
   
<xs:enumeration value="88992 Päivä- ja työtoiminta muille kuin ikääntyneille ja vammaisille"/>
   
<xs:enumeration value="88993 Avomuotoinen päihdekuntoutus"/>
   
<xs:enumeration value="88999 Muut muualla luokittelemattomat sosiaalihuollon avopalvelut"/>
   
<xs:enumeration value="R  Taiteet, viihde ja virkistys"/>
   
<xs:enumeration value="90 Kulttuuri- ja viihdetoiminta"/>
   
<xs:enumeration value="900 Kulttuuri- ja viihdetoiminta"/>
   
<xs:enumeration value="9001 Esittävät taiteet"/>
   
<xs:enumeration value="90010 Esittävät taiteet"/>
   
<xs:enumeration value="9002 Esittäviä taiteita palveleva toiminta"/>
   
<xs:enumeration value="90020 Esittäviä taiteita palveleva toiminta"/>
   
<xs:enumeration value="9003 Taiteellinen luominen"/>
   
<xs:enumeration value="90030 Taiteellinen luominen"/>
   
<xs:enumeration value="9004 Taidelaitosten toiminta"/>
   
<xs:enumeration value="90040 Taidelaitosten toiminta"/>
   
<xs:enumeration value="91 Kirjastojen, arkistojen, museoiden ja muiden kulttuurilaitosten toiminta"/>
   
<xs:enumeration value="910 Kirjastojen, arkistojen, museoiden ja muiden kulttuurilaitosten toiminta"/>
   
<xs:enumeration value="9101 Kirjastojen ja arkistojen toiminta"/>
   
<xs:enumeration value="91010 Kirjastojen ja arkistojen toiminta"/>
   
<xs:enumeration value="9102 Museoiden toiminta"/>
   
<xs:enumeration value="91020 Museoiden toiminta"/>
   
<xs:enumeration value="9103 Historiallisten nähtävyyksien, rakennusten ja vastaavien kohteiden toiminta"/>
   
<xs:enumeration value="91030 Historiallisten nähtävyyksien, rakennusten ja vastaavien kohteiden toiminta"/>
   
<xs:enumeration value="9104 Kasvitieteellisten puutarhojen, eläintarhojen ja luonnonpuistojen toiminta"/>
   
<xs:enumeration value="91040 Kasvitieteellisten puutarhojen, eläintarhojen ja luonnonpuistojen toiminta"/>
   
<xs:enumeration value="92 Rahapeli- ja vedonlyöntipalvelut"/>
   
<xs:enumeration value="920 Rahapeli- ja vedonlyöntipalvelut"/>
   
<xs:enumeration value="9200 Rahapeli- ja vedonlyöntipalvelut"/>
   
<xs:enumeration value="92000 Rahapeli- ja vedonlyöntipalvelut"/>
   
<xs:enumeration value="93 Urheilutoiminta sekä huvi- ja virkistyspalvelut"/>
   
<xs:enumeration value="931 Urheilutoiminta"/>
   
<xs:enumeration value="9311 Urheilulaitosten toiminta"/>
   
<xs:enumeration value="93110 Urheilulaitosten toiminta"/>
   
<xs:enumeration value="9312 Urheiluseurojen toiminta"/>
   
<xs:enumeration value="93120 Urheiluseurojen toiminta"/>
   
<xs:enumeration value="9313 Kuntokeskukset"/>
   
<xs:enumeration value="93130 Kuntokeskukset"/>
   
<xs:enumeration value="9319 Muu urheilutoiminta"/>
   
<xs:enumeration value="93190 Muu urheilutoiminta"/>
   
<xs:enumeration value="932 Huvi- ja virkistystoiminta"/>
   
<xs:enumeration value="9321 Huvi- ja teemapuistojen toiminta"/>
   
<xs:enumeration value="93210 Huvi- ja teemapuistojen toiminta"/>
   
<xs:enumeration value="9329 Muu huvi- ja virkistystoiminta"/>
   
<xs:enumeration value="93291 Hiihto- ja laskettelukeskukset"/>
   
<xs:enumeration value="93299 Muualla luokittelematon huvi- ja virkistystoiminta"/>
   
<xs:enumeration value="S  Muu palvelutoiminta"/>
   
<xs:enumeration value="94 Järjestöjen toiminta"/>
   
<xs:enumeration value="941 Elinkeinoelämän, työnantaja- ja ammattialajärjestöjen toiminta"/>
   
<xs:enumeration value="9411 Elinkeinoelämän ja työnantajajärjestöjen toiminta"/>
   
<xs:enumeration value="94110 Elinkeinoelämän ja työnantajajärjestöjen toiminta"/>
   
<xs:enumeration value="9412 Ammattialajärjestöjen toiminta"/>
   
<xs:enumeration value="94120 Ammattialajärjestöjen toiminta"/>
   
<xs:enumeration value="942 Ammattiyhdistysten toiminta"/>
   
<xs:enumeration value="9420 Ammattiyhdistysten toiminta"/>
   
<xs:enumeration value="94200 Ammattiyhdistysten toiminta"/>
   
<xs:enumeration value="949 Muiden järjestöjen toiminta"/>
   
<xs:enumeration value="9491 Seurakunnat ja uskonnolliset järjestöt"/>
   
<xs:enumeration value="94910 Seurakunnat ja uskonnolliset järjestöt"/>
   
<xs:enumeration value="9492 Poliittiset järjestöt"/>
   
<xs:enumeration value="94920 Poliittiset järjestöt"/>
   
<xs:enumeration value="9499 Muut järjestöt"/>
   
<xs:enumeration value="94991 Tutkimusta ja kulttuuria palvelevat järjestöt"/>
   
<xs:enumeration value="94999 Muualla luokittelemattomat muut järjestöt"/>
   
<xs:enumeration value="95 Tietokoneiden, henkilökohtaisten ja kotitaloustavaroiden korjaus"/>
   
<xs:enumeration value="951 Tietokoneiden ja viestintälaitteiden korjaus"/>
   
<xs:enumeration value="9511 Tietokoneiden ja niiden oheislaitteiden korjaus"/>
   
<xs:enumeration value="95110 Tietokoneiden ja niiden oheislaitteiden korjaus"/>
   
<xs:enumeration value="9512 Viestintälaitteiden korjaus"/>
   
<xs:enumeration value="95120 Viestintälaitteiden korjaus"/>
   
<xs:enumeration value="952 Henkilökohtaisten ja kotitaloustavaroiden korjaus"/>
   
<xs:enumeration value="9521 Viihde-elektroniikan korjaus"/>
   
<xs:enumeration value="95210 Viihde-elektroniikan korjaus"/>
   
<xs:enumeration value="9522 Kotitalouskoneiden sekä kodin ja puutarhan laitteiden korjaus"/>
   
<xs:enumeration value="95220 Kotitalouskoneiden sekä kodin ja puutarhan laitteiden korjaus"/>
   
<xs:enumeration value="9523 Jalkineiden ja nahkatavaroiden korjaus"/>
   
<xs:enumeration value="95230 Jalkineiden ja nahkatavaroiden korjaus"/>
   
<xs:enumeration value="9524 Huonekalujen ja kodin kalusteiden korjaus"/>
   
<xs:enumeration value="95240 Huonekalujen ja kodin kalusteiden korjaus"/>
   
<xs:enumeration value="9525 Kellojen ja korujen korjaus"/>
   
<xs:enumeration value="95250 Kellojen ja korujen korjaus"/>
   
<xs:enumeration value="9529 Muiden henkilökohtaisten ja kotitaloustavaroiden korjaus"/>
   
<xs:enumeration value="95290 Muiden henkilökohtaisten ja kotitaloustavaroiden korjaus"/>
   
<xs:enumeration value="96 Muut henkilökohtaiset palvelut"/>
   
<xs:enumeration value="960 Muut henkilökohtaiset palvelut"/>
   
<xs:enumeration value="9601 Pesulapalvelut"/>
   
<xs:enumeration value="96011 Pesulapalvelut yrityksille"/>
   
<xs:enumeration value="96012 Pesulapalvelut kotitalouksille"/>
   
<xs:enumeration value="9602 Kampaamo- ja kauneudenhoitopalvelut"/>
   
<xs:enumeration value="96021 Parturit ja kampaamot"/>
   
<xs:enumeration value="96022 Kauneudenhoitopalvelut"/>
   
<xs:enumeration value="9603 Hautaustoimistojen palvelut"/>
   
<xs:enumeration value="96030 Hautaustoimistojen palvelut"/>
   
<xs:enumeration value="9604 Kylpylaitokset, saunat, solariumit yms. palvelut"/>
   
<xs:enumeration value="96040 Kylpylaitokset, saunat, solariumit yms. palvelut"/>
   
<xs:enumeration value="9609 Muualla luokittelemattomat henkilökohtaiset palvelut"/>
   
<xs:enumeration value="96090 Muualla luokittelemattomat henkilökohtaiset palvelut"/>
   
<xs:enumeration value="T  Kotitalouksien toiminta työnantajina; kotitalouksien eriyttämätön toiminta tavaroiden ja palvelujen tuottamiseksi omaan käyttöön"/>
   
<xs:enumeration value="97 Kotitalouksien toiminta kotitaloustyöntekijöiden työnantajina"/>
   
<xs:enumeration value="970 Kotitalouksien toiminta kotitaloustyöntekijöiden työnantajina"/>
   
<xs:enumeration value="9700 Kotitalouksien toiminta kotitaloustyöntekijöiden työnantajina"/>
   
<xs:enumeration value="97000 Kotitalouksien toiminta kotitaloustyöntekijöiden työnantajina"/>
   
<xs:enumeration value="98 Kotitalouksien eriyttämätön toiminta tavaroiden ja palvelujen tuottamiseksi omaan käyttöön"/>
   
<xs:enumeration value="981 Kotitalouksien eriyttämätön toiminta tavaroiden tuottamiseksi omaan käyttöön"/>
   
<xs:enumeration value="9810 Kotitalouksien eriyttämätön toiminta tavaroiden tuottamiseksi omaan käyttöön"/>
   
<xs:enumeration value="98100 Kotitalouksien eriyttämätön toiminta tavaroiden tuottamiseksi omaan käyttöön"/>
   
<xs:enumeration value="982 Kotitalouksien eriyttämätön toiminta palvelujen tuottamiseksi omaan käyttöön"/>
   
<xs:enumeration value="9820 Kotitalouksien eriyttämätön toiminta palvelujen tuottamiseksi omaan käyttöön"/>
   
<xs:enumeration value="98200 Kotitalouksien eriyttämätön toiminta palvelujen tuottamiseksi omaan käyttöön"/>
   
<xs:enumeration value="U  Kansainvälisten organisaatioiden ja toimielinten toiminta"/>
   
<xs:enumeration value="99 Kansainvälisten organisaatioiden ja toimielinten toiminta"/>
   
<xs:enumeration value="990 Kansainvälisten organisaatioiden ja toimielinten toiminta"/>
   
<xs:enumeration value="9900 Kansainvälisten organisaatioiden ja toimielinten toiminta"/>
   
<xs:enumeration value="99000 Kansainvälisten organisaatioiden ja toimielinten toiminta"/>
   
<xs:enumeration value="X  Toimiala tuntematon"/>
   
<xs:enumeration value="00 Toimiala tuntematon"/>
   
<xs:enumeration value="000 Toimiala tuntematon"/>
   
<xs:enumeration value="0000 Toimiala tuntematon"/>
   
<xs:enumeration value="00000 Toimiala tuntematon"/>
   
<xs:enumeration value="ei tiedossa"/>
 
</xs:restriction>
</xs:simpleType>

simpleType ToimitustapaType
namespace http://www.paikkatietopalvelu.fi/gml/yhteiset
type restriction of xs:string
facets
Kind Value annotation 
enumeration sähköisesti 
enumeration noudetaan 
enumeration postitse 
source <xs:simpleType name="ToimitustapaType">
 
<xs:restriction base="xs:string">
   
<xs:enumeration value="sähköisesti"/>
   
<xs:enumeration value="noudetaan"/>
   
<xs:enumeration value="postitse"/>
 
</xs:restriction>
</xs:simpleType>

simpleType TyonjohtajaRooliKoodiType
namespace http://www.paikkatietopalvelu.fi/gml/yhteiset
type restriction of xs:string
used by
element TyonjohtajaType/tyonjohtajaRooliKoodi
facets
Kind Value annotation 
enumeration KVV-työnjohtaja 
enumeration IV-työnjohtaja 
enumeration erityisalojen työnjohtaja 
enumeration vastaava työnjohtaja 
enumeration työnjohtaja 
enumeration ei tiedossa 
source <xs:simpleType name="TyonjohtajaRooliKoodiType">
 
<xs:restriction base="xs:string">
   
<xs:enumeration value="KVV-työnjohtaja"/>
   
<xs:enumeration value="IV-työnjohtaja"/>
   
<xs:enumeration value="erityisalojen työnjohtaja"/>
   
<xs:enumeration value="vastaava työnjohtaja"/>
   
<xs:enumeration value="työnjohtaja"/>
   
<xs:enumeration value="ei tiedossa"/>
 
</xs:restriction>
</xs:simpleType>

simpleType ViittausType
namespace http://www.paikkatietopalvelu.fi/gml/yhteiset
type restriction of xs:string
used by
elements RakennusLuvanTunnusType/viittaus YmparistoLuvanTunnusType/viittaus
facets
Kind Value annotation 
enumeration edellinen rakennusvalvonta-asia 
enumeration seuraava rakennusvalvonta-asia 
source <xs:simpleType name="ViittausType">
 
<xs:annotation>
   
<xs:documentation/>
 
</xs:annotation>
 
<xs:restriction base="xs:string">
   
<xs:enumeration value="edellinen rakennusvalvonta-asia"/>
   
<xs:enumeration value="seuraava rakennusvalvonta-asia"/>
 
</xs:restriction>
</xs:simpleType>

simpleType VRKRooliKoodiType
namespace http://www.paikkatietopalvelu.fi/gml/yhteiset
type restriction of xs:string
used by
elements SuunnittelijaType/VRKrooliKoodi TyonjohtajaType/VRKrooliKoodi OsapuoliType/VRKrooliKoodi
facets
Kind Value annotation 
enumeration hakija 
enumeration rakennuspaikan omistaja 
enumeration rakennuksen omistaja 
enumeration lupapäätöksen toimittaminen 
enumeration naapuri 
enumeration maksaja 
enumeration lisätietojen antaja 
enumeration pääsuunnittelija 
enumeration rakennussuunnittelija 
enumeration erityissuunnittelija 
enumeration työnjohtaja 
enumeration muu osapuoli 
enumeration ei tiedossa 
source <xs:simpleType name="VRKRooliKoodiType">
 
<xs:restriction base="xs:string">
   
<xs:enumeration value="hakija"/>
   
<xs:enumeration value="rakennuspaikan omistaja"/>
   
<xs:enumeration value="rakennuksen omistaja"/>
   
<xs:enumeration value="lupapäätöksen toimittaminen"/>
   
<xs:enumeration value="naapuri"/>
   
<xs:enumeration value="maksaja"/>
   
<xs:enumeration value="lisätietojen antaja"/>
   
<xs:enumeration value="pääsuunnittelija"/>
   
<xs:enumeration value="rakennussuunnittelija"/>
   
<xs:enumeration value="erityissuunnittelija"/>
   
<xs:enumeration value="työnjohtaja"/>
   
<xs:enumeration value="muu osapuoli"/>
   
<xs:enumeration value="ei tiedossa"/>
 
</xs:restriction>
</xs:simpleType>

attribute base
namespace http://www.w3.org/XML/1998/namespace
type xs:anyURI
used by
attributeGroup specialAttrs
annotation
documentation
See http://www.w3.org/TR/xmlbase/ for
                     information about this attribute.
source <xs:attribute name="base" type="xs:anyURI">
 
<xs:annotation>
   
<xs:documentation>See http://www.w3.org/TR/xmlbase/ for
                     information about this attribute.
</xs:documentation>
 
</xs:annotation>
</xs:attribute>

attribute id
namespace http://www.w3.org/XML/1998/namespace
type xs:ID
annotation
documentation
See http://www.w3.org/TR/xml-id/ for
                     information about this attribute.
source <xs:attribute name="id" type="xs:ID">
 
<xs:annotation>
   
<xs:documentation>See http://www.w3.org/TR/xml-id/ for
                     information about this attribute.
</xs:documentation>
 
</xs:annotation>
</xs:attribute>

attribute lang
namespace http://www.w3.org/XML/1998/namespace
type union of (xs:language, restriction of xs:string)
used by
element NimiType/teksti
attributeGroup specialAttrs
annotation
documentation
Attempting to install the relevant ISO 2- and 3-letter
         codes as the enumerated possible values is probably never
         going to be a realistic possibility.  See
         RFC 3066 at http://www.ietf.org/rfc/rfc3066.txt and the IANA registry
         at http://www.iana.org/assignments/lang-tag-apps.htm for
         further information.

         The union allows for the 'un-declaration' of xml:lang with
         the empty string.
source <xs:attribute name="lang">
 
<xs:annotation>
   
<xs:documentation>Attempting to install the relevant ISO 2- and 3-letter
         codes as the enumerated possible values is probably never
         going to be a realistic possibility.  See
         RFC 3066 at http://www.ietf.org/rfc/rfc3066.txt and the IANA registry
         at http://www.iana.org/assignments/lang-tag-apps.htm for
         further information.

         The union allows for the 'un-declaration' of xml:lang with
         the empty string.
</xs:documentation>
 
</xs:annotation>
 
<xs:simpleType>
   
<xs:union memberTypes="xs:language">
     
<xs:simpleType>
       
<xs:restriction base="xs:string">
         
<xs:enumeration value=""/>
       
</xs:restriction>
     
</xs:simpleType>
   
</xs:union>
 
</xs:simpleType>
</xs:attribute>

attribute space
namespace http://www.w3.org/XML/1998/namespace
type restriction of xs:NCName
used by
attributeGroup specialAttrs
facets
Kind Value annotation 
enumeration default 
enumeration preserve 
source <xs:attribute name="space">
 
<xs:simpleType>
   
<xs:restriction base="xs:NCName">
     
<xs:enumeration value="default"/>
     
<xs:enumeration value="preserve"/>
   
</xs:restriction>
 
</xs:simpleType>
</xs:attribute>

attributeGroup specialAttrs
namespace http://www.w3.org/XML/1998/namespace
attributes
Name  Type  Use  Default  Fixed  annotation
base      
documentation
See http://www.w3.org/TR/xmlbase/ for
                     information about this attribute.
lang      
documentation
Attempting to install the relevant ISO 2- and 3-letter
         codes as the enumerated possible values is probably never
         going to be a realistic possibility.  See
         RFC 3066 at http://www.ietf.org/rfc/rfc3066.txt and the IANA registry
         at http://www.iana.org/assignments/lang-tag-apps.htm for
         further information.

         The union allows for the 'un-declaration' of xml:lang with
         the empty string.
space      
source <xs:attributeGroup name="specialAttrs">
 
<xs:attribute ref="xml:base"/>
 
<xs:attribute ref="xml:lang"/>
 
<xs:attribute ref="xml:space"/>
</xs:attributeGroup>


XML Schema documentation generated by
XMLSpy Schema Editor http://www.altova.com/xmlspy