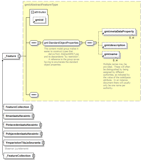
element _Feature
diagram index_p19.png
namespace http://www.opengis.net/gml
type gml:AbstractFeatureType
properties
content complex
substGrp gml:_GML
abstract true
children gml:metaDataProperty gml:description gml:name
used by
complexTypes FeatureArrayPropertyType FeaturePropertyType
attributes
Name  Type  Use  Default  Fixed  annotation
idoptional      
source <xs:element name="_Feature" type="gml:AbstractFeatureType" abstract="true" substitutionGroup="gml:_GML"/>


XML Schema documentation generated by
XMLSpy Schema Editor http://www.altova.com/xmlspy