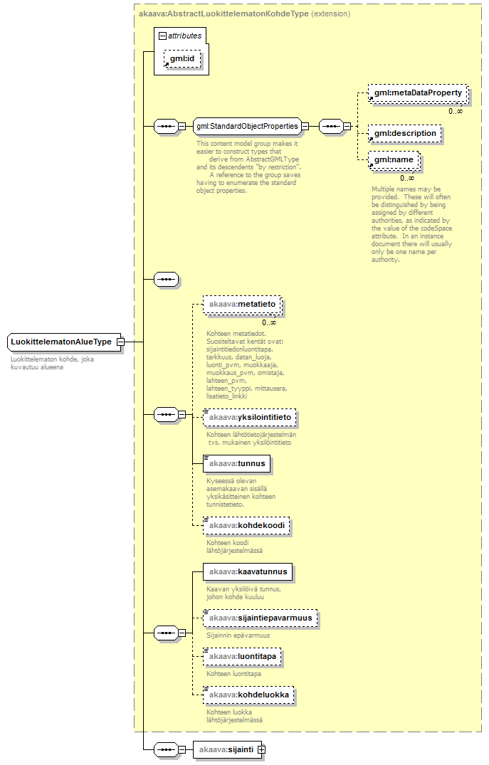
complexType LuokittelematonAlueType
diagram index_p270.png
namespace http://www.kuntatietopalvelu.fi/gml/asemakaava
type extension of akaava:AbstractLuokittelematonKohdeType
properties
base akaava:AbstractLuokittelematonKohdeType
children gml:metaDataProperty gml:description gml:name akaava:metatieto akaava:yksilointitieto akaava:tunnus akaava:kohdekoodi akaava:kaavatunnus akaava:sijaintiepavarmuus akaava:luontitapa akaava:kohdeluokka akaava:sijainti
used by
element LuokittelematonAlue
attributes
Name  Type  Use  Default  Fixed  annotation
idoptional      
annotation
documentation
Luokittelematon kohde, joka kuvautuu alueena
source <xs:complexType name="LuokittelematonAlueType">
 
<xs:annotation>
   
<xs:documentation>Luokittelematon kohde, joka kuvautuu alueena</xs:documentation>
 
</xs:annotation>
 
<xs:complexContent>
   
<xs:extension base="akaava:AbstractLuokittelematonKohdeType">
     
<xs:sequence>
       
<xs:element name="sijainti" type="akaava:AlueSijaintiType"/>
     
</xs:sequence>
   
</xs:extension>
 
</xs:complexContent>
</xs:complexType>

element LuokittelematonAlueType/sijainti
diagram index_p271.png
namespace http://www.kuntatietopalvelu.fi/gml/asemakaava
type akaava:AlueSijaintiType
properties
isRef 0
content complex
children akaava:referenssipiste akaava:reunaviiva akaava:alue
source <xs:element name="sijainti" type="akaava:AlueSijaintiType"/>


XML Schema documentation generated by
XMLSpy Schema Editor http://www.altova.com/xmlspy