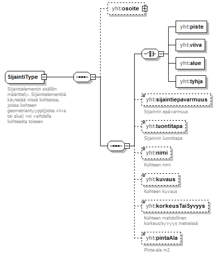
complexType SijaintiType
diagram index_p733.png
namespace http://www.paikkatietopalvelu.fi/gml/yhteiset
children yht:osoite yht:piste yht:viiva yht:alue yht:tyhja yht:sijaintiepavarmuus yht:luontitapa yht:nimi yht:kuvaus yht:korkeusTaiSyvyys yht:pintaAla
used by
elements SijaintitietoType/Sijainti MerkintaType/sijaintitieto/Sijainti
complexType RakennusvalvontaSijaintiType
annotation
documentation
Sijaintielementin sisällön määrittely. Sijaintielementtiä käytetää niissä kohteissa, joissa kohteen geometriantyyppi(piste,viiva tai alue) voi vaihdella kohteesta toiseen
source <xs:complexType name="SijaintiType">
 
<xs:annotation>
   
<xs:documentation>Sijaintielementin sisällön määrittely. Sijaintielementtiä käytetää niissä kohteissa, joissa kohteen geometriantyyppi(piste,viiva tai alue) voi vaihdella kohteesta toiseen</xs:documentation>
 
</xs:annotation>
 
<xs:sequence>
   
<xs:element name="osoite" type="yht:OsoiteType" minOccurs="0"/>
   
<xs:sequence>
     
<xs:choice>
       
<xs:element name="piste" type="gml:PointPropertyType"/>
       
<xs:element name="viiva" type="gml:CurvePropertyType"/>
       
<xs:element name="alue" type="gml:SurfacePropertyType"/>
       
<xs:element name="tyhja" type="gml:NullType"/>
     
</xs:choice>
     
<xs:element name="sijaintiepavarmuus" type="yht:SijaintiepavarmuusType" minOccurs="0">
       
<xs:annotation>
         
<xs:documentation>Sijainnin epävarmuus</xs:documentation>
       
</xs:annotation>
     
</xs:element>
     
<xs:element name="luontitapa" type="yht:LuontiTapaType" minOccurs="0">
       
<xs:annotation>
         
<xs:documentation>Sijainnin luontitapa</xs:documentation>
       
</xs:annotation>
     
</xs:element>
     
<xs:element name="nimi" type="xs:string" minOccurs="0">
       
<xs:annotation>
         
<xs:documentation>Kohteen nimi</xs:documentation>
       
</xs:annotation>
     
</xs:element>
     
<xs:element name="kuvaus" type="xs:string" minOccurs="0">
       
<xs:annotation>
         
<xs:documentation>Kohteen kuvaus</xs:documentation>
       
</xs:annotation>
     
</xs:element>
     
<xs:element name="korkeusTaiSyvyys" type="xs:string" minOccurs="0">
       
<xs:annotation>
         
<xs:documentation>Kohteen mahdollinen korkeus/syvyys metreissä</xs:documentation>
       
</xs:annotation>
     
</xs:element>
     
<xs:element name="pintaAla" type="xs:string" minOccurs="0">
       
<xs:annotation>
         
<xs:documentation>Pinta-ala m2</xs:documentation>
       
</xs:annotation>
     
</xs:element>
   
</xs:sequence>
 
</xs:sequence>
</xs:complexType>

element SijaintiType/osoite
diagram index_p734.png
namespace http://www.paikkatietopalvelu.fi/gml/yhteiset
type yht:OsoiteType
properties
isRef 0
minOcc 0
maxOcc 1
content complex
children gml:metaDataProperty gml:description gml:name yht:metatieto yht:yksilointitieto yht:alkuHetki yht:loppuHetki yht:kunta yht:osoitenimi yht:osoitenumero yht:osoitenumero2 yht:jakokirjain yht:jakokirjain2 yht:porras yht:huoneisto yht:huoneistojakokirjain yht:postinumero yht:postitoimipaikannimi yht:pistesijainti yht:aluesijainti yht:viivasijainti yht:viitesijaintialue yht:tila
attributes
Name  Type  Use  Default  Fixed  annotation
idoptional      
source <xs:element name="osoite" type="yht:OsoiteType" minOccurs="0"/>

element SijaintiType/piste
diagram index_p735.png
namespace http://www.paikkatietopalvelu.fi/gml/yhteiset
type gml:PointPropertyType
properties
isRef 0
content complex
source <xs:element name="piste" type="gml:PointPropertyType"/>

element SijaintiType/viiva
diagram index_p736.png
namespace http://www.paikkatietopalvelu.fi/gml/yhteiset
type gml:CurvePropertyType
properties
isRef 0
content complex
source <xs:element name="viiva" type="gml:CurvePropertyType"/>

element SijaintiType/alue
diagram index_p737.png
namespace http://www.paikkatietopalvelu.fi/gml/yhteiset
type gml:SurfacePropertyType
properties
isRef 0
content complex
source <xs:element name="alue" type="gml:SurfacePropertyType"/>

element SijaintiType/tyhja
diagram index_p738.png
namespace http://www.paikkatietopalvelu.fi/gml/yhteiset
type gml:NullType
properties
isRef 0
content complex
source <xs:element name="tyhja" type="gml:NullType"/>

element SijaintiType/sijaintiepavarmuus
diagram index_p739.png
namespace http://www.paikkatietopalvelu.fi/gml/yhteiset
type yht:SijaintiepavarmuusType
properties
isRef 0
minOcc 0
maxOcc 1
content simple
facets
Kind Value annotation 
enumeration 0.15 
enumeration 0.2 
enumeration 0.3 
enumeration 0.5 
enumeration 0.7 
enumeration 1.0 
enumeration 1.5 
enumeration 2.0 
enumeration 3.0 
enumeration 5.0 
enumeration 7.5 
enumeration 10.0 
enumeration 20.0 
annotation
documentation
Sijainnin epävarmuus
source <xs:element name="sijaintiepavarmuus" type="yht:SijaintiepavarmuusType" minOccurs="0">
 
<xs:annotation>
   
<xs:documentation>Sijainnin epävarmuus</xs:documentation>
 
</xs:annotation>
</xs:element>

element SijaintiType/luontitapa
diagram index_p740.png
namespace http://www.paikkatietopalvelu.fi/gml/yhteiset
type yht:LuontiTapaType
properties
isRef 0
minOcc 0
maxOcc 1
content simple
facets
Kind Value annotation 
enumeration digitointi 
enumeration maastomittaus 
enumeration skannattu 
enumeration kuvamittaus 
enumeration laserkeilattu 
enumeration kiinteistötoimitus 
enumeration muu 
enumeration tuntematon 
annotation
documentation
Sijainnin luontitapa
source <xs:element name="luontitapa" type="yht:LuontiTapaType" minOccurs="0">
 
<xs:annotation>
   
<xs:documentation>Sijainnin luontitapa</xs:documentation>
 
</xs:annotation>
</xs:element>

element SijaintiType/nimi
diagram index_p741.png
namespace http://www.paikkatietopalvelu.fi/gml/yhteiset
type xs:string
properties
isRef 0
minOcc 0
maxOcc 1
content simple
annotation
documentation
Kohteen nimi
source <xs:element name="nimi" type="xs:string" minOccurs="0">
 
<xs:annotation>
   
<xs:documentation>Kohteen nimi</xs:documentation>
 
</xs:annotation>
</xs:element>

element SijaintiType/kuvaus
diagram index_p742.png
namespace http://www.paikkatietopalvelu.fi/gml/yhteiset
type xs:string
properties
isRef 0
minOcc 0
maxOcc 1
content simple
annotation
documentation
Kohteen kuvaus
source <xs:element name="kuvaus" type="xs:string" minOccurs="0">
 
<xs:annotation>
   
<xs:documentation>Kohteen kuvaus</xs:documentation>
 
</xs:annotation>
</xs:element>

element SijaintiType/korkeusTaiSyvyys
diagram index_p743.png
namespace http://www.paikkatietopalvelu.fi/gml/yhteiset
type xs:string
properties
isRef 0
minOcc 0
maxOcc 1
content simple
annotation
documentation
Kohteen mahdollinen korkeus/syvyys metreissä
source <xs:element name="korkeusTaiSyvyys" type="xs:string" minOccurs="0">
 
<xs:annotation>
   
<xs:documentation>Kohteen mahdollinen korkeus/syvyys metreissä</xs:documentation>
 
</xs:annotation>
</xs:element>

element SijaintiType/pintaAla
diagram index_p744.png
namespace http://www.paikkatietopalvelu.fi/gml/yhteiset
type xs:string
properties
isRef 0
minOcc 0
maxOcc 1
content simple
annotation
documentation
Pinta-ala m2
source <xs:element name="pintaAla" type="xs:string" minOccurs="0">
 
<xs:annotation>
   
<xs:documentation>Pinta-ala m2</xs:documentation>
 
</xs:annotation>
</xs:element>


XML Schema documentation generated by
XMLSpy Schema Editor http://www.altova.com/xmlspy