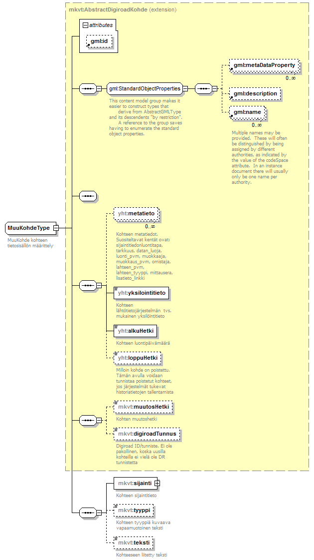
complexType MuuKohdeType
diagram index_p86.png
namespace http://www.kuntatietopalvelu.fi/gml/opastavattiedot/verkkotopologia
type extension of mkvt:AbstractDigiroadKohde
properties
base mkvt:AbstractDigiroadKohde
children gml:metaDataProperty gml:description gml:name yht:metatieto yht:yksilointitieto yht:alkuHetki yht:loppuHetki mkvt:muutosHetki mkvt:digiroadTunnus mkvt:sijainti mkvt:tyyppi mkvt:teksti
used by
element MuutKohteetType/muukohde
attributes
Name  Type  Use  Default  Fixed  annotation
idoptional      
annotation
documentation
MuuKohde kohteen tietosisällön määrittely
source <xs:complexType name="MuuKohdeType">
 
<xs:annotation>
   
<xs:documentation>MuuKohde kohteen tietosisällön määrittely</xs:documentation>
 
</xs:annotation>
 
<xs:complexContent>
   
<xs:extension base="mkvt:AbstractDigiroadKohde">
     
<xs:sequence>
       
<xs:element name="sijainti" type="yht:SijaintiType">
         
<xs:annotation>
           
<xs:documentation>Kohteen sijaintitieto</xs:documentation>
         
</xs:annotation>
       
</xs:element>
       
<xs:element name="tyyppi" type="xs:string" minOccurs="0">
         
<xs:annotation>
           
<xs:documentation>Kohteen tyyppiä kuvaava vapaamuotoinen teksti</xs:documentation>
         
</xs:annotation>
       
</xs:element>
       
<xs:element name="teksti" type="xs:string" minOccurs="0">
         
<xs:annotation>
           
<xs:documentation>Kohteeseen liitetty teksti</xs:documentation>
         
</xs:annotation>
       
</xs:element>
     
</xs:sequence>
   
</xs:extension>
 
</xs:complexContent>
</xs:complexType>

element MuuKohdeType/sijainti
diagram index_p87.png
namespace http://www.kuntatietopalvelu.fi/gml/opastavattiedot/verkkotopologia
type yht:SijaintiType
properties
isRef 0
content complex
children yht:osoite yht:piste yht:viiva yht:alue yht:tyhja yht:sijaintiepavarmuus yht:luontitapa yht:nimi yht:kuvaus yht:korkeusTaiSyvyys yht:pintaAla
annotation
documentation
Kohteen sijaintitieto
source <xs:element name="sijainti" type="yht:SijaintiType">
 
<xs:annotation>
   
<xs:documentation>Kohteen sijaintitieto</xs:documentation>
 
</xs:annotation>
</xs:element>

element MuuKohdeType/tyyppi
diagram index_p88.png
namespace http://www.kuntatietopalvelu.fi/gml/opastavattiedot/verkkotopologia
type xs:string
properties
isRef 0
minOcc 0
maxOcc 1
content simple
annotation
documentation
Kohteen tyyppiä kuvaava vapaamuotoinen teksti
source <xs:element name="tyyppi" type="xs:string" minOccurs="0">
 
<xs:annotation>
   
<xs:documentation>Kohteen tyyppiä kuvaava vapaamuotoinen teksti</xs:documentation>
 
</xs:annotation>
</xs:element>

element MuuKohdeType/teksti
diagram index_p89.png
namespace http://www.kuntatietopalvelu.fi/gml/opastavattiedot/verkkotopologia
type xs:string
properties
isRef 0
minOcc 0
maxOcc 1
content simple
annotation
documentation
Kohteeseen liitetty teksti
source <xs:element name="teksti" type="xs:string" minOccurs="0">
 
<xs:annotation>
   
<xs:documentation>Kohteeseen liitetty teksti</xs:documentation>
 
</xs:annotation>
</xs:element>


XML Schema documentation generated by
XMLSpy Schema Editor http://www.altova.com/xmlspy