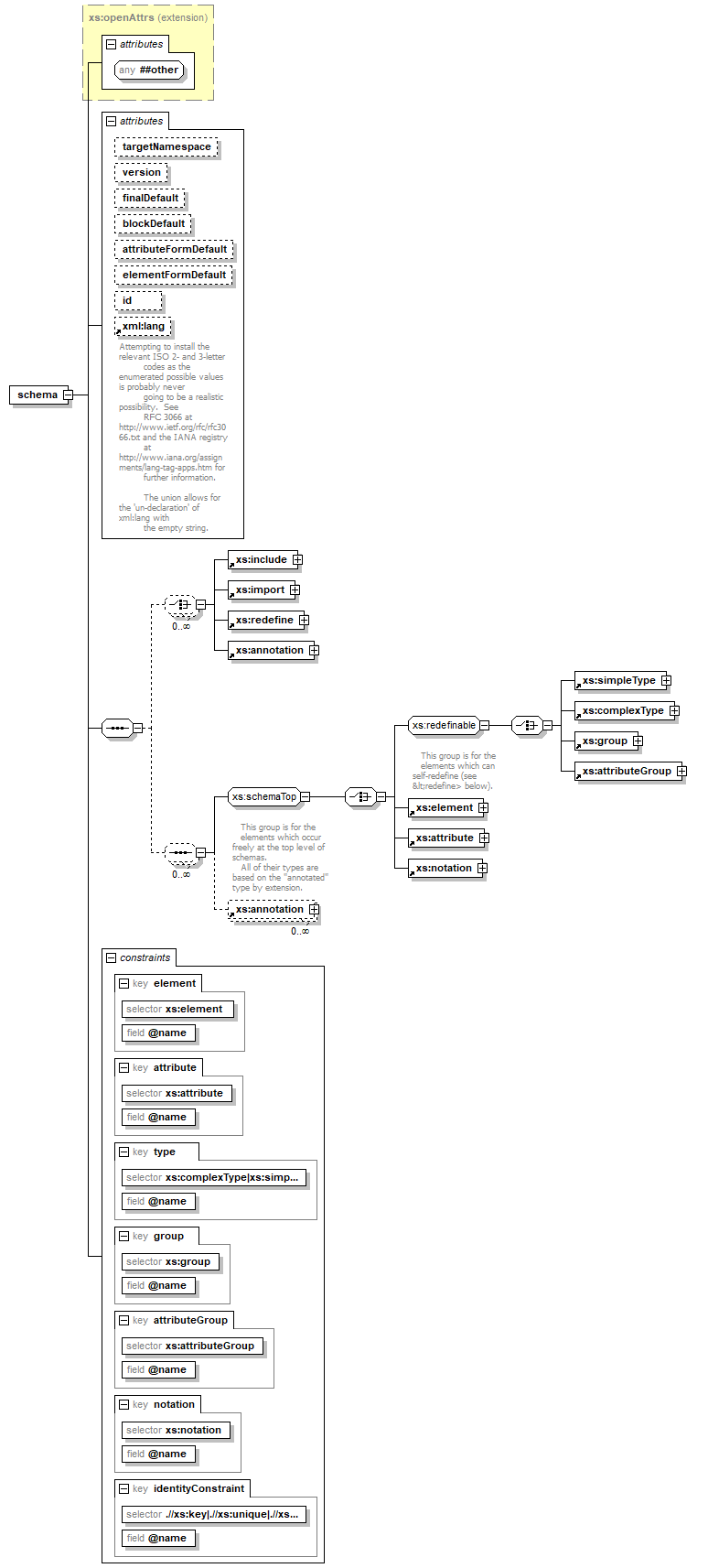
element schema
diagram index_p1146.png
namespace http://www.w3.org/2001/XMLSchema
type extension of xs:openAttrs
properties
content complex
id schema
children xs:include xs:import xs:redefine xs:annotation xs:simpleType xs:complexType xs:group xs:attributeGroup xs:element xs:attribute xs:notation
attributes
Name  Type  Use  Default  Fixed  annotation
targetNamespacexs:anyURI      
versionxs:token      
finalDefaultxs:fullDerivationSetoptional  <empty>    
blockDefaultxs:blockSetoptional  <empty>    
attributeFormDefaultxs:formChoiceoptional  unqualified    
elementFormDefaultxs:formChoiceoptional  unqualified    
idxs:ID      
lang      
documentation
Attempting to install the relevant ISO 2- and 3-letter
         codes as the enumerated possible values is probably never
         going to be a realistic possibility.  See
         RFC 3066 at http://www.ietf.org/rfc/rfc3066.txt and the IANA registry
         at http://www.iana.org/assignments/lang-tag-apps.htm for
         further information.

         The union allows for the 'un-declaration' of xml:lang with
         the empty string.
identity constraints
  Name  Refer  Selector  Field(s)  
key  element    xs:element  @name  
key  attribute    xs:attribute  @name  
key  type    xs:complexType|xs:simpleType  @name  
key  group    xs:group  @name  
key  attributeGroup    xs:attributeGroup  @name  
key  notation    xs:notation  @name  
key  identityConstraint    .//xs:key|.//xs:unique|.//xs:keyref  @name  
source <xs:element name="schema" id="schema">
 
<xs:annotation>
   
<xs:documentation source="http://www.w3.org/TR/xmlschema-1/#element-schema"/>
 
</xs:annotation>
 
<xs:complexType>
   
<xs:complexContent>
     
<xs:extension base="xs:openAttrs">
       
<xs:sequence>
         
<xs:choice minOccurs="0" maxOccurs="unbounded">
           
<xs:element ref="xs:include"/>
           
<xs:element ref="xs:import"/>
           
<xs:element ref="xs:redefine"/>
           
<xs:element ref="xs:annotation"/>
         
</xs:choice>
         
<xs:sequence minOccurs="0" maxOccurs="unbounded">
           
<xs:group ref="xs:schemaTop"/>
           
<xs:element ref="xs:annotation" minOccurs="0" maxOccurs="unbounded"/>
         
</xs:sequence>
       
</xs:sequence>
       
<xs:attribute name="targetNamespace" type="xs:anyURI"/>
       
<xs:attribute name="version" type="xs:token"/>
       
<xs:attribute name="finalDefault" type="xs:fullDerivationSet" use="optional" default=""/>
       
<xs:attribute name="blockDefault" type="xs:blockSet" use="optional" default=""/>
       
<xs:attribute name="attributeFormDefault" type="xs:formChoice" use="optional" default="unqualified"/>
       
<xs:attribute name="elementFormDefault" type="xs:formChoice" use="optional" default="unqualified"/>
       
<xs:attribute name="id" type="xs:ID"/>
       
<xs:attribute ref="xml:lang"/>
     
</xs:extension>
   
</xs:complexContent>
 
</xs:complexType>
 
<xs:key name="element">
   
<xs:selector xpath="xs:element"/>
   
<xs:field xpath="@name"/>
 
</xs:key>
 
<xs:key name="attribute">
   
<xs:selector xpath="xs:attribute"/>
   
<xs:field xpath="@name"/>
 
</xs:key>
 
<xs:key name="type">
   
<xs:selector xpath="xs:complexType|xs:simpleType"/>
   
<xs:field xpath="@name"/>
 
</xs:key>
 
<xs:key name="group">
   
<xs:selector xpath="xs:group"/>
   
<xs:field xpath="@name"/>
 
</xs:key>
 
<xs:key name="attributeGroup">
   
<xs:selector xpath="xs:attributeGroup"/>
   
<xs:field xpath="@name"/>
 
</xs:key>
 
<xs:key name="notation">
   
<xs:selector xpath="xs:notation"/>
   
<xs:field xpath="@name"/>
 
</xs:key>
 
<xs:key name="identityConstraint">
   
<xs:selector xpath=".//xs:key|.//xs:unique|.//xs:keyref"/>
   
<xs:field xpath="@name"/>
 
</xs:key>
</xs:element>

attribute schema/@targetNamespace
type xs:anyURI
properties
isRef 0
source <xs:attribute name="targetNamespace" type="xs:anyURI"/>

attribute schema/@version
type xs:token
properties
isRef 0
source <xs:attribute name="version" type="xs:token"/>

attribute schema/@finalDefault
type xs:fullDerivationSet
properties
isRef 0
default <empty>
use optional
source <xs:attribute name="finalDefault" type="xs:fullDerivationSet" use="optional" default=""/>

attribute schema/@blockDefault
type xs:blockSet
properties
isRef 0
default <empty>
use optional
source <xs:attribute name="blockDefault" type="xs:blockSet" use="optional" default=""/>

attribute schema/@attributeFormDefault
type xs:formChoice
properties
isRef 0
default unqualified
use optional
facets
Kind Value annotation 
enumeration qualified 
enumeration unqualified 
source <xs:attribute name="attributeFormDefault" type="xs:formChoice" use="optional" default="unqualified"/>

attribute schema/@elementFormDefault
type xs:formChoice
properties
isRef 0
default unqualified
use optional
facets
Kind Value annotation 
enumeration qualified 
enumeration unqualified 
source <xs:attribute name="elementFormDefault" type="xs:formChoice" use="optional" default="unqualified"/>

attribute schema/@id
type xs:ID
properties
isRef 0
source <xs:attribute name="id" type="xs:ID"/>


XML Schema documentation generated by
XMLSpy Schema Editor http://www.altova.com/xmlspy