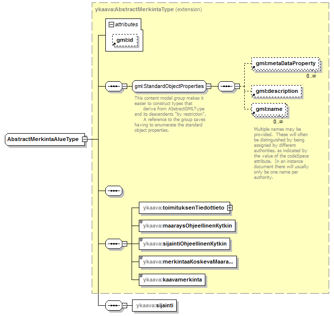
complexType AbstractMerkintaAlueType
diagram index_p22.png
namespace www.paikkatietopalvelu.fi/yleiskaava
type extension of ykaava:AbstractMerkintaType
properties
base ykaava:AbstractMerkintaType
abstract true
children gml:metaDataProperty gml:description gml:name ykaava:toimituksenTiedottieto ykaava:maaraysOhjeellinenKytkin ykaava:sijaintiOhjeellinenKytkin ykaava:merkintaaKoskevaMaarays ykaava:kaavamerkinta ykaava:sijainti
used by
element AbstractMerkintaAlue
complexTypes ErityisalueType KayttotarkoitusalueType KehittamistavoitealueType MuualueType YmparistomuutosalueType
attributes
Name  Type  Use  Default  Fixed  annotation
idoptional      
source <xs:complexType name="AbstractMerkintaAlueType" abstract="true">
 
<xs:complexContent>
   
<xs:extension base="ykaava:AbstractMerkintaType">
     
<xs:sequence>
       
<xs:element name="sijainti" type="gml:SurfacePropertyType"/>
     
</xs:sequence>
   
</xs:extension>
 
</xs:complexContent>
</xs:complexType>

element AbstractMerkintaAlueType/sijainti
diagram index_p23.png
namespace www.paikkatietopalvelu.fi/yleiskaava
type gml:SurfacePropertyType
properties
isRef 0
content complex
source <xs:element name="sijainti" type="gml:SurfacePropertyType"/>


XML Schema documentation generated by
XMLSpy Schema Editor http://www.altova.com/xmlspy