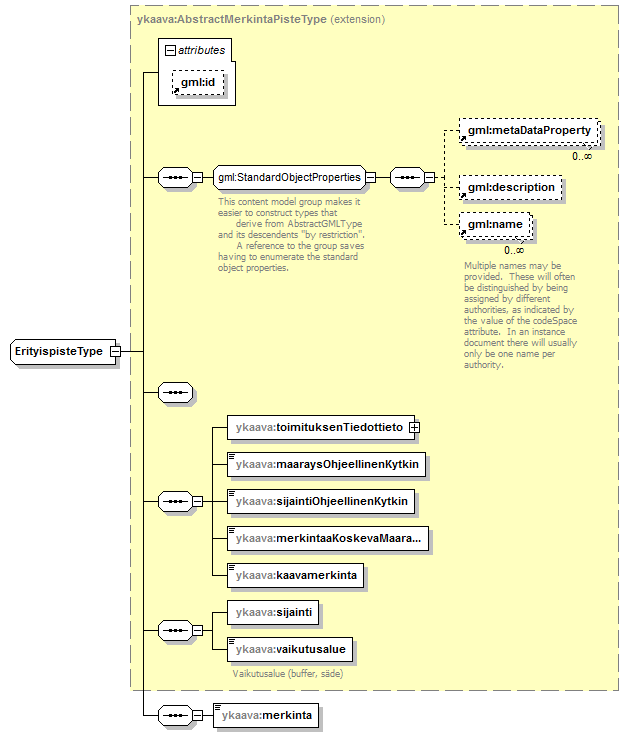
complexType ErityispisteType
diagram index_p43.png
namespace http://www.kuntatietopalvelu.fi/gml/yleiskaava
type extension of ykaava:AbstractMerkintaPisteType
properties
base ykaava:AbstractMerkintaPisteType
children gml:metaDataProperty gml:description gml:name ykaava:toimituksenTiedottieto ykaava:maaraysOhjeellinenKytkin ykaava:sijaintiOhjeellinenKytkin ykaava:merkintaaKoskevaMaarays ykaava:kaavamerkinta ykaava:sijainti ykaava:vaikutusalue ykaava:merkinta
used by
element Erityispiste
attributes
Name  Type  Use  Default  Fixed  annotation
idoptional      
source <xs:complexType name="ErityispisteType">
 
<xs:complexContent>
   
<xs:extension base="ykaava:AbstractMerkintaPisteType">
     
<xs:sequence>
       
<xs:element name="merkinta" type="ykaava:ErityismerkintaPisteelleType"/>
     
</xs:sequence>
   
</xs:extension>
 
</xs:complexContent>
</xs:complexType>

element ErityispisteType/merkinta
diagram index_p44.png
namespace http://www.kuntatietopalvelu.fi/gml/yleiskaava
type ykaava:ErityismerkintaPisteelleType
properties
isRef 0
content simple
facets
Kind Value annotation 
enumeration Rakentamaton rakennuspaikka 
enumeration Rakennettu rakennuspaikka 
enumeration Muu eritysominaisuutta ilmaiseva merkintä 
source <xs:element name="merkinta" type="ykaava:ErityismerkintaPisteelleType"/>


XML Schema documentation generated by
XMLSpy Schema Editor http://www.altova.com/xmlspy