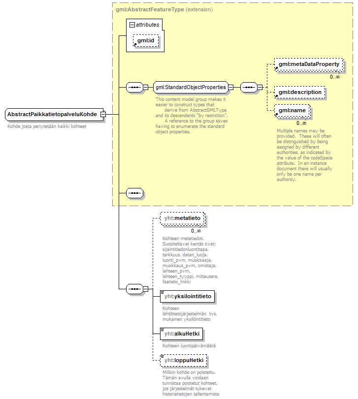
complexType AbstractPaikkatietopalveluKohde
diagram index_p118.png
namespace http://www.paikkatietopalvelu.fi/gml/yhteiset
type extension of gml:AbstractFeatureType
properties
base gml:AbstractFeatureType
abstract true
children gml:metaDataProperty gml:description gml:name yht:metatieto yht:yksilointitieto yht:alkuHetki yht:loppuHetki
used by
complexTypes AbstractYmparistotoimiKohde OsoiteType RakennuspaikkaType RakennusrasiteType YhteisjarjestelyType
attributes
Name  Type  Use  Default  Fixed  annotation
idoptional      
annotation
documentation
Kohde josta periytetään kaikki kohteet
source <xs:complexType name="AbstractPaikkatietopalveluKohde" abstract="true">
 
<xs:annotation>
   
<xs:documentation>Kohde josta periytetään kaikki kohteet</xs:documentation>
 
</xs:annotation>
 
<xs:complexContent>
   
<xs:extension base="gml:AbstractFeatureType">
     
<xs:sequence>
       
<xs:element name="metatieto" type="gml:MetaDataPropertyType" minOccurs="0" maxOccurs="unbounded">
         
<xs:annotation>
           
<xs:documentation>Kohteen metatiedot. Suositeltavat kentät ovat: sijaintitiedonluontitapa, tarkkuus, datan_luoja, luonti_pvm, muokkaaja, muokkaus_pvm, omistaja, lahteen_pvm, lahteen_tyyppi, mittausera, lisatieto_linkki</xs:documentation>
         
</xs:annotation>
       
</xs:element>
       
<xs:element name="yksilointitieto" type="xs:string">
         
<xs:annotation>
           
<xs:documentation>Kohteen lähtötietojärjestelmän  tvs. mukainen yksilöintitieto </xs:documentation>
         
</xs:annotation>
       
</xs:element>
       
<xs:element name="alkuHetki" type="xs:dateTime">
         
<xs:annotation>
           
<xs:documentation>Kohteen luontipäivämäärä</xs:documentation>
         
</xs:annotation>
       
</xs:element>
       
<xs:element name="loppuHetki" type="xs:dateTime" minOccurs="0">
         
<xs:annotation>
           
<xs:documentation>Milloin kohde on poistettu. Tämän avulla voidaan tunnistaa poistetut kohteet, jos järjestelmät tukevat historiatietojen tallentamista</xs:documentation>
         
</xs:annotation>
       
</xs:element>
     
</xs:sequence>
   
</xs:extension>
 
</xs:complexContent>
</xs:complexType>

element AbstractPaikkatietopalveluKohde/metatieto
diagram index_p119.png
namespace http://www.paikkatietopalvelu.fi/gml/yhteiset
type gml:MetaDataPropertyType
properties
isRef 0
minOcc 0
maxOcc unbounded
content complex
annotation
documentation
Kohteen metatiedot. Suositeltavat kentät ovat: sijaintitiedonluontitapa, tarkkuus, datan_luoja, luonti_pvm, muokkaaja, muokkaus_pvm, omistaja, lahteen_pvm, lahteen_tyyppi, mittausera, lisatieto_linkki
source <xs:element name="metatieto" type="gml:MetaDataPropertyType" minOccurs="0" maxOccurs="unbounded">
 
<xs:annotation>
   
<xs:documentation>Kohteen metatiedot. Suositeltavat kentät ovat: sijaintitiedonluontitapa, tarkkuus, datan_luoja, luonti_pvm, muokkaaja, muokkaus_pvm, omistaja, lahteen_pvm, lahteen_tyyppi, mittausera, lisatieto_linkki</xs:documentation>
 
</xs:annotation>
</xs:element>

element AbstractPaikkatietopalveluKohde/yksilointitieto
diagram index_p120.png
namespace http://www.paikkatietopalvelu.fi/gml/yhteiset
type xs:string
properties
isRef 0
content simple
annotation
documentation
Kohteen lähtötietojärjestelmän  tvs. mukainen yksilöintitieto
source <xs:element name="yksilointitieto" type="xs:string">
 
<xs:annotation>
   
<xs:documentation>Kohteen lähtötietojärjestelmän  tvs. mukainen yksilöintitieto </xs:documentation>
 
</xs:annotation>
</xs:element>

element AbstractPaikkatietopalveluKohde/alkuHetki
diagram index_p121.png
namespace http://www.paikkatietopalvelu.fi/gml/yhteiset
type xs:dateTime
properties
isRef 0
content simple
annotation
documentation
Kohteen luontipäivämäärä
source <xs:element name="alkuHetki" type="xs:dateTime">
 
<xs:annotation>
   
<xs:documentation>Kohteen luontipäivämäärä</xs:documentation>
 
</xs:annotation>
</xs:element>

element AbstractPaikkatietopalveluKohde/loppuHetki
diagram index_p122.png
namespace http://www.paikkatietopalvelu.fi/gml/yhteiset
type xs:dateTime
properties
isRef 0
minOcc 0
maxOcc 1
content simple
annotation
documentation
Milloin kohde on poistettu. Tämän avulla voidaan tunnistaa poistetut kohteet, jos järjestelmät tukevat historiatietojen tallentamista
source <xs:element name="loppuHetki" type="xs:dateTime" minOccurs="0">
 
<xs:annotation>
   
<xs:documentation>Milloin kohde on poistettu. Tämän avulla voidaan tunnistaa poistetut kohteet, jos järjestelmät tukevat historiatietojen tallentamista</xs:documentation>
 
</xs:annotation>
</xs:element>


XML Schema documentation generated by
XMLSpy Schema Editor http://www.altova.com/xmlspy