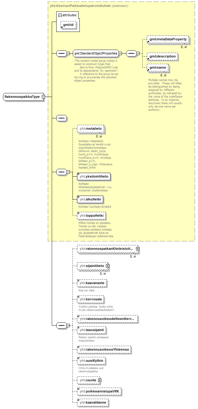
complexType RakennuspaikkaType
diagram index_p379.png
namespace http://www.kuntatietopalvelu.fi/gml/yhteiset
type extension of yht:AbstractPaikkatietopalveluKohde
properties
base yht:AbstractPaikkatietopalveluKohde
children gml:metaDataProperty gml:description gml:name yht:metatieto yht:yksilointitieto yht:alkuHetki yht:loppuHetki yht:rakennuspaikanKiinteistotieto yht:sijaintitieto yht:kaavanaste yht:kerrosala yht:rakennusoikeudellinenKerrosala yht:tasosijainti yht:rakennusoikeusYhteensa yht:uusiKytkin yht:osoite yht:poikkeamislupaVRK yht:kaavatilanne
attributes
Name  Type  Use  Default  Fixed  annotation
idoptional      
source <xs:complexType name="RakennuspaikkaType">
 
<xs:complexContent>
   
<xs:extension base="yht:AbstractPaikkatietopalveluKohde">
     
<xs:sequence>
       
<xs:element name="rakennuspaikanKiinteistotieto" minOccurs="0" maxOccurs="unbounded">
         
<xs:complexType>
           
<xs:sequence>
             
<xs:element name="RakennuspaikanKiinteisto">
               
<xs:complexType>
                 
<xs:sequence>
                   
<xs:element name="kiinteistotieto" minOccurs="0">
                     
<xs:complexType>
                       
<xs:sequence>
                         
<xs:element name="Kiinteisto" type="yht:KiinteistoType"/>
                       
</xs:sequence>
                     
</xs:complexType>
                   
</xs:element>
                   
<xs:element name="palsta" minOccurs="0">
                     
<xs:simpleType>
                       
<xs:restriction base="xs:string">
                         
<xs:pattern value="[P][0-9][0-9][0-9][0-9]"/>
                       
</xs:restriction>
                     
</xs:simpleType>
                   
</xs:element>
                   
<xs:element name="kokotilaKytkin" type="xs:boolean" minOccurs="0"/>
                   
<xs:element name="hallintaperuste" minOccurs="0">
                     
<xs:annotation>
                       
<xs:documentation>Rakennuspaikan/tontin hallintaperuste</xs:documentation>
                     
</xs:annotation>
                     
<xs:simpleType>
                       
<xs:restriction base="xs:string">
                         
<xs:enumeration value="oma"/>
                         
<xs:enumeration value="vuokra"/>
                         
<xs:enumeration value="ei tiedossa"/>
                       
</xs:restriction>
                     
</xs:simpleType>
                   
</xs:element>
                   
<xs:element name="vuokraAluetunnus" minOccurs="0">
                     
<xs:simpleType>
                       
<xs:restriction base="xs:string">
                         
<xs:pattern value="[V][0-9][0-9][0-9][0-9]"/>
                       
</xs:restriction>
                     
</xs:simpleType>
                   
</xs:element>
                   
<xs:element name="yhteisjarjestely" type="yht:YhteisjarjestelyType" minOccurs="0">
                     
<xs:annotation>
                       
<xs:documentation>Kiinteistöjen yhteisjärjestely</xs:documentation>
                     
</xs:annotation>
                   
</xs:element>
                   
<xs:element name="rakennusrasite" type="yht:RakennusrasiteType" minOccurs="0">
                     
<xs:annotation>
                       
<xs:documentation>Rakennusrasite toiseen kiinteistöön</xs:documentation>
                     
</xs:annotation>
                   
</xs:element>
                 
</xs:sequence>
               
</xs:complexType>
             
</xs:element>
           
</xs:sequence>
         
</xs:complexType>
       
</xs:element>
       
<xs:element name="sijaintitieto" type="yht:SijaintitietoType" minOccurs="0" maxOccurs="unbounded"/>
       
<xs:element name="kaavanaste" minOccurs="0">
         
<xs:annotation>
           
<xs:documentation>Kaavan tieto</xs:documentation>
         
</xs:annotation>
         
<xs:simpleType>
           
<xs:restriction base="xs:string">
             
<xs:enumeration value="asema"/>
             
<xs:enumeration value="ranta"/>
             
<xs:enumeration value="rakennus"/>
             
<xs:enumeration value="yleis"/>
             
<xs:enumeration value="ei kaavaa"/>
             
<xs:enumeration value="ei tiedossa"/>
           
</xs:restriction>
         
</xs:simpleType>
       
</xs:element>
       
<xs:element name="kerrosala" type="xs:int" minOccurs="0">
         
<xs:annotation>
           
<xs:documentation>Voisiko poistaa, koska siirto myös rakennusoikeuksittain?</xs:documentation>
         
</xs:annotation>
       
</xs:element>
       
<xs:element name="rakennusoikeudellinenKerrosala" type="xs:int" minOccurs="0"/>
       
<xs:element name="tasosijainti" type="yht:TasosijaintiType" minOccurs="0">
         
<xs:annotation>
           
<xs:documentation>Paikan sijainti suhteessa maanpintaan</xs:documentation>
         
</xs:annotation>
       
</xs:element>
       
<xs:element name="rakennusoikeusYhteensa" type="xs:int" minOccurs="0"/>
       
<xs:element name="uusiKytkin" type="xs:boolean" minOccurs="0">
         
<xs:annotation>
           
<xs:documentation>Onko kyseessa uusi rakennuspaikka</xs:documentation>
         
</xs:annotation>
       
</xs:element>
       
<xs:element name="osoite" type="yht:PostiosoiteType" minOccurs="0"/>
       
<xs:element name="poikkeamislupaVRK" minOccurs="0">
         
<xs:simpleType>
           
<xs:restriction base="xs:string">
             
<xs:enumeration value="rakennuskielto"/>
             
<xs:enumeration value="muu syy"/>
           
</xs:restriction>
         
</xs:simpleType>
       
</xs:element>
       
<xs:element name="kaavatilanne" minOccurs="0">
         
<xs:simpleType>
           
<xs:restriction base="xs:string">
             
<xs:enumeration value="maakuntakaava"/>
             
<xs:enumeration value="oikeusvaikutteinen yleiskaava"/>
             
<xs:enumeration value="oikeusvaikutukseton yleiskaava"/>
             
<xs:enumeration value="asemakaava"/>
             
<xs:enumeration value="ranta-asemakaava"/>
             
<xs:enumeration value="ei kaavaa"/>
           
</xs:restriction>
         
</xs:simpleType>
       
</xs:element>
     
</xs:sequence>
   
</xs:extension>
 
</xs:complexContent>
</xs:complexType>

element RakennuspaikkaType/rakennuspaikanKiinteistotieto
diagram index_p380.png
namespace http://www.kuntatietopalvelu.fi/gml/yhteiset
properties
isRef 0
minOcc 0
maxOcc unbounded
content complex
children yht:RakennuspaikanKiinteisto
source <xs:element name="rakennuspaikanKiinteistotieto" minOccurs="0" maxOccurs="unbounded">
 
<xs:complexType>
   
<xs:sequence>
     
<xs:element name="RakennuspaikanKiinteisto">
       
<xs:complexType>
         
<xs:sequence>
           
<xs:element name="kiinteistotieto" minOccurs="0">
             
<xs:complexType>
               
<xs:sequence>
                 
<xs:element name="Kiinteisto" type="yht:KiinteistoType"/>
               
</xs:sequence>
             
</xs:complexType>
           
</xs:element>
           
<xs:element name="palsta" minOccurs="0">
             
<xs:simpleType>
               
<xs:restriction base="xs:string">
                 
<xs:pattern value="[P][0-9][0-9][0-9][0-9]"/>
               
</xs:restriction>
             
</xs:simpleType>
           
</xs:element>
           
<xs:element name="kokotilaKytkin" type="xs:boolean" minOccurs="0"/>
           
<xs:element name="hallintaperuste" minOccurs="0">
             
<xs:annotation>
               
<xs:documentation>Rakennuspaikan/tontin hallintaperuste</xs:documentation>
             
</xs:annotation>
             
<xs:simpleType>
               
<xs:restriction base="xs:string">
                 
<xs:enumeration value="oma"/>
                 
<xs:enumeration value="vuokra"/>
                 
<xs:enumeration value="ei tiedossa"/>
               
</xs:restriction>
             
</xs:simpleType>
           
</xs:element>
           
<xs:element name="vuokraAluetunnus" minOccurs="0">
             
<xs:simpleType>
               
<xs:restriction base="xs:string">
                 
<xs:pattern value="[V][0-9][0-9][0-9][0-9]"/>
               
</xs:restriction>
             
</xs:simpleType>
           
</xs:element>
           
<xs:element name="yhteisjarjestely" type="yht:YhteisjarjestelyType" minOccurs="0">
             
<xs:annotation>
               
<xs:documentation>Kiinteistöjen yhteisjärjestely</xs:documentation>
             
</xs:annotation>
           
</xs:element>
           
<xs:element name="rakennusrasite" type="yht:RakennusrasiteType" minOccurs="0">
             
<xs:annotation>
               
<xs:documentation>Rakennusrasite toiseen kiinteistöön</xs:documentation>
             
</xs:annotation>
           
</xs:element>
         
</xs:sequence>
       
</xs:complexType>
     
</xs:element>
   
</xs:sequence>
 
</xs:complexType>
</xs:element>

element RakennuspaikkaType/rakennuspaikanKiinteistotieto/RakennuspaikanKiinteisto
diagram index_p381.png
namespace http://www.kuntatietopalvelu.fi/gml/yhteiset
properties
isRef 0
content complex
children yht:kiinteistotieto yht:palsta yht:kokotilaKytkin yht:hallintaperuste yht:vuokraAluetunnus yht:yhteisjarjestely yht:rakennusrasite
source <xs:element name="RakennuspaikanKiinteisto">
 
<xs:complexType>
   
<xs:sequence>
     
<xs:element name="kiinteistotieto" minOccurs="0">
       
<xs:complexType>
         
<xs:sequence>
           
<xs:element name="Kiinteisto" type="yht:KiinteistoType"/>
         
</xs:sequence>
       
</xs:complexType>
     
</xs:element>
     
<xs:element name="palsta" minOccurs="0">
       
<xs:simpleType>
         
<xs:restriction base="xs:string">
           
<xs:pattern value="[P][0-9][0-9][0-9][0-9]"/>
         
</xs:restriction>
       
</xs:simpleType>
     
</xs:element>
     
<xs:element name="kokotilaKytkin" type="xs:boolean" minOccurs="0"/>
     
<xs:element name="hallintaperuste" minOccurs="0">
       
<xs:annotation>
         
<xs:documentation>Rakennuspaikan/tontin hallintaperuste</xs:documentation>
       
</xs:annotation>
       
<xs:simpleType>
         
<xs:restriction base="xs:string">
           
<xs:enumeration value="oma"/>
           
<xs:enumeration value="vuokra"/>
           
<xs:enumeration value="ei tiedossa"/>
         
</xs:restriction>
       
</xs:simpleType>
     
</xs:element>
     
<xs:element name="vuokraAluetunnus" minOccurs="0">
       
<xs:simpleType>
         
<xs:restriction base="xs:string">
           
<xs:pattern value="[V][0-9][0-9][0-9][0-9]"/>
         
</xs:restriction>
       
</xs:simpleType>
     
</xs:element>
     
<xs:element name="yhteisjarjestely" type="yht:YhteisjarjestelyType" minOccurs="0">
       
<xs:annotation>
         
<xs:documentation>Kiinteistöjen yhteisjärjestely</xs:documentation>
       
</xs:annotation>
     
</xs:element>
     
<xs:element name="rakennusrasite" type="yht:RakennusrasiteType" minOccurs="0">
       
<xs:annotation>
         
<xs:documentation>Rakennusrasite toiseen kiinteistöön</xs:documentation>
       
</xs:annotation>
     
</xs:element>
   
</xs:sequence>
 
</xs:complexType>
</xs:element>

element RakennuspaikkaType/rakennuspaikanKiinteistotieto/RakennuspaikanKiinteisto/kiinteistotieto
diagram index_p382.png
namespace http://www.kuntatietopalvelu.fi/gml/yhteiset
properties
isRef 0
minOcc 0
maxOcc 1
content complex
children yht:Kiinteisto
source <xs:element name="kiinteistotieto" minOccurs="0">
 
<xs:complexType>
   
<xs:sequence>
     
<xs:element name="Kiinteisto" type="yht:KiinteistoType"/>
   
</xs:sequence>
 
</xs:complexType>
</xs:element>

element RakennuspaikkaType/rakennuspaikanKiinteistotieto/RakennuspaikanKiinteisto/kiinteistotieto/Kiinteisto
diagram index_p383.png
namespace http://www.kuntatietopalvelu.fi/gml/yhteiset
type yht:KiinteistoType
properties
isRef 0
content complex
children yht:kylanimi yht:tilannimi yht:kiinteistotunnus yht:maaraAlaTunnus
source <xs:element name="Kiinteisto" type="yht:KiinteistoType"/>

element RakennuspaikkaType/rakennuspaikanKiinteistotieto/RakennuspaikanKiinteisto/palsta
diagram index_p384.png
namespace http://www.kuntatietopalvelu.fi/gml/yhteiset
type restriction of xs:string
properties
isRef 0
minOcc 0
maxOcc 1
content simple
facets
Kind Value annotation 
pattern [P][0-9][0-9][0-9][0-9] 
source <xs:element name="palsta" minOccurs="0">
 
<xs:simpleType>
   
<xs:restriction base="xs:string">
     
<xs:pattern value="[P][0-9][0-9][0-9][0-9]"/>
   
</xs:restriction>
 
</xs:simpleType>
</xs:element>

element RakennuspaikkaType/rakennuspaikanKiinteistotieto/RakennuspaikanKiinteisto/kokotilaKytkin
diagram index_p385.png
namespace http://www.kuntatietopalvelu.fi/gml/yhteiset
type xs:boolean
properties
isRef 0
minOcc 0
maxOcc 1
content simple
source <xs:element name="kokotilaKytkin" type="xs:boolean" minOccurs="0"/>

element RakennuspaikkaType/rakennuspaikanKiinteistotieto/RakennuspaikanKiinteisto/hallintaperuste
diagram index_p386.png
namespace http://www.kuntatietopalvelu.fi/gml/yhteiset
type restriction of xs:string
properties
isRef 0
minOcc 0
maxOcc 1
content simple
facets
Kind Value annotation 
enumeration oma 
enumeration vuokra 
enumeration ei tiedossa 
annotation
documentation
Rakennuspaikan/tontin hallintaperuste
source <xs:element name="hallintaperuste" minOccurs="0">
 
<xs:annotation>
   
<xs:documentation>Rakennuspaikan/tontin hallintaperuste</xs:documentation>
 
</xs:annotation>
 
<xs:simpleType>
   
<xs:restriction base="xs:string">
     
<xs:enumeration value="oma"/>
     
<xs:enumeration value="vuokra"/>
     
<xs:enumeration value="ei tiedossa"/>
   
</xs:restriction>
 
</xs:simpleType>
</xs:element>

element RakennuspaikkaType/rakennuspaikanKiinteistotieto/RakennuspaikanKiinteisto/vuokraAluetunnus
diagram index_p387.png
namespace http://www.kuntatietopalvelu.fi/gml/yhteiset
type restriction of xs:string
properties
isRef 0
minOcc 0
maxOcc 1
content simple
facets
Kind Value annotation 
pattern [V][0-9][0-9][0-9][0-9] 
source <xs:element name="vuokraAluetunnus" minOccurs="0">
 
<xs:simpleType>
   
<xs:restriction base="xs:string">
     
<xs:pattern value="[V][0-9][0-9][0-9][0-9]"/>
   
</xs:restriction>
 
</xs:simpleType>
</xs:element>

element RakennuspaikkaType/rakennuspaikanKiinteistotieto/RakennuspaikanKiinteisto/yhteisjarjestely
diagram index_p388.png
namespace http://www.kuntatietopalvelu.fi/gml/yhteiset
type yht:YhteisjarjestelyType
properties
isRef 0
minOcc 0
maxOcc 1
content complex
children gml:metaDataProperty gml:description gml:name yht:metatieto yht:yksilointitieto yht:alkuHetki yht:loppuHetki yht:muutkiinteistot yht:yhteisjarjestelynKuvaus
attributes
Name  Type  Use  Default  Fixed  annotation
idoptional      
annotation
documentation
Kiinteistöjen yhteisjärjestely
source <xs:element name="yhteisjarjestely" type="yht:YhteisjarjestelyType" minOccurs="0">
 
<xs:annotation>
   
<xs:documentation>Kiinteistöjen yhteisjärjestely</xs:documentation>
 
</xs:annotation>
</xs:element>

element RakennuspaikkaType/rakennuspaikanKiinteistotieto/RakennuspaikanKiinteisto/rakennusrasite
diagram index_p389.png
namespace http://www.kuntatietopalvelu.fi/gml/yhteiset
type yht:RakennusrasiteType
properties
isRef 0
minOcc 0
maxOcc 1
content complex
children gml:metaDataProperty gml:description gml:name yht:metatieto yht:yksilointitieto yht:alkuHetki yht:loppuHetki yht:rasitettuKiinteisto yht:rasitteenSisalto
attributes
Name  Type  Use  Default  Fixed  annotation
idoptional      
annotation
documentation
Rakennusrasite toiseen kiinteistöön
source <xs:element name="rakennusrasite" type="yht:RakennusrasiteType" minOccurs="0">
 
<xs:annotation>
   
<xs:documentation>Rakennusrasite toiseen kiinteistöön</xs:documentation>
 
</xs:annotation>
</xs:element>

element RakennuspaikkaType/sijaintitieto
diagram index_p390.png
namespace http://www.kuntatietopalvelu.fi/gml/yhteiset
type yht:SijaintitietoType
properties
isRef 0
minOcc 0
maxOcc unbounded
content complex
children yht:Sijainti
source <xs:element name="sijaintitieto" type="yht:SijaintitietoType" minOccurs="0" maxOccurs="unbounded"/>

element RakennuspaikkaType/kaavanaste
diagram index_p391.png
namespace http://www.kuntatietopalvelu.fi/gml/yhteiset
type restriction of xs:string
properties
isRef 0
minOcc 0
maxOcc 1
content simple
facets
Kind Value annotation 
enumeration asema 
enumeration ranta 
enumeration rakennus 
enumeration yleis 
enumeration ei kaavaa 
enumeration ei tiedossa 
annotation
documentation
Kaavan tieto
source <xs:element name="kaavanaste" minOccurs="0">
 
<xs:annotation>
   
<xs:documentation>Kaavan tieto</xs:documentation>
 
</xs:annotation>
 
<xs:simpleType>
   
<xs:restriction base="xs:string">
     
<xs:enumeration value="asema"/>
     
<xs:enumeration value="ranta"/>
     
<xs:enumeration value="rakennus"/>
     
<xs:enumeration value="yleis"/>
     
<xs:enumeration value="ei kaavaa"/>
     
<xs:enumeration value="ei tiedossa"/>
   
</xs:restriction>
 
</xs:simpleType>
</xs:element>

element RakennuspaikkaType/kerrosala
diagram index_p392.png
namespace http://www.kuntatietopalvelu.fi/gml/yhteiset
type xs:int
properties
isRef 0
minOcc 0
maxOcc 1
content simple
annotation
documentation
Voisiko poistaa, koska siirto myös rakennusoikeuksittain?
source <xs:element name="kerrosala" type="xs:int" minOccurs="0">
 
<xs:annotation>
   
<xs:documentation>Voisiko poistaa, koska siirto myös rakennusoikeuksittain?</xs:documentation>
 
</xs:annotation>
</xs:element>

element RakennuspaikkaType/rakennusoikeudellinenKerrosala
diagram index_p393.png
namespace http://www.kuntatietopalvelu.fi/gml/yhteiset
type xs:int
properties
isRef 0
minOcc 0
maxOcc 1
content simple
source <xs:element name="rakennusoikeudellinenKerrosala" type="xs:int" minOccurs="0"/>

element RakennuspaikkaType/tasosijainti
diagram index_p394.png
namespace http://www.kuntatietopalvelu.fi/gml/yhteiset
type yht:TasosijaintiType
properties
isRef 0
minOcc 0
maxOcc 1
content simple
facets
Kind Value annotation 
enumeration maan alla 
enumeration maan tasalla 
enumeration maan yllä 
enumeration ei tiedossa 
annotation
documentation
Paikan sijainti suhteessa maanpintaan
source <xs:element name="tasosijainti" type="yht:TasosijaintiType" minOccurs="0">
 
<xs:annotation>
   
<xs:documentation>Paikan sijainti suhteessa maanpintaan</xs:documentation>
 
</xs:annotation>
</xs:element>

element RakennuspaikkaType/rakennusoikeusYhteensa
diagram index_p395.png
namespace http://www.kuntatietopalvelu.fi/gml/yhteiset
type xs:int
properties
isRef 0
minOcc 0
maxOcc 1
content simple
source <xs:element name="rakennusoikeusYhteensa" type="xs:int" minOccurs="0"/>

element RakennuspaikkaType/uusiKytkin
diagram index_p396.png
namespace http://www.kuntatietopalvelu.fi/gml/yhteiset
type xs:boolean
properties
isRef 0
minOcc 0
maxOcc 1
content simple
annotation
documentation
Onko kyseessa uusi rakennuspaikka
source <xs:element name="uusiKytkin" type="xs:boolean" minOccurs="0">
 
<xs:annotation>
   
<xs:documentation>Onko kyseessa uusi rakennuspaikka</xs:documentation>
 
</xs:annotation>
</xs:element>

element RakennuspaikkaType/osoite
diagram index_p397.png
namespace http://www.kuntatietopalvelu.fi/gml/yhteiset
type yht:PostiosoiteType
properties
isRef 0
minOcc 0
maxOcc 1
content complex
children yht:kunta yht:valtioSuomeksi yht:valtioKansainvalinen yht:osoitenimi yht:ulkomainenLahiosoite yht:osoitenumero yht:osoitenumero2 yht:jakokirjain yht:jakokirjain2 yht:porras yht:huoneisto yht:postinumero yht:postitoimipaikannimi yht:ulkomainenPostitoimipaikka yht:jarjestysnumero yht:pistesijainti yht:aluesijainti yht:viivasijainti
source <xs:element name="osoite" type="yht:PostiosoiteType" minOccurs="0"/>

element RakennuspaikkaType/poikkeamislupaVRK
diagram index_p398.png
namespace http://www.kuntatietopalvelu.fi/gml/yhteiset
type restriction of xs:string
properties
isRef 0
minOcc 0
maxOcc 1
content simple
facets
Kind Value annotation 
enumeration rakennuskielto 
enumeration muu syy 
source <xs:element name="poikkeamislupaVRK" minOccurs="0">
 
<xs:simpleType>
   
<xs:restriction base="xs:string">
     
<xs:enumeration value="rakennuskielto"/>
     
<xs:enumeration value="muu syy"/>
   
</xs:restriction>
 
</xs:simpleType>
</xs:element>

element RakennuspaikkaType/kaavatilanne
diagram index_p399.png
namespace http://www.kuntatietopalvelu.fi/gml/yhteiset
type restriction of xs:string
properties
isRef 0
minOcc 0
maxOcc 1
content simple
facets
Kind Value annotation 
enumeration maakuntakaava 
enumeration oikeusvaikutteinen yleiskaava 
enumeration oikeusvaikutukseton yleiskaava 
enumeration asemakaava 
enumeration ranta-asemakaava 
enumeration ei kaavaa 
source <xs:element name="kaavatilanne" minOccurs="0">
 
<xs:simpleType>
   
<xs:restriction base="xs:string">
     
<xs:enumeration value="maakuntakaava"/>
     
<xs:enumeration value="oikeusvaikutteinen yleiskaava"/>
     
<xs:enumeration value="oikeusvaikutukseton yleiskaava"/>
     
<xs:enumeration value="asemakaava"/>
     
<xs:enumeration value="ranta-asemakaava"/>
     
<xs:enumeration value="ei kaavaa"/>
   
</xs:restriction>
 
</xs:simpleType>
</xs:element>


XML Schema documentation generated by
XMLSpy Schema Editor http://www.altova.com/xmlspy