complexType TuotteetType
diagram index_p279.png
namespace http://www.kuntatietopalvelu.fi/gml/ymparisto/ymparistoluvat
children ymy:Kapasiteetti ymy:Prosessit ymy:Varastointipaikka
used by
element TuotantoType/tuotteet
source <xs:complexType name="TuotteetType">
 
<xs:sequence>
   
<xs:element name="Kapasiteetti" type="ymy:KapasiteettiType" minOccurs="0"/>
   
<xs:element name="Prosessit" type="ymy:ProsessitType" minOccurs="0"/>
   
<xs:element name="Varastointipaikka" type="ymy:VarastointipaikkaType" maxOccurs="unbounded"/>
 
</xs:sequence>
</xs:complexType>

element TuotteetType/Kapasiteetti
diagram index_p280.png
namespace http://www.kuntatietopalvelu.fi/gml/ymparisto/ymparistoluvat
type ymy:KapasiteettiType
properties
isRef 0
minOcc 0
maxOcc 1
content complex
children ymy:tuotantomaaraToteutunut ymy:tuotantomaaraHakemus ymy:tuotantokapasiteetti ymy:keskimaarainenKayntiaika ymy:PaivittainenToimintaAika ymy:viikottainenToimintaAika ymy:vuodenaikaisvaihtelu
source <xs:element name="Kapasiteetti" type="ymy:KapasiteettiType" minOccurs="0"/>

element TuotteetType/Prosessit
diagram index_p281.png
namespace http://www.kuntatietopalvelu.fi/gml/ymparisto/ymparistoluvat
type ymy:ProsessitType
properties
isRef 0
minOcc 0
maxOcc 1
content complex
children ymy:laitteisto ymy:rakenteet ymy:paaperiaatteet ymy:prosessikaavio
source <xs:element name="Prosessit" type="ymy:ProsessitType" minOccurs="0"/>

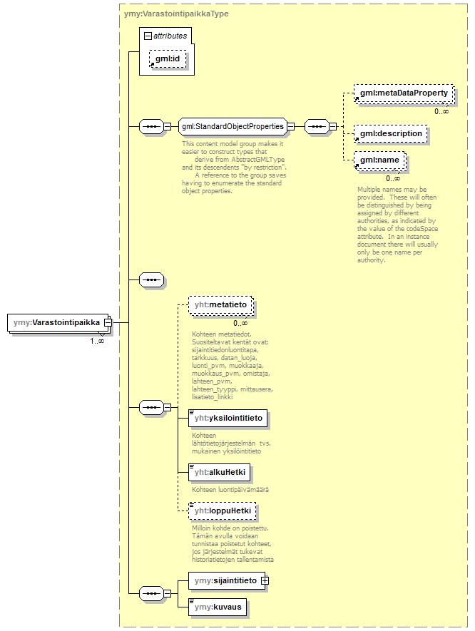
element TuotteetType/Varastointipaikka
diagram index_p282.png
namespace http://www.kuntatietopalvelu.fi/gml/ymparisto/ymparistoluvat
type ymy:VarastointipaikkaType
properties
isRef 0
minOcc 1
maxOcc unbounded
content complex
children gml:metaDataProperty gml:description gml:name yht:metatieto yht:yksilointitieto yht:alkuHetki yht:loppuHetki ymy:sijaintitieto ymy:kuvaus
attributes
Name  Type  Use  Default  Fixed  annotation
idoptional      
source <xs:element name="Varastointipaikka" type="ymy:VarastointipaikkaType" maxOccurs="unbounded"/>


XML Schema documentation generated by
XMLSpy Schema Editor http://www.altova.com/xmlspy